Next Article in Journal
On the P3 Coloring of Graphs
Next Article in Special Issue
Symmetrical Solutions for Non-Local Fractional Integro-Differential Equations via Caputo–Katugampola Derivatives
Previous Article in Journal
Distant Magnon-Magnon Coupling Mediated by Nonresonant Photon
Previous Article in Special Issue
Multiplicatively Simpson Type Inequalities via Fractional Integral
 
 
Font Type:
Arial Georgia Verdana
Font Size:
Aa Aa Aa
Line Spacing:
Column Width:
Background:
Article

A Method for Solving Time-Fractional Initial Boundary Value Problems of Variable Order

1
Department of Mathematics and Statistics, College of Science, King Faisal University, Hafuf 31982, Al Ahsa, Saudi Arabia
2
School of Mathematical Sciences, University of Electronic Science and Technology of China, Chengdu 611731, China
3
Department of Mathematics and Statistics, The University of Lahore, Sargodha 40100, Pakistan
4
Department of Mathematics, Government College University Lahore Pakistan, Lahore 54000, Pakistan
*
Authors to whom correspondence should be addressed.
Symmetry 2023, 15(2), 519; https://doi.org/10.3390/sym15020519
Submission received: 25 January 2023 / Revised: 6 February 2023 / Accepted: 10 February 2023 / Published: 15 February 2023
(This article belongs to the Special Issue Fractional-Order Systems and Its Applications in Engineering)

Abstract

Various scholars have lately employed a wide range of strategies to resolve specific types of symmetrical fractional differential equations. This paper introduces a new implicit finite difference method with variable-order time-fractional Caputo derivative to solve semi-linear initial boundary value problems. Despite its extensive use in other areas, fractional calculus has only recently been applied to physics. This paper aims to find a solution for the fractional diffusion equation using an implicit finite difference scheme, and the results are displayed graphically using MATLAB and the Fourier technique to assess stability. The findings show the unconditional stability of the implicit time-fractional finite difference method. This method employs a variable-order fractional derivative of time, enabling greater flexibility and the ability to tackle more complicated problems.

1. Introduction

In recent years, fractional calculus, which involves the study of integrals and derivatives of arbitrary order, has gained significant attention and found its place in mathematical analysis. This includes the study of fractional differential and integro-differential equations and their qualitative theory. Fractional calculus provides a more general and unified approach to the traditional concepts of differentiation and integration, making it a valuable tool in mathematical analysis. The theory of fractional calculus and the qualitative theory of fractional differential and integro-differential equations allow the understanding of complex physical phenomena and the development of new mathematical models. Numerical simulations of these equations provide valuable insights into their solutions and make the ability to analyze real-world problems easier. The symmetry analysis of fractional differential equations is another important tool used in mathematical analysis to understand the structure and behavior of solutions. Fractional calculus and its related concepts have been widely adopted in mathematical analysis over the past three decades due to their versatility and usefulness in both theoretical and practical applications. They have become valuable tools for the study of integrals and derivatives of arbitrary order, providing a more comprehensive and unified understanding of traditional differentiation and integration concepts.
Fractional calculus is a subfield of mathematical analysis dedicated to the study of real or complex powers of differential operators. This is an extension of traditional calculus, in which differential operators are limited to positive integers. It allows differential operators to have powers of any real or complex number, including non-integer values. Fractional calculus can be viewed as both a well-established and a relatively new field. It is an ancient issue since it has developed gradually up to this point, starting with some hypotheses of G.W. Leibniz (1695, 1697) and L. Euler (1730). Although, it may also be viewed as a novel subject. Actually, it is an extension of classical calculus that deals with non-integer-order operations. At the same time as the classical operators was invented, the concept of fractional operators was proposed. Parallel to the development of classical operators, fractional operators were also introduced. A discussion of the meaning of the semi-derivative is presented in correspondence to G. W. Leibniz and Marquis de l’Hospital in 1695 [1], which is where the first mention is located. Several well-known mathematicians were interested in this subject, including Euler, Liouville, Laplace, Riemann, Grünwald, Letnikov, and others. Fractional geometry, fractional differential equations (FDE), and fractional dynamics are a few of the applications of fractional calculus that have grown rapidly in recent years [2,3,4]. Fractional calculus is used in a wide variety of applications today [5]. In almost every field of contemporary engineering and research, fractional calculus methods and tools are used. For instance, bioengineering, statistical physics, acoustics, optics, chemical statistics, viscoelasticity, robotics, electrical and mechanical engineering, and rheology have extensive and lucrative applications in real life where fractional calculus is used [6,7,8,9,10,11,12,13,14,15].
The theory of FDEs has been shown to be a powerful tool for modeling physical and technical processes that exhibit memory effects or non-local behavior. Fractional calculus has also been shown to be the best approach to representing physical and technical processes. The derivative of any arbitrary order, whether real or complex, is referred to as a fractional derivative in applied mathematics and mathematics analysis. The term first appears in a letter written by Gottfried William Leibniz to Guillame de l’Hospital [16]. There are all the ingredients of fractional calculus in one of Neils Henrik Abel’s publications. Differentiation and integration of fractional-order functions are two distinct operations that are opposites of each other. However, they can both be thought of as a single generalized operation, and a unified notation can be used to describe differentiation and integration of any real order. This notation allows for the efficient and accurate description of operations involving fractional-order functions, allowing for a unified approach to analysis and problem solving. The use of fractional differential operators in electrical transmission line analysis was invented by Oliver Heaviside, a self-taught mathematician. Fractional calculus evolved during the nineteenth and twentieth centuries, and many researchers contributed to its definitions [17]. Fractional-order systems are often used to model real-life phenomena. The use of fractional calculus in certain applications is advantageous due to its increased accuracy compared with that of conventional integer-order models. This is because fractional-order models generally have more degrees of freedom, allowing them to represent the data. This increased accuracy can be beneficial in a variety of applications, such as modeling physical phenomena or forecasting future trends [18]. One of the most interesting aspects of fractional derivatives is the fact that they are not local (or point) values. Fractional calculus can be very useful in certain applications due to its greater precision compared with conventional integer-order models. This is because fractional-order models have more degrees of freedom, allowing them to better capture data. The improved accuracy of fractional-order models can be beneficial in a wide range of applications, from modeling physical phenomena to predicting future trends. Consequently, fractional calculus is an excellent tool for explaining the memory and hereditary characteristics of distinct materials. In general, the local fractional derivative provides a flexible, general, precise, and computationally efficient definition of fractional derivatives, making it a valuable tool for a wide range of problems in physics, engineering, and mathematics.
Chen et al. developed an explicit finite difference technique for fractional diffusion equations [19]; some other authors have also contributed in the work related to fractional equations, including Birajdar and Dhaigude [20], Zhang and Liu [21], Liu et al. [21], and Lin and Xu [22]. Using an implicit finite difference approach, Zhuang et al. [23,24] and Murio [25] also solved time-fractional diffusion equations. Sweilam et al. developed the Crank–Nicolson approach to solve the time-fractional diffusion problem [26]. It was found by Birajdar that the highly non-linear temporal fractional diffusion equation is stable [27]. Discrete Adomain decomposition was also used by Dhaigue and Birajdar [28,29,30] to solve several kinds of fractional partial differential equations. Recently, an analytical solution to fractional differential equations was discovered by Dhaigue and Birajdar [31]. Mehmood et al. [32] worked on a partial differential equation. Boulares et al. [33], Abuasbeh et al. [34,35,36], and Alnahdi et al. [37] investigated the existence–uniqueness of the fractional evolution equations.
In spite of the fact that the formalism of constant-order fraction calculus can be used to solve certain extremely pertinent physical problems, it cannot account for a significant class of physical events where the order itself is determined by either dependent or independent variables. For example, it has been discovered that the reaction kinetics of proteins exhibit relaxation mechanisms that can be accurately represented by temperature-dependent fractional orders [38]. As a result, temperature affects the underlying physics of reaction kinetics. Hence, it makes sense that a differential equation with operators that update their order as a function of temperature will provide a more accurate representation of protein dynamics. Despite their simplicity, variable-order operators may be more appropriate for expressing certain categories of physical problems.
There are a limited number of papers on numerical solutions for variable-order fractional diffusion equations. The existing research articles include that of Lin et al. [39], who created an explicit finite difference method for variable-order non-linear fractional diffusion equations and evaluated its stability and convergence. Zhuang et al. [40] developed numerical techniques for the variable-order fractional advection–diffusion equation with a non-linear source term. Sun et al. [41] proposed a model for variable-order fractional diffusion equations with a variable order in both time and space. Chen et al. [42] developed a numerical scheme for the variable-order anomalous sub-diffusion equation with high spatial accuracy. Chen et al. [42] also developed numerical techniques for a two-dimensional variable-order anomalous sub-diffusion equation. Additionally, Chen et al. [43] proposed a numerical scheme for the variable-order non-linear reaction sub-diffusion equation. Shen et al. [41] solved the variable-order time-fractional diffusion equation, while Sun et al. [44] examined explicit, implicit, and Crank–Nicolson schemes for the variable-order time-fractional linear diffusion equation, including a discussion of their stability and convergence. However, some authors, such as Diaz and Coimnra [45], and Soon et al. [46,47], have not addressed the stability of numerical solutions. This issue is addressed in the current paper.
Approximate solutions of linear time-fractional differential equations are given in [45]. It explores the application of a numerical method for resolving linear time-fractional differential equations based on the Caputo sense. A theorem is presented in the paper that illustrates the relationship between the Kamal transform and nth-order Caputo derivatives. New group iterative schemes for the numerical solution of a two-dimensional anomalous fractional sub-diffusion equation with specific initial and boundary conditions are developed in [48]. These schemes are a combination of standard and rotated (skewed) five-point modified implicit finite difference approximations. An alternating direction implicit (ADI) method for solving multi-dimensional fractional integro-differential problems is proposed in [49]. The solution is discretized in two stages: the fractional integral term and time-fractional derivative are discretized using the convolution quadrature and Grunwald formula, while the spatial discretization is obtained through finite difference. The ADI algorithms aim to reduce computational burden, and the convergence of the method is analyzed through the energy method. A new extended cubic B-spline approximation for the numerical solution of the time-fractional Fisher equation is given [50]. A non-linear PDE is converted to a linear one using Taylor series expansion and the time-fractional derivative is approximated using Caputo sense [50]. The space dimension is calculated using the new B-spline. This approximation is unconditionally stable and convergent, and its accuracy is measured through errors.
The research in question seeks to address two major challenges in the field of fractional differential equations. Firstly, while there are numerous methods available for solving fractional differential equations, many of them lack stability analysis. In this research work, the authors not only develop a model for solving time-fractional initial boundary value problems, but also discuss the stability of the implicit finite difference scheme. Secondly, the authors design a model that can be applied to both linear and semi-linear equations. While similar models have been applied to semi-linear equations by other authors, the authors here apply this model to linear equations and present numerical results. Linear time-fractional equations have several advantages over semi-linear time-fractional equations. They are easier to solve, as standard numerical methods can be used, whereas semi-linear equations require more advanced methods. Furthermore, linear time-fractional equations have a simpler mathematical structure and can be used to model a broad range of physical and biological processes. In contrast, semi-linear time-fractional equations are typically limited to more specific applications. Additionally, linear time-fractional equations are well-posed, meaning that solutions exist, are unique, and depend continuously on the initial conditions, while the well-posedness of semi-linear time-fractional equations can be more challenging to establish. The aim of this paper is to present a novel implicit finite difference method for solving linear/semi-linear variable-order time-fractional initial boundary value problems. The paper is organized in a clear and comprehensive manner, as follows: Section 2 develops the implicit finite difference scheme, which utilizes central finite difference approximations for space derivatives and Caputo’s concept for time-fractional derivatives. The stability of the scheme is thoroughly evaluated to ensure its accuracy and reliability. In Section 3, several numerical problems are addressed using the method developed in Section 2. The numerical solutions are obtained using MATLAB and graphically visualized to provide a clear understanding of the results. The final section summarizes the key findings and provides a discussion of the implications of the results, serving as a conclusion to the research and highlighting the importance of the work presented in the paper.

2. Methodology

The first part of this section is devoted to the derivation of the scheme, and the second part contains the method to check the stability of the proposed scheme.

2.1. Implicit Finite Difference Scheme

We augment the implicit numerical scheme in this section. Let us take a variable-order time-fractional diffusion equation as an example:
β ( x , t ) ϕ ( x , t ) t β ( x , t ) = c ( x , t ) ϕ x x + f ( ϕ ) ,
where
0 < x < L x , 0 < t T , 0 < β ( x , t ) 1 ,
ϕ ( x , 0 ) = s ( x ) ,
ϕ ( 0 , t ) = 0 = ϕ ( L x , t ) ,
or
ϕ ( 0 , t ) = 0 = ϕ ( L x , t ) x .
The function f ( ϕ ) is non-linear. In absence of the function f ( ϕ ) , the Equation (1) is linear.

2.2. Discretization

Let [ 0 , 1 ] be the domain of interest. We discretize the domain first. We define x i = i h , where 0 i M , M h = L x , t j = j k , 0 j N , N k = T ,k represent the time step size and h represents the space step length. Let us assume that ϕ i j is the numerical approximation of ϕ ( x i , t j ) and f i j ( ϕ i j ) = f ( x i , t j , ϕ i j ) . Further suppose that the non-linear function f i j ( ϕ i j ) satisfies the Lipschitz condition. f i j ( ϕ i j ) f i j ( ϕ ¯ i j ) L p ϕ i j ϕ ¯ i j ,   L p is a non-negative Lipschitz constant.

2.3. Development of the Scheme

Consider the fractional-order diffusion Equation (1), where β is fractional order. The variable-order fractional derivative of order β ( x , t ) is defined by Coimbra in views of Caputo and is written as
β ϕ ( x , t ) t β = 1 Γ ( 1 β ( x , t ) ) 0 t ϕ ξ d ξ ( t ξ ) β ( x , t ) if 0 < β ( x , t ) < 1 , ϕ t , if β ( x , t ) = 1 .
The Caputo derivative is a popular fractional derivative operator and has several advantages over other advanced operators. One advantage is that it has a well-defined initial condition, which is important in the numerical solution of fractional differential equations. The Caputo derivative is defined using a standard integer-order derivative and is therefore easier to understand and compute compared with other advanced operators that are defined using more complex mathematical concepts. Additionally, the Caputo derivative has a more intuitive physical interpretation than other fractional derivative operators, as it models the memory and hereditary properties of a system, which are important in many real-world applications. Furthermore, the Caputo derivative has been widely studied in the literature and has well-established mathematical properties, making it a reliable and widely accepted choice for modeling fractional dynamic systems.
Initially, as the boundary value problem needs to be discretized to be able to solve (1), it is first necessary to discretize the variable-order time-fractional derivative (2) as follows:
β ( x i , t j + 1 ) ϕ ( x i , t j + 1 ) t β ( x i , t j + 1 ) = 1 Γ ( 1 β ( x i , t j + 1 ) ) 0 t j ϕ ξ d ξ ( t j + 1 ξ ) β ( x i , t j + 1 ) , = 1 Γ ( 1 β ( x i , t j + 1 ) ) n = 0 j 1 n ( k ) ( n + 1 ) k ϕ ( x i , ξ ) ξ d ξ ( t j + 1 ξ ) β ( x i , t j + 1 ) .
Here, we can use the forward difference approximation
β ( x i , t j + 1 ) ϕ ( x i , t j + 1 ) t β ( x i , t j + 1 ) = 1 Γ ( 1 β ( x i , t j + 1 ) ) n = 0 j 1 ϕ ( x i , t n + 1 ) ϕ ( x i , t n ) k × n ( k ) ( n + 1 ) k d ξ ( t j + 1 ξ ) β ( x i , t j + 1 ) , = 1 Γ ( 1 β ( x i , t j ) ) n = 0 j 1 ϕ i n + 1 ϕ i n k ( j n 1 ) k ( j n ) k d η η β ( x i , t j ) .
Equivalently, the above expression can also be written as
β ( x i , t j + 1 ) ϕ ( x i , t j + 1 ) t β ( x i , t j + 1 ) = 1 Γ ( 1 β ( x i , t j ) ) n = 0 j 1 ϕ i j n ϕ i j n 1 k ( n ) k ( n + 1 ) k η β ( x i , t j ) d η .
Integration yields
β ( x i , t j + 1 ) u ( x i , t j + 1 ) t β ( x i , t j + 1 ) = 1 Γ ( 1 β ( x i , t j ) ) n = 0 j 1 ϕ i j n ϕ i j n 1 k × ( n + 1 ) k 1 β ( x i , t j ) ( n ) k 1 β ( x i , t j ) 1 β ( x i , t j ) .
Using Γ ( 1 + β ) = β Γ ( β ) and expanding the summation for n = 0 , we reach
β ( x i , t j + 1 ) ϕ ( x i , t j + 1 ) t β ( x i , t j + 1 ) = 1 Γ ( 2 β ( x i , t j ) ) ϕ i j ϕ i j n 1 k k 1 β ( x i , t j ) + 1 Γ ( 2 β ( x i , t j ) ) n = 1 j 1 ϕ i j n ϕ i j n 1 k ( ( n + 1 ) k ) 1 β ( x i , t j ) ( ( n ) k ) 1 β ( x i , t j ) , = k β ( x i , t j ) Γ ( 2 β ( x i , t j ) ) [ ( ϕ i j ϕ i j 1 ) + n = 1 j 1 ( ϕ n j l ϕ n j n 1 ) ( ( n + 1 ) k ) 1 β ( x i , t j ) ( ( n ) k ) 1 β ( x i , t j ) ] .
Replacing j by j + 1
β ( x i , t j + 1 ) ϕ ( x i , t j + 1 ) t β ( x i , t j + 1 ) = k β ( x i , t j + 1 ) Γ ( 2 β ( x i , t j + 1 ) ) [ ( ϕ i j + 1 ϕ i j ) + n = 1 j ( ϕ n j + 1 n ϕ n j n ) ( ( ( n + 1 ) k ) 1 β ( x i , t j + 1 ) ( ( n ) k ) 1 β ( x i , t j + 1 ) ) ] .
or
β ( x i , t j + 1 ) ϕ ( x i , t j + 1 ) t β ( x i , t j + 1 ) = k β ( x i , t j + 1 ) Γ ( 2 β ( x i , t j + 1 ) ) ( ϕ i j + 1 u i j ) + n = 1 j ( ϕ n j + 1 n ϕ n j n ) ( b l i , j + 1 ) .
where
b l i , j + 1 = ( ( n + 1 ) k ) 1 β ( x i , t j + 1 ) ( ( n ) k ) 1 β ( x i , t j + 1 ) , i = 0 , 1 , , M ; j = 0 , 1 , N .
Discretization of non-linear function f ( ϕ ) is given as
f ( x i , t j , ϕ ( x i , t j ) ) = f i j ( ϕ i j ) + O ( k ) .
The second-order finite difference approximation of space derivative is as follows:
ϕ x x = ϕ i 1 j + 1 2 ϕ i j + 1 + ϕ i + 1 j + 1 h 2 + O ( h 2 ) .
Using approximations (3) and (4), the semi-linear diffusion Equation (1) takes the form
k β i j + 1 Γ ( 2 β i j + 1 ) ( ϕ i j + 1 ϕ i j ) + n = 1 j ( ϕ n j + 1 n ϕ n j n ) b n i , j + 1 = c i j ϕ i 1 j 2 ϕ i j + ϕ i + 1 j h 2 + f i j ( ϕ i j ) .
or
( ϕ i j + 1 ϕ i j ) + n = 1 j ( ϕ n j + 1 n ϕ n j n ) ( b n i , j + 1 ) = r i j + 1 ϕ i 1 j 2 ϕ i j + ϕ i + 1 j + f i j ( ϕ i j ) k β i j + 1 Γ ( 2 β i j + 1 ) .
where
r i j + 1 = c i j k β i j + 1 Γ ( 2 β i j + 1 ) h 2 .
Through the rearranging of the terms,
r i j + 1 ϕ i 1 j + 1 + ( 1 + 2 r i j + 1 ) ϕ i j + 1 r i j + 1 ϕ i + 1 j + 1 = ϕ i j + f i j ( ϕ i j ) k β i j + 1 Γ ( 2 β i j + 1 ) n = 1 j ( ϕ n j + 1 n ϕ n j n ) ( b n i , j + 1 ) .
Assuming initial conditions,
ϕ i 0 = s ( x i ) i = 0 , 1 , , M .
Conditions at the boundary are
ϕ 0 j = 0 = ϕ M j j = 0 , 1 , , N .
The method of solution is summarized in the below Algorithm 1.
Algorithm 1 Fractional Model of Solving Time-Fractional Initial Boundary Value Problems.
(1)
Input: Time-fractional IBVP, step sizes h and k, fractional-order β , coefficient matrix A, and right-hand side matrix b;
Output: Plot of the numerical solution;
Initialize the variables: h , x , T , k , t , β .
(2)
Discretize the domain [ 0 , 1 ] by defining the space and time step size.
(3)
Discretize the variable-order time-fractional Caputo derivative and non-linear function;
Set and discretize the initial and boundary condition.
(4)
Write the numerical approximation of the given equation and non-linear function.
(5)
Use the forward difference approximation for variable-order time-fractional Caputo derivative.
(6)
Use central difference approximation for second-order space derivative.
(7)
Rearrange terms to obtain the solution of the semi-linear time-fractional diffusion equation.
Initialize the coefficient matrix A and right-hand side matrix b with zeros;
Calculate r = ( k β Γ ( 2 β ) ) / h 2 ;
Initialize Solution;
Implicit Scheme;
Set A ( i , i ) ; A ( i , i 1 ) ; A ( i , i + 1 ) ; b ( i , 1 ) ; A ( L x , L x ) ; A ( L x , L x 1 ) ;
Calculate the solution for time step j + 1 : ϕ ( j + 1 , : ) = ( i n v ( A ) b ) ;
Store the solution for different values of fractional-order β ;
Plot the surface solution plot.
The comparison of the proposed method with previous techniques is given in Table 1 below.
In the next section, we investigate stability of the scheme governed by the discrete Equations (5)–(7).

3. Stability Analysis

For stability, let us assume that ρ i j = ϕ i j U i j , where U i j is the exact solution at ( x i , t j ) . By using the Fourier method, we examine the stability of the scheme. The function ρ j ( x i ) is defined as
ρ j ( x i ) = ρ i j if x i h 2 < x i x i + h 2 , 0 , if 0 x h 2 o r L x h 2 < x i L x .
In the Fourier series, the discrete function (8) may be enlarged:
ρ j ( x i ) = m = ξ j ( m ) e x p 2 π ι m L x ,
where
ξ j ( m ) = 1 L x 0 L x ρ j ( x i ) e x p 2 π ι m L x d x , ρ j ( m ) 2 2 = | ξ j ( m ) | 2 .
Properties of the coefficients r i j and d n i , j :
( 1 ) r i j > 0 , 0 < b n i , j < d n 1 i , j < 1 ;
where
d n i , j + 1 = b n i , j + 1 b n i , j + 1 , i = 1 , 2 , , M , n = 1 , 2 , , N .
( 2 ) 0 < d n i , j < 1 , j = 0 k 1 d n + 1 i , j + 1 = 1 b n i , j + 1 .
Property (2) can be proved easily.

Stability of the Scheme

We examine the stability of the proposed scheme in this subsection. We obtain the following round-off error equation from (5).
r i j + 1 ρ i 1 j + 1 + ( 1 + 2 r i j + 1 ) ρ i j + 1 r i j + 1 ρ i + 1 j + 1 = ρ i j + f ( x i , t j , ϕ ( x i , t j ) f i j ( ϕ i j ) k β i j + 1 Γ ( 2 β i j + 1 ) n = 1 j ( ρ n j + 1 n ρ n j n ) b n i , j + 1 .
Evaluating sum for n = 0 , we obtain
r i j + 1 ρ i 1 j + 1 + ( 1 + 2 r i j + 1 ) ρ i j + 1 r i j + 1 ρ i + 1 j + 1 = ρ i j + f ( x i , t j , ϕ ( x i , t j ) f i j ( ϕ i j ) k β i j + 1 Γ ( 2 β i j + 1 ) ( ρ n 1 ρ n 0 ) b j i , j + 1 n = 1 j 1 ( ρ n j + 1 n ρ n j n ) b n i , j + 1 .
Simplification yields
r i j + 1 ρ i 1 j + 1 + ( 1 + 2 r i j + 1 ) ρ i j + 1 r i j + 1 ρ i + 1 j + 1 = ρ i j + f ( x i , t j , ϕ ( x i , t j ) f i j ( ϕ i j ) k β i j + 1 × Γ ( 2 β i j + 1 ) ρ n 1 b j i , j + 1 + ρ n 0 b j i , j + 1 n = 1 j 1 ρ n j + 1 n b n i , j + 1 + n = 1 j 1 ρ n j n b n i , j + 1 .
Since
n = 1 j 1 ρ i j + 1 n b n i , j + 1 ρ i 1 b j i , j + 1 = n = 1 j ρ i j + 1 n b n i , j + 1 , = n = 0 j 1 ρ i j n b n + 1 i , j + 1 , = b 1 i , j + 1 ρ i j n = 1 j 1 ρ i j n b n + 1 i , j + 1 .
Using (11) in Equation (10), we obtain
r i j + 1 ρ i 1 j + 1 + ( 1 + 2 r i j + 1 ) ρ i j + 1 r i + 1 j + 1 ρ i j + 1 = ρ i j + f ( x i , t j , ϕ ( x i , t j ) f i j ( ϕ i j ) k β i j + 1 Γ ( 2 β i j + 1 ) + ρ n 0 b j i , j + 1 + n = 1 j 1 ρ n j n b n i , j + 1 b 1 i , j + 1 ρ i j n = 1 j 1 ρ i j n b n + 1 i , j + 1 .
This can be further simplified to reach
r i j + 1 ρ i 1 j + 1 + ( 1 + 2 r i j + 1 ) ρ i j + 1 r i j + 1 ρ i + 1 j + 1 = ρ i j ( 1 b 1 i , j + 1 ) + f ( x i , t j , ϕ ( x i , t j ) f i j ( ϕ i j ) × k β i j + 1 Γ ( 2 β i j + 1 ) + ρ n 0 ( b j i , j + 1 ) + n = 1 j 1 ρ i j n d n + 1 i , j + 1 .
where
d n + 1 i , j + 1 = b n i , j + 1 b n + 1 i , j + 1 .
Let the solutions at grid points be of the form
ρ i j = ξ j e ι λ i h .
Replacing (13) in Equation (12), we have
r i j + 1 ξ j + 1 e ι λ ( i 1 ) h + ( 1 + 2 r i j + 1 ) ξ j + 1 e ι λ i h r i j + 1 ξ j + 1 e ι λ ( i + 1 ) h = ξ j e ι λ i h ( 1 b 1 i , j + 1 ) + f ( x i , t j , u ( x i , t j ) f i j ( u i j × k β i j + 1 Γ ( 2 β i j + 1 ) + ξ 0 e ι λ n h b j i , j + 1 + n = 1 j 1 ξ j n e ι λ i h d n + 1 i , j + 1 .
By simplifying and reorganizing the terms, we arrive at
ξ j + 1 r i j + 1 ( e ι λ h + e ι λ h ) + ( 1 + 2 r i j + 1 ) = ξ j 1 b 1 i , j + 1 + f ( x i , t j , ϕ ( x i , t j ) f i j ( ϕ i j ) × k β i j + 1 Γ ( 2 β i j + 1 ) e ι λ i h + ξ 0 b j i , j + 1 + n = 1 j 1 ξ j n d n + 1 i , j + 1 .
Using identity, e i x = c o s x + i s i n x and again arranging the terms, we obtain
ξ j + 1 1 + 4 r i j + 1 sin 2 ( λ h 2 ) = ξ j 1 b 1 i , j + 1 + f ( x i , t j , ϕ ( x i , t j ) f i j ( ϕ i j ) × k β i j + 1 Γ ( 2 β i j + 1 ) e ι λ i h + ξ 0 b j i , j + 1 + n = 1 j 1 ξ j n d n + 1 i , j + 1 .
or
ξ j + 1 1 + 4 r i j + 1 sin 2 ( λ h 2 ) = ξ j 1 b 1 i , j + 1 + f ( x i , t j , ϕ ( x i , t j ) f i j ( ϕ i j ) × k β i j + 1 Γ ( 2 β i j + 1 ) e ι λ i h + ξ 0 b j i , j + 1 + n = 1 j 1 ξ j 1 d n + 1 i , j + 1 .
where the result has been used n = 0 j 1 d n + 1 i , j + 1 = 1 b j i , j + 1 .
In order to verify the stability of the implicit finite difference scheme presented in this paper, we prove the following lemma. This lemma provides a framework for evaluating the stability of the scheme and serves as a crucial step in the overall stability analysis.
Lemma 1. 
Assume that ξ j , ( j = 1 , 2 , , N 1 ) is the solution to the Equation (14); then, | ξ j | C | ξ 0 | , and the following holds true j = 1 , 2 , , N 1 .
Proof. 
Using mathematical induction, we have proven this lemma.
For j = 0 , the Equation (14) reduces to
ξ 1 1 + 4 r i 1 sin 2 λ h 2 = f ( x i , t 0 , ϕ ( x i , t 0 ) f i 0 ( ϕ i 0 ) k β i 1 Γ ( 2 β i 1 ) e ι λ i h + ξ 0 .
Solving for ξ 1 , we obtain
ξ 1 = f ( x i , t j , ϕ ( x i , t j ) f i j ( ϕ i j ) k β i j + 1 Γ ( 2 β i j + 1 ) e ι λ i h 1 + 4 r i j + 1 sin 2 λ h 2 + ξ 0 1 + 4 r i j + 1 sin 2 λ h 2 .
By taking the modulus on both sides
| ξ 1 | = f ( x i , t j , ϕ ( x i , t j ) f i j ( ϕ i j ) k β i j + 1 Γ ( 2 β i j + 1 ) e ι λ i h 1 + 4 r i j + 1 sin 2 λ h 2 + ξ 0 1 + 4 r i j + 1 sin 2 λ h 2 ,
f ( x i , t j , ϕ ( x i , t j ) f i j ( ϕ i j ) k β i j + 1 Γ ( 2 β i j + 1 ) e ι λ i h + ξ 0 1 + 4 r i j + 1 sin 2 λ ( h ) 2 , 1 + L p k β i 1 Γ ( 2 β i 1 ) ξ 0 1 + 4 r i j + 1 sin 2 λ ( h ) 2 , C 0 ξ 0 ,
where
C 0 = 1 + L p k β i 1 Γ ( 2 β i 1 ) 1 + 4 r i j + 1 sin 2 λ h 2 .
For j > 0 , Equation (14) can be written as
ξ j + 1 1 + 4 r i j + 1 sin 2 λ h 2 = ξ j ( d 1 i , j + 1 ) + f ( x i , t j , ϕ ( x i , t j ) f i j ( ϕ i j ) k β i 1 Γ ( 2 β i j + 1 ) e ι λ i h + ξ 0 b j i , j + 1 + n = 1 j 1 ξ j n d n i , j + 1 .
Solving for ξ j + 1 , we obtain
ξ j + 1 = ξ j ( d 1 i , j + 1 ) 1 + 4 r i j + 1 sin 2 λ h 2 + f ( x i , t j , ϕ ( x i , t j ) f i j ( β i j ) k β i j + 1 Γ ( 2 β i j + 1 ) e ι λ i h 1 + 4 r i j + 1 sin 2 λ h 2 + ξ 0 b j i , j + 1 1 + 4 r i j + 1 sin 2 λ h 2 + n = 1 j 1 ξ j n d n i , j + 1 1 + 4 r i j + 1 sin 2 λ h 2 .
Let us now assume that the given result holds for j and prove it for j + 1 , i.e., it holds ξ j C 0 ξ 0 and we are going to show that ξ j + 1 C ξ 0 . We take the modulus on both sides of (15), i.e.,
| ξ j + 1 | = f ( x i , t j , ϕ ( x i , t j ) ) f i j ( ϕ i j ) k β i j + 1 Γ ( 2 β i j + 1 ) e ι λ i h 1 + 4 r i j + 1 sin 2 λ h 2 + ξ 0 b j i , j + 1 1 + 4 r i j + 1 sin 2 λ h 2 + n = 1 j 1 ξ j n d i + 1 i , j + 1 1 + 4 r i j + 1 sin 2 λ h 2 , f ( x i , t j , ϕ ( x i , t j ) f i j ( ϕ i j ) k β i j + 1 Γ ( 2 β i j + 1 ) e ι λ i h 1 + 4 r i j + 1 sin 2 λ h 2 + ξ 0 b j i , j + 1 1 + 4 r i j + 1 sin 2 λ h 2 + n = 1 j 1 ξ j n d n + 1 i , j + 1 1 + 4 r i j + 1 sin 2 λ h 2 , f ( x i , t j , ϕ ( x i , t j ) f i j ( ϕ i j ) k β i j + 1 Γ ( 2 β i j + 1 ) e ι λ i h 1 + 4 r i j + 1 sin 2 λ h 2 + | ξ 0 | b j i , j + 1 1 + 4 r i j + 1 sin 2 λ h 2 + n = 1 j 1 | ξ j n | d n + 1 i , j + 1 1 + 4 r i j + 1 sin 2 λ h 2 .
We know that ξ j C ξ 0 for all j > 1 ; so,
ξ j + 1 n = 0 j 1 d n + 1 i , j + 1 C ¯ ξ 0 + b n i , j + 1 ξ 0 + k β i j + 1 Γ ( 2 β i j + 1 ) L p ξ 0 1 + 4 r i j + 1 sin 2 λ h 2 .
or
ξ j + 1 n = 0 j 1 d n + 1 i , j + 1 C ¯ + b n i , j + 1 + k β i j + 1 Γ ( 2 β i j + 1 ) L p 1 + 4 r i j + 1 sin 2 λ h 2 ξ 0 .
Since j = 0 k 1 d n + 1 i , j + 1 = 1 b n i , j + 1 < 1 , and Equation (16) can be written as
ξ j + 1 C ¯ 1 b n i , j + 1 + b n i , j + 1 + k β i j + 1 Γ ( 2 β i j + 1 ) L p 1 + 4 r i j + 1 sin 2 λ h 2 ξ 0 C ξ 0 .
where
C = C ¯ 1 b n i , j + 1 + b n i , j + 1 + k β i j + 1 Γ ( 2 β i j + 1 ) L p 1 + 4 r i j + 1 sin 2 λ h 2 .
By this method, the Lemma can be proved by induction.
Theorem 1. 
The implicit finite difference scheme is unconditionally stable—(12) to (14).
Proof. 
Based on the above Lemma:
ρ j C ρ 0 , k = 1 , 2 , , N .
The system is always stable, as shown by this observation. As a result of the proof, it can be concluded that the implicit finite difference scheme is unconditionally stable, and can be used to obtain accurate solutions for semi-linear variable-order initial boundary value problems. This provides a solid foundation for the application of the method in future research and practical applications. □

4. Numerical Experiments

The numerical solution of fractional model of heat equation using an implicit scheme with different initial and boundary conditions is given in this section. The equations are solved for different values of the fractional-order β from 0 to 1. The spatial domain is discretized into N = 10 intervals with step size h and the solution is obtained for final time T. The solution is stored for each value fractional-order β in the matrix. The solution is then plotted against the spatial variable x with different lines representing the solutions for different values of fractional order.
Several time-fractional boundary value problems are considered in this section and approximated using a newly developed implicit finite difference algorithm. The solution curves are also plotted for distinct values of fractional-order β .
All the tests are performed on Windows 10 Pro and Matlab version (R2016b) running on an Intel(R) Core(TM) i5-7200U CPU @ 2.5 GHz with 8 GB RAM.
Example 1. 
The given equation is the linear fractional diffusion equation. It describes the time evolution of a scalar field ϕ ( x , t ) in one spatial dimension and fractional time derivatives. The fractional-order β determines the strength of the diffusion process and can be any value between 0 and 1. The equation also contains a first-order spatial derivative term in addition to the second-order spatial derivative. The initial condition is a piece-wise linear function defined at time t = 0 . The boundary conditions specify that the field is zero at the two boundaries of the spatial domain. The purpose of this equation is to model physical phenomena that exhibit non-local diffusion, such as heat transfer and fluid flow in porous media. Let us examine the linear diffusion equation:
β ϕ t β = 2 ϕ x 2 + ϕ x ,
Based on the initial condition,
ϕ ( x , 0 ) = x , 0 x 1 / 2 , 1 x , 1 / 2 x 1 .
Conditions at the boundary are
ϕ ( 0 , t ) = 0 = ϕ ( 1 , t ) , t 0 .
Proof. 
Using time-fractional approximation (3) of time derivative and the central difference approximations of space derivatives, the discrete form of Equation (17) can be written as
k β i j + 1 Γ ( 2 β i j + 1 ) ϕ i j + 1 ϕ i j + n = 1 j ϕ n j + 1 n ϕ n j n b n i , j + 1 = ϕ i 1 j + 1 2 ϕ i j + 1 + ϕ i + 1 j + 1 h 2 + ϕ i + 1 j + 1 ϕ i 1 j + 1 2 h .
As a result of rearranging the terms
r i j + 1 + h 2 r i j + 1 ϕ i 1 j + 1 + 1 + 2 r i j + 1 ϕ i j + 1 + r i + 1 j + 1 h 2 r i j + 1 ϕ i + 1 j + 1 = ϕ i j n = 1 j ϕ n j + 1 n ϕ n j n b n i , j + 1
with
ϕ i 0 = x i , 0 x i 1 / 2 , 1 x i , 1 / 2 x i 1 . i = 0 , 1 , , M ,
ϕ 0 j = 0 = ϕ M j , where
r i j + 1 = k β i j + 1 Γ ( 2 β i j + 1 ) h 2 .
Matrix form of the discrete problem is defined as
d 1 j + 1 b 1 j + 1 0 0 . . 0 a 2 j + 1 d 2 j + 1 b 2 j + 1 0 . . 0 . . . . . . . . . . . . . . . . . . . . . 0 0 0 0 . a M 1 j + 1 d M 1 j + 1 ϕ 1 j + 1 ϕ 2 j + 1 . . . ϕ M 1 j + 1
= ϕ 1 j n = 1 j ( ϕ n j + 1 n ϕ n j n ) b n 1 , j + 1 ϕ 2 j n = 1 j ( ϕ n j + 1 n ϕ n j n ) b n 2 , j + 1 . . . ϕ M 1 j n = 1 j ( ϕ n j + 1 n ϕ n j n ) b n M 1 , j + 1
and, after incorporating the conditions, the matrix system is given as
1 0 0 0 . . . 0 0 a 1 j + 1 d 1 j + 1 b 1 j + 1 0 0 . . 0 0 0 a 2 j + 1 d 2 j + 1 b 2 j + 1 0 . . 0 0 . . . . . . . . . . . . . . . . 0 0 0 0 0 . a M 1 j + 1 d M 1 j + 1 b M 1 j + 1 0 0 0 0 . . . 0 1
ϕ 0 j + 1 ϕ 1 j + 1 . . . ϕ M 1 j + 1 ϕ M j + 1 = 0 ϕ 1 j n = 1 j ( ϕ n j + 1 n ϕ n j n ) b n 1 , j + 1 i 3 j n = 1 j ( ϕ n j + 1 n ϕ n j n ) b n 2 , j + 1 . . . ϕ M 1 j n = 1 j ( ϕ n j + 1 n ϕ n j n ) b n M 1 , j + 1 0
where a i j + 1 = r i j + 1 + h 2 r i j + 1 , d i j + 1 = 1 + 2 r i j + 1 , b i j + 1 = r i j + 1 h 2 r i j + 1 .
The matrix system can also be written as
ϕ j + 1 A j + 1 = B j .
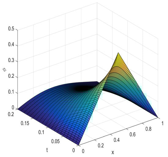
We use MATLAB code to solve for ϕ i j + 1 using the equation A j + 1 ϕ i j + 1 = 0 , where A j + 1 is an invertible matrix. The numerical solution is plotted in Figure 1 for distinct values of the fractional-order β at final time T = 0.2 with h = 0.01 and k = 0.01 . □
Figure 1. The numerical solution for various values of the fractional-order β at the final time T = 0.2 with h = 0.01, k= 0.01.
Figure 1. The numerical solution for various values of the fractional-order β at the final time T = 0.2 with h = 0.01, k= 0.01.
Symmetry 15 00519 g001
Example 2. 
The given equation represents the time evolution of a field ϕ ( x , t ) in a one-dimensional space, described by a fractional partial derivative with respect to time, β. The right-hand side of the equation describes the spatial spread of the field due to a combination of diffusion (represented by 2 ϕ / x 2 ) and decay (−ϕ). The initial condition specifies the shape of the field at time t = 0 , and the boundary conditions specify the behavior of the field at the edges of the spatial domain (i.e., x = 0 and x = 1 ). The significance of this equation lies in its ability to describe a wide range of physical phenomena, such as heat transfer, fluid flow, and electromagnetic wave propagation, which can be modeled using the combination of diffusion and decay.
β ϕ t β = 2 ϕ x 2 ϕ ,
with respect to the initial conditions
ϕ ( x , 0 ) = x 2 , 0 x 1 ,
where the conditions of the boundary are
ϕ ( 0 , t ) = 0 , ϕ x ( 1 , t ) = 1 ϕ , t 0 .
Proof. 
Using time-fractional approximation (4) for the time derivative and the central difference approximations (5) for space derivative, Equation (18) can be written in discrete form as
k β i j + 1 Γ ( 2 β i j + 1 ) ( ϕ i j + 1 ϕ i j ) + n = 1 j ( ϕ n j + 1 n ϕ n j n ) ( b n i , j + 1 ) = ϕ i 1 j + 1 2 ϕ i j + 1 + ϕ i + 1 j + 1 h 2 ϕ i j + 1 .
After rearranging the terms, we obtain
r i j + 1 ϕ i 1 j + 1 + 1 + 2 r i j + 1 + h 2 r i j + 1 ϕ i j + 1 r i j + 1 ϕ i + 1 j + 1 = ϕ i j n = 1 j ϕ n j + 1 n ϕ n j n b n i , j + 1 .
with
ϕ i 0 = x i 2 , i = 0 , 1 , , M ,
ϕ 0 j = 0 , ( ϕ M i ) x = 1 ϕ M j , j = 0 , 1 , , N .
where
r i j + 1 = k β i j + 1 Γ ( 2 β i j + 1 ) h 2 .
The matrix form of the discrete problem, after adding the boundary conditions, is defined as follows:
1 0 0 0 . . . 0 0 a 1 j + 1 d 1 j + 1 a 1 j + 1 0 0 . . 0 0 0 a 2 j + 1 d 2 j + 1 a 2 j + 1 0 . . 0 0 . . . . . . . . . . . . . . . . . . . . . 0 0 0 0 0 . a M 1 j + 1 d M 1 j + 1 a M 1 j + 1 0 0 0 0 . . . 2 r M j + 1 d M j + 1 + 2 h M j + 1
ϕ 0 j + 1 ϕ 1 j + 1 . . . ϕ M 1 j + 1 ϕ M j + 1 = 0 ϕ 1 j n = 1 j ( ϕ n j + 1 n ϕ n j n ) b n 1 , j + 1 . . . ϕ M 1 j n = 1 j ( ϕ n j + 1 n ϕ n j n ) b n M 1 , j + 1 ϕ M j n = 1 j ( ϕ n j + 1 n ϕ n j n ) b n M , j + 1 + 2 h r M j
where a i j + 1 = r i j + 1 and d i j + 1 = 1 + 2 r i j + 1 + h 2 r i j + 1 ,
Matrix systems can also be expressed as
ϕ j + 1 A j + 1 = B j ,
We use MATLAB to solve for ϕ i j + 1 by solving the equation A j + 1 ϕ i j + 1 = 0 , where A j + 1 is an invertible matrix. The resulting numerical solution is plotted in Figure 2 for various values of the fractional-order β at the final time T = 0.1 with h = 0.01 , k = 0.01 .
Figure 2. The numerical solution for various values of the fractional-order β at the final time T = 0.1 with h = 0.01, k= 0.01.
Figure 2. The numerical solution for various values of the fractional-order β at the final time T = 0.1 with h = 0.01, k= 0.01.
Symmetry 15 00519 g002
Example 3. 
The purpose of this equation is to describe the diffusion of a quantity ϕ over space and time, where the diffusion process is characterized by the fractional derivative with respect to time. The initial condition ϕ ( x , 0 ) = 1 x 2 defines the initial distribution of ϕ over the space interval 0 x 1 . The conditions at the boundary, ϕ x ( 0 , t ) = 0 and ϕ ( 1 , t ) = 0 , define the behavior of ϕ at the boundary points over time.
β ϕ t β = 2 ϕ x 2 1 x ϕ x .
The initial condition is
ϕ ( x , 0 ) = 1 x 2 , 0 x 1 ,
with conditions at the boundary of
ϕ x ( 0 , t ) = 0 , ϕ ( 1 , t ) = 0 .
Proof. 
Using (3) and (19), we obtain
k β i j + 1 Γ ( 2 β i j + 1 ) ϕ i j + 1 ϕ i j + s u m n = 1 j ϕ n j + 1 n ϕ n j n b n i , j + 1 = ϕ i 1 j + 1 2 ϕ i j + 1 + ϕ i + 1 j + 1 h 2 1 x i ϕ i + 1 j + 1 ϕ i 1 j + 1 2 h .
The following implicit form is obtained after rearranging the terms
r i j + 1 h 2 x i r i j + 1 ϕ i 1 j + 1 + 1 + 2 r i j + 1 ϕ i j + 1 + r i j + 1 + h 2 x i r i j + 1 ϕ i + 1 j + 1 = ϕ i j n = 1 j ϕ n j + 1 n ϕ n j n b n i , j + 1 .
with
ϕ i 0 = 1 x i 2 , i = 0 , 1 , , M .
ϕ i 0 x = 0 , ϕ M j = 0 , j = 0 , 1 , , N .
where
r i j + 1 = k β i j + 1 Γ 2 β i j + 1 h 2 .
Adding boundary conditions to the discrete problem results in a matrix form:
d 0 j + 1 2 r 0 j + 1 0 0 . . . 0 0 a 1 j + 1 d 1 j + 1 b 1 j + 1 0 0 . . 0 0 0 a 2 j + 1 d 2 j + 1 b 2 j + 1 . . 0 0 . . . . . . . . . . . . . . . . . . . . . 0 0 0 0 0 . a M 1 j + 1 d M 1 j + 1 b M 1 j + 1 0 0 0 0 . . . 0 1
ϕ 0 j + 1 ϕ 1 j + 1 ϕ 2 j + 1 . . . ϕ M 1 j + 1 ϕ M j + 1 = ϕ 0 j n = 1 j ϕ n j + 1 n ϕ n j n b n 0 , j + 1 ϕ 1 j n = 1 j ϕ n j + 1 n ϕ n j n b n 1 , j + 1 ϕ 2 j n = 1 j ϕ n j + 1 n ϕ n j n b n 2 , j + 1 . . . ϕ M 1 j n = 1 j ϕ n j + 1 n ϕ n j n b n M 1 , j + 1 0 .
where a i j + 1 = r i j + 1 1 + h 2 x i , d i j + 1 = 1 + 2 r i j + 1 , and b i j + 1 = r i j + 1 1 h 2 x i .
Matrix systems can also be expressed as
ϕ j + 1 A j + 1 = B j ,
We use MATLAB to solve for ϕ i j + 1 by solving the matrix Equation (20), which is represented as A j + 1 ϕ i j + 1 = 0 , where A j + 1 is an invertible matrix. The numerical solution obtained is plotted in Figure 3 for various values of the fractional-order β at the final time T = 0.3 with h = 0.05 , k = 0.05 . □
Figure 3. The numerical solution for various values of the fractional-order β at the final time T = 0.3 with h = 0.05, k= 0.05.
Figure 3. The numerical solution for various values of the fractional-order β at the final time T = 0.3 with h = 0.05, k= 0.05.
Symmetry 15 00519 g003

5. Conclusions

The purpose of this paper is to present a new implicit finite difference scheme for resolving variable-order time-fractional linear and semi-linear partial differential equations. The scheme is shown to be unconditionally stable by means of the Fourier method. To demonstrate the effectiveness of the proposed method, the authors present a series of numerical examples and display the results graphically using MATLAB. To further highlight the behavior of the solution under different conditions, the authors plot solution curves for varying values of the fractional-order parameter β . The implicit finite difference method and the Fourier method used in this study provide a versatile tool for solving variable-order time-fractional partial differential equations, which have applications in a wide range of physics and engineering problems.

6. Future Directions

The method presented in this paper can be extended to solve non-linear fractional differential equations, which are commonly encountered in real-world problems. This could provide new insights into the behavior of non-linear systems with memory and non-locality. Further research can be conducted to improve the stability analysis of the implicit finite difference method and to explore other methods for evaluating stability. The implicit finite difference method can be parallelized—this will make calculations fast and efficient. This could lead to the development of large-scale simulations and the solution of complex problems in a shorter amount of time. The implicit finite difference method can be applied to a wide range of real-world problems, such as heat transfer, diffusion, and wave propagation. This could lead to new insights and applications in various fields, including physics, engineering, and material science.

Author Contributions

R.S.; Methodology, R.S.; Software, A.K.; Formal analysis, B.T. and M.A.; Investigation, R.S. and A.K.; Resources, R.S.; Writing—original draft, A.K.; Writing—review & editing, R.S.; Visualization, M.A.; Supervision, M.A.A.; Project administration, K.A.; Funding acquisition, K.A. All authors have read and agreed to the published version of the manuscript.

Funding

This work was supported by the Deanship of Scientific Research, Vice Presidency for Graduate Studies and Scientific Research, King Faisal University, Saudi Arabia (Grant No. 2764).

Data Availability Statement

No new data were created for this study.

Conflicts of Interest

The authors declare that they have no known competing financial interests or personal relationships that could have appeared to influence the work reported in this paper.

References

  1. Lazarević, M.P.; Rapaić, M.R.; Šekara, T.B.; Mladenov, V.; Mastorakis, N. Introduction to fractional calculus with brief historical background. In Advanced Topics on Applications of Fractional Calculus on Control Problems, System Stability and Modeling; WSEAS Press: Attica, Greece, 2014. [Google Scholar]
  2. Calcagni, G. Geometry of fractional spaces. Adv. Theor. Math. Phys. 2012, 16, 549–644. [Google Scholar] [CrossRef]
  3. Sar, E.Y.; Giresunlu, I.B. Fractional differential equations. Pramana J. Phys. 2016, 87. [Google Scholar]
  4. Klafter, J.; Lim, S.C.; Metzler, R. (Eds.) Fractional Dynamics: Recent Advances; World Scientific: Singapre, 2012. [Google Scholar]
  5. Tarasov, V.E. On history of mathematical economics: Application of fractional calculus. Mathematics 2019, 7, 509. [Google Scholar] [CrossRef]
  6. Dalir, M.; Bashour, M. Applications of fractional calculus. Appl. Math. Sci. 2010, 4, 1021–1032. [Google Scholar]
  7. Wharmby, A.W.; Bagley, R.L. Generalization of a theoretical basis for the application of fractional calculus to viscoelasticity. J. Rheol. 2013, 57, 1429. [Google Scholar] [CrossRef]
  8. Sun, H.; Zhang, Y.; Baleanu, D.; Chen, W.; Chen, Y. A new collection of real world applications of fractional calculus in science and engineering. Commun. Nonlinear Sci. Numer. Simul. 2018, 64, 213–231. [Google Scholar] [CrossRef]
  9. Yilmaz, B. A new type electromagnetic curves in optical fiber and rotation of the polarization plane using fractional calculus. Optik 2021, 247, 168026. [Google Scholar] [CrossRef]
  10. Gonzalez-Lee, M.; Vazquez-Leal, H.; Morales-Mendoza, L.J.; Nakano-Miyatake, M.; Perez-Meana, H.; Laguna-Camacho, J.R. Statistical assessment of discrimination capabilities of a fractional calculus based image watermarking system for Gaussian watermarks. Entropy 2021, 23, 255. [Google Scholar] [CrossRef]
  11. Valério, D.; Machado, J.T.; Kiryakova, V. Some pioneers of the applications of fractional calculus. Fract. Calc. Appl. Anal. 2014, 17, 552–578. [Google Scholar] [CrossRef]
  12. Tarasov, V.E. (Ed.) Handbook of Fractional Calculus with Applications; De Gruyter: Berlin, Germany, 2019. [Google Scholar]
  13. Chávez-Vázquez, S.; Gómez-Aguilar, J.F.; Lavín-Delgado, J.E.; Escobar-Jiménez, R.F.; Olivares-Peregrino, V.H. Applications of fractional operators in robotics: A review. J. Intell. Robot. Syst. 2022, 104, 63. [Google Scholar] [CrossRef]
  14. Mishra, S.U.; Mishra, L.N.; Mishra, R.K.; Patnaik, S.R. Some applications of fractional calculus in technological development. J. Fract. Calc. Appl. 2019, 10, 228–235. [Google Scholar]
  15. Ionescu, C.; Lopes, A.; Copot, D.; Machado, J.T.; Bates, J.H. The role of fractional calculus in modeling biological phenomena: A review. Commun. Nonlinear Sci. Numer. Simul. 2017, 51, 141–159. [Google Scholar] [CrossRef]
  16. Katugampola, U.N. New approach to a generalized fractional integral. Appl. Math. Comput. 2011, 218, 860–865. [Google Scholar] [CrossRef]
  17. Ross, B. The development of fractional calculus 1695–1900. Hist. Math. 1977, 4, 75–89. [Google Scholar] [CrossRef]
  18. Baleanu, D.; Diethelm, K.; Scalas, E.; Trujillo, J.J. Fractional Calculus: Models and Numerical Methods; World Scientific: London, UK, 2012. [Google Scholar]
  19. Chen, C.; Liu, F.; Burrage, K. Finite difference methods and a Fourier analysis for the fractional reaction–subdiffusion equation. Appl. Math. Comput. 2008, 198, 754–769. [Google Scholar] [CrossRef]
  20. Birajdar, G.A.; Dhaigude, D.B. An implicit numerical method for semi-linear fractional diffusion equation. In Proceedings of the International Conference on Mathematical Sciences, Chennai, India, 17–19 July 2014. [Google Scholar]
  21. Zhang, H.M.; Liu, F. Numerical simulation of the Riesz fractional diffusion equation with a nonlinear source term. J. Appl. Math. Comput. 2008, 26, 1–14. [Google Scholar]
  22. Liu, F.; Shen, S.; Anh, V.; Turner, I. Analysis of a discrete non-Markovian random walk approximation for the time-fractional diffusion equation. Anziam J. 2004, 46, C488–C504. [Google Scholar] [CrossRef]
  23. Lin, Y.; Xu, C. Finite difference/spectral approximations for the time-fractional diffusion equation. J. Comput. Phys. 2007, 225, 1533–1552. [Google Scholar] [CrossRef]
  24. Zhuang, P.; Liu, F. Implicit difference approximation for the two-dimensional space-time-fractional diffusion equation. J. Appl. Math. Comput. 2007, 25, 269–282. [Google Scholar] [CrossRef]
  25. Zhuang, P.; Liu, F.; Anh, V.; Turner, I. New solution and analytical techniques of the implicit numerical method for the anomalous subdiffusion equation. Siam J. Numer. Anal. 2008, 46, 1079–1095. [Google Scholar] [CrossRef]
  26. Murio, D.A. Implicit finite difference approximation for time-fractional diffusion equations. Comput. Math. Appl. 2008, 56, 1138–1145. [Google Scholar] [CrossRef]
  27. Sweilam, N.H.; Khader, M.M.; Mahdy, A.M. Crank-Nicolson finite difference method for solving time-fractional diffusion equation. J. Fract. Calc. Appl. 2012, 2, 1–9. [Google Scholar]
  28. Birajdar, G.A. Stability of nonlinear fractional diffusion equation. Lib. Math. 2016, 36, 1–12. [Google Scholar]
  29. Dhaigude, D.B.; Birajdar, G.A.; Nikam, V.R. Adomain decomposition method for fractional Benjamin-Bona-Mahony-Burger’s equations. Int. J. Appl. Math. Mech. 2012, 8, 42–51. [Google Scholar]
  30. Dhaigude, D.B.; Birajdar, G.A. Numerical solution of system of fractional partial differential equations by discrete Adomian decomposition method. J. Frac. Cal. Appl. 2012, 3, 1–11. [Google Scholar]
  31. Dhaigude, D.B.; Birajdar, G.A. Numerical solution of fractional partial differential equations by discrete Adomian decomposition method. Adv. Appl. Math. Mech. 2014, 6, 107–119. [Google Scholar] [CrossRef]
  32. Mehmood, Y.; Shafqat, R.; Sarris, I.E.; Bilal, M.; Sajid, T.; Akhtar, T. Numerical Investigation of MWCNT and SWCNT Fluid Flow along with the Activation Energy Effects over Quartic Auto Catalytic Endothermic and Exothermic Chemical Reactions. Mathematics 2022, 10, 4636. [Google Scholar] [CrossRef]
  33. Boulares, H.; Benchaabane, A.; Pakkaranang, N.; Shafqat, R.; Panyanak, B. Qualitative properties of positive solutions of a kind for fractional pantograph problems using technique fixed point theory. Fractal Fract. 2022, 6, 593. [Google Scholar] [CrossRef]
  34. Abuasbeh, K.; Shafqat, R. Fractional Brownian motion for a system of fuzzy fractional stochastic differential equation. J. Math. 2022, 2022, 3559035. [Google Scholar] [CrossRef]
  35. Abuasbeh, K.; Shafqat, R.; Alsinai, A.; Awadalla, M. Analysis of Controllability of Fractional Functional Random Integroevolution Equations with Delay. Symmetry 2023, 15, 290. [Google Scholar] [CrossRef]
  36. Abuasbeh, K.; Shafqat, R.; Alsinai, A.; Awadalla, M. Analysis of the Mathematical Modelling of COVID-19 by Using Mild Solution with Delay Caputo Operator. Symmetry 2023, 15, 286. [Google Scholar] [CrossRef]
  37. Alnahdi, A.S.; Shafqat, R.; Niazi, A.U.K.; Jeelani, M.B. Pattern Formation Induced by Fuzzy Fractional-Order Model of COVID-19. Axioms 2022, 11, 313. [Google Scholar] [CrossRef]
  38. Kumar, S.; Kumar, A.; Baleanu, D. Two analytical methods for time-fractional nonlinear coupled Boussinesq–Burger’s equations arise in propagation of shallow water waves. Nonlinear Dyn. 2016, 85, 699–715. [Google Scholar] [CrossRef]
  39. Lin, R.; Liu, F.; Anh, V.; Turner, I. Stability and convergence of a new explicit finite-difference approximation for the variable-order nonlinear fractional diffusion equation. Appl. Math. Comput. 2009, 212, 435–445. [Google Scholar] [CrossRef]
  40. Zhuang, P.; Liu, F.; Anh, V.; Turner, I. Numerical methods for the variable-order fractional advection-diffusion equation with a nonlinear source term. Siam J. Numer. Anal. 2009, 47, 1760–1781. [Google Scholar] [CrossRef]
  41. Sun, H.; Chen, W.; Chen, Y. Variable-order fractional differential operators in anomalous diffusion modeling. Phys. Stat. Mech. Its Appl. 2009, 388, 4586–4592. [Google Scholar] [CrossRef]
  42. Chen, C.M.; Liu, F.; Turner, I.; Anh, V.; Chen, Y. Numerical approximation for a variable-order nonlinear reaction–subdiffusion equation. Numer. Algorithms 2013, 63, 265–290. [Google Scholar] [CrossRef]
  43. Chen, C.M.; Liu, F.; Anh, V.; Turner, I. Numerical methods for solving a two-dimensional variable-order anomalous subdiffusion equation. Math. Comput. 2012, 81, 345–366. [Google Scholar] [CrossRef]
  44. Sun, H.; Chen, W.; Li, C.; Chen, Y. Finite difference schemes for variable-order time-fractional diffusion equation. Int. J. Bifurc. Chaos 2012, 22, 1250085. [Google Scholar] [CrossRef]
  45. Diaz, G.; Coimbra, C.F. Nonlinear dynamics and control of a variable-order oscillator with application to the van der Pol equation. Nonlinear Dyn. 2009, 56, 145–157. [Google Scholar] [CrossRef]
  46. Soon, C.M.; Coimbra, C.F.; Kobayashi, M.H. The variable viscoelasticity oscillator. Ann. Phys. 2005, 14, 378–389. [Google Scholar] [CrossRef]
  47. Oderinu, R.A.; Owolabi, J.A.; Taiwo, M. Approximate solutions of linear time-fractional differential equations. J. Math. Comput. Sci. 2023, 29, 60–72. [Google Scholar]
  48. Alia, A.; Abbasb, M.; Akramc, T. New group iterative schemes for solving the two-dimensional anomalous fractional sub-diffusion equation. J. Math. Comput. Sci. 2021, 22, 119–127. [Google Scholar] [CrossRef]
  49. Guo, T.; Nikan, O.; Avazzadeh, Z.; Qiu, W. Efficient alternating direction implicit numerical approaches for multi-dimensional distributed-order fractional integro differential problems. Comput. Appl. Math. 2022, 41, 236. [Google Scholar] [CrossRef]
  50. Akram, T.; Abbas, M.; Ali, A. A numerical study on time-fractional Fisher equation using an extended cubic B-spline approximation. J. Math. Comput. Sci. 2021, 22, 85–96. [Google Scholar] [CrossRef]
Table 1. Proposed method comparison with previous methods.
Table 1. Proposed method comparison with previous methods.
TechniquesFormulationBenefits and Drawbacks
Cubic B-spline approximation for the numerical solution of the time-fractional Fisher equation.The time-fractional derivative is approximated in Caputo’s sense while the space dimension is calculated using a new extended cubic B-spline.Unconditionally stable and convergent. Applied to non-linear time-fractional partial differential equation.
Efficient ADI numerical methods for multi-dimensional fractional integro-differential problems.The Riemann–Liouville fractional integral and distributed-order fractional derivative are discretized using the second-order convolution quadrature and weighted Grünwald formula. Spatial discretization is achieved through a centered finite difference technique.The method is computationally efficient and convergent. Stability of this method is not verified.
New group iterative methods developed for solving the two-dimensional sub-diffusion equation with fractional derivatives and specific boundary conditions.New iterative schemes using a combination of standard and rotated five-point approximations are developed for numerical solution of two-dimensional fractional sub-diffusion equations.Computationally efficient. Stability analysis of the method is not provided.
Approximate solutions of linear time-fractional differential equations. The method is suitable for specific boundary conditions.The numerical approach for solving linear time-fractional differential equations (of Caputo type) was studied and a theorem was established to demonstrate the Kamal transform of the nth-order Caputo derivatives.High-accuracy solutions for linear time-fractional differential equations are obtained through the proposed numerical scheme. Stability analysis of the scheme is not provided. The method is only applicable to linear time-fractional differential equations.
ProposedThe central finite difference method is used for approximating the second-order spatial derivative and the forward difference for approximating the Caputo derivative of variable order in time.Applicable to both linear and semi-linear equations. The stability of the scheme is verified. The method is not restricted to specific boundary conditions.
Disclaimer/Publisher’s Note: The statements, opinions and data contained in all publications are solely those of the individual author(s) and contributor(s) and not of MDPI and/or the editor(s). MDPI and/or the editor(s) disclaim responsibility for any injury to people or property resulting from any ideas, methods, instructions or products referred to in the content.

Share and Cite

MDPI and ACS Style

Abuasbeh, K.; Kanwal, A.; Shafqat, R.; Taufeeq, B.; Almulla, M.A.; Awadalla, M. A Method for Solving Time-Fractional Initial Boundary Value Problems of Variable Order. Symmetry 2023, 15, 519. https://doi.org/10.3390/sym15020519

AMA Style

Abuasbeh K, Kanwal A, Shafqat R, Taufeeq B, Almulla MA, Awadalla M. A Method for Solving Time-Fractional Initial Boundary Value Problems of Variable Order. Symmetry. 2023; 15(2):519. https://doi.org/10.3390/sym15020519

Chicago/Turabian Style

Abuasbeh, Kinda, Asia Kanwal, Ramsha Shafqat, Bilal Taufeeq, Muna A. Almulla, and Muath Awadalla. 2023. "A Method for Solving Time-Fractional Initial Boundary Value Problems of Variable Order" Symmetry 15, no. 2: 519. https://doi.org/10.3390/sym15020519

APA Style

Abuasbeh, K., Kanwal, A., Shafqat, R., Taufeeq, B., Almulla, M. A., & Awadalla, M. (2023). A Method for Solving Time-Fractional Initial Boundary Value Problems of Variable Order. Symmetry, 15(2), 519. https://doi.org/10.3390/sym15020519

Note that from the first issue of 2016, this journal uses article numbers instead of page numbers. See further details here.

Article Metrics

Back to TopTop