Chaotic Maps with Tunable Mean Value—Application to a UAV Surveillance Mission †
Abstract
:1. Introduction
1.1. Chaos and Its Applications
1.2. Design of New Chaotic Maps
- A family of piecewise maps with three parameters is proposed. The three parameters are tuned to control the endpoint interpolations.
- By appropriately tuning the control parameters, the statistical mean value of the resulting chaotic time series can be changed.
- The studied maps showcase a collection of dynamical phenomena, including wide uninterrupted parameteric ranges, where chaotic behavior is observed, or self-similar, fractal-like behavior in transitioning in and out of chaos.
- The maps are successfully applied to the problem of the trajectory of a UAV that surveils a given area being imbued with unpredictability.
2. Proposed Family of Maps
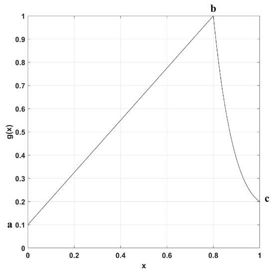
- Parameter . Increasing a affects the mapping interval of the first subfunction to . Thus, the first subfunction will only map to a subset of , which will result in a skewed distribution of the resulting time series.
- Parameter . Changing the parameter b will bend the piecewise function g to the left or right, with being the symmetric instance. This again can affect the skewness of the resulting time series. For example, increasing the value of , will result in the subfunction having a wider input domain , while also mapping to a smaller interval , which can result in a right-skewed distribution.
- Parameter . Increasing c changes the second subfunction to . Similar to , this change can affect the distribution of the map, but it can also change the mapping interval of the whole mapping to a subset of as will be shown through an example in the next section. Thus, in our upcoming analysis, the parameter c will be set to its default value .
3. Considered Maps
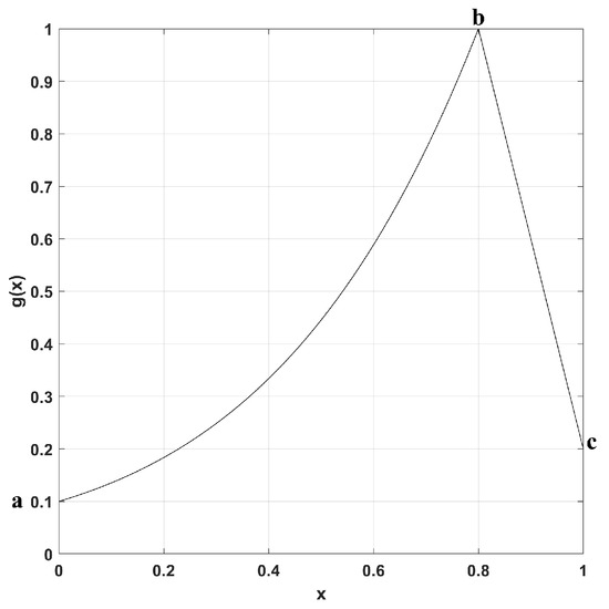
3.1. Skewed Tent Map
3.2. Cosine Skewed Piecewise Map
3.3. Secant Skewed Piecewise Map
3.4. Tent-Cosine Skewed Piecewise Map
3.5. Cosine-Tent Skewed Piecewise Map
3.6. Discussion
4. Application to UAV Surveillance Mission
4.1. Motivation
4.2. Description of the Technique
| Algorithm 1: Chaotic Maneuvering Algorithm. |
|
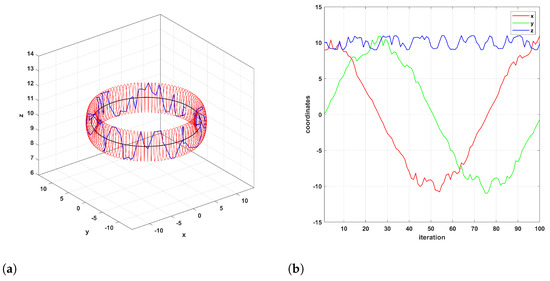
4.3. Simulation Results
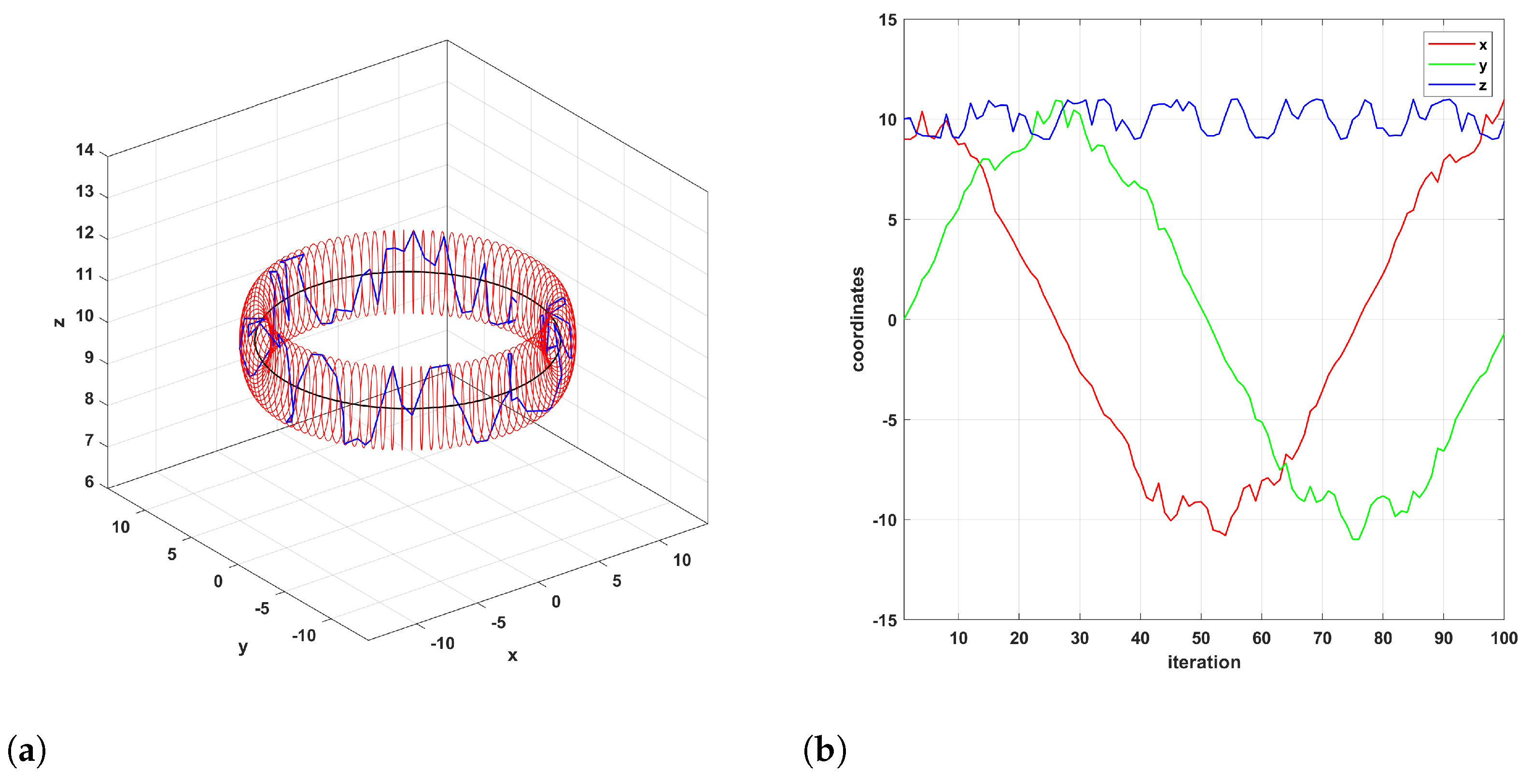
4.3.1. Periodic Motion
4.3.2. Chaotic Motion
5. Conclusions
Author Contributions
Funding
Data Availability Statement
Acknowledgments
Conflicts of Interest
References
- Kaddoum, G. Wireless chaos-based communication systems: A comprehensive survey. IEEE Access 2016, 4, 2621–2648. [Google Scholar] [CrossRef]
- Tutueva, A.V.; Nepomuceno, E.G.; Karimov, A.I.; Andreev, V.S.; Butusov, D.N. Adaptive chaotic maps and their application to pseudo-random numbers generation. Chaos Solitons Fractals 2020, 133, 109615. [Google Scholar] [CrossRef]
- Wang, Y.; Liu, Z.; Ma, J.; He, H. A pseudorandom number generator based on piecewise logistic map. Nonlinear Dyn. 2016, 83, 2373–2391. [Google Scholar] [CrossRef]
- Irfan, M.; Ali, A.; Khan, M.A.; Ehatisham-ul Haq, M.; Mehmood Shah, S.N.; Saboor, A.; Ahmad, W. Pseudorandom number generator (prng) design using hyper-chaotic modified robust logistic map (hc-mrlm). Electronics 2020, 9, 104. [Google Scholar] [CrossRef]
- Lambić, D. Security analysis and improvement of the pseudo-random number generator based on piecewise logistic map. J. Electron. Test. 2019, 35, 519–527. [Google Scholar] [CrossRef]
- Liu, W.; Sun, K.; He, S.; Wang, H. The Parallel Chaotification Map and Its Application. IEEE Trans. Circuits Syst. I Regul. Pap. 2023, 70, 3689–3698. [Google Scholar] [CrossRef]
- Özkaynak, F. Brief review on application of nonlinear dynamics in image encryption. Nonlinear Dyn. 2018, 92, 305–313. [Google Scholar] [CrossRef]
- Zolfaghari, B.; Koshiba, T. Chaotic image encryption: State-of-the-art, ecosystem, and future roadmap. Appl. Syst. Innov. 2022, 5, 57. [Google Scholar] [CrossRef]
- Cetina-Denis, J.J.; Lopéz-Gutiérrez, R.M.; Cruz-Hernández, C.; Arellano-Delgado, A. Design of a Chaotic Trajectory Generator Algorithm for Mobile Robots. Appl. Sci. 2022, 12, 2587. [Google Scholar] [CrossRef]
- Gohari, P.S.; Mohammadi, H.; Taghvaei, S. Using chaotic maps for 3D boundary surveillance by quadrotor robot. Appl. Soft Comput. 2019, 76, 68–77. [Google Scholar] [CrossRef]
- Curiac, D.I.; Banias, O.; Volosencu, C.; Curiac, C.D. Novel bioinspired approach based on chaotic dynamics for robot patrolling missions with adversaries. Entropy 2018, 20, 378. [Google Scholar] [CrossRef] [PubMed]
- Saremi, S.; Mirjalili, S.; Lewis, A. Biogeography-based optimisation with chaos. Neural Comput. Appl. 2014, 25, 1077–1097. [Google Scholar] [CrossRef]
- Yang, D.; Liu, Z.; Zhou, J. Chaos optimization algorithms based on chaotic maps with different probability distribution and search speed for global optimization. Commun. Nonlinear Sci. Numer. Simul. 2014, 19, 1229–1246. [Google Scholar] [CrossRef]
- Tawhid, M.A.; Ibrahim, A.M. Improved salp swarm algorithm combined with chaos. Math. Comput. Simul. 2022, 202, 113–148. [Google Scholar] [CrossRef]
- Saxena, A.; Kumar, R.; Das, S. β-chaotic map enabled grey wolf optimizer. Appl. Soft Comput. 2019, 75, 84–105. [Google Scholar] [CrossRef]
- Fiori, S.; Di Filippo, R. An improved chaotic optimization algorithm applied to a DC electrical motor modeling. Entropy 2017, 19, 665. [Google Scholar] [CrossRef]
- Grassi, G. Chaos in the Real World: Recent Applications to Communications, Computing, Distributed Sensing, Robotic Motion, Bio-Impedance Modelling and Encryption Systems. Symmetry 2021, 13, 2151. [Google Scholar] [CrossRef]
- Zang, H.; Yuan, Y.; Wei, X. Research on Pseudorandom Number Generator Based on Several New Types of Piecewise Chaotic Maps. Math. Probl. Eng. 2021, 2021, 1375346. [Google Scholar] [CrossRef]
- Zhang, Z.; Wang, Y.; Zhang, L.Y.; Zhu, H. A novel chaotic map constructed by geometric operations and its application. Nonlinear Dyn. 2020, 102, 2843–2858. [Google Scholar] [CrossRef]
- Nagaraj, N. The Unreasonable Effectiveness of the Chaotic Tent Map in Engineering Applications. Chaos Theory Appl. 2022, 4, 197–204. [Google Scholar] [CrossRef]
- Chaves, D.P.; Souza, C.E.; Pimentel, C. A smooth chaotic map with parameterized shape and symmetry. EURASIP J. Adv. Signal Process. 2016, 2016, 122. [Google Scholar] [CrossRef]
- Zhang, S.; Liu, L. A novel image encryption algorithm based on SPWLCM and DNA coding. Math. Comput. Simul. 2021, 190, 723–744. [Google Scholar] [CrossRef]
- Zhao, X.; Zang, H.; Wei, X. Construction of a novel n th-order polynomial chaotic map and its application in the pseudorandom number generator. Nonlinear Dyn. 2022, 110, 821–839. [Google Scholar] [CrossRef]
- Berliner, L.M. Statistics, probability and chaos. Stat. Sci. 1992, 7, 69–90. [Google Scholar] [CrossRef]
- Barbosa, W.A.; Rosero, E.J.; Tredicce, J.R.; Leite, J.R.R. Statistics of chaos in a bursting laser. Phys. Rev. A 2019, 99, 053828. [Google Scholar] [CrossRef]
- Hilliam, R.M.; Lawrance, A.J. The dynamics and statistics of bivariate chaotic maps in communications modeling. Int. J. Bifurc. Chaos 2004, 14, 1177–1194. [Google Scholar] [CrossRef]
- Cicek, I.; Pusane, A.E.; Dundar, G. A novel design method for discrete time chaos based true random number generators. Integration 2014, 47, 38–47. [Google Scholar] [CrossRef]
- Boyarsky, A.; Góra, P. Laws of Chaos: Invariant Measures and Dynamical Systems in One Dimension; Birkhäuser Boston: Boston, MA, USA, 1997. [Google Scholar]
- McDonald, A.M.; van Wyk, M.A.; Chen, G. The inverse Frobenius-Perron problem: A survey of solutions to the original problem formulation. AIMS Math. 2021, 6, 11200–11232. [Google Scholar] [CrossRef]
- Lai, D.; Chen, G. Generating different statistical distributions by the chaotic skew tent map. Int. J. Bifurc. Chaos Appl. Sci. Eng. 2000, 10, 1509–1512. [Google Scholar] [CrossRef]
- Lawnik, M. Generation of pseudo-random numbers from given probabilistic distribution with the use of chaotic maps. AIP Conf. Proc. 2018, 1926, 020025. [Google Scholar] [CrossRef]
- Nie, X.; Coca, D.; Luo, J.; Birkin, M. Solving the inverse Frobenius-Perron problem using stationary densities of dynamical systems with input perturbations. Commun. Nonlinear Sci. Numer. Simul. 2020, 90, 105302. [Google Scholar] [CrossRef]
- Koga, S. The Inverse Problem of Flobenius-Perron Equations in 1D Difference Systems: 1D Map Idealization. Prog. Theor. Phys. 1991, 86, 991–1002. [Google Scholar] [CrossRef]
- Fox, C.; Hsiao, L.J.; Lee, J.E.K. Solutions of the Multivariate Inverse Frobenius–Perron Problem. Entropy 2021, 23, 838. [Google Scholar] [CrossRef] [PubMed]
- Moysis, L.; Lawnik, M.; Baptista, M.S.; Goudos, S.; Volos, C. Construction of Piecewise Chaotic Maps with Tunable Statistical Mean. In Proceedings of the 2023 12th International Conference on Modern Circuits and Systems Technologies (MOCAST), IEEE, Athens, Greece, 28–30 June 2023; pp. 1–4. [Google Scholar]
- Sridharan, K.; Ahmadabadi, Z.N. A multi-system chaotic path planner for fast and unpredictable online coverage of terrains. IEEE Robot. Autom. Lett. 2020, 5, 5268–5275. [Google Scholar] [CrossRef]
- Curiac, D.I.; Volosencu, C. A 2D chaotic path planning for mobile robots accomplishing boundary surveillance missions in adversarial conditions. Commun. Nonlinear Sci. Numer. Simul. 2014, 19, 3617–3627. [Google Scholar] [CrossRef]
- Artemiou, P.; Moysis, L.; Kafetzis, I.; Bardis, N.G.; Lawnik, M.; Volos, C. Chaotic Agent Navigation: Achieving Uniform Exploration Through Area Segmentation. In Proceedings of the 2022 12th International Conference on Dependable Systems, Services and Technologies (DESSERT), IEEE, Athens, Greece, 9–11 December 2022; pp. 1–7. [Google Scholar]
- Curiac, D.I.; Volosencu, C. Path planning algorithm based on Arnold cat map for surveillance UAVs. Def. Sci. J. 2015, 65, 483–488. [Google Scholar] [CrossRef]
- Li, C.; Song, Y.; Wang, F.; Liang, Z.; Zhu, B. Chaotic path planner of autonomous mobile robots based on the standard map for surveillance missions. Math. Probl. Eng. 2015, 2015, 263964. [Google Scholar] [CrossRef]
- Curiac, D.I.; Volosencu, C. Imparting protean behavior to mobile robots accomplishing patrolling tasks in the presence of adversaries. Bioinspir. Biomim. 2015, 10, 056017. [Google Scholar] [CrossRef]
- Curiac, D.I.; Volosencu, C. Chaotic trajectory design for monitoring an arbitrary number of specified locations using points of interest. Math. Probl. Eng. 2012, 2012, 940276. [Google Scholar] [CrossRef]
- Kafetzis, I.; Moysis, L.; Volos, C.; Stouboulos, I.; Valavanis, K. Area surveillance using a uav with mounted chaotic camera. In Proceedings of the 2021 International Conference on Unmanned Aircraft Systems (ICUAS), IEEE, Athens, Greece, 15–18 June 2021; pp. 53–62. [Google Scholar]
- Akraam, M.; Rashid, T.; Zafar, S. An image encryption scheme proposed by modifying chaotic tent map using fuzzy numbers. Multimed. Tools Appl. 2023, 82, 16861–16879. [Google Scholar] [CrossRef]
- Moysis, L.; Volos, C.; Jafari, S.; Munoz-Pacheco, J.M.; Kengne, J.; Rajagopal, K.; Stouboulos, I. Modification of the logistic map using fuzzy numbers with application to pseudorandom number generation and image encryption. Entropy 2020, 22, 474. [Google Scholar] [CrossRef] [PubMed]
- Jafari, S.; Pham, V.T.; Golpayegani, S.M.R.H.; Moghtadaei, M.; Kingni, S.T. The relationship between chaotic maps and some chaotic systems with hidden attractors. Int. J. Bifurc. Chaos 2016, 26, 1650211. [Google Scholar] [CrossRef]
- García-Grimaldo, C.; Campos-Cantón, E. Exploring a family of Bernoulli-like shift chaotic maps and its amplitude control. Chaos Solitons Fractals 2023, 175, 113951. [Google Scholar] [CrossRef]


























Disclaimer/Publisher’s Note: The statements, opinions and data contained in all publications are solely those of the individual author(s) and contributor(s) and not of MDPI and/or the editor(s). MDPI and/or the editor(s) disclaim responsibility for any injury to people or property resulting from any ideas, methods, instructions or products referred to in the content. |
© 2023 by the authors. Licensee MDPI, Basel, Switzerland. This article is an open access article distributed under the terms and conditions of the Creative Commons Attribution (CC BY) license (https://creativecommons.org/licenses/by/4.0/).
Share and Cite
Moysis, L.; Lawnik, M.; Volos, C.; Baptista, M.S.; Goudos, S.K. Chaotic Maps with Tunable Mean Value—Application to a UAV Surveillance Mission. Symmetry 2023, 15, 2138. https://doi.org/10.3390/sym15122138
Moysis L, Lawnik M, Volos C, Baptista MS, Goudos SK. Chaotic Maps with Tunable Mean Value—Application to a UAV Surveillance Mission. Symmetry. 2023; 15(12):2138. https://doi.org/10.3390/sym15122138
Chicago/Turabian StyleMoysis, Lazaros, Marcin Lawnik, Christos Volos, Murilo S. Baptista, and Sotirios K. Goudos. 2023. "Chaotic Maps with Tunable Mean Value—Application to a UAV Surveillance Mission" Symmetry 15, no. 12: 2138. https://doi.org/10.3390/sym15122138
APA StyleMoysis, L., Lawnik, M., Volos, C., Baptista, M. S., & Goudos, S. K. (2023). Chaotic Maps with Tunable Mean Value—Application to a UAV Surveillance Mission. Symmetry, 15(12), 2138. https://doi.org/10.3390/sym15122138

