Persistent Homology Analysis for Dense QCD Effective Model with Heavy Quarks
Abstract
1. Introduction
2. Formalism
2.1. QCD-like Potts Model
2.1.1. Standard Potts Model with External Field
2.1.2. Map of Chemical Potential to External Field
2.1.3. Extension to Isospin Chemical Potential
2.2. Observables
2.3. Persistent Homology Analysis
2.3.1. Setting of Data Space
2.3.2. Birth and Death Times of Holes
2.3.3. Ratio of Birth and Death Times
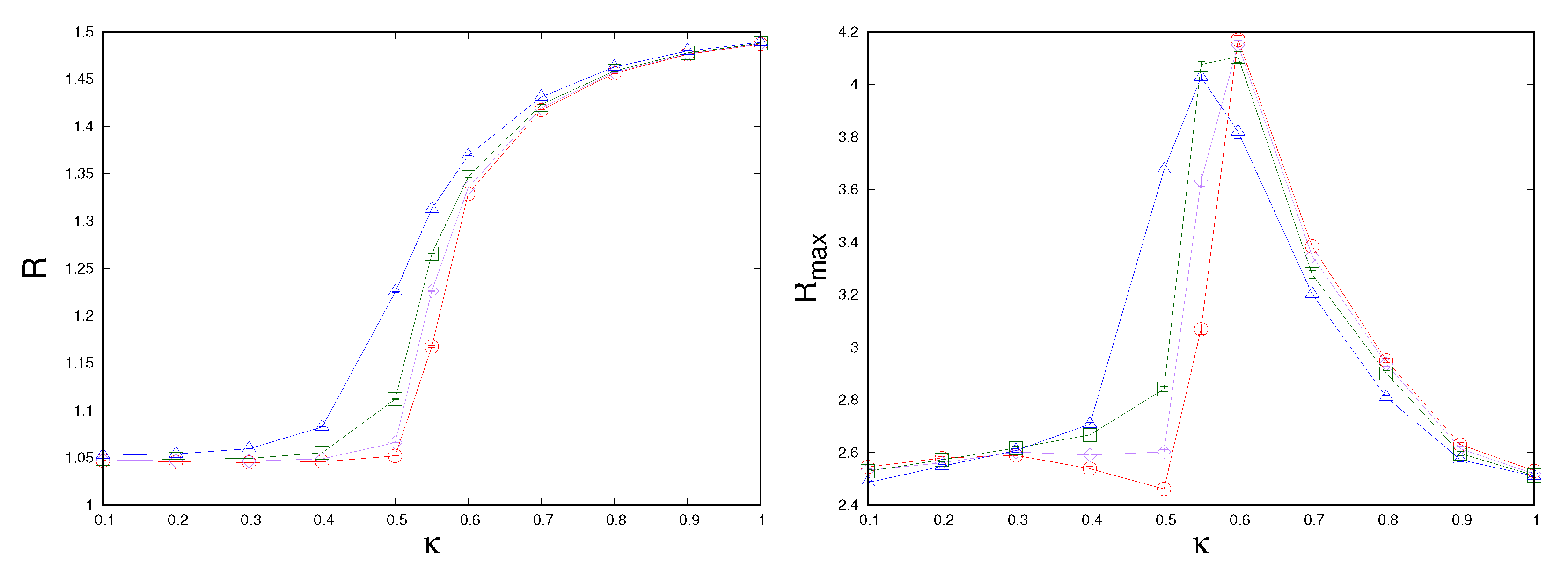
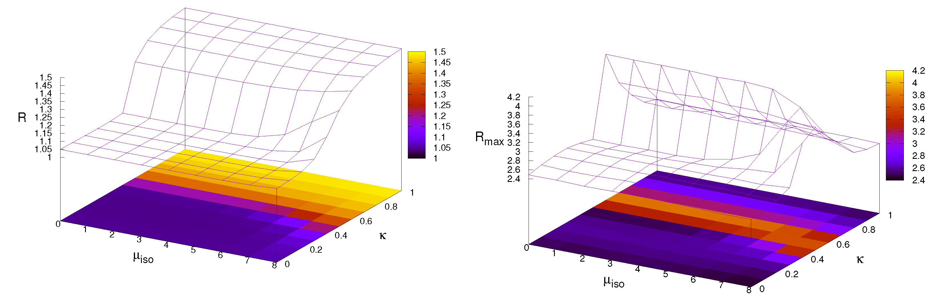
3. Numerical Results
3.1. Basic Phase Structure
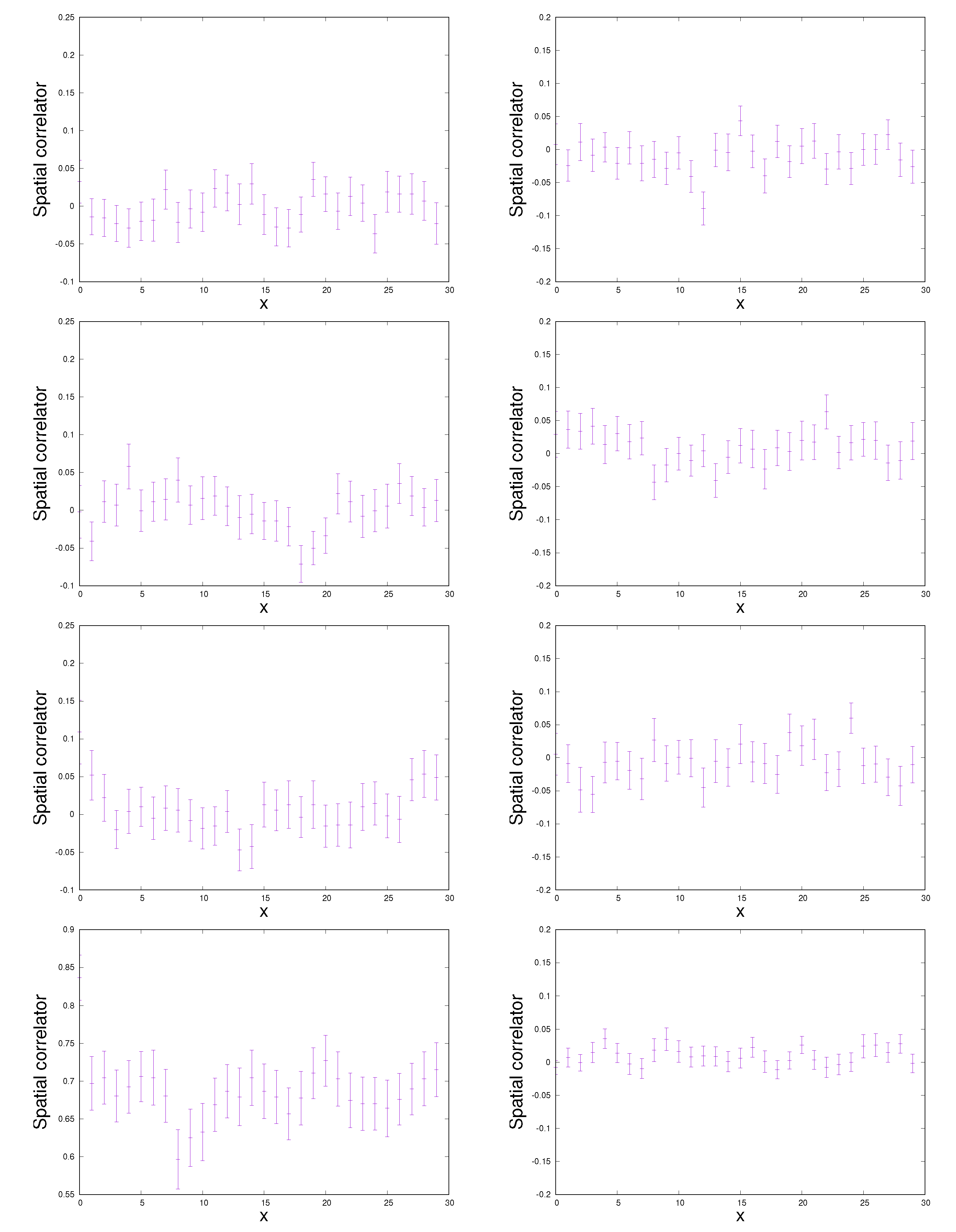
3.2. Spatial Structure
4. Summary
Author Contributions
Funding
Institutional Review Board Statement
Informed Consent Statement
Data Availability Statement
Conflicts of Interest
Appendix A. Problem of Complexification
Appendix A.1. Complexification in QCD
Appendix A.2. Complexification in Potts Model
References
- De Forcrand, P. Simulating QCD at finite density. PoS 2009, LAT2009, 010. [Google Scholar]
- Nambu, Y.; Jona-Lasinio, G. Dynamical Model of Elementary Particles Based on an Analogy with Superconductivity. I. Phys. Rev. D 1961, 122, 345–358. [Google Scholar] [CrossRef]
- Wu, F.Y. The potts model. Rev. Mod. Phys. 1982, 54, 235. [Google Scholar] [CrossRef]
- De Forcrand, P.; Rindlisbacher, T. Spin models in complex magnetic fields: A hard sign problem. EPJ Web Conf. 2018, 175, 07026. [Google Scholar] [CrossRef][Green Version]
- Alexandru, A.; Bergner, G.; Schaich, D.; Wenger, U. Solution of the sign problem in the Potts model at fixed fermion number. Phys. Rev. D 2018, 97, 114503. [Google Scholar] [CrossRef]
- Nishimura, H.; Ogilvie, M.C.; Pangeni, K. Complex spectrum of finite-density lattice QCD with static quarks at strong coupling. Phys. Rev. D 2016, 93, 094501. [Google Scholar] [CrossRef]
- Akerlund, O.; de Forcrand, P.; Rindlisbacher, T. Oscillating propagators in heavy-dense QCD. J. High Energy Phys. 2016, 10, 055. [Google Scholar] [CrossRef]
- Parisi, G.; Wu, Y.S. Perturbation Theory Without Gauge Fixing. Sci. Sin. 1981, 24, 483. [Google Scholar]
- Parisi, G. On Complex Probabilities. Phys. Lett. 1983, B131, 393–395. [Google Scholar] [CrossRef]
- Cristoforetti, M.; Di Renzo, F.; Scorzato, L. New approach to the sign problem in quantum field theories: High density QCD on a Lefschetz thimble. Phys. Rev. D 2012, 86, 074506. [Google Scholar] [CrossRef]
- Fujii, H.; Honda, D.; Kato, M.; Kikukawa, Y.; Komatsu, S.; Sano, T. Hybrid Monte Carlo on Lefschetz thimbles—A study of the residual sign problem. J. High Energy Phys. 2013, 1310, 147. [Google Scholar] [CrossRef]
- Mori, Y.; Kashiwa, K.; Ohnishi, A. Toward solving the sign problem with path optimization method. Phys. Rev. D 2017, 96, 111501. [Google Scholar] [CrossRef]
- Mori, Y.; Kashiwa, K.; Ohnishi, A. Application of a neural network to the sign problem via the path optimization method. Prog. Theor. Exp. Phys. 2018, 2018, 023B04. [Google Scholar] [CrossRef]
- Hasenfratz, A.; Toussaint, D. Canonical ensembles and nonzero density quantum chromodynamics. Nucl. Phys. 1992, B371, 539–549. [Google Scholar] [CrossRef]
- Alexandru, A.; Faber, M.; Horvath, I.; Liu, K.F. Lattice QCD at finite density via a new canonical approach. Phys. Rev. D 2005, 72, 114513. [Google Scholar] [CrossRef]
- Kratochvila, S.; de Forcrand, P. QCD at zero baryon density and the Polyakov loop paradox. Phys. Rev. D 2006, 73, 114512. [Google Scholar] [CrossRef]
- de Forcrand, P.; Kratochvila, S. Finite density QCD with a canonical approach. Nucl. Phys. Proc. Suppl. 2006, 153, 62–67. [Google Scholar] [CrossRef]
- Li, A.; Alexandru, A.; Liu, K.F.; Meng, X. Finite density phase transition of QCD with Nf = 4 and Nf = 2 using canonical ensemble method. Phys. Rev. D 2010, 82, 054502. [Google Scholar] [CrossRef]
- Kashiwa, K.; Kouno, H. Anatomy of the dense QCD matter from canonical sectors. Phys. Rev. D 2021, 103, 114020. [Google Scholar] [CrossRef]
- Kashiwa, K. Investigation of the Thermal QCD Matter from Canonical Sectors. Symmetry 2021, 13, 1273. [Google Scholar] [CrossRef]
- Kashiwa, K.; Kouno, H. Multiplicity, probabilities, and canonical sectors for cold QCD matter. Phys. Rev. D 2022, 105, 054017. [Google Scholar] [CrossRef]
- Hanada, M.; Yamamoto, N. Universality of Phases in QCD and QCD-like Theories. J. High Energy Phys. 2012, 1202, 138. [Google Scholar] [CrossRef]
- Edelsbrunner, H.; Letscher, D.; Zomorodian, A. Topological persistence and simplification. In Proceedings of the 41st Annual Symposium on Foundations of Computer Science, Washington, DC, USA, 12–14 November 2000; pp. 454–463. [Google Scholar]
- Zomorodian, A.; Carlsson, G. Computing persistent homology. Discret. Comput. Geom. 2005, 33, 249–274. [Google Scholar] [CrossRef]
- Hirakida, T.; Kashiwa, K.; Sugano, J.; Takahashi, J.; Kouno, H.; Yahiro, M. Persistent homology analysis of deconfinement transition in effective Polyakov-line model. Int. J. Mod. Phys. A 2020, 35, 2050049. [Google Scholar] [CrossRef]
- Gattringer, C. Coherent center domains in SU(3) gluodynamics and their percolation at Tc. Phys. Lett. B 2010, 690, 179–182. [Google Scholar] [CrossRef]
- Borsanyi, S.; Danzer, J.; Fodor, Z.; Gattringer, C.; Schmidt, A. Coherent center domains from local Polyakov loops. J. Phys. Conf. Ser. 2011, 312, 012005. [Google Scholar] [CrossRef]
- Endrodi, G.; Gattringer, C.; Schadler, H.P. Fractality and other properties of center domains at finite temperature: SU(3) lattice gauge theory. Phys. Rev. D 2014, 89, 054509. [Google Scholar] [CrossRef]
- Donato, I.; Gori, M.; Pettini, M.; Petri, G.; De Nigris, S.; Franzosi, R.; Vaccarino, F. Persistent homology analysis of phase transitions. Phys. Rev. E 2016, 93, 052138. [Google Scholar] [CrossRef]
- Olsthoorn, B.; Hellsvik, J.; Balatsky, A.V. Finding hidden order in spin models with persistent homology. Phys. Rev. Res. 2020, 2, 043308. [Google Scholar] [CrossRef]
- Cole, A.; Loges, G.J.; Shiu, G. Quantitative and interpretable order parameters for phase transitions from persistent homology. arXiv 2020, arXiv:2009.14231. [Google Scholar] [CrossRef]
- Tran, Q.H.; Chen, M.; Hasegawa, Y. Topological persistence machine of phase transitions. Phys. Rev. E 2021, 103, 052127. [Google Scholar] [CrossRef] [PubMed]
- Sale, N.; Giansiracusa, J.; Lucini, B. Quantitative analysis of phase transitions in two-dimensional XY models using persistent homology. Phys. Rev. E 2022, 105, 024121. [Google Scholar] [CrossRef] [PubMed]
- Sale, N.; Lucini, B.; Giansiracusa, J. Probing center vortices and deconfinement in SU(2) lattice gauge theory with persistent homology. arXiv 2022, arXiv:2207.13392. [Google Scholar]
- Elbers, W.; van de Weygaert, R. Persistent topology of the reionization bubble network—I. Formalism and phenomenology. Mon. Not. Roy. Astron. Soc. 2019, 486, 1523–1538. [Google Scholar] [CrossRef]
- Cole, A.; Shiu, G. Topological Data Analysis for the String Landscape. J. High Energy Phys. 2019, 3, 54. [Google Scholar] [CrossRef]
- Alford, M.G.; Chandrasekharan, S.; Cox, J.; Wiese, U.J. Solution of the complex action problem in the Potts model for dense QCD. Nucl. Phys. 2001, B602, 61–86. [Google Scholar] [CrossRef]
- Kim, S.; de Forcrand, P.; Kratochvila, S.; Takaishi, T. The 3-state Potts model as a heavy quark finite density laboratory. PoS 2006, LAT2005, 166. [Google Scholar]
- Kashiwa, K.; Kouno, H. Information theoretical view of QCD effective model with heavy quarks. Phys. Rev. D 2021, 103, 014014. [Google Scholar] [CrossRef]
- Lenz, J.; Pannullo, L.; Wagner, M.; Wellegehausen, B.; Wipf, A. Inhomogeneous phases in the Gross-Neveu model in 1+1 dimensions at finite number of flavors. Phys. Rev. D 2020, 101, 094512. [Google Scholar] [CrossRef]
- Nakamura, T.; Hiraoka, Y.; Hirata, A.; Escolar, E.G.; Nishiura, Y. Persistent homology and many-body atomic structure for medium-range order in the glass. Nanotechnology 2015, 26, 304001. [Google Scholar] [CrossRef]
- Hiraoka, Y.; Nakamura, T.; Hirata, A.; Escolar, E.G.; Matsue, K.; Nishiura, Y. Hierarchical structures of amorphous solids characterized by persistent homology. Proc. Natl. Acad. Sci. USA 2016, 113, 7035–7040. [Google Scholar] [CrossRef] [PubMed]
- Obayashi, I.; Nakamura, T.; Hiraoka, Y. Persistent Homology Analysis for Materials Research and Persistent Homology Software: HomCloud. J. Phys. Soc. Jpn. 2022, 91, 091013. [Google Scholar] [CrossRef]
- Matsumoto, M.; Nishimura, T. Mersenne twister: A 623-dimensionally equidistributed uniform pseudo-random number generator. ACM Trans. Model. Comput. Simul. (TOMACS) 1998, 8, 3–30. [Google Scholar] [CrossRef]
- Nishimura, H.; Ogilvie, M.C.; Pangeni, K. Complex saddle points in QCD at finite temperature and density. Phys. Rev. D 2014, 90, 045039. [Google Scholar] [CrossRef]
- Nishimura, H.; Ogilvie, M.C.; Pangeni, K. Complex Saddle Points and Disorder Lines in QCD at finite temperature and density. Phys. Rev. D 2015, 91, 054004. [Google Scholar] [CrossRef]
- Roberge, A.; Weiss, N. Gauge Theories with Imaginary Chemical Potential and the Phases of QCD. Nucl. Phys. 1986, B275, 734. [Google Scholar] [CrossRef]
- Kashiwa, K. Imaginary Chemical Potential, NJL-Type Model and Confinement–Deconfinement Transition. Symmetry 2019, 11, 562. [Google Scholar] [CrossRef]
- Fukushima, K. Chiral effective model with the Polyakov loop. Phys. Lett. 2004, B591, 277–284. [Google Scholar] [CrossRef]
- Tanizaki, Y.; Nishimura, H.; Kashiwa, K. Evading the sign problem in the mean-field approximation through Lefschetz-thimble path integral. Phys. Rev. D 2015, 91, 101701. [Google Scholar] [CrossRef]
- Kashiwa, K.; Mori, Y.; Ohnishi, A. Controlling the model sign problem via the path optimization method: Monte Carlo approach to a QCD effective model with Polyakov loop. Phys. Rev. D 2019, 99, 014033. [Google Scholar] [CrossRef]










Publisher’s Note: MDPI stays neutral with regard to jurisdictional claims in published maps and institutional affiliations. |
© 2022 by the authors. Licensee MDPI, Basel, Switzerland. This article is an open access article distributed under the terms and conditions of the Creative Commons Attribution (CC BY) license (https://creativecommons.org/licenses/by/4.0/).
Share and Cite
Kashiwa, K.; Hirakida, T.; Kouno, H. Persistent Homology Analysis for Dense QCD Effective Model with Heavy Quarks. Symmetry 2022, 14, 1783. https://doi.org/10.3390/sym14091783
Kashiwa K, Hirakida T, Kouno H. Persistent Homology Analysis for Dense QCD Effective Model with Heavy Quarks. Symmetry. 2022; 14(9):1783. https://doi.org/10.3390/sym14091783
Chicago/Turabian StyleKashiwa, Kouji, Takehiro Hirakida, and Hiroaki Kouno. 2022. "Persistent Homology Analysis for Dense QCD Effective Model with Heavy Quarks" Symmetry 14, no. 9: 1783. https://doi.org/10.3390/sym14091783
APA StyleKashiwa, K., Hirakida, T., & Kouno, H. (2022). Persistent Homology Analysis for Dense QCD Effective Model with Heavy Quarks. Symmetry, 14(9), 1783. https://doi.org/10.3390/sym14091783

