Asymmetry Evaluation of Sea Cucumber (Apostichopus japonicus) Gut and Its Surrounding Environment in the Bacterial Community
Abstract
1. Introduction
2. Materials and Methods
2.1. Animal Trial
2.2. Samples Collection
2.3. DNA Extraction
2.4. Sequencing
2.5. Data Processing
2.6. Statistical Analysis
3. Results
3.1. Metagenome Sequencing Results
3.2. Diversity Analysis
3.2.1. Alpha Diversity Analysis
3.2.2. Beta Diversity Analysis
3.3. Relative Abundance of Bacterial Communities
3.3.1. At the Phylum Level
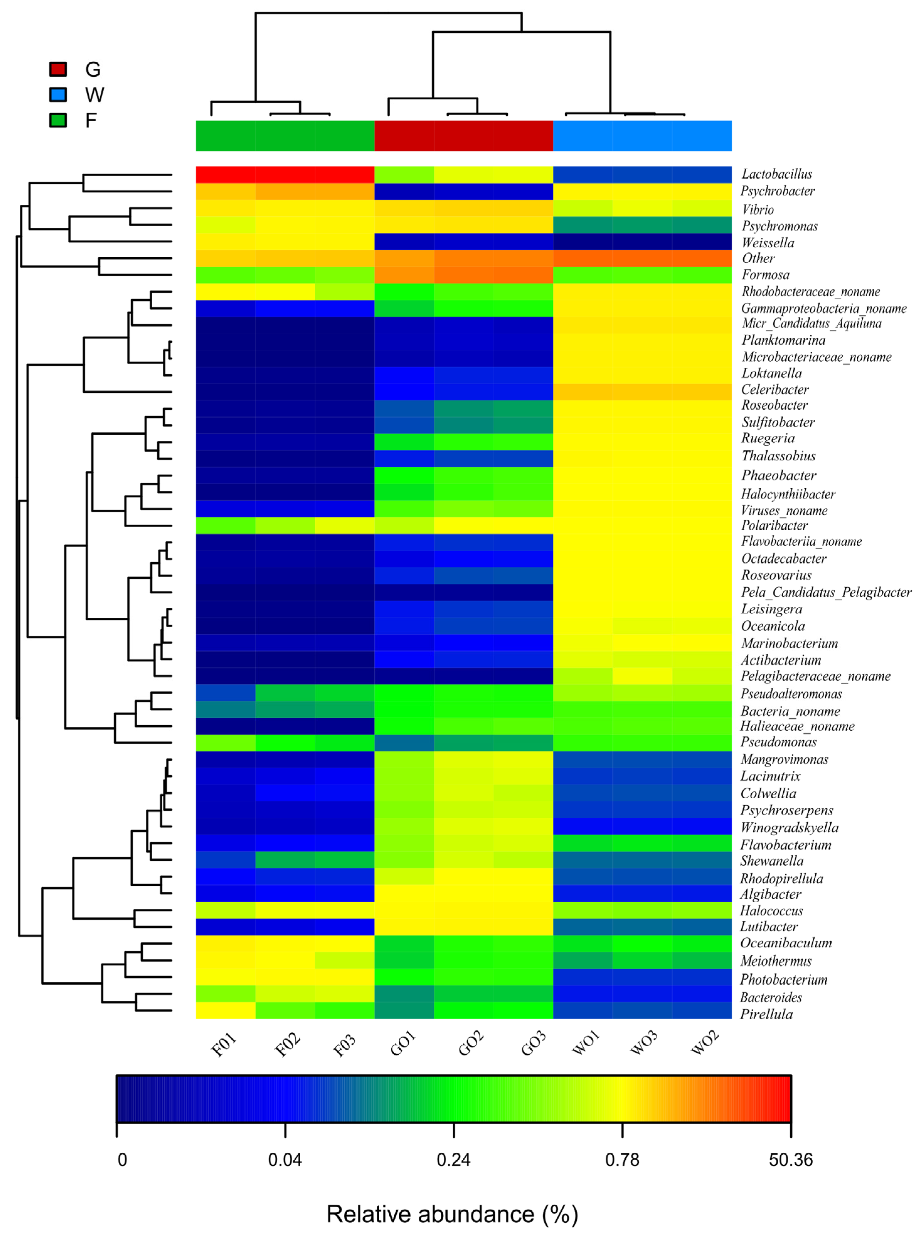
3.3.2. At the Genus Level
3.4. Specific Bacterial Communities
3.5. Predictive Functional Profiling by KEGG
4. Discussion
4.1. Structural Characteristics of the A. japonicus Gut Bacterial Community
4.2. Functional Characteristics of the A. japonicus Gut Bacterial Community
5. Conclusions
Author Contributions
Funding
Institutional Review Board Statement
Informed Consent Statement
Data Availability Statement
Conflicts of Interest
References
- Walter, J.; Britton, R.A.; Roos, S. Host-microbial symbiosis in the vertebrate gastrointestinal tract and the Lactobacillus reuteri paradigm. Proc. Natl. Acad. Sci. USA 2011, 108, 4645–4652. [Google Scholar] [CrossRef] [PubMed]
- Zhang, Z.; Lv, Z.; Zhang, W.; Shao, Y.; Li, C. Comparative analysis of midgut bacterial community under Vibrio splendidus infection in Apostichopus japonicus with hindgut as a reference. Aquaculture 2019, 513, 734427. [Google Scholar] [CrossRef]
- Saavedra, J.; Bauman, N.; Perman, J.; Yolken, R.; Saavedra, J.; Bauman, N.; Oung, I. Feeding of Bifidobacterium bifidum and Streptococcus thermophilus to infants in hospital for prevention of diarrhoea and shedding of rotavirus. Lancet 1995, 344, 1046–1049. [Google Scholar] [CrossRef]
- Sha, Y.J.; Liu, M.; Wang, B.J.; Jiang, K.; Sun, G.Q.; Wang, L. Gut bacterial diversity of farmed sea cucumbers Apostichopus japonicus with different growth rates. Microbiology 2016, 85, 109–115. [Google Scholar] [CrossRef]
- Zhang, R.; Weinbaue, M.G.; Tam, Y.K.; Qian, P.Y. Response of bacterioplankton to a glucose gradient in the absence of lysis and grazing. FEMS Microbiol. Ecol. 2013, 85, 443–451. [Google Scholar] [CrossRef][Green Version]
- Chi, C.; Liu, J.Y.; Fei, S.Z.; Zhang, C.; Chang, Y.Q.; Liu, X.L.; Wang, G.X. Effect of intestinal autochthonous probiotics isolated from the gut of sea cucumber (Apostichopus japonicus) on immune response and growth of A. japonicus. Fish Shellfish. Immunol. 2014, 38, 367–373. [Google Scholar] [CrossRef]
- Giatsis, C.; Sipkema, D.; Smidt, H.; Heilig, H.; Benvenuti, G.; Verreth, J.; Verdegem, M. The impact of rearing environment on the development of gut microbiota in tilapia larvae. Sci. Rep. 2015, 5, 18206. [Google Scholar] [CrossRef]
- Li, J.; Fang, L.; Liang, X.F.; Guo, W.J.; Lv, L.Y.; Li, L. Influence of environmental factors and bacterial community diversity in pond water on health of chinese perch through gut microbiota change. Aquac. Rep. 2021, 20, 100629. [Google Scholar] [CrossRef]
- García, A.; José, E.; Estrada, R.L.; Santiago, R.; Torres, I.I.; Díaz, M.L.; Torres, A.I. Cellular mechanisms of intestine regeneration in the sea cucumber, Holothuria glaberrima Selenka (Holothuroidea: Echinodermata). J. Exp. Zool. 1998, 281, 288–304. [Google Scholar] [CrossRef]
- Wang, L.; Zhao, X.W.; Xu, H.C.; Bao, X.Y.; Liu, X.J.; Chang, Y.Q.; Ding, J. Characterization of the bacterial community in dif-ferent parts of the gut of sea cucumber (Apostichopus Japonicus) and its variation during gut regeneration. Aquac. Res. 1987, 49, 1987–1996. [Google Scholar] [CrossRef]
- Amann, R.I.; Ludwig, W.; Schleifer, K.H. Phylogenetic identification and in situ detection of individual microbial cells without cultivation. Microbiol. Rev. 1995, 59, 143–169. [Google Scholar] [CrossRef] [PubMed]
- Zhao, Y.; Wang, Q.; Liu, H.; Li, B.J.; Zhang, H.J. High-throughput sequencing of 16S rRNA amplicons characterizes gut microbiota shift of juvenile sea cucumber Apostichopus japonicus feeding with three antibiotics. J. Oceanol. Limnol. 2019, 37, 1714–1725. [Google Scholar] [CrossRef]
- Handelsman, J.; Rondon, M.R.; Brady, S.F.; Clardy, J.; Goodman, R.M. Molecular biological access to the chemistry of unknown soil microbes: A new frontier for natural products. Chem. Biol. 1998, 5, 245–249. [Google Scholar] [CrossRef]
- Zhao, Z.L.; Jiang, J.W.; Pan, Y.J.; Dong, Y.; Chen, Z.; Zhang, G.H.; Gao, S.; Sun, H.J.; Guan, X.Y.; Wang, B.; et al. Temporal dynamics of bacterial communities in the water and sediments of sea cucumber (Apostichopus japonicus) culture ponds. Aquaculture 2020, 528, 735498. [Google Scholar] [CrossRef]
- Ley, R.E.; Backhed, F.; Turnbaugh, P.; Lozupone, C.A.; Knight, R.D.; Gordon, J.I. Obesity alters gut microbial ecology. Proc. Natl. Acad. Sci. USA 2005, 102, 11070–11075. [Google Scholar] [CrossRef]
- Bonder, M.J.; Kurilshikov, A.; Tigchelaar, E.F.; Mujagic, Z.; Imhann, F.; Vila, A.V.; Deelen, P.; Vatanen, T.; Schirmer, M.; Smeekens, S.P.; et al. The effect of host genetics on the gut microbiome. Nat. Genet. 2016, 48, 1407–1412. [Google Scholar] [CrossRef]
- Gao, F.; Li, F.; Jie, T.; Yan, J.; Sun, H.; Badger, J.H. Bacterial community composition in the gut content and ambient sediment of sea cucumber Apostichopus japonicus revealed by 16S rRNA gene pyrosequencing. PLoS ONE 2014, 9, e100092. [Google Scholar] [CrossRef]
- Xu, H.C.; Wang, L.; Bao, X.Y.; Jiang, N.K.; Yang, X.P.; Hao, Z.L.; Chang, Y.Q.; Ding, J. Microbial communities in sea cucumber (Apostichopus japonicus) culture pond and the effects of environmental factors. Aquac. Res. 2019, 50, 1257–1268. [Google Scholar] [CrossRef]
- Weigel, B.L. Sea cucumber intestinal regeneration reveals deterministic assembly of the gut microbiome. Appl. Environ. Microbiol. 2020, 86, e00489-20. [Google Scholar] [CrossRef]
- Shin, N.R.; Whon, T.W.; Bae, J.W. Proteobacteria: Microbial signature of dysbiosis in gut microbiota. Trends Biotechnol. 2015, 33, 496–503. [Google Scholar] [CrossRef]
- Cottrell, M.T.; Kirchman, D.L. Natural assemblages of marine Proteobacteria and members of the Cytophaga-Flavobacter cluster consuming low- and high-molecular-weight dissolved organic matter. Appl. Environ. Microbiol. 2000, 66, 1692–1697. [Google Scholar] [CrossRef] [PubMed]
- O’Sullivan, L.A.; Weightman, A.J.; Fry, J.C. New degenerate Cytophaga-flexibacter-bacteroides-specific 16S ribosomal DNA-targeted oligonucleotide probes reveal high bacterial diversity in river Taff Epilithon. Appl. Environ. Microbiol. 2002, 68, 201–210. [Google Scholar] [CrossRef] [PubMed]
- Sonnenburg, J.L.; Jian, X.; Leip, D.D.; Chen, C.H.; Westover, B.P.; Weatherford, J.; Buhler, J.D.; Gordon, J.I. Glycan foraging in vivo by an intestine-adapted bacterial symbiont. Science 2005, 307, 1955–1959. [Google Scholar] [CrossRef] [PubMed]
- Ivanova, E.P.; Alexeeva, Y.V.; Flavier, S.; Wright, J.P.; Zhukova, N.V.; Gorshkova, N.M.; Mikhailov, V.V.; Nicolau, D.V.; Christen, R. Formosa algae gen. Nov. sp. Nov. a novel member of the family Flavobacteriaceae. Int. J. Syst. Evol. Microbiol. 2004, 54, 705–711. [Google Scholar] [CrossRef]
- Nedashkovskaya, O.I.; Kim, S.B.; Vancanneyt, M.; Snauwaert, C.; Lysenko, A.M.; Rohde, M.; Frolova, G.M.; Zhukova, N.V.; Mikhailov, V.V.; Bae, K.S.; et al. Formosa agariphila sp. nov. a budding bacterium of the family Flavobacteriaceae isolated from marine environments, and emended description of the genus Formosa. Int. J. Syst. Evol. Microbiol. 2006, 56, 161–167. [Google Scholar] [CrossRef]
- TerAvest, M.A.; He, Z.; Rosenbaum, M.A.; Martens, E.C.; Cotta, M.A.; Gordon, J.I.; Angenent, L.T. Regulated expression of polysaccharide utilization and capsular biosynthesis loci in biofilm and planktonic Bacteroides thetaiotaomicron during growth in chemostats. Biotechnol. Bioeng. 2013, 111, 165–173. [Google Scholar] [CrossRef]
- Deng, H.; He, C.B.; Zhou, Z.C.; Liu, C.; Tan, K.F.; Wang, N.B.; Jiang, B.; Gao, X.G.; Liu, W.D. Isolation and pathogenicity of pathogens from skin ulceration disease and viscera ejection syndrome of the sea cucumber. Apostichopus Japonicus. Aquaculture 2009, 287, 18–27. [Google Scholar] [CrossRef]
- Silva-Aciares, F.R.; Carvajal, P.O.; Mejías, C.A.; Riquelme, C.E. Use of macroalgae supplemented with probiotics in the Haliotis rufescens (Swainson, 1822) culture in Northern Chile. Aquac. Res. 2010, 42, 953–961. [Google Scholar] [CrossRef]
- Liu, N.N.; Zhang, S.S.; Zhang, W.W.; Li, C.H. Vibrio sp. 33 a potential bacterial antagonist of Vibrio splendidus pathogenic to sea cucumber (Apostichopus japonicus). Aquaculture 2017, 470, 68–73. [Google Scholar] [CrossRef]
- Tout, J.; Jeffries, T.; Petrou, K.; Tyson, G.W.; Webster, N.S.; Garren, M.; Stocker, R.; Ralph, P.J.; Seymour, J.R. Chemotaxis by natural populations of coral reef bacteria. ISME J. 2015, 9, 1764–1777. [Google Scholar] [CrossRef]
- Kendall, M.M.; Sperandio, V. What a dinner party! Mechanisms and functions of interkingdom signaling in host-pathogen associations. MBio 2016, 7, e01748-15. [Google Scholar] [CrossRef] [PubMed]
- Xin, J.G.; Zeng, D.; Wang, H.S.; Sun, N.; Zhao, Y.; Dan, Y.; Pan, K.C.; Jing, B.; Ni, X.Q. Probiotic Lactobacillus johnsonii BS15 promotes growth performance, intestinal immunity, and gut microbiota in Piglets. Probiotics Antimicrob. Proteins 2020, 12, 184–193. [Google Scholar] [CrossRef] [PubMed]
- Yan, F.; Cao, H.W.; Cover, T.L.; Whitehead, R.; Washington, M.K.; Polk, D.B. Soluble proteins produced by probiotic bacteria regulate intestinal epithelial cell survival and growth. Gastroenterology 2007, 132, 562–575. [Google Scholar] [CrossRef] [PubMed]
- Nikoskelainen, S.; Salminen, S.; Bylund, G.; Ouwehand, A.C. Characterization of the properties of human- and dairy-derived probiotics for prevention of infectious diseases in fish. Appl. Environ. Microbiol. 2001, 67, 2430–2435. [Google Scholar] [CrossRef]
- Schweinitzer, T.; Josenhans, C. Bacterial energy taxis: A global strategy? Arch. Microbiol. 2010, 192, 507–520. [Google Scholar] [CrossRef]
- Lamendella, R.; Santo Domingo, J.W.; Ghosh, S.; Martinson, J.; Oerther, D.B. Comparative fecal metagenomics unveils unique functional capacity of the swine gut. BMC Microbiol. 2011, 11, 103. [Google Scholar] [CrossRef]
- Erickson, A.R.; Cantarel, B.L.; Lamendella, R.; Darzi, Y.; Mongodin, E.F.; Pan, C.; Shah, M.; Halfvarson, J.; Tysk, C.; Henrissat, B.; et al. Integrated metagenomics/metaproteomics reveals human host-microbiota signatures of Crohn’s disease. PLoS ONE. 2012, 7, e49138. [Google Scholar] [CrossRef]
- Xia, B.; Gao, Q.F.; Wang, J.; Li, P.; Zhang, L.; Zhang, Z. Effects of dietary carbohydrate level on growth, biochemical composition and glucose metabolism of juvenile sea cucumber Apostichopus japonicus (Selenka). Aquaculture 2015, 448, 63–70. [Google Scholar] [CrossRef]
- Silchenko, A.S.; Ustyuzhanina, N.E.; Kusaykin, M.I.; Krylov, V.B.; Shashkov, A.S.; Dmitrenok, A.S.; Usoltseva, R.V.; Zueva, A.O.; Nifantiev, N.E.; Zvyagintseva, T.N. Expression and biochemical characterization and substrate specificity of the fucoidanase from Formosa algae. Glycobiology 2016, 27, 254. [Google Scholar] [CrossRef]
- Howarth, R.W. Coastal nitrogen pollution: A review of sources and trends globally and regionally. Harmful Algae 2009, 8, 14–20. [Google Scholar] [CrossRef]
- Williams, E.M.; Eddy, F.B. Chloride uptake in freshwater teleosts and its relationship to nitrite uptake and toxicity. J. Comp. Physiol. B 1986, 156, 867–872. [Google Scholar] [CrossRef]
- Jin, H.; Zhang, X.; Li, K.; Niu, Y.; Guo, M.; Hu, C.; Wan, X.; Gong, Y.; Huang, F. Direct bio-utilization of untreated rapeseed meal for effective iturin a production by Bacillus subtilis in submerged fermentation. PLoS ONE 2014, 9, e111171. [Google Scholar] [CrossRef] [PubMed]
- Burrin, D.G.; Stoll, B. Emerging aspects of gut sulfur amino acid metabolism. Curr. Opin. Clin. Nutr. Metab. Care 2007, 10, 63–68. [Google Scholar] [CrossRef] [PubMed]
- Shoveller, A.K.; Brunton, J.A.; House, J.D.; Pencharz, P.B.; Ball, R.O. Dietary cysteine reduces the methionine requirement by an equal proportion in both parenterally and enterally fed piglets. Nutr. Requir. 2003, 133, 4215. [Google Scholar] [CrossRef]
- Davila, A.M.; Blachier, F.; Gotteland, M.; Andriamihaja, M.; Benetti, P.H.; Sanz, Y.; Tomé, D. Intestinal luminal nitrogen metabolism: Role of the gut microbiota and consequences for the host. Pharmacol. Res. 2013, 68, 95–107. [Google Scholar] [CrossRef]






Publisher’s Note: MDPI stays neutral with regard to jurisdictional claims in published maps and institutional affiliations. |
© 2022 by the authors. Licensee MDPI, Basel, Switzerland. This article is an open access article distributed under the terms and conditions of the Creative Commons Attribution (CC BY) license (https://creativecommons.org/licenses/by/4.0/).
Share and Cite
Zhang, J.; Zhou, Y.; Wang, L.; Liu, Y.; Lin, Z.; Hao, Z.; Ding, J.; Chang, Y. Asymmetry Evaluation of Sea Cucumber (Apostichopus japonicus) Gut and Its Surrounding Environment in the Bacterial Community. Symmetry 2022, 14, 1199. https://doi.org/10.3390/sym14061199
Zhang J, Zhou Y, Wang L, Liu Y, Lin Z, Hao Z, Ding J, Chang Y. Asymmetry Evaluation of Sea Cucumber (Apostichopus japonicus) Gut and Its Surrounding Environment in the Bacterial Community. Symmetry. 2022; 14(6):1199. https://doi.org/10.3390/sym14061199
Chicago/Turabian StyleZhang, Jingjing, Yeqing Zhou, Luo Wang, Yanxia Liu, Zhiping Lin, Zhenlin Hao, Jun Ding, and Yaqing Chang. 2022. "Asymmetry Evaluation of Sea Cucumber (Apostichopus japonicus) Gut and Its Surrounding Environment in the Bacterial Community" Symmetry 14, no. 6: 1199. https://doi.org/10.3390/sym14061199
APA StyleZhang, J., Zhou, Y., Wang, L., Liu, Y., Lin, Z., Hao, Z., Ding, J., & Chang, Y. (2022). Asymmetry Evaluation of Sea Cucumber (Apostichopus japonicus) Gut and Its Surrounding Environment in the Bacterial Community. Symmetry, 14(6), 1199. https://doi.org/10.3390/sym14061199
