Application of Lie Symmetry to a Mathematical Model that Describes a Cancer Sub-Network
Abstract
:1. Introduction
2. Preliminaries on Lie Symmetry Method
- A transformation of the group maps any solution of into another solution of ;
- A transformation of the group leaves invariant, supposing that reads the same in terms of the variables and in terms of the transformed variables .
3. Simplification and Parametrisation Form of Model (1)
4. Lie Symmetry Analysis of the Model (9)
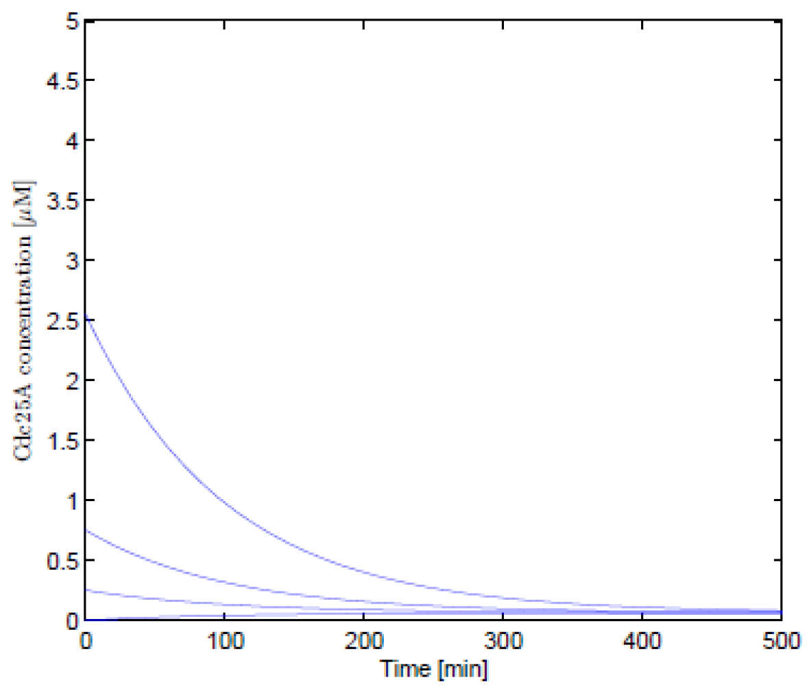
5. Numerical Solutions
6. Conclusions
Funding
Acknowledgments
Conflicts of Interest
References
- Aguda, B.D. A Quantitative Analysis of the Kinetics of the G2 DNA Damage Checkpoint System. Proc. Natl. Acad. Sci. USA 1999, 96, 11352–11357. [Google Scholar] [CrossRef] [PubMed] [Green Version]
- Aguda, B.D.; Tang, T. The Kinetic Origins of the Restriction Point in the Mammalian Cell Cycle. Cell Prolif. 1999, 32, 321–335. [Google Scholar] [CrossRef] [PubMed]
- Gardner, T.S.; Dolnik, M.; Collins, J.J. A Theory for Controlling Cell Cycle Dynamics using a Reversibly Binding Inhibitor. Proc. Natl. Acad. Sci. USA 1998, 95, 14190–14195. [Google Scholar] [CrossRef] [PubMed] [Green Version]
- Thron, C.D. Bistable Biochemical Switching and the Control of the Events of the Cell Cycle. Oncogene 1997, 15, 317–325. [Google Scholar] [CrossRef] [PubMed] [Green Version]
- Goldbeter, A. A Minimal Cascade Model for the Mitotic Oscillators Involving Cyclin and Cdc2 Kinases. Proc. Natl. Acad. Sci. USA 1991, 88, 9107–9111. [Google Scholar] [CrossRef] [PubMed] [Green Version]
- Norel, R.; Agur, Z. A Model for the Adjustment of the Mitotic Clock by Cyclin and MPF Levels. Science 1991, 251, 1076–1078. [Google Scholar] [CrossRef] [PubMed]
- Zhilin, Q.; Weiss, J.N.; Maclellan, W.R. Regulation of the Mammalian Cell Cycle: A Model of the G1-to-S Transition. Am. J. Physiol.–Cell Physiol. 2002, 284, C349–C364. [Google Scholar]
- Zondi, P.L.; Matadi, M.B. Lie group theoretic approach of one-dimensional Black-Scholes equation. Aust. J. Math. Anal. Appl. 2021, 18, 1–19. [Google Scholar]
- Aguda, B.D. Analysis of Cancer Gene Networks in Cell Proliferation and Death; Information and Communication Technologies for Health: New York, NY, USA, 2008. [Google Scholar]
- Yibeltal, B.N. Identifying and Modelling the Dynamics of a Core Cancer Sub-Network; University of KwaZulu Natal Press: Pietermaritzburg, South Africa, 2011; pp. 50–52. [Google Scholar]
- Jun-ya, K. Induction of S Phase by G1 Regulatory Factors. Front. Biosci. 1999, 4, 787–792. [Google Scholar]
- Pardee, A.B. A Restriction Point for Control of Normal Animal Cell Proliferation. Proc. Natl. Acad. Sci. USA 1974, 71, 1286–1290. [Google Scholar] [CrossRef] [PubMed] [Green Version]
- Pardee, A.B. G1 Events and Regulation of Cell Proliferation. Science 1989, 246, 603–608. [Google Scholar] [CrossRef] [PubMed]
- Masebe, T.P. A Lie Symmetry Analysis of the Black-Scholes Merton Finance Model through Modified Local One-Parameter Transformations; University of South Africa Press: Unisa, South Africa, 2014; pp. 37–80. [Google Scholar]
- Matadi, M.B. Jacoby last multiplier and group theoretic approaches to a model describing breast cancer stem cells. Commun. Math. Biol. Neurosci. 2021, 2021, 85. [Google Scholar]
- Matadi, M.B. Lie Symmetry Analysis Of Early Carcinogenesis Model. Appl. Math. E-Notes 2018, 18, 238–249. [Google Scholar]
- Oliveri, F. Lie Symmetries of Differential Equations: Classical results and recent contributions. Symmetry 2010, 2, 658–706. [Google Scholar] [CrossRef] [Green Version]
- Matadi, M.B. The Conservative Form of Tuberculosis Model with Demography. Far East J. Math. Sci. 2017, 102, 2403–2416. [Google Scholar] [CrossRef]


| Variable and Parameter | Description | References | |
|---|---|---|---|
| 1 | concentration of gene Cdc25A | [1,11] | |
| 2 | concentration of gene | [1,2] | |
| 3 | concentration of gene | [1,12] | |
| 4 | constitutive protein expressions of Cdc25A | [7,9] | |
| 5 | constitutive protein expressions of | [2,9] | |
| 6 | mitogenic signal stimulation | [2,3] | |
| 7 | a | activation efficiency of by | [2,6] |
| 8 | b | activation efficiency of by | [2,10] |
| 9 | c | inhibition coefficients of to | [1,2,13] |
| 10 | d | inhibition coefficients of to | [2,13] |
| 11 | production rates of to | [2,9] | |
| 12 | production rates of to | [2,9] |
| 0 | 0 | 0 | 0 | |||
| 0 | 0 | 0 | 0 | 0 | ||
| 0 | 0 | 0 | 0 | 0 | ||
| 0 | 0 | 0 | 0 | − | 0 | |
| 0 | 0 | 0 | 0 | 0 | ||
| 0 | 0 | 0 | 0 | 0 | 0 |
Publisher’s Note: MDPI stays neutral with regard to jurisdictional claims in published maps and institutional affiliations. |
© 2022 by the author. Licensee MDPI, Basel, Switzerland. This article is an open access article distributed under the terms and conditions of the Creative Commons Attribution (CC BY) license (https://creativecommons.org/licenses/by/4.0/).
Share and Cite
Matadi, M.B. Application of Lie Symmetry to a Mathematical Model that Describes a Cancer Sub-Network. Symmetry 2022, 14, 400. https://doi.org/10.3390/sym14020400
Matadi MB. Application of Lie Symmetry to a Mathematical Model that Describes a Cancer Sub-Network. Symmetry. 2022; 14(2):400. https://doi.org/10.3390/sym14020400
Chicago/Turabian StyleMatadi, Maba Boniface. 2022. "Application of Lie Symmetry to a Mathematical Model that Describes a Cancer Sub-Network" Symmetry 14, no. 2: 400. https://doi.org/10.3390/sym14020400
APA StyleMatadi, M. B. (2022). Application of Lie Symmetry to a Mathematical Model that Describes a Cancer Sub-Network. Symmetry, 14(2), 400. https://doi.org/10.3390/sym14020400

