Ranking of Downstream Fish Passage Designs for a Hydroelectric Project under Spherical Fuzzy Bipolar Soft Framework
Abstract
1. Introduction
- The properties, operations, and results of the proposed model are provided and supported with illustrative examples.
- An algorithm for SFBSSs is provided to deal with MADM problems efficiently.
- A reality-based problem, i.e., the ranking of different downstream fish passage designs for a new hydroelectric project is modeled and solved using the initiated algorithm based on SFBSSs.
1.1. Literature Review
1.2. Organization
2. Preliminaries
- 1.
- if , and
- 2.
- ⇔ and
- 3.
- 4. .
- 5. .
- 1.
- Mid-level Threshold Function ():The function for the SFSS is given bysuch thatandThe mid-level soft set of Υ under is denoted by .
- 2.
- Top-bottom-bottom-level Threshold Function ():The function for the SFSS is given bysuch thatThe tbb-level soft set of Υ under is denoted by .
- 3.
- Bottom-bottom-bottom-level Threshold Function ():The function for the SFSS is given bysuch thatThe bbb-level soft set of Υ under is denoted by .
- 4.
- Med-level Threshold Function ():The function for the SFSS is given bysuch thatHere, and represent the medians calculated by ranking the positive, neutral and negative membership degrees, respectively, in ascending (or descending) orders. The med-level soft set of Υ under is denoted by .
3. Spherical Fuzzy Bipolar Soft Sets
- 1.
- 2.
- and and
- 3. .
- and and
- 1.
- 1.
- From Definition 10, we have such thatThis implies thatHence, , or
- 1.
- 2.
- 1.
- Let . Then, for all ,whereand .Now consider for allwhere , and .Clearly, we have and . Hence .
- 2.
- Let . Then for all ,whereand .Now consider for allwhere andClearly, we have and . Hence .
- 1.
- 2.
- 3.
- 4.
- 1.
- By Definition 13, we haveHence proved.
- 2.
- By Definition 14, we haveHence proved.
- 1.
- 2.
- 1.
- 2.
- 3.
- 4.
- 1.
- By Definition 15, for all we haveHence proved.
- 2.
- By Definition 16, for all we haveHence proved.
- 1.
- 2.
- 1.
- Let . Then for all ,whereand .Now consider for allwhere andClearly, we have and . Hence .
- 2.
- Let . Then for all ,whereand .Now consider for allwhere andClearly, we have and . Hence .
- 1.
- 2.
- 3.
- 4.
- 5.
- 6.
- 1.
- Let . By Definition 17, we have
- 1.
- 2.
- 3.
- 4.
- 5.
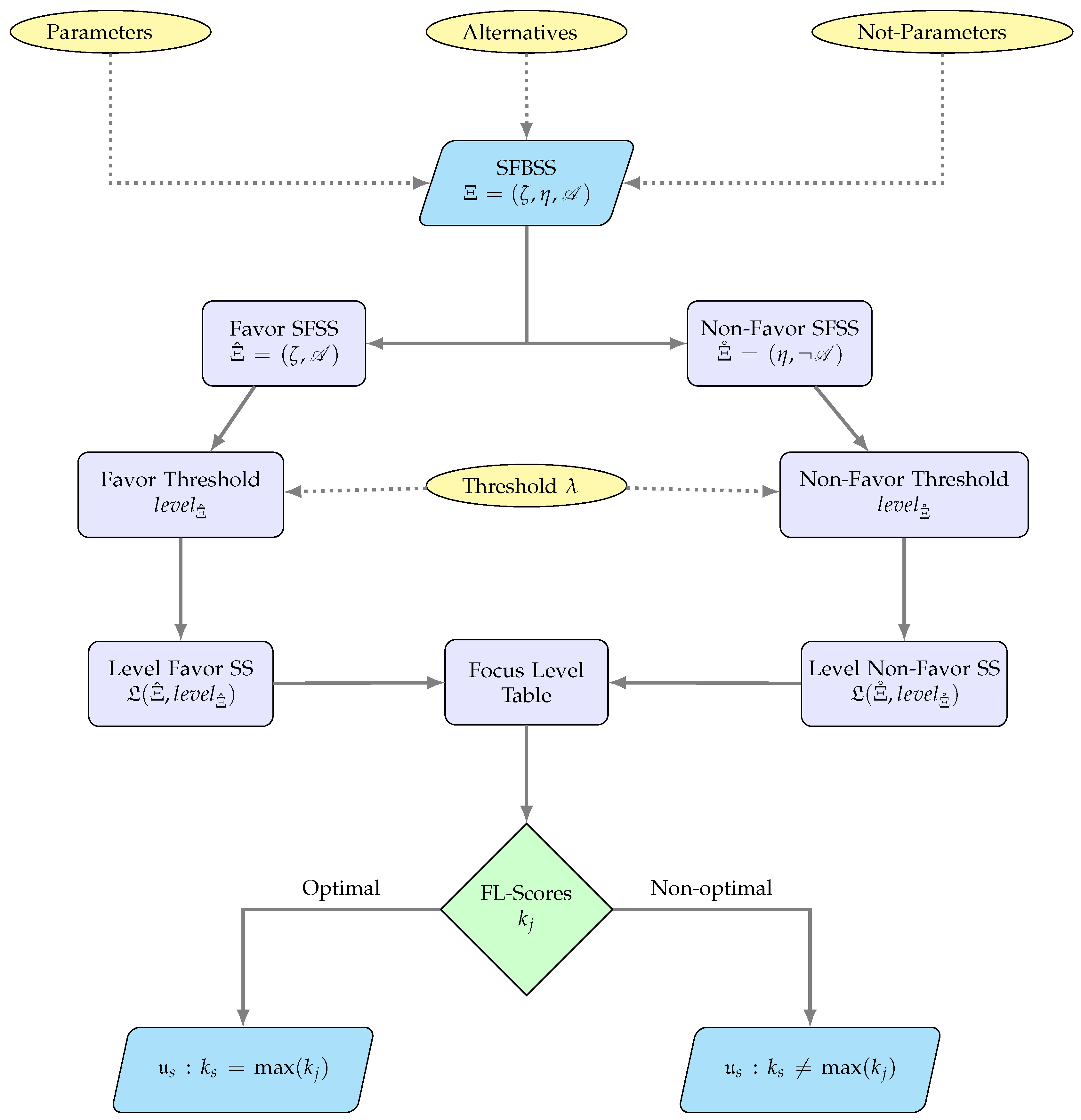
4. Application of SFBSSs in MADM Problem
| Algorithm 1: Ranking alternatives under SFBSSs environment |
Output: corresponding to s found in step 8 is the best alternative. For ascending values of s, corresponding s in ascending orders give the required ranking of alternatives. |
- Safe fish passage ensuring that fishes are able to pass through the passage without injury.
- Economic ensuring that the design will be low-cost and will not make a negative economic impact on the project.
- Good fish guidance considering the effectiveness of measures such as angled bars, racks and walls in guiding the fishes towards passage.
- Effective complementing technology considering the aiding components such as bypass chutes for the procedure.
- Behavioral consistency, ensuring that the design is highly consistent with the species behavior including the swimming velocity, clustering and size.
- Good behavioral guidance considering the alternative behavioral guidance aids such as underwater lights, pulses, etc., to direct the fish through the passage.
- Fish injury and mortality.
- High cost.
- Bad fish guidance.
- No complementing aids.
- Behavioral inconsistence.
- Bad behavioral guidance.
5. Comparison and Discussion
5.1. Advantages
5.2. Comparison
- reducing the SFBSS to FBSS by dropping the neutral and negative membership degrees, and then finding the focus level set as the difference of fuzzy soft sets for the two sets of parameters;
- reducing the SFBSS to SFSS by ignoring the not-set of parameters (and corresponding opinions), and then finding the mid-level SS (in the place of focus set in Algorithm 1.
5.3. Limitations
6. Conclusions and Future Orientations
- Spherical fuzzy bipolar soft expert sets;
- Spherical fuzzy cubic soft expert sets;
- Complex spherical fuzzy bipolar soft sets;
- Rough spherical fuzzy bipolar soft sets.
Author Contributions
Funding
Institutional Review Board Statement
Informed Consent Statement
Data Availability Statement
Conflicts of Interest
References
- Zadeh, L.A. Fuzzy sets. Inf. Control. 1965, 8, 338–353. [Google Scholar] [CrossRef]
- Molodtsov, D. Soft set theory-First results. Comput. Math. Appl. 1999, 37, 19–31. [Google Scholar] [CrossRef]
- Shabir, M.; Naz, M. On bipolar soft sets. arXiv 2013, arXiv:1303.1344. [Google Scholar]
- Kahraman, C.; Gündoğdu, F.K. From 1D to 3D membership: Spherical fuzzy sets. In Proceedings of the BOS/SOR 2018 Conference, Warsaw, Poland, 6–8 June 2018. [Google Scholar]
- Cuong, B.C. Picture fuzzy sets-first results. part 1. In Seminar Neuro-Fuzzy Systems with Applications; Tech. Rep.; Institute of Mathematics: Hanoi, Vietnam, 2013. [Google Scholar]
- Cuong, B.C. Picture fuzzy sets-first results. part 2. In Seminar Neuro-Fuzzy Systems with Applications; Tech. Rep.; Institute of Mathematics: Hanoi, Vietnam, 2013. [Google Scholar]
- Perveen, P.A.F.; Sunil, J.J.; Babitha, K.V.; Garg, H. Spherical fuzzy soft sets and its applications in decision-making problems. J. Intell. Fuzzy Syst. 2019, 37, 8237–8250. [Google Scholar] [CrossRef]
- Ali, G.; Ansari, M.N. Multiattribute decision-making under Fermatean fuzzy bipolar soft framework. Granul. Comput. 2022, 7, 337–352. [Google Scholar] [CrossRef]
- Ali, G.; Alolaiyan, H.; Pamučar, D.; Asif, M.; Lateef, N. A novel MADM framework under q-rung orthopair fuzzy bipolar soft sets. Mathematics 2021, 9, 2163. [Google Scholar] [CrossRef]
- Naz, M.; Shabir, M. On fuzzy bipolar soft sets, their algebraic structures and applications. J. Intell. Fuzzy Syst. 2014, 26, 1645–1656. [Google Scholar] [CrossRef]
- Atanassov, K.T. Intuitionistic fuzzy sets. Fuzzy Sets Syst. 1986, 20, 87–96. [Google Scholar] [CrossRef]
- Atanassov, K.T. Other extensions of intuitionistic fuzzy sets. In Intuitionistic Fuzzy Sets; Studies in Fuzziness and Soft Computing; Physica: Heidelberg, Germany, 1999; Volume 35, pp. 190–194. [Google Scholar] [CrossRef]
- Yager, R.R. Pythagorean fuzzy subsets. In Proceedings of the 2013 Joint IFSA World Congress and NAFIPS Annual Meeting (IFSA/NAFIPS), Edmonton, AB, Canada, 24–28 June 2013; pp. 57–61. [Google Scholar]
- Deveci, M.; Eriskin, L.; Karatas, M. A survey on recent applications of Pythagorean fuzzy sets: A state-of-the-art between 2013 and 2020. In Pythagorean Fuzzy Sets; Garg, H., Ed.; Springer: Singapore, 2021. [Google Scholar] [CrossRef]
- Ejegwa, P.A.; Adah, V.; Onyeke, T.C. Some modified Pythagorean fuzzy correlation measures with application in determining some selected decision-making problems. Granul. Comput. 2022, 7, 381–391. [Google Scholar] [CrossRef]
- Hussain, A.; Ullah, K.; Alshahrani, M.N.; Yang, M.S.; Pamucar, D. Novel Aczel–Alsina operators for Pythagorean fuzzy sets with application in multi-attribute decision making. Symmetry 2022, 14, 940. [Google Scholar] [CrossRef]
- Lin, M.; Huang, C.; Chen, R.; Fujita, H.; Wang, X. Directional correlation coefficient measures for Pythagorean fuzzy sets: Their applications to medical diagnosis and cluster analysis. Complex Intell. Syst. 2021, 7, 1025–1043. [Google Scholar] [CrossRef]
- Hayat, K.; Shamim, R.A.; AlSalman, H.; Gumaei, A.; Yang, X.P.; Azeem Akbar, M. Group generalized q-rung orthopair fuzzy soft sets: New aggregation operators and their applications. Math. Probl. Eng. 2021. [Google Scholar] [CrossRef]
- Akram, M.; Naz, S.; Feng, F.; Shafiq, A. Assessment of Hydropower Plants in Pakistan: Muirhead Mean-Based 2-Tuple Linguistic T-spherical Fuzzy Model Combining SWARA with COPRAS. Arab. J. Sci. Eng. 2022. [Google Scholar] [CrossRef]
- Wei, G. Some cosine similarity measures for picture fuzzy sets and their applications to strategic decision making. Informatica 2017, 28, 547–564. [Google Scholar] [CrossRef]
- Wei, G. Some similarity measures for picture fuzzy sets and their applications. Iran. J. Fuzzy Syst. 2018, 15, 77–89. [Google Scholar]
- Karamti, H.; Sindhu, M.S.; Ahsan, M.; Siddique, I.; Mekawy, I.; El-Wahed Khalifa, H.A. A Novel Multiple-Criteria Decision-Making Approach Based on Picture Fuzzy Sets. J. Funct. Spaces 2022, 2022, 2537513. [Google Scholar] [CrossRef]
- Singh, S.; Ganie, A.H. Applications of a picture fuzzy correlation coefficient in pattern analysis and decision-making. Granul. Comput. 2022, 7, 353–367. [Google Scholar] [CrossRef]
- Gündoğdu, F.K.; Kahraman, C. Spherical fuzzy sets and spherical fuzzy TOPSIS method. J. Intell. Fuzzy Syst. 2019, 36, 337–352. [Google Scholar] [CrossRef]
- Naz, S.; Akram, M.; Ali Al-Shamiri, M.M.; Saeed, M.R. Evaluation of Network Security Service Provider Using 2-Tuple Linguistic Complex q-Rung Orthopair Fuzzy COPRAS Method. Complexity 2022, 2022, 4523287. [Google Scholar] [CrossRef]
- Abid, M.N.; Yang, M.S.; Karamti, H.; Ullah, K.; Pamucar, D. Similarity Measures Based on T-Spherical Fuzzy Information with Applications to Pattern Recognition and Decision Making. Symmetry 2022, 14, 410. [Google Scholar] [CrossRef]
- Kahraman, C.; Gündoğdu, F.K. Decision Making with Spherical Fuzzy Sets; Springer: Cham, Switzerland, 2021; Volume 392. [Google Scholar]
- Le, M.T.; Nhieu, N.L. A Behavior-Simulated Spherical Fuzzy Extension of the Integrated Multi-Criteria Decision-Making Approach. Symmetry 2022, 14, 1136. [Google Scholar] [CrossRef]
- Özlü, S.; Karaaslan, F. Correlation coefficient of T-spherical type-2 hesitant fuzzy sets and their applications in clustering analysis. J. Ambient. Intell. Humaniz. Comput. 2022, 13, 329–357. [Google Scholar] [CrossRef]
- Ünver, M.; Olgun, M.; Türkarslan, E. Cosine and cotangent similarity measures based on Choquet integral for Spherical fuzzy sets and applications to pattern recognition. J. Comput. Cogn. Eng. 2022, 1, 21–31. [Google Scholar]
- Maji, P.K.; Roy, A.R.; Biswas, R. An application of soft sets in a decision making problem. Comput. Math. Appl. 2002, 44, 1077–1083. [Google Scholar] [CrossRef]
- Hayat, K.; Ali, M.I.; Karaaslan, F.; Cao, B.; Shah, M.H. Design concept evaluation using soft sets based on acceptable and satisfactory levels: An integrated TOPSIS and Shannon entropy. Soft Comput. 2020, 24, 2229–2263. [Google Scholar] [CrossRef]
- Hayat, K.; Tariq, Z.; Lughofer, E.; Aslam, M.F. New aggregation operators on group-based generalized intuitionistic fuzzy soft sets. Soft Comput. 2021, 25, 13353–13364. [Google Scholar] [CrossRef] [PubMed]
- Guleria, A.; Bajaj, R.K. T-spherical fuzzy soft sets and its aggregation operators with application in decision-making. Sci. Iran. 2021, 28, 1014–1029. [Google Scholar] [CrossRef]
- Akram, M.; Farooq, A.; Shabir, M.; Al-Shamiri, M.M.A.; Khalaf, M.M. Group decision-making analysis with complex spherical fuzzy N-soft sets. Math. Biosci. Eng. 2022, 19, 4991–5030. [Google Scholar] [CrossRef] [PubMed]
- Akram, M.; Ali, G.; Peng, X.; Ul Abidin, M.Z. Hybrid group decision-making technique under spherical fuzzy N-soft expert sets. Artif. Intell. Rev. 2022, 55, 4117–4163. [Google Scholar] [CrossRef]
- Ali, G.; Akram, M.; Shahzadi, S.; Ul Abidin, M.Z. Group Decision-Making Framework with Bipolar Soft Expert Sets. J. Mult.-Valued Log. Soft Comput. 2021, 37, 211–246. [Google Scholar]
- Ali, G.; Muhiuddin, G.; Adeel, A.; Ul Abidin, M.Z. Ranking effectiveness of COVID-19 tests Using fuzzy bipolar soft expert sets. Math. Probl. Eng. 2021, 2021, 5874216. [Google Scholar] [CrossRef]
- Akram, M.; Ali, G.; Shabir, M. A hybrid decision-making framework using rough mF bipolar soft environment. Granul. Comput. 2021, 6, 539–555. [Google Scholar] [CrossRef]








| Decision Model | Negative Membership | Neutral Membership | Parameterization | Bipolarity |
|---|---|---|---|---|
| Fuzzy sets [1] | • | • | • | • |
| IFSs [11] | ✓ | • | • | • |
| PFSs [5,6] | ✓ | • | • | • |
| SFSs [4] | ✓ | ✓ | • | • |
| Soft sets [2] | • | • | ✓ | • |
| BSSs [3] | • | • | ✓ | ✓ |
| FBSSs [10] | • | • | ✓ | ✓ |
| SFSSs [7] | ✓ | ✓ | ✓ | • |
| Proposed SFBSSs | ✓ | ✓ | ✓ | ✓ |
| ⋯ | ||||
|---|---|---|---|---|
| ⋯ | ||||
| ⋯ | ||||
| ⋮ | ⋮ | ⋮ | ⋱ | ⋮ |
| ⋯ |
| 1 | 0 | 0 | 0 | |
| 0 | 1 | 0 | 0 | |
| 1 | 0 | 0 | 0 | |
| 1 | 0 | 0 | 0 | |
| 0 | 0 | 0 | 1 | |
| 0 | 0 | 0 | 0 |
| 0 | 0 | 0 | 0 | |
| 1 | 0 | 0 | 0 | |
| 0 | 1 | 0 | 0 | |
| 0 | 0 | 0 | 0 | |
| 0 | 1 | 0 | 0 | |
| 0 | 1 | 0 | 0 |
| 1 | 0 | 0 | 0 | |
| 1 | 0 | 0 | ||
| 1 | 0 | 0 | ||
| 1 | 0 | 0 | 0 | |
| 0 | 0 | 1 | ||
| 0 | 0 | 0 | ||
| 2 | 0 | 1 |
Publisher’s Note: MDPI stays neutral with regard to jurisdictional claims in published maps and institutional affiliations. |
© 2022 by the authors. Licensee MDPI, Basel, Switzerland. This article is an open access article distributed under the terms and conditions of the Creative Commons Attribution (CC BY) license (https://creativecommons.org/licenses/by/4.0/).
Share and Cite
Ali, G.; Abidin, M.Z.U.; Xin , Q.; Tawfiq, F.M.O. Ranking of Downstream Fish Passage Designs for a Hydroelectric Project under Spherical Fuzzy Bipolar Soft Framework. Symmetry 2022, 14, 2141. https://doi.org/10.3390/sym14102141
Ali G, Abidin MZU, Xin Q, Tawfiq FMO. Ranking of Downstream Fish Passage Designs for a Hydroelectric Project under Spherical Fuzzy Bipolar Soft Framework. Symmetry. 2022; 14(10):2141. https://doi.org/10.3390/sym14102141
Chicago/Turabian StyleAli, Ghous, Muhammad Zain Ul Abidin, Qin Xin , and Ferdous M. O. Tawfiq. 2022. "Ranking of Downstream Fish Passage Designs for a Hydroelectric Project under Spherical Fuzzy Bipolar Soft Framework" Symmetry 14, no. 10: 2141. https://doi.org/10.3390/sym14102141
APA StyleAli, G., Abidin, M. Z. U., Xin , Q., & Tawfiq, F. M. O. (2022). Ranking of Downstream Fish Passage Designs for a Hydroelectric Project under Spherical Fuzzy Bipolar Soft Framework. Symmetry, 14(10), 2141. https://doi.org/10.3390/sym14102141

