Improved Bayesian Network and Its Application in Autonomous Capability Evaluation
Abstract
1. Introduction
- (1)
- The forward problem.We make a prediction on the expected benefits or risks of the evaluation event in the initial stage of the event to achieve the set goals and effects.
- (2)
- The intermediate interference problem.In the mid-stage, reasoning and analysis of unexpected situations to achieve effective monitoring of the evaluation process.
- (3)
- The inverse problem.Finding the key influencing factors at the end of the event to facilitate decision makers to adjust subsequent strategies and maximize benefits.
- (i)
- To address the problem of cumbersome indicators of complex systems, an IHORAFA (improved heuristic optimal reduce algorithm based on frequencies of attributes) attribute reduction algorithm is proposed.
- (ii)
- To address the problem of correlation among indicators, a weighted BN evaluation model is proposed, which weakens the conditional assumption of classic BN and enhances the applicability of the model. The optimal combination weights are determined using an improved game theory combination weighting method to improve the accuracy of the weight calculation.
- (iii)
- An improved BN method based on the combination weighting method is proposed.
2. Bayesian Network and Its Evaluation Process
2.1. Bayesian Network Theory
- (1)
- Causal reasoning: a forward reasoning process, i.e., the outcome is inferred from the causal information and the conditional probability distribution of the child nodes is inferred from the conditional probability of the parent nodes. Suppose that the set of evidence consisting of all parent nodes is , then the probability that the state of the child node M is defined bywhere , is the joint probability of nodes with known state, n is the number of parent nodes with known status, is the conditional probability of forward conduction.
- (2)
- Influence factor reasoning: also known as diagnostic reasoning. It is reverse reasoning from result to cause. By changing the conditional probability of the child node, the probability of each state of the relevant parent node can be obtained, and then we can analyze the degree of influence of the child index on the upper index. Suppose that the state of the child node is known to be , the posterior probability distribution of the parent node is
- (3)
- Truncated analytical reasoning: a reasoning pattern that integrates forward reasoning ability and reverse diagnosis ability. When the values of intermediate index nodes are fixed, on the one hand, the state of evaluation index nodes can be obtained by forwarding reasoning, and on the other hand, the influence degree of sub-indexes can be obtained by reverse diagnosis.
2.2. Basic Process of BN Evaluation
3. An Improved BN Evaluation Method Based on Combined Weighting of Game Theory
3.1. An Improved HORAFA Attribute Reduction Algorithm
- (1)
- HORAFA is based on the discernibility matrix of Equation (3), which does not take into account the incompatibility of information systems and is not applicable to incompatible decision tables. To solve this problem, the YE discernibility matrix [15] is introduced, which is defined aswhere represents the cardinality of the attribute value set corresponding to all elements equivalent to in U.
- (2)
- To solve the problem that the HORAFA does not necessarily find the optimal reduction, the attribute frequency function is updated as follows.where is the remaining number of attributes that are removed from the ones that join the core after reduction.
- (3)
- To address the incompleteness of HORAFA, the reverse elimination method is used to delete the attributes that can be deleted in the reduction. At the same time, this paper improves the reverse elimination algorithm. As the core attributes are necessary and cannot be deleted, it is not necessary to judge the core attributes. Only the reverse elimination of the noncore attributes in the reduction is required, thus, reducing the computation and improving the efficiency of reduction.
| Algorithm 1: IHORAFA algorithm | 
|  | 
3.2. Weighted BN Based on Combination Weighting of Game Theory
3.2.1. Problem Analysis of Classic BN
3.2.2. Combination Weighting Method Based on Game Theory
Subjective Weighting by IAHP
Objective Weighting by IEW
Combination Weighting
3.2.3. The Basic Process of Improved BN Evaluation
| Algorithm 2: A priori probability algorithm of root node based on membership weighting | 
|  | 
4. Model Application
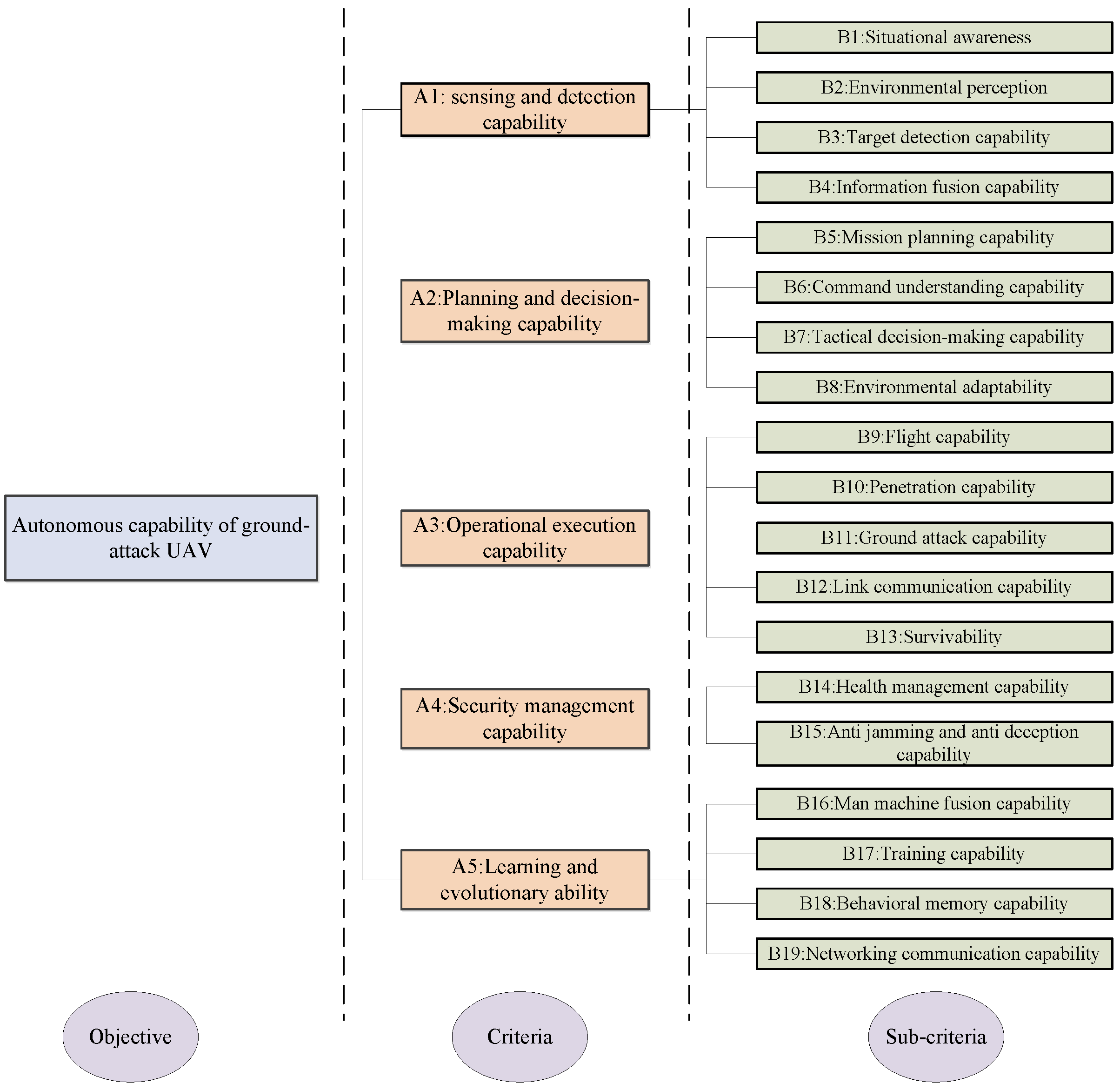
4.1. Indicator System Construction and Optimization
4.2. Indicator System Construction and Optimization
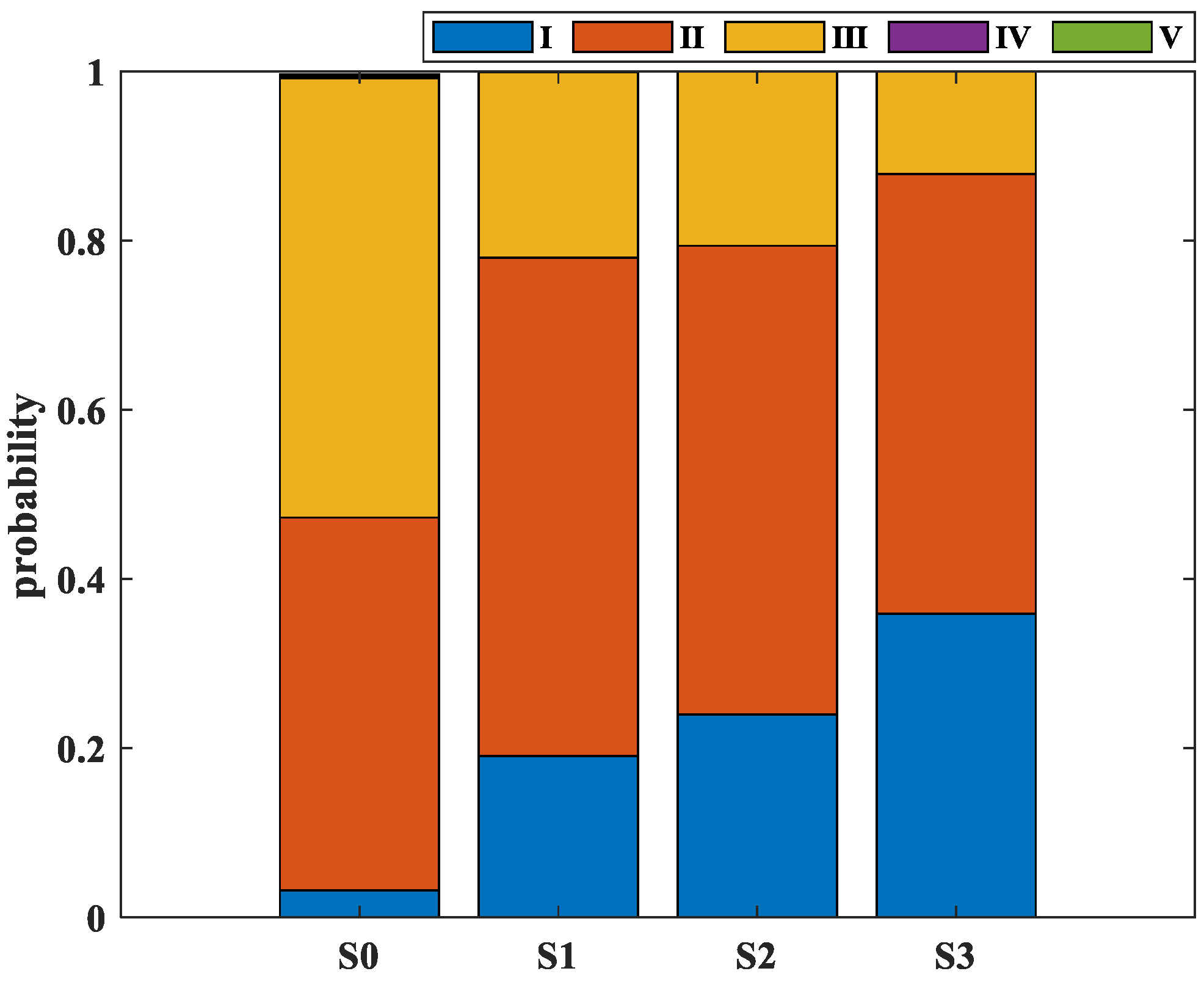
4.3. Simulation Reasoning Based on Task Stage
4.3.1. Simulation Reasoning Based on Task Stage
4.3.2. Battlefield Situation Deduction in Combat Mission
4.3.3. Analysis of Influencing Factors in Post Mission
5. Conclusions
Author Contributions
Funding
Data Availability Statement
Conflicts of Interest
References
- Xu, S. Comprehensive Evaluation Theory of Technological Economy. In Technological Economics; Springer: Berlin/Heidelberg, Germany, 2020; pp. 161–167. [Google Scholar]
- Mathew, M.; Chakrabortty, R.K.; Ryan, M.J. A novel approach integrating AHP and TOPSIS under spherical fuzzy sets for advanced manufacturing system selection. Eng. Appl. Artif. Intell. 2020, 96, 103988. [Google Scholar] [CrossRef]
- Bro, R.; Smilde, A.K. Principal component analysis. Anal. Methods 2014, 6, 2812–2831. [Google Scholar] [CrossRef]
- Yuksel, M.E.; Fidan, H. A Decision Support System Using Text Mining Based Grey Relational Method for the Evaluation of Written Exams. Symmetry 2019, 11, 1426. [Google Scholar] [CrossRef]
- Kwag, S.; Gupta, A.; Dinh, N. Probabilistic risk assessment based model validation method using Bayesian network. Reliab. Eng. Syst. Saf. 2018, 169, 380–393. [Google Scholar] [CrossRef]
- Oniśko, A.; Druzdzel, M.J. Impact of precision of Bayesian network parameters on accuracy of medical diagnostic systems. Artif. Intell. Med. 2013, 57, 197–206. [Google Scholar] [CrossRef] [PubMed][Green Version]
- How, M.L.; Hung, W.L.D. Harnessing entropy via predictive analytics to optimize outcomes in the pedagogical system: An artificial intelligence-based Bayesian networks approach. Educ. Sci. 2019, 9, 158. [Google Scholar] [CrossRef]
- Huang, S.; Wang, H.; Xu, Y.; She, J.; Huang, J. Key disaster-causing factors chains on urban flood risk based on Bayesian network. Land 2021, 10, 210. [Google Scholar] [CrossRef]
- Zhang, P.; Lan, H.Q.; Yu, M. Reliability evaluation for ventilation system of gas tunnel based on Bayesian network. Tunn. Undergr. Space Technol. 2021, 112, 103882. [Google Scholar] [CrossRef]
- Chen, H. Research on Combat Effectiveness Evaluation Method of UAV Formation Based on Bayesian Network. Master’s Thesis, Nanjing University of Posts and Telecommunications, Nanjing, China, 2020. [Google Scholar]
- Miyakoshi, Y.; Kato, S. A missing value imputation method using a Bayesian network with weighted learning. Electron. Commun. Jpn. 2012, 95, 1–9. [Google Scholar] [CrossRef]
- Sevinc, V.; Kucuk, O.; Goltas, M. A Bayesian network model for prediction and analysis of possible forest fire causes. For. Ecol. Manag. 2020, 457, 117723. [Google Scholar] [CrossRef]
- Fuster-Parra, P.; García-Mas, A.; Cantallops, J.; Ponseti, F.J.; Luo, Y. Ranking Features on Psychological Dynamics of Cooperative Team Work through Bayesian Networks. Symmetry 2016, 8, 34. [Google Scholar] [CrossRef]
- Li, Z.; Hu, Y. Application Research of Improved Attribute Reduction Algorithm in Data Mining. Comput. Technol. Dev. 2012, 22, 47–50. (In Chinese) [Google Scholar]
- Ye, D.Y.; Chen, Z.J. A new discernibility matrix and the computation of a core. Acta Electron. Sin. 2002, 30, 1086. [Google Scholar]
- Liu, R. Research on risk assessment and modeling of flood disaster based on Bayesian network. Ph.D. Thesis, East China Normal University, Shanghai, China, 2016. [Google Scholar]
- Zhao, D.; Weng, C. Combining PubMed knowledge and EHR data to develop a weighted Bayesian network for pancreatic cancer prediction. J. Biomed. Inform. 2011, 44, 859–868. [Google Scholar] [CrossRef] [PubMed]
- Zhang, S.; Yao, J.; Wang, R.; Liu, Z.; Ma, C.; Wang, Y.; Zhao, Y. Design of intelligent fire-fighting robot based on multi-sensor fusion and experimental study on fire scene patrol. Robot. Auton. Syst. 2022, 154, 104122. [Google Scholar] [CrossRef]
- Sahoo, M.M.; Patra, K.; Swain, J.; Khatua, K. Evaluation of water quality with application of Bayes’ rule and entropy weight method. Eur. J. Environ. Civ. Eng. 2017, 21, 730–752. [Google Scholar] [CrossRef]
- Peng, T.; Deng, H. Comprehensive evaluation on water resource carrying capacity based on DPESBR framework: A case study in Guiyang, southwest China. J. Clean. Prod. 2020, 268, 122235. [Google Scholar] [CrossRef]
- Liu, S.; Ru, L.; Wang, K. New progress in autonomous evaluation methods of UAV. Aero. Mis. J. 2019, 2, 43–49. (In Chinese) [Google Scholar]
- Huang, H.M.; Pavek, K.; Ragon, M.; Jones, J.; Messina, E.; Albus, J. Characterizing unmanned system autonomy: Contextual autonomous capability and level of autonomy analyses. In Proceedings of the Unmanned Systems Technology IX, Orlando, FL, USA, 9–12 April 2007; Volume 6561, pp. 509–517. [Google Scholar]
- Huang, H.M.; Pavek, K.; Novak, B.; Albus, J.; Messin, E. A framework for autonomy levels for unmanned systems (ALFUS). In Proceedings of the AUVSIs Unmanned Systems North America, Baltimore, MD, USA, 28–30 June 2005; pp. 849–863. [Google Scholar]
- Qu, G. The Research of UCAV Effectiveness Assessment and Software Development. Master’s Thesis, Nanchang Hangkong University, Nanchang, China, 2015. [Google Scholar]
- Yan, J.; Liu, S. Cloud model evaluation of autonomous capability of ground-attack UAV based on combined weighting. J. Beijing Univ. Aeronaut. Astronaut. 2022. (In Chinese) [Google Scholar] [CrossRef]






| Model Conditions Model Solving Process | Dynamic Condition and Strong Variable Relation | ||
|---|---|---|---|
| Structural Learning | Parameter Learning | Reasoning Mode | |
| Classic BN | Manual construction based on knowledge | Expert score | Simple reasoning | 
| Improved BN | IHORAFA | Membership weighting | Weighted reasoning | 
| Index | S1 | S2 | S3 | 
|---|---|---|---|
| √ | √ | √ | |
| √ | √ | ||
| √ | √ | √ | |
| √ | |||
| √ | √ | ||
| √ | √ | √ | |
| √ | |||
| √ | |||
| √ | √ | ||
| √ | |||
| √ | |||
| √ | √ | ||
| √ | √ | ||
| √ | |||
| √ | √ | √ | |
| √ | √ | √ | |
| √ | |||
| √ | √ | √ | |
| √ | √ | √ | 
| Level | Perceptual Detection Capability | Planning and Decision-Making Capability | Operational Execution Capability | Safety Management Capability | Learning Evolutionary Capability | 
|---|---|---|---|---|---|
| I: Simple planning task | Observe ground target specifically | Pre-programmed planning task | Single attack | Report status | Data processing | 
| II: Complex planning task | Situation awareness | Adaptive planning | Single attack and damage assessment | Real-time fault diagnosis and isolation | Program automation | 
| III: Real-time planning task | Complex environment perception | Route replanning | Timely threat avoidance | Simple troubleshooting | Computational intelligence | 
| IV: Multi-UAV cooperation | Multi-machine information sharing | Tactical decision by leader | Multi-machine assisted attack | Fault prediction and fault tolerance control | Simple Thinking Wisdom | 
| V: Clustering cooperation | Distributed/clustering situational awareness | Strategic decision | Clustering attack | Clustering diagnosis | Self-directed learning | 
| Expert Number | Task 1 | Task 2 | Task 3 | Task 4 | 
|---|---|---|---|---|
| Expert 1 | 94 | 90 | 85 | 83 | 
| Expert 2 | 81 | 95 | 88 | 78 | 
| Expert 3 | 93 | 85 | 85 | 75 | 
| Expert 4 | 82 | 86 | 90 | 80 | 
| Expert 5 | 95 | 93 | 91 | 86 | 
| Expert 6 | 97 | 96 | 86 | 75 | 
| Expert 7 | 94 | 95 | 78 | 73 | 
| Expert 8 | 80 | 82 | 77 | 75 | 
| Expert 9 | 95 | 84 | 86 | 80 | 
| Expert 10 | 96 | 81 | 78 | 82 | 
| Task | Good | General | Bad | 
|---|---|---|---|
| Task 1 | 0.7 | 0.3 | 0 | 
| Task 2 | 0.5 | 0.5 | 0 | 
| Task 3 | 0.2 | 0.5 | 0.3 | 
| Task 4 | 0 | 0.5 | 0.5 | 
| Node | Good | General | Bad | 
|---|---|---|---|
| 0.417 | 0.430 | 0.153 | |
| 0.455 | 0.326 | 0.219 | |
| 0.408 | 0.309 | 0.283 | |
| 0.449 | 0.308 | 0.243 | |
| 0.401 | 0.349 | 0.250 | |
| 0.465 | 0.298 | 0.237 | |
| 0.398 | 0.368 | 0.234 | |
| 0.456 | 0.321 | 0.223 | |
| 0.417 | 0.430 | 0.153 | |
| 0.350 | 0.630 | 0.290 | |
| 0.400 | 0.356 | 0.244 | |
| 0.298 | 0.356 | 0.646 | |
| 0.329 | 0.367 | 0.304 | |
| 0.364 | 0.302 | 0.334 | |
| 0.468 | 0.356 | 0.176 | |
| 0.265 | 0.296 | 0.439 | |
| 0.389 | 0.367 | 0.244 | |
| 0.254 | 0.216 | 0.530 | |
| 0.302 | 0.369 | 0.329 | 
| Index | Subjective Weight | Objective Weight | Combined Weight | 
|---|---|---|---|
| 0.0726 | 0.0948 | 0.0896 | |
| 0.0717 | 0.0227 | 0.0341 | |
| 0.0599 | 0.0564 | 0.0572 | |
| 0.0404 | 0.0412 | 0.0410 | |
| 0.0718 | 0.0734 | 0.0730 | |
| 0.0678 | 0.0398 | 0.0463 | |
| 0.0311 | 0.0315 | 0.0314 | |
| 0.0441 | 0.0153 | 0.0220 | |
| 0.0638 | 0.0288 | 0.0370 | |
| 0.0687 | 0.0754 | 0.0738 | |
| 0.0554 | 0.0865 | 0.0792 | |
| 0.0680 | 0.0231 | 0.0336 | |
| 0.0372 | 0.0154 | 0.0205 | |
| 0.0501 | 0.0697 | 0.0651 | |
| 0.0552 | 0.0543 | 0.0545 | |
| 0.0384 | 0.0715 | 0.0638 | |
| 0.0527 | 0.0986 | 0.0879 | |
| 0.0293 | 0.0671 | 0.0583 | |
| 0.0219 | 0.0345 | 0.0316 | 
| High | Medium | Low | ||||
|---|---|---|---|---|---|---|
| High | High | High | High | 0.97 | 0.03 | 0 | 
| High | High | High | Medium | 0.91 | 0.07 | 0.02 | 
| High | High | High | Low | 0.85 | 0.11 | 0.04 | 
| … | … | … | … | … | … | … | 
| Low | Low | Low | Low | 0 | 0.01 | 0.99 | 
| I | II | III | IV | V | Evaluation Results | |
|---|---|---|---|---|---|---|
| Classic BN | 0.0461 | 0.4607 | 0.4865 | 0.0036 | 0.0031 | III | 
| Weighted BN with entropy method | 0.0374 | 0.4498 | 0.5076 | 0.0029 | 0.0023 | III | 
| Improved BN | 0.0317 | 0.4441 | 0.5193 | 0.0027 | 0.0022 | III | 
| Publisher’s Note: MDPI stays neutral with regard to jurisdictional claims in published maps and institutional affiliations. | 
© 2022 by the authors. Licensee MDPI, Basel, Switzerland. This article is an open access article distributed under the terms and conditions of the Creative Commons Attribution (CC BY) license (https://creativecommons.org/licenses/by/4.0/).
Share and Cite
Yan, J.; Liu, S.; Peng, W.; Shao, M. Improved Bayesian Network and Its Application in Autonomous Capability Evaluation. Symmetry 2022, 14, 2058. https://doi.org/10.3390/sym14102058
Yan J, Liu S, Peng W, Shao M. Improved Bayesian Network and Its Application in Autonomous Capability Evaluation. Symmetry. 2022; 14(10):2058. https://doi.org/10.3390/sym14102058
Chicago/Turabian StyleYan, Jingtao, Shuguang Liu, Weishi Peng, and Mingjun Shao. 2022. "Improved Bayesian Network and Its Application in Autonomous Capability Evaluation" Symmetry 14, no. 10: 2058. https://doi.org/10.3390/sym14102058
APA StyleYan, J., Liu, S., Peng, W., & Shao, M. (2022). Improved Bayesian Network and Its Application in Autonomous Capability Evaluation. Symmetry, 14(10), 2058. https://doi.org/10.3390/sym14102058
 
        


 
       