The Orb-Weaving Spider Algorithm for Training of Recurrent Neural Networks
Abstract
:1. Introduction
2. Materials and Methods
2.1. Problem Statement of the Time Series Forecasting
2.2. Problem Statement of the Adjusting the Weight Coefficients of a Neural Network
2.3. Literature Review
- Backpropagation algorithm (BP)—a classic algorithm for adjusting the weights of neural networks [46].
- Orb-weaving spider algorithm (AA), proposed by the authors.
2.4. Description of Algorithms
2.4.1. Backpropagation Algorithm
2.4.2. Metaheuristic Algorithms
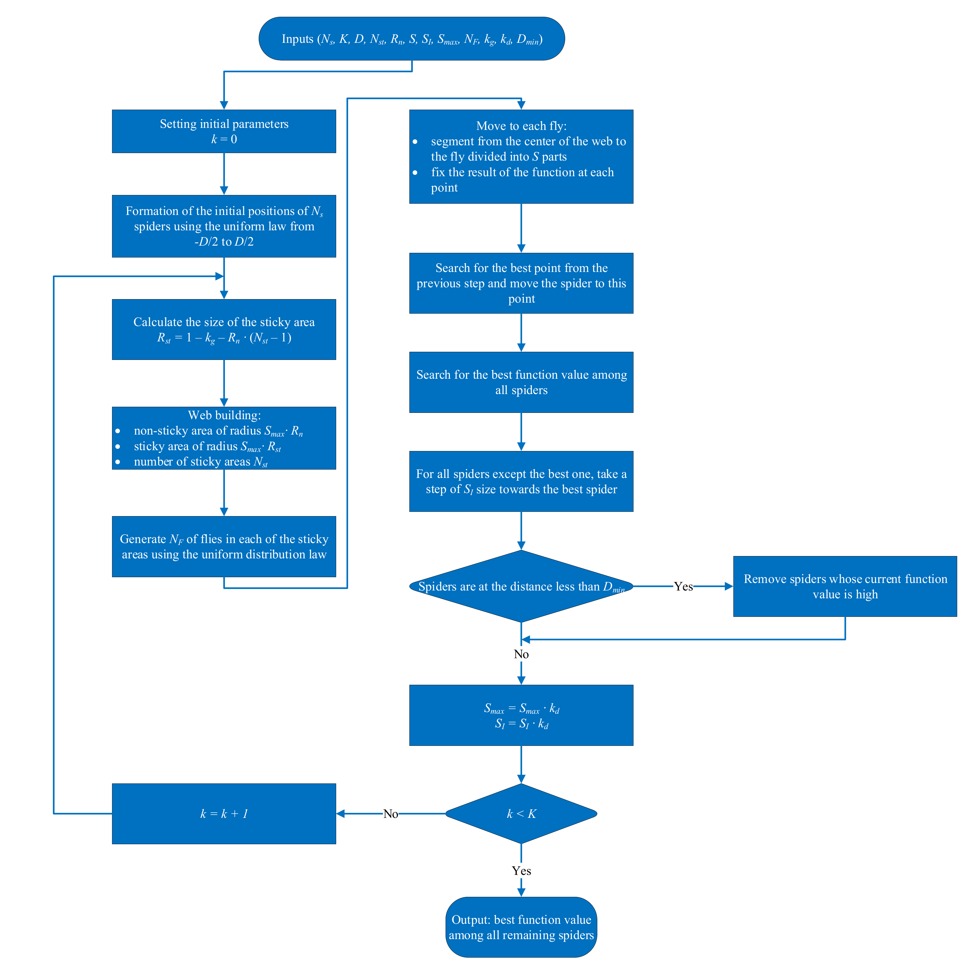
2.4.3. Orb-Weaving Spider Algorithm
3. Experimental Study and Discussion
3.1. Algorithm Parameters
3.2. Data Description
3.3. Analysis and Comparison
- Mean squared error (MSE):where T—test part time series length.
- Mean absolute error (MAE):
- Median of the mean squared error:
- Median of the mean absolute error:
- The number of evaluations of the objective function values at trial points of the algorithm during its operation.
- According to the MSE metric, the spider algorithm outperforms the:
- Bats algorithm in the daily climate, advance retail sales and solar radiation problems by 11.22, 6.26, and 1.25 times, respectively.
- Differential evolution algorithm in the daily climate, advance retail sales, and solar radiation problems by 1.43, 1.64, and 1.15 times, respectively.
- According to the MAE metric, the spider algorithm outperforms the:
- Bats algorithm in the daily climate, advance retail sales, and solar radiation problems by 3.17, 4.03, and 1.49 times, respectively.
- Differential evolution algorithm daily climate, advance retail sales, and solar radiation problems by 1.04, 1.67, and 1.05 times, respectively.
4. Conclusions
Author Contributions
Funding
Institutional Review Board Statement
Informed Consent Statement
Data Availability Statement
Conflicts of Interest
References
- Basu, J.K.; Bhattacharyya, D.; Kim, T.-H. Use of artificial neural network in pattern recognition. Int. J. Softw. Eng. Its Appl. 2010, 4. [Google Scholar]
- Hewamalage, H.; Bergmeir, C.; Bandara, K. Recurrent Neural Networks for Time Series Forecasting: Current status and future directions. Int. J. Forecast. 2021, 37, 388–427. [Google Scholar] [CrossRef]
- Kochenderfer, M.J.; Wheeler, T.A.; Wray, K.H. Algorithms for Decision Making; The MIT Press: Cambridge, MA, USA, 2022. [Google Scholar]
- Nur, A.S.; Radzi, N.H.M.; Ibrahim, A.O. Artificial Neural Network Weight Optimization. Telkomnika 2014, 10, 11591. [Google Scholar] [CrossRef]
- Bergstra, J.; Bardenet, R.; Bengio, Y.; Kegl, B. Algorithms for hyperparameter optimization. In Proceedings of the 24th International Conference on Neural Information Processing Systems (NIPS’11), Granada, Spain, 12–15 December 2011; Curran Associates Inc.: New York, NY, USA, 2011; pp. 2546–2554. [Google Scholar]
- Hovden, I.T. Optimizing Artificial Neural Network Hyperparameters and Architecture. 2019. Available online: https://www.mn.uio.no/fysikk/english/people/aca/ivarth/works/in9400_nn_hpo_nas_hovden_r2.pdf (accessed on 25 September 2022).
- Maier, H.R.; Razavi, S.; Kapelan, Z.; Matott, L.S.; Kasprzyk, J.; Tolson, B.A. Introductory overview: Optimization using evolutionary algorithms and other metaheuristics. Environ. Model. Softw. 2019, 114, 195–213. [Google Scholar] [CrossRef]
- Srivastava, S.; Sahana, S.K. A Survey on Traffic Optimization Problem Using Biologically Inspired Techniques. Nat. Comput. 2020, 19, 647–661. [Google Scholar] [CrossRef]
- Hamm, L.; Wade Brorsen, B.; Hagan, M.T. Global optimization of neural network weights. In Proceedings of the 2002 International Joint Conference on Neural Networks (IJCNN’02), Honolulu, HI, USA, 12–17 May 2002; Volume 2, pp. 1228–1233. [Google Scholar]
- Jiang, M.; Liu, W.; Xu, W.; Chen, W. Improved Multiobjective Bat Algorithm for the Credibilistic Multiperiod Mean-VaR Portfolio Optimization Problem. Soft Comput. 2021, 25, 6445–6467. [Google Scholar] [CrossRef]
- Ruder, S. An overview of gradient descent optimization. arXiv 2016, arXiv:1609.04747. [Google Scholar]
- Lee, J.D.; Simchowitz, M.; Jordan, M.I.; Recht, B. Gradient descent only converges to minimizers. In Proceedings of the Conference on Learning Theory, New York, NY, USA, 23–26 June 2016; pp. 1246–1257. [Google Scholar]
- Du, S.S.; Jin, C.; Lee, J.D.; Jordan, M.I.; Singh, A.; Poczos, B. Gradient descent can take exponential time to escape saddle points. Adv. Neural Inf. Process. Syst. 2017, 30, 1067–1077. [Google Scholar]
- Zhu, Z.; Soudry, D.; Eldar, Y.C.; Wakin, M.B. The Global Optimization Geometry of Shallow Linear Neural Networks. J. Math. Imaging Vis. 2020, 62, 1067–1077. [Google Scholar] [CrossRef]
- Devikanniga, D.; Vetrivel, K.; Badrinath, N. Review of Meta-Heuristic Optimization based Artificial Neural Networks and its Applications. J. Phys. Conf. Ser. 2019, 1362, 012074. [Google Scholar] [CrossRef]
- Wang, X.; Cao, W. Non-iterative approaches in training feed-forward neural networks and their applications. Soft Comput. 2018, 22, 3473–3476. [Google Scholar] [CrossRef]
- Tkachenko, R.; Izonin, I.; Vitynskyi, P.; Lotoshynska, N.; Pavlyuk, O. Development of the Non-Iterative Supervised Learning Predictor Based on the Ito Decomposition and SGTM Neural-Like Structure for Managing Medical Insurance Costs. Data 2018, 3, 46. [Google Scholar] [CrossRef]
- Izonin, I.; Tkachenko, R.; Kryvinska, N.; Tkachenko, P.; Gregus, M. Multiple Linear Regression Based on Coefficients Identification Using Non-iterative SGTM Neural-like Structure. In Proceedings of the International Work-Conference on Artificial Neural Networks, Gran Canaria, Spain, 12–14 June 2019; pp. 467–479. [Google Scholar] [CrossRef]
- Baranov, V.A.; Lugovaya, N.M.; Mikhalev, A.S.; Kudymov, V.I.; Strekaleva, T.V. The algorithm of overall optimization based on the principles of intraspecific competition of orb-web spiders. IOP Conf. Ser. Mater. Sci. Eng. 2020, 734, 012141. [Google Scholar] [CrossRef]
- Jeya, R.; Venkatakrishnan, G.R.; Rengara, R.; Anand, S.S.; Bharath Raj, N.; Ramanathan, G. Evolutionary Optimization Algorithms—A Review. J. Adv. Res. Dyn. Control. Syst. 2018, 10, 1112–1122. [Google Scholar]
- Houssein, E.H.; Mahdy, M.A.; Eldin, M.G.; Shebl, D.; Mohamed, W.M.; Abdel-Aty, M. Optimizing Quantum Cloning Circuit Parameters Based on Adaptive Guided Differential Evolution Algorithm. J. Adv. Res. 2021, 29, 147–157. [Google Scholar] [CrossRef]
- Vala, T.M.; Rajput, V.N.; Geem, Z.W.; Pandya, K.S.; Vora, S.C. Revisiting the Performance of Evolutionary Algorithms. Expert Syst. Appl. 2021, 175, 114819. [Google Scholar] [CrossRef]
- Jain, N.K.; Nangia, U.; Jain, J. A Review of Particle Swarm Optimization. J. Inst. Eng. Ser. B 2018, 99, 407–411. [Google Scholar] [CrossRef]
- Al-Betar, M.A.; Awadallah, M.A.; Faris, H.; Yang, X.-S.; Tajudin Khader, A.; Alomari, O.A. Bat-inspired algorithms with natural selection mechanisms for global optimization. Neurocomputing 2018, 273, 448–465. [Google Scholar] [CrossRef]
- Bilal, P.M.; Zaheer, H.; Garcia-Hernandez, L.; Abraham, A. Differential Evolution: A review of more than two decades of research. Eng. Appl. Artif. Intell. 2020, 90, 103479. [Google Scholar] [CrossRef]
- Jahandideh-Tehrani, M.; Bozorg-Haddad, O.; Loáiciga, H.A. Application of Particle Swarm Optimization to Water Management: An Introduction and Overview. Environ. Monit. Assess. 2020, 192, 281. [Google Scholar] [CrossRef]
- Aksenova, M.M.; Bondarenko, V.L.; Kupriyanov, M.Y. An Automated System for Control of Refrigerant Parameters in a Fractionating Plant. Chem. Pet. Eng. 2020, 56, 433–439. [Google Scholar] [CrossRef]
- Shen, K.; Liu, R.; Guo, R.; Neusypin, K.A.; Proletarsky, A.V. Technology of error compensation in navigation systems based on nonlinear Kalman filter. Guofang Keji Daxue Xuebao 2017, 39, 84–90. [Google Scholar] [CrossRef]
- Aggarwal, C.C. Neural Networks and Deep Learning: A Textbook; Springer International: Cham, Switzerland, 2018. [Google Scholar]
- Weise, T. Global Optimization Algorithms-Theory and Applications, 3rd ed.; University of Science and Technology of China: Hefei, China, 2011; p. 1217. [Google Scholar]
- Goodfellow, I.; Bengio, Y.; Courville, A. Deep Learning; MIT Press: Cambridge, UK, 2016. [Google Scholar]
- Bansal, J.C.; Singh, P.K.; Pal, N.R. Evolutionary and Swarm Intelligence Algorithms. Studies in Computational Intelligence; Springer: Cham, Switzerland, 2019. [Google Scholar]
- Nayyar, A.; Le, D.-N.; Nguyen, N.G. Advances in Swarm Intelligence for Optimizing Problems in Computer Science; CRC Press: New York, NY, USA, 2019. [Google Scholar]
- Katoch, S.; Chauhan, S.S.; Kumar, V. A review on genetic algorithm: Past, present, and future. Multimed. Tools Appl. 2021, 80, 8091–8126. [Google Scholar] [CrossRef]
- Maheri, M.R.; Talezadeh, M. An Enhanced Imperialist Competitive Algorithm for optimum design of skeletal structures. Swarm Evol. Comput. 2018, 40, 24–36. [Google Scholar] [CrossRef]
- Dorigo, M.; Stutzle, T. Ant Colony Optimization: Overview and Recent Advances. In Handbook of Metaheuristics; Springer: Cham, Switzerland, 2019; pp. 311–351. [Google Scholar]
- Elsaid, A.; Higgins, J.; Wild, B.; Desell, T. Using Ant Colony Optimization to Optimize Long Short-Term Memory Recurrent Neural Networks. In Proceedings of the Genetic and Evolutionary Computation Conference (GECCO 18), Kyoto, Japan, 15–19 July 2018; pp. 13–20. [Google Scholar]
- Elsaid, A.; El Jamiy, F.; Higgins, J.; Wild, B.; Desell, T. Optimizing long short-term memory recurrent neural networks using ant colony optimization to predict turbine engine vibration. Appl. Soft Comput. J. 2018, 73, 969–991. [Google Scholar] [CrossRef]
- Roy, K.; Mandal, K.K.; Mandal, A.C. Ant-Lion Optimizer algorithm and recurrent neural network for energy management of micro grid connected system. Energy 2019, 167, 402–416. [Google Scholar] [CrossRef]
- Kose, U. An ant-lion optimizer-trained artificial neural network system for chaotic electroencephalogram (EEG) prediction. Appl. Sci. 2018, 8, 1613. [Google Scholar] [CrossRef]
- Hu, H.; Wang, H.; Bai, Y.; Liu, M. Determination of endometrial carcinoma with gene expression based on optimized Elman neural network. Appl. Math. Comput. 2019, 341, 204–214. [Google Scholar] [CrossRef]
- Xing, Y.; Yue, J.; Chen, C.; Xiang, Y.; Chen, Y.; Shi, M. A deep belief network combined with modified greywolf optimization algorithm for PM2.5 concentration prediction. Appl. Sci. 2019, 9, 3765. [Google Scholar] [CrossRef]
- Wang, J.; Wang, S.; Yang, W. A novel non-linear combination system for short-term wind speed forecast. Renew. Energy 2019, 143, 1172–1192. [Google Scholar] [CrossRef]
- Wang, J.; Du, P.; Niu, T.; Yang, W. A novel hybrid system based on a new proposed algorithm—Multi-Objective Whale Optimization Algorithm for wind speed forecasting. Appl. Energy 2017, 208, 344–360. [Google Scholar] [CrossRef]
- Nawi, N.M.; Khan, A.; Rehman, M.Z.; Chiroma, H.; Herawan, T. Weight Optimization in Recurrent Neural Networks with Hybrid Metaheuristic Cuckoo Search Techniques for Data Classification. Math. Probl. Eng. 2015, 2015, 868375. [Google Scholar] [CrossRef]
- Yang, S.; Chen, D.; Li, S.; Wang, W. Carbon price forecasting based on modified ensemble empirical mode decomposition and long short-term memory optimized by improved whale optimization algorithm. Sci. Total Environ. 2020, 716, 137117. [Google Scholar] [CrossRef] [PubMed]
- Liao, R.; Xiong Yu Fetaya, E.; Zhang, L.; Yoon, K.; Pitkow, X.; Urtasun, R.; Zemel, R. Reviving and Improving Recurrent Back-Propagation. In Proceedings of the International Conference on Machine Learning, Stockholm, Sweden, 10–15 July 2018; Volume 80, pp. 3082–3091. [Google Scholar]
- Kennedy, J.; Eberhart, R.C.; Shi, Y. Swarm Intelligence—Russell, C. Eberhart, Yuhui Shi, James Kennedy—Google Docs; Academic Press: San Diego, CA, USA, 2001. [Google Scholar]
- Georgioudakis, M.; Plevris, V. A Comparative Study of Differential Evolution Variants in Constrained Structural Optimization. Front. Built Environ. 2020, 6, 102. [Google Scholar] [CrossRef]
- Menassel, R.; Gaba, I.; Titi, K. Introducing BAT Inspired Algorithm to Improve Fractal Image Compression. Int. J. Comput. Appl. 2019, 42, 697–704. [Google Scholar] [CrossRef]
- Mousavirad, S.J.; Schaefer, G.; Jalali, S.M.J.; Korovin, I. A benchmark of recent population-based metaheuristic algorithms for multi-layer neural network training. In Proceedings of the 2020 Genetic and Evolutionary Computation Conference Companion (GECCO 20), Cancún, Mexico, 8–12 July 2020; pp. 1402–1408. [Google Scholar]
- Daily Climate Time Series Data. Available online: https://www.kaggle.com/sumanthvrao/daily-climate-time-series-data (accessed on 25 September 2022).
- Advance Retail Sales Time Series Collection. Available online: https://www.kaggle.com/census/advance-retail-sales-time-series-collection/version/41 (accessed on 25 September 2022).
- Solar Radiation Prediction. Available online: https://www.kaggle.com/dronio/SolarEnergy (accessed on 25 September 2022).
- Wang, W.; Lu, Y. Analysis of the Mean Absolute Error (MAE) and the Root Mean Square Error (RMSE) in Assessing Rounding Model. IOP Conf. Ser. Mater. Sci. Eng. 2018, 324, 012049. [Google Scholar] [CrossRef]
- Wang, F.; Zhang, H.; Zhou, A. A Particle Swarm Optimization Algorithm for Mixed-Variable Optimization Problems. Swarm Evol. Comput. 2020, 60, 100808. [Google Scholar] [CrossRef]
- Al-Madi, N.; Faris, H.; Mirjalili, S. Binary multi-verse optimization algorithm for global optimization and discrete problems. Int. J. Mach. Learn. Cybern. 2019, 10, 3445–3465. [Google Scholar] [CrossRef]
- Chudakov, O.; Gorelov, V.; Padalkin, B. Mathematical Modeling of a Linear Motion on a Deformable Bearing Surface of a Saddle-Type Road Train with Active Semi-Trailer Element. IOP Conf. Ser. Mater. Sci. Eng. 2020, 820, 012009. [Google Scholar] [CrossRef]







| Name | Description | Value |
|---|---|---|
| Maximum number of iterations | 100 | |
| Number of particles in a swarm | 100 | |
| Least number of neighbors | - | |
| Weight coefficient characterizing particle memory | 0.5 | |
| and | Parameters used in calculating particle speed | 0.5, 0.3 |
| Name | Description | Value |
|---|---|---|
| Maximum number of iterations | 100 | |
| Number of spiders | 100 | |
| Radius of non-sticky area | 0.05 | |
| Radius of sticky area | 1 | |
| Number of steps | 2 | |
| Maximum step size | 0.3 | |
| Step after iteration | 0 | |
| Number of flies | 5 | |
| Minimum distance between spiders | 0.001 | |
| Range coefficient of generation of flies | 0.1 | |
| Coefficient for decreasing the variables and | 0.95 | |
| Maximum number of iterations | 25 |
| Name | Description | Value |
|---|---|---|
| Number of bats | 100 | |
| Number of iterations | 100 | |
| Signal pulsation frequency | 0.8 | |
| Bat signal volume | 0.8 | |
| Minimum frequency | 0 | |
| Maximum frequency | 2 |
| Name | Description | Value |
|---|---|---|
| Maximum number of iterations | 100 | |
| Popsize | A multiplier to determine the total population | 100 |
| CR | Crossover probability | 0.7 |
| F | Differential weight | 0.4 |
| Cell | Series Length | Mean Value | Min Value | Max Value | Standard Error |
|---|---|---|---|---|---|
| Daily climate | 10,000 | 24.49 | 6.0 | 38.71 | 0.19 |
| Advance retail sales | 10,000 | 0.9 | −29.5 | 23 | 0.55 |
| Solar radiation | 10,000 | 143.49 | 0.09 | 359.95 | 0.82 |
| Dataset | Number of Layers | Number of Neurons | Trainable Params | Accuracy |
|---|---|---|---|---|
| Daily climate | 2 | 50 | 30,651 | MSE: 2.31 MAE: 0.51 |
| Advance retail sales | 2 | 60 | 43,981 | MSE: 29.62 MAE: 2.35 |
| Solar radiation | 3 | 60 | 73,021 | MSE: 8.52 MAE: 2.25 |
| Indicator Name | Bats Algorithm | Particle Swarm Optimization Algorithm | Differential Evolution Algorithm | Spiders Algorithm |
|---|---|---|---|---|
| MSE | 17.95 | 1.44 | 2.29 | 1.60 |
| MAE | 3.52 | 0.88 | 1.15 | 1.11 |
| Median MSE | 8.45 | 1.18 | 1.95 | 1.32 |
| Median MAE | 3.23 | 0.32 | 0.98 | 0.38 |
| Calculations number | 301,532 | 250,100 | 302,908 | 251,100 |
| Indicator Name | Bats Algorithm | Particle Swarm Optimization Algorithm | Differential Evolution Algorithm | Spiders Algorithm |
|---|---|---|---|---|
| MSE | 305.22 | 44.65 | 80.05 | 48.78 |
| MAE | 12.61 | 2.54 | 5.24 | 3.13 |
| Median MSE | 146.18 | 16.48 | 41.93 | 25.48 |
| Median MAE | 10.5 | 1.87 | 4.27 | 2.18 |
| Calculations number | 303,100 | 250,100 | 317,167 | 251,100 |
| Indicator Name | Bats Algorithm | Particle Swarm Optimization Algorithm | Differential Evolution Algorithm | Spiders Algorithm |
|---|---|---|---|---|
| MSE | 12.23 | 8.74 | 10.53 | 9.17 |
| MAE | 2.71 | 1.82 | 1.92 | 1.82 |
| Median MSE | 8.66 | 8.14 | 9.38 | 8.34 |
| Median MAE | 2.30 | 1.64 | 1.27 | 1.36 |
| Calculations number | 303,100 | 250,100 | 218,971 | 251,100 |
Publisher’s Note: MDPI stays neutral with regard to jurisdictional claims in published maps and institutional affiliations. |
© 2022 by the authors. Licensee MDPI, Basel, Switzerland. This article is an open access article distributed under the terms and conditions of the Creative Commons Attribution (CC BY) license (https://creativecommons.org/licenses/by/4.0/).
Share and Cite
Mikhalev, A.S.; Tynchenko, V.S.; Nelyub, V.A.; Lugovaya, N.M.; Baranov, V.A.; Kukartsev, V.V.; Sergienko, R.B.; Kurashkin, S.O. The Orb-Weaving Spider Algorithm for Training of Recurrent Neural Networks. Symmetry 2022, 14, 2036. https://doi.org/10.3390/sym14102036
Mikhalev AS, Tynchenko VS, Nelyub VA, Lugovaya NM, Baranov VA, Kukartsev VV, Sergienko RB, Kurashkin SO. The Orb-Weaving Spider Algorithm for Training of Recurrent Neural Networks. Symmetry. 2022; 14(10):2036. https://doi.org/10.3390/sym14102036
Chicago/Turabian StyleMikhalev, Anton S., Vadim S. Tynchenko, Vladimir A. Nelyub, Nina M. Lugovaya, Vladimir A. Baranov, Vladislav V. Kukartsev, Roman B. Sergienko, and Sergei O. Kurashkin. 2022. "The Orb-Weaving Spider Algorithm for Training of Recurrent Neural Networks" Symmetry 14, no. 10: 2036. https://doi.org/10.3390/sym14102036
APA StyleMikhalev, A. S., Tynchenko, V. S., Nelyub, V. A., Lugovaya, N. M., Baranov, V. A., Kukartsev, V. V., Sergienko, R. B., & Kurashkin, S. O. (2022). The Orb-Weaving Spider Algorithm for Training of Recurrent Neural Networks. Symmetry, 14(10), 2036. https://doi.org/10.3390/sym14102036

