Glimpses on the Micro Black Hole Planck Phase
Abstract
1. Introduction
2. Gups
3. Translation and Rotation Invariance of the Gups
4. From the Uncertainty Principle to the Mass–Temperature Relation
5. Minimum Masses, Maximum Temperatures
6. Emission Rate Equation
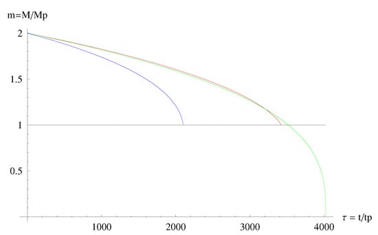
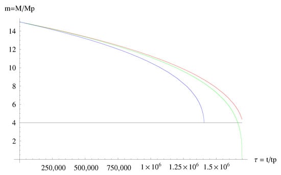
7. Micro Black Hole Lifetime
8. Emission Rate Equation at the End Point
9. Entropy and Heat Capacity
9.1. Entropy
- for
- for
- for
- for
9.2. Heat Capacity
- If , then for any . Black holes are bodies with negative specific heat.
- If , then C approaches 0 () only when .
- If , then we have for , i.e. .
10. Conclusions and Outlooks
- Both principles predict remnants of finite rest mass as the end product of Hawking evaporation of black holes.
- For deformation parameter or greater the mass thresholds predicted by MBH GUP are remarkably lower than those of ST GUP, meaning that the production of a micro black hole is largely enhanced by the MBH GUP. In particular, micro black holes should have been detectable in any number of extra dimensions, at the designed energy for LHC-like machines, or larger.
- The micro black hole lifetimes predicted by MBH GUP are in general always longer that those predicted by the ST GUP (and the difference is particularly noticeable for spatial dimensions). However the lifetimes predicted by both GUPs are, roughly, one order of magnitude shorter than those predicted by the standard Hawking evaporation (based on the standard Heisenberg principle) (see Figure 7 and Figure 8).
- The GUP-corrected entropy, for both GUPs, is lower than the standard Hawking entropy. In fact, as we see in Equations (118), (119) and (124), the leading corrective terms in have negative signs. The reason for this diminished entropy, in respect to the standard entropy (which is computed on the basis of the Heisenberg principle), can be traced back to the squeezing of the volume of the elementary cells in phase space, due to the new measure introduced by the GUPs (on this, see also Appendix C).
- The heat capacity predicted by both GUPs drops to zero in a finite time, at a finite temperature, meaning that the evaporation stops, and the black hole in its final stage cannot exchange energy with the surrounding space. It ceases then to interact thermodynamically with the environment. In the present framework, this is a strong indication for the existence of a final evaporation product of finite rest mass, denoted as remnant. We can expect therefore that for this remnant, which interacts with the environment only gravitationally, through its mass, the very concept of temperature becomes meaningless, being it an object with zero heat capacity, comparable for example with an elementary particle.
Funding
Acknowledgments
Conflicts of Interest
Appendix A
Appendix B
Appendix C







References
- Arkani-Hamed, N.; Dimopoulos, S.; Dvali, G. The Hierarchy problem and new dimensions at a millimeter. Phys. Lett. B 1998, 429, 263. [Google Scholar] [CrossRef]
- Antoniadis, I.; Arkani-Hamed, N.; Dimopoulos, S.; Dvali, G. New dimensions at a millimeter to a Fermi and superstrings at a TeV. Phys. Lett. B 1998, 436, 257. [Google Scholar] [CrossRef]
- Randall, L.; Sundrum, R. A Large mass hierarchy from a small extra dimension. Phys. Rev. Lett. 1999, 83, 3370. [Google Scholar] [CrossRef]
- Randall, L.; Sundrum, R. An Alternative to compactification. Phys. Rev. Lett. 1999, 83, 4690. [Google Scholar] [CrossRef]
- Sakharov, A.D. Evaporation of black miniholes: High-energy physics. J. Exp. Theor. Phys. Lett. 1986, 44, 379–383. [Google Scholar] [CrossRef]
- Banks, T.; Fischler, W. A Model for High-Energy Scattering in Quantum Gravity. arXiv 1999, arXiv:hep-th/9906038. [Google Scholar]
- Argyres, P.C.; Dimopoulos, S.; March-Russell, J. Black holes and submillimeter dimensions. Phys. Lett. B 1998, 441, 96. [Google Scholar] [CrossRef]
- Dimopoulos, S.; Landsberg, G. Black holes at the LHC. Phys. Rev. Lett. 2001, 87, 161602. [Google Scholar] [CrossRef]
- Emparan, R.; Horowitz, G.T.; Myers, R.C. Black holes radiate mainly on the brane. Phys. Rev. Lett. 2000, 85, 499. [Google Scholar] [CrossRef]
- Giddings, S.B.; Thomas, S. High-energy colliders as black hole factories: The End of short distance physics. Phys. Rev. D 2002, 65, 056010. [Google Scholar] [CrossRef]
- Cavaglia, M.; Godang, R.; Cremaldi, L.M.; Summers, D.J. Signatures of black holes at the LHC. J. High Energy Phys. 2007, 06, 055. [Google Scholar] [CrossRef]
- Casals, M.; Dolan, S.; Kanti, P.; Winstanley, E. Brane Decay of a (4+n)-Dimensional Rotating Black Hole. III. Spin-1/2 particles. J. High Energy Phys. 2007, 03, 019. [Google Scholar] [CrossRef]
- Meade, P.; Randall, L. Black Holes and Quantum Gravity at the LHC. J. High Energy Phys. 2008, 05, 003. [Google Scholar] [CrossRef]
- Giddings, S.B. Black holes in the lab? Gen. Rel. Grav. 2002, 34, 1775. [Google Scholar] [CrossRef]
- Casadio, R.; Harms, B. Can black holes and naked singularities be detected in accelerators? Int. J. Mod. Phys. 2002, A17, 4635. [Google Scholar] [CrossRef]
- Giddings, S.B. High-energy black hole production, Talk at PASCOS 07. AIP Conf. Proc. 2007, 957, 69. [Google Scholar]
- Adler, R.J.; Chen, P.; Santiago, D.I. The Generalized uncertainty principle and black hole remnants. Gen. Rel. Grav. 2001, 33, 2101. [Google Scholar] [CrossRef]
- Cavaglia’, M.; Das, S. How classical are TeV scale black holes? Class. Quant. Grav. 2004, 21, 4511. [Google Scholar] [CrossRef]
- Hossenfelder, S. Suppressed black hole production from minimal length. Phys. Lett. B 2004, 598, 92. [Google Scholar] [CrossRef]
- Koch, B.; Bleicher, M.; Hossenfelder, S. Black hole remnants at the LHC. J. High Energy Phys. 2005, 10, 053. [Google Scholar] [CrossRef]
- Nozari, K.; Sefiedgar, A.S. Comparison of approaches to quantum correction of black hole thermodynamics. Phys. Lett. B 2006, 635, 156. [Google Scholar] [CrossRef]
- Nouicer, K. Black holes thermodynamics to all order in the Planck length in extra dimensions. Class. Quantum Grav. 2007, 24, 5917. [Google Scholar] [CrossRef]
- Yang, C.N. On quantized space-time. Phys. Rev. 1947, 72, 874. [Google Scholar] [CrossRef]
- Karolyhazy, F. Gravitation and quantum mechanics of macroscopic objects. Nuovo Cim. A 1966, 42, 390. [Google Scholar] [CrossRef]
- Garay, L.J. Quantum gravity and minimum length. Int. J. Mod. Phys. A 1995, 10, 145. [Google Scholar] [CrossRef]
- Maggiore, M. A Generalized uncertainty principle in quantum gravity. Phys. Lett. B 1993, 304, 65. [Google Scholar] [CrossRef]
- Scardigli, F. Generalized uncertainty principle in quantum gravity from micro-black hole Gedanken experiment. Phys. Lett. B 1999, 452, 39. [Google Scholar] [CrossRef]
- Amati, D.; Ciafaloni, M.; Veneziano, G. Superstring Collisions at Planckian Energies. Phys. Lett. B 1987, 197, 81. [Google Scholar] [CrossRef]
- Gross, D.J.; Mende, P.F. The High-Energy Behavior of String Scattering Amplitudes. Phys. Lett. B 1987, 197, 129. [Google Scholar] [CrossRef]
- Amati, D.; Ciafaloni, M.; Veneziano, G. Can Space-Time Be Probed Below the String Size? Phys. Lett. B 1989, 216, 41. [Google Scholar] [CrossRef]
- Konishi, K.; Paffuti, G.; Provero, P. Minimum Physical Length and the Generalized Uncertainty Principle in String Theory. Phys. Lett. B 1990, 234, 276. [Google Scholar] [CrossRef]
- Scardigli, F.; Casadio, R. Generalized uncertainty principle, extra dimensions and holography. Class. Quant. Grav. 2003, 20, 3915. [Google Scholar] [CrossRef]
- Myers, R.C.; Perry, M.J. Black Holes in Higher Dimensional Space-Times. Ann. Phys. 1987, 172, 304. [Google Scholar] [CrossRef]
- Scardigli, F.; Lambiase, G.; Vagenas, E. GUP parameter from quantum corrections to the Newtonian potential. Phys. Lett. B 2017, 767, 242. [Google Scholar] [CrossRef]
- Casadio, R.; Micu, O.; Scardigli, F. Quantum hoop conjecture: Black hole formation by particle collisions. Phys. Lett. B 2014, 732, 105. [Google Scholar] [CrossRef]
- Kempf, A. Non pointlike particles in harmonic oscillators. J. Phys. A Math. Gen. 1997, 30, 2093. [Google Scholar] [CrossRef]
- Kempf, A.; Mangano, G. Minimal length uncertainty relation and ultraviolet regularization. Phys. Rev. D 1997, 55, 7909. [Google Scholar] [CrossRef]
- Kempf, A.; Mangano, G.; Mann, R.B. Hilbert space representation of the minimal length uncertainty relation. Phys. Rev. D 1995, 52, 1108. [Google Scholar] [CrossRef]
- Himemoto, Y.; Tanaka, T. A Generalization of the model of Hawking radiation with modified high frequency dispersion relation. Phys. Rev. D 2000, 61, 064004. [Google Scholar] [CrossRef]
- Amelino-Camelia, G. Quantum-Spacetime Phenomenology. Living Rev. Rel. 2013, 16, 5. [Google Scholar] [CrossRef]
- Amelino-Camelia, G.; Arzano, M.; Ling, Y.; Mandanici, G. Black-hole thermodynamics with modified dispersion relations and generalized uncertainty principles. Class. Quant. Grav. 2006, 23, 2585. [Google Scholar] [CrossRef]
- Sasakura, N. Space-time uncertainty relation and Lorentz invariance. J. High Energy Phys. 2000, 5, 015. [Google Scholar] [CrossRef]
- Alberghi, G.L.; Casadio, R.; Tronconi, A. TransPlanckian footprints in inflationary cosmology. Phys. Lett. B 2004, 579, 1. [Google Scholar] [CrossRef]
- Hawking, S.W. Particle Creation by Black Holes. Commun. Math. Phys. 1975, 43, 199. [Google Scholar] [CrossRef]
- Unruh, W.G. Notes on black hole evaporation. Phys. Rev. D 1976, 14, 870. [Google Scholar] [CrossRef]
- Scardigli, F. Some heuristic semiclassical derivations of the Planck length, the Hawking effect and the Unruh effect. Nuovo Cim. B 1995, 110, 1029. [Google Scholar] [CrossRef]
- Scardigli, F. Hawking temperature for various kinds of black holes from Heisenberg uncertainty principle. Int. J. Geom. Meth. Mod. Phys. 2020, 17, 2040004. [Google Scholar] [CrossRef]
- Cavaglia, M.; Das, S.; Maartens, R. Will we observe black holes at LHC? Class. Quant. Grav. 2003, 20, L205. [Google Scholar] [CrossRef]
- Bolen, B.; Cavaglia, M. (Anti-)de Sitter black hole thermodynamics and the generalized uncertainty principle. Gen. Rel. Grav. 2005, 37, 1255. [Google Scholar] [CrossRef]
- Nicolini, P. Noncommutative Black Holes, The Final Appeal To Quantum Gravity: A Review. Int. J. Mod. Phys. A 2009, 24, 1229. [Google Scholar] [CrossRef]
- Casadio, R.; Nicolini, P. The Decay-time of non-commutative micro-black holes. J. High Energy Phys. 2008, 0811, 072. [Google Scholar] [CrossRef]
- Chen, P.; Adler, R.J. Black hole remnants and dark matter. Nucl. Phys. Proc. Suppl. 2003, 124, 103. [Google Scholar] [CrossRef]
- Barvinsky, A.O.; Das, S.; Kunstatter, G. Spectrum of charged black holes: The Big fix mechanism revisited. Class. Quant. Grav. 2001, 18, 4845. [Google Scholar] [CrossRef]
- Barvinsky, A.O.; Das, S.; Kunstatter, G. Quantum mechanics of charged black holes. Phys. Lett. B 2001, 517, 415. [Google Scholar] [CrossRef]
- Frolov, V.P.; Stojkovic, D. Black hole as a point radiator and recoil effect in the brane world. Phys. Rev. Lett. 2002, 89, 151302. [Google Scholar] [CrossRef] [PubMed]
- Cardoso, V.; Cavaglia, M.; Gualtieri, L. Black Hole Particle Emission in Higher-Dimensional Spacetimes. Phys. Rev. Lett. 2006, 96, 071301. [Google Scholar] [CrossRef]
- Cardoso, V.; Cavaglia, M.; Gualtieri, L. Hawking emission of gravitons in higher dimensions: Non-rotating black holes. J. High Energy Phys. 2006, 02, 021. [Google Scholar] [CrossRef]
- Dai, D.-C.; Stojkovic, D. Analytic explanation of the strong spin-dependent amplification in Hawking radiation from rotating black holes. J. High Energy Phys. 2010, 08, 016. [Google Scholar] [CrossRef]
- Cavaglia, M. Black hole multiplicity at particle colliders: Do black holes radiate mainly on the brane? Phys. Lett. B 2003, 569, 7. [Google Scholar] [CrossRef]
- Chang, L.N.; Minic, D.; Okamura, N.; Takeuchi, T. The Effect of the minimal length uncertainty relation on the density of states and the cosmological constant problem. Phys. Rev. D 2002, 65, 125028. [Google Scholar] [CrossRef]
- Page, D.N. Particle Emission Rates from a Black Hole: Massless Particles from an Uncharged, Nonrotating Hole. Phys. Rev. D 1976, 13, 198. [Google Scholar] [CrossRef]
- Bardeen, J.M.; Carter, B.; Hawking, S.W. The Four laws of black hole mechanics. Commun. Math. Phys. 1973, 31, 161. [Google Scholar] [CrossRef]
- Scardigli, F.; Gruber, C.; Chen, P. Black Hole Remnants in the Early Universe. Phys. Rev. D 2011, 83, 063507. [Google Scholar] [CrossRef]
- Niemeyer, J.C. Varying speed of light cosmology from a stringy short distance cutoff. Phys. Rev. D 2002, 65, 083505. [Google Scholar] [CrossRef]








© 2020 by the author. Licensee MDPI, Basel, Switzerland. This article is an open access article distributed under the terms and conditions of the Creative Commons Attribution (CC BY) license (http://creativecommons.org/licenses/by/4.0/).
Share and Cite
Scardigli, F. Glimpses on the Micro Black Hole Planck Phase. Symmetry 2020, 12, 1519. https://doi.org/10.3390/sym12091519
Scardigli F. Glimpses on the Micro Black Hole Planck Phase. Symmetry. 2020; 12(9):1519. https://doi.org/10.3390/sym12091519
Chicago/Turabian StyleScardigli, Fabio. 2020. "Glimpses on the Micro Black Hole Planck Phase" Symmetry 12, no. 9: 1519. https://doi.org/10.3390/sym12091519
APA StyleScardigli, F. (2020). Glimpses on the Micro Black Hole Planck Phase. Symmetry, 12(9), 1519. https://doi.org/10.3390/sym12091519
