Abstract
A cooperative game represents a situation in which a set of agents form coalitions in order to achieve a common good. To allocate the benefits of the result of this cooperation there exist several values such as the Shapley value or the Banzhaf value. Sometimes it is considered that not all communications between players are feasible and a graph is introduced to represent them. Myerson (1977) introduced a Shapley-type value for these situations. Another model for cooperative games is the Owen model, Owen (1977), in which players that have similar interests form a priori unions that bargain as a block in order to get a fair payoff. The model of cooperation introduced in this paper combines these two models following Casajus (2007). The situation consists of a communication graph where a two-step value is defined. In the first step a negotiation among the connected components is made and in the second one players inside each connected component bargain. This model can be extended to fuzzy contexts such as proximity relations that consider leveled closeness between agents as we proposed in 2016. There are two extensions of the Banzhaf value to the Owen model, because the natural way loses the group symmetry property. In this paper we construct an appropriate value to extend the symmetric option for situations with a proximity relation and provide it with an axiomatization. Then we apply this value to a political situation.
1. Introduction
Cooperative game theory describes the way to allocate the worth that result when a set of agents collaborate together in a coalition. A cooperative game with transfer utility is given as a characteristic function defining a worth for each coalition of agents. A value for a game is a function determining a payoff vector for each cooperative game. The most known value was introduced by Shapley []. From the political context another value was introduced by Banzhaf [] and Dubey and Shapley [], with similar properties to the Shapley value. The Shapley value can be used as an allocation of the worth of the great coalition but not the Banzhaf value. Both of them can be used as indices in the sense that they measure the power of the agents and then they allow to distribute all kind of goods taking into account the capacity of each player.
In the classic model there are not restrictions in cooperation. In real life, political, social or economic circumstances may impose certain constraints on coalition formation. This idea has led several authors to develop models of cooperative games with partial cooperation. One of the first approximations to partial cooperation is due to Aumann and Dreze []. A coalition structure is a partition of the set of players such that the cooperation is possible only if the players belong to the same element of the partition. They introduced the concept of value for games with coalition structure. In this case, the final coalitions are the elements of the partition, but inside each of them all coalitions are feasible. Myerson [], in his seminal work Graphs and Cooperation in Games, presented a new class of games with partial cooperation structure. A communication structure is a graph on the set of players, where the links represent how the players can define feasible relations in the following sense: a coalition is feasible if and only if the subgraph generated by the vertices in that coalition is connected. This model is also an extension of the model of coalition structures, here the final coalition structure is the set of connected components. The Myerson value [] determines a payoff vector for each game and each communication structure in the Shapley sense, moreover if the graph is complete this solution coincides with the Shapley value.
Owen [] introduced a different model in partial cooperation. In this case the coalition structure is interpreted as a priori unions formed by the closeness among the players. Nevertheless these unions are not the final cooperation, they are a priori relationships determining the bargaining to get the great coalition. The Owen model defines a payoff vector in two steps, taking a game over the unions and later taking another game inside each union. Owen [] also defined two values for games with a priori unions: the Owen value (considering the Shapley value in both steps) and the Banzhaf–Owen value (using the Banzhaf value in both steps). However, Alonso-Meijide and Fiestras-Janeiro [] showed that the Banzhaf–Owen value loses one important property: the group symmetry, namely two unions with the same size and symmetric in the game obtain the same payoff. They considered a new value for games with a priori unions using the Banzhaf value among the unions and the Shapley value inside each union. Following the Myerson model, Casajus [] raised a graph as a map of the a priori relations among the players in the Owen sense. This model, called cooperation structure, considers that the a priori unions are the connected components of the graph and the subgraph in each component explains the internal bilateral relationships among the players. The Myerson–Owen value is a two-step value like the Owen value that applies the Shapley value among the components and the Myerson value inside each component. It is defined an axiomatized in Fernández et al. []. Later Fernández et al. [] introduced a Banzhaf value from the Owen version to the Casajus model. Now we define in this paper another Banzhaf solution for games in the Casajus model but from the Alonso-Meijide and Fiestras-Janeiro point of view, this in taking into account the symmetry in groups.
Aubin [] considered games with fuzzy coalitions. In a fuzzy coalition the membership of the players is leveled. A critical issue arises when dealing with usual games and fuzzy coalitions: how to assign a worth to a fuzzy coalition from a usual game. Tsurumi et al. [] used the Choquet integral [] to extend a classic game to fuzzy coalitions and they introduced a value by a Choquet formula to define a Shapley value. Jiménez-Losada et al. [] began to study games with partial cooperation from fuzzy coalition structures. They introduced the concept of fuzzy communication structure in a particular version and defined the Choquet by graphs partition of a fuzzy graph with the purpose of constructing values in this context; see [,,]. Later the analyzed games with a proximity relation among the players, the Shapley value [] and the Banzhaf value [] (following the Owen version). Now we use the symmetric version introduced in this same paper to get another Banzhaf value for games with a proximity relation among the agents.
Section 2 sets preliminaries information about cooperative games, a priori unions and fuzzy sets. In Section 3 we recall the symmetric coalitional Banzhaf value and we extend it to the Casajus model. In Section 4 we extend again the cooperation value to proximity situations and we axiomatize it in Section 5. Section 6 compares the application of the new values in a political example with the other values for games with a proximity relation among the players. Section 7 is a short summary of conclusions. Finally, in Appendix A we include the proofs of the theorems.
2. Preliminaries
2.1. Cooperative Tu-Games
A cooperative game with transferable utility, game from now on, is a pair where N is a finite set, is a mapping with . The elements of are called players. The mapping v is named characteristic function of the game. A subset is named coalition. The family of games will be denoted by . If we denote by the restricted game, where is the restriction of v to A payoff vector for a game is a vector so that is interpreted as the payment that the player would receive for its cooperation. A value or solution for games is a mapping over so that it assigns to each game a payoff vector Two of the most important values are the Shapley value and the Banzhaf value defined by
and
The Shapley value satisfies efficiency, i.e., . It is also linear, i.e., if , and then . A null player for a game satisfies The Shapley value satisfies the null player axiom i.e., if i is a null player for then . It is said that are substitutable players in a game if . The equal treatment axiom says that if are substitutable players in then . It is known that the Shapley value is the only allocation rule over satisfying efficiency, linearity, null player and equal treatment. Moreover these axioms are not redundant. The Banzhaf value satisfies pairwise merging, linearity, null player and equal treatment. Pairwise merging uses the amalgamated game of for It is another game where and for every ,
The Banzhaf value satisfies the pairwise merging axiom, i.e., for each and each pair of players we have
2.2. Communication Structures
Myerson [] thought that sometimes not all communications between players are feasible. He introduced a graph as a representation of this situation. Let N be a finite set of players and the set of unordered pairs of different elements in N. We will use by abuse of notation. A communication structure L for N is a graph with set of vertices N and set of links . A game with communication structure is a triple where and L is a communication structure for N. The family of games with communication structure will be denoted by A game can be identified with the game with communication structure . Let be a game with communication structure. A coalition is called connected in L if for each pair of different players there exists a sequence with for all , and . Individual coalitions are considered connected. The communication structure L for N is called connected if N is connected in L (this concept coincides with the notion of connected graph). The maximal connected coalitions (by inclusion) are named the connected components (the connected components form always a partition of N) of L and will be denoted by . If then the restricted communication structure for S is We write , i.e., the connected components of as communication structures for S. Myerson introduced the graph game that includes the information of the communication structure,
The Shapley value was extended for games with communication structure in []. The Myerson value is a function defined as
Myerson proved that his value is the only one satisfying the following axioms:
- (M1)
- Component efficiency. For each
- (M2)
- Fairness. If then .
The Myerson value is also component decomposable, i.e., if then for all .
2.3. A Priori Unions
The Owen’s approach supposes that the players are organized in a priori unions that have common interests in the game. However, these unions are not considered as a final structure but as a starting point for further negotiations. So each union negotiates as a whole with the other unions to achieve a fair payoff. A game with a priori unions is a triple where is a game and is a partition of N. We will denote the set of games with a priori unions by . A value for games with a priori unions is a mapping f that assigns a payoff vector to each Owen [] proposed a method to obtain values for games with a priori unions, which is defined in two steps. First we need some definitions. Let with . The quotient game is a game with set of players defined by
Let , and . For each the partition of consists of replacing with S, i.e.,
Let be a classic value for games. The first step consists of a negotiation among unions that is focused on The result of the quotient game generates a new game in We define the game by
In the second step the game in every group is solved using another classic value . So, for each player if is such that then the new value f is defined by
The first values for games with a priori unions were introduced in [], one of them (the Owen value) applies the Shapley value in both steps of the negotiation and the another one applies the Banzhaf value in both. Alonso-Meijide and Fiestra-Janeiro [] observed that the Banzhaf value of Owen for a priori unions loses an important property for a value, it does not satisfy the group symmetry. A value f for games with a priori unions satisfies group symmetry if for all pair of groups with if . They introduced a new Banzhaf value for these situations, the symmetric version. We will extend here the symmetric coalitional Banzhaf value (that applies the Shapley value among the unions and the Banzhaf value inside each union).
In the Owen model players are organized in a priori unions but there is no information about the internal structure of these unions. Casajus [] proposed a modification of the Owen model in the Myerson sense. We call this model games with cooperation structure. A cooperation structure is a graph where the connected components represent the a priori unions, but the links give us additional information about how they are formed. A game with cooperation structure is a triple with and The family of games with cooperation structure is denoted by By definition nevertheless the interpretation is completely different. Moreover we have because an a priori union structure can be identified with a cooperation structure with complete components. A value for games with cooperation structure is a mapping f that assigns a payoff vector to each . Casajus [] proposed to follow the model of Owen to get a value for games with cooperation structure. Given we consider the partition of N by its connected components . Therefore is a set of a priori unions for the players in N but the links in L tell us how these unions are formed. We use the same quotient game (5) with the partition and also the same first game (7) with a particular chosen value . In the second step we consider a communication value to allocate the profit inside each component. For each let the index such that . The new value f is defined by
Casajus defined a value using the Shapley value in the first step and the Myerson value in the second step and gave an axiomatization. Another one was given in []. Fernández et al. [] defined an extension of the non-symmetric version of the Banzhaf value to the Casajus model. In this paper we consider a cooperation value consisting of applying the Banzhaf value in the first step and the Myerson value in the second step in order to get a symmetric version.
2.4. Fuzzy Sets and Proximity Relations
In classical set theory, the membership of elements in a set is assessed in binary terms according to a bivalent condition, an element either belongs or does not belong to the set. By contrast, fuzzy set theory permits the gradual assessment of the membership of elements in a set. In this subsection we are going to recall some concepts related to fuzzy sets and the Choquet integral that will be useful subsequently. We will use to denote the maximum and the minimum respectively. A fuzzy set of a finite set K is a mapping . Obviously, any classic set is identified with a fuzzy set where if and otherwise. The support of is the set . The image of is the ordered set of the non-null images of the function, The family of fuzzy sets over a finite set K will be denoted by Sometimes, for convenience, the image of a fuzzy set is expressed by Two fuzzy sets are comonotone if for all it holds Comonotony is an equivalence relation in A fundamental tool for the analysis of fuzzy sets are the so-called cuts. For each the t-cut of the fuzzy set is
The Choquet integral is an aggregation operator defined in []. Given and a fuzzy set over K, the (signed) Choquet integral of with respect to f is defined as
where and .
The following properties of the Choquet integral are known:
- (C1)
- , for all
- (C2)
- , for all
- (C3)
- when
- (C4)
- when and are comonotone.
- (C5)
- if for all .
In this paper we focus on a particular case of fuzzy relations. A bilateral fuzzy relation, see [], over K is a function satisfying A proximity relation over K, is a fuzzy relation satisfying: (Reflexivity) for all and (Symmetry) for all .
3. the Banzhaf–Myerson Value
Fernandez et al. [] defined a Banzhaz value following [] for the Casajus model []. However, this value fails in an important condition for a value: the symmetry for groups as we can see in [] (a priori unions are particular cases of the Casajus model). Now we propose a new Banzhaf value with a group symmetry property (here in this context it is denominated substitutable components). The cooperation value that we present applies the Banzhaf value among the unions and the Myerson value within the unions.
Definition 1.
The Banzhaf–Myerson value δ is an allocation rule defined over the class of games with cooperation structure by
where is such that and for each
If we look at the Casajus model, in this case, and .
The Banzhaf–Myerson value is a generalization of the symmetric coalitional Banzhaf value defined in [], but taking into account the inner structure of the a priori unions, in this case The Banzhaf–Myerson solution satisfies the following coincidences.
- (a)
- If satisfies that L is connected then .
- (b)
- If satisfies that for all then we identify with and where is the symmetric coalitional Banzhaf value.
- (c)
- If with then .
With the purpose of obtaining an axiomatization we introduce some axioms. The first four axioms also appear in the axiomatization of the Myerson–Owen value in []. We will also prove that this value is a coalitional value of Banzhaf.
Definition 2.
A coalitional value of Banzhaf f over is a cooperation value that satisfies
where ∅ denotes the empty graph, i.e., the graph without links.
In spite of the strategic position of each agent, a component cannot obtain profits if all its players in are null. We say that a coalition is a null coalition in a game if each player is a null player in the game, i.e., .
Null component. Let and a null coalition, then for all .
Two coalitions with are substitutable in a game if for all . We consider that substituible components must get the same total outcome. The following axiom is an extension of the group symmetry axiom for games with a priori unions. This is the main difference between this Banzhaf value and that introduced in [].
Substitutable components. Let . If are substitutable components in then
The asymmetry of the structure of each component modifies the equal treatment property within the unions used in the axiomatization of the Owen value. In our case the Myerson fairness is not enough to fix this asymmetry because the deletion of a link can cause a change in the number of components. So, we use the modified fairness proposed in []. This axiom says that the difference of payoffs when we break a link, placing the players disconnected by this fact out of the game, is the same for both of the players in the link. Let and . If with and with (in the same way ) then (in the same way ).
Modified fairness. Let and , it holds
We also add the typical axioms of linearity and efficiency for a particular case.
Linearity. Let Then
Connected efficiency. A cooperation value f satisfies connected efficiency if
for every L that is connected.
The following axiom is a property for the situation in which we connect two components. First we define this modification of a graph.
Definition 3.
Let , and . If we add the edge we define the graph
Component merging. A cooperation value f satisfies component merging if for every
Theorem 1.
The Banzhaf–Myerson value δ is a coalitional value of Banzhaf that satisfies connected efficiency, component merging, null component, substitutable components, modified fairness and linearity.
Theorem 2.
The Banzhaf–Myerson value δ is the only cooperation value that satisfies connected efficiency, component merging, null component, substitutable components, modified fairness and linearity.
If we compare the axiomatizations of the Myerson–Owen value in [] and the Banzhaf–Myerson value, the latter differs from the first in the fact that connected efficiency and component merging replace efficiency. This seems a logical consequence from the axiomatizations of the Shapley value and the Banzhaf value presented before. They have in common linearity, symmetry and null player. Nevertheless, the Shapley value is efficient, whereas the Banzhaf value satisfies pairwise merging.
4. Value for Games with a Proximity Relation
The goal of this paper is to define and axiomatize a value for games with a proximity relation among the players.
Definition 4.
A game with a proximity relation is a triple where and ρ is a proximity relation over N. The family games with a proximity relation is denoted as .
A proximity relation can represent the level of coincidence between players, for instance in interests, ideas, etc. We write from now on.
For example, consider a set of five agents. They cooperate to obtain the maximum profit making use of a land. The owners of the land are the agents 2 and 3, the rest of them are workers. However, there exist also particular relationships among the agents which can influence in the decision: players 1 and 2 are relatives, players 1, 2 and 5 are friends since their youth, and finally players 1 and 5 are supporters of the same football team. The characteristic function is the profit (in millions of euros) obtained depending on who owner cooperate (which part of the land is used),
Suppose all the kinds of relations with the same importance, we propose next proximity relation to represent them: for all i, and otherwise. Figure 1 shows the relations as a fuzzy graph.

Figure 1.
Fuzzy graph representing a proximity relation.
Now we extend the Owen model in a fuzzy way. A proximity relation can be seen as a cooperation structure by levels of the players. Let . For each we have a cooperation structure. We obtain then a partition of the proximity relation in cooperation structures as we can see in the following figure. Casajus considers the different connected components as unions with internal structure. We recall the concept of group that appears in []. This is an extension of the unions in an a priori union structure.
Next defitions were introduced in []. Let be a proximity relation over N. A coalition is a t-group for with if . The family of groups of is the set
Let be a proximity relation over Coalitions are leveled groups if there is a number such that are t-groups. For each set of leveled groups we denote
Fernández et al. [] also introduced two ways to rescale a proximity relation and the relation between these scalings and the Choquet integral. Let be a proximity relation over N. If with then is the interval scaling of , a new proximity relation over N defined as
Let be numbers with and or . The dual interval scaling of is a new proximity relation over N given by
To aggregate the information of the proximity relation we use the Choquet integral.
Lemma 1
([]). Let ρ be a proximity relation over N. For every pair of numbers with and for every set function f over it holds
We define the set function
We introduce the prox-Banzhaf–Myerson value for games with cooperation structure. It is the Choquet integral of the proximity relation with respect to the Banzhaf–Myerson set function.
Definition 5.
Let be a simple game with a proximity relation. The prox-Banzhaf–Myerson value is defined by
Suppose the game of our example in Figure 1. Depending on the assumed information we obtain the following solutions. If we only consider the game, we have that the Shapley value is If we consider only the communication structure L in Figure 1 without the numbers on the links we apply the Banzhaf–Myerson value of the game (which coincides with the Myerson value because the graph is connected), Finally we calculate the prox-Banzhaf–Myerson value. We have to consider the different graphs in Figure 2 to determine the Choquet integral. So, for each player

Figure 2.
Cuts of a proximity relation.
5. Axiomatization of the Value
We say that is connected if such that is connected. In that case
is called connection level of
We are going to see some axioms for Z that are a fuzzy extension of the axioms already presented for
Fuzzy connected efficiency. A proximity value F satisfies fuzzy connected efficiency if with connected it holds
If and is connected then and the axiom reduces to connected efficiency.
Let If with we can introduce the proximity relation where
Then the fuzzy extension of component merging is constructed using this proximity relation.
Group merging. A proximity value F satisfies group merging if for every pair of leveled groups and each pair it holds
Notice that by (12).
- If group merging reduces to component merging.
- If a coalition is null then its players do not get profits when it is considered as a union or a partition of unions, therefore we can take as negligible cases these levels and later rescale.
Null group. Let and a group which is null for the game then
Particularly if we consider a crisp proximity relation (a cooperation structure) the axiom says: “if S is a component for which is a null coalition for the game then for all ”, i.e., it coincides with the null component axiom.
We take two substitutable coalitions. We can suppose that while both coalitions are groups the total payoff for each group is the same, that is
However, we can get a similar condition using the next axiom, the part of the payoffs for each group which is not obtained in the common interval must be the same.
Substitutable leveled groups Let . If are leveled groups and they are substitutable in then
If we consider a proximity relation which is crisp the axiom says: if are substitutable components of for a game then i.e., it coincides with the substitutable components axiom. Observe that, by Lemma 1, our value verifies the substitutable leveled groups axiom if and only if we get (17).
The modified fairness axiom [] can be extended to proximity relations. Now, we do not consider the deletion of links but the reduction of level. The axiom only affects to the levels in the interval between the reduced level and the original one. Let be a proximity relation over a set of players N with and Consider two different players with The number satisfies that for all the set (or ) in the cooperation structure is the same. We denote also as (or ) this common set for Now the modified fuzzy fairness says that the modified fairness is true if we reduce by t the closeness of link for the outcomes in , adding the outcomes obtained out of the interval.
Modified fuzzy fairness Let and with . For each it holds
where consists of omitting the link in
If we consider a crisp proximity relation and we take then the last axiom coincides with the modified fairness for games with cooperation structure. Finally, we introduce linearity.
Linearity For all games , and proximity relation over N,
Theorem 3.
The prox-Banzhaf–Myerson value Z satisfies null group, substitutable leveled groups, modified fuzzy fairness, linearity, fuzzy connected efficiency and group merging.
Theorem 4.
There is only one proximity value that satisfies null group, substitutable leveled groups, modified fuzzy fairness, linearity, fuzzy connected efficiency and group merging.
6. Application: The Power of the Political Groups in the European Parliament
We will use the political example proposed in [,] in the context of the European Parliament. We compare the new value, the prox-Banzhaf–Myerson value with the others for these situations.
The European Parliament is an ideologic representation in Europe but using the political parties of the different countries. So, there are two capital axes in the political action: the national component and the ideologic component. The example is based on the seventh legislature (2012) were seven political groups lived together in the European Parliament:
- European People’s Party (Christian Democrats), 265 members.
- Progressive Alliance of Socialists and Democrats, 183 members.
- Alliance of Liberals and Democrats for Europe, 84 members.
- European Conservatives and Reformists, 55 members.
- Greens/European Free Alliance, 55 members.
- European United Left - Nordic Green Left, 35 members.
- Europe of Freedom and Democracy, 29 members.
- Non-attached Members, 29 members.
Ref [] represented the game as a voting game with 735 seats and a quota of 368, the EP-game. The set of players (the political parties) is and the characteristic function os defined as: if the sum of the number of seats of the groups in S is greater or equal to 368, and otherwise. Besides a proximity relation between the groups is given taking into account both components of the closeness of the groups. The proximity relation is represented by a fuzzy graph in Figure 3. Number is interpreted as the level of coincidence between groups i and j in economy, immigration policies, etc. So, the proximity relation represents the percentage of policy dimensions where two different parties agree. Then, means the complete concurrence of the ideologies of .

Figure 3.
The EP proximity relation.
The matrix representation of the EP proximity relation is (we only need those numbers above the main diagonal),
The prox-Banzhaf–Myerson value uses the Banzhaf–Myerson values of the cut in a Choquet formula. The steps to do are: (1) in the next table of figures we get the cuts of the EP relation, (2) in Table 1 we obtain the graph Banzhaf–Myerson value for each cut, and finally (3) we determine the value by the Definition 5.
![]() | ![]() |
![]() | ![]() |
![]() | ![]() |
![]() | ![]() |

Table 1.
Banzhaf–Myerson values of the graphs in the cuts of the EP proximity relation.
Table 1 shows the Banzhaf–Myerson values for the different cuts of the fuzzy relationship, this is for each graph version in the above figure.
The application of the formula similar to the Choquet integral of the definition of the value to the set of indices in Table 1 obtains our index taking into account the fuzzy information. We compare in Table 2 three values with different information: the Shapley value (the classic one, without more information than the characteristic function), the Banzhaf–Myerson value (introduced in Section 3, using the crisp graph of relationships) and the goal of this paper, the prox-Banzhaf–Myerson value (taking into account all the information with the levels in the links). As the graph of this example is connected then the Banzhaf–Myerson value coincides with the Myerson value. We denote as the crisp version of the EP proximity relation.

Table 2.
Comparative of the values (I).
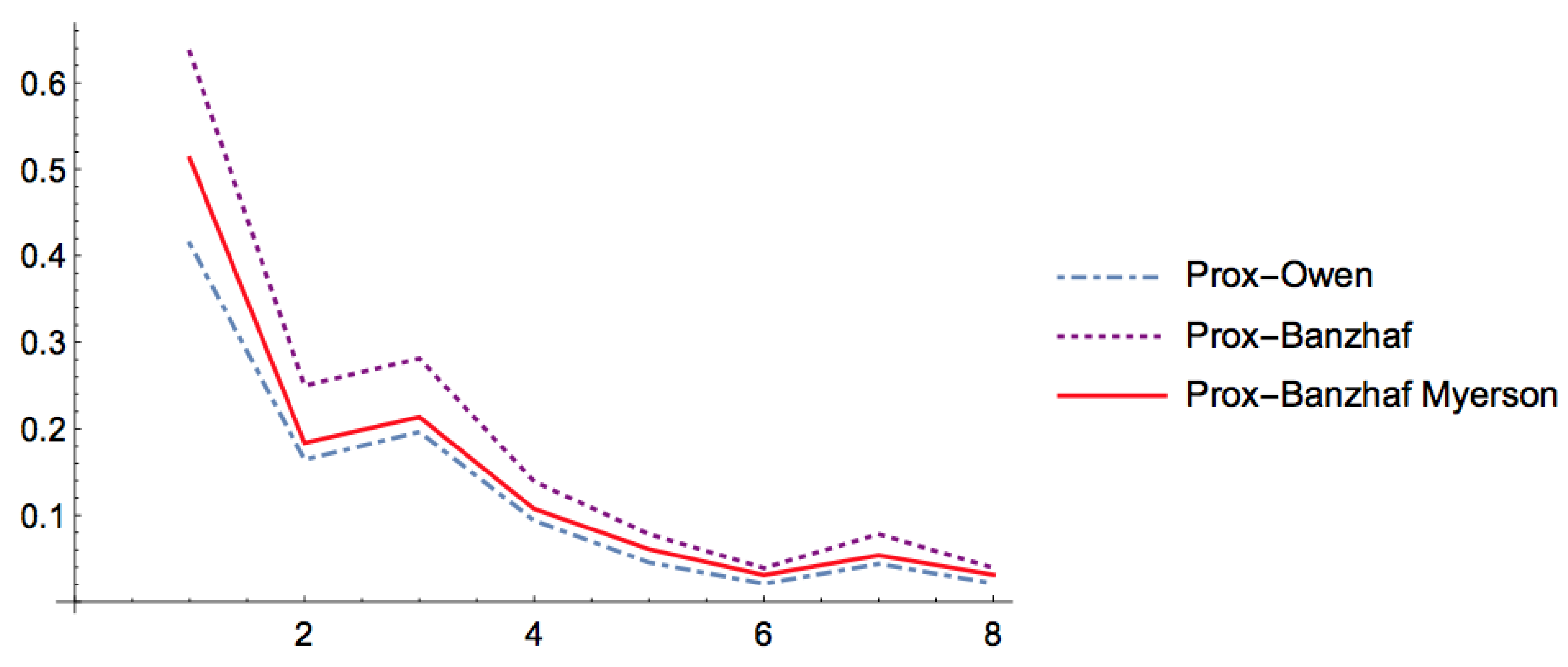
We can see how the aggregation of information changes the power of the groups. For instance group 2 has greater power than group 3 with the crisp indices but they exchange their position with the fuzzy index. Furthermore, group 1 increases its power index with the fuzzy value. The reason in this example can see in the level of the winning coalitions. Graph shows that at certain level of proximity (0.7) group 1 and group 3 can obtain winning coalitions but group 2 not. The crisp values, considering the unions or not, cannot see the difference. Now, in Figure 4 and Figure 5, we compare for this example the three known indices for games with a proximity relation among the agents (the prox-Owen value [], the prox-Banzhaf value [] and the prox-Banzhaf–Myerson value. Observe that, besides getting a different theoretical approximation for the problem, the new solution obtain a moderate option between the others. They get the same results in the qualitative sense, but they obtain quantitative difference. The quantitive indices are used for instance to allocate the seats in specific committees of a chamber. They are distributed proportionally to the index, so a difference in the quantitative power can mean a difference in the number of seats of each group in these committees.

Figure 4.
Comparative of the values (II).

Figure 5.
Comparative of the values (III).
7. Conclusions
In this paper, a new solution for cooperative games with a proximity relation among the players was introduced, This outcome is a new version of Banzhaf value for these situations satisfying a fuzzy property based in the group symmetry. We showed in Section 6 that the prox-Banzhaf–Myerson value obtains a power distribution between the prox-Owen and the prox-Banzhaf values.
Author Contributions
Conceptualization and methodology, A.J.-L. and M.O.; software, J.R.F.; formal analysis, I.G., J.R.F., A.J.-L. and M.O.; investigation, M.O.; resources, J.R.F.; writing—original draft preparation, I.G.; writing—review and editing, A.J.-L. All authors have read and agreed to the published version of the manuscript.
Funding
This research was funded by Spanish Ministry of Economy, Industry and Competitiveness grant number MTM2017-83455-P.
Acknowledgments
This research has been supported by the Spanish Ministry of Economy, Industry and Competitiveness, the Andalusian Government and IMUS (Mathematic Institute of University of Seville).
Conflicts of Interest
The authors declare no conflict of interest. The funders had no role in the design of the study; in the collection, analyses, or interpretation of data; in the writing of the manuscript, or in the decision to publish the results.
Appendix A
In this section we include the proofs of the theorems.
Proof of Theorem 1.
Let , and .
First we prove that the Banzhaf–Myerson value is a coalitional value of Banzhaf. If there are no links, then and consequently
because , so and satisfies component efficiency by (M1).
We will test that each one of the axioms is satisfied by the Banzhaf–Myerson value.
Connected efficiency. Using that L is connected and that the Myerson value is efficient by components we get
Component merging. Let It holds
applying the component efficiency property of the Myerson value. Now we have
where the last equality comes from the pairwise merging axiom of the Banzhaf value. Now by component efficiency and definition of we have
where and because if with then
Linearity. The linearity follows form the linearity of the Banzhaf and Shapley values and also the following equalities. The quotient game satisfies that
and the graph game satisfies
Null component. Suppose a null coalition for the game and . If with then we use . For each we have that are null players for the game and by definition of the quotient game
Hence 1 is a null player in . As the Banzhaf value satisfies the null player axiom we get . So, using (7), for all . However, if then in . For all we have
Substitutable components. Let be two substitutable coalitions in the game such that . Consider , . For each we denote again. We test that 1 and 2 are substitutable players for the quotient game . Let ,
because are substitutable in . It is known that the Banzhaf value satisfies the equal treatment axiom, thus
The Myerson value is efficient by components so
Modified fairness. Let and suppose . We have
Although the quotient game depends on the graph we get for each Now we use two properties of the Myerson value: decomposability and fairness,
□
Proof of Theorem 2.
It remains to prove the uniqueness. We prove it by induction in , and . If it means that L is connected. Suppose different values over satisfying connected efficiency and modified fairness (we only need these two axioms in this case). Let L be the graph with the minimum number of links such that Notice that L must have at least one link, otherwise, as L is connected, it would be a singleton and by connected efficiency, we have uniqueness. Taking into account the minimality of L, if is a link in L, then . Then, by modified fairness
so for every . Then
therefore and , for every .
We suppose that with
Now suppose that . We take the smallest N and L such that . Hence there is a characteristic function v with . Linearity implies that there exists a unanimity game with a non-emptyset such that
We set , a non-emptyset because is a partition of N. We follow the next steps to achieve a contradiction.
- First we will prove that the payoff of a player in a null component for both values is zero and the different between the payoffs for both values is the same for all the players in a non-null component.
- -
- If then all the players in S are null players for the unanimity game . The null component property says that for all
- -
- If with then for each there is with . Taking into account the minimal election of N and L and the modified fairness
- Now we will prove that the sum of the payoffs (by a value with these axioms) of the players in a component is a fixed quantity. If then and
- Next we will see that the above quantity must be the same for both values. We consider two cases.
- -
- If and with then by and component merging,
- -
- If then again by component merging with
- The above step implies that for all and then a contradiction. If then we obtain
□
Proof of Theorem 3.
We see that Z satisfies all axioms.
Fuzzy connected efficiency. Let be a connected proximity relation. It holds that is a connected graph by definition of Moreover if and only if if and only if if and only if by (16). This fact means that as crisp graphs and therefore is connected. Then is also connected and using properties (C3) and (C4) of the Choquet integral,
In the last equality we have used Theorem 1 to deduce for each Then by Lemma 1,
Group merging. Let be leveled groups in Observe that by Lemma 1 it holds
Again, (C3) implies that the previous expression is equivalent to
However, we have
- If then it is straightforward because and
- If then and then
On the other hand, because so This means that for each we have
Therefore we have that for each using that satisfies component merging by Theorem 1,
As
since the only relation that differs changes the level from 0 to 1, we have that both integrals are equal
Linearity. From (C3) and the linearity of the Banzhaf–Myerson value (Theorem 1) we have
Null group. Consider a null coalition S for a game and a proximity relation over N with . Let . For all there exist partition of S. They are null coalitions too and then for all because since Theorem 1 the Banzhaf–Myerson value satisfies null component. If then . If we get by Lemma 1
If then there is with
By definition if and only if . Hence, and for all t. By (C5) we obtain
Substitutable leveled groups. Suppose two substitutable coalitions in a game Let with leveled groups. From Lemma 1, for any player
For groups we have by (C3)
If then there is r with and
We check that . As for all then the substitutable components axiom satisfied by the Banzhaf–Myerson value since Theorem 1.
Thus,
Modified fuzzy fairness. Let Theorem 1 showed that the Banzhaf–Myerson value verifies modified fairness. If is such that then
Suppose a proximity relation with and . By (C3) we have
For there is verifying
Besides . As then thus the modified fairness of the Banzhaf–Myerson value showed in Theorem 1 implies
We get
□
Proof of Theorem 4.
The existence was proven in the previous theorem. It remains to prove the uniqueness. Suppose and two proximity values satisfying the axioms of the statement. We will prove that they are equal by induction on If then is a cooperation structure and since the axioms coincide with their crisp versions we have Suppose that if
Let be a proximity relation over N with It is possible to repeat the reasoning of Theorem 7 in [] using linearity, null group, modified fuzzy fairness and substitutable leveled groups. Consequently it suffices to prove the uniqueness for a unanimity game , If we define
it holds that for every with both values are equal, i.e.,
Moreover, there exists with
Suppose that is connected; is a partition of We have by fuzzy connected efficiency
because
If is not connected then with Suppose If then and we apply the group merging axiom with
since and all the proximity relations above different from have a smaller image.
If then but now
□
References
- Shapley, L.S. A value for N-Person Games. In Contributions to the Theory of Games; Kuhn, H.W., Tucker, A.W., Eds.; Princeton University Press: Princeton, NJ, USA, 1953; Volume 2, pp. 307–317. [Google Scholar]
- Banzhaf, J.F. Weighted voting doesn’t work. Rutgers Law Rev. 1965, 19, 317–343. [Google Scholar]
- Dubey, P.; Shapley, L.S. Mathematical Properties of the Banzhaf Power Index. Math. Oper. Res. 1979, 4, 99–131. [Google Scholar] [CrossRef]
- Aumann, R.J.; Dreze, J.H. Cooperative games with coalition structures. Int. J. Game Theory 1974, 3, 217–237. [Google Scholar] [CrossRef]
- Myerson, R.B. Graphs and cooperation in games. Math. Oper. Res. 1977, 2, 225–229. [Google Scholar] [CrossRef]
- Owen, G. Values of games with a priori unions. Math. Econ. Game Theory Lect. Notes Econ. Math. Syst. 1977, 141, 76–88. [Google Scholar]
- Alonso-Meijide, J.M.; Fiestras-Janeiro, M.G. Modification of the Banzhaf Value for Games with a Coalition Structure. Ann. Oper. Res. 2002, 109, 213–227. [Google Scholar] [CrossRef]
- Casajus, A. Beyond Basic Structures in Game Theory. Ph.D. Thesis, University of Leipzig, Leipzig, Germany, 2007. [Google Scholar]
- Fernández, J.R.; Gallego, I.; Jiménez-Losada, A.; Ordóñez, M. Cooperation among agents with a proximity relation. Eur. J. Oper. Res. 2016, 250, 555–565. [Google Scholar] [CrossRef]
- Fernández, J.R.; Gallego, I.; Jiménez-Losada, A.; Ordóñez, M.A. Banzhaf value for games with a proximity relation among the agents. Int. Approx. Reason. 2017, 88, 192–208. [Google Scholar] [CrossRef]
- Aubin, J.P. Cooperative fuzzy games. Math. Oper. Res. 1981, 6, 1–13. [Google Scholar] [CrossRef]
- Tsurumi, M.; Tanino, T.; Inuiguchi, M. A Shapley function on a class of cooperative fuzzy games. Eur. J. Oper. Res. 2001, 129, 596–618. [Google Scholar] [CrossRef]
- Choquet, G. Theory of Capacities. Ann. Inst. Fourier 1953, 5, 131–295. [Google Scholar] [CrossRef]
- Jiménez-Losada, A.; Fernández, J.R.; Ordóñez, M.; Grabisch, M. Games on fuzzy communication structures with Choquet players. Eur. J. Oper. Res. 2010, 207, 836–847. [Google Scholar] [CrossRef]
- Gallego, I.; Fernández, J.R.; Jiménez-Losada, A.; Ordóñez, M. A Banzhaf value for games with fuzzy communication structure: Computing the power of the political groups in the European Parliament. Fuzzy Sets Syst. 2014, 255, 128–145. [Google Scholar] [CrossRef]
- Jiménez-Losada, A.; Fernández, J.R.; Ordóñez, M. Myerson values for games with fuzzy communication structures. Fuzzy Sets Syst. 2013, 213, 74–90. [Google Scholar] [CrossRef]
- Mordeson, J.N.; Nair, P.S. Fuzzy Graphs and Fuzzy Hypergraphs; Studies in Fuzziness and Soft Computing 46; Physica-Verlag: Heidelberg, Germany, 2000. [Google Scholar]
© 2020 by the authors. Licensee MDPI, Basel, Switzerland. This article is an open access article distributed under the terms and conditions of the Creative Commons Attribution (CC BY) license (http://creativecommons.org/licenses/by/4.0/).