Study of Cooperative Strategy Based on Space–Time Labeling Diversity in Indoor Visible Light Communication Systems
Abstract
1. Introduction
2. Related Knowledge and Theory
2.1. Cooperative Communication
2.2. Space–Time Labeling Diversity
3. Cooperative Strategy Based on Space–Time Labeling Diversity for Indoor VLC Systems
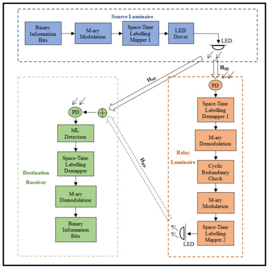
3.1. Description of the Cooperative Indoor VLC System
3.2. Cooperative Strategy Based on Space–Time Labeling Diversity for Indoor VLC Systems
3.3. Theoretical Analysis of Performance of the Proposed Cooperative Strategy
4. Results and Analyses
4.1. Simulation of Channel Correlation of the Transmit Domain
4.2. Comparison of Theoretical Derivation and Experimental Simulation
4.3. Comparison of the Proposed Cooperative Scheme and Conventional Cooperative Schemes
4.4. Comparison of the Proposed Cooperative Scheme and the MIMO scheme
4.5. Influence of Modulation Order on The Proposed Cooperative Scheme
5. Conclusions
Author Contributions
Funding
Conflicts of Interest
References
- Elgala, H.; Mesleh, R.; Haas, H. Indoor Optical Wireless Communication: Potential and State-of-Art. IEEE Commun. Mag. 2011, 49, 56–62. [Google Scholar] [CrossRef]
- Grubor, J.; Randel, S.; Langer, K.D. Broadband Information Broadcasting Using LED-Based Interior Lighting. J. Lightwave Technol. 2008, 26, 3883–3892. [Google Scholar] [CrossRef]
- Mesleh, R.; Mehmood, R.; Elgala, H.; Hass, H. Indoor MIMO Optical Wireless Communication Using Spatial Modulation. In Proceedings of the 2010 IEEE International Conference on Communications, Cape Town, South Africa, 23–27 May 2010; pp. 1–5. [Google Scholar]
- Qiu, L.; Jiang, M. A Generalized Spatial Modulation for Indoor Optical Wireless Communications. In Proceedings of the 2015 IEEE Opto-electronics and Communications Conference, Shanghai, China, 2–28 July 2015; pp. 1–3. [Google Scholar]
- Nguyen, N.T.; Nguyen, Q.T.; Nguyen, N.H. The Index-based Optical Spatial Modulation Scheme in Optical MIMO. In Proceedings of the 2016 IEEE International Conference on Advanced Technologies for Communications, Hanoi, Vietnam, 12–14 October 2016; pp. 191–196. [Google Scholar]
- Xu, K.; Yu, H.; Zhu, Y.J. Channel-adapted Spatial Modulation for Massive MIMO Visible Light Communications. IEEE Photonics Technol. Lett. 2016, 28, 2693–2696. [Google Scholar] [CrossRef]
- Bing’an, R.; Zhiqun, B.; Yingchao, Y.; Ke, P.; Shangqian, S.; Tao, H.; Kyungsup, K. A Novel SM-based Indoor VLC System with Index Modulation. In Proceedings of the 2018 IEEE 18th International Conference on Communication Technology, Chongqing, China, 8–11 October 2018; pp. 16–20. [Google Scholar]
- Zhu, Y.J.; Liang, W.F.; Zhang, J.K.; Zhang, Y.Y. Space-Collaborative Constellation Designs for MIMO Indoor Visible Light Communications. IEEE Photonics Technol. Lett. 2015, 27, 1667–1670. [Google Scholar]
- Palitharathna, U.G.R.K.W.S.; Samarasinghe, A.G.D.U.K.; Wijayarathna, Y.M.L.D.; Suraweera, S.A.H.A.; Godaliyadda, G.M.R.I. Spatial Modulation for Indoor MIMO Visible Light Communication System; Sri Lanka (IESL) Transactions Part B; The Institution of Engineers: Colombo, Sri Lanka, 2017; pp. 391–399. [Google Scholar]
- Bing’an, R.; Zhiquan, B.; Yingchao, Y.; Ke, P.; Shangqian, S.; Tao, H.; Kyungsup, K. Enhanced Performance of Indoor Cooperative IHDAF Protocol Based SM VLC System. In Proceedings of the 2018 18th IEEE International Conference on Communication Technology, Chongqing, China, 8–11 October 2018; pp. 326–330. [Google Scholar]
- Gabriela, A.R.; Kyuntak, K.; Kyujin, L.; Kyesan, L. Performance Analysis of SFBC-FSTD in Multiple-input Single-output-VLC Systems with Co-Channel Interference. IET Optoelectron. 2018, 12, 106–113. [Google Scholar]
- Sendonaris, A.; Erkip, E.; Aazhang, B. User Cooperation Diversity-Part I: System Description. IEEE Trans. Commun. 2003, 51, 1927–1938. [Google Scholar] [CrossRef]
- Hongjun, X.; Govindasamy, K.; Narushan, P. Uncoded space-time labelling diversity. IEEE Commun. Lett. 2016, 20, 1511–1514. [Google Scholar]














| Parameter | Value | Parameter | Value |
|---|---|---|---|
| Field of View (°) | 60 | Photoelectric Conversion Efficiency of Photodetector (A/W) | 0.4 |
| Semiangle of LED (°) | 70 | Gain of Optical Concentrator | 1.5 |
| Order of Lambert Radiation | 1 | Detection Area of Photodetector () | 1.0 |
| Gain of Optical Filter | 1.0 | Factor of Noise Bandwidth | 0.562 |
© 2020 by the authors. Licensee MDPI, Basel, Switzerland. This article is an open access article distributed under the terms and conditions of the Creative Commons Attribution (CC BY) license (http://creativecommons.org/licenses/by/4.0/).
Share and Cite
Bao, J.-J.; Mai, Q.; Tu, J.-F. Study of Cooperative Strategy Based on Space–Time Labeling Diversity in Indoor Visible Light Communication Systems. Symmetry 2020, 12, 702. https://doi.org/10.3390/sym12050702
Bao J-J, Mai Q, Tu J-F. Study of Cooperative Strategy Based on Space–Time Labeling Diversity in Indoor Visible Light Communication Systems. Symmetry. 2020; 12(5):702. https://doi.org/10.3390/sym12050702
Chicago/Turabian StyleBao, Jing-Jing, Qiang Mai, and Jih-Fu Tu. 2020. "Study of Cooperative Strategy Based on Space–Time Labeling Diversity in Indoor Visible Light Communication Systems" Symmetry 12, no. 5: 702. https://doi.org/10.3390/sym12050702
APA StyleBao, J.-J., Mai, Q., & Tu, J.-F. (2020). Study of Cooperative Strategy Based on Space–Time Labeling Diversity in Indoor Visible Light Communication Systems. Symmetry, 12(5), 702. https://doi.org/10.3390/sym12050702
