A Comprehensive Multi-Scenario Routing Algorithm Based on Fuzzy Control Theory in Opportunistic Social Network
Abstract
1. Introduction
- By comprehensively analyzing the characteristics of nodes in the opportunistic social network, the idea of dividing daily scenarios into working time and non-working time is established.
- According to the features of the two scenarios, this article proposes four unique features to assess the sociality of nodes. In working time, our paper utilizes two social factors, which are the Degree of Intimacy (DI) and Separating Time (ST). In non-working time, we exploit two social factors, which are the Sensitivity of Interest (IS) and the Sensitivity of Age (AS).
- To evaluate the impact of each social characteristic on the transmission process in the opportunistic social network synthetically, we make use of the idea of a fuzzy decision-supporting system with the analytic hierarchy process and with selecting optimal next hop nodes.
- Taking advantage of the simulation tool ONE, we acquired the results of the experiment, which demonstrated the significance of the MSFC algorithm to enhance the ability of routing-forwarding and to reduce the overhead ratio.
2. Related Work
2.1. The Proposed Socially-Ignorant Routing Algorithm
2.2. The Proposed Social-Based Routing Algorithm
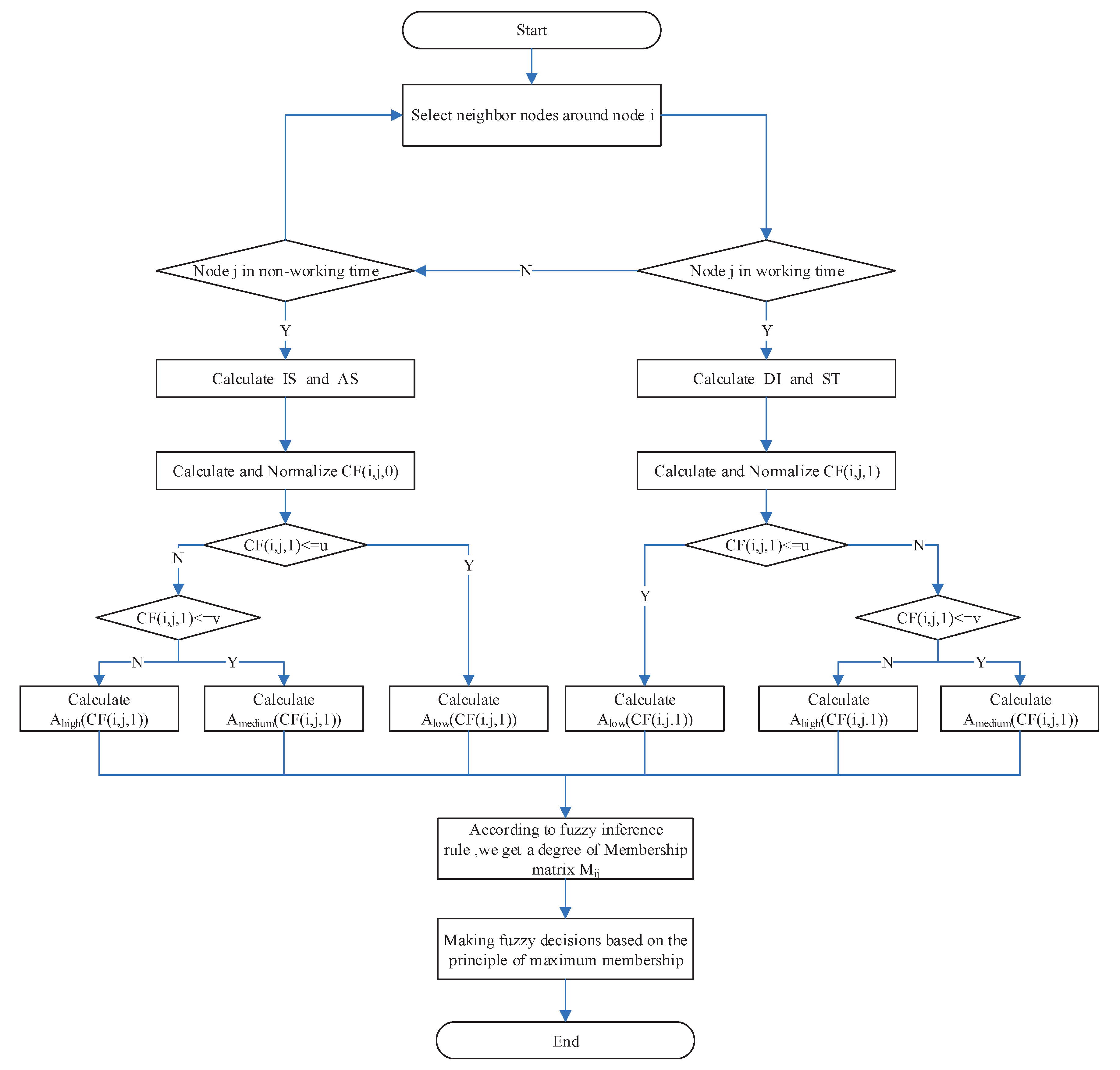
3. Model Design
3.1. Working Time
3.1.1. Degree of Intimacy
3.1.2. Separating Time
3.2. Non-Working Time
3.2.1. Sensitivity of Interest
3.2.2. Sensitivity of Age
3.3. Making Complete Use of the Fuzzy Decision Support System
3.3.1. The Fuzzifier
3.3.2. The Model of Fuzzy Inference
- If the membership degree is high and the communication frequencies of nodes i and j are considered to be at a high level, then the nodes i and j are defined to be in the active state.
- If the membership degree is medium and the communication frequencies of nodes i and j are considered to be at a medium level, then nodes i and j are defined to be in the normal state.
- If the membership degree is low and the communication frequencies of nodes i and j are considered to be low, then nodes i and j are defined to be in the lazy state.
- If the membership degree is high and the communication frequencies of nodes i and j are considered to be at a high level, then the nodes i and j are defined to be in the active state.
- If the membership degree is medium and the communication frequencies of nodes i and j are considered to be at a medium level, then nodes i and j are defined to be in the normal state.
- If the membership degree is low and the communication frequencies of nodes i and j are considered to be low, then nodes i and j are defined to be in the lazy state.
- If =, then it is considered to be in the active state.
- If =, then it is considered to be in the normal state.
- If =, then it is considered to be in the lazy state.
3.3.3. The Components of the Defuzzifier
4. Complexity Analysis
| Algorithm 1: Multi-scenario routing algorithm based on fuzzy control theory. |
| Input: all nodes in the opportunistic social network; |
Output: the optimal next hop nodes;
|
5. Simulations
5.1. Simulation Parameters
5.2. Evaluation Metrics
- Delivery ratio: This measurement metric refers to the probability of choosing a suitable node as the next hop node, which is expressed as:where is the number of received messages by surrounding neighbor nodes and is the number of forwarded messages by nodes.
- Average end-to-end delay: This parameter comprehensively evaluates the delay caused by routing selections, relay nodes’ waiting delay, and transmission delay. The average end-to-end delay can be described as:where is the total delay of message forwarding from source nodes to destinations and N is the number of nodes that successfully acquired the message in the communication area.
- Overhead on average: This parameter represents the network overhead for successfully passing messages between a pair of nodes, which could be formalized as:where is the total time of data transmission and represents the total time of successful message forwarding between nodes.
- Energy surplus: this parameter records the energy surplus of the node during transmission.
5.3. Simulation Result Analysis
The Influence of the Moving Model on the MSFC Algorithm
5.4. Analysis of the Experimental Result
6. Conclusions
Author Contributions
Funding
Conflicts of Interest
Abbreviations
| ONE | Opportunistic Networking Environment |
| FCNS | Fuzzy Routing-Forwarding Algorithm Exploiting Comprehensive Node Similarity |
| MSFC | Multi-Scenario Routing Algorithm Based on Fuzzy Control Theory |
| DI | Degree of Intimacy |
| ST | Separating Times |
| IS | Sensitivity of Interest |
| AS | Sensitivity of Age |
| EIMST | Effective Information Transmission Based on Socialization Nodes |
| ICMT | Information Cache Management and Data Transmission Algorithm |
| FPRDM | An Adaptive Control Scheme Based on Intelligent Fuzzy Decision-Making System |
References
- Lucas-Estañ, M.C.; Gozalvez, J. Mode Selection for 5G Heterogeneous and Opportunistic Networks. IEEE Access 2019, 7, 113511–113524. [Google Scholar] [CrossRef]
- Yan, Y.; Chen, Z.; Wu, J.; Wang, L. An effective data transmission algorithm based on social relationships in opportunistic mobile social networks. Algorithms 2018, 11, 125. [Google Scholar] [CrossRef]
- Wu, J.; Chen, Z. Human Activity Optimal Cooperation Objects Selection Routing Scheme in Opportunistic Networks Communication. Wirel. Pers. Commun. 2017, 95, 3357–3375. [Google Scholar] [CrossRef]
- Amah, T.E.; Kamat, M.; Bakar, K.A.; Moreira, W.; Oliveira, A., Jr.; Batista, M.A. Preparing opportunistic networks for smart cities: Collecting sensed data with minimal knowledge. J. Parallel Distr. Comput. 2020, 135, 21–55. [Google Scholar] [CrossRef]
- Wu, D.; Liu, B.; Yang, Q.; Wang, R. Social-aware cooperative caching mechanism in mobile social networks. J. Netw. Comput. Appl. 2020, 149, 102457. [Google Scholar] [CrossRef]
- Wu, J.; Tian, X.; Tan, Y. Hospital evaluation mechanism based on mobile health for IoT system in social networks. Comput. Biol. Med. 2019, 109, 138–147. [Google Scholar] [CrossRef]
- Wu, J.; Chen, Z.; Zhao, M. Weight distribution and community reconstitution based on communities communications in social opportunistic networks. Peer-to-Peer Netw. Appl. 2019, 12, 158–166. [Google Scholar] [CrossRef]
- Luo, J.; Hu, J.; Wu, D.; Li, R. Opportunistic Routing Algorithm for Relay Node Selection in Wireless Sensor Networks. IEEE Trans. Ind. Inform. 2015, 11, 112–121. [Google Scholar] [CrossRef]
- Li, J.; Jia, X.; Lv, X.; Han, Z.; Liu, J.; Hao, J. Opportunistic routing with data fusion for multi-source wireless sensor networks. Wirel. Netw. 2019, 25, 3103–3113. [Google Scholar] [CrossRef]
- Wang, Y.; Liu, Y.; Zhang, J.; Ye, H.; Tan, Z. Cooperative Store-Carry-Forward Scheme for Intermittently Connected Vehicular Networks. IEEE Trans. Veh. Technol. 2017, 66, 777–784. [Google Scholar] [CrossRef]
- Luo, J.; Wu, J.; Wu, Y. Advanced Data Delivery Strategy Base on Multi-Perceived Community with IoT in Social Complex Networks. Complexity 2020, 2020, 15. [Google Scholar] [CrossRef]
- Wu, J.; Chen, Z.; Zhao, M. Community recombination and duplication node traverse algorithm in opportunistic social networks. Peer-to-Peer Netw. Appl. 2020, 1–8. [Google Scholar] [CrossRef]
- Socievole, A.; Caputo, A.; De Rango, F.; Fazio, P. Routing in Mobile Opportunistic Social Networks with Selfish Nodes. Wirel. Commun. Mob. Comput. 2019. [Google Scholar] [CrossRef]
- Wu, J.; Yu, G.; Guan, P. Interest characteristic probability predicted method in social opportunistic networks. IEEE Access 2019, 7, 59002–59012. [Google Scholar] [CrossRef]
- Lenando, H.; Alrfaay, M. EpSoc: Social-Based Epidemic-Based Routing Protocol in Opportunistic Mobile Social Network. Mob. Inf. Syst. 2018. [Google Scholar] [CrossRef]
- Zhou, H.; Leung, V.C.; Zhu, C.; Xu, S.; Fan, J. Predicting Temporal Social Contact Patterns for Data Forwarding in Opportunistic Mobile Networks. IEEE Trans. Veh. Technol. 2017, 66, 10372–10383. [Google Scholar] [CrossRef]
- Wang, R.; Wang, X.; Hao, F.; Zhang, L.; Liu, S.; Wang, L.; Lin, Y. Social identity–aware opportunistic routing in mobile social networks. Trans. Emerg. Telecommun. Technol. 2018, 29, e3297. [Google Scholar] [CrossRef]
- Xia, F.; Liu, L.; Jedari, B.; Das, S.K. PIS: A Multi-dimensional Routing Protocol for Socially-aware Networking. IEEE Trans. Mob. Comput. 2016, 15, 2825–2836. [Google Scholar] [CrossRef]
- Wang, S.; Wang, X.; Cheng, X.; Huang, J.; Bie, R.; Zhao, F. Fundamental analysis on data dissemination in mobile opportunistic networks with Lévy mobility. IEEE Trans. Veh. Technol. 2016, 66, 4173–4187. [Google Scholar] [CrossRef]
- Dutu, L.; Mauris, G.; Bolon, P. A Fast and Accurate Rule-Base Generation Method for Mamdani Fuzzy Systems. IEEE Trans. Fuzzy Syst. 2018, 26, 715–733. [Google Scholar] [CrossRef]
- Li, A.; Zhao, Z. An Improved Model of Variable Fuzzy Sets with Normal Membership Function for Crane Safety Evaluation. Math. Probl. Eng. 2017, 2017, 3190631. [Google Scholar] [CrossRef]
- Chitra, M.; Siva Sathya, S. Selective epidemic broadcast algorithm to suppress broadcast storm in vehicular ad hoc networks. Egy. Inf. J. 2017, 19, 1–9. [Google Scholar] [CrossRef]
- Sisodiya, S.; Sharma, P.; Tiwari, S.K. A new modifified spray and wait routing algorithm for heterogeneous delay tolerant network. In Proceedings of the 2017 International Conference on International Conference on I-Smac, Coimbatore, India, 10–11 February 2017; pp. 843–848. [Google Scholar]
- Kim, J.B.; Lee, I.H. Non-Orthogonal Multiple Access in Coordinated Direct and Relay Transmission. IEEE Commun. Lett. 2015, 19, 2037–2040. [Google Scholar] [CrossRef]
- Sharma, D.K.; Dhurandher, S.K.; Woungang, I.; Mohananey, A.; Rodrigues, J.J. A machine learning-based protocol for effificient routing in opportunistic networks. IEEE Syst. J. 2018, 12, 2207–2213. [Google Scholar] [CrossRef]
- Wu, J.; Chen, Z.; Zhao, M. Information cache management and data transmission algorithm in opportunistic social networks. Wirel. Netw. 2019, 25, 2977–2988. [Google Scholar] [CrossRef]
- Yan, Y.; Chen, Z.; Wu, J.; Wang, L.; Liu, K.; Wu, Y. Effective data transmission strategy based on node socialization in opportunistic social networks. IEEE Access 2019, 7, 22144–22160. [Google Scholar] [CrossRef]
- Liu, K.; Chen, Z.; Wu, J.; Wang, L. FCNS: A fuzzy routing-forwarding algorithm exploiting comprehensive node similarity in opportunistic social networks. Symmetry 2018, 10, 338. [Google Scholar] [CrossRef]
- Yang, Y.; Zhao, H.; Ma, J.; Han, X. Social-aware data dissemination in opportunistic mobile social networks. Int. J. Modern Phys. C 2017, 28, 1750115. [Google Scholar] [CrossRef]
- Souza, C.; Mota, E.; Galvao, L.; Manzoni, P.; Cano, J.C.; Calafate, C.T. Fsf: Friendship and selfishness forwarding for delay tolerant networks. In Proceedings of the 2016 IEEE Symposium on Computers and Communication (ISCC), Messina, Italy, 27–30 June 2016; pp. 1200–1207. [Google Scholar]
- Wu, J.; Chen, Z.; Zhao, M. An efficient data packet iteration and transmission algorithm in opportunistic social networks. J. Ambient Intell. Humanized Comput. 2019. [Google Scholar] [CrossRef]
- Zhu, Y.; Zhang, L.; Shi, H.; Hwang, K.-S.; Shi, X.; Luo, S. An Adaptive Routing-Forwarding Control Scheme Based on an Intelligent Fuzzy Decision-Making System for Opportunistic Social Networks. Symmetry 2019, 11, 1095. [Google Scholar] [CrossRef]
- Wu, J.; Chen, Z.; Zhao, M. SECM: Status Estimation and Cache Management algorithm in opportunistic networks. J. Supercomput. 2019, 75, 2629–2647. [Google Scholar] [CrossRef]












| Simulation Parameters | Values |
|---|---|
| Simulator | Opportunistic Network Environment (ONE) |
| Mobility model | Shortest path map-based movement |
| Communication area | 2500 m×3600 m |
| Nodes’ speed | 1–25 m/s |
| Simulation time | 12 h |
| Initial energy | 100 J |
| Transmit range | 20 m |
| Nodes’ buffer | 10, 15, 20, 25, 30, 35, and 40 MB |
© 2020 by the authors. Licensee MDPI, Basel, Switzerland. This article is an open access article distributed under the terms and conditions of the Creative Commons Attribution (CC BY) license (http://creativecommons.org/licenses/by/4.0/).
Share and Cite
Yu, Y.; Yu, J.; Chen, Z.; Wu, J.; Yan, Y. A Comprehensive Multi-Scenario Routing Algorithm Based on Fuzzy Control Theory in Opportunistic Social Network. Symmetry 2020, 12, 589. https://doi.org/10.3390/sym12040589
Yu Y, Yu J, Chen Z, Wu J, Yan Y. A Comprehensive Multi-Scenario Routing Algorithm Based on Fuzzy Control Theory in Opportunistic Social Network. Symmetry. 2020; 12(4):589. https://doi.org/10.3390/sym12040589
Chicago/Turabian StyleYu, Yao, Jiong Yu, Zhigang Chen, Jia Wu, and Yeqing Yan. 2020. "A Comprehensive Multi-Scenario Routing Algorithm Based on Fuzzy Control Theory in Opportunistic Social Network" Symmetry 12, no. 4: 589. https://doi.org/10.3390/sym12040589
APA StyleYu, Y., Yu, J., Chen, Z., Wu, J., & Yan, Y. (2020). A Comprehensive Multi-Scenario Routing Algorithm Based on Fuzzy Control Theory in Opportunistic Social Network. Symmetry, 12(4), 589. https://doi.org/10.3390/sym12040589

