Abstract
It is shown that a class of symmetric solutions of scalar non-linear functional differential equations can be investigated by using the theory of boundary value problems. We reduce the question to a two-point boundary value problem on a bounded interval and present several conditions ensuring the existence of a unique symmetric solution.
Keywords:
functional differential equation; argument deviation; periodic; antiperiodic; symmetry; two-point problem; unique solvability MSC:
34K05; 34K10
1. Introduction and Problem Formulation
The purpose of this note is to present several conditions ensuring that a functional differential equation possessing a certain symmetry-invariance property has a symmetric solution. The motivation comes partly from previous studies on antiperiodic and more general classes of solutions (e.g., [,,,] and references therein). On the other hand, it is interesting to obtain meaningful solvability conditions in cases where the techniques specific for ordinary differential equations either cannot be easily applied or are not relevant at all. Equations with functional perturbations are interesting from many points of view (see, e.g., [,,,,] and references therein).
The class of equations we deal with includes, in particular, equations with variable argument deviations and integro-differential equations. More precisely, we consider the general functional differential equation
where J is the closure of an unbounded interval and is a mapping (generally speaking, non-linear). We choose to be either or with a specific (see (13) in the next section); the reasoning to follow is common for both versions.
In the sequel, the following notation is used: is the Fréchet space of piece-wise continuous functions with possible jump discontinuities at points of a given countable set endowed with the system of seminorms , , ; is the Fréchet space of continuous functions on J with the sequence of seminorms , , ; is the Fréchet space of functions that are Lebesgue integrable over every bounded interval contained in J, with the seminorms , , ; is the Fréchet space of locally essentially bounded functions with the seminorms , , ; and are, respectively, the Banach spaces of continuous and integrable functions on a bounded interval endowed with the standard norms.
A solution of (1) is an absolutely continuous function satisfying equality (1) almost everywhere. In what follows, we consider the case where the restriction (or directly f if ) is continuous as a mapping from to with some strictly containing J (singularities on the boundary are excluded).
We study the problem of the existence of solutions of Equation (1) possessing the symmetry property
where is a given constant and is a monotone increasing, absolutely continuous function. Due to the nature of property (2), we impose throughout the paper the following symmetry condition on the operator f:
for any function possessing property (2). We also assume that J is invariant with respect to the action of , i.e.,
Typically, J is either or one of the intervals , .
In (1), (3), and all similar relations below, we assume that the corresponding relations between integrable functions are satisfied almost everywhere and do not always indicate this fact explicitly.
Condition (2) describes a class of properties of solutions such as evenness, oddness, periodicity, and antiperiodicity. For example, may have the form , , where T is fixed and ; then condition (2) defines a Floquet-type solution with (for many-dimensional systems, solutions with this and more general properties are investigated in [,,,]), while for , (2) describes the solutions studied in [,]. For more complicated functions , the “symmetric” character of property (2) is less obvious compared to, e.g., periodicity or antiperiodicity. For example, with and , property (2) holds for the function , .
Note that condition (3) naturally arises in the context of the study of solutions with property (2). For example, if (1) is an ordinary differential equation of the form
then assumption (3) is satisfied when the function is such that
for a. e. and all . Relation (6) is a particular case of the property considered in [] (see also the references therein for more details) for weakly non-linear systems of ordinary differential equations; it ensures the invariance of Equation (5) under the transformation , . The proof of the existence of symmetric solutions in [] involves a small parameter argument.
In this note, we focus on a general functional differential Equation (1) and formulate several conditions guaranteeing the existence of solutions with property (1). The method is different from that employed in []; here, we use results from the theory of boundary value problems. Note also that (1) may involve various kinds of argument deviations, in contrast to the most frequently studied delay equations (see, e.g., []).
2. Extension by Symmetry
It is convenient to work with the restriction of (1) to suitable bounded intervals. Although such restrictions are, generally speaking, impossible for general equations (1) without specifying additional initial data, it turns out that, in our case, this can be done in a straightforward way due to the symmetry assumption (3). Let us fix some value with . For definiteness, assume that . It is clear from the problem formulation that the restriction of every solution u of (1), (2) to the interval satisfies the two-point boundary condition
Moreover, a converse statement, in a sense, is true under condition (3). To formulate it in a rigorous way, we introduce some notation and make the equation setting more specific.
The conditions assumed on the function imply that the inverse function is well defined and the sequence of numbers is strictly increasing. At this point, it is natural to make more precise the choice of the interval J on which Equation (1) is studied under the symmetry condition (3). Namely, we assume that is chosen so that
with and take
where “⟨” means, respectively, “[” or “(”, depending on whether the corresponding value at the bracket is finite or not. For example, if and , then (10) gives .
Thus, we consider Equation (1) on the unbounded interval J of form (10). Due to the properties mentioned above, J can be represented as the union of the half-open intervals
if and
if . It is obvious that in both cases, these intervals are mutually disjoint, which justifies the following notation: for every , put to be equal to j, where j is such that .
In case the domain for f in the problem formulation is chosen to be , from now on, we put
in the definition of appearing in the problem formulation.
Lemma 1.
Proof.
For any , let stand for the corresponding function (14). Let be the subspace of constituted by the functions satisfying condition (7) (here and below, denotes the closure of , ). The following statement is an immediate consequence of formula (14).
Lemma 2.
Let . Then is continuous if and only if . For , the function has countably many discontinuities of the first kind at points of set (13).
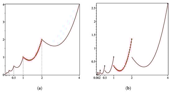
Lemma 1 is a natural generalization of the corresponding well-known statements for ordinary differential equations (in particular, on the extension of a periodic solution of an equation with the right-hand-side periodic in time). The function extends to J by symmetry and, by Lemma 2, is always continuous if v satisfies condition (7). For example, if , , , and , is continuous for , (Figure 1a) and has a jump at each of the points for , (Figure 1b).

Figure 1.
An example of a symmetric extension.
3. Equation on a Bounded Interval
Define the operator by putting
for any . Note that since f is well defined on , the expression in the right-hand side of (17) makes sense not only for , for which is continuous, but for any .
Lemma 3.
Proof.
Let v satisfy (7) and (18). By Lemma 1, the function is the extension of v to J with the preservation of symmetry, i.e.,
Let . Then formula (14) yields , and therefore,
By (15), for t from , and it follows from (18) that
whence, by (20),
Since has property (19), using assumption (3) we obtain from (22) that
for .
Now let . Then, by (14), we have and
The denominator in (24) is non-zero almost everywhere because is increasing. Using (15), (18), we find that and , whence, by (24),
On the other hand, in view of assumption (3), we have
Combining (25) with (26), we conclude that (23) holds for . In a similar manner, by induction with respect to negative and positive values of k, we show that equality (23) is true for for any k, i.e., is a solution of (1). □
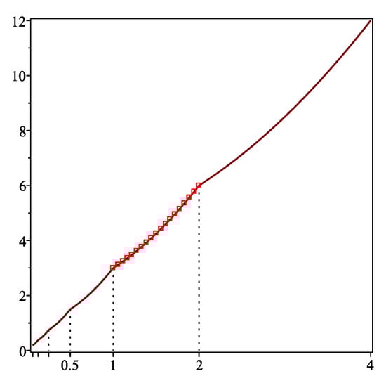
It is worth pointing out that the formulation of Equation (18) on the bounded interval is correct and no initial functions are needed: all the operations with values of u that may appear in the right-hand side of (18) are well defined since the function is extended by symmetry. For example, if , , , the operator f appearing in (1) has the form
with a certain , and one needs to compute the values on the function , , then we substitute into (27) the corresponding function the graph of which is presented on Figure 2. We see, in particular, that is continuous because v satisfies (7). An easy computation shows that in this case,
Lemma 4.
If is continuous as a mapping from to , is continuous as a mapping from to .
Proof.
Let with of form (13). Let and , , in . Construct the functions and , , according to (14). If , then by (15), and (14) yields
for all and . Similarly, for , we have , and by (14),
for all , . Continuing by analogy, we find that
for all and . Therefore,
as for every , i.e., in . The continuity of and definition (17) imply that , in . Since is an open neighborhood of the interval J, it follows that has no non-integrable singularities on , and hence .
If and are as above, then can be estimated using (29), and the same argument can be applied. □

Figure 2.
The graph of for v from the example.
Lemmata 1 and 3 allow us to replace the problem of finding a solution of (1) with property (2) by the two-point problem (7) and (18) on the bounded interval . Lemma 4 ensures that we are under standard assumptions concerning boundary value problems for first-order functional differential equations.
The above-mentioned facts are true in particular for the operators involving inner superpositions, which may have the form
where is a Carathéodory function and , , are measurable. In this case, (1) is an equation with argument deviations, and the procedure of restriction of Equation (1) to the bounded interval , in fact, corresponds to the well-known techniques from []. The symmetry condition (3) for operator (30) can be verified, e.g., using the following simple lemma.
Lemma 5.
Proof.
Lemma 5 allows us to check condition (3) for a class of equations with argument deviations and carry out the transition from (1) and (2) to (7) and (18). For example, consider the problem
where and are constants, a, b are functions integrable on every bounded interval, and such that a is positive,
for all , and
with and , .
Define f by (30) with , Then problem (33) and (34) is a particular case of (1) and (2) with on (it is obvious that and in (10) for this case). It is easy to see that functions (37) satisfy condition (31), which means here that
where , are integers. Furthermore, by (35) and (36),
for any t and , , i.e., h satisfies condition (32) with the given and , . Consequently, the problem of finding solutions of (33) possessing property (34) can be replaced by the corresponding two-point problem (7) and (18) on a bounded interval of length .
4. Existence of a Unique Symmetric Solution
We formulate conditions in terms of the “restriction” operator given by (17). Consider the case where the operator admits the estimate
for all from , where , , are certain positive linear operators. By a positive operator, we mean an operator such that for all such that .
Theorem 1.
In (39)–(41) and similar relations below, stands for the value of on the constant function equal to 1, and is the norm in .
Theorem 2.
Condition (38) is satisfied, in particular, if (1) is a linear equation of the form
where , , are positive linear operators such that their restrictions to are continuous mappings from to with some strictly containing J. In this case, the symmetry condition holds if is such that
and
for any absolutely continuous function u possessing property (2), and Theorems 1 and 2 can be applied (in fact, and in this case). Other conditions for the existence of symmetric solutions of (45) are given by the next two statements.
In (48) and (49) and relations (50) and (51) below, , , are bounded linear operators constructed according to (17), and denotes the norm in .
Although all the conditions involve the “tilde” versions of the operators, they are verified, due to the symmetry, essentially in the same way as if the operators were given on with . In particular, if (45) is the equation with two measurable argument deviations , , with , ,
then by Lemma 5, conditions (47) hold when there exist integers , such that
the function () satisfies (46), and the functions , are such that
Let us choose and c so that and , (e.g., if , where , then with any ). By virtue of Theorems 3 and 4, if , and assumptions (46), (53) and (54) hold, then Equation (52) has a unique solution with property (2) provided that the integrals of , over lie within the bounds
if and
if . For example, when (), conditions (54) are satisfied if , , and , , , .
5. Proofs
We need auxiliary propositions based on the results of [,,]. Consider the two-point boundary value problem
where is defined according to (17) and is as in (11) and (12).
A solution of Equation (55) is defined as an absolutely continuous function satisfying (55) almost everywhere on .
Fix the value of , and let the set be defined as follows: if and only if is a bounded linear operator such that the equation
has a unique solution v in for any , and whenever .
Proposition 1
Proposition 2
([]). Assume that is a linear operator of the form
where , , are positive linear operators such that
Then problem (57) and (58) is uniquely solvable for any .
We also need the following statements that are obtained from results of the work [].
Proposition 3.
Proposition 4.
Propositions 3 and 4 are consequences of Theorems 2.4 and 2.8 from [], which provide conditions guaranteeing the positivity of the corresponding Green’s operator for the two-point problem
with , positive , , and . In our case, the set corresponds to from [].
Let . Then, according to [] (Theorem 2.4), provided that and . The first operator in (59) is positive if , and the above formulae with zero yield and
which means that . Since the norm in is additive on non-negative functions, we get (43). For , representing the first mapping from (59) in the form we apply the formulae mentioned with , , and get (44). Finally, condition (42) follows from the above inequalities with , and ensures the second inclusion in (59). Proposition 4 is obtained from [] (Theorem 2.8) in a similar way.
In order to prove Theorem 1, we note that the assumptions made on f (and the continuity of and from condition (38) guarantee that is continuous. It is sufficient to establish the solvability of the two-point problem (55) and (56). Let . By Proposition 1 and (55) and (56) is solvable if one can specify some , , such that and from (38) satisfy conditions (59). According to Proposition 3, their fulfillment is a consequence of assumptions (40) and (42). The case is treated similarly using Propositions 1 and 4.
Theorems 3 and 4 are obtained from the following statement.
Proposition 5.
Proposition 5 is proved by applying the above-mentioned Theorems 2.4 and 2.8 of [] to the operator on . Note that under our assumptions, and constructed according to (17) are bounded linear operators acting from to . When the validity of (61) is established, the assertions of Theorems 3 and 4 follow from Proposition 2.
Author Contributions
The authors contributed equally to this work.
Funding
This research was supported in part by the Slovak Grant Agency VEGA-SAV, Grants No. 2/0153/16 (N. Dilna, M. Fečkan) and No. 1/0078/17 (M. Fečkan); Štefan Schwartz Supporting Fund (N. Dilna); Slovak Research and Development Agency, Contract No. APVV-18-0308. (M. Fečkan); RVO: 67985840 (A. Rontó).
Conflicts of Interest
The authors declare no conflict of interest.
References
- Samoilenko, A.M. On a problem of the investigation of global solutions of linear differential equations with deviating argument. Ukrainian Math. J. 2003, 55, 761–772. [Google Scholar] [CrossRef]
- Dilna, N.; Fečkan, M. Weakly nonlinear and symmetric periodic systems at resonance. Nonlinear Stud. 2009, 16, 149–170. [Google Scholar]
- Fečkan, M.; Rontó, A.; Dilna, N. On a kind of symmetric weakly non-linear ordinary differential systems. Bull. Sci. Math. 2016, 140, 188–230. [Google Scholar] [CrossRef]
- Kiguradze, I. On periodic-type solutions of systems of linear ordinary differential equations. Abstr. Appl. Anal. 2004, 5, 395–406. [Google Scholar] [CrossRef]
- Azbelev, N.V.; Maksimov, V.P.; Rakhmatullina, L.F. Introduction to the Theory of Functional-Differential Equations; Nauka: Moscow, Russia, 1991; (In Russian with an English summary). [Google Scholar]
- Kolmanovskii, V.; Myshkis, A. Introduction to the Theory and Applications of Functional-Differential Equations; Mathematics and its Applications; Kluwer Academic Publishers: Dordrecht, The Netherlands, 1999; Volume 463, p. xvi+648. [Google Scholar] [CrossRef]
- Cabada, A.; Tojo, F.A.F. Green’s functions for reducible functional differential equations. Bull. Malays. Math. Sci. Soc. 2017, 40, 1071–1092. [Google Scholar] [CrossRef]
- Hakl, R.; Lomtatidze, A.; Šremr, J. Some Boundary Value Problems for First Order Scalar Functional Differential Equations; Folia Facultatis Scientiarum Naturalium Universitatis Masarykianae Brunensis; Masaryk University: Brno, Czech Republic, 2002. [Google Scholar]
- Sidorov, N.A.; Trufanov, A.V. Nonlinear operator equations with functional perturbation of an argument of neutral type. Differ. Uravn. 2009, 45, 1804–1808. [Google Scholar] [CrossRef]
- Ronto, A.N.; Ronto, N.I. On some symmetric properties of periodic solutions. Nonlinear Oscil. (N. Y.) 2003, 6, 82–107. [Google Scholar] [CrossRef]
- Wu, J. Symmetric functional-differential equations and neural networks with memory. Trans. Am. Math. Soc. 1998, 350, 4799–4838. [Google Scholar] [CrossRef]
- Dilna, N.; Rontó, A. Unique solvability of a non-linear non-local boundary-value problem for systems of non-linear functional differential equations. Math. Slovaca 2010, 60, 327–338. [Google Scholar] [CrossRef]
- Rontó, A.; Pylypenko, V.; Dilna, N. On the unique solvability of a non-local boundary value problem for linear functional differential equations. Math. Model. Anal. 2008, 13, 241–250. [Google Scholar] [CrossRef]
© 2019 by the authors. Licensee MDPI, Basel, Switzerland. This article is an open access article distributed under the terms and conditions of the Creative Commons Attribution (CC BY) license (http://creativecommons.org/licenses/by/4.0/).