Next Article in Journal
Building Bridges across Sectors and Scales: Exploring Systemic Solutions towards A Sustainable Management of Land —Experiences from 4th Year Status Conference on Research for Sustainable Land Management
Next Article in Special Issue
Human Appropriation of Net Primary Production (HANPP) in an Agriculturally-Dominated Watershed, Southeastern USA
Previous Article in Journal
Agent-Based Models as “Interested Amateurs”
Previous Article in Special Issue
Mapping Vegetation Morphology Types in Southern Africa Savanna Using MODIS Time-Series Metrics: A Case Study of Central Kalahari, Botswana
 
 
Font Type:
Arial Georgia Verdana
Font Size:
Aa Aa Aa
Line Spacing:
Column Width:
Background:
Article

Landcover Change, Land Surface Temperature, Surface Albedo and Topography in the Plateau Region of North-Central Nigeria

by
Shakirudeen Odunuga
* and
Gbolahan Badru
Department of Geography, University of Lagos, Lagos 23401, Nigeria
*
Author to whom correspondence should be addressed.
Land 2015, 4(2), 300-324; https://doi.org/10.3390/land4020300
Submission received: 16 December 2014 / Revised: 24 March 2015 / Accepted: 26 March 2015 / Published: 17 April 2015
(This article belongs to the Special Issue Ecosystem Function and Land Use Change)

Abstract

:
This study assessed the change in some environmental parameters in the Plateau region of North-Central Nigeria (Barakinladi, Jos, and Kafachan environs) using the nexus of landcover change, land surface temperature, surface albedo, and topography. The study employed both remote sensing and statistical techniques for the period between 1986 and 2014 to analyze the dynamics between and within these environmental variables. In Barakinladi, the built up landcover change is highest (increasing from 39.53% to 47.59% between 1986 and 2014); LST ranges from 19.09 °C to 38.59 °C in 1986 and from 22.68 °C and 41.68 °C in 2014; and the albedo ranges between 0.014 and 0.154 in 1986 and 0.017 and 0.248 in 2014. In Jos, the built-up landcover occupied 34.26% in 1986 and 36.67% in 2014; LST values range between 20.83 °C and 41.33 °C in 1986 and between 21.61 °C and 42.64 °C in 2014; and the albedo ranges between 0.003 and 0.211 in 1986 and 0.15 and 0.237 in 2014. In Kafachan area, the built up landcover occupied 32.95% in 1986 and 39.01% in 2014. Urbanization and agricultural activities, including animal grazing, were responsible for the gradual loss in vegetation and increasing average LST and albedo. The results also revealed that changing landcover and topography have a relationship with surface albedo and land surface temperature, thereby impacting significantly on ecosystem services delivered by the natural system.

1. Introduction

The world is currently experiencing an unprecedented, unanticipated, wave of environmental change. Unlike previous environmental changes, which were nature-induced and highly localized, the contemporary forms of environmental changes are universal and can be attributed to anthropogenic activities. Current environmental changes are discernable in events like biodiversity loss, land degradation (including deforestation and desertification), depletion of fisheries, declines in major freshwater aquifers and global dispersion of non-biodegradable chemical pollutants, including increases in the concentration of CO2, CH4, N2O, O3, and other greenhouse gases in the environment [1,2,3]. Pertinent, therefore, among other requirements, is the assemblage of long-term, consistent and comprehensive data series for climate change research [4,5,6,7] to monitor and advise on the best line of action.
Most essential among the wide range of climate data required in local, regional and global climate/environmental change studies are the Land Surface Temperature (LST) and albedo parameter [8,9,10,11,12,13,14,15]. The LST is a key parameter in land surface processes acting not only as indicator of climate change, but also control upward terrestrial radiation and consequently the control of the surface sensible and latent heat flux exchange with the atmosphere [16]. Land surface albedo is the ratio of the radiant flux reflected from the earth’s surface to the incident flux, and it is a key forcing parameter controlling the planetary radiative energy budget and partitioning of radiative energy between the atmosphere and surface [14].
Specifically, the changing characters of these parameters have been credibly adjudged to be responsible for changing the local, regional and global climate [17,18,19]. Findell et al. [20], in substantiating this view, asserts that land surface changes induce global warming, particularly through deforestation, which reduces surface albedo, results in less solar radiation being reflected back into space, and more being absorbed by the surface, thereby increasing the land surface temperature. Thus, in as much as LST and Land surface albedo play key roles in the energy balance of any system, they would, accordingly, affect the systems’ ecosystem service delivery.
With this attached importance, especially in relation to the prominent roles these parameter plays in climate modeling, energy balance, and other environmental modeling studies, several successful attempts have been made, while numerous valid algorithms have been developed, to compute their values from remotely sensed data [11,21,22,23]. Prominent amongst these algorithms are the radiative transfer equation; Qin et al. algorithm; Jimenez-Munoz and Sobrino’s algorithm for retrieving LST for remotely sensed images; and Liang’s algorithm for computing albedo from Landsat digital numbers. This development, therefore, makes climate/environmental change studies relatively easy to execute for land surface areas, ranging from local to global, using the synoptic, repetitive, and wide area coverage capabilities of remote sensing [24,25].
Nigeria, like the rest of the world, has not been immune to the impacts of climate change. In fact, the unique location of the country, traversing three climatic zones and seven ecological zones [26], makes the country even more vulnerable to the impacts of changing climatic and environmental externalities [27]. The country, in other words, is being plagued on all fronts through serious coastline erosion, the pervasive gully erosion in eastern parts of the Rain Forest zone and central Guinea Savannah zone, and ferocious wind erosion and desertification in the Sahelian zone [28,29]. With these opposing pressures on its fringes, internal migration towards the center of the country has been pervasive [30].
Prominent for its rich agricultural land, scenic landforms and friendly environment, the north-central part of the country has been under excessive pressure, although traceable to the nineteenth century, with the advent of farming, cattle herding and the discovery of a large reservoir of tin deposits by the colonialists, has resulted in tin ore excavation pits, overgrazing by large population of cattle, and clearing of forest for cultivation. Recent events have further shown that the region now experiences more serious environmental changes, like flash floods and the drying up of wells [30]. There is also a tremendous decrease in the natural vegetation of the region, dwindling from 33.59% in 1986 to 19.07% in 2007 [31]. In addition, the region has also in recent years been engulfed with debilitating violence attributed to the dwindling natural resources and land availability between the pastoralist settler group and the indigenous farmers [32].
In spite of these events, few studies have been carried out to assess the nexus between changing climatic parameters (surface temperature and albedo), changing landcover, and the incidence of natural resource conflict in the region. This study thus assesses the nexus between Land Surface Temperature, Surface albedo, and Topography in relation to dwindling resources and ecosystem services as well as the spate of conflicts in the Plateau region of north-central Nigeria.

2. Experimental Section

2.1. Study Area

2.1.1. Location

The study area is located in the north-central part of Nigeria, falling within longitude 7°59′57′′ and 9°15′33′′E and latitude 9°24′59′′ and 10°44′34′′N. Situated on the Jos plateau formation, the area transverses three (3) states in Nigeria, Plateau, Kaduna, and Bauchi (Figure 1). The area is part of the largest region in Nigeria with an elevation over 1000 meters and forms a clearly defined highland area, standing above surrounding plains. It is distinguished by its bounding scarp and bare grassland. The plateau landscape rises steeply from 200 meters around the plains of River Benue in the South to an average height of 1200 meters on the Jos plateau (Figure 2). Its highest point is Mt. Shere (1829 meters). The Jos plateau, in other words, just like other extensive land masses, plays an important role in local and regional climate through thermal forcing mechanisms and with its surface absorbing large amounts of incoming solar radiation energy and undergoing seasonal variations of surface heat fluxes [33].

2.1.2. Relief and Drainage

The Jos plateau landscape has been divided into three broad (3) physiographic units: hills and mountains, dissected terrain, and undulating terrain. The nature of the relief is closely related to the underlying rock types where the resistant younger and older granites have formed a resistant core through a long erosional history and still form the hill masses of the present landscape rising to over 1500 m. The morphology of these hills is largely controlled by the joint pattern. Over much of the plateau, the underlying rock is obscured by unconsolidated material, and in detail the iron pan largely controls the relief.
Figure 1. Study area.
Figure 1. Study area.
Figure 2. A view of the study area (Kuru, near Jos on the Jos Plateau).
Figure 2. A view of the study area (Kuru, near Jos on the Jos Plateau).
The drainage system of the plateau is radial and is the source of numerous rivers, including the Kaduna, Karami and N’gell, which feed the Niger River; the Mada, Ankwe, Dep, Shamanker and Wase, which flow into the Benue; the Lere, Maijuju and Bagei, supplying the Gongola; and the Kano, Delimi, Bunga, Jamaari, and Misau, which intermittently nourish Lake Chad. The Plateau’s steep, irregular southern slopes have many waterfalls, notably among them is the Gurara falls.

2.1.3. Weather, Climate and Vegetation

The climate on the plateau is semi-temperate, with temperature ranging from 18 °C to 25 °C while rainfall is around 2000 mm in the wetter southwest and declines to around 1500mm in the northeast. Even though the region falls largely within the guinea savannah zone, it possesses an isolated vegetation unit within the entire Guinea-Congolian/Sudanian regional transition zone. The vegetation unit consists mainly of short trees, grasses and the plateau type of mosaic vegetation. Specifically, the vegetation of the Jos plateau reflects interactions with climate, soil and the activities of man. There are six of these complexes, according to Alford and Tuley [34] and they include:
  • The plateau complex; this occurs over the central part of the plateau and contains grassland and shrubland.
  • The Southwest complex; this occurs in the south-western part of the plateau and is covered with riparian woodland.
  • The west escarpment complex; this occurs in the western part of the plateau and is covered with shrubland and riparian woodland.
  • The east escarpment complex; this occurs in the eastern part of the plateau and is also covered with shrubland and riparian woodland.
  • The Toro complex; this occurs mainly on the mainly on the Mongu plains and is covered by shrubland.
  • Alluvial complex; this is found intermittently within other complexes and is covered with riparian woodland.

2.1.4. Human Setting

The study area is originally inhabited by small independent groups, including the Birom, Jerawa, Angas, Goernai, Afizere, Anaguta, Yourn, Bogghom, Rukkuba, Jukum, Pyern, Buji, and Ron, among others. The area’s mineral deposit and exceptional climate has overtime attracted numerous groups from all parts of the country and beyond, making the area highly heterogeneous with over 40 ethno-linguistic groups.
With respect to mineral deposit, the plateau is home to numerous mines. Specifically, it was once, one of the world’s major suppliers of tin and also has the largest known deposit of columbite. It also contains ore of niobium, as well as smaller quantities of tantalite, tungsten, kaolin, zircon and uranium. Lead and iron ore are also found in the eastern and central plateau region. While the mining sites for most of these mines have been closed, a few of them are still in operation.
Even when the mines were in full operation providing jobs to thousands of people, some inhabitants, especially the indigenes still engaged extensively in farming. With the closure of most of the mines, a great deal of attention has been shifted to agriculture specializing in the production of exotic crops like; Irish potatoes, apples, grapes, wheat, barley and vegetables. In addition, the absence of tsetse fly on the Plateau, due to its high elevation, and the shortage of pasture in the far northern part of the country, due to desertification, has also lured Fulani herdsmen to the area. The area in effect has an estimated cattle population of 1.07 million, half of which graze permanently on the plateau, while the remainder spends the dry season on the rangeland of the Benue plains and move up to the plateau during the wet season.

2.2. Methodology

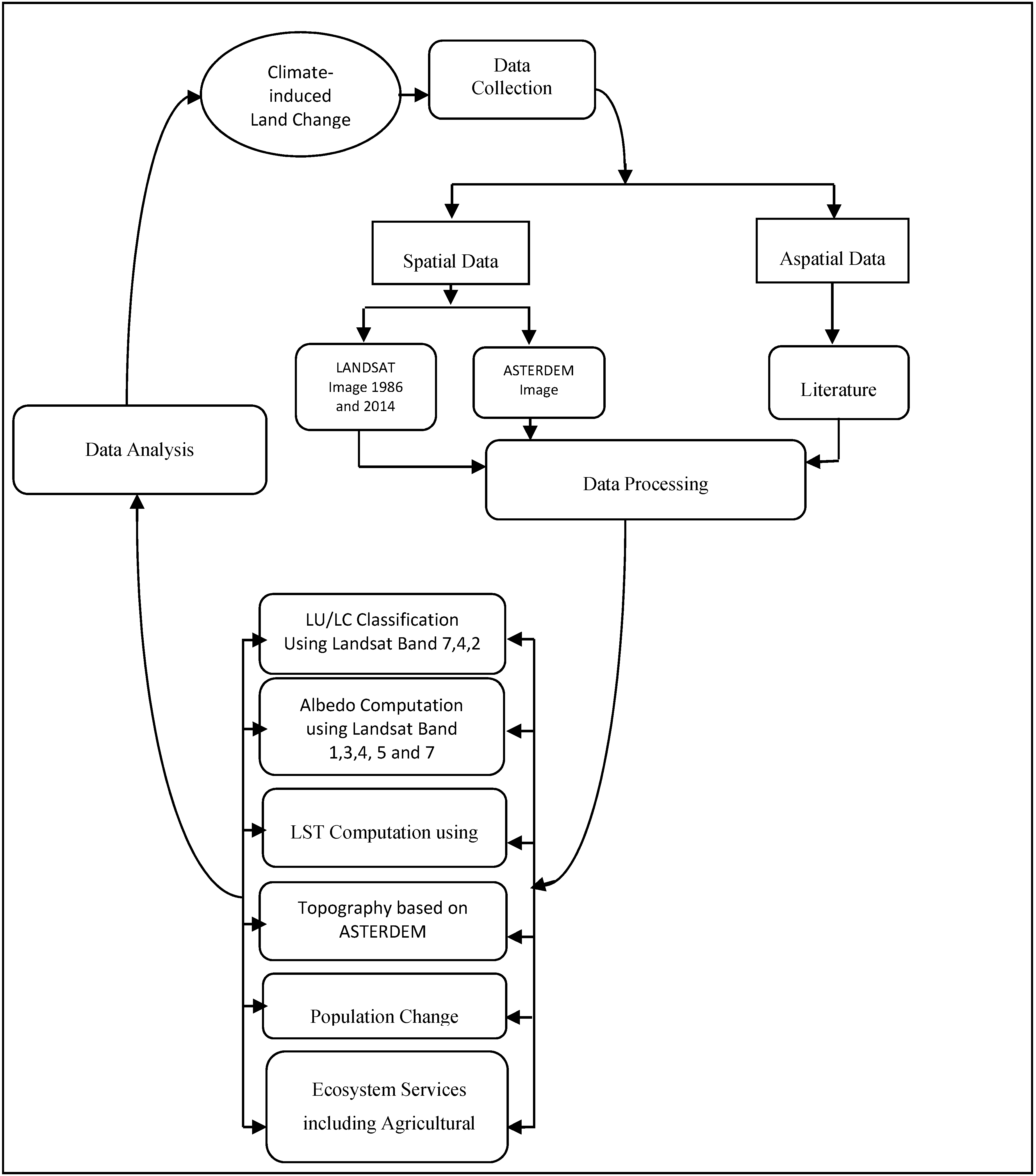
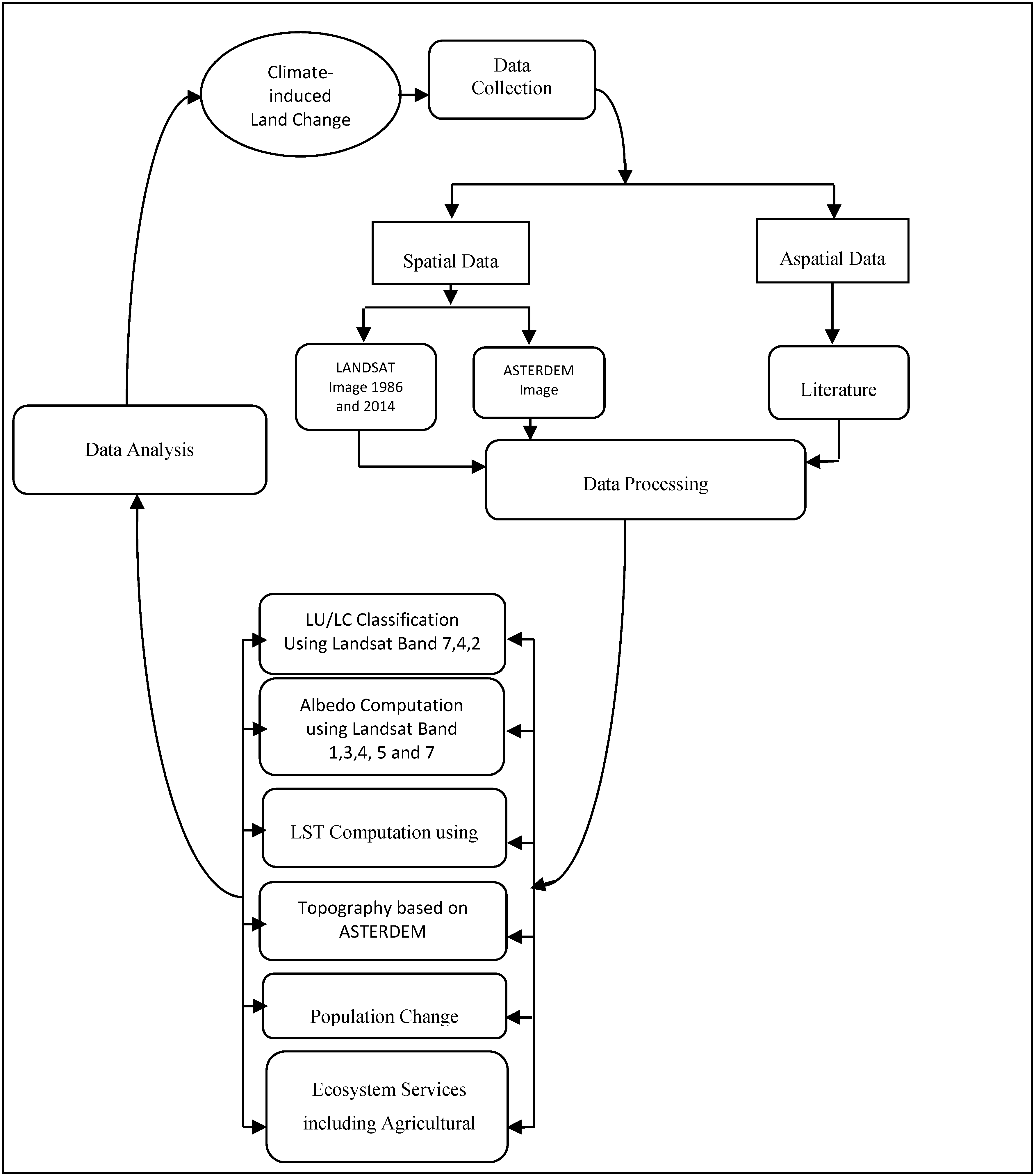
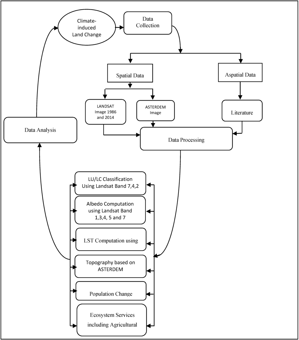
The study made extensive use of Landsat images due to their archival qualities. The study also utilized other spatial data, like ASTERDEM, for the topography assessment. The acquired spatial data were complemented with aspatial data, like population records and other ancillary information. Figure 3 shows the methodological framework for this study.
Figure 3. The methodological framework for the study.
Figure 3. The methodological framework for the study.

2.2.1. Data Acquisition

The Characteristics of the acquired spatial and aspatial data utilized in this study are presented in Table 1 below:
Table 1. Data sources and characteristics.
Table 1. Data sources and characteristics.
S/NDataSourceScale
1LANDSAT TM (1986)Landcover.org30 m
2LANDSAT ETM+ (2014)Landcover.org30 m
3ASTERDEMlpdaac.usgs.gov30 m
4Population RecordsNPC, 1991 and 2006N/A

2.2.2. Data Processing

The acquired data were processed as follows:

Landcover Classification

Using bands 7, 4 and 2 of Landsat TM (1986) and Landsat ETM+ (2014), color composites of the area of interest were generated. A hierarchical classification scheme, which takes into consideration the characteristics of the multi-date remotely sensed data and the physical and human setting of the study area, was also developed. The developed classification scheme is a modified USGS (United State Geological Survey) classification scheme with the primary level having the following Landcover classes:
  • Vegetation
  • Water body
  • Built up
  • Cultivation/Bare surface
The composed Landsat images (1986 and 2014) were thus classified based on the developed scheme using supervised classification techniques with maximum likelihood classification algorithm in ENVI remote sensing software.

Land Surface Temperature (LST) Computation

To compute the LST, the study adopted the algorithms developed by NASA, (2008) and Artis and Carnahan [35] (Equations (1) and (2)). The LST retrieval process in essence entails the use of the corrected reflectance for the thermal band of Landsat image (Band 6 for TM and Band 10 for Landsat ETM+) in conjunction with the formulae.
TB = K 2 In   ( K 1 /   + 1 )
LST = TB 1   +   ( λ*TB / ρ )
where TB = at satellite brightness temperature; Lλ = spectral radiance; λ = 11.457 μm; ρ = 0.01438; and ε = emissivity (0.95).

Albedo Computation

For the computation of albedo, bands 1, 3, 4, 5, and 7 for Landsat TM and Landsat ETM+ were downloaded and converted from .tiff format to .img so as to identify the digital numbers (DN). The converted Landsat bands were then converted to radiance using Equation (3).
Lλ = (Gainλ × Dn) + Biasλ
where Lλ = radiance (in watts/(sq. meter × μm × ster); Gain = (Lmax – Lmin)/255; Bias = Lmin; and Dn = Digital Number of the Landsat band.
The obtained radiance values for the bands were further processed to obtain the at-surface reflectance (Rλ) for the bands using Equation (4).
= π × × d 2 Esun ,   λ × Sin ( θSE )
where Rλ = at surface reflectance; π = 3.142; Lλ = radiance calculated with formula (1); d = earth-sun distance; Esun, λ = band-specific radiance emitted by the sun; θSE = Sun elevation angle.
During the conversion of the Landsat band from radiance to reflectance, small negative reflectance errors were created. These are not physical and thus would require correction. The reflectance errors were corrected using Equation (5)
Rλc = CON ([reflectance] < 0.0, 0.0, [reflectance])
The corrected reflectance for bands 1, 3, 4, 5 and 7 were then used to calculate the albedo (α) using Equation (6) [21].
α = 0.356 Rλc 1   +   0.130  Rλc 3   +   0.373  Rλc 4   +   0.085  Rλc 5   +   0.072  Rλc 7     0.0018 0.356   +   0.130   +   0.373   +   0.085   +   0.072

Data Cleaning and Configuration

In preparation for data analysis, equal areas covering three major contiguous environments in the study area were delineated from the range of processed raster data to ensure a streamlined, focused and in-depth assessment of the relationship between the parameters of interest. The regions delineated include Jos area and Barakinladi in Plateau state and Kafachan in Kaduna state. These areas were selected based on the following criteria:
  • their history of Landcover change and degradation;
  • their history of resource conflicts;
  • their altitude morphology (Barakinladi having the highest and Kafachan the lowest; and
  • contiguous socioeconomic activities and settlement characteristics.
To further prepare the data for analysis, the delineated raster data for the three (3) regions, for each parameter and for the two years of interest (1986 and 2014) were all converted to point data for ease of analysis.

Analysis of Inter/Intra-Relationships

Hypotheses to test the impacts of the parameters of interest (Topography, albedo and LST) on landcover for each of the regions, Barakinladi, Jos and Kafachan, were formulated. The hypothesis states that:
Ho: μ1 = μ2 = μ3
Ha: μ1 ≠ μ2 ≠ μ3
where μ1 = Topography; μ2 = Albedo; μ3 = LST.
To test these null hypotheses, the extracted processed data were all imported into the Statistical Package for Social Sciences (SPSS) where the Levene’s Test of Homogeneity of Variances, Welch statistic and the single factor ANOVA at an alpha level of .05 was executed to see if a significant difference was present between the Landcover and the other parameters for the two years (1986 and 2014) considered in the study.
A post hoc test (Games–Howell), also at an alpha level of .05, was then performed to test for the particular significant differences between the albedo, LST and topography values associated with the Landcover within and between each image.

LST and Albedo Weighted Average Computation

The weighted average for the LST and albedo for the regions of interest and for the two years were calculated using the formula 9 below:
(x1 × a1 + x2 × a2…xn × an)/(x1 + x1 +…xn)
X1 = % landcover type 1; a1 = % LST or Albedo for land cover 1.

3. Results and Discussion

3.1. Landcover, LST, Albedo and Topography Dynamics in the Study Area

3.1.1. Landcover Change

Table 2, Table 3 and Table 4 and Figure 4 show the static Landcover in 1986 and 2014 for Kafachan, Barakinladi and Jos, respectively. The trend as depicted shows a continuous reduction in vegetal cover in all the three locations. This can be attributed to intense urban growth and expanding agricultural activities, especially grazing by ever increasing number of cattle in the area. The dynamics is such that while vegetal cover was decreasing (negative change), the built up area on the other hand was increasing (positive change). Continuous reduction in vegetation cover in the region is further exerting other environmental pressures including soil erosion and mass wasting. For instance, gully erosion sites and badlands have been observed to be increasing in Bukuru area of Jos in recent time while agricultural activities including animal grazing were possibly responsible for the gradual increase in unproductive bare surfaces in Kafachan. Figure 4 shows the landcover maps (1986 and 2014) for the three study locations.
Figure 4. Landcover change in the three regions.
Figure 4. Landcover change in the three regions.
Table 2. Landcover change in Kafachan.
Table 2. Landcover change in Kafachan.
Land CoverArea in 1986%Area in 2014%% Change
Vegetation716,65929.048468,78719.001−10.047
Water body330.001320.000−0.001
Built up812,97332.952962,42739.0106.058
Cultivation/Bare surface937,46337.9981,035,91241.9893.990
Total2,467,128100.02,467,128100.00.00
Table 3. Landcover change in Barakinladi.
Table 3. Landcover change in Barakinladi.
Land CoverArea Covered in 1986%Area Covered in 2014%% Change
Vegetation369,65814.98208,5238.452−6.531
Water body16,0610.6596500.391−0.260
Built up975,21939.531,174,05547.5888.059
Cultivation/Bare surface1,106,19044.841,074,90043.569−1.268
Total2,467,1281002,467,1281000
Table 4. Landcover change in Jos.
Table 4. Landcover change in Jos.
Land CoverArea Covered in 1986%Area Covered in 2014%% Change
Vegetation303,24212.291296124,1275.03123−7.2600611
Water body4010.016253790.00036−0.0158889
Built up845,11534.255012904,88136.67752.4224929
Cultivation/Bare surface1,318,37053.4374381,438,11158.29094.8534571
Total2,467,1281002,467,1281000

3.1.2. LST Change

The Kafachan region LST computation exercise revealed a temperature range between 23.13 °C and 39.80 °C in 1986 and 26.4 °C and 41.09 °C in 2014. In Barakinladi region, a temperature range between 19.9 °C and 38.59 °C was observed in 1986 and between 22.68 °C and 41.68 °C in 2014. In Jos, it was revealed that the temperature ranged between 20.83 °C and 41.33 °C in 1986 and between 21.61 °C and 42.64 °C in 2014. The results shows an upward trend in average LST over the study period. The LST maps of the area are presented in the Figure 5 below.

3.1.3. Albedo Change

The albedo computation exercise depicts a range between 0.014 and 0.154 in 1986 and 0.017 and 0.248 in 2014 for Kafanchan. In Barakinladi, the range is between 0.003 and 0.211 in 1986 and 0.015 and 0.237 in 2014. In Jos environs, the range is between 0.003 and 0.213 in 1986 and 0.013 and 0.379 in 2014. Similar to the LST, the albedo demostrated an upward trend, which depict reduction in absorbtivity and increase in reflectivity of the incoming solar radiation. The albedo maps of the area are presented in the Figure 6 below.
Figure 5. LST change in the three regions.
Figure 5. LST change in the three regions.

3.1.4. Difference in Altitude

The altitude in Kafanchan ranges between 0 and 1258 m amsl while that of Barakinladi ranges between 0 and 1614 m amsl. The topography in Jos, however, ranges between 0 and 1752 m amsl. The topography in the three region are presented in the Figure 7.
Figure 6. Albedo change in the three regions.
Figure 6. Albedo change in the three regions.

3.2. Inter/Intra Relationship between the Parameters

Starting with the Kafachan region in 1986, the results revealed that the built-up landcover had the highest mean elevation values (799.5 m amsl), while water bodies had the lowest mean altitude value (0 m amsl). The trend in the Albedo and LST are similar, with built-up having the highest mean values (0.0789 °C, 30.702 °C) while water body landcover had the lowest values (0.0221 °C, 25.593 °C). This is presented in Table 5 and Figure 8 below.
Figure 7. Topography in the three regions.
Figure 7. Topography in the three regions.
Table 5. Mean elevation, mean albedo and mean LST across land cover types in Kafachan in 1986.
Table 5. Mean elevation, mean albedo and mean LST across land cover types in Kafachan in 1986.
Land CoverMean Elevation (m)AlbedoLST (°C)
Vegetation791.810.06828.825
Water body00.022125.593
Built up799.500.078930.702
Cultivation/Bare surface795.550.072130.215
Within the Barakinladi region in 1986, the analyzed data revealed that all landcover types had significantly different mean topography, albedo and LST values (p < 0.001). Specifically, the water body landcover class had the highest mean altitude of 1206.5 m amsl (source of rivers from high elevation) followed by the built-up (1168.1 m amsl), cultivation/bare surface (1160.9 m amsl) and then vegetation (1152.6 m amsl). In the same vein, and with regards to the albedo values, built-up class had the highest mean (0.082), followed by cultivation/baresurface (0.071), vegetation (0.063) and water body (0.039). In the case of the LST values, it was revealed that the built up landcover class had the highest mean values (32.89 °C) while the water body landcover class had the lowest mean LST values (23.94 °C). This is presented in Table 6 and Figure 9 below.
Table 6. Mean topography, mean albedo and mean LST across land cover types in Barakinladi in1986.
Table 6. Mean topography, mean albedo and mean LST across land cover types in Barakinladi in1986.
Land CoverTopography (m)AlbedoLST (°C)
Vegetation1152.610.06329.536
Water body1206.490.03923.943
Built up1168.110.08232.894
Cultivation/Bare surface1160.910.07132.150
Figure 8. Landcover, LST, topography and albedo in Kafachan in 1986.
Figure 8. Landcover, LST, topography and albedo in Kafachan in 1986.
Figure 9. Landcover, LST, topography and albedo in Barakinladi in 1986.
Figure 9. Landcover, LST, topography and albedo in Barakinladi in 1986.
For the Jos region in 1986, the results show that the water body landcover had the highest topography value (1039.6 m amsl). This is due to the fact that many streams take their sources from the upland region. This is followed by cultivation/bare surface (1003.9 m amsl), built-up (999.1 m amsl) and vegetation (953.2 m amsl) (Table 7). The albedo and LST of built up areas have the highest mean values while the water body has the lowest mean values, respectively (Figure 10).
Table 7. Mean topography, mean albedo and mean LST across land cover types in Jos in1986.
Table 7. Mean topography, mean albedo and mean LST across land cover types in Jos in1986.
Land CoverTopography (m)AlbedoLST (°C)
Vegetation953.230.06428.696
Water body1039.610.02826.083
Built up999.110.08232.187
Cultivation/Bare surface1003.920.07130.718
Figure 10. Landcover, LST, topography and albedo in Jos in 1986.
Figure 10. Landcover, LST, topography and albedo in Jos in 1986.
The situation in 2014 in the three regions, just like those of 1986, revealed that all the landcover had significantly different mean topography, albedo and LST values. In Kafachan in 2014, the vegetation, in contrast to other regions, had the highest mean altitude (803.34 m amsl) while the water body landcover had the lowest mean altitude (739.12 m amsl). In the same vein, vegetation had the highest mean albedo and LST value while water body landcover had the lowest mean albedo. This is presented in Table 8 and Figure 11 below.
Table 8. Mean topography, mean albedo and mean LST across land cover types in Kafachan in 2014.
Table 8. Mean topography, mean albedo and mean LST across land cover types in Kafachan in 2014.
Land CoverTopography (m)AlbedoLST (°C)
Vegetation803.340.084334.47
Water body739.120.079833.02
Built up798.100.083234.33
Cultivation/Bare surface783.700.081934.31
Figure 11. Landcover, LST, topography and albedo in Kafanchan in 2014.
Figure 11. Landcover, LST, topography and albedo in Kafanchan in 2014.
In Barakinladi, the water body landcover had the highest mean topography (1249.23 m amsl) followed by cultivation/baresurface landcover (1169.38 m amsl), built-up areas (1159.82 m amsl), and lastly vegetation (1158.77 m amsl.). With respect to the mean albedo, the baresurface landcover had the highest value (0.95) while water body had the lowest value (0.52). The baresurface landcover also had the highest LST values (34.89 °C) followed by the builtup landcover, and vegetation (31.72 °C) while the water body had the lowest values (24.12 °C). This is presented in Table 9 and Figure 12 below.
Table 9. Mean topography, mean albedo and mean LST across land cover types in Barakinladi in 2014.
Table 9. Mean topography, mean albedo and mean LST across land cover types in Barakinladi in 2014.
Land CoverTopography (m)AlbedoLST (°C)
Vegetation1158.770.078431.72
Water body1249.230.052224.12
Built up1159.820.085634.06
Cultivation/Bare surface1169.380.095334.89
Figure 12. Landcover, LST, albedo and topography in Barakinladi in 2014.
Figure 12. Landcover, LST, albedo and topography in Barakinladi in 2014.
The analyzed data for the Jos region in 2014 revealed that the cultivation/bare surface in particular had the highest mean topography values (1012.21 m amsl) while the built-up landcover had the lowest mean topography (984.42 amsl). In the same vein, the water body landcover had the highest mean albedo (0.1070) while cultivation/baresurface had the lowest (0.0983). Water body, however, had the highest mean LST values (35.81 °C) while vegetation had the lowest mean temperature values (34.80 °C). This is presented in Table 10 and Figure 13 below.
When comparing the topography, albedo and LST values between the three regions, significant differences were also revealed (Table 11). Explicitly, while vegetation landcover had the highest mean topography in Kafachan (803.3 m), water body had the highest mean topography in Jos (1012.2 m) and Barakinladi (1249.2 m).
Table 10. Mean topography, mean albedo and mean LST across land cover types in Jos in 2014.
Table 10. Mean topography, mean albedo and mean LST across land cover types in Jos in 2014.
Land CoverTopography (m)AlbedoLST (°C)
Vegetation988.320.098634.81
Water body1001.340.107035.81
Built up984.420.098634.76
Cultivation/Bare surface1012.210.098334.80
In the case of albedo and LST values, the built-up and baresurface landcover had the highest mean values in Barakinladi. This was, however, different in Jos where water body had the highest albedo and lowest LST values in 1986 and built-up had the highest albedo and LST values in 2014.
Across the regions, the analyzed data revealed that there is an increase in the values of all parameters under all landcover types (Table 12 and Table 13).
Figure 13. Landcover, LST, albedo, and topography in Jos in 2014.
Figure 13. Landcover, LST, albedo, and topography in Jos in 2014.
Table 11. Mean topography across landcover and regions.
Table 11. Mean topography across landcover and regions.
Land CoverKAFBARJOS
Vegetation803.341158.77988.32
Water body739.121249.231001.34
Built up798.101159.82984.42
Bare surface783.701169.381012.21
Table 12. Mean albedo across landcover and regions.
Table 12. Mean albedo across landcover and regions.
Land CoverKAF ALB 86BAR ALB 86JOS ALB 86KAF ALB 14BAR ALB 14JOS ALB 14
Vegetation0.07160.07850.07490.08430.06830.0986
Water body0.06700.05230.08460.07980.04570.1070
Built up0.07130.08560.07510.08320.07450.0986
Bare surface0.07120.09530.07430.08180.07810.0983
Total0.07120.08910.07480.082700.07550.0985
Table 13. Mean land surface temperature (LST) (°C) across landcover and regions.
Table 13. Mean land surface temperature (LST) (°C) across landcover and regions.
Land CoverKAF LST 86BAR LST 86JOS LST 86KAF LST 14BAR LST 14JOS LST 14
Vegetation29.7930.8931.0534.4731.7234.81
Water body28.3423.2532.9733.0224.1235.81
Built up29.7232.3631.0334.3234.0634.76
Bare surface29.6632.6231.0034.3134.8934.80
Total29.6932.3131.0534.3234.1934.79
With respect to the weighted averages, it was revealed that there was an increase in the weighted value of albedo and LST in the three regions (Table 14). Specifically, the study shows that the LST weighted averages increased from 1.2905 to 1.3056 while and albedo weighted averages increased from 1.2125 to 1.5543 in Kafanchan between 1986 and 2014. The same applies to Barakinladi where albedo increased from 1.8420 to 2.5088 and LST from 1.8103 to 2.5088 between 1986 and 2014. In the case of Jos, an increase was also discovered in the weighted values of albedo and LST, where the albedo increased from 2.1356 to 4.4037 and LST increased from 2.136 to 4.2035 between 1986 and 2014.
Table 14. Weighted values of albedo and LST between 1986 and 2014 in the three selected regions.
Table 14. Weighted values of albedo and LST between 1986 and 2014 in the three selected regions.
LocationALB_86ALB_14LST_86LST_14
Kafanchan1.29051.30561.21251.5543
Barakinladi1.8422.50881.81032.5088
Jos2.13564.40372.13564.2035

3.3. Discussion

This study has shown that large-scale landcover change is evident in all the study locations under investigation. It has also intricately revealed that the most affected landcover are the vegetation and built-up landcover with the vegetation landcover decreasing and the built-up landcover increasing. In addition, it has shown that all the changing landcover types differed in their relation to topography, surface albedo and land surface temperature values implying a direct relationship. It has also depicted that surface albedo, LST, and topography differed between the years and within all the landcover types. It thus distinctly confirmed the increasing trend in the values of the parameters under consideration (albedo and LST) from 1986 to 2014.
Even though the results of the study are consistent with previous studies with regards to the relationship between albedo and LST and the landcover types, it has gone ahead of others by including the impact and role of topography in all of these fluxes. In other words, while corroborating the results of earlier studies by asserting that lower albedo are found over vegetated areas while higher albedo were found over bare surface and built up areas and also confirming that built-up and baresurface exhibits the highest mean LST while vegetation and water body portray the lowest mean LST, this study has specifically added to the discussion by revealing a consistency in the impact of topography on the different types of landcover and the resultant impacts on the albedo and LST.
The above-illustrated results, especially those that relate to the nexus between LST value and vegetation landcover as explained by Xu et al. [36], can be attributed to the dampening effect of vegetation cover due to the cooling effect of shading and evapo-transpiration, which in no small measure explains its low LST values, whereas the high insolation (caused by low cloud cover), low heat capacity, and lack of evaporative cooling (caused by low vegetation cover) of bare surface and built-up areas explain their high temperature. The relatively low temperature of water was also explained by its rather high thermal and evapo-transpiration capacity.
With regards to the impact of topography, van de Kerchove et al. [37] explained that in view of the fact that topography controls surface temperatures by changing the air temperature due to the environmental lapse rate and since surface temperatures are connected to air temperatures, LST tends to decrease with increasing elevation. In the case of the albedo, Kvalevag et al. [38] rightly opined that when surface albedo increases, less solar radiation is absorbed by the surface and the result is a surface cooling. This invariably means that land surface temperature is determined in part by surface albedo, which is how much surface insolation is reflected back to space. Thus, at low albedo more solar energy is absorbed leading to an increase in surface temperature.

3.4. Implication for Ecosystem Service Delivery and Resource Conflict

The results of the study as presented have over-riding implications with the increase in LST and albedo and decrease in vegetation and water body land covers advertently affecting ecosystem service delivery in the study area. This is more so as changing land cover, especially in the Jos plateau area, which plays an important role in local and regional climate directly influences weather conditions in the surroundings, either because of varying albedo or varying CO2 exchange between plant respiration processes. Specifically, the implication for ecosystem service delivery comes from the assertion that ecosystems are regulated by climate and climate is to some degree determined by natural ecosystems. In essence, climate variability will cause shifts in the structure, composition, and functioning of ecosystems affecting plants, insects and animals that are highly specialized and adapted to the landscape, with increasing temperature altering their range, type, and number.
Loss of, or decreasing, vegetation cover in the area also propagates land degradation via land surface-atmosphere feedback through reduction in evaporation and increase in the radiation reflected back to the atmosphere (albedo), consequently reducing cloud formation and in essence precipitation. The situation in the area can thus be advertently linked to global environmental change with land cover change at the center, which increases land degradation by reducing cultivable and pasture land or through the immigration especially from the Northern lowlands, which is already seriously suffering from land degradation in the form of desertification. The profound implication of all these is that the ecosystem services (agriculture and grazing land) provided by the land resources in the region are being seriously impacted by excessive competition and overburdening of land resources.
The social dimension to the issue is evident in the rising strings of debilitating conflicts bedeviling the area. Hence, the area which was once prominent for its peaceful, scenic and amiable environment attracting individuals and investments from the world over is being overwhelmed by inter-communal conflicts traceable to 1992 in Kaduna State and 2001 in Plateau State [39]. These conflicts, which unswervingly stem from longstanding disputes over land, political and economic privileges between indigenous groups, who are predominantly farmers, and settler ethnic groups, who are mostly nomads [40], have resulted in the death of over 10,000 people [39].

4. Conclusions

This study analyzed the spatiotemporal dimension of landcover change, land surface temperature and surface albedo in the Plateau region of north-central Nigeria. In addition to ascertaining the multi-correlation of these parameters in similar studies, it has added to it the relevance of topography to explain the observed pattern in the environmental parameters. The connections with change in climate and incidence of conflicts in the region were brought to foreshore. A sustainable regional developmental plan to control anthropogenic activities, including farming and grazing activities, is recommended. This is to sustain, not only the beautiful scenery and aesthetics the region is known for, but also to protect the ecosystem services provided by the environment in an all-encompassing approach.

Acknowledgment

We would like to thank the two anonymous reviewers for their very useful comments, and also the Journal Editorial Office for their always present support.

Author Contributions

This research work was conceived by Shakirudeen Odunuga. The two authors were however involved in the design of the methodology, data collection, analysis and report writing.

Conflict of Interest

The authors declare no conflict of interest.

References

  1. McMichael, A.J.; Patz, J.; Kovats, R.S. Impacts of global environmental change on future health and health care in tropical countries. Br. Med. Bull. 1998, 54, 475–488. [Google Scholar] [CrossRef] [PubMed]
  2. Bates, B.C.; Kundzewicz, Z.W.; Wu, S.; Palutikof, J.P. Climate Change and Water; Technical Paper of the Intergovernmental Panel on Climate Change; IPCC Secretariat: Geneva, Switzerland, 2008. [Google Scholar]
  3. Simms, A. Up in Smoke? Latin America and the Caribbean: The Threat from Climate Change to the Environment and Human Development; The 3rd Report from the Working Group on Climate Change and Development; New Economics Foundation: London, UK, 2006. [Google Scholar]
  4. Nigerian Environmental Study/Action Team (NEST). Regional Climate Modelling and Climate Scenarios Development in Support of Vulnerability and Adaptation Studies: Outcome of Regional Climate Modeling Efforts over Nigeria; NEST: Ibadan, Nigeria, 2004. [Google Scholar]
  5. IPCC. Contribution of working group I to the fourth assessment report of the intergovernmental panel on climate change. In Climate Change 2007: The Physical Science Basis; Cambridge University Press: Cambridge, UK, 2007; pp. 1–996. [Google Scholar]
  6. Ajibade, I.M. Climate Change and Human Rights: A Case Study of Vulnerability and Adaptation in Coastal Communities in Lagos, Nigeria. Ph.D. Thesis, University of Western Ontario, London, ON, Canada, 2013. [Google Scholar]
  7. Pinheiro, A.C.T.; Privette, J.L.; Bates, J.J.; Pedelty, J. Satellite retrieval of land surface temperature: Challenges and opportunities. In Earth Science Satellite Remote Sensing Science; Qu, J.J., Gao, W., Lafatos, M., Murphy, R.E., Salomonson, V.V., Eds.; Springer Verlag: Berlin, Germany, 2005; Volume 1, pp. 69–87. [Google Scholar]
  8. Barton, I.J. Satellite-derived sea surface temperatures: A comparison between operational, theoretical and experimental algorithms. J. Appl. Meteorol. 1992, 31, 432–442. [Google Scholar] [CrossRef]
  9. Lagouarde, J.P.; Kerr, Y.H.; Brunet, Y. An experimental study of angular effects on surface temperature for various plant canopies and bare soils. Agric. For. Meteorol. 1995, 77, 167–190. [Google Scholar] [CrossRef]
  10. Qin, Z.; Karnieli, A.; Berliner, P. A mono-window algorithm for retrieving land surface temperature from Landsat TM data and its application to the Israel-Egypt border region. Int. J. Remote Sens. 2001, 22, 3719–3746. [Google Scholar] [CrossRef]
  11. Dash, P.; Göttsche, F.M.; Olesen, F.S.; Fischer, H. Land surface temperature and emissivity estimation from passive sensor data: Theory and practice current trends. Int. J. Remote Sens. 2002, 23, 2563–2594. [Google Scholar] [CrossRef]
  12. Schmugge, T.; French, A.; Ritchie, J.C.; Rango, A.; Pelgrum, H. Temperature and emissivity separation from multispectral thermal infrared observations. Remote Sens. Environ. 2002, 79, 189–198. [Google Scholar] [CrossRef]
  13. Igusky, K. Quantifying Albedo and Surface Temperature over Different Landcovers: Implications for Carbon Offsets. Master’s Thesis, Duke University, Durham, NC, USA, 2008. [Google Scholar]
  14. Schaaf, C.B. Albedo and Reflectance Anisotropy: Assessment of the Status of the Development of the Standards for the Terrestrial Essential Climate Variables; Global Terrestrial Observing System: Rome, Italy, 2009. [Google Scholar]
  15. Preuschmann, S. Regional Surface Albedo Characteristics-Analysis of Albedo Data and Application to Land-Cover Changes for a Regional Climate Model. Ph.D. Thesis, Hamburg University, Hamburg, Germany, 2012. [Google Scholar]
  16. Aires, F.; Prigent, C.; Rossow, W.B.; Rothstein, M. A new neural network approach including first-guess for retrieval of atmospheric water vapor, cloud liquid water path, surface temperature and emissivities over land from satellite microwave observations. J. Geophys Res. 2001, 106, 14887–14907. [Google Scholar] [CrossRef]
  17. Pitman, A.J.; Narisma, G.T.; Pielke, R.A., Sr.; Holbrook, N.J. Impact of land cover change on the climate of Southwest Western Australia. J. Geophys. Res. 2004, 109. [Google Scholar] [CrossRef]
  18. McAlpine, C.A.; Syktus, J.; Deo, R.C.; Lawrence, P.J.; McGowan, H.A.; Watterson, I.G.; Phinn, S.R. Modeling the impact of historical land cover change on Australia’s regional climate. Geophys. Res. Lett. 2007, 34. [Google Scholar] [CrossRef]
  19. Nair, U.S.; Ray, D.K.; Wang, J.; Christopher, S.A.; Lyons, T.J.; Welch, R.M.; Pielke, R.A., Sr. Observational estimates of radiative forcing due to land use change in Southwest Australia. J. Geophys. Res. 2007, 112. [Google Scholar] [CrossRef]
  20. Findell, K.L.; Shevliakova, E.; Milly, P.C.D.; Stouffer, R.J. Modelled impact of anthropogenic landcover change on climate. J. Clim. 2007, 20, 3621–3634. [Google Scholar] [CrossRef]
  21. Liang, S. Narrowband to broadband conversions of land surface albedo. I: Algorithms. Remote Sens. Environ. 2000, 76, 213–238. [Google Scholar] [CrossRef]
  22. Sobrino, J.A.; Li, Z.L.; Soria, G.; Jiménez, J.C. Land surface temperature and emissivity retrieval from remote sensing data. Recent Res. Dev. Geophys. 2002, 4, 21–44. [Google Scholar]
  23. Kerr, Y.H.; Lagouarde, J.P.; Nerry, F.; Ottlé, C. Land surface temperature retrieval techniques and applications: Case of AVHRR. In Thermal Remote Sensing in Land Surface Processes; Quattrochi, D.A., Luvall, J.C., Eds.; CRC Press: Boca Raton, FL, USA, 2004; pp. 33–109. [Google Scholar]
  24. Owen, T.W.; Carlson, T.N.; Gillies, R.R. Remotly sensed surface parameters governing urban climate change. Int. J. Remote Sens. 1998, 19, 1663–1681. [Google Scholar] [CrossRef]
  25. Tasumi, M.; Allen, R.G.; Trezza, R. At-surface reflectance and albedo from satellite for operational calculation of land surface energy balance. J. Hydrol. Eng. 2008, 13, 51–63. [Google Scholar] [CrossRef]
  26. Ojo, O. The Climates of West Africa; Heineman: London, UK, 1977. [Google Scholar]
  27. Abiodun, B.J.; Salami, A.T.; Tadross, M. Climate Change Scenarios for Nigeria: Understanding Biophysical Impacts; Climate Systems Analysis Group, Cape Town, for Building Nigeria’s Response to Climate Change Project; Nigerian Environmental Study/Action Team (NEST): Ibadan, Nigeria, 2011. [Google Scholar]
  28. Building Nigeria’s Response to Climate Change. Annual workshop of Nigerian Environmental Study Team (NEST): The recent global and local action on climate change. In Proceedings of the Building Nigeria’s Response to Climate Change, Abuja, Nigeria, 8–9 October 2008.
  29. Akor, G. Climate change and agriculture: The Nigerian story. In Proceedings of the Conference Presentation FES, Accra, Ghana, 10–11 April 2012.
  30. Werz, M.; Conley, M. Climate Change, Migration and Conflict in Northwest Africa: Rising Dangers and Policy Options Across the Arc of Tension; Centre for American Progress: Washington, DC, USA, 2012. [Google Scholar]
  31. Osunmadewa, B.A.; Enokela, S.E. Remote sensing and GIS for assessing land use landcover Change: A case study of Jos and environs, Plateau State Nigeria. In Proceedings of the Tropentag, Development on the Margin, Bonn, Germany, 5–7 October 2011.
  32. Okelo, A.N.; Majekodunmi, A.O.; Malala, A.; Welburn, S.C.; Smith, J. Identifying motivators for state-pastoralist dialogue: Exploring the relationships between livestock services, self-organisation and conflict in Nigeria’s pastoralist Fulani. Pastoralism 2014, 4. [Google Scholar] [CrossRef]
  33. Ye, D.Z.; Gao, Y.X. Meteorology of Qinghai–Xizhang (Tibet) Plateau; Science Press: Beijing, China, 1979. [Google Scholar]
  34. Alford, M.T.; Hill, I.D.; Rackham, L.J.; Tuley, P. The Jos Plateau, a survey of environment and land use. In Occasional Publications (New Series); Morgan, W.T.W., Ed.; University of Durham: England, UK, 1979. [Google Scholar]
  35. Artis, D.A.; Carnahan, W.H. Survey of emissivity variability in thermography of urban areas. Remote Sens. Environ. 1982, 12, 313–329. [Google Scholar] [CrossRef]
  36. Xu, L.; Myneni, R.B.; Chapin, F.S., III; Callaghan, T.V.; Pinzon, J.E.; Tucker, C.J.; Zhu, Z.; Bi, J.; Ciais, P.; Tømmervik, H.; et al. Temperature and vegetation seasonality diminishment over northern lands. Nat. Clim. Change 2013. [Google Scholar] [CrossRef]
  37. Van de Kerchove, R.; Lhermitte, S.; Veraverbeke, S.; Goossens, R. Spatio-temporal variability in remotely sensed land surface temperature, and its relationship with physiographic variables in the Russian Altay Mountains. Int. J. Appl. Earth Obs. Geoinf. 2013, 20, 4–19. [Google Scholar] [CrossRef]
  38. Kvalevag, M.M.; Myhre, G.; Bonan, G.; Levis, S. Anthropogenic landcover changes in a GCM with surface albedo changes based on MODIS data RIDA-3598–2008. Int. J. Climatol. 2010, 30, 2105–2117. [Google Scholar] [CrossRef]
  39. Guttschuss, E. Leave Everything to God Accountability for Inter-Communal Violence in Plateau and Kaduna States, Nigeria; Human Rights Watch: New York, NY, USA, 2013. [Google Scholar]
  40. Carina, T. Revenge in the Name of Religion: The Cycle of Violence in Plateau and Kano States; Human Rights Watch: New York, NY, USA, 2005; Volume 17, p. 83. [Google Scholar]

Share and Cite

MDPI and ACS Style

Odunuga, S.; Badru, G. Landcover Change, Land Surface Temperature, Surface Albedo and Topography in the Plateau Region of North-Central Nigeria. Land 2015, 4, 300-324. https://doi.org/10.3390/land4020300

AMA Style

Odunuga S, Badru G. Landcover Change, Land Surface Temperature, Surface Albedo and Topography in the Plateau Region of North-Central Nigeria. Land. 2015; 4(2):300-324. https://doi.org/10.3390/land4020300

Chicago/Turabian Style

Odunuga, Shakirudeen, and Gbolahan Badru. 2015. "Landcover Change, Land Surface Temperature, Surface Albedo and Topography in the Plateau Region of North-Central Nigeria" Land 4, no. 2: 300-324. https://doi.org/10.3390/land4020300

APA Style

Odunuga, S., & Badru, G. (2015). Landcover Change, Land Surface Temperature, Surface Albedo and Topography in the Plateau Region of North-Central Nigeria. Land, 4(2), 300-324. https://doi.org/10.3390/land4020300

Article Metrics

Back to TopTop