Next Article in Journal
Sustainable Agricultural Development in China: An Empirical Analysis of Temporal and Spatial Evolution, Regional Differences, and Convergence Mechanisms
Previous Article in Journal
Evaluation of Urban Parks Under the Background of Low Carbon
Previous Article in Special Issue
Changes in Land Use Due to the Development of Photovoltaic Solar Energy in the Region of Murcia (Spain)
 
 
Font Type:
Arial Georgia Verdana
Font Size:
Aa Aa Aa
Line Spacing:
Column Width:
Background:
Article

Urban and Peri-Urban Ecosystem Functions Under Climate Change: From Empirical Analysis to Adaptation and Mitigation Planning

1
Global Change Research Institute of the Czech Academy of Sciences, Bělidla 986/4a, CZ-603 00 Brno, Czech Republic
2
Department of Geoinformatics, Faculty of Science, Palacký University Olomouc, 17. listopadu 50, CZ-771 46 Olomouc, Czech Republic
3
Department of Methods and Models for Economics, Territory and Finance, Faculty of Economics, Sapienza University of Rome, Via del Castro Laurenziano 9, I-00161 Rome, Italy
*
Author to whom correspondence should be addressed.
Land 2026, 15(4), 569; https://doi.org/10.3390/land15040569
Submission received: 2 March 2026 / Revised: 22 March 2026 / Accepted: 27 March 2026 / Published: 30 March 2026

Abstract

Urban expansion in Europe is accelerating, increasing impermeable surfaces and intensifying climate-related pressures, while reducing the capacity of natural and semi-natural habitats to regulate climate. Despite growing interest in ecosystem service (ES), the assessment of resilience, and thus the stability of ES providers, as well as their integration into spatial planning tools, remain limited. This study develops and tests a comprehensive assessment framework that (i) evaluates the current performance of selected ecosystem functions underpinning key regulating ES important for climate adaptation using a look-up table method; (ii) assesses ecosystem resilience by quantification its preconditions; and (iii) applies spatial prioritization to identify and prioritize climate adaptation measures that enhance ecosystem functions and strengthen resilience. The framework was applied to the cadastral area of Liberec (Czech Republic). Results indicate that areas with the highest urgency for intervention were identified consistently across urban and peri-urban zones. However, proposed measures were more diverse and spatially differentiated in peri-urban and rural areas, whereas a single dominant measure prevailed in urban areas, suggesting higher practical applicability outside densely built environments. The approach supports evidence-based spatial planning and contributes to the implementation of the EU Adaptation Strategy by promoting resilient green infrastructure in urban and peri-urban landscapes.

1. Introduction

Urbanization, expressed as the proportion of people living in cities, reached 75% in Europe in 2020 and was predicted to increase to 83.7% in 2050 [1]. The urban and peri-urban parts of the landscape are growing; peri-urban landscape may be the dominant type of European landscape in the 21st century [2]. This process is closely linked to ecosystem degradation, fragmentation, and replacement by built-up areas. Such a trend is associated with habitat loss, loss of ecosystem functions and services and thus intensified impact of climate change, which is becoming increasingly evident, particularly through rising temperatures. In the Czech Republic, seasonal and annual temperatures have increased significantly, with a long-term linear trend of 0.10–0.15 °C per decade and accelerated warming since the 1970s [3,4]. Urbanization causes further alteration of energy exchange, creating urban heat islands where air temperatures can be several degrees warmer than in the countryside [5], exacerbating the climate change impact. In Liberec, the study area, the mean summer daily temperature increased from 16.6 °C (1981–2010) to 17.1 °C (1991–2020), and is projected to reach 19.0 °C by 2031–2060, based on GCM aggregate scenarios, see [6]. Climate change risk curves, illustrated by the IPCC “burning embers”, show that many threats (droughts, heat stress, species range loss) escalate from moderate levels at 1.5 °C to high levels near 2 °C and above [7]. Temperature increases observed and modelled for the study area are likely to intensify ecosystem degradation by intensified drought, erosion, pest outbreaks, or fire risk [7,8] and also pose growing risks to human health. In this context, the adaptive capacity of urban environments to climate change can be enhanced by green spaces [9]. Well-functioning urban and peri-urban ecosystems underpin the provision of key regulating ecosystem services, in this context, particularly climate regulation and habitat maintenance (according to CICES terminology). Ecosystem functions represent the biophysical capacity of ecosystems to generate ecosystem services, as described by the ecosystem service cascade framework [10], see Box 1.
Box 1. Definitions of EF, ES and their relationship.
EF (Ecosystem functions): Ecosystem functions refer to the biophysical processes and complex interactions between biotic and abiotic elements of ecosystems leading to final outputs [11]. In a wider context, they refer to the transfer of matter and energy [12]. They are regarded as the capacity of ecosystems to provide ecosystem services [13].
ES (Ecosystem services): Ecosystem services are part of ecosystem functions that are useful for humans/human well-being [13,14]. They are defined as direct or indirect contributions of ecosystems to human well-being and, next to functions, they can also be based on other aspects of ecosystems, for example on structure [15].
Cascade of ecosystem functions and services: [10] developed an assessment framework to connect ecosystems to human well-being. According to it, ecosystems generate a wide range of biophysical structures and processes, which give rise to many ecological functions. However, only some functions are socially relevant and are therefore regarded as a capacity to provide ecosystem services. From these services, only those that are actually used or appreciated by people become benefits, and only a subset of benefits is finally assigned a value.
EF/ES (Ecosystem functions and related services): Based on the described cascade, it refers to the ecosystem functions that are regarded as having the potential to provide concrete ecosystem services.
Urban vegetation mitigates heat stress through shading and evapotranspiration, which dissipate absorbed solar energy and reduce surface and air temperatures [16,17]. Creation and enhancement of Urban Green Infrastructure to regulate micro-climate and combat summer heat is one of the most common ecosystem-based adaptation measures [18]. Urban green spaces also contribute to climate mitigation by storing carbon, particularly in urban forests [19]. Although their contribution to city-wide carbon budgets is modest relative to emissions [20], their role will grow with continued urban expansion. In addition, urban green infrastructure supports habitat maintenance, enabling species persistence and movement across fragmented landscapes [21,22]. Biodiversity at genetic, species, and habitat levels increases ecosystem adaptability to environmental change [23].
Numerous methods exist to assess regulating ecosystem services in urban areas, including microclimate measurements [24], LiDAR-based carbon stock estimation [25], and biodiversity surveys [21,26]. While accurate, these approaches are data-intensive and difficult to apply at larger spatial scales. Lookup-table methods offer a faster alternative but are often based on coarse land-cover data such as CORINE, which poorly captures heterogeneity of urban ecosystems [27]. Habitat-based mapping has therefore been suggested as a more suitable spatial basis [28,29]. There remains a need for a simple, scalable, yet sufficiently detailed method to identify areas with high ecosystem service potential and areas where services are critically deficient and require targeted interventions.
However, the current performance of ecosystem functions and consequent provision of ecosystem services does not guarantee their sustainability. Many urban and peri-urban ecosystems provide functions at moderate or high levels, yet they are often simplified in terms of biodiversity compared to relatively natural ecosystems. Most of the existing studies and methodologies only assess the current ES supply, some of studies show a trend in ES based on a comparison with past data [30], but they rarely assess the ecological stability of these ES providers to demonstrate their ability to persist in the future. The future existence and function of habitats is threatened not only by land consumption due to urbanization, but also by various disturbances associated with climate change: temperature increases, prolonged droughts, extreme climatic phenomena, and pest and disease infestations with adverse impacts on biodiversity [31]. If climate change is advancing faster than many plants (especially long-lived organisms such as trees) can adapt, they are exposed to growing stress [32,33,34]. Due to the small size of some natural and semi-natural habitats in the Czech Republic, their decline and loss are expected in reaction to ongoing warming [35], and in urban and peri-urban areas, where habitats are usually small and often degraded or unnatural, this risk may be even greater. Such losses could lead to rapid, non-linear decrease in ecosystem functioning [36]. The sustainable performance of EF therefore depends on the resilience of their providers, both at the habitat and landscape level. The terms “ecological stability”, “resilience” and “resilience of ecosystem services” are explained in Box 2.
Box 2. Ecological stability and resilience.
Ecological stability: a system is considered stable if it retains its reference condition (state or dynamic) and thus its function, structure and identity under changing conditions [37]. More specifically, the ecological stability of a system determines its ability to continue to function in the face of perturbations [38]. It can be measured by a set of properties that determine the magnitude, duration and irreversibility of system variable changes relative to a reference condition after a perturbation [39].
Resilience: it is defined as the rate at which a system variable returns to its reference condition following a perturbation [37] or-with focus on ecosystem functions and services-as the extent to which an ecosystem function can withstand or rapidly recover from environmental disturbances, thereby maintaining the function above a socially acceptable level [36].
Resilience of ecosystem services: it is described as the maintenance of ecosystem service benefits despite variability, disturbance, and management uncertainty [40].
Variables and proxies for resilience of urban ecosystems, as suggested, for instance, Feliciotti et al. [41] or Reynolds et al. [42] include species diversity, redundancy, modularity, and connectivity. Oliver et al. [36] have described the mechanisms underlying resilience of EF to environmental disturbances and Quinlan et al. [43] have summarized methods for resilience assessment. The prevailing view among environmental scientists is that resilience at different scales is related to biodiversity, primarily through redundancy, response diversity, and spatiality [44,45]. At the landscape level, spatial heterogeneity can increase the resilience of EF by providing a range of resources and refuge thereby having a positive effect on adaptive capacity [46] and functional redundancy [36]. Ecosystem functions, however, cannot be viewed as immobile and place-based; rather, we must also consider the importance of movement between ecosystems [47]. This is enhanced by landscape connectivity which ensures better survival or faster re-establishment after environmental disturbances [48], supports maintenance of EF [49] and provision of ES [50]. Connectivity is often mentioned among the main characteristics increasing landscape resilience and its increase is proposed as a climate change adaptation strategy [51].
To mitigate the negative impacts of climate change and to support resilience and sustainable provision of ecosystem services, green spaces in urban areas need to be carefully planned to create what is known as green infrastructure, “an interconnected network of green spaces that maintains the values and functions of natural ecosystems and provides corresponding benefits to human populations” [52]. However, green infrastructure should facilitate not only the landscape-level network by strengthening the main corridors, but also support landscape structures locally [53]. Recently, the concept of green infrastructure places greater emphasis on the local level and on equity in the availability of EF/ES [54]. Three key features were identified for the effective implementation of GI in sectoral policies: connectivity, multifunctionality, and links to spatial planning [55]. Green infrastructure has been identified as one of the key strategies to achieve sustainability [56] and should become a main concept in planning practice regarding urban adaptation to climatic change [40], next to the ecosystem services concept [57]. The development of robust green infrastructure which is planned to increase regulatory ecosystem functions as well as resilience and is well connected to the surrounding landscape should be an integral part of spatial and landscape planning. Yet practical tools that integrate ecosystem function, ecosystem service, and resilience assessments into spatial planning remain limited. Consequently, interventions are often poorly targeted and fail to maximize functional and resilience benefits.

Objectives

The main objective of this study is to develop and test a comprehensive planning framework for targeting climate change mitigation and adaptation measures in urban and peri-urban landscapes. The framework aims to increase the effectiveness of urban green infrastructure by spatially directing measures to areas where ecosystem functions are weakest, climate vulnerability is highest, and potential benefits are greatest.
This objective is addressed through a multi-step landscape planning framework that:
(a) provides a simple yet sufficiently detailed method to identify areas with relatively strong and weak performance of key ecosystem functions and structural attributes underpinning regulating ecosystem services critical under climate change;
(b) evaluates the relative resilience capacity of ecosystems that are providers of ecosystem functions to assess their vulnerability to future disturbances;
(c) distinguishes areas where climate change risk (accelerated increase in annual mean temperature) is relatively high within the study area, and
(d) translates these results into spatially explicit planning outputs that prioritize targeted mitigation and adaptation measures to enhance both ecosystem functioning and climate resilience of urban and peri-urban green infrastructure.
The framework, including the assessments of ecosystem function performance, resilience preconditions, and the design of targeted mitigation and adaptation measures, is demonstrated in the cadastral area of Liberec (Czech Republic), representing a typical gradient from a dense urban core to semi-natural landscapes.

2. Materials and Methods

2.1. Study Area

The cadastral area of the medium-sized city of Liberec, located in the north of the Czech Republic, was chosen as the study area. The area of interest also includes the cadastral territory of Stráž nad Nisou, which is administratively defined as a separate unit; however, from a geographical and functional perspective, it naturally forms part of the wider area. Geographically, this area forms part of the Jizera Mountains foothills and the eastern margin of the Bohemian Basin. Liberec is located in a slight depression surrounded by hills near the Ještěd Mountain (1012 m above sea level). Elevation within the study region ranges from approximately 300 m above sea level in the urban valley of Liberec to over 1000 m in the surrounding mountains. Climatically, Liberec occupies a temperate continental zone. Compared to the rest of Czech territory, the local climate is relatively cooler and more humid, owing to its higher elevation as well as proximity to mountains.
The study area exhibits a clear urban–rural gradient. Liberec forms a dense urban core dominated by built-up surfaces, transport infrastructure, and residential and industrial land use, with semi-natural habitats limited to parks, urban greenspaces, and riparian corridors. Away from the city center, the landscape transitions to peri-urban zones with lower settlement density, agricultural land, and woodlands. Toward surrounding uplands, land cover is increasingly dominated by forests and semi-natural grasslands, with a relatively high proportion of natural and semi-natural habitats, mainly because the cadastral area in the north-eastern part extends into the Jizerské hory (Jizerske Mountains) Protected Landscape Area (Figure 1). The detailed characteristics are described in Table 1.
Figure 1. (A) Location of Liberec, Basemap: [61,62], (B) Cadastral area of Liberec and Protected Landscape Area, PLA [62,63].
Figure 1. (A) Location of Liberec, Basemap: [61,62], (B) Cadastral area of Liberec and Protected Landscape Area, PLA [62,63].
Land 15 00569 g001

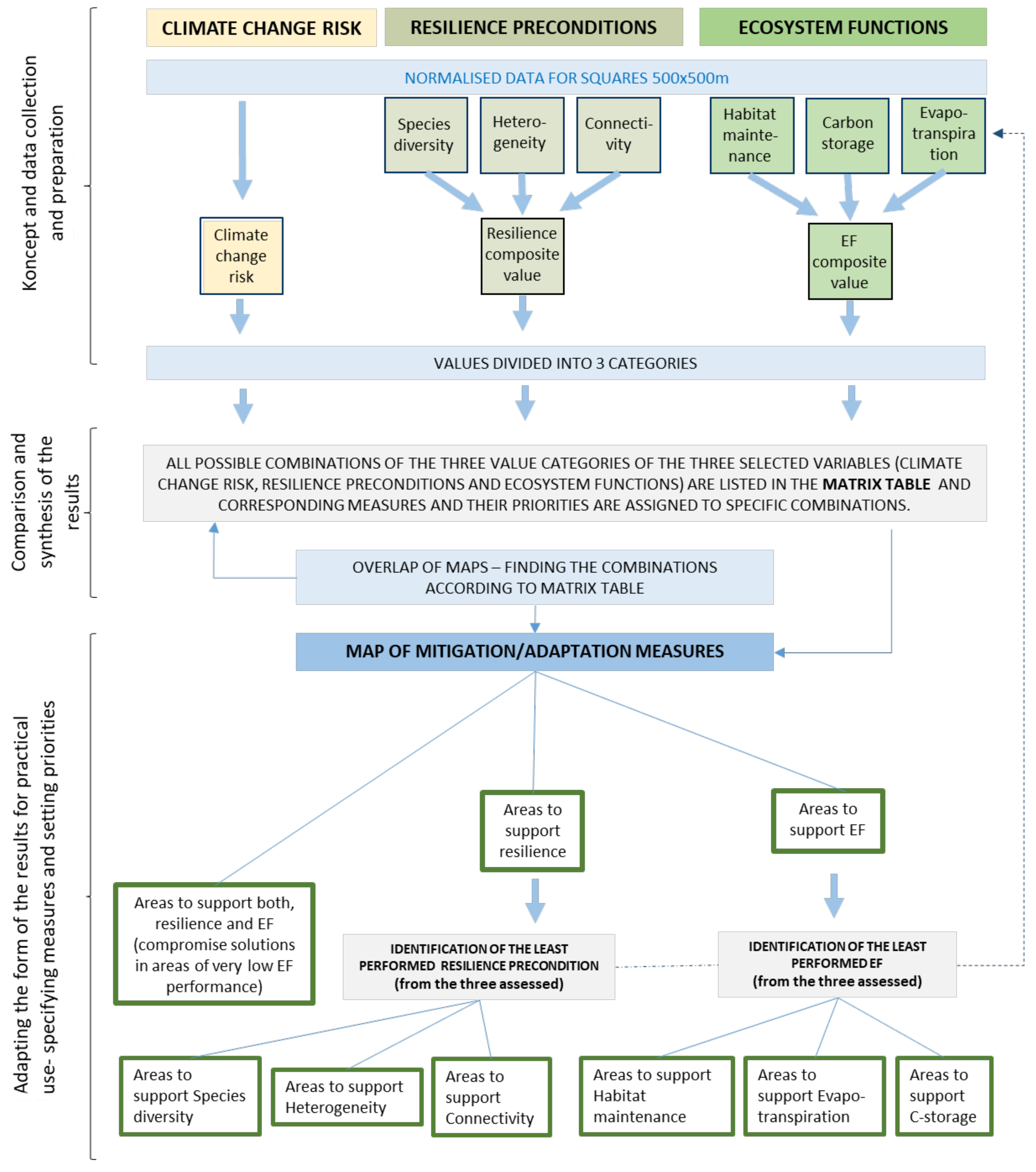
2.2. Logical Framework and Structure of the Method

The proposed mitigation and adaptation measures are based on the premise that the impacts of climate change can be reduced by enhancing ecosystem services (ES), particularly climate-regulating and habitat maintenance ES as defined by the CICES classification. Thus, strengthening these services (by supporting related functions and structures according to EF-ES cascade [10] in areas where they are currently underprovided can contribute to climate change mitigation and adaptation, with benefits for both ecosystems and human well-being. At the same time, climate change acts as a major source of disturbance and stress for ecosystems that supply EF/ES. Therefore, their resilience, defined as the capacity to maintain functions under disturbance, should also be improved, particularly in areas that currently provide high levels of EF/ES but are vulnerable to degradation due to relatively high climate change risk and low resilience capacity. The proposed prioritization framework for mitigation and adaptation measures is thus based on the integration of three composite indicators: EF/ES provision, resilience preconditions, and climate change risk. The framework aims (i) to enhance regulating ecosystem services where they are insufficiently provided, and (ii) to strengthen the resilience of relatively strong EF/ES providers, both in higher priority in areas where climate change risk is greatest. The method comprises several steps:
(i) map data were prepared into the form of detailed habitat map which became the basis for most of the analysis (see Section 2.3);
(ii) key ecosystem functions (EF) and structural attributes that underpin selected regulating ecosystem services (ES) (according to CICES) were identified and assessed (see Figure 2, left part). Specifically, carbon storage was considered as a precondition for the ES Global climate regulation, evapotranspiration for the ES Local climate regulation, and habitat ecological quality, assessed using the HVM method, for Habitat maintenance (see Section 2.4). According to the quantitative review by [64], these three ES are among the most studied ES in the urban area context globally. Shading and evapotranspiration are functions that contribute the most to the cooling effect of green infrastructure [65]. For brevity, these ecosystem functions and structures, together with the ecosystem services they underpin, are hereafter collectively referred to as EF/ES;
(iii) sustainability of these EF/ES under climate change conditions was assessed through the climate resilience of EF/ES providers (see Figure 2, right part). This assessment included the quantification of resilience-related landscape attributes-species diversity, landscape heterogeneity, and ecological connectivity (see Section 2.5) alongside the estimation of climate change risk based on historical, current, and modelled future climate data (see Section 2.6);
(iv) Assessment results for EF/ES, resilience preconditions and climate change risk were calculated for 500 × 500 m grid cells, normalized to a common scale, and classified into three value categories. Their combinations within each cell guide the selection of adaptation and mitigation measures, as defined in a matrix table (see Table 2 below in this paper) assigning measures to each combination. Areas with high or medium ecosystem function (EF) performance but low resilience and high climate change risk are prioritized for actions enhancing resilience, while areas where resilience exceeds EF performance are targeted to support EF. Higher climate risk increases the urgency of measures. The selected measures are further specified according to the underperforming ecosystem function or resilience precondition and visualized in the resulting proposal map. The whole process is illustrated in Figure 3 and described in Section 2.7.

2.3. Map Data

A detailed habitat layer served as the base map for all analyses. This layer was created by combining several map sources, (i) the modified Consolidated layer of ecosystems (© CzechGlobe © NCA CR, 2013), which distinguishes 41 generalized habitat categories [66] and (ii) the Habitat Mapping layer [67], based on detailed field mapping of plant communities to identify and localize 127 natural and near-natural habitats throughout the Czech Republic [68]. Furthermore, (iii) the Dominant Leaf Type 2018 layer [69] and (iv) the Forest Vegetation Stages 2015 layer [70] were used to characterize forest vegetation and to identify young forest stands up to 10 years of age. Roads, railways, transport infrastructure and buildings were sourced from (v) OpenStreetMap [63]. Final refinements were made manually using orthophotos. In the resulting layer, habitats from the above-mentioned sub-layers were determined according to the complete list of habitat types in the Czech Republic [71], which includes 138 types of natural and semi-natural habitats and 38 types of degraded habitats. In addition, in our study, we extended the list of degraded biotopes to 40 due to a more detailed classification of degraded forests. The full list can be found in Supplementary Material S1—Table S1. In the study area, 83 habitat types from the full list for the Czech Republic were present. Map layers were created and edited in GIS using ArcMap 10 [60]. A simplified map of habitat types is presented in Figure 4.

2.4. Current Performance of Selected EF/ES

In the study area, the assessment of the level of performance of ecosystem functions and the quality of structural attributes that underpin key regulating ES (classified according to CICES) was used as an indicator of the capacity to provide the corresponding ecosystem services according to the ‘ecosystem services cascade’ of [72].

2.4.1. Habitat Maintenance

Habitat Valuation Method (HVM) [71], which assesses the relative point value of all habitats of the Czech Republic including both natural and semi-natural habitat types derived from Habitat mapping [73], and degraded habitat types defined for the purpose of the HVM method [71,74] was used to underpin ecosystem service Habitat maintenance. This method is based on expert valuation of habitat types according to 8 characteristics (describing both, the ecological and conservation values). For a detailed description of the methodology see the Supplementary Material S2 for a list of habitat types and their point values see Supplementary Material S1, Table S1.

2.4.2. Evapotranspiration/Local Climate Regulation

Evapotranspiration is an EF that underpins ecosystem service Local climate regulation. It was quantified by look-up table method, using expert valuation according to [75]. Assessment was carried out for 22 functional groups of habitats into which the 193 HVM habitat types were divided. For these groups, expert estimates of average annual evapotranspiration were made, based partly on field measurements [75] and partly on findings and results from the work of the Botanical Institute of the Czech Academy of Sciences and others [76,77,78]. The method is described in [79].

2.4.3. Carbon Stock/Global Climate Regulation

Carbon stock was assumed to underpin ES connected with global climate regulation. Carbon stock was considered in three pools: above-ground biomass, below-ground biomass, and dead biomass. In this study, we used the total quantity of carbon obtained by combining the three pools mentioned above. For all studied habitats, the carbon stocks were assessed using available national data sources, a literature review, and our own experimental measurements [80]. Expert coefficients obtained for individual habitat types were connected to the mapped segments of individual habitats using the LUT (look-up table) method [81]. For more details on the methodology of carbon stock determination see [82].

2.4.4. Data Preparation, Normalization and Calculation of Composite Value of EF/ES

The empirical results for the three EF/ES were further processed to enable data synthesis, specifically the integration of EF/ES values with resilience precondition indicators and climate change risk. While EF/ES were originally calculated for individual habitat polygons, the resilience indicators (Section 2.5.1) are derived from landscape characteristics (e.g., heterogeneity) that describe the spatial configuration of habitats within a landscape unit. Consequently, these indicators cannot be meaningfully calculated at the scale of single polygons. A broader spatial unit was therefore required, and a regular square grid with a cell size of 500 × 500 m was selected to enable the assessment of heterogeneity. Thus, the three values of EF/ES (habitat quality/habitat maintenance, evapotranspiration/local climate regulation and carbon stock/global climate regulation), originally calculated for polygons of the Detailed Habitat Map, had to be converted into the same grid to allow direct comparison and integration of EF/ES values with resilience precondition indicators. They were recalculated for 500 × 500 m grid cells as area-weighted means of the intersecting polygon values. For each square j, the value Vj was computed according to Equation (1):
V j = i = 1 n j v i   a i j i = 1 n j a i j ,
where vi is the EF/ES value of polygon i, aij is the area of polygon i within square j, and nj is the number of polygons intersecting square j. To evaluate and compare the relative performance of ecosystem functions, the values of the EF/ES were normalized to a scale ranging between 0 and 1 (see Formula (2)). To reflect the contrast between the urban environment and the surrounding peri-urban and rural landscape, and to apply a relativistic approach to ecosystem function and service assessment—whereby lower-quality green areas within urban settings may be valued more highly than equivalent biotopes in peri-urban or rural contexts—the cadastral territory was partitioned into two spatial units: (i) urban area and (ii) peri-urban and rural area.
The urban area was defined as areas with up to 15% built-up and impervious surface cover while the peri-urban and rural area comprised the remaining portion of the cadastral territory. This threshold was selected to separate environments with relatively different levels of climate-change risk, ecosystem functioning, and ecological resilience. Urban remote sensing and climate modelling studies commonly identify urban-influenced grid cells using built-up fraction thresholds of 10–30%, depending on spatial resolution and analytical objectives [83,84]. Ecological studies indicate that habitat fragmentation and ecological degradation often begin when impervious cover reaches approximately 10–15% of the landscape, marking the transition from rural to urban-influenced environments [85,86]. Similarly, declines in ecosystem services and ecological functioning are frequently observed when impervious surface exceeds 10–20% [85,87]. Therefore, 15% built-up share of land was adopted as a conservative boundary separating rural landscapes with generally higher ecosystem service provision and ecological resilience from more urbanized areas with reduced ecological functioning and higher climate-change impacts. Normalization of indicator values was conducted separately for these two spatial units, with minimum and maximum values determined independently for each area. Subsequently, indicator values were normalized using two distinct scaling systems corresponding to the urban and peri-urban/rural areas, according to the following formula (2):
yi* = (yi − ymin)/(ymax − ymin)
yi*—the parameterized value of selected EF
yi—the value of selected EF in relevant units
ymax—the maximum value of selected EF in relevant units
ymin—minimum value of selected EF in relevant units.
The three assessed EF were combined into a single composite value called ‘Performance of EF’ by calculating the geometric mean of the three normalized values. The geometric mean was used to aggregate normalized spatial indicators because it limits compensatory effects among components and emphasizes balanced performance across all variables. Unlike the arithmetic mean, it penalizes low values more strongly, reflecting the limiting-factor nature of ecological processes.
Then the composite Performance of EF for square j is:
P e r f E F j = ( E F E T , j | E F H Q , j | E F C S , j ) 1 3
EFET,j—normalized evapotranspiration value in square j
EFHQ,j—normalized habitat quality value in square j
EFCS,j—normalized carbon stock value in square j

2.5. Assessing the Level of Ecosystem and Landscape Resilience to Climate Change

2.5.1. Assessing Resilience Preconditions

Resilience capacity was assessed using indicators representing key preconditions of landscape resilience. Variables that have been empirically linked to ecosystem resilience (see Introduction) were selected as resilience precondition indicators, namely plant species diversity, habitat heterogeneity, and landscape connectivity. Landscape metrics used to quantify habitat heterogeneity (e.g., edge density, shape complexity, Shannon diversity) cannot be meaningfully calculated for individual polygons because they require a defined spatial extent within which spatial configuration can be evaluated. Therefore, we applied a regular grid consisting of squares with a side length of 500 m (25 ha), and all landscape metrics were calculated for each grid cell. Landscape metrics exhibit strong scale dependence, with instability at very small extents and convergence toward asymptotic values at large extents [88]. Because our objective is relative comparison among grid cells within a single study area, a 500 m × 500 m square (25 ha) provides an optimal compromise: it lies above the empirically documented instability threshold < 10–20 ha, see e.g., [88,89] while preserving sufficient local heterogeneity to maximize discriminatory power among landscape units. At the same time, this spatial resolution retains adequate thematic and spatial detail for the assessment of EF/ES and climate change risk.
Species Diversity Within Habitats
Plant species diversity within habitats was used as a habitat level indicator while the rest of indicators focused on the landscape level resilience preconditions. For its assessment, we used the Habitat Valuation Method, HVM [71], namely plant species diversity which is one of eight parameters defined within this method for all habitat types in the Czech Republic with point values ranging from 1 to 6. Method HVM is described in Supplementary Material S2, Chapter 1, values of species diversity within habitats are in Supplementary Material S1, Table S1, column ‘Diversity of plant species’ (colored in grey).
Habitat Heterogeneity
Two aspects of habitat heterogeneity were assessed-habitat diversity and landscape metrics. Habitat diversity was calculated using Shannon’s Diversity Index (SHDI), which combines the diversity of habitat types and the complexity of the spatial pattern formed by patches. Landscape metrics were based on patch shape and grain size calculated by the Edge Density (ED) and Mean Shape Index (MSI). For details of calculation of SHDI, ED, and MSI, see the extensive technical appendix published as Supplementary Material S2.
Landscape Connectivity
Distance to nature (D2N) method introduced by [90] was employed as an indicator of landscape connectivity. This method evaluates the spatial distribution of valuable habitats (natural and semi-natural) by assessing each map pixel based on its naturalness and distance to the nearest valuable habitat. The D2N approach was chosen because it provides comprehensive spatial coverage and accounts for distances between various natural and semi-natural habitats. This capability is particularly valuable for estimating connectivity across temperature and moisture gradients, which are crucial for species migration under climate change scenarios. For a detailed description of the method, refer to [90] and the extensive techniques reported in the appendix published as Supplementary Material S2.
Composite Value of Resilience Preconditions
All sub-values of resilience preconditions, i.e., Species diversity of habitats, Habitat heterogeneity (consisting of Habitat diversity by SHDI and two indexes of landscape metrics), and Landscape connectivity were normalized to two scales (for urban area and for peri-urban and rural area) in the same way as in the case of EF (Formula (2)). Resilience preconditions were calculated using a hierarchical aggregation based on geometric means. First, landscape metrics ( L M ) were derived as the geometric mean of edge density ( E D ) and mean shape complexity ( M S C ). Second, habitat heterogeneity ( H H ) was calculated as the geometric mean of L M and habitat diversity ( H ). Finally, the composite index of resilience preconditions ( R P ) was obtained as the geometric mean of species diversity ( S D ), habitat heterogeneity ( H H ), and landscape connectivity ( D 2 N ). See Formula (4).
R P j = [ S D j · ( H j · E D j · M S C j ) 1 / 2 · D 2 N j ] 1 / 3
R P j = Resilience precondition
EDj = Edge density
M S C j = Mean shape complexity
H j = Habitat diversity (Shannon index)
S D j = Species diversity within habitats
D 2 N j = Landscape-level connectivity
This hierarchical aggregation of indicators into composite value of Resilience preconditions using geometric mean in three steps is demonstrated in Figure 5.

2.6. Assessing Climate Change Risk

A Climate Change Risk indicator (CCR) was interpreted as the probability of the inherent acceleration of climate change and thus the reduced ability of ecosystems and landscapes to respond and adapt to these changes. We specifically considered climate warming as a more important indicator than the actual temperature or the difference between past and current climate; the fast acceleration of warming does not allow ecosystems to adapt effectively [32], especially when they are exposed to other stresses and disturbances caused by human pressure in the urban and peri-urban area. It can lead to increased damage from droughts, pests and diseases. Accordingly, the selected ecosystem functions and regulation services are linked primarily to temperature-related processes. Including indicators of extreme events (e.g., heavy precipitation or heat extremes) would require a substantial expansion of the study scope, including additional functions such as water retention capacity. Additionally, the thermal profile of a very large number of sites worldwide (over years or even longer time periods) is widely demonstrated to assume a statistical distribution often close to a normal probability law. In this case, for generalization purposes, using means or central tendency indexes is fully appropriate, relevant and representative, in respect to such distributional characteristics.
The value of CCR indicator was calculated for the squares 500 × 500 m in the Liberec study area as the ratio of the difference between the mean annual temperature of the old and new climate periods (1960–1990 and 1991–2010, respectively) and the difference between the mean annual temperature of the new climate period and the prediction for 2041–2060 according to the model of Helmholtz-Zentrum Geesthacht, Climate Service Center, Max Planck Institute for Meteorology (RCM: MPI-CSC-REMO2009 & Driving GCM MPI-M-MPI-ESM-LR).
CCR = V2/V1
with CCR: Climate change risk indicator, V1: difference between mean annual temperature of the old and the new climate periods (1960–1990 and 1991–2010, respectively); V2: difference between mean temperature of the new climate period and the prediction for 2041–2060. The climate data used are from the ECLIPSE 2.0 database. For more information on this dataset, see [91]; the dataset is available at: http://doi.org/10.5281/zenodo.3952159.

2.7. Data Analysis, Combination and Implication for Mitigation and Adaptation Measures

For each of the three composite values of assessments presented in Section 2.4, Section 2.5 and Section 2.6 (i.e., Performance of EF/ES, Resilience preconditions and Climate change risk), all calculated for cells of 500 × 500 m, the range of normalized values (0–1) was divided regularly (to thirds) into three value categories, low, medium and high. The principle of the adaptation and mitigation measures selection is based on specific combinations of these composite value categories. The Matrix Table for selection of area (squares) with proposed measures to improve EF/ES performance and their resilience was prepared. All steps of the described method are illustrated in Section 2.2, Figure 3.
The Matrix Table (Table 2) shows all possible combinations of the three categories (good, bad and medium) of EF Performance, Resilience preconditions and Climate change risk. To each combination, a relevant type of mitigation and adaptation measure was assigned. The logic of choosing appropriate measures consists primarily in identifying areas/squares that have high or medium Performance of EF but have low resilience combined with high Climate change risk. In such areas, mitigation and adaptation actions are recommended that focus on supporting resilience (i.e., increasing biodiversity, habitat heterogeneity and connectivity). Areas where the value category of Resilience preconditions exceeds the Performance of EF, are proposed for actions focused on supporting EF. The magnitude of contrast observed in the monitored parameters and the combination with climate change risk dictates the urgency level assigned to these measures.
Using this Matrix Table, the proposal map was generated (see Section 3.4). The map pinpointed specific areas (squares) corresponding to individual combinations of values, with relevant types of measures assigned according to the matrix table. In this phase, the map would present only general division of measures such as “support of EF” or “support of resilience”, eventually “support of both EF and resilience” in certain squares. Within these identified squares, individual EFs (carbon storage, evapotranspiration and habitat provision) and resilience preconditions (species diversity, heterogeneity or connectivity) that reach the lowest value category were specified. Consequently, we could delineate the types of measures more specifically and recommend supporting the component(s) of EF or resilience preconditions based on those demonstrating the poorest performance. Measures supporting EF are thus described more specifically as measures supporting carbon storage, evapotranspiration or habitat provision. In the case of measures supporting resilience, we can divide them into those supporting heterogeneity, species diversity or connectivity. Support of multiple functions or resilience preconditions may be proposed for measures if multiple functions or resilience preconditions fall into the lowest value category.

3. Results

3.1. Performance of Selected Ecosystem Functions and Structures Underpinning Ecosystem Services

Habitat quality (ecosystem structure quality), Evapotranspiration, and Carbon stock (both ecosystem functions) were assessed in study area based on the detailed combined layer. Results are presented in Table 3 and Figure 6A–C as physical values (Evapotranspiration in L.m−2.year−1 and Carbon storage in t.ha−1) or as points (Habitat Valuation) expressing the relative value of habitat’s ecological quality.
Habitat quality peaks in areas with high natural habitat concentration, mainly deciduous forests, situated farther from the urban center. These habitats are within or close to the Protected Landscape Area (PLA) of Jizerské hory. Some habitats with high values, especially extensively managed meadows, are also located near highly urbanized areas. Areas with high habitat provision values also significantly contribute to evapotranspiration and carbon stock, but distinctions exist. Relatively high evapotranspiration is also performed in less natural habitats, yielding at least average values in vegetated urban areas. Carbon stock is highest in the most forested areas, despite being monocultures with average habitat value. Conversely, extensively managed meadows with high habitat value have only average carbon stock.
Maps D–F in Figure 6 show normalized values for 500 × 500 m grid cells, classified into six categories. Maps G and H present the aggregated value of selected ecosystem structure and functions, calculated as the geometric mean of the three indicators. These maps identify areas with strong and weak EF performance across both urban and peri-urban landscapes. In the peri-urban and rural area (b), the highest EF values occur in regions dominated by natural habitats, while the lowest values are found in urbanized and intensively farmed zones. In the urban area (a), the highest EF values occur near the edge, whereas the city center and the north-western and southern sectors, characterized by dense urban or industrial land use, show the lowest values.

3.2. Resilience Preconditions

Mean values of normalized resilience precondition indicators are shown in Table 4. Figure 7 presents the normalized results of Resilience preconditions (Species diversity within habitats, Habitat heterogeneity, and Landscape connectivity) calculated for 500 × 500 m grid cells within the study area, scaled from 0 to 1. Species diversity is markedly lower in urban areas than in peri-urban and rural zones. A 15% built-up threshold corresponds to a shift from the 0.2–0.4 to the 0.4–0.6 category. City-center cells typically reach 0–0.2, while peri-urban and rural cells show generally higher values. Habitat heterogeneity displays smaller urban–rural contrasts; discontinuously built urban areas often achieve relatively high heterogeneity. Low heterogeneity values occur mainly in peri-urban and rural landscapes dominated by large, intensively managed agricultural fields or homogeneous forest stands. Landscape connectivity, expressed as proximity among natural and semi-natural habitats, is substantially higher in peri-urban and rural areas (commonly 0.9–1.0), except in intensively used agricultural or urbanized locations. In contrast, connectivity in urban areas is generally low, with higher values limited to northern and eastern sectors containing or adjoining semi-natural habitats. The aggregated resilience precondition index (geometric mean) averages 0.66 in peri-urban and rural areas and 0.49 in urban areas (see the bottom part of the Figure 7). High composite values are spatially dispersed and largely driven by species diversity, with additional contributions from heterogeneity and connectivity.
Table 4. Mean values of normalized resilience precondition indicators: SD—Species diversity within habitats, HH—Habitat heterogeneity calculated from several indicators, see Table 5, CON—Connectivity and the composite value of resilience preconditions (RP_norm) calculated for grid cells across the entire study area and for its urban and peri-urban & rural parts.
Table 4. Mean values of normalized resilience precondition indicators: SD—Species diversity within habitats, HH—Habitat heterogeneity calculated from several indicators, see Table 5, CON—Connectivity and the composite value of resilience preconditions (RP_norm) calculated for grid cells across the entire study area and for its urban and peri-urban & rural parts.
Mean Values of Resilience Preconditions
[Presented in Relative Normalized Values]
SD_normHH_normCON_normRP_norm
Peri-urban and rural part0.590.540.930.75
Urban part0.280.660.660.50
Whole study area0.490.580.840.67
Table 5. Mean normalized values of indicators applied in the calculation of habitat heterogeneity (EdgeD—Edge density, MSC—Mean shape complexity and SHDI—Shannon index of habitat diversity).
Table 5. Mean normalized values of indicators applied in the calculation of habitat heterogeneity (EdgeD—Edge density, MSC—Mean shape complexity and SHDI—Shannon index of habitat diversity).
Sub-Indicators of HH
EdgeD_normMSC_normSHDI_norm
Peri-urban part0.380.4900.56
Urban part0.470.4870.66
Whole study area0.410.4890.59
The average composite EF performance is substantially lower in urban areas (0.24) than in peri-urban/rural areas (0.58), whereas the difference in resilience-related attributes is less pronounced (0.49 vs. 0.66). In peri-urban/rural areas, this pattern is primarily driven by higher connectivity of near-natural habitats, while landscape heterogeneity may remain relatively high even within the urban mosaic. The relationship between EF performance, resilience preconditions, and the share of natural habitats (according to Natura 2000 mapping) is shown in Figure 8.
Both EF performance and resilience preconditions increase with a higher proportion of natural habitats. The relationship is moderate (R2 ≈ 0.33), indicating that habitat share is an important, but not exclusive, driver of EF and resilience patterns. The increase is slightly stronger for EF performance than for resilience preconditions. Relatively high EF values also occur in squares without natural habitats, likely reflecting the contribution of managed habitats (e.g., non-natural forests, meadows or urban parks). Considerable variability is observed, particularly at low natural habitat shares, suggesting that high functions are also related to other characteristics of habitats apart from naturalness. Similarly, resilience can be relatively high even without presence of natural habitats in the square; it can be influenced by high heterogeneity of peri-urban areas and by connectivity. The difference between mean values of EF performance and Resilience preconditions for the urban and peri-urban and rural area is demonstrated in Figure 9.

3.3. Climate Change Risk

The results for Climate change risk are presented in Figure 10, the value scale is divided regularly into three categories. Darker color indicates higher risk, estimated based on the climate change acceleration. This means that the greater the projected warming at a given location (derived from the difference between the mean annual temperature of the current climate period and the future climate period), relative to the warming observed between the current and past climate periods, the higher the acceleration of warming, indicating that the area is warming (and is expected to continue warming) at an increasing rate. The pattern of value distribution is not clearly identifiable; many squares with the highest risk are located either in the urban area, near the edge of the urban area and peri-urban and rural area or in the area of intensive agricultural use. There is, however, clear spatial correspondence between areas of lowest climate change risk and areas with high forest cover on the west and east edge as well as in the south-eastern protrusion of the study area.

3.4. Mitigation and Adaptation Measures to Increase Resilience of EF/ES to Climate Change

The central outcome of this concept is a map of proposed mitigation and adaptation measures (Figure 11). This map integrates EF performance, resilience preconditions, and climate change risk by combining their composite values based on the matrix table (see Table 2 in Methods, Section 2.2). Based on this synthesis, areas (individual squares) are classified into four main measure types: support of ecosystem functions and services, enhancement of resilience, interventions combining support of EF and resilience, or no immediate action. Each measure type is further assigned an implementation urgency represented on the map by the size of a circle within each square. Within measure types, more specific priorities are identified using the underlying indicators that form the EF and resilience composites. This allows the detection of the most underperforming components, namely evapotranspiration, carbon storage, and habitat maintenance for EF, and biodiversity, heterogeneity, and connectivity for resilience preconditions, including their combinations.

3.4.1. Overall Distribution of Proposed Measures

In the proposal map—in both urban and peri-urban and rural area, approximately one third of the area is without urgent problems with no proposed measures, specifically 31.8% for the urban area and 32.4% for the peri-urban and rural area. However, these values should be interpreted cautiously, as values were normalized separately for the two spatial contexts, resulting in different reference scales. The habitat composition of squares selected for mitigation and adaptation measures of various urgencies is shown in Figure 12 (for urban part of the study area), and in Figure 13 (for peri-urban and rural part).
In the urban area, the dominant category (52.8% of squares) corresponds to integrated support of both EF and resilience, indicating simultaneous deficits in ecosystem functioning and resilience preconditions, reflecting their typical deficit in urban cores. In most of these areas, improvements are required across all EF and resilience components. Only 9.2% of squares indicate a more specific need, primarily focused on enhancing carbon storage and habitat heterogeneity. The urgency, which varies according to the individual combination of these values with climate change risk, is the highest only in 4.9% indicating priority areas for measures implementation.
In contrast, the peri-urban and rural area shows a more balanced distribution of proposed measures. Integrated support of EF and resilience was suggested for 27.7% of squares, resilience-focused measures for 12.2% (primarily improving habitat heterogeneity and species diversity), and EF-focused measures for 28.3%, typically combining habitat provision and carbon storage enhancement. Deficits are therefore more frequently associated with EF (typically in agricultural landscapes), less frequently with resilience (typically in homogeneous forest stands and large landscape blocks). The share of squares with the highest urgency is higher (7.9%). When considering only squares with highest proposed urgency of measure implementation, there are differences between the urban and peri-urban and rural area (see the placement of these squares in Figure 14).

3.4.2. Highest Urgency Areas in the Urban Context

In urban area, almost all squares (6 out of 7) suggest Support of both EF and Resilience including all their components. Dominant habitat types within these squares are mainly impermeable areas (43.2%), continuous built-up area (14.6%), partly also vegetable gardens (12.2%) and smaller share of lawns, unnatural meadows and woody vegetation.

3.4.3. Highest Urgency Areas in the Peri-Urban and Rural Context

In the peri-urban and rural area, the proposed measure types are more heterogeneous for highest-urgency squares. The most frequent measure type is “Support of EF − Habitat Quality + Carbon Stock (HQ+C)”, representing 14 out of 29 highest-priority squares. These squares are dominated by nature-distant mesophilic meadows (35%), vegetable gardens (14.1%), and production forests (8.1%), followed by semi-natural meadows and other forest types (see Table 6).
The dominance of vegetated and highly managed ecosystems indicates higher feasibility for effective mitigation and adaptation measures. In nature-distant mesophilic meadows, proposed measures should focus simultaneously on enhancing carbon storage and biodiversity as well as habitat quality. Squares classified under the highest urgency category for resilience enhancement (e.g., “Support of Resilience: Species Diversity + Habitat Heterogeneity”) are less frequent but ecologically significant. These areas are dominated by forest habitats, particularly acidophilous beech forests (59.6%) and production forests (32.9%) (see Table 7).
Although acidophilous beech forests are considered near-natural systems, they typically have a large spatial extent and structural uniformity as well as relatively low species diversity compared to more structurally complex forest types. From a prioritization perspective, interventions may be more effectively targeted toward production forests.

4. Discussion

We present a comprehensive method for assessing ecosystem functions and services (EF/ES) in urban and peri-urban areas, with a focus on their sustainability under climate change conditions. By integrating three groups of indicators, the method generates a spatially explicit framework that supports the identification of the type, location, and urgency of adaptation and mitigation measures. The resulting proposal map enables the prioritization of spatial units requiring targeted interventions. Specifically, it identifies areas where support of particular ecosystem functions is most critical for improving climate regulation capacity. In parallel, it highlights areas where resilience enhancement is necessary to better withstand climate-related disturbances and determines which resilience preconditions require the greatest support. This approach facilitates the development of functionally effective and resilient green infrastructure capable of mitigating climate change impacts.

4.1. Discussing the Results of the Method Application

The application of the method revealed a relatively high level of ecosystem function (EF) performance within the study area. Compared with national mean values for the Czech Republic [75,92], the study area exhibited higher mean values for habitat provision (+2.15%), evapotranspiration (+9.9%), and carbon stock (+39.61%), with the most pronounced difference observed for carbon stock. These results challenge the assumption that urban and peri-urban landscapes inherently exhibit low biodiversity, habitat quality, or ecosystem functioning. In contrast, peri-urban and adjacent rural areas may support diverse land-use mosaics and transitional landscapes that provide high-value habitats and strong EF performance. This outcome is likely influenced by the city’s location near the Jizerské hory Protected Landscape Area and by the relatively high proportion of natural habitats (4.6% in the urban area; 23.5% in the peri-urban and rural area).
The difference in average resilience precondition values between the urban area and the peri-urban and rural area was smaller than that for EF performance, indicating that resilience was less dependent on the share of natural habitats. This is partly because resilience includes connectivity, which is influenced by the proximity of natural habitats, even those outside the assessed square. Moreover, urban environments often display relatively high habitat heterogeneity, which positively contributes to resilience.
The principal output of the method is a prioritization map identifying areas for mitigation and adaptation measures, specifying both urgency and intervention type. Clear spatial contrasts emerged between urban and peri-urban/rural areas.
In urban areas, squares selected for intervention were dominated by built-up and impervious surfaces associated with urban heat island effects and low EF values. Significantly reduced evapotranspiration and habitat provision indicate limited capacity to moderate temperature extremes and provide high-quality habitats. Carbon stocks are predictably low due to limited tree biomass and reduced presence of high-carbon soils. Lower connectivity (D2N) values further indicate weak functional linkages with surrounding natural areas, highlighting the need to strengthen blue–green infrastructure through green corridors, watercourse restoration, park axes, and connections to peri-urban forest complexes.
In most high-urgency urban squares (6 of 7), the method recommends simultaneous improvement of all ecosystem functions (EF) and resilience components. Although this limits spatial differentiation of measures, it reflects the systemic deficits typical of densely built environments. Implementation is often constrained by limited space, requiring multifunctional and often compromise-based solutions. Therefore, interventions should prioritize blue–green infrastructure. While the proposal map is intended to link to a catalogue of measures (not included here), we provide examples of adaptation and mitigation options that support both ecosystem functions and resilience across all indicators. In highly impermeable and dense areas, only partial or hybrid interventions are feasible:
  • increasing tree cover and establishing tree rows [18],
  • increase of the diversity of planted trees [93],
  • supporting some unmanaged green areas (“city wilderness”) where possible-around roads, railways, industrial areas, and other areas with lower human activity [94],
  • where connectivity is interrupted, the establishment of small “stepping stones” in space-limited areas [95,96],
  • restoring parts of canalized streams and rivers into a more natural riverbed with riparian vegetation in suitable areas [97],
  • replacing sealed surfaces with permeable or semi-vegetated materials [98],
  • improving water retention and rainwater collection and creating rain gardens in suitable locations [99],
  • implementing green roofs and green walls [100].
Such measures can improve evapotranspiration, reduce urban heat island effects, and enhance carbon sequestration while simultaneously increasing habitat heterogeneity and connectivity. Intensively managed lawns and nature-distant meadows may be improved through extensified management-reduced mowing frequency, mowing different part at different time, leaving some unmowed parts for winter [101,102], structural diversification, and improved water retention regimes [103]. However, the high share of habitat categories unsuitable for measure implementation in these squares offer limited potential for substantial enhancement. Although the method does not distinguish between specific measure types in urban area, it remains useful by prioritizing the most urgent squares for intervention.
In peri-urban and rural area, recommendations are more differentiated. Approximately 32.4–32.6% of the area shows no urgent problems; 28–31% requires EF support; 11–12% resilience support; and 25–28% support for both. This greater diversity of measure types and clearer spatial targeting of proposed measures increases the method’s practical efficiency in peri-urban and rural contexts.
The highest-urgency category represents 7.9% of the area. Within this category, measures more frequently target EF enhancement, especially habitat provision and carbon storage in intensively managed agricultural landscapes, mostly unnatural meadows and pastures. Examples of adaptation and mitigation measures in the most commonly recommended category identified by the proposal map, “Support of EF – Carbon storage and Habitat provision,” include:
  • restoration of species-rich grassland communities [104,105],
  • reduced fertilization and mowing intensity [101],
  • rewetting measures where hydrologically feasible [103],
  • introduction of structural elements such as hedgerows, solitary trees, tree rows, bio-corridors [106,107].
In production forests, particularly monoculture stands (e.g., spruce-dominated forests), carbon stock and biodiversity can be strengthened by:
  • gradual conversion toward mixed, close-to-nature forest stands [101],
  • extending rotation periods in suitable stands [108],
  • increasing forest structural heterogeneity [109],
  • Supporting age diversity in forests, create old forest patches, and retaining deadwood [110].
Resilience-oriented interventions are typically recommended in homogeneous forest stands and large landscape units where conversion to mixed-species broad-leaved stands and diversification of age structure could substantially improve biodiversity and heterogeneity [111]. Selective structural diversification in semi-natural beech forests may also enhance resilience without compromising conservation value.
These results show that in urban areas, the method primarily identifies priority locations for intervention, with limited differentiation of measure types; however, a set of measures can still be recommended to jointly improve ecosystem functioning and resilience. In peri-urban and rural areas, the method not only prioritizes the most urgent locations but also distinguishes between basic types of measures-support of EF or resilience-while specifying the particular EF components and resilience preconditions to be addressed, enabling more targeted measure selection.

4.2. Comparison with Other Studies Proposing Similar Methodological Concepts

We addressed several methodological challenges and knowledge gaps, comparing our approach with those of similar studies. These included (i) the selection of an appropriate spatial unit scale, input data, and value ranges; (ii) the application of ES/EF assessment in urban green space planning and climate adaptation; and (iii) the integration of EF resilience, all with the overall aim of developing a method suitable for practical use in spatial planning and the implementation of urban climate adaptation strategies.

4.2.1. Spatial Unit Scale and Appropriate Map Data

Existing studies assessing EF (or ES that they underpin) in urban environments are either detailed and require field measurements and thus are applicable only to very limited areas or, on the contrary, they are large-scale and mostly based on relatively coarse land cover data such as Corine Land Cover. Most urban ecosystem service assessments are based on relatively coarse spatial data. Studies such as [112,113] map ecosystem services using generalized land-cover and land-use classes, which only approximate the real heterogeneity of urban areas. Other approaches rely on even more aggregated information, either at the level of administrative units, e.g., [114] or for entire cities, e.g., [115]. As a result, fine-scale spatial variation in ecosystem service provision within cities is often obscured, see also the review by [27]. We utilized the Detailed Combined Layer of habitats, which integrates multiple map sources with the natural habitats map of the Czech Republic. This approach is suitable for evaluating habitat provision and resilience, particularly biodiversity and connectivity.
Because it was necessary to simplify the results of composite indicators and divide their range of values into three levels—high, medium and low, it posed a risk of categorizing the entire urban area into the worst category, reducing the method’s usability in urban environments. To address this issue, we separated the study area into urban area and peri-urban and rural area based on the share of urban and impervious areas as indicators. This allowed us to apply different value ranges suitable for each section. A threshold of 15% share of built and impervious areas to select urban area was effective, as areas just beyond the urban boundary showed relatively high ecosystem function values but also significant development pressure according to the city plan indicating a peri-urban zone poised for future city expansion.

4.2.2. Using ES/EF Assessment for Urban Greenery Planning and Climate Adaptation of Cities

Based on the existing studies [64,116] it is possible to deduce that urban ES represent an overarching concept that can be incorporated into spatial planning, land management, and governance practices aimed at creating more resilient and sustainable cities and their surroundings. Also, ES knowledge is instrumental to inform strategies for so-called ecosystem-based adaptation to climate change [18]. Despite growing knowledge of ES and awareness of the potential role of green infrastructure to address climate change challenges, the interpretation of ES provision maps and their synthetic utilization remains less explored, especially at the local scale [117]. The practical use of ES assessment in landscape planning and decision-making has been rare [118] and its inclusion in plans at the urban level often lacks sufficient baseline information [119].
An example of this approach is provided by Hansen et al. [120] who propose a conceptual framework for the assessment of multifunctionality of green infrastructure that can inform the design of planning processes and support stronger exchange between green infrastructure and ES. However, the practical part is limited to the suggestion to increase the provision of particular services, to broaden the spectrum of ES provided, or to create new elements where there is a demand, without more detailed guidance for this process. More detailed approach combining multifunctionality (based on 7 regulating ES) with connectivity (calculated as a least-cost path) was proposed by Ortega [121]. By identifying so-called pinch points (weak connectivity), they suggested areas suitable for restoration. These are proposed in areas of weak connectivity in important corridors (from the perspective of both, ES and connectivity) that fall into forest plantations. This approach is, however, less oriented towards climate change mitigation and more to species migration.
On the contrary, the next approach presented by Zardo et al. [119], focused more on climate regulation, assessed ecosystem functions related to shading and evapotranspiration to support urban planning. Unlike our proposed framework, their method classifies urban green infrastructure by structural typologies (canopy cover, soil cover, and size) rather than habitat-based functional groups. The proposal part focuses on enhancing cooling capacity in low-performing areas through three generic actions: increasing soil permeability, expanding tree canopy cover, and enlarging green space area. However, the method does not incorporate resilience or broader aspects of ecological stability, and its intervention framework remains relatively less differentiated. Our proposed methodology can contribute to applying scientific knowledge about EF/ES and their sustainable provision under climate change conditions, potentially supporting the planning of city adaptation strategies despite its pioneering nature and inherent uncertainties.

4.2.3. Considering Resilience (and Sustainability) of EF Providers

The proposed method represents one of the limited number of approaches that attempt to consider the sustainable persistence of EF providers under climate change conditions. Comparable approaches include those that integrate EF or ES assessments with connectivity metrics [122], as well as methods that incorporate indicators of ecosystem health and resilience [123] to reflect resilience potential. Davies et al. [124] suggested that sustainability as well as biodiversity and connectivity are among the most important sets of interest in green infrastructure planning. Wang et al. [125] proposed conceptual framework of green infrastructure proposal that integrates many principles of ecology as well as urban planning, including multifunctionality, climate adaptation and mitigation, long-term sustainability, connectivity and biodiversity. We also drew inspiration from McPhearson et al. [40] who suggested that urban sustainability can be achieved by ‘resilience through ES’ (ES regulate climate and mitigate the negative impacts of climate change) and ‘resilience of ES’ (providers of ES need to be resilient and therefore require some resilience preconditions, especially biodiversity). Our method assesses the resilience of EF/ES providers to climate change by evaluating their resilience potential. We assume that the quality of habitats, their biodiversity, and their arrangement in the landscape influence their resilience to climate change and that these resilience levels can be estimated using selected indicators related to landscape-level resilience preconditions. Despite the simplifications in our assumptions and methods, we believe this approach can improve planning for resilient urban greenery, aiding the sustainable delivery of ecosystem functions and services.

4.3. Practical Applicability and Limitations of the Proposed Methodology

The method is designed to mitigate climate change impacts by enhancing selected ecosystem functions/services (EF/ES) and reducing vulnerability through strengthened resilience. Although the use of a regular grid might suggest spatially diffuse interventions, the decision matrix ensures targeted prioritization. Measures are not proposed solely where EF/ES values are low, but are prioritized in locations where deficits coincide with higher relative climate risk and sufficient resilience potential (i.e., heterogeneity, ecological diversity, and connectivity). Consequently, the selected areas tend to form spatially coherent and functionally integrated systems rather than isolated intervention sites. Similarly, resilience-oriented measures are not uniformly assigned to all low-resilience cells. Highest priority is given to areas that currently provide relatively strong EF/ES but exhibit resilience deficits and higher climate risk, thereby safeguarding long-term service provision and preventing degradation.
Despite its conceptual simplicity and the use of a look-up table approach, the method relies partly on Czech-specific datasets, including the Czech Habitat Mapping Layer and the Habitat Valuation Method [71], which may limit direct transferability. Nevertheless, habitat mapping frameworks and Natura 2000 datasets are widely available across Europe [126], enabling adaptation in other countries. The approach is most readily transferable to regions with comparable biogeographic conditions, particularly in Central and Eastern Europe. Application in climatically distinct regions (e.g., Mediterranean or Alpine landscapes) would require inclusion of additional habitat types and recalibration of assigned values. However, the conceptual framework remains broadly transferable.
The proposed method primarily addresses climate change mitigation and adaptation related to temperature regulation. It does not explicitly assess other climate-relevant ecosystem services, such as hydrological cycle and water flow regulation, erosion control, or services that are particularly important in urban contexts, including cultural ecosystem services. Consequently, the framework should not be applied as a stand-alone basis for comprehensive green infrastructure planning, but rather as a targeted decision-support tool for temperature-related climate adaptation strategies [127,128,129]. In addition, the stability of ecosystem function and ecosystem service providers is evaluated mainly through resilience indicators. Resistance to increasing temperatures (such as habitat- or species-specific sensitivity to heat and drought) was not incorporated. Integrating such resistance-based metrics would further refine the assessment of habitat stability under projected climate change conditions.
The assessment is relative and does not define absolute thresholds for sufficient EF/ES provision or resilience. Although quantitative thresholds linking indicators to climate stress were not established, the relative approach effectively identifies spatial patterns and areas of comparative vulnerability. Reliable interpretation requires assessment across a sufficiently broad gradient of habitat quality [130,131,132]. Future research should focus on calibrating indicator thresholds across diverse case studies, as universal thresholds are unlikely to be applicable.
In addition to climate change, land-use change-particularly conversion to built-up areas-represents a major pressure in urban landscapes. The risk of land-use change and the level of green infrastructure protection should therefore be explicitly incorporated into spatial planning, as they significantly influence future EF provision. Extending the methodology to account for land-use change risk would allow prioritization of strong but vulnerable EF providers and enhance preventive planning and protection. Especially, all remnants of natural ecosystems should be regarded as extremely valuable and protected.
The results of the method application revealed the proportion of highest-urgency squares (4.92% in urban areas; 7.9% in peri-urban and rural areas) which indicates a realistic and spatially focused prioritization. While differentiation among measure types is limited in urban areas where comprehensive EF and resilience enhancement is generally required, peri-urban and rural areas show more diversified recommendations, addressing low EF in intensively managed agricultural land and low resilience in structurally homogeneous forests. To improve practical implementation, each measure category should be linked to a structured catalogue of recommended interventions.
Finally, the method is intended to inform professional planning decisions and should not be applied mechanically. Measures should not compromise existing natural habitats designated for conservation, nor reduce habitat diversity even if they enhance other functions (e.g., carbon storage or evapotranspiration). Interventions should preferentially target areas of lower biodiversity value. Because carbon storage operates at broader spatial scales, localized deficits are not inherently problematic unless widespread. Connectivity enhancement likewise requires landscape-scale analysis beyond individual grid cells to ensure functional ecological integration. Practical implementation may also be constrained by private land ownership, highlighting the importance of stakeholder engagement in subsequent planning phases.

5. Conclusions

This study developed a spatially explicit method to assess the sustainable provision of selected ecosystem functions and related regulating ecosystem services in urban and peri-urban areas. Based on a look-up table and Natura 2000 habitat data, the approach enables biodiversity-informed evaluation without extensive field surveys and is transferable across the EU. The application in Liberec confirmed its feasibility. EF performance exceeded the Czech national average, particularly for carbon storage. The method produced contrasting results across landscape types. In urban areas, spatial prioritization identified 4.9% of the area as the highest priority, mainly corresponding to built-up surfaces; however, differentiation among measure types was limited and intervention potential constrained. In peri-urban and rural areas, 7.9% of the area was classified as highest priority, with clearer differentiation of measures: EF enhancement was recommended mainly for intensively managed agricultural land, while resilience support targeted structurally simplified forests. Overall, the method proved more robust in peri-urban and rural contexts than in dense urban environments. Although simplified, the framework balances analytical rigor and applicability. Further development of the method should include threshold calibration, integration of land-use change risk, additional climate-related ecosystem functions focused on water regime and eventually integration of climate resistance to complete ecological stability assessment next to resilience. For better practical use, structured catalogue of measures to support implementation should be prepared and stakeholder engagement in subsequent planning phases initialized.

Supplementary Materials

The following supporting information can be downloaded at: https://www.mdpi.com/article/10.3390/land15040569/s1, Supplementary Material S1, Table S1: Habitat types and their relative point values, Supplementary Material S2: Description of methods for Habitat Valuation, Landscape heterogeneity and Landscape connectivity assessment.

Author Contributions

CRediT M.P.: Conceptualization, Writing—Original Draft, Methodology. R.V.: Formal analysis, Visualization, Methodology. V.P.: Formal analysis, Software. L.Š.: Investigation, Data curation. L.S.: Validation, Writing—Review & Editing. O.C.: Investigation, Writing—Review & Editing. A.A.: Writing—Review & Editing. J.P.: Writing—Review & Editing. P.C.: Supervision, Methodology, Project administration, Funding acquisition. All authors have read, understood, and have complied as applicable with the statement on “Ethical responsibilities of Authors” as found in the Instructions for Authors. All authors have read and agreed to the published version of the manuscript.

Funding

This research was financially supported by the Ministry of Education, Youth and Sports of CR within the Program Inter-COST, grant LUC23169.

Data Availability Statement

Dataset available on request from the authors.

Acknowledgments

This work was supported by the Ministry of Education, Youth and Sports of CR within the Program Inter-COST, grant LUC23169.

Conflicts of Interest

The authors declare no conflict of interest.

Abbreviations

ESEcosystem Services
EFEcosystem Functions
EF/ESEcosystem functions that are regarded as capacity to provide relevant ecosystem services
CICESCommon International Classification of Ecosystem Services
TEEBThe Economics of Ecosystems and Biodiversity
HVMHabitat Valuation Method
PLAProtected Landscape Area
CRCzech Republic
NCA CRNature Conservation Agency of the Czech Republic

References

  1. European Commission. Developments and Forecasts on Continuing Urbanisation; European Commission: Bruxelles, Belgium, 2020. [Google Scholar]
  2. Nilsson, K.; Pauleit, S.; Bell, S.; Aalbers, C.; Sick Nielsen, T.A. (Eds.) Peri-Urban Futures: Scenarios and Models for Land Use Change in Europe; Springer: Berlin/Heidelberg, Germany, 2013. [Google Scholar]
  3. Brázdil, R.; Zahradníček, P.; Pišoft, P.; Štěpánek, P.; Bělínová, M.; Dobrovolný, P. Temperature and Precipitation Fluctuations in the Czech Republic during the Period of Instrumental Measurements. Theor. Appl. Climatol. 2012, 110, 17–34. [Google Scholar] [CrossRef]
  4. Střeštík, J.; Rožnovský, J.; Štěpánek, P.; Zahradníček, P. Increase of Annual and Seasonal Air Temperatures in the Czech Republic during 1961–2010. In Mendel and Bioclimatology. Conference Proceedings; Mendel University: Brno, Czech Republic, 2014. [Google Scholar]
  5. Wilby, R.L. Past and Projected Trends in London’s Urban Heat Island. Weather 2003, 58, 251–260. [Google Scholar] [CrossRef]
  6. Meitner, J.; Štěpánek, P.; Skalák, P.; Dubrovský, M.; Lhotka, O.; Penčevová, R.; Zahradníček, P.; Farda, A.; Trnka, M. Validation and Selection of a Representative Subset from the Ensemble of EURO-CORDEX EUR11 Regional Climate Model Outputs for the Czech Republic. Atmosphere 2023, 14, 1442. [Google Scholar] [CrossRef]
  7. Marbaix, P.; Magnan, A.K.; Muccione, V.; Thorne, P.W.; Zommers, Z. Climate Change Risks Illustrated by the Intergovernmental Panel on Climate Change (IPCC) “Burning Embers”. Earth Syst. Sci. Data 2025, 17, 317–349. [Google Scholar] [CrossRef]
  8. Meineke, E.K.; Dunn, R.R.; Sexton, J.O.; Frank, S.D. Urban Warming Drives Insect Pest Abundance on Street Trees. PLoS ONE 2013, 8, e59687. [Google Scholar] [CrossRef]
  9. Lindley, S.J.; Gill, S.E.; Cavan, G.; Yeshitela, K.; Nebebe, A.; Woldegerima, T.; Kibassa, D.; Shemdoe, R.; Renner, F.; Buchta, K.; et al. Green Infrastructure for Climate Adaptation in African Cities. In Urban Vulnerability and Climate Change in Africa; Pauleit, S., Coly, A., Fohlmeister, S., Gasparini, P., Jørgensen, G., Kabisch, S., Kombe, W.J., Lindley, S., Simonis, I., Yeshitela, K., et al., Eds.; Future City; Springer International Publishing: Cham, Switzerland, 2015; Volume 4, pp. 107–152. [Google Scholar]
  10. Potschin, M.B.; Haines-Young, R.H. Ecosystem Services: Exploring a Geographical Perspective. Prog. Phys. Geogr. Earth Environ. 2011, 35, 575–594. [Google Scholar] [CrossRef]
  11. Tirri, R.; Lehtonen, J.; Pihakaski, S.; Portin, P. Elsevier’s Dictionary of Biology; Elsevier: Amsterdam, The Netherlands, 1998. [Google Scholar]
  12. Lyons, K.G.; Brigham, C.A.; Traut, B.H.; Schwartz, M.W. Rare Species and Ecosystem Functioning. Conserv. Biol. 2005, 19, 1019–1024. [Google Scholar] [CrossRef]
  13. De Groot, R.S.; Wilson, M.A.; Boumans, R.M.J. A Typology for the Classification, Description and Valuation of Ecosystem Functions, Goods and Services. Ecol. Econ. 2002, 41, 393–408. [Google Scholar] [CrossRef]
  14. Kremen, C. Managing Ecosystem Services: What Do We Need to Know about Their Ecology? Ecol. Lett. 2005, 8, 468–479. [Google Scholar] [CrossRef]
  15. Fisher, B.; Turner, R.K.; Morling, P. Defining and Classifying Ecosystem Services for Decision Making. Ecol. Econ. 2009, 68, 643–653. [Google Scholar] [CrossRef]
  16. Rahman, M.A.; Hartmann, C.; Moser-Reischl, A.; Von Strachwitz, M.F.; Paeth, H.; Pretzsch, H.; Pauleit, S.; Rötzer, T. Tree Cooling Effects and Human Thermal Comfort under Contrasting Species and Sites. Agric. For. Meteorol. 2020, 287, 107947. [Google Scholar] [CrossRef]
  17. Zölch, T.; Maderspacher, J.; Wamsler, C.; Pauleit, S. Using Green Infrastructure for Urban Climate-Proofing: An Evaluation of Heat Mitigation Measures at the Micro-Scale. Urban For. Urban Green. 2016, 20, 305–316. [Google Scholar] [CrossRef]
  18. Geneletti, D.; Cortinovis, C.; Zardo, L.; Esmail, B.A. Planning for Ecosystem Services in Cities; SpringerBriefs in Environmental Science; Springer Open: Cham, Switzerland, 2020. [Google Scholar]
  19. Pulighe, G.; Fava, F.; Lupia, F. Insights and Opportunities from Mapping Ecosystem Services of Urban Green Spaces and Potentials in Planning. Ecosyst. Serv. 2016, 22, 1–10. [Google Scholar] [CrossRef]
  20. Niemelä, J.; Saarela, S.-R.; Söderman, T.; Kopperoinen, L.; Yli-Pelkonen, V.; Väre, S.; Kotze, D.J. Using the Ecosystem Services Approach for Better Planning and Conservation of Urban Green Spaces: A Finland Case Study. Biodivers. Conserv. 2010, 19, 3225–3243. [Google Scholar] [CrossRef]
  21. Lepczyk, C.A.; Aronson, M.F.J.; Evans, K.L.; Goddard, M.A.; Lerman, S.B.; MacIvor, J.S. Biodiversity in the City: Fundamental Questions for Understanding the Ecology of Urban Green Spaces for Biodiversity Conservation. BioScience 2017, 67, 799–807. [Google Scholar] [CrossRef]
  22. Spotswood, E.N.; Beller, E.E.; Grossinger, R.; Grenier, J.L.; Heller, N.E.; Aronson, M.F.J. The Biological Deserts Fallacy: Cities in Their Landscapes Contribute More than We Think to Regional Biodiversity. BioScience 2021, 71, 148–160. [Google Scholar] [CrossRef]
  23. Chapin, F.S., III; Walker, B.H.; Hobbs, R.J.; Hooper, D.U.; Lawton, J.H.; Sala, O.E.; Tilman, D. Biotic Control over the Functioning of Ecosystems. Science 1997, 277, 500–504. [Google Scholar] [CrossRef]
  24. Rahman, M.A.; Moser, A.; Rötzer, T.; Pauleit, S. Microclimatic Differences and Their Influence on Transpirational Cooling of Tilia Cordata in Two Contrasting Street Canyons in Munich, Germany. Agric. For. Meteorol. 2017, 232, 443–456. [Google Scholar] [CrossRef]
  25. Dandois, J.P.; Ellis, E.C. High Spatial Resolution Three-Dimensional Mapping of Vegetation Spectral Dynamics Using Computer Vision. Remote Sens. Environ. 2013, 136, 259–276. [Google Scholar] [CrossRef]
  26. Cook, E.M.; Hall, S.J.; Larson, K.L. Residential Landscapes as Social-Ecological Systems: A Synthesis of Multi-Scalar Interactions between People and Their Home Environment. Urban Ecosyst. 2012, 15, 19–52. [Google Scholar] [CrossRef]
  27. Campagne, C.S.; Roche, P.; Müller, F.; Burkhard, B. Ten Years of Ecosystem Services Matrix: Review of a (r)Evolution. One Ecosyst. 2020, 5, e51103. [Google Scholar] [CrossRef]
  28. Hong, S.-K.; Song, I.-J.; Byun, B.; Yoo, S.; Nakagoshi, N. Applications of Biotope Mapping for Spatial Environmental Planning and Policy: Case Studies in Urban Ecosystems in Korea. Landsc. Ecol. Eng. 2005, 1, 101–112. [Google Scholar] [CrossRef]
  29. McVittie, A.; Faccioli, M. Biodiversity and Ecosystem Services Net Gain Assessment: A Comparison of Metrics. Ecosyst. Serv. 2020, 44, 101145. [Google Scholar] [CrossRef]
  30. Weiers, S.; Bock, M.; Wissen, M.; Rossner, G. Mapping and Indicator Approaches for the Assessment of Habitats at Different Scales Using Remote Sensing and GIS Methods. Landsc. Urban Plan. 2004, 67, 43–65. [Google Scholar] [CrossRef]
  31. Bellard, C.; Bertelsmeier, C.; Leadley, P.; Thuiller, W.; Courchamp, F. Impacts of Climate Change on the Future of Biodiversity: Biodiversity and Climate Change. Ecol. Lett. 2012, 15, 365–377. [Google Scholar] [CrossRef]
  32. Jump, A.S.; Peñuelas, J. Running to Stand Still: Adaptation and the Response of Plants to Rapid Climate Change. Ecol. Lett. 2005, 8, 1010–1020. [Google Scholar] [CrossRef]
  33. Petit, R.J.; Hampe, A. Some Evolutionary Consequences of Being a Tree. Annu. Rev. Ecol. Evol. Syst. 2006, 37, 187–214. [Google Scholar] [CrossRef]
  34. Valladares, F. A Mechanistic View of the Capacity of Forests to Cope with Climate Change. In Managing Forest Ecosystems: The Challenge of Climate Change; Bravo, F., LeMay, V., Jandl, R., Eds.; Managing Forest Ecosystems; Springer International Publishing: Cham, Switzerland, 2017; Volume 34, pp. 15–40. [Google Scholar]
  35. Acosta, M.; Ač, A.; Pavelka, M.; Havránková, K.; Loescher, H.W.; Butler, J.H.; Janouš, D.; Marek, M.V. Addressing Environmental Change through Emergent Integrated Environmental Observatories: A Case Study in the Czech Republic. Environments 2020, 7, 19. [Google Scholar] [CrossRef]
  36. Oliver, T.H.; Heard, M.S.; Isaac, N.J.B.; Roy, D.B.; Procter, D.; Eigenbrod, F.; Freckleton, R.; Hector, A.; Orme, C.D.L.; Petchey, O.L.; et al. Biodiversity and Resilience of Ecosystem Functions. Trends Ecol. Evol. 2015, 30, 673–684. [Google Scholar] [CrossRef]
  37. Pimm, S.L. The Complexity and Stability of Ecosystems. Nature 1984, 307, 321–326. [Google Scholar] [CrossRef]
  38. Orwin, K.H.; Wardle, D.A. New Indices for Quantifying the Resistance and Resilience of Soil Biota to Exogenous Disturbances. Soil Biol. Biochem. 2004, 36, 1907–1912. [Google Scholar] [CrossRef]
  39. Donohue, I.; Petchey, O.L.; Montoya, J.M.; Jackson, A.L.; McNally, L.; Viana, M.; Healy, K.; Lurgi, M.; O’Connor, N.E.; Emmerson, M.C. On the Dimensionality of Ecological Stability. Ecol. Lett. 2013, 16, 421–429. [Google Scholar] [CrossRef] [PubMed]
  40. McPhearson, T.; Hamstead, Z.A.; Kremer, P. Urban Ecosystem Services for Resilience Planning and Management in New York City. AMBIO 2014, 43, 502–515. [Google Scholar] [CrossRef] [PubMed]
  41. Feliciotti, A.; Romice, O.; Porta, S. Design for Change: Five Proxies for Resilience in the Urban Form. Open House Int. 2016, 41, 23–30. [Google Scholar] [CrossRef]
  42. Reynolds, H.L.; Mincey, S.K.; Montoya, R.D.; Hamlin, S.; Sullivan, A.; Thapa, B.; Wilson, J.; Rosing, H.; Jarzen, J.; Grove, J.M. Green infrastructure for urban resilience: A trait-based framework. Front. Ecol. Environ. 2022, 20, 231–239. [Google Scholar] [CrossRef]
  43. Quinlan, A.E.; Berbés-Blázquez, M.; Haider, L.J.; Peterson, G.D. Measuring and Assessing Resilience: Broadening Understanding through Multiple Disciplinary Perspectives. J. Appl. Ecol. 2016, 53, 677–687. [Google Scholar] [CrossRef]
  44. Folke, C. Resilience: The Emergence of a Perspective for Social–Ecological Systems Analyses. Glob. Environ. Change 2006, 16, 253–267. [Google Scholar] [CrossRef]
  45. Hooper, D.U.; Chapin, F.S.; Ewel, J.J.; Hector, A.; Inchausti, P.; Lavorel, S.; Lawton, J.H.; Lodge, D.M.; Loreau, M.; Naeem, S.; et al. Effects of Biodiversity on Ecosystem Functioning: A consensus of current knowledge. Ecol. Monogr. 2005, 75, 3–35. [Google Scholar] [CrossRef]
  46. Pereira, H.M.; Leadley, P.W.; Proença, V.; Alkemade, R.; Scharlemann, J.P.W.; Fernandez-Manjarrés, J.F.; Araújo, M.B.; Balvanera, P.; Biggs, R.; Cheung, W.W.L.; et al. Scenarios for Global Biodiversity in the 21st Century. Science 2010, 330, 1496–1501. [Google Scholar] [CrossRef]
  47. Tallis, H.; Kareiva, P.; Marvier, M.; Chang, A. An Ecosystem Services Framework to Support Both Practical Conservation and Economic Development. Proc. Natl. Acad. Sci. USA 2008, 105, 9457–9464. [Google Scholar] [CrossRef]
  48. Baker, S.C.; Spies, T.A.; Wardlaw, T.J.; Balmer, J.; Franklin, J.F.; Jordan, G.J. The Harvested Side of Edges: Effect of Retained Forests on the Re-Establishment of Biodiversity in Adjacent Harvested Areas. For. Ecol. Manag. 2013, 302, 107–121. [Google Scholar] [CrossRef]
  49. Pascual-Hortal, L.; Saura, S. Comparison and Development of New Graph-Based Landscape Connectivity Indices: Towards the Priorization of Habitat Patches and Corridors for Conservation. Landsc. Ecol. 2006, 21, 959–967. [Google Scholar] [CrossRef]
  50. Mitchell, M.G.E.; Bennett, E.M.; Gonzalez, A. Linking Landscape Connectivity and Ecosystem Service Provision: Current Knowledge and Research Gaps. Ecosystems 2013, 16, 894–908. [Google Scholar] [CrossRef]
  51. Heller, N.E.; Zavaleta, E.S. Biodiversity Management in the Face of Climate Change: A Review of 22 Years of Recommendations. Biol. Conserv. 2009, 142, 14–32. [Google Scholar] [CrossRef]
  52. Benedict, M.A.; McMahon, E.T. Green Infrastructure: Smart Conservation for the 21st Century. Renew. Resour. J. 2002, 20, 12–17. [Google Scholar]
  53. Snäll, T.; Lehtomäki, J.; Arponen, A.; Elith, J.; Moilanen, A. Green Infrastructure Design Based on Spatial Conservation Prioritization and Modeling of Biodiversity Features and Ecosystem Services. Environ. Manag. 2016, 57, 251–256. [Google Scholar] [CrossRef]
  54. Wang, J.; Xu, C.; Pauleit, S.; Kindler, A.; Banzhaf, E. Spatial Patterns of Urban Green Infrastructure for Equity: A Novel Exploration. J. Clean. Prod. 2019, 238, 117858. [Google Scholar] [CrossRef]
  55. Pozoukidou, G. Designing a Green Infrastructure Network for Metropolitan Areas: A Spatial Planning Approach. Euro-Mediterr. J. Environ. Integr. 2020, 5, 40. [Google Scholar] [CrossRef]
  56. Wang, J.; Banzhaf, E. Towards a Better Understanding of Green Infrastructure: A Critical Review. Ecol. Indic. 2018, 85, 758–772. [Google Scholar] [CrossRef]
  57. Bastian, O. The Role of Biodiversity in Supporting Ecosystem Services in Natura 2000 Sites. Ecol. Indic. 2013, 24, 12–22. [Google Scholar] [CrossRef]
  58. CHMI Czech Hydrometeorological Institute 2020. Available online: https://en.chmi.cz/ (accessed on 15 February 2024).
  59. GEOCR500 for INSPIRE Geological Map of the Czech Republic 2018. Available online: https://inspire-geoportal.ec.europa.eu/srv/api/records/5c01180b-90d8-4bc2-8b1b-7ae20a010852?language=all (accessed on 15 February 2024).
  60. ESRI World Topographic Map 2021. Available online: https://hub.arcgis.com/datasets/esri::world-topographic-map/explore?location=49.207509%2C14.489485%2C13 (accessed on 2 June 2023).
  61. ESRI World Hillshade 2022. Available online: https://www.arcgis.com/home/item.html?id=1b243539f4514b6ba35e7d995890db1d (accessed on 2 June 2023).
  62. ČUZK Data50 2021. Available online: https://geoportal.cuzk.cz/(S(1di3te11bmf3uqv51qbmoieh))/Default.aspx?lng=EN&mode=TextMeta&side=mapy_data50&text=dSady_mapyData50&head_tab=sekce-02-gp&menu=2290 (accessed on 14 February 2024).
  63. © OpenStreetMap © OpenStreetMap 2022. Available online: https://openstreetmap.cz/ (accessed on 15 February 2024).
  64. Haase, D.; Frantzeskaki, N.; Elmqvist, T. Ecosystem Services in Urban Landscapes: Practical Applications and Governance Implications. AMBIO 2014, 43, 407–412. [Google Scholar] [CrossRef]
  65. Skelhorn, C.; Lindley, S.; Levermore, G. The Impact of Vegetation Types on Air and Surface Temperatures in a Temperate City: A Fine Scale Assessment in Manchester, UK. Landsc. Urban Plan. 2014, 121, 129–140. [Google Scholar] [CrossRef]
  66. Frélichová, J.; Vačkář, D.; Pártl, A.; Loučková, B.; Harmáčková, Z.V.; Lorencová, E. Integrated Assessment of Ecosystem Services in the Czech Republic. Ecosyst. Serv. 2014, 8, 110–117. [Google Scholar] [CrossRef]
  67. © NCA CR Update of Habitat Mapping Layer 2022. Available online: https://data.nature.cz/ds/21 (accessed on 6 May 2023).
  68. Chytrý, M.; Kučera, T.; Grulich, V.; Lustyk, P. Katalog Biotopů ČR (Catalog of Habitats in the Czech Republic); AOPK ČR: Prague, Czech Republic, 2010. [Google Scholar]
  69. © EEA High Resolution Layer: Dominant Leaf Type 2018. 2020. Available online: https://land.copernicus.eu/en/products/high-resolution-layer-forests-and-tree-cover/dominant-leaf-type-2018-raster-10-m-europe-yearly (accessed on 15 February 2024).
  70. © FMI Forest Growth Stages (2015). 2015. Available online: https://ga.nli.gov.cz/DsNli/Iles/ (accessed on 4 May 2023).
  71. Seják, J.; Cudlín, P.; Petříček, V.; Prokopová, M.; Cudlín, O.; Holcová, D.; Kaprová, K.; Melichar, J.; Škarková, P.; Žákovská, K.; et al. Metodika Hodnocení Biotopů AOPK ČR, 6th verze (Habitat Assessment Methodology NCA CR, 6th version); Nature Conservation Agency of the Czech Republic: Prague, Czech Republic, 2018. [Google Scholar]
  72. Potschin-Young, M.; Haines-Young, R.; Görg, C.; Heink, U.; Jax, K.; Schleyer, C. Understanding the role of conceptual frameworks: Reading the ecosystem service cascade. Ecosyst. Serv. 2018, 29, 428–440. [Google Scholar] [CrossRef]
  73. © NCA CR Habitat Mapping 2015. Available online: https://geoportal.gov.cz/php/micka/record/basic/56f11a39-8f40-421e-bf0c-272d0a02080a?dlang=eng (accessed on 15 February 2024).
  74. Pechanec, V.; Cudlín, O.; Zapletal, M.; Purkyt, J.; Štěrbová, L.; Chobot, K.; Tangwa, E.; Včeláková, R.; Prokopová, M.; Cudlín, P. Assessing Habitat Vulnerability and Loss of Naturalness: Applying the GLOBIO3 Model in the Czech Republic. Sustainability 2021, 13, 5355. [Google Scholar] [CrossRef]
  75. Seják, J.; Pokorný, J.; Zapletal, M.; Petříček, V.; Guth, J.; Chuman, T.; Romportl, D.; Skořepová, I.; Vacek, V.; Černý, K.; et al. Hodnocení Funkcí a Služeb Ekosystémů České Republiky (Valuation Functions and Services of Ecosystems in the Czech Republic); Faculty of Environment, University Jana Evangelista Purkyně University: Ústí nad Labem, Czech Republic, 2010. [Google Scholar]
  76. Přibáň, K.; Ondok, J.P.; Jeník, J. Patterns of Temperature and Humidity in Wetland Biotopes. Aquat. Bot. 1986, 25, 191–202. [Google Scholar] [CrossRef]
  77. Rejšková, A. Non-Metabolic Use of Solar Energy in Plants. Ph.D. Thesis, University of South Bohemia in České Budějovice, Department of Physical Biology, České Budějovice, Czech Republic, 2009. [Google Scholar]
  78. Ryszkowski, L. Landscape Ecology in Agroecosystems Management; CRC Press: Boca Raton, FL, USA, 2002. [Google Scholar]
  79. Včeláková, R.; Prokopová, M.; Pechanec, V.; Štěrbová, L.; Cudlín, O.; Alhuseen, A.M.A.; Purkyt, J.; Cudlín, P. Assessment and Spatial Distribution of Urban Ecosystem Functions Applied in Two Czech Cities. Appl. Sci. 2023, 13, 5759. [Google Scholar] [CrossRef]
  80. Stará, L.; Matějka, K.; Cudlín, P.; Pokorný, J.; Středa, T.; Čížková, H.; Pechar, L.; Burešová, R.; Zemek, F.; Marek, M.M. (Eds.) Carbon supply in the vegetation of the Czech Republic and model carbon balance of the landscape. In Carbon in the Ecosystems of the Czech Republic Under Changing Climate; Academia: Prague, Czech Republic, 2011. [Google Scholar]
  81. Pechanec, V.; Štěrbová, L.; Purkyt, J.; Prokopová, M.; Včeláková, R.; Cudlín, O.; Vyvlečka, P.; Cienciala, E.; Cudlín, P. Selected Aspects of Carbon Stock Assessment in Aboveground Biomass. Land 2022, 11, 66. [Google Scholar] [CrossRef]
  82. Krásná, K.; Štěrbová, L.; Prokopová, M.; Jakubínský, J.; Vyvlečka, P.; Pechanec, V. Ecological Status of Floodplains and Their Potential to Carbon Storage: Case Study from Three Watersheds in the South Moravian Region, Czech Republic. J. Landsc. Ecol. 2023, 16, 94–131. [Google Scholar] [CrossRef]
  83. Daniel, M.; Lemonsu, A.; Déqué, M.; Somot, S.; Alias, A.; Masson, V. Benefits of Explicit Urban Parameterization in Regional Climate Modeling to Study Climate and City Interactions. Clim. Dyn. 2019, 52, 2745–2764. [Google Scholar] [CrossRef]
  84. Gao, J.; O’Neill, B.C. Mapping Global Urban Land for the 21st Century with Data-Driven Simulations and Shared Socioeconomic Pathways. Nat. Commun. 2020, 11, 2302. [Google Scholar] [CrossRef]
  85. Arnold, C.L.; Gibbons, C.J. Impervious Surface Coverage: The Emergence of a Key Environmental Indicator. J. Am. Plan. Assoc. 1996, 62, 243–258. [Google Scholar] [CrossRef]
  86. Yan, Z.; Teng, M.; He, W.; Liu, A.; Li, Y.; Wang, P. Impervious Surface Area Is a Key Predictor for Urban Plant Diversity in a City Undergone Rapid Urbanization. Sci. Total Environ. 2019, 650, 335–342. [Google Scholar] [CrossRef]
  87. Geslin, B.; Le Féon, V.; Folschweiller, M.; Flacher, F.; Carmignac, D.; Motard, E.; Perret, S.; Dajoz, I. The Proportion of Impervious Surfaces at the Landscape Scale Structures Wild Bee Assemblages in a Densely Populated Region. Ecol. Evol. 2016, 6, 6599–6615. [Google Scholar] [CrossRef]
  88. Wu, J. Effects of Changing Scale on Landscape Pattern Analysis: Scaling Relations. Landsc. Ecol. 2004, 19, 125–138. [Google Scholar] [CrossRef]
  89. Holland, J.D.; Bert, D.G.; Fahrig, L. Determining the Spatial Scale of Species’ Response to Habitat. BioScience 2004, 54, 227. [Google Scholar] [CrossRef]
  90. Rüdisser, J.; Tasser, E.; Tappeiner, U. Distance to Nature—A New Biodiversity Relevant Environmental Indicator Set at the Landscape Level. Ecol. Indic. 2012, 15, 208–216. [Google Scholar] [CrossRef]
  91. Chakraborty, D.; Dobor, L.; Zolles, A.; Hlásny, T.; Schueler, S. High-Resolution Gridded Climate Data for Europe Based on Bias-Corrected EURO-CORDEX: The ECLIPS-2.0 Dataset; Austrian Research Centre for Forests (BFW): Vienna, Austria, 2020. [Google Scholar]
  92. TransAdapt TransAdapt 2021. Available online: https://transadapt.cz/vysledky/ (accessed on 15 August 2025).
  93. Paquette, A.; Sousa-Silva, R.; Maure, F.; Cameron, E.; Belluau, M.; Messier, C. Praise for Diversity: A Functional Approach to Reduce Risks in Urban Forests. Urban For. Urban Green. 2021, 62, 127157. [Google Scholar] [CrossRef]
  94. Lehmann, S. Growing Biodiverse Urban Futures: Renaturalization and Rewilding as Strategies to Strengthen Urban Resilience. Sustainability 2021, 13, 2932. [Google Scholar] [CrossRef]
  95. MacKinnon, M.; Pedersen Zari, M.; Brown, D.K. Improving Urban Habitat Connectivity for Native Birds: Using Least-Cost Path Analyses to Design Urban Green Infrastructure Networks. Land 2023, 12, 1456. [Google Scholar] [CrossRef]
  96. Wang, X.; Wen, D.; Liu, P.; Wei, C.; Zhao, P.; Xu, N. Maintaining Ecological Connectivity in Highly Urbanized Areas: Optimal Strategy, Key Patches and Protection Policy. Ecol. Indic. 2024, 164, 112152. [Google Scholar] [CrossRef]
  97. Penning, E.; Peñailillo Burgos, R.; Mens, M.; Dahm, R.; De Bruijn, K. Nature-Based Solutions for Floods AND Droughts AND Biodiversity: Do We Have Sufficient Proof of Their Functioning? Camb. Prism. Water 2023, 1, e11. [Google Scholar] [CrossRef]
  98. Vieillard, C.; Vidal-Beaudet, L.; Dagois, R.; Lothode, M.; Vadepied, F.; Gontier, M.; Schwartz, C.; Ouvrard, S. Impacts of Soil De-Sealing Practices on Urban Land-Uses, Soil Functions and Ecosystem Services in French Cities. Geoderma Reg. 2024, 38, e00854. [Google Scholar] [CrossRef]
  99. Asleson, B.C.; Nestingen, R.S.; Gulliver, J.S.; Hozalski, R.M.; Nieber, J.L. Performance Assessment of Rain Gardens1. J. Am. Water Resour. Assoc. 2009, 45, 1019–1031. [Google Scholar] [CrossRef]
  100. Madre, F.; Vergnes, A.; Machon, N.; Clergeau, P. Green Roofs as Habitats for Wild Plant Species in Urban Landscapes: First Insights from a Large-Scale Sampling. Landsc. Urban Plan. 2014, 122, 100–107. [Google Scholar] [CrossRef]
  101. Hildmann, C.; Zimmermann, B.; Schlepphorst, R.; Rösel, L.; Kleinschmidt, F.; Kruber, S.; Wätzold, F. Measures for Adaptation to Climate Change through Water Retention and Cooling by Transpiration-a Catalogue of Measures for a Drought-Prone Area in Eastern Germany. Zenodo 2022, 1–74. [Google Scholar] [CrossRef]
  102. Vos, C.C.; Berry, P.; Opdam, P.; Baveco, H.; Nijhof, B.; O’Hanley, J.; Bell, C.; Kuipers, H. Adapting Landscapes to Climate Change: Examples of Climate-proof Ecosystem Networks and Priority Adaptation Zones. J. Appl. Ecol. 2008, 45, 1722–1731. [Google Scholar] [CrossRef]
  103. Kettunen, M.; Terry, A.; Tucker, G.; Jones, A. Guidance on the Maintenance of Landscape Features of Major Importance for Wild Flora and Fauna-Guidance on the Implementation of Article 3 of the Birds Directive (79/409/EEC) and Article 10 of the Habitats Directive (92/43/EEC); European Commission: Bruxelles, Belgium, 2007. [Google Scholar]
  104. Plantueux, S.; Peeters, A.; McCracken, D. Biodiversity in Intensive Grasslands: Effect of Management, Improvement and Challenges. Agron. Res. 2005, 3, 153–164. [Google Scholar]
  105. Isselstein, J.; Jeangros, B.; Pavlu, V. Agronomic Aspects of Biodiversity Targeted Management of Temperate Grasslands in Europe—A Review. Agron. Res. 2005, 3, 139–151. [Google Scholar]
  106. Graham, L.; Gaulton, R.; Gerard, F.; Staley, J.T. The Influence of Hedgerow Structural Condition on Wildlife Habitat Provision in Farmed Landscapes. Biol. Conserv. 2018, 220, 122–131. [Google Scholar] [CrossRef]
  107. Wilkes, M.A.; Bennett, J.; Burbi, S.; Charlesworth, S.; Dehnen-Schmutz, K.; Rayns, F.; Schmutz, U.; Smith, B.; Tilzey, M.; Trenchard, L.; et al. Making Way for Trees? Changes in Land-Use, Habitats and Protected Areas in Great Britain under “Global Tree Restoration Potential”. Sustainability 2020, 12, 5845. [Google Scholar] [CrossRef]
  108. Kaipainen, T.; Liski, J.; Pussinen, A.; Karjalainen, T. Managing Carbon Sinks by Changing Rotation Length in European Forests. Environ. Sci. Policy 2004, 7, 205–219. [Google Scholar] [CrossRef]
  109. Pretzsch, H.; Hilmers, T. Structural Diversity and Carbon Stock of Forest Stands: Tradeoff as Modified by Silvicultural Thinning. Eur. J. For. Res. 2025, 144, 775–796. [Google Scholar] [CrossRef]
  110. Kobler, J.; Hochbichler, E.; Pröll, G.; Dirnböck, T. How to Optimize Carbon Sinks and Biodiversity in the Conversion of Norway Spruce to Beech Forests in Austria? Forests 2024, 15, 359. [Google Scholar] [CrossRef]
  111. Bosela, M.; Marcis, P.; Polťák, D.; Rybár, J.; Fleischer, P., Sr.; Fleischer, P., Jr.; Gömöryová, E.; Vido, J.; Nalevanková, P.; Škvarenina, J.; et al. Norway Spruce Monoculture Has Lower Resilience and Carbon Sequestration Capacity than a More Diverse Broadleaved Forest: A Case Study in Central Europe. For. Ecol. Manag. 2025, 591, 122829. [Google Scholar] [CrossRef]
  112. Burkhard, B.; Kroll, F.; Nedkov, S.; Müller, F. Mapping Ecosystem Service Supply, Demand and Budgets. Ecol. Indic. 2012, 21, 17–29. [Google Scholar] [CrossRef]
  113. Kroll, F.; Müller, F.; Haase, D.; Fohrer, N. Rural–Urban Gradient Analysis of Ecosystem Services Supply and Demand Dynamics. Land Use Policy 2012, 29, 521–535. [Google Scholar] [CrossRef]
  114. Escobedo, F.J.; Nowak, D.J. Spatial Heterogeneity and Air Pollution Removal by an Urban Forest. Landsc. Urban Plan. 2009, 90, 102–110. [Google Scholar] [CrossRef]
  115. Larondelle, N.; Haase, D.; Kabisch, N. Mapping the diversity of regulating ecosystem services in European cities. Glob. Environ. Change 2014, 26, 119–129. [Google Scholar] [CrossRef]
  116. Elmqvist, T.; Setälä, H.; Handel, S.; Van Der Ploeg, S.; Aronson, J.; Blignaut, J.; Gómez-Baggethun, E.; Nowak, D.; Kronenberg, J.; De Groot, R. Benefits of Restoring Ecosystem Services in Urban Areas. Curr. Opin. Environ. Sustain. 2015, 14, 101–108. [Google Scholar] [CrossRef]
  117. Kaczorowska, A.; Kain, J.-H.; Kronenberg, J.; Haase, D. Ecosystem Services in Urban Land Use Planning: Integration Challenges in Complex Urban Settings—Case of Stockholm. Ecosyst. Serv. 2016, 22, 204–212. [Google Scholar] [CrossRef]
  118. Albert, C.; Aronson, J.; Fürst, C.; Opdam, P. Integrating Ecosystem Services in Landscape Planning: Requirements, Approaches, and Impacts. Landsc. Ecol. 2014, 29, 1277–1285. [Google Scholar] [CrossRef]
  119. Zardo, L.; Geneletti, D.; Pérez-Soba, M.; Van Eupen, M. Estimating the Cooling Capacity of Green Infrastructures to Support Urban Planning. Ecosyst. Serv. 2017, 26, 225–235. [Google Scholar] [CrossRef]
  120. Hansen, R.; Pauleit, S. From Multifunctionality to Multiple Ecosystem Services? A Conceptual Framework for Multifunctionality in Green Infrastructure Planning for Urban Areas. AMBIO 2014, 43, 516–529. [Google Scholar] [CrossRef] [PubMed]
  121. Ortega, U.; Ametzaga-Arregi, I.; Sertutxa, U.; Peña, L. Identifying a Green Infrastructure to Prioritise Areas for Restoration to Enhance the Landscape Connectivity and the Provision of Ecosystem Services. Landsc. Ecol. 2023, 38, 3751–3765. [Google Scholar] [CrossRef]
  122. Liu, Z.; Xiu, C.; Song, W. Landscape-Based Assessment of Urban Resilience and Its Evolution: A Case Study of the Central City of Shenyang. Sustainability 2019, 11, 2964. [Google Scholar] [CrossRef]
  123. Liquete, C.; Kleeschulte, S.; Dige, G.; Maes, J.; Grizzetti, B.; Olah, B.; Zulian, G. Mapping Green Infrastructure Based on Ecosystem Services and Ecological Networks: A Pan-European Case Study. Environ. Sci. Policy 2015, 54, 268–280. [Google Scholar] [CrossRef]
  124. Davies, C.; MacFarlane, R.; McGloin, C.; Roe, M. Green Infrastructure Planning Guide. 2006. Available online: https://www.researchgate.net/profile/Maggie-Roe/publication/265012095_GREEN_INFRASTRUCTURE_PLANNING_GUIDE_Authors/links/54f087a70cf24eb87940c8c1/GREEN-INFRASTRUCTURE-PLANNING-GUIDE-Authors.pdf (accessed on 15 January 2026).
  125. Wang, D.; Xu, P.-Y.; An, B.-W.; Guo, Q.-P. Urban Green Infrastructure: Bridging Biodiversity Conservation and Sustainable Urban Development through Adaptive Management Approach. Front. Ecol. Evol. 2024, 12, 1440477. [Google Scholar] [CrossRef]
  126. Evans, D. Building the European Union’s Natura 2000 Network. Nat. Conserv. 2012, 1, 11–26. [Google Scholar] [CrossRef]
  127. Caneva, G.; Bartoli, F.; Ceschin, S.; Salvadori, O.; Futagami, Y.; Salvati, L. Exploring ecological relationships in the biodeterioration patterns of Angkor temples (Cambodia) along a forest canopy gradient. J. Cult. Herit. 2015, 16, 728–735. [Google Scholar]
  128. Cerdà, A.; Daliakopoulos, I.N.; Terol, E.; Novara, A.; Fatahi, Y.; Moradi, E.; Salvati, L.; Pulido, M. Long-term monitoring of soil bulk density and erosion rates in two Prunus persica (L.) plantations under flood irrigation and glyphosate herbicide treatment in La Ribera district, Spain. J. Environ. Manag. 2021, 282, 111965. [Google Scholar] [CrossRef]
  129. Canfora, L.; Salvati, L.; Benedetti, A.; Francaviglia, R. Is soil microbial diversity affected by soil and groundwater salinity? Evidences from a coastal system in central Italy. Environ. Monit. Assess. 2017, 189, 319. [Google Scholar] [CrossRef]
  130. Colantoni, A.; Grigoriadis, E.; Sateriano, A.; Sarantakou, E.; Salvati, L. Back to Von Thünen: A Southern European perspective on mono-centric urban growth, economic structure and non-urban land decline. Int. Plan. Stud. 2017, 22, 173–188. [Google Scholar] [CrossRef]
  131. Coluzzi, R.; Bianchini, L.; Egidi, G.; Cudlin, P.; Imbrenda, V.; Salvati, L.; Lanfredi, M. Density matters? Settlement expansion and land degradation in peri-urban and rural districts of Italy. Environ. Impact Assess. Rev. 2022, 92, 106703. [Google Scholar] [CrossRef]
  132. Egidi, G.; Cividino, S.; Paris, E.; Palma, A.; Salvati, L.; Cudlin, P. Assessing the impact of multiple drivers of land sensitivity to desertification in a Mediterranean country. Environ. Impact Assess. Rev. 2021, 89, 106594. [Google Scholar] [CrossRef]
Figure 2. Scheme of the method concept and indicators used to assess performance and resilience of important EF/ES in climate change conditions. Blue arrows indicate indicator linkages used in the assessment, while grey arrows denote comparative relationships between climate change risk, current EF/ES performance, and resilience preconditions. These comparisons form the basis for the selection of mitigation and adaptation measures.
Figure 2. Scheme of the method concept and indicators used to assess performance and resilience of important EF/ES in climate change conditions. Blue arrows indicate indicator linkages used in the assessment, while grey arrows denote comparative relationships between climate change risk, current EF/ES performance, and resilience preconditions. These comparisons form the basis for the selection of mitigation and adaptation measures.
Land 15 00569 g002
Figure 3. The procedure of the individual steps in the methodology starting with the concept, data preparation and ending with the synthesis and preparation of practical outputs–proposed types of adaptation and mitigation measures and their localization in the proposal map.
Figure 3. The procedure of the individual steps in the methodology starting with the concept, data preparation and ending with the synthesis and preparation of practical outputs–proposed types of adaptation and mitigation measures and their localization in the proposal map.
Land 15 00569 g003
Figure 4. Spatial distribution of habitat types presented in cadastral areas of Liberec. To enhance the visual coherence of the map, certain categories of habitat types were consolidated. However, for the purpose of computational and analytical procedures outlined in the methodology, the distinction of all habitat types was maintained.
Figure 4. Spatial distribution of habitat types presented in cadastral areas of Liberec. To enhance the visual coherence of the map, certain categories of habitat types were consolidated. However, for the purpose of computational and analytical procedures outlined in the methodology, the distinction of all habitat types was maintained.
Land 15 00569 g004
Figure 5. Calculation of composite value of Resilience preconditions (hierarchical aggregation based on geometric means).
Figure 5. Calculation of composite value of Resilience preconditions (hierarchical aggregation based on geometric means).
Land 15 00569 g005
Figure 6. Performance of ecosystem functions (EF). The first row shows results for individual EF and structural attributes: habitat provision (A), vegetation cooling via evapotranspiration (B), and carbon storage (C). Values are expressed in points (habitat provision) or physical units. These results were recalculated for grid cells, normalized to a 0–1 scale, and classified into six categories (DF). They were then combined into a single EF performance index, which was further normalized and classified into three categories (G,H).
Figure 6. Performance of ecosystem functions (EF). The first row shows results for individual EF and structural attributes: habitat provision (A), vegetation cooling via evapotranspiration (B), and carbon storage (C). Values are expressed in points (habitat provision) or physical units. These results were recalculated for grid cells, normalized to a 0–1 scale, and classified into six categories (DF). They were then combined into a single EF performance index, which was further normalized and classified into three categories (G,H).
Land 15 00569 g006
Figure 7. Resilience preconditions. In the first row are results of individual resilience preconditions, Species diversity within habitats, Habitat heterogeneity and Landscape connectivity, expressed in normalized values ranging between 0 and 1. The second row shows these three values merged using the geometrical mean into one composite value of resilience preconditions, normalized separately for the urban area and for the peri-urban and rural area and shown in three regular value categories.
Figure 7. Resilience preconditions. In the first row are results of individual resilience preconditions, Species diversity within habitats, Habitat heterogeneity and Landscape connectivity, expressed in normalized values ranging between 0 and 1. The second row shows these three values merged using the geometrical mean into one composite value of resilience preconditions, normalized separately for the urban area and for the peri-urban and rural area and shown in three regular value categories.
Land 15 00569 g007
Figure 8. Dependence of EF performance and Resilience preconditions on the share of natural habitats (according to Natura 2000 mapping).
Figure 8. Dependence of EF performance and Resilience preconditions on the share of natural habitats (according to Natura 2000 mapping).
Land 15 00569 g008
Figure 9. Mean values of EF performance and Resilience preconditions for urban and peri-urban and rural area.
Figure 9. Mean values of EF performance and Resilience preconditions for urban and peri-urban and rural area.
Land 15 00569 g009
Figure 10. Climate change risk. Normalized data divided into 3 categories.
Figure 10. Climate change risk. Normalized data divided into 3 categories.
Land 15 00569 g010
Figure 11. Maps of proposed types of mitigation and adaptation measures and their urgency for the urban area (left side) and the peri-urban and rural area (right side).
Figure 11. Maps of proposed types of mitigation and adaptation measures and their urgency for the urban area (left side) and the peri-urban and rural area (right side).
Land 15 00569 g011
Figure 12. Habitats that are present in selected squares for mitigation and adaptation measures (from the least natural to the most natural) in the urban area.
Figure 12. Habitats that are present in selected squares for mitigation and adaptation measures (from the least natural to the most natural) in the urban area.
Land 15 00569 g012
Figure 13. Habitats that are present in selected squares for mitigation and adaptation measures (from the least natural to the most natural) in peri-urban and rural area.
Figure 13. Habitats that are present in selected squares for mitigation and adaptation measures (from the least natural to the most natural) in peri-urban and rural area.
Land 15 00569 g013
Figure 14. Spatial distribution of squares classified as highest urgency for proposed mitigation and adaptation measures (yellow squares). The white boundary delineates the study area and separates the urban part from the peri-urban and rural part.
Figure 14. Spatial distribution of squares classified as highest urgency for proposed mitigation and adaptation measures (yellow squares). The white boundary delineates the study area and separates the urban part from the peri-urban and rural part.
Land 15 00569 g014
Table 1. Characteristics of Liberec. Data sources: [58,59,60].
Table 1. Characteristics of Liberec. Data sources: [58,59,60].
Name of the Cadastral AreaLiberec
Area [km2]106.1
Elevation Min–Max, Mean [m a.s.l.]296–1012, 469
Annual average daily temperatures [°C]7.4
Annual average total precipitation [mm.year−1]890
Land cover class 2018 [%]Artificial Surfaces31.5
Agricultural areas27.4
Forest and semi-natural areas41.2
Number of citizens [2021-01-01]104 261
Table 2. Input matrix with combination of Climate change risk and composite values of Performance of EF and Resilience preconditions. The colors in the first three columns refer to the three value categories (green—good, yellow—medium, red—bad).
Table 2. Input matrix with combination of Climate change risk and composite values of Performance of EF and Resilience preconditions. The colors in the first three columns refer to the three value categories (green—good, yellow—medium, red—bad).
Combination of composite valuesProposals of Types of Adaptation and Mitigation Measures for Each Combination of Composite Values of EF, Resilience Preconditions and Climate Change Risk Urgency
Performance of EFResilience PreconditionsClimate Change Risk
Area without urgent problems
Area without urgent problems
Area without urgent problems
Area without urgent problems
Area without urgent problems
Area without urgent problems
Support of resilience Low
Support of both ecosystem functions and resilienceLow
Support of resilience High
Support of ecosystem functionsLow
Support of resilienceHigh
Support of resilience Low
Support of ecosystem functions High
Support of ecosystem functionsMedium
Support of both ecosystem functions and resilienceHigh
Support of ecosystem functionsMedium
Support of both ecosystem functions and resilienceMedium
Support of resilience High
Support of both ecosystem functions and resilienceLow
Support of resilienceMedium
Support of ecosystem functionsMedium
Area without urgent problems
Support of resilienceMedium
Support of ecosystem functionsHigh
Support of both ecosystem functions and resilienceMedium
Support of resilienceHigh
Support of ecosystem functionsHigh
Table 3. Mean values of individual structural parameters (HQ—Habitat quality) and EF (EVA– Evapotranspiration and CC—Carbon stock) calculated for the entire study area and for its urban and peri-urban & rural parts. They are expressed in relative points (HQ), physical values (EVA and CC), and in normalized relative value (Composite EF).
Table 3. Mean values of individual structural parameters (HQ—Habitat quality) and EF (EVA– Evapotranspiration and CC—Carbon stock) calculated for the entire study area and for its urban and peri-urban & rural parts. They are expressed in relative points (HQ), physical values (EVA and CC), and in normalized relative value (Composite EF).
Mean Value of EF Calculated from PolygonsMean Value of EF Calculated from Squares
HQ [Points]EVA [L.m−2.Year−1]CC [t.ha−1]HB [Points]EVA [L.m−2.Year−1]CC [t.ha−−]Comp EF [Relative Value]
Peri-urban and rural part21.49509.0097.5821.5509.097.60.55
Urban part9.76353.4629.579.8353.529.60.22
Whole study area17.73459.0875.7517.7459.175.80.44
Table 6. Summarized area and share of habitat types within the selected squares with proposed “Support of EF: Habitat Quality + Carbon Stock” and the highest implementation urgency.
Table 6. Summarized area and share of habitat types within the selected squares with proposed “Support of EF: Habitat Quality + Carbon Stock” and the highest implementation urgency.
Habitat CodeHabitat TypeArea (Sum of all Squares HB + C)Share (Within Area of All Squares HB + C)
XT1Nature distant mesophilic meadows and pastures 1,178,820.11735%
X5.2Vegetable gardens and gardening colonies477,702.070214.1%
XL1Production forests274,180.63478.1%
T1.1Mesic Arrhenatherum meadows262,023.78257.8%
XK3Woody vegetation on agricultural and other land207,703.42856.1%
XX3.2Impermeable areas and areas permanently without vegetation162,416.30094.8%
XT2Nature distant wet meadows, pastures and fallows124,636.9263.7%
L2.2Ash-alder alluvial forests112,795.93.3%
L3.1Hercynian oak-hornbeam forests96,058.352.8%
L5.4Acidophilous beech forests95,197.212.8%
XX3.1Continuous built up area53,448.707071.6%
T1.3Cynosurus pastures38,710.910071.1%
X5.1Intensively cultivated lawns33,217.572511.0%
Table 7. Summarized area and share of habitat types within the selected squares with proposed “Support of Resilience: Species diversity and habitat heterogeneity” and the highest implementation urgency.
Table 7. Summarized area and share of habitat types within the selected squares with proposed “Support of Resilience: Species diversity and habitat heterogeneity” and the highest implementation urgency.
Habitat CodeHabitat TypeArea (Sum Within ALL Squares with Proposed SD + HH)Share (Within Area of All Squares with Proposed SD + HH)
L5.4Acidophilous beech forests671,473.420859.6%
XL1Production forests370,838.48632.9%
XT1Nature distant mesophilic meadows and pastures 17,993.442361.6%
T1.1Mesic Arrhenatherum meadows11,416.773961.0%
Disclaimer/Publisher’s Note: The statements, opinions and data contained in all publications are solely those of the individual author(s) and contributor(s) and not of MDPI and/or the editor(s). MDPI and/or the editor(s) disclaim responsibility for any injury to people or property resulting from any ideas, methods, instructions or products referred to in the content.

Share and Cite

MDPI and ACS Style

Prokopová, M.; Včeláková, R.; Pechanec, V.; Štěrbová, L.; Salvati, L.; Cudlín, O.; Alhuseen, A.; Purkyt, J.; Cudlín, P. Urban and Peri-Urban Ecosystem Functions Under Climate Change: From Empirical Analysis to Adaptation and Mitigation Planning. Land 2026, 15, 569. https://doi.org/10.3390/land15040569

AMA Style

Prokopová M, Včeláková R, Pechanec V, Štěrbová L, Salvati L, Cudlín O, Alhuseen A, Purkyt J, Cudlín P. Urban and Peri-Urban Ecosystem Functions Under Climate Change: From Empirical Analysis to Adaptation and Mitigation Planning. Land. 2026; 15(4):569. https://doi.org/10.3390/land15040569

Chicago/Turabian Style

Prokopová, Marcela, Renata Včeláková, Vilém Pechanec, Lenka Štěrbová, Luca Salvati, Ondřej Cudlín, Ahmed Alhuseen, Jan Purkyt, and Pavel Cudlín. 2026. "Urban and Peri-Urban Ecosystem Functions Under Climate Change: From Empirical Analysis to Adaptation and Mitigation Planning" Land 15, no. 4: 569. https://doi.org/10.3390/land15040569

APA Style

Prokopová, M., Včeláková, R., Pechanec, V., Štěrbová, L., Salvati, L., Cudlín, O., Alhuseen, A., Purkyt, J., & Cudlín, P. (2026). Urban and Peri-Urban Ecosystem Functions Under Climate Change: From Empirical Analysis to Adaptation and Mitigation Planning. Land, 15(4), 569. https://doi.org/10.3390/land15040569

Note that from the first issue of 2016, this journal uses article numbers instead of page numbers. See further details here.

Article Metrics

Back to TopTop