Regenerative and Participatory Co-Design in Biosphere Reserve Contexts
Abstract
1. Introduction
1.1. Theoretical Framework
1.1.1. Biosphere Reserve
1.1.2. Regenerative Development and Design
Ecologies of Care
Regenerative Development and Design
Regenerative Responsibility
Regenerative Understanding of Place
Systemic Design
Participatory Design: Co-Designing with Communities
1.2. Objective of the Article
2. Materials and Methods
2.1. Methodological Framework
2.2. Methodology
2.2.1. Phase 1: Definition of Place and Participation
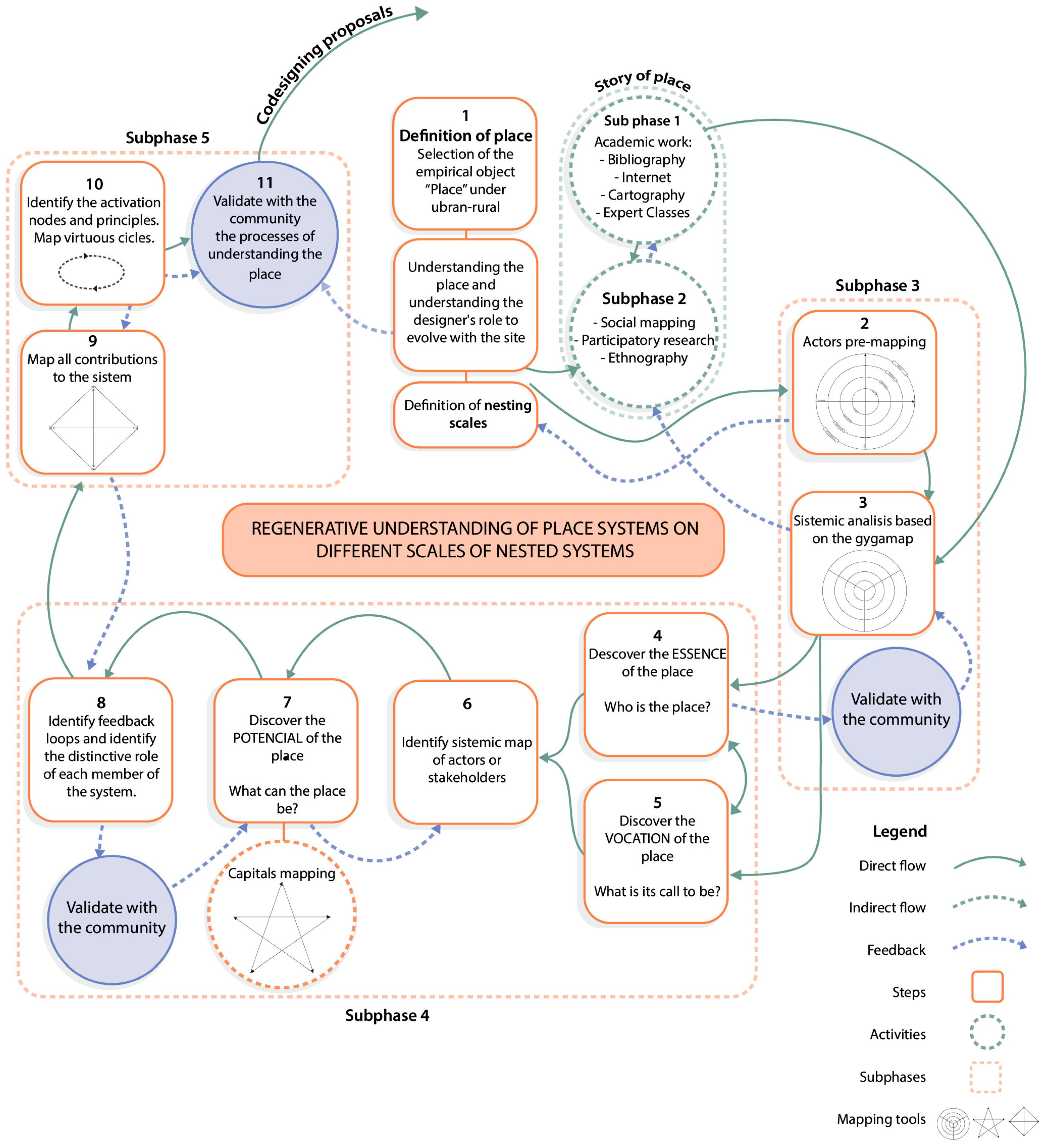
2.2.2. Phase 2: Regenerative Understanding of Place
Documentary Work and Academic Work, Subphase 2.1
Participatory Process, Social Mapping and Ethnography, Subphase 2.2
Map of Actors, Gigamap and Systemic Analysis Based on Pattern Reading, Subphase 2.3
Essence, Potential and Vocation of the Place, Subphase 2.4
Identification of Activation Nodes, Subphase 2.5
2.2.3. Phase 3: Co-Design of Intervention Proposals
2.2.4. Phase 4: Implementation of Activating Micro-Actions
3. Results
3.1. Understanding of Place, Phase 2 (Subphase 2.1 and 2.2)


3.2. Systemic Analysis Through Pattern Reading and Actor Map, Subphase 2.3
3.3. Essence, Vocation and Potential, Subphase 2.4
3.4. Identification of Activation Nodes, Subphase 2.5
3.5. Co-Design Phase, Phase 3
- -
- ‘Experiential Education’ (2024) proposed an intervention in the ejido house to create a community gallery for the sale, exhibition and relaxation of the entire community, with spaces for children’s play. In addition to a complex of workshops in the forest for learning and teaching, activities such as weaving, carpentry and handicrafts are proposed.
- -
- ‘Water Regeneration’ (2024) proposes comprehensive water management in the community, placing the primary school at the centre of its intervention, with the implementation of a system for water collection, treatment, interaction and storage using systems such as rain ponds, wetlands, a pavilion and landscape interventions for the creation of medicinal and edible gardens.
- -
- ‘Living Connections’ (2024) works around public space, proposing an intervention in the ejido house to convert it into a centre for administration, commerce, leisure, play and learning in the community, as well as cleaning the pot through a chinanpas system and reactivating the community house. Finally, a landscaping intervention on the ‘maguey path’ that connects these two points in the community.
- -
- ‘Food Sovereignty’ (2024) proposed the creation of a centre where food is produced, stored and managed, based on a water management system called ‘water for life’, where a community dining room, a greenhouse, vegetable gardens, play areas and an edible forest are developed around this water collection and storage system for the development of these crops. Seeking to promote community food sovereignty.
- -
- ‘Memories of a Living Forest’ (2024) proposed the rehabilitation of the sawmill for the development of the ejido forest economy. In addition to forest and water routes, both with different interventions such as cabins and contemplation and rest points, both for community use and as a potential tourist attraction. Recognising the routes already mapped out.
- -
- ‘Memories of Water’ (2025) proposed the renovation of the primary school and teachers’ residence, the construction of a community washing area, and the improvement of a path to the mainstream, including a recreational space, to re-establish connections—especially between mothers and children—with water as a cultural, ecological, and social resource.
- -
- ‘Encounters in the Forest’ (2025) proposed expanding the school and teachers’ housing, incorporating outdoor classrooms, a forest library, and improved play areas, thus promoting the integration of nature-based education.
- -
- ‘Flavours of the Earth’ (2025) consisted of a series of interventions at the La Olla reservoir to implement a water management system that would support regenerative agriculture, complemented by a cooperative shop and a public space called ‘Living Landscape,’ which promoted community resilience and food sovereignty.
- -
- ‘Living Pharmacy’ (2025) designed a forest therapy trail along Peña Blanca, with spaces for reflection, education and reconnection with nature, as well as a living pharmacy that promotes intergenerational co-creation, traditional knowledge and the use of medicinal plants.
- -
- ‘Weaving Knowledge’ (2025) proposed interventions in the primary school and the ejido house, revaluing them as spaces for collective learning, care and territorial management, incorporating an edible forest and regenerative agriculture practices, and positioning community participation as a driver of social and environmental regeneration.
3.6. Implementation of Micro-Actions, Phase 4
- ‘Memories of Water’ framed the stream with a living installation and a swing.
- ‘Weaving Knowledge’ created a collective mural representing the community’s memories.
- ‘Encounters in the Forest’ built a woven wooden structure for community use.
- ‘Living Pharmacy’ collected and catalogued native plants.
- ‘Flavours of the Earth’ implemented a chinampa in the La Hoya reservoir, promoting sustainable agricultural practices and water conservation.
4. Discussion of Results
4.1. Reframing the Designer’s Role
4.2. Co-Design, Participation, and Collective Learning
4.3. Systemic Desing Tools
5. Conclusions
Author Contributions
Funding
Data Availability Statement
Acknowledgments
Conflicts of Interest
Abbreviations
| BR | Biosphere Reserve |
| RBSG | Biosphere Reserve Sierra Gorda |
| RR | Regenerative Responsibility |
| MAB | Man and the Biosphere |
References
- Zingoni de Baro, M.E. The Anthropocene and the Urbanising World. In Regenerating Cities. Cities and Nature; Springer: Cham, Switzerland, 2022. [Google Scholar] [CrossRef]
- Zingoni de Baro, M.E.; Macedo, J. The Role of Regenerative Design and Biophilic Urbanism in Regional Sustainability. The Case of Curitiba. In Bioregional Planning and Design: Volume II; Fanfani, D., Matarán Ruiz, A., Eds.; Springer: Cham, Switzerland, 2020; pp. 225–241. [Google Scholar] [CrossRef]
- Cardinale, B.J.; Duffy, J.E.; Gonzalez, A.; Hooper, D.U.; Perrings, C.; Venail, P.; Narwani, A.; Mace, G.M.; Tilman, D.; Wardle, D.A.; et al. Biodiversity Loss and Its Impact on Humanity. Nature 2012, 486, 59–67. [Google Scholar] [CrossRef]
- Rands, M.R.; Adams, W.M.; Bennun, L.; Butchart, S.H.; Clements, A.; Coomes, D.; Entwistle, A.; Hodge, I.; Kapos, V.; Scharlemann, J.P.; et al. Biodiversity Conservation: Challenges Beyond 2010. Science 2010, 329, 1298–1303. [Google Scholar] [CrossRef] [PubMed]
- Goodall, J.; Abrams, D. The Book of Hope: A Survival Guide for Trying Times; Celadon Books: Nueva York, NY, USA, 2021. [Google Scholar]
- Salk, J.D. Planetary Health: A New Reality. Challenges 2019, 10, 7. [Google Scholar] [CrossRef]
- Cobreros, C.; Giorgi, E.; Cattaneo, T. There is Hope. Better Possible Futures Through Regenerative Design. In Regenerative Design. Cities and Nature; Springer: Cham, Switzerland, 2025. [Google Scholar] [CrossRef]
- González-Márquez, I.; Toledo, V.M. Sustainability Science: A Paradigm in Crisis? Sustainability 2020, 12, 2802. [Google Scholar] [CrossRef]
- Wahl, D.C. Designing Regenerative Cultures; Triarchy Press: Bridport, UK, 2016. [Google Scholar]
- Gibbons, L.V.; Pearthree, G.; Cloutier, S.A.; Ehlenz, M.M. The Development, Application, and Refinement of a Regenerative Development Evaluation Tool and Indicators. Ecol. Indic. 2020, 108, 105698. [Google Scholar] [CrossRef]
- Mammadova, A.; May, S.M.; Tomita, Y.; Harada, S. Synergies and Conflicts in Dual-Designated UNESCO Sites: Managing Governance, Conservation, Tourism, and Community Engagement at Mount Hakusan Global Geopark and Biosphere Reserve, Japan. Land 2025, 14, 488. [Google Scholar] [CrossRef]
- UNESCO. A New Roadmap for the Man and the Biosphere (MAB) Programme and Its World Network of Biosphere Reserves; MAB Strategy (2015–2025), Lima Action Plan (2016–2025), Lima Declaration; UNESCO: Paris, France, 2017. [Google Scholar]
- Carruthers, J. Conservation Science and UNESCO Biosphere Reserves. S. Afr. J. Sci. 2020, 116, 7709. [Google Scholar] [CrossRef]
- Baldwin-Cantello, W.; Tickner, D.; Wright, M.; Clark, M.; Cornelius, S.; Ellis, K.; Francis, A.; Ghazoul, J.; Gordon, J.E.; Matthews, N.; et al. The Triple Challenge: Synergies, Trade-offs and Integrated Responses for Climate, Biodiversity, and Human Wellbeing Goals. Clim. Policy 2023, 23, 782–799. [Google Scholar] [CrossRef]
- Pool-Stanvliet, R. A History of the UNESCO Man and the Biosphere Programme in South Africa. S. Afr. J. Sci. 2013, 109, 6. [Google Scholar] [CrossRef]
- UNESCO. Biosphere Reserves: The Seville Strategy and the Statutory Framework of the World Network; UNESCO: Paris, France, 1996. [Google Scholar]
- Kratzer, A. Biosphere Reserves Research: A Bibliometric Analysis. Eco. Mont 2018, 10, 36–49. [Google Scholar] [CrossRef]
- Clüsener-Godt, M.; Köck, G.; Müller, L. Editorial: It is About Life: 50 Years of UNESCO’s Man and the Biosphere Program. Int. J. Environ. Sustain. Dev. 2022, 21, 377–387. [Google Scholar] [CrossRef]
- Barraclough, A.D.; Reed, M.G.; Coetzer, K.; Price, M.F.; Schultz, L.; Moreira-Muñoz, A.; Møren, I. Global Knowledge–Action Networks at the Frontlines of Sustainability: Insights from Five Decades of Science for Action in UNESCO’s World Network of Biosphere Reserves. People Nat. 2023, 5, 1430–1444. [Google Scholar] [CrossRef]
- Schliep, R.; Stoll-Kleemann, S. Assessing Governance of Biosphere Reserves in Central Europe. Land Use Policy 2010, 27, 917–927. [Google Scholar] [CrossRef]
- Hammer, T. Protected Areas and Regional Development: Conflicts and Opportunities. In Protected Areas and Regional Development in Europe. Towards a New Model for the 21st Century; Mose, I., Ed.; Routledge: Oxfordshire, UK, 2007; pp. 21–36. [Google Scholar]
- Shafer, C. Cautionary Thoughts on IUCN Protected Area Management Categories V–VI. Glob. Ecol. Conserv. 2015, 3, 331–348. [Google Scholar] [CrossRef]
- Coetzer, K.L.; Witkowski, E.T.; Erasmus, B.F. Reviewing Biosphere Reserves Globally: Effective Conservation Action or Bureaucratic Label? Biol. Rev. 2014, 89, 82–104. [Google Scholar] [CrossRef]
- Arrogante-Funes, P.; Osuna, D.; Arrogante-Funes, F.; Álvarez-Ripado, A.; Bruzón, A.G. Uncovering NDVI Time Trends in Spanish High Mountain Biosphere Reserves: A Detailed Study. J. Environ. Manag. 2024, 355, 120527. [Google Scholar] [CrossRef]
- Price, M.F. Mountain Area Research and Management: Integrated Approaches; Earthscan: London, UK, 2007. [Google Scholar]
- Ferreira, A.F.; Zimmermann, H.; Santos, R.; von Wehrden, H. Biosphere Reserves’ Management Effectiveness—A Systematic Literature Review and a Research Agenda. Sustainability 2020, 12, 5497. [Google Scholar] [CrossRef]
- UNESCO. Technical Guidelines for Biosphere Reserves; UNESCO: Paris, France, 2021. [Google Scholar]
- Klaver, M.; Currie, B.; Sekonya, J.G.; Coetzer, K. Learning Through Place-Based Implementation of the UNESCO MAB Program in South Africa’s Oldest Biosphere Reserve: A Case Study of the Kogelberg Biosphere Reserve. Land 2024, 13, 455. [Google Scholar] [CrossRef]
- Phillips, A. Turning Ideas on Their Head: The New Paradigm for Protected Areas. Georg. Wright Forum 2003, 20, 8–32. [Google Scholar]
- Armitage, D.; Mbatha, P.; Muhl, E.-K.; Rice, W.; Sowman, M. Governance Principles for Community-Centered Conservation in the Post-2020 Global Biodiversity Framework. Conserv. Sci. Pract. 2020, 2, e160. [Google Scholar] [CrossRef]
- Cameron, C.; Rössler, M. Many Voices, One Vision: The Early Years of the World Heritage Convention; Ashgate Publishing: Farnham, UK, 2016. [Google Scholar]
- Müller, K. Resilience Thinking and the Evolution of Collaborative Environmental Governance in the Western Cape. Adm. Publica 2014, 22, 5–23. [Google Scholar]
- Palomo, I.; Montes, C.; Martin-Lopez, B.; González, J.A.; Garcia-Llorente, M.; Alcorlo, P.; Mora, M.R.C. Incorporating the Social–Ecological Approach in Protected Areas in the Anthropocene. BioScience 2014, 64, 181–191. [Google Scholar] [CrossRef]
- Tagle-Cruz, A.L. México, el País con Más Reservas de la Biósfera de América Latina. Crónica, 17 July 2021.
- Urquiza-García, J.H. Una Historia Ambiental Global: De las Reservas Forestales de la Nación a las Reservas de la Biósfera en México. Iztapalapa Rev. Cienc. Soc. Humanidades 2019, 40, 101–134. [Google Scholar] [CrossRef]
- Buser, M. Ecologies of Care. In Ecologies of Care in Times of Climate Change; Bristol University Press: Bristol, UK, 2024; pp. 106–118. [Google Scholar] [CrossRef]
- Berry, W. The Unsettling of America: Culture and Agriculture; Sierra Club Books: Oakland, CA, USA, 1977. [Google Scholar]
- Boff, L. Cry of the Earth, Cry of the Poor; Orbis Books: Ossining, NY, USA, 1995. [Google Scholar]
- Pérez Orozco, A. Subversión Feminista de la Economía: Aportes para un Debate Sobre el Conflicto Capital-Vida; Traficantes de Sueños: Madrid, Spain, 2014. [Google Scholar]
- Svampa, M. Perspectivas Teóricas y Prácticas de los Ecofeminismos Latinoamericanos. In Feminismos Ecoterritoriales en América Latina: Cuidar, Crear, Re-Existir; Fernández Droguett, F., Puente, F., Eds.; Fundación Rosa Luxemburgo: Berlin, Germany, 2024; pp. 21–52. [Google Scholar]
- Federici, S. Reencantar el Mundo: El Feminismo y la Política de los Comunes; Traficantes de Sueños: Madrid, Spain, 2018. [Google Scholar]
- Cabnal, L. Acercamiento a la Construcción de la Propuesta de Pensamiento Epistémico de las Mujeres Indígenas Feministas Comunitarias de Abya Yala. In Feminismos Diversos: El Feminismo Comunitario; ACSUR-Las Segovias: Madrid, Spain, 2010. [Google Scholar]
- Ventura Campusano, M.C.; Schiavo, L. Ecología del Cuidado desde una Perspectiva Feminista. Rev. Caminhos-Rev. De Ciências Da Relig. 2021, 19, 354–371. [Google Scholar]
- Mang, P.; Haggard, B. Regenerative Development and Design—A Framework for Evolving Sustainability; Regenesis Institute: Santa Fe, NM, USA, 2016; pp. 1–8. [Google Scholar]
- Lyle, J.T. Regenerative Design for Sustainable Development; John Wiley & Sons: Hoboken, NJ, USA, 1996. [Google Scholar]
- Reed, B. Shifting from ‘Sustainability’ to Regeneration. Build. Res. Inf. 2007, 35, 674–680. [Google Scholar] [CrossRef]
- Mang, P.; Reed, B. Regenerative Development and Design. In Sustainable Built Environments; Springer: New York, NY, USA, 2020; pp. 115–141. [Google Scholar]
- Mang, P.; Reed, B. Designing from Place: A Regenerative Framework and Methodology. Build. Res. Inf. 2012, 40, 23–38. [Google Scholar] [CrossRef]
- Du Plessis, C.; Brandon, P. An Ecological Worldview as Basis for a Regenerative Sustainability Paradigm for the Built Environment. J. Clean. Prod. 2014, 109, 53–61. [Google Scholar] [CrossRef]
- Roggema, R. Designing for Regeneration. In Design for Regenerative Cities and Landscapes. Contemporary Urban Design Thinking; Roggema, R., Ed.; Springer: Cham, Switzerland, 2022. [Google Scholar] [CrossRef]
- Zhang, X.; Skitmore, M.; De Jong, M.; Huisingh, D.; Gray, M. Regenerative Sustainability for the Built Environment—From Vision to Reality: An Introductory Chapter. J. Clean. Prod. 2015, 109, 1–10. [Google Scholar] [CrossRef]
- Du Plessis, C. Towards a Regenerative Paradigm for the Built Environment. Build. Res. Inf. 2012, 40, 7–22. [Google Scholar] [CrossRef]
- Herrero, Y.; Pascual, M.; González Reyes, M.; Gascó, E. La Vida en el Centro. Voces y Relatos Ecofeministas; Libros en Acción: Madrid, Spain, 2018. [Google Scholar]
- Sanford, C. The Regenerative Life: Transform Any Organization, Our Society, and Your Destiny; Nicholas Brealey: Boston, MA, USA, 2020. [Google Scholar]
- McLennan, J.F.; Reed, N. Falling in Love with Nature: Our Next Ecolution. Trimtab Fall 2013, International Living Future Institute. Available online: https://es.scribd.com/document/828144023/2013-falling-in-love-w-life-McLennan-Reed (accessed on 15 December 2025).
- Thomson, G.; Newman, P.; Hes, D.; Bennett, J.; Taylor, M.; Johnstone, R. Nature-Positive Design and Development: A Case Study on Regenerating Black Cockatoo Habitat in Urban Developments in Perth, Australia. Urban Sci. 2022, 6, 47. [Google Scholar] [CrossRef]
- Guzowski, M. The Next Generation of Architectural Education: Integrating a Regenerative Approach to Sustainable Design. In Proceedings of the 40th ASES National Solar Conference 2011, SOLAR 2011, Raleigh, NC, USA, 17–20 May 2011; University of Minnesota: Minneapolis, MN, USA, 2011; Volume 1, pp. 764–771. [Google Scholar]
- Moreno Castañeda, M. Por una Pedagogía Regenerativa y Significativa. Revaloración y Regeneración de la Praxis Pedagógica a Través de sus Relatos: Hacia Nuevas Relaciones Educativas, 1st ed.; Universidad de Gualajara: Guadalajara, Mexico, 2022. [Google Scholar]
- Escobar, A. Designs for the Pluriverse: Radical Interdependence, Autonomy, and the Making of Worlds; Duke University Press: Durham, NC, USA, 2018. [Google Scholar]
- Gutiérrez Contreras, L.M. Regenerative Responsibility: A Strategy for Design Education. Proc. Des. Soc. 2025, 5, 2731–2740. [Google Scholar] [CrossRef]
- Toner, J.; Desha, C.; Reis, K.; Hes, D.; Hayes, S. Integrating Ecological Knowledge into Regenerative Design: A Rapid Practice Review. Sustainability 2023, 15, 13271. [Google Scholar] [CrossRef]
- Lares López, L. Definiendo el Territorio como Proyecto: Enfoque de Diseño Regenerativo para Proyectar Futuros Alternativos de Cohabitar Socio-Ecológico. Cuad. Cent. Estud. Diseño Comun. 2024, 230, 109–126. [Google Scholar] [CrossRef]
- Sevaldson, B. GIGA-Mapping: Visualisation for Complexity and Systems Thinking in Design. In Proceedings of the NORDES Conference Proceedings, Helsinki, Finland, 29–31 May 2011. [Google Scholar]
- Fitzpatrick, H.; Luthe, T.; Sevaldson, B. Methodological Pluralism in Practice: A Systemic Design Approach for Place-Based Sustainability Transformations. Contexts—Syst. Des. J. 2024, 2, 1–42. [Google Scholar] [CrossRef]
- Jones, P.H.; Van Ael, K. Design Journeys Through Complex Systems: Practice Tools for Systemic Design, 2nd ed.; BIS Publishers: Amsterdam, The Netherlands, 2023. [Google Scholar]
- Falú, A. El Derecho de las Mujeres a la Ciudad; Ediciones SUR: Ciudad Autónoma de Buenos Aires, Argentina, 2014. [Google Scholar]
- Muxí, Z. Mujeres, Casas y Ciudades: Más Allá del Umbral; DPR Barcelona: Barcelona, Spain, 2018. [Google Scholar]
- Cuesta-Benjumea, C. La Reflexividad: Un Asunto Crítico en la Investigación Cualitativa. Enfermería Clínica 2011, 21, 163–167. [Google Scholar] [CrossRef]
- De Vos, A.; Biggs, R.; Preiser, R. Methods for Understanding Social-Ecological Systems: A Review of Place-Based Studies. Ecol. Soc. 2019, 24, 16. [Google Scholar] [CrossRef]
- Cobreros, C.; Giorgi, E.; de la Torre, M.E. Laboratorios Regenerativos Vivos. Diseñando Ecologías de los Cuidados en Territorios Vulnerables; Ediciones Arquitectura, Arte y Diseño: Mexico City, Mexico, 2025. [Google Scholar]
- Cobreros, C.; Rodríguez, N. Regenerative Understanding of Place for Urban–Rural Contexts in Mexico. Methodological Proposal. In Intersections: Interdisciplinary Research on Architecture, Design, City and Territory; Springer Nature: Cham, Switzerland, 2025; pp. 73–97. [Google Scholar]
- Restrepo, E. Etnografía: Alcances, Técnicas y Éticas; Universidad Nacional Mayor de San Marcos: Lima District, Peru, 2018. [Google Scholar]
- Salazar, G.; Irarrázaval, F.; Fonck, M. Urban Transformations and Senses of Place in the Intermediate Cities of the Araucanía Region. AUS 2018, 23, 4–11. [Google Scholar] [CrossRef][Green Version]
- Jiménez Ramos, D. Community Mapping and Social Cartographies: Creative, Pedagogical, Intervention and Community Accompaniment Processes for the Social Management of Territories. Camidabit-Interns 2019. [Google Scholar]
- Maldonado-Briegas, J.J.; Sánchez-Hernández, M.L.; Corrales-Vázquez, J.M. Biosphere Reserves in Spain: A Holistic Commitment to Environmental and Cultural Heritage within the 2030 Agenda. Heritage 2025, 8, 309. [Google Scholar] [CrossRef]
- Delgado-Castillo, C.L. The Analysis of Patterns as a Tool for Defining the Essence of a Place Located in the Southern Urban Periphery of Mexico City, Within the Framework of Regenerative Development. Ph.D. Thesis, Pontifical Catholic University of Rio de Janeiro, Rio de Janeiro, Brazil, 2017. [Google Scholar]
- Cobreros, C.; Biondi, S.; Cynthia, D. Social Cartographies of the City, from a Gender, Care and Feminism Perspective. In Proceedings of the Participatory Design Conference 2024: Exploratory Papers and Workshops-Volume 2, Sibu, Malaysia, 11–16 August 2024; ACM Digital Library: New York, NY, USA, 2024; pp. 153–159. [Google Scholar]
- Manzini, E.; Rizzo, F. Small Projects/Large Changes: Participatory Design as an Open Participated Process. CoDesign 2011, 7, 199–215. [Google Scholar] [CrossRef]
- van Hulst, M.; Visser, E.L. Abductive Analysis in Qualitative Research. Public Adm. Rev. 2025, 85, 567–580. [Google Scholar] [CrossRef]
- Cobreros, C.; Maya, M.; Biondi, S.; Sánchez, X.; Ontiveros-Ortiz, E. Re-Signify the Domestic Space in Times of Confinement from the Application of Ethnographic Tools and Personal-Centered Design. In DS 110: Proceedings of the 23rd International Conference on Engineering and Product Design Education (E&PDE 2021), Herning, Denmark, 9–10 September 2021; VIA University: Horsens, Denmark, 2021. [Google Scholar]
- Maya, M.; Cobreros, C.; Ontiveros, E.; Biondi, S. Community Collaboration for Product Design (Co-Co Design): An Academic Alternative for Social Innovation. In DS 95: Proceedings of the 21st International Conference on Engineering and Product Design Education (E&PDE 2019), Glasgow, Scotland, 12–13 September 2019; University of Strathclyde: Glasgow, Scotland, 2019. [Google Scholar]
- CONANP (Comisión Nacional de Áreas Naturales Protegidas). Plan de Manejo de la Reserva de la Biosfera Sierra Gorda; CONANP: Mexico City, Mexico, 2020.
- Cuapio, O.R.; Frejomil, E.P. Dinámica Territorial del Turismo en la Reserva de la Biosfera Sierra Gorda, Querétaro, México. In América Latina: Paradigmas, Procesos y Desafíos en un Contexto de Cambios (Hiper) Acelerados; Asociación Española de Geografía: Madrid, Spain, 2025; pp. 437–448. [Google Scholar]
- INEGI (Instituto Nacional de Estadística y Geografía). Estadísticas Históricas de México; INEGI: Aguascalientes, Mexico, 1999.
- INEGI (Instituto Nacional de Estadística y Geografía). Estadísticas Históricas de México; INEGI: Aguascalientes, Mexico, 2017.
- Colunga, M.C.L. Almacenamiento de Carbono en Bosques Templados de la Reserva de la Biosfera Sierra Gorda; Universidad Autónoma de Querétaro: Santiago de Querétaro, Mexico, 2021. [Google Scholar]
- Montoya, C.A.M.; Rodríguez, C.E.F. Gestión del Conocimiento Sustentable en la Reserva de la Biosfera Sierra Gorda. Periplo Sustentable Rev. Tur. Desarro. Compet. 2021, 41, 63–82. [Google Scholar]
- SEDESOL-Microrregiones. Catálogo de Localidades. 2020. Available online: http://www.microrregiones.gob.mx/catloc/LocdeMun.aspx?tipo=clave&campo=loc&ent=22&mun=010 (accessed on 15 December 2025).
- INEGI. Censo de Población y Vivienda 2020. Principales Resultados por Localidad (ITER); INEGI: Aguascalientes, Mexico, 2020.
- Bravo-Avilez, D.; Sánchez-Rangel, J.B.; Osorno-Sánchez, T.G.; Cabrera-Luna, J.A.; Landeros-Jaime, F. Etnobiología del Noreste de la Reserva de la Biosfera Sierra Gorda, Querétaro, México. Etnobiología 2022, 20, 86–103. [Google Scholar]
- Martínez, R.; García, J. Ecoturismo y Desarrollo Sostenible en la Sierra Gorda de Querétaro. Rev. Tur. Desarro. 2018, 9, 45–60. [Google Scholar]
- Prieto-Hernández, D.; Utrilla-Sarmiento, B.; Valle-Esquivel, J. Los Pueblos Indígenas de la Huasteca y el Semidesierto Queretano. Atlas Etnográfico; Diario de Campo 12; Dirección de Publicaciones: Washington, DC, USA, 2012; pp. 79–83. [Google Scholar]
- Bonta, M.; Pulido-Silva, M.T.; Diego-Vargas, T.; Vite-Reyes, A.; Vovides, A.; Cibrián-Jaramillo, A. Ethnobotany of Mexican and Northern Central American Cycads (Zamiaceae). J. Ethnobiol. Ethnomed. 2019, 15, 1–34. [Google Scholar] [CrossRef]
- Carbajal-Esquivel, H.; Fortanelli, M.J.; García-Pérez, J.; Reyes-Agüero, J.A.; Yáñez-Espinosa, L.; Bonta, M. Use Value of Food Plants in the Xi’iuy Indigenous Community of Las Guapas, Rayon, San Luis Potosí, Mexico. Ethnobiol. Lett. 2012, 3, 39–55. [Google Scholar] [CrossRef]
- Ramos-Elorduy, J.; Pino-Moreno, J.M. Los Coleoptera Comestibles de México. An. Inst. Biol. Ser. Zool. 2004, 75, 149–183. [Google Scholar]
- Pérez-Nicolás, M.; Vibrans, H.; Romero-Manzanares, A.; Saynes-Vásquez, A.; Luna-Cavazos, M.; Flores-Cruz, M.; Lira-Saade, R. Patterns of Knowledge and Use of Medicinal Plants in Santiago Camotlán, Oaxaca, Mexico. Econ. Bot. 2017, 71, 209–223. [Google Scholar] [CrossRef]
- Aparicio Aparicio, J.C.; Voeks, R.A.; Silveira Funch, L. Are Mixtec Forgetting Their Plants? Intracultural Variation of Ethnobotanical Knowledge in Oaxaca, Mexico. Econ. Bot. 2021, 75, 215–233. [Google Scholar] [CrossRef]
- Valenzuela, A.; González, M.; Martínez, J. Participación Comunitaria en la Conservación de la Biodiversidad en la Sierra Gorda. Ecol. Soc. 2021, 26, 153–169. [Google Scholar]
- González, M.; Pérez, R.; Martínez, J. La Conservación Comunitaria en la Sierra Gorda: Un Análisis de las ONG y su Impacto. Rev. Ecol. Desarro. 2019, 15, 75–100. [Google Scholar]
- Martino, D. Bioregionalism: Introduction to Concepts and Alternatives for Latin America; Centro Latino Americano de Ecología Social (CLAES), 2005. Available online: https://vinculando.org/documentos/bioregionalismo_introduccion_a_los_conce.html (accessed on 15 December 2025).
- Alexander, C. A Pattern Language: Towns, Buildings, Construction; Oxford University Press: Oxford, UK, 1977. [Google Scholar]















Disclaimer/Publisher’s Note: The statements, opinions and data contained in all publications are solely those of the individual author(s) and contributor(s) and not of MDPI and/or the editor(s). MDPI and/or the editor(s) disclaim responsibility for any injury to people or property resulting from any ideas, methods, instructions or products referred to in the content. |
© 2026 by the authors. Licensee MDPI, Basel, Switzerland. This article is an open access article distributed under the terms and conditions of the Creative Commons Attribution (CC BY) license.
Share and Cite
Cobreros, C.; Villalón, M.; Calle-Sáenz, G.E.; Rivas-Madrigal, A.; Gutierrez-Contreras, L.M.; Arias-Laurino, D.B.; Covarrubias-Castro, M. Regenerative and Participatory Co-Design in Biosphere Reserve Contexts. Land 2026, 15, 542. https://doi.org/10.3390/land15040542
Cobreros C, Villalón M, Calle-Sáenz GE, Rivas-Madrigal A, Gutierrez-Contreras LM, Arias-Laurino DB, Covarrubias-Castro M. Regenerative and Participatory Co-Design in Biosphere Reserve Contexts. Land. 2026; 15(4):542. https://doi.org/10.3390/land15040542
Chicago/Turabian StyleCobreros, Carlos, Morena Villalón, Gabriel E. Calle-Sáenz, Adriana Rivas-Madrigal, Luis Miguel Gutierrez-Contreras, Daniela B. Arias-Laurino, and Mariana Covarrubias-Castro. 2026. "Regenerative and Participatory Co-Design in Biosphere Reserve Contexts" Land 15, no. 4: 542. https://doi.org/10.3390/land15040542
APA StyleCobreros, C., Villalón, M., Calle-Sáenz, G. E., Rivas-Madrigal, A., Gutierrez-Contreras, L. M., Arias-Laurino, D. B., & Covarrubias-Castro, M. (2026). Regenerative and Participatory Co-Design in Biosphere Reserve Contexts. Land, 15(4), 542. https://doi.org/10.3390/land15040542

