Lavender as a Catalyst for Rural Development: Identifying Commercially Suitable Cultivation Sites Through Multi-Criteria Decision Analysis
Abstract
1. Introduction
2. Materials and Methods
2.1. Study Area
2.2. Data Sets
2.3. Methods
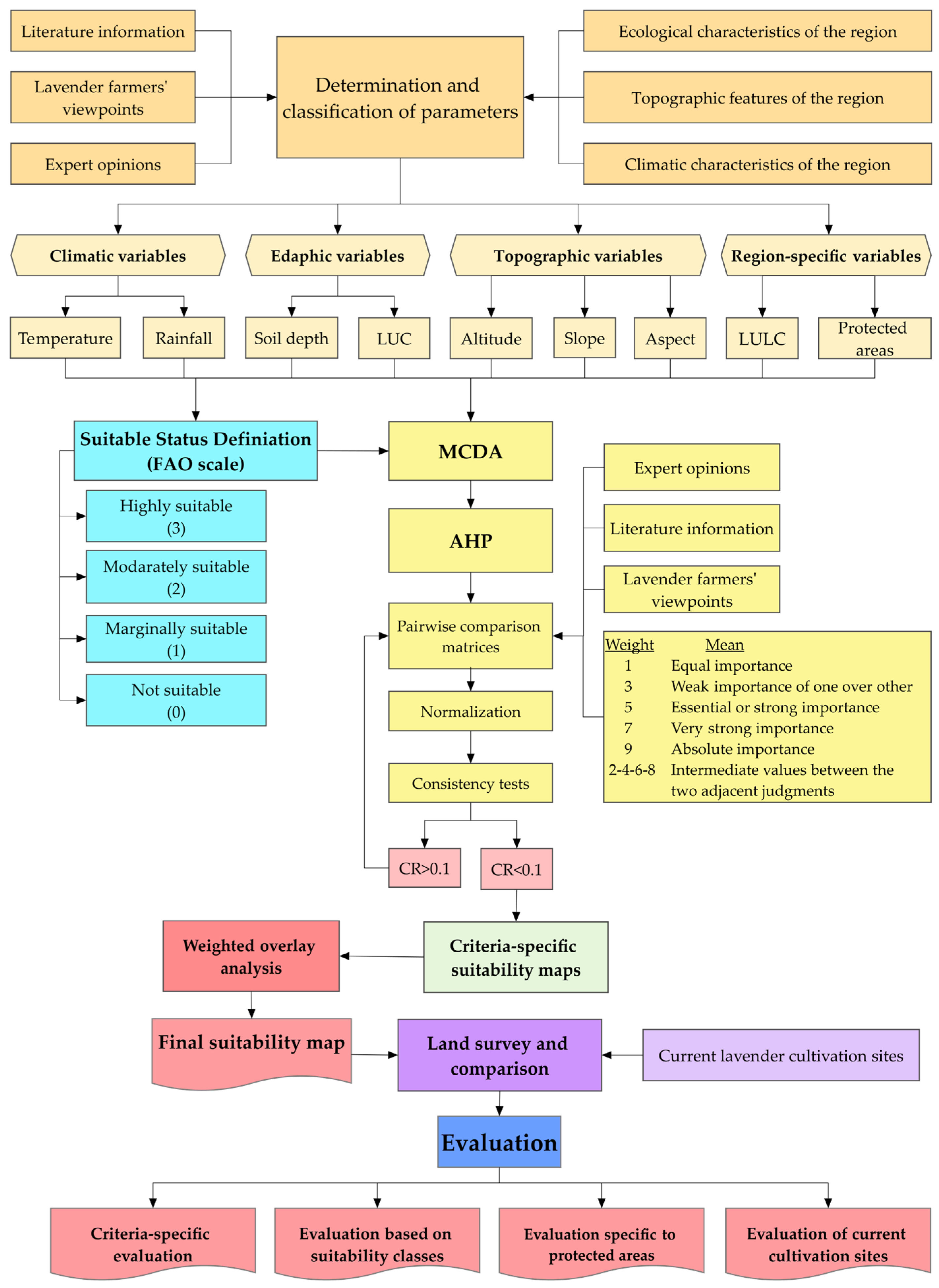
2.3.1. Classification and Scoring of the Lavender Cultivation Parameters
2.3.2. Application of the Multi-Criteria Decision Analysis (MCDA) Technique
2.3.3. Performing Weighted Overlay Analyses Based on AHP Results
2.3.4. Comparison of Existing Lavender Cultivation Sites with Suitable Sites Identified in the Study
3. Results
4. Discussion
5. Conclusions
Author Contributions
Funding
Data Availability Statement
Acknowledgments
Conflicts of Interest
References
- Mthembu, B.E.; Cele, T.; Mkhize, X. Climate change impacts on agricultural infrastructure and resources: Insights from communal land farming systems. Land 2025, 14, 1150. [Google Scholar] [CrossRef]
- Adesina, J.A.; Liu, Y.; Tang, X.; Ren, Y. Assessing the impact of geospatial susceptibility on the rural agricultural landscapes of village settlements in Southwestern Nigeria. Land 2024, 13, 1719. [Google Scholar] [CrossRef]
- Lopes Balsas, C.J. Enthralling prefigurative urban and regional planning forward. Land 2023, 12, 1973. [Google Scholar] [CrossRef]
- Donat, M.G.; Lowry, A.L.; Alexander, L.V.; O’Gorman, P.A.; Maher, N. More extreme precipitation in the world’s dry and wet regions. Nat. Clim. Change 2016, 6, 508–513. [Google Scholar] [CrossRef]
- Perkins-Kirkpatrick, S.E.; Lewis, S.C. Increasing trends in regional heatwaves. Nat. Commun. 2020, 11, 3357. [Google Scholar] [CrossRef]
- Bren d’Amour, C.; Reitsma, F.; Baiocchi, G.; Barthel, S.; Güneralp, B.; Erb, K.-H.; Haberl, H.; Creutzig, F.; Seto, K.C. Future urban land expansion and implications for global croplands. Proc. Natl. Acad. Sci. USA 2017, 114, 8939–8944. [Google Scholar] [CrossRef]
- Bouwer, L.M. Have disaster losses increased due to anthropogenic climate change? Bull. Am. Meteorol. Soc. 2011, 92, 39–46. [Google Scholar] [CrossRef]
- Sneessens, I.; Sauvée, L.; Randrianasolo-Rakotobe, H.; Ingrand, S. A framework to assess the economic vulnerability of farming systems: Application to mixed crop-livestock systems. Agric. Syst. 2019, 176, 102658. [Google Scholar] [CrossRef]
- Famiglietti, J.S. The global groundwater crisis. Nat. Clim. Change 2014, 4, 945–948. [Google Scholar] [CrossRef]
- Liu, J.; Li, M.; Li, R.; Shalamzari, M.J.; Ren, Y.; Silakhori, E. Comprehensive assessment of drought susceptibility using predictive modeling, climate change projections, and land use dynamics for sustainable management. Land 2025, 14, 337. [Google Scholar] [CrossRef]
- Adão, F.; Pádua, L.; Sousa, J.J. Evaluating soil degradation in agricultural soil with ground-penetrating radar: A systematic review of applications and challenges. Agriculture 2025, 15, 852. [Google Scholar] [CrossRef]
- Źróbek-Różańska, A.; Zielińska-Szczepkowska, J. National land use policy against the Misuse of the agricultural land—Causes and effects. Evidence from Poland. Sustainability 2019, 11, 6403. [Google Scholar] [CrossRef]
- Bezat-Jarzębowska, A.; Rembisz, W.; Jarzębowski, S. Maintaining agricultural production profitability—A simulation approach to wheat market dynamics. Agriculture 2024, 14, 1910. [Google Scholar] [CrossRef]
- DeBoe, G. Economic and Environmental Sustainability Performance of Environmental Policies in Agriculture; OECD Publishing: Paris, France, 2020; pp. 1–57. [Google Scholar]
- FAO. The State of Food and Agriculture: Overcoming Water Challenges in Agriculture. 2020. Available online: https://openknowledge.fao.org/server/api/core/bitstreams/6e2d2772-5976-4671-9e2a-0b2ad87cb646/content (accessed on 12 June 2025).
- Pakdemirli, B. Economic importance of medicinal and aromatic plants in Turkey: The examples of Thyme and Lavender. Bahçe 2020, 49, 51–58. [Google Scholar]
- Gammoudi, T.; Besser, H.; Chaieb, A.; Abdelli, F.; Mahjoubi, A.; Nardi, F. Aromatic and medicinal plant (AMP) valorization via a farmer-centric approach for the sustainable development of climate-challenged areas affected by rural Exodus (Southeastern Tunisia). Sustainability 2025, 17, 8494. [Google Scholar] [CrossRef]
- FAO. The Role of High-Value Crops in Rural Poverty Reduction in the Near East and North Africa. 2008. Available online: https://www.fao.org/fileadmin/user_upload/rome2007/docs/The_role_of_high_value_crops_in_rural_poverty_reduction_in%20_NENA.pdf (accessed on 19 September 2025).
- Yetik, A.K.; Şen, B. Optimizing Lavender (Lavandula angustifolia Mill.) Yield and water productivity with deficit irrigation in semi-arid climates. Agronomy 2025, 15, 1009. [Google Scholar] [CrossRef]
- El-Hefny, M.; Hussien, M.K. Enhancing the growth and essential oil components of Lavandula latifolia using Malva parviflora extract and humic acid as biostimulants in a field experiment. Sci. Rep. 2025, 15, 774. [Google Scholar] [CrossRef] [PubMed]
- Upson, T.; Andrews, S. The Genus Lavandula; Kew Publishing: Surrey, UK, 2004; 456p. [Google Scholar]
- Lis-Balchin, M. Lavender: The Genus Lavandula. 2002. Available online: https://uodiyala.edu.iq/uploads/PDF%20ELIBRARY%20UODIYALA/EL34/Lavender%20%20The%20genus%20Lavandula.pdf (accessed on 22 October 2025).
- Cavanagh, H.M.A.; Wilkinson, J.M. Lavender essential oil: A review. Aust. Infect. Control 2005, 10, 35–37. [Google Scholar] [CrossRef]
- Zheljazkov, V.D.; Cantrell, C.L.; Astatkie, T.; Jeliazkova, E.A. Distillation time effect on Lavender essential oil yield and composition. HortScience 2012, 47, 777–784. [Google Scholar] [CrossRef]
- Crișan, I.; Ona, A.; Vârban, D.; Muntean, L.; Vârban, R.; Stoie, A.; Mihăiescu, T.; Morea, A. Current Trends for Lavender (Lavandula angustifolia Mill.) Crops and Products with Emphasis on Essential Oil Quality. Plants 2023, 12, 357. [Google Scholar] [CrossRef]
- Kara, N.; Baydar, H. Determination of Lavender and Lavandin Cultivars (Lavandula sp.) containing high quality essential oil in Isparta, Turkey. Turk. J. Field Crop. 2013, 18, 58–65. [Google Scholar]
- Saunier, A.; Ormeño, E.; Moja, S.; Fernandez, C.; Robert, E.; Dupouyet, S.; Despinasse, Y.; Baudino, S.; Nicolè, F.; Bousquet-Mélou, A. Lavender sensitivity to water stress: Comparison between eleven varieties across two phenological stages. Ind. Crop. Prod. 2022, 177, 114531. [Google Scholar] [CrossRef]
- Giray, F.H. An analysis of world lavender oil markets and lessons for Turkey. J. Essent. Oil Bear. Plants 2018, 21, 1612–1623. [Google Scholar] [CrossRef]
- Wells, R.; Truong, F.; Adal, A.M.; Sarker, L.S.; Mahmoud, S.S. Lavandula Essential Oils: A Current Review of Applications in Medicinal, Food, and Cosmetic Industries of Lavender. Nat. Prod. Commun. 2018, 13, 10. [Google Scholar] [CrossRef]
- BAKA. Lavanta Tarımı ve Endüstrisi Fizibilite Raporu. 2020. Available online: https://www.baka.gov.tr/assets/upload/dosyalar/lavanta-tarimi-ve-endustrisi.pdf?utm (accessed on 18 November 2025).
- Bogdan, M.A.; Bungau, S.; Tit, D.M.; Zaha, D.C.; Nechifor, A.C.; Behl, T.; Chambre, D.; Lupitu, A.I.; Copolovici, L.; Copolovici, D.M. Chemical profile, antioxidant capacity, and antimicrobial activity of essential oils extracted from three different varieties (Moldoveanca 4, Vis Magic 10, and Alba 7) of Lavandula angustifolia. Molecules 2021, 26, 4381. [Google Scholar] [CrossRef] [PubMed]
- Aylan, F.K.; Sarı Gök, H.; Şalvarcı, S. Kırsal Yoksulluğun Giderilmesinde Kadın Girişimciliğin Rolü: Lavanta Kokulu Köy Örneği. J. Tour. Gastron. Stud. 2019, 7, 1271–1289. [Google Scholar] [CrossRef]
- Başaran, N. Bringing lavander to economy in rural development and rural tourism scope. Int. J. Agric. Nat. Sci. 2019, 10, 47–49. [Google Scholar]
- Aktürk, O.; Demir, Ş.Ş. The role of cooperatives in the development of rural tourism: The example of Kuyucak. J. Tour. Theory Res. 2021, 7, 58–69. [Google Scholar] [CrossRef]
- UNDP. United Nations Development Programme. 2018. Available online: https://www.undp.org/turkiye/news/where-are-you-going-vacation-summer (accessed on 24 October 2025).
- Boelens, M.H. Chemical and sensory evaluation of Lavandula oils. Perfum. Flavorist 1995, 20, 23–51. [Google Scholar]
- Prusinowska, R.; Śmigielski, K. Composition, biological properties and therapeutic effects of lavender (Lavandula angustifolia L.). A review. Herba Pol. 2014, 60, 56–66. [Google Scholar] [CrossRef]
- Woelk, H.; Schläfke, S. A multi-center, double-blind, randomised study of the Lavender oil preparation Silexan in comparison to Lorazepam for generalized anxiety disorder. Phytomedicine 2010, 17, 94–99. [Google Scholar] [CrossRef]
- Koulivand, P.H.; Khaleghi Ghadiri, M.; Gorji, A. Lavender and the nervous system. Evid.-Based Complement. Altern. Med. 2013, 2013, 681304. [Google Scholar]
- Hirokawa, K.; Nishimoto, T.; Taniguchi, T. Effects of lavender aroma on sleep quality in healthy japanese students. Percept. Mot. Ski. 2012, 114, 111–122. [Google Scholar] [CrossRef]
- Stamova, S.; Ermenlieva, N.; Tsankova, G.; Georgieva, E. Antimicrobial Activity of Lavender essential Oil from Lavandula angustifolia Mill.: In Vitro and In Silico Evaluation. Antibiotics 2025, 14, 656. [Google Scholar] [CrossRef]
- Chrysargyris, A.; Laoutari, S.; Litskas, V.D.; Stavrinides, M.C.; Tzortzakis, N. Effects of water stress on lavender and sage biomass production, essential oil composition and biocidal properties against Tetranychus urticae (Koch). Sci. Hortic. 2016, 213, 96–103. [Google Scholar] [CrossRef]
- Pistelli, L.; Najar, B.; Giovanelli, S.; Lorenzini, L.; Tavarini, S.; Angelini, L. Agronomic and phytochemical evaluation of lavandin and lavender cultivars cultivated in the Tyrrhenian area of Tuscany (Italy). Ind. Crop. Prod. 2017, 109, 37–44. [Google Scholar] [CrossRef]
- Kara, N.; Baydar, H. Kurutma Yöntemleri, Depolama Koşulları ve Sürelerinin Lavanta (Lavandula spp.)’nın Uçucu Yağ Oranı ve Bileşenlerine Etkisi. Yuz. Yıl Univ. J. Agric. Sci. 2014, 24, 185–192. [Google Scholar] [CrossRef]
- Karakaş, İ. Determination of Field and Rooting Performance in Different Environments of Lavender Cultivars. Master’s Thesis, Çanakkale Onsekiz Mart University, Çanakkale, Türkiye, 2021. [Google Scholar]
- Aslan, S.; Sarıhan, E.O. Humik asit ve azotlu gübre uygulamalarının lavanta (Lavandula angustifolia Mill.) bitkisinin bazı verim ve kalite özelliklerine etkisi. Mustafa Kemal Üniversitesi Tarım Bilim. Derg. 2021, 26, 29–40. [Google Scholar] [CrossRef]
- Dal, A.; Dündar, Ö.; Demircioğlu, H. Lavanta (Lavandula × intermedia var. super A.)’da farklı hasat zamanları ve muhafazanın hasat sonrası kalite üzerine etkileri. Mustafa Kemal Üniv. Tarım Bilim. Derg. 2025, 30, 154–166. [Google Scholar] [CrossRef]
- Tarhan, Y.; Açıksöz, S.; Çelik, D. Lavanta Tarımı Ve Sürdürülebilir Kalkınma: Isparta/Keçiborlu-Kuyucak Köyü Örneği. Bartın Univ. Int. J. Nat. Appl. Sci. 2019, 2, 216–227. [Google Scholar]
- Alkaya, Ü.Ö.; Yaşar, E. Lavanta kokulu köyün yaratıcı turizm potansiyelinin araştırılması. J. Appl. Tour. Res. 2024, 5, 21–27. [Google Scholar]
- Mendas, A.; Delali, A. Integration of MultiCriteria Decision Analysis in GIS to develop land suitability for agriculture: Application to durum wheat cultivation in the region of Mleta in Algeria. Comput. Electron. Agric. 2012, 83, 117–126. [Google Scholar] [CrossRef]
- Mercan, Y.; Sezgin, F. The Use of Multi-Criteria Decision Analysis (MCDA) and Geographic Information System (GIS) in Selection of Greenhouse Site Location: The Case of Aydin Region in Türkiye. Adnan Menderes Üniv. Ziraat Fakültesi Derg. 2023, 20, 149–158. [Google Scholar] [CrossRef]
- Olgun, R.; Cheng, C.; Coseo, P. Nature-Based Solutions Scenario Planning for Climate Change Adaptation in Arid and Semi-Arid Regions. Land 2024, 13, 1464. [Google Scholar] [CrossRef]
- Sathiyamurthi, S.; Youssef, Y.M.; Gobi, R.; Ravi, A.; Alarifi, N.; Sivasakthi, M.; Praveen Kumar, S.; Dąbrowska, D.; Saqr, A.M. Optimal Land Selection for Agricultural Purposes Using Hybrid Geographic Information System–Fuzzy Analytic Hierarchy Process–Geostatistical Approach in Attur Taluk, India: Synergies and Trade-Offs Among Sustainable Development Goals. Sustainability 2025, 17, 809. [Google Scholar] [CrossRef]
- Selim, S.; San, B.T.; Koc-San, D.; Selim, C. A two-level approach to geospatial identification of optimal pitaya cultivation sites using multi-criteria decision analysis. J. Sci. Food Agric. 2025, 105, 5851–5862. [Google Scholar] [CrossRef]
- Malczewski, J. GIS-based multicriteria decision analysis: A survey of the literature. Int. J. Geogr. Inf. Sci. 2006, 20, 703–726. [Google Scholar] [CrossRef]
- Chen, Y.; Yu, J.; Khan, S. Spatial sensitivity analysis of multi-criteria weights in GIS-based land suitability evaluation. Environ. Model. Softw. 2010, 25, 1582–1591. [Google Scholar] [CrossRef]
- Burdur Valiliği. Burdur İl Afet Risk Azaltma Planı. 2021. Available online: http://www.burdur.gov.tr/burdur-il-afet-risk-azaltma-plani (accessed on 18 November 2025).
- Burdur İl Tarım ve Orman Müdürlüğü. İklim Durumu ve Nüfus Yapısı. Available online: https://burdur.tarimorman.gov.tr/Sayfalar/Detay.aspx?SayfaId=13 (accessed on 18 November 2025).
- MGM. Resmi İklim İstatistikleri. Available online: https://www.mgm.gov.tr/veridegerlendirme/il-ve-ilceler-istatistik.aspx?k=A&m=BURDUR (accessed on 22 November 2025).
- Tarım ve Orman Bakanlığı. Burdur Havzası Nehir Havza Yönetim Planı Hazırlanması Projesi Nehir Havza Yönetim Planı Nihai Raporu. Available online: https://www.tarimorman.gov.tr (accessed on 19 November 2025).
- TÜİK. Bitkisel Üretim İstatistikleri. 2024. Available online: https://data.tuik.gov.tr/Kategori/GetKategori?p=tarim-111&dil=1 (accessed on 5 November 2025).
- Wikifarmer. Lavender Growing Conditions. 2025. Available online: https://wikifarmer.com/library/en/article/lavender-growing-conditions (accessed on 23 September 2025).
- JKEDI. Start up Manual on Lavender Cultivation and Processing; Jammu & Kashmir Entrepreneurship Development Institute: Srinagar, India, 2020. Available online: https://jkedi.org/modelDPRS/Lavender-Manual.PDF (accessed on 27 September 2025).
- Jigău, R.; Baıcu (Zoıcan), Ș.; Vornicu, L.; Obiștoiu, D.; Pașcalău, R. Growing Lavender in Different Climates: Best Practices and Challenges for Sustainable Agriculture. Res. J. Agric. Sci. 2024, 56, 124–132. [Google Scholar]
- Republic of Türkiye Ministry of Agriculture and Forestry; General Directorate of Agricultural Research and Policies. Available online: https://www.tarimorman.gov.tr/TAGEM/Duyuru/111/Ulkesel-Toprak-Bilgi-Sistemi (accessed on 28 September 2025).
- Kotsiris, G.; Nektarios, P.A.; Paraskevopoulou, A.T. Lavandula angustifolia growth and physiology is affected by substrate Type and depth when grown under Mediterranean semi-intensive green roof conditions. HortScience 2012, 47, 311–317. [Google Scholar] [CrossRef]
- Ministry of Agriculture and Rural Affairs. General Directorate of Agricultural Production and Development, Soil and Land Classification Standards Technical Instruction and Related Legislation. 2008. Available online: https://www.tarimorman.gov.tr/Belgeler/Mevzuat/Talimatlar/ToprakAraziSiniflamasiStandartlariTeknikTalimativeIlgiliMevzuat.pdf (accessed on 25 September 2025).
- Saf Lavanta. Lavanta Tarımı. Available online: http://saflavanta.com/lavanta-tarimi.html (accessed on 7 November 2025).
- Chen, X.; Wang, Y.; Wang, Y.; Zhang, Y.; Shen, Y.; He, X.; Xiao, C. A natural moisture gradient affects soil fungal communities on the South Shore of Hulun Lake, Inner Mongolia, China. J. Fungi 2023, 9, 549. [Google Scholar] [CrossRef]
- Kara, N. Lavanta (Lavandula sp.) Tarımı ve Endüstrisi. Ders Notları. Available online: https://antalya.tarimorman.gov.tr/Belgeler/Lavanta%20Tar%C4%B1m%C4%B1%20ve%20End%C3%Bcstrisi%20Ders%20Notlar%C4%B1.pdf (accessed on 27 September 2025).
- Ahmed, G.B.; Shariff, A.R.M.; Balasundram, S.K.; bin Abdullah, A.F. Agriculture land suitability analysis evaluation based multi criteria and GIS approach. IOP Conf. Ser. Earth Environ. Sci. 2016, 37, 012044. [Google Scholar] [CrossRef]
- Republic of Türkiye Ministry of Agriculture and Forestry. General Directorate of Nature Conservation and National Parks, National Parks Law No. 2873 and Related Legislation; Republic of Türkiye Ministry of Agriculture and Forestry: Ankara, Türkiye, 2025.
- Hersbach, H.; Bell, B.; Berrisford, P.; Hirahara, S.; Horányi, A.; Muñoz-Sabater, J.; Nicolas, J.; Peubey, C.; Radu, R.; Schepers, D.; et al. The ERA5 global reanalysis. Q. J. R. Meteorol. Soc. 2020, 146, 1999–2049. [Google Scholar] [CrossRef]
- Muñoz-Sabater, J.; Dutra, E.; Agustí-Panareda, A.; Albergel, C.; Arduini, G.; Balsamo, G.; Boussetta, S.; Choulga, M.; Harrigan, S.; Hersbach, H.; et al. ERA5-Land: A state-of-the-art global reanalysis dataset for land applications. Earth Syst. Syst. Data 2021, 13, 4349–4383. [Google Scholar] [CrossRef]
- Climate Data. Climate Data for Cities Worldwide. Available online: https://en.climate-data.org/ (accessed on 27 September 2025).
- USGS. Available online: https://earthexplorer.usgs.gov/ (accessed on 17 September 2025).
- Karra, K.; Kontgis, C.; Statman-Weil, Z.; Mazzariello, J.C.; Mathis, M.; Brumby, S.P. Global land use/land cover with Sentinel-2 and deep learning. In Proceedings of the IGARSS 2021–2021 IEEE International Geoscience and Remote Sensing Symposium, Brussels, Belgium, 11–16 July 2021; IEEE: New York, NY, USA, 2021. [Google Scholar]
- ArcGIS Living Atlas of the World. Available online: https://livingatlas.arcgis.com/en/browse/ (accessed on 15 September 2025).
- FAO. A Framework for Land Evaluation; Food and Agriculture Organization of the United Nations: Rome, Italy, 1976. Available online: https://fenix.isa.ulisboa.pt/downloadFile/844497944598314/A%20framework%20for%20land%20evaluation_FAO.pdf (accessed on 10 August 2025).
- Hassiotis, C.; Ntana, F.; Lazari, D.; Poulios, S.; Vlachonasios, K. Environmental and developmental factors affect essential oil production and quality of Lavandula angustifolia during flowering period. Ind. Crop. Prod. 2014, 62, 359–366. [Google Scholar] [CrossRef]
- Løken, E. Use of multicriteria decision analysis methods for energy planning problems. Renew. Sustain. Energy Rev. 2007, 11, 1584–1595. [Google Scholar] [CrossRef]
- Ahadi, P.; Fakhrabadi, F.; Pourshaghaghy, A.; Kowsary, F. Optimal site selection for a solar power plant in Iran via the Analytic Hierarchy Process (AHP). Renew. Energy 2023, 215, 118944. [Google Scholar] [CrossRef]
- Tavana, M.; Soltanifar, M.; Santos-Arteaga, F.J. Analytical hierarchy process: Revolution and evolution. Ann. Oper. Res. 2023, 326, 879–907. [Google Scholar] [CrossRef]
- Saha, A.; Villuri, V.G.K.; Bhardwaj, A. Development and assessment of GIS-based landslide susceptibility mapping models using ANN, Fuzzy-AHP, and MCDA in Darjeeling Himalayas, West Bengal, India. Land 2022, 11, 1711. [Google Scholar] [CrossRef]
- Ilić, Z.; Marinković, G.; Bulatović, V.; Matić, A.; Petrović, V.M. Comprehensive MCDM Approach in the Process of Land Consolidation Project Choice. Land 2025, 14, 1798. [Google Scholar] [CrossRef]
- Saaty, T.L. How to make a decision: The analytic hierarchy process. Eur. J. Oper. Res. 1990, 48, 9–26. [Google Scholar] [CrossRef]
- Selim, S.; Koc-San, D.; Selim, C.; San, B.T. Site selection for avocado cultivation using GIS and multi-criteria decision analyses: Case study of Antalya, Turkey. Comput. Electron. Agric. 2018, 154, 450–459. [Google Scholar] [CrossRef]
- General Directorate of Land Registry and Cadastre. Available online: https://www.tkgm.gov.tr/en (accessed on 16 September 2025).
- TÜİK. Bitkisel Üretim İstatistikleri 2024. Available online: https://biruni.tuik.gov.tr/medas/ (accessed on 9 November 2025).
- Gök, M.; Taşoğlu, E.; Gök, Ş. Determining the lands suitable to levander cultivation as an alternative agricultural product in Tokat by analytical hierarchy process. Int. J. Geogr. Geogr. Educ. 2022, 46, 61–78. [Google Scholar]
- Ali, S.I.M.; Abdelsamad, S.A.S.; Abdel-Mola, M. The role of added value for medicinal and aromatic plants to improve the standard living of rural people in some villages of Beni-Suef governorate. Sci. J. Agric. Sci. 2024, 6, 252–270. [Google Scholar] [CrossRef]
- Seidler-Łożykowska, K.; Mordalski, R.; Kucharski, W.; Kędzia, B.; Bocianowski, J. Yielding and quality of lavender flowers (Lavandula angustifolia Mill.) from organic cultivation. Acta Sci. Pol. Hortorum Cultus 2014, 13, 173–183. [Google Scholar]
- Giannoulis, K.D.; Evangelopoulos, V.; Gougoulias, N.; Wogiatzi, E. Lavender organic cultivation yield and essential oil can be improved by using bio-stimulants. Acta Agric. Scand. Sect. B–Soil Plant Sci. 2020, 70, 648–656. [Google Scholar] [CrossRef]
- Zbancă, A.; Balan, I.; Urîtu, V. Investment management in the cultivation of lavender for the production of the essential oil. Sci. Pap. Ser. Manag. Econ. Eng. Agric. Rural Dev. 2023, 23, 887–894. [Google Scholar]
- Khan, S.U.; Hamza, B.; Mir, R.H.; Fatima, K.; Malik, F. Lavender plant: Farming and health benefits. Curr. Mol. Med. 2024, 24, 702–711. [Google Scholar] [CrossRef] [PubMed]
- Jigău, A.R.; Imbrea, F.; Pașcalău, R. The importance and cultivation of lavender. Res. J. Agric. Sci. 2022, 54, 50–55. [Google Scholar]
- Dobreva, A.; Petkova, N.; Todorova, M.; Gerdzhikova, M.; Zherkova, Z.; Grozeva, N. Organic vs. conventional farming of lavender: Effect on yield, phytochemicals and essential oil composition. Agronomy 2023, 14, 32. [Google Scholar] [CrossRef]
- Tercan, E.; Dengiz, O.; Özkan, B.; Dereli, M.A.; Öztekin, Y.B. Geographic information system–assisted site quality assessment for hazelnut cultivation using multi-criteria decision analysis in the Black Sea region, Turkey. Environ. Sci. Pollut. Res. 2022, 29, 35908–35933. [Google Scholar] [CrossRef] [PubMed]
- Sarkar, D.; Saha, S.; Mondal, P. Modelling agricultural land suitability for vegetable crops farming using RS and GIS in conjunction with bivariate techniques in the Uttar Dinajpur district of Eastern India. Green. Technol. Sustain. 2023, 1, 100022. [Google Scholar] [CrossRef]
- Ippolito, T.A.; Herrick, J.E.; Dossa, E.L.; Garba, M.; Ouattara, M.; Singh, U.; Stewart, Z.P.; Prasad, P.V.V.; Oumarou, I.A.; Neff, J.C. A Comparison of Approaches to Regional Land-Use Capability Analysis for Agricultural Land-Planning. Land 2021, 10, 458. [Google Scholar] [CrossRef]
- Demasi, S.; Caser, M.; Lonati, M.; Cioni, P.L.; Pistelli, L.; Najar, B.; Scariot, V. Latitude and Altitude Influence Secondary Metabolite Production in Peripheral Alpine Populations of the Mediterranean Species Lavandula angustifolia Mill. Front. Plant Sci. 2018, 9, 983. [Google Scholar]
- Hassiotis, C.N.; Vlachonasios, K.E. How Biological and Environmental Factors Affect the Quality of Lavender essential Oils. Physiologia 2025, 5, 11. [Google Scholar] [CrossRef]
- Mugiyo, H.; Chimonyo, V.G.; Sibanda, M.; Kunz, R.; Masemola, C.R.; Modi, A.T.; Mabhaudhi, T. Evaluation of land suitability methods with reference to neglected and underutilised crop species: A scoping review. Land 2021, 10, 125. [Google Scholar] [CrossRef]
- Xu, X.; Zhang, Q.; Tan, Z.; Li, Y.; Wang, X. Effects of water-table depth and soil moisture on plant biomass, diversity, and distribution at a seasonally flooded wetland of Poyang Lake, China. Chin. Geogr. Sci. 2015, 25, 739–756. [Google Scholar] [CrossRef]
- Markelova, H.; Meinzen-Dick, R.; Hellin, J.; Dohrn, S. Collective action for smallholder market access. Food Policy 2009, 34, 1–7. [Google Scholar] [CrossRef]
- Ashraf, N.; Giné, X.; Karlan, D. Finding missing markets (and a disturbing epilogue): Evidence from an export crop adoption and marketing intervention in Kenya. Am. J. Agric. Econ. 2009, 91, 973–990. [Google Scholar] [CrossRef]
- UNDP (United Nations Development Programme). Transforming Our World: The 2030 Agenda for Sustainable Development. Available online: https://sdgs.un.org/2030agenda (accessed on 16 September 2025).
- FAO (Food and Agriculture Organization). The State of Food and Agriculture (SOFA): Making Agrifood Systems More Resilient. Available online: https://www.fao.org/publications/sofa/en/ (accessed on 18 October 2025).
- IFAD (International Fund for Agricultural Development). Rural Development Report: Fostering Inclusive Rural Transformation. Available online: https://www.ifad.org/en/rural-development-report (accessed on 17 September 2025).
- UNEP (UN Environment Programme). Sustainability and Value Chains: A Review of Global Practices 2020. Available online: https://www.unep.org (accessed on 12 September 2025).
- Mansoor, S.; Iqbal, S.; Popescu, S.M.; Kim, S.L.; Chung, Y.S.; Baek, J.H. Integration of smart sensors and IOT in precision agriculture: Trends, challenges and future prospectives. Front. Plant Sci. 2025, 16, 1587869. [Google Scholar] [CrossRef] [PubMed]
- Mgendi, G. Unlocking the potential of precision agri-culture for sustainable farming. Discov. Agric. 2024, 2, 87. [Google Scholar] [CrossRef]
- Rejeb, A.; Rejeb, K.; Abdollahi, A.; Hassoun, A. Precision agriculture: A bibliometric analysis and research agenda. Smart Agric. Technol. 2024, 9, 100684. [Google Scholar] [CrossRef]
- Saha, S.; Kucher, O.D.; Utkina, A.O.; Rebouh, N.Y. Precision agriculture for improving crop yield predictions: A literature review. Front. Agron. 2025, 7, 1566201. [Google Scholar] [CrossRef]







| No | Parameters | Optimum Conditions for Lavender Cultivation | References |
|---|---|---|---|
| 1 | Temperature | 20–30 °C | [25,30,62] |
| 2 | Rainfall | 400–700 mm yr−1 | [30,63,64] |
| 3 | Soil depth | 50 cm< | [30,65,66] |
| 4 | LUC | I and II class soil | [67] |
| 5 | Altitude | 700–1200 m | [63,68] |
| 6 | Slope | 27% or lower slopes | [25,68] |
| 7 | Aspect | Aspects that are exposed to direct sunlight for long periods of time | [30,68,69,70] |
| 8 | LULC | Permeable surfaces suitable for agricultural use | [71] |
| 9 | Protected areas | National legislation restricts agricultural activities in these areas. | [54,72] |
| Parameters | Value Range | Status | Score |
|---|---|---|---|
| Temperature | <0 °C | Not suitable | 0 |
| 0–10 °C | Marginally suitable | 1 | |
| 10–20 °C | Moderately suitable | 2 | |
| 20–30 °C | Highly suitable | 3 | |
| 30–40 °C | Moderately suitable | 2 | |
| >40 °C | Not suitable | 0 | |
| Rainfall | <250 mm yr−1 | Not suitable | 0 |
| 250–400 mm yr−1 | Moderately suitable | 2 | |
| 400–700 mm yr−1 | Highly suitable | 3 | |
| 700–900 mm yr−1 | Moderately suitable | 2 | |
| 900 mm yr−1< | Marginally suitable | 1 | |
| Soil depth | 0–10 cm | Not suitable | 0 |
| 10–20 cm | Marginally suitable | 1 | |
| 20–50 cm | Moderately suitable | 2 | |
| 50 cm< | Highly suitable | 3 | |
| LUC | I and II classes | Highly suitable | 3 |
| III and IV classes | Moderately suitable | 2 | |
| V class | Marginally suitable | 1 | |
| VI, VII, and VIII classes | Not suitable | 0 | |
| Altitude | <300 m | Marginally suitable | 1 |
| 300–700 m | Moderately suitable | 2 | |
| 700–1200 m | Highly suitable | 3 | |
| 1200–1700 m | Moderately suitable | 2 | |
| 1700 m< | Not suitable | 0 | |
| Slope (%) | 0–9 | Highly suitable | 3 |
| 9–18 | Moderately suitable | 2 | |
| 18–27 | Marginally suitable | 1 | |
| 27< | Not suitable | 0 | |
| Aspect | South (S), Southeast (SE) | Highly suitable | 3 |
| East (E), Southwest (SW), and West (W) | Moderately suitable | 2 | |
| North (N, NE, NW) | Marginally suitable | 1 | |
| LULC | Water | Not suitable | 0 |
| Trees | Not suitable | 0 | |
| Flooded Vegetation | Marginally suitable | 1 | |
| Crops | Highly suitable | 3 | |
| Built up | Not suitable | 0 | |
| Bare ground | Marginally suitable | 1 | |
| Snow/Ice | Not suitable | 0 | |
| Clouds | Moderately suitable | 2 | |
| Rangeland | Moderately suitable | 2 | |
| Protected areas | The suitability status was not included in the assessment and has been evaluated separately within the scope of the protection status. | Filtered | |
| Parameters | Temperature | Rainfall | Soil Depth | LUC | Altitude | Slope | Aspect | LULC |
|---|---|---|---|---|---|---|---|---|
| Temperature | 1 | 3 | 5 | 5 | 3 | 7 | 7 | 5 |
| Rainfall | 1/3 | 1 | 3 | 3 | 1 | 5 | 5 | 3 |
| Soil depth | 1/5 | 1/3 | 1 | 3 | 1/3 | 3 | 3 | 3 |
| LUC | 1/5 | 1/3 | 1/3 | 1 | 1/3 | 3 | 3 | 1 |
| Altitude | 1/3 | 1 | 3 | 3 | 1 | 5 | 5 | 3 |
| Slope | 1/7 | 1/5 | 1/3 | 1/3 | 1/5 | 1 | 3 | 1/3 |
| Aspect | 1/7 | 1/5 | 1/3 | 1/3 | 1/5 | 1/3 | 1 | 1/3 |
| LULC | 1/5 | 1/3 | 1/3 | 1 | 1/3 | 3 | 3 | 1 |
| Parameters | Total | Weighted | % | |
|---|---|---|---|---|
| Temperature | 2.79 | 0.35 | 34.92 | CI = (lambda max − n)/n − 1 (n = number of parameters) CI = 0.07 |
| Rainfall | 1.38 | 0.17 | 17.22 | |
| Soil depth | 0.83 | 0.10 | 10.34 | |
| LUC | 0.54 | 0.07 | 6.72 | |
| Altitude | 1.38 | 0.17 | 17.22 | |
| Slope | 0.32 | 0.04 | 4.00 | CR = (CI/constant value “1.41”) CR = 0.05 |
| Aspect | 0.23 | 0.03 | 2.86 | |
| LULC | 0.54 | 0.07 | 6.72 | |
| 8.00 | 1.00 | 100.00 |
Disclaimer/Publisher’s Note: The statements, opinions and data contained in all publications are solely those of the individual author(s) and contributor(s) and not of MDPI and/or the editor(s). MDPI and/or the editor(s) disclaim responsibility for any injury to people or property resulting from any ideas, methods, instructions or products referred to in the content. |
© 2026 by the authors. Licensee MDPI, Basel, Switzerland. This article is an open access article distributed under the terms and conditions of the Creative Commons Attribution (CC BY) license.
Share and Cite
Selim, S.; Çoşlu, M.; Olgun, R.; Karakuş, N.; Kahraman, E.; Sönmez, N.K.; Selim, C. Lavender as a Catalyst for Rural Development: Identifying Commercially Suitable Cultivation Sites Through Multi-Criteria Decision Analysis. Land 2026, 15, 130. https://doi.org/10.3390/land15010130
Selim S, Çoşlu M, Olgun R, Karakuş N, Kahraman E, Sönmez NK, Selim C. Lavender as a Catalyst for Rural Development: Identifying Commercially Suitable Cultivation Sites Through Multi-Criteria Decision Analysis. Land. 2026; 15(1):130. https://doi.org/10.3390/land15010130
Chicago/Turabian StyleSelim, Serdar, Mesut Çoşlu, Rifat Olgun, Nihat Karakuş, Emine Kahraman, Namık Kemal Sönmez, and Ceren Selim. 2026. "Lavender as a Catalyst for Rural Development: Identifying Commercially Suitable Cultivation Sites Through Multi-Criteria Decision Analysis" Land 15, no. 1: 130. https://doi.org/10.3390/land15010130
APA StyleSelim, S., Çoşlu, M., Olgun, R., Karakuş, N., Kahraman, E., Sönmez, N. K., & Selim, C. (2026). Lavender as a Catalyst for Rural Development: Identifying Commercially Suitable Cultivation Sites Through Multi-Criteria Decision Analysis. Land, 15(1), 130. https://doi.org/10.3390/land15010130

