A Cognition-Driven Framework for Rural Space Gene Extraction and Transmission: Evidence from the Guanzhong Region
Abstract
1. Introduction
- (1)
- Space gene ontology: identification, characterization, and typological mapping.
- (2)
- Space gene application: conservation, renewal, and design strategies.
- (1)
- Environmental cognition, examining residents’ interpretations of environmental context, spatial order, and settlement evolution;
- (2)
- Element identification, documenting spatial elements representing form, structure, and function across macro, meso, and micro levels;
- (3)
- System coupling, analyzing interaction mechanisms among spatial elements and driving factors through structural equation modeling (SEM);
- (4)
- Space gene extraction, deriving space genes based on SEM-informed coupling to reveal internal structures and evolutionary logic;
- (5)
- Gene mapping and transmission, constructing space gene maps to articulate transmission pathways and to support adaptive rural spatial development.
2. Materials and Methods
2.1. Case Study
2.2. Data Collection
2.2.1. Spatial Data Collection
2.2.2. Cognitive Data Collection and Sample Characteristics
- (1)
- Semi-structured Interview
- (2)
- Formal Sample Questionnaire
- 1.
- Sample Questionnaire Design
- 2.
- Sample Characteristics
- 3.
- Sample data processing
2.3. Identification of Spatial Elements and Driving Factors
2.3.1. Identification of Driving Factors
- DF1 Natural–ecological factors (Table 1). These constitute the physical foundation influencing settlement location, density, spatial texture, and environmental adaptation. Key variables include landform type, river morphology, and climate conditions, which together shape regional identity through long-term geomorphological–ecological interactions.
- DF2 socio-cultural factors (Table 2). These include kinship organization, ritual systems, governance structures, historical memory, folk beliefs, and everyday practices. Such factors exert persistent influence on spatial hierarchy, public-space arrangement, and architectural expression. The interview results reveal how residents’ spatial perceptions and cultural interpretations reinforce or alter spatial structures.
- DF3 Industrial–economic factors (Table 3). These drivers relate to production modes, infrastructure development, labor distribution, and rural–urban linkages. They reshape land use, functional organization, and spatial nodes. Economic transitions in Guanzhong have stimulated tourism, diversified livelihoods, and enabled reconfigured spatial configurations.
2.3.2. Identification of Spatial Elements
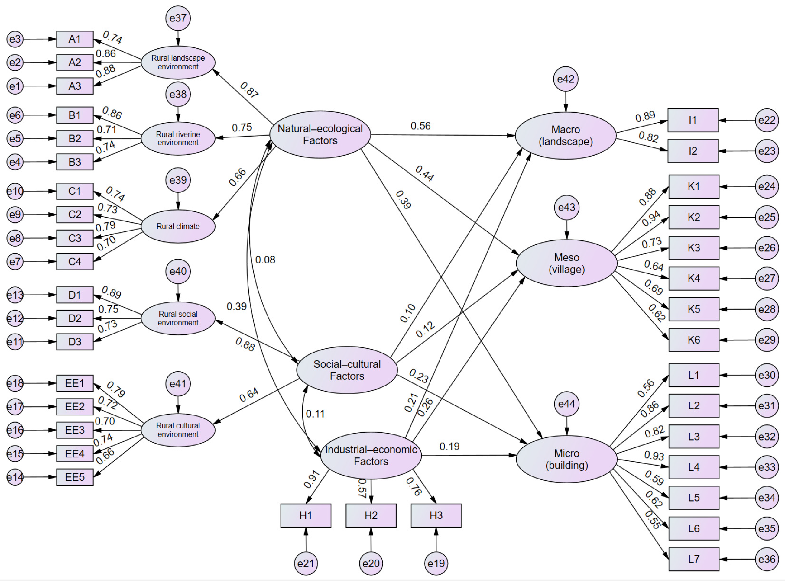
2.4. Model Construction and Analysis
2.4.1. Model Design and Hypothesis Construction
2.4.2. Model Testing and Evaluation
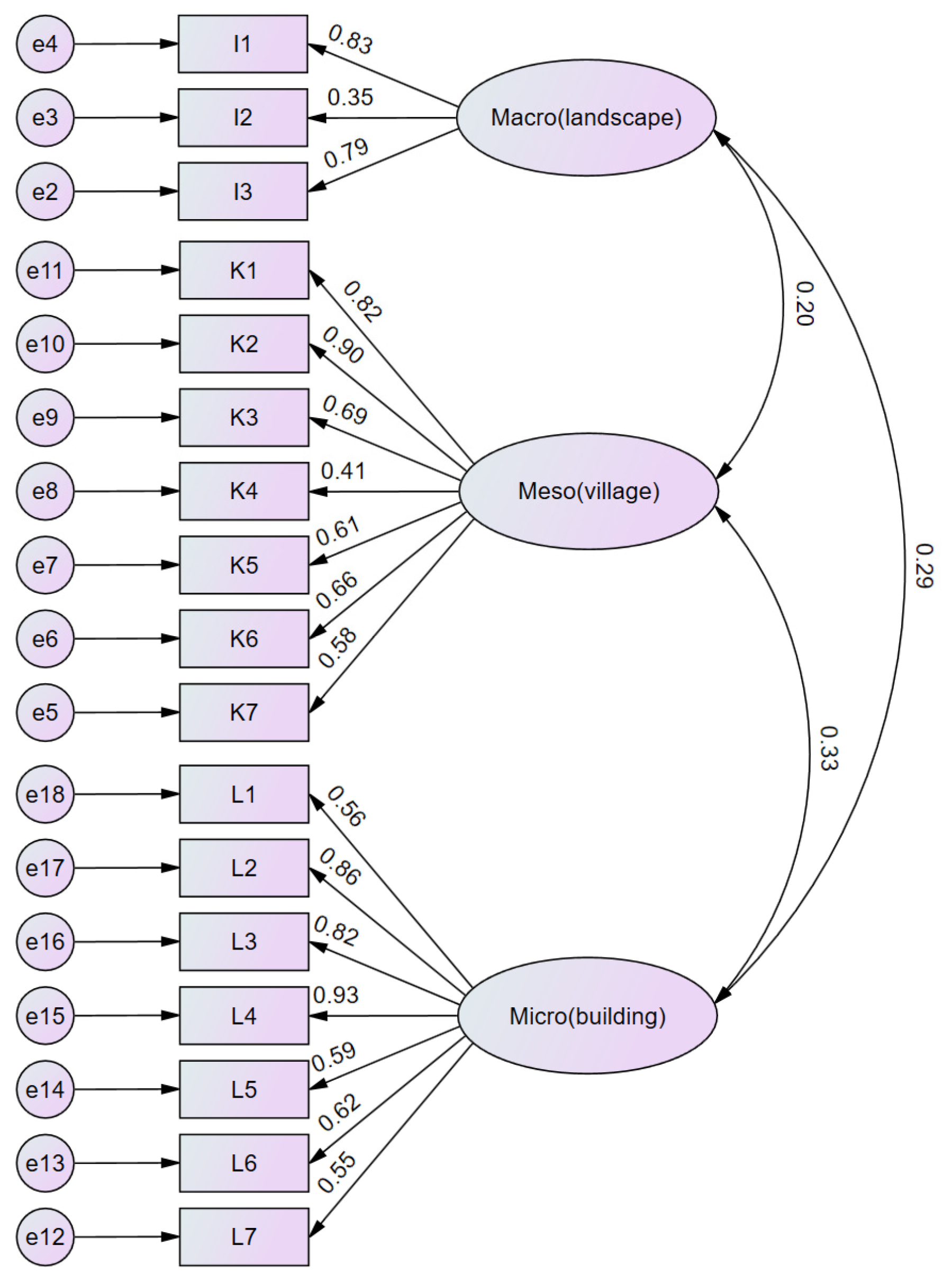
3. Results
3.1. Model Outputs and Interpretation
3.2. Extraction of Space Gene
3.2.1. Space Gene Extraction Method
3.2.2. Coupling Relationships Between Characteristic Spatial Elements and Driving Factors
- (1)
- Natural–Ecological Factors
- (2)
- Socio-cultural Factors
- (3)
- Industrial–Economic Factors
3.2.3. Identification and Interpretation of Space Genes
- (1)
- Macro (Landscape) Level
- (2)
- Meso (village) level
- (3)
- Micro (building) level
3.2.4. Results of Space Gene Extraction
3.3. Space Gene Mapping
3.3.1. Macro (Landscape) Level: SG1 “Mountain-Water-Field-Garden” Spatial Pattern Gene
3.3.2. Meso (Village) Level: SG2 Clustered-Group Street Pattern Gene
3.3.3. Micro (Building) Level:SG3 “Raising-Beam/Through-Tie—Rammed Earth/Red Brick” Construction Material Gene
4. Discussion
- Gene Therapy—replication and reinforcement of key spatial elements;
- Gene Recombination—reconnection and restructuring of fragmented spatial elements; and
- Gene Modification—controlled adjustment of characteristic spatial elements.
4.1. Gene Therapy: Replication and Reinforcement of Key Elements
4.2. Gene Recombination: Recombination of Disrupted Elements
4.3. Gene Modification: Controlled Adjustment of Characteristic Elements
4.4. Summary
5. Conclusions and Discussion
5.1. Scope of Applicability and Boundary Conditions
5.2. Verification of Research Hypotheses
5.3. Research Innovations and Contributions
5.4. Limitations and Future Research
Author Contributions
Funding
Data Availability Statement
Conflicts of Interest
References
- Zhang, X.; Pan, M. Emerging rural spatial restructuring regimes in China: A tale of three transitional villages in the urban fringe. J. Rural Stud. 2022, 93, 287–300. [Google Scholar] [CrossRef]
- Li, S.; Yang, R.; Long, H.; Lin, Y.; Ge, Y. Rural spatial restructuring in suburbs under capital intervention: Spatial construction based on nature. Habitat Int. 2024, 150, 103112. [Google Scholar] [CrossRef]
- Tu, S.; Long, H. Rural restructuring in China: Theory, approaches and research prospects. J. Geogr. Sci. 2017, 27, 1169–1184. [Google Scholar] [CrossRef]
- Liu, R.; Liu, P.; Shen, X.; Zhou, W. Effect of traditional village landscape genes on tourists’ image construction: Case study of Zhangguying Village. J. Resour. Ecol. 2024, 15, 587–600. [Google Scholar] [CrossRef]
- Huang, Y.; Xia, J.; Chen, Y.; Hong, J. Global research progress on rural settlement spatial patterns from 2000–2024: A comprehensive review of hotspots, frontiers, and emerging trends. Front. Earth Sci. 2024, 12, 1505570. [Google Scholar] [CrossRef]
- Relph, E. Place and Placelessness; Pion: London, UK, 1976. [Google Scholar]
- Heley, J.; Jones, L. Relational rurals: Some thoughts on relating things and theory in rural studies. J. Rural Stud. 2012, 28, 208–217. [Google Scholar] [CrossRef]
- Antrop, M.; Van Eetvelde, V. Landscape Perspectives: The Holistic Nature of Landscape; Springer: Berlin/Heidelberg, Germany, 2017. [Google Scholar]
- Olwig, K.R. Landscape, place, and spatial cognition. Prog. Hum. Geogr. 2021, 45, 1002–1020. [Google Scholar]
- Mitchell, C.J.A.; Shannon, S. Vernacular landscapes and spatial continuity. Land Use Policy 2022, 114, 105994. [Google Scholar]
- Jones, R.; LeBaron, C. Spatial cognition and everyday landscape practices. Environ. Plan. D 2021, 39, 897–915. [Google Scholar]
- Stephenson, J. Cultural values and spatial reproduction in rural landscapes. Land 2022, 11, 1345. [Google Scholar]
- Pasqualetti, M.J.; Stremke, S. Cultural landscapes and spatial adaptation. Sustainability 2023, 15, 2874. [Google Scholar]
- Cai, T.; Duan, J. Construction and application of characteristic townscape knowledge graph based on space gene theory. Cities 2025, 167, 106289. [Google Scholar] [CrossRef]
- Li, B.; Zhao, Y. Rural regional landscape features identification and spatial inheritance. Acta Geogr. Sin. 2020, 75, 261–276. [Google Scholar]
- Norberg-Schulz, C. Genius Loci: Towards a Phenomenology of Architecture; Rizzoli: New York, NY, USA, 1980. [Google Scholar]
- Seamon, D. Life Takes Place: Phenomenology, Lifeworlds, and Place Making; Routledge: London, UK, 2018. [Google Scholar]
- Urban Planning Society of China (UPSC). Guide to Inheriting and Planning Space Genes in Characteristic Rural Settlements. (Group Standard T/UPSC 0015-2024). 2024. Available online: https://www.planning.org.cn/solicity/view?id=2378 (accessed on 20 December 2025).
- Blackmore, S. The Meme Machine: The Genetic Model of Cultural Transmission; Gao, S.; Wu, Y., Translators; Jilin People’s Publishing House: Changchun, China, 2001. [Google Scholar]
- Cardoso, G.C.; Atwell, J.W. Directional Cultural Change by Modification and Replacement of memes. Evolution 2011, 65, 295–300. [Google Scholar] [CrossRef][Green Version]
- Distin, K. The Selfish Meme: A Critical Reassessment; Cambridge University Press: Cambridge, UK, 2005. [Google Scholar]
- Liang, H. Cultural genes. City Plan. Rev. 2011, 35, 78–85. [Google Scholar]
- Heath, C.; Bell, C.; Sternberg, E. Emotional Selection in Memes: The Case of Urban Legends. J. Personal. Soc. Psychol. 2001, 81, 1028–1041. [Google Scholar] [CrossRef]
- Conzen, M.R.G. Morphogenesis, Morphogenetic Regions, and Secular Human Agency in the Historic Townscape. In Urban Historical Geography; Ludbw, C., Denecke, D., Shaw, G., Eds.; Cambridge University Press: Cambridge, UK, 1988; pp. 253–272. [Google Scholar]
- Taylor, G. Environment, Village and City: A Genetic Approach to Urban Geogaphy, with Some Reference to possiblism. Ann. Assoc. Am. Geogr. 1942, 32, 1–67. [Google Scholar] [CrossRef]
- Tan, L. Study on the Diversity of Spatial Genetic Heritage in Traditional Villages in Zunyi City and Its Conservation Strategies. Master’s Thesis, Guizhou University, Guiyang, China, 2019. [Google Scholar]
- Xie, J. Analysis of Space Gene in the Historic Urban Area of Harbin and Strategies for Their Conservation and Transmission. Master’s Thesis, Harbin Institute of Technology, Harbin, China, 2020. [Google Scholar]
- Zhang, Z.; Chen, W.; Shen, M.; Shang, S. Residents’ perception and transmission of space gene in Suzhou traditional villages: A case study of Luxiang Village. Urban Dev. Stud. 2020, 27, 1–6. [Google Scholar]
- Su, L. Study on the Space Gene of Production–Living–Ecology Space in the Loess Plateau Gully Region of Northern Shaanxi. Master’s Thesis, Xi’an University of Architecture and Technology, Xi’an, China, 2022. [Google Scholar]
- Jiang, H.; Chen, K.; Luo, X. Key techniques for protecting and utilizing space gene in characteristic rural areas: A case study of the middle and lower reaches of the Minjiang River. Small Town Constr. 2022, 40, 94–102. [Google Scholar]
- Zhu, X.; Li, H.; Zhao, S.; Hu, X.; Cheng, J. A Preliminary Study on the Inheritance and Planning Control System of Characteristic Village and Town Spatial Genes with Chinese Characteristics: A Case Study of the Southwestern Foothills of the Nishan Hills in Southern Shandong. Small Town Constr. 2023, 41, 58–67. [Google Scholar]
- Chen, D.; Yang, J.; Shi, Y. Construction of spatial genealogy of rural settlements based on spatial gene theory. Chin. Landsc. Archit. 2022, 38, 115–120. [Google Scholar]
- Fan, J. Study on Rural Spatial Morphology and Genetic Mapping. Ph.D. Dissertation, Southeast University, Nanjing, China, 2021. [Google Scholar]
- Wei, J.; Li, N.; Jian, Z. Construction of spatial genealogy of Miao traditional villages in Western Hunan. Archit. Cult. 2022, 4, 65–70. [Google Scholar]
- Wang, J.; Fan, J. Identification and protection of landscape genes in traditional villages. Hum. Geogr. 2019, 34, 72–80. [Google Scholar]
- Shao, R.; Duan, J.; Qian, Y.; Wang, L.; Jiang, Y. Space gene: A new approach to planning and design rooted in local memory—A case study of the former National Capital Airport in Nanjing. Planners 2020, 36, 40–46. [Google Scholar]
- Liu, S.; Yu, Y. Application of spatial gene technology in mesoscale urban design: A case study of Shaocheng urban renewal in Chengdu. Archit. Cult. 2022, 5, 27–35. [Google Scholar]
- Tan, L.; Chen, L. Coupling mechanism of rural spatial reconstruction and land-use transition. J. Nat. Resour. 2022, 37, 1829–1847. [Google Scholar]
- Zhang, J.; Wang, D. Residents’ spatial perception and settlement form evolution. Habitat Int. 2021, 114, 102389. [Google Scholar]
- Wu, Q.; Ma, L.; Roberts, K. Cultural landscape evolution and rural revitalization pathways. Land 2023, 12, 421. [Google Scholar]
- Chen, J. Endogenous driving forces of rural revitalization from social networks. J. Henan Inst. Sci. Technol. 2021, 41, 16–21. [Google Scholar]
- Cao, L.; Pan, W.; Gong, P.; Jiang, G.; Li, Y. Regional patterns of county-level economic vitality in China. Econ. Geogr. 2021, 41, 30–37. [Google Scholar]
- Belanche, D.; Casaló, L.V.; Rubio, M.A. Local place identity: A comparison between residents of rural and urban communities. J. Rural Stud. 2021, 82, 242–252. [Google Scholar] [CrossRef]
- Lugo-Espinosa, G.; Acevedo-Ortiz, M.A.; Aquino-Bolaños, T.; Ortiz-Hernández, Y.D.; Ortiz-Hernández, F.E.; Pérez-Pacheco, R.; López-Cruz, J.Y. Cultural heritage, migration, and land-use transformation in San José Chiltepec, Oaxaca. Land 2024, 13, 1658. [Google Scholar] [CrossRef]
- Scannell, L.; Gifford, R. Defining place attachment: A tripartite organizing framework. J. Environ. Psychol. 2010, 30, 1–10. [Google Scholar] [CrossRef]
- Raymond, C.M.; Giusti, M.; Barthel, S. An embodied perspective on the co-production of cultural ecosystem services: Toward embodied ecosystems. Ecosyst. Serv. 2017, 25, 41–53. [Google Scholar] [CrossRef]
- Lewicka, M. Place attachment: How far have we come in the last 40 years? J. Environ. Psychol. 2011, 31, 207–230. [Google Scholar] [CrossRef]
- Zhou, R.Q.; Zhang, G. Village Fortifications and Vernacular Dwellings in Hancheng and Dangjia Village; Shaanxi Science and Technology Press: Xi’an, China, 1999. [Google Scholar]
- Qi, J.H. Exploring Pathways for the Transformation of Traditional Villages in Shaanxi into New Rural Settlements; Shaanxi Publishing & Media Group: Xi’an, China, 2013. [Google Scholar]
- He, J. Research on the Development and Transformation of Rural Areas in the Guanzhong Region. Ph.D. Dissertation, Northwest A&F University, Yangling, China, 2006. [Google Scholar]
- Cao, M.; Qiu, H. Geography of Shaanxi Province; Beijing Normal University Press: Beijing, China, 2018. [Google Scholar]
- Shaanxi Provincial Local Chronicles Compilation Committee. Gazetteer of Shaanxi Province; Shaanxi People’s Publishing House: Xi’an, China, 2000; pp. 25–26. [Google Scholar]
- Shaanxi Provincial Bureau of Statistics. Main Data of the Seventh National Population Census in Shaanxi Province. Published 19 May 2021. Shaanxi Provincial Bureau of Statistics. Available online: https://tjj.shaanxi.gov.cn/zfxxgk/fdzdgknr/xwfbh/202105/t20210519_2175987.html (accessed on 20 March 2025). (In Chinese)
- Fang, M.; Zhou, C. Comparison between traditional conveyor-belt production mode and cellular production mode. China Bus. 2010, 7, 164–165. [Google Scholar]
- Zhao, C. Current situation and prospects of smart agriculture. China Agric. Abstr.–Agric. Eng. 2021, 33, 4–8. [Google Scholar]
- Fornell, C.; Larcker, D.F. Evaluating Structural Equation Models with Unobservable Variables and Measurement Error. J. Mark. Res. 1988, 18, 39–50. [Google Scholar] [CrossRef]
- Wu, J. Landscape sustainability science: Ecosystem services and human well-being in changing landscapes. Landsc. Ecol. 2013, 28, 999–1023. [Google Scholar] [CrossRef]
- Plieninger, T.; Bieling, C.; Fagerholm, N.; Byg, A.; Hartel, T.; Hurley, P.; A López-Santiago, C.; Nagabhatla, N.; Oteros-Rozas, E.; Raymond, C.M.; et al. The role of cultural ecosystem services in landscape management. Landsc. Ecol. 2015, 30, 941–957. [Google Scholar] [CrossRef]
- Grace, J.B.; Schoolmaster, D.R., Jr.; Guntenspergen, G.R.; Little, A.M.; Mitchell, B.R.; Miller, K.M.; Schweiger, E.W. Guidelines for a graph-theoretic implementation of structural equation modeling. Ecosphere 2012, 3, 1–44. [Google Scholar] [CrossRef]
- Du, J.; Shao, R.; Lan, W.; Liu, J.; Jiang, Y. Space gene. Urban Plan. 2019, 43, 14–21. [Google Scholar]
- Conzen, M.R.G. Alnwick, Northumberland: A Study in Town-Plan Analysis; Institute of British Geographers: London, UK, 1960. [Google Scholar]
- Whitehand, J.W.R. British Urban Morphology: The Conzenian Tradition; Urban Morphology Research Group: Birmingham, UK, 2001. [Google Scholar]
- Rossi, A. The Architecture of the City; MIT Press: Cambridge, MA, USA, 1982. [Google Scholar]
- Caniggia, G.; Maffei, G.L. Architectural Composition and Building Typology: Interpreting Basic Building; Alinea: Florence, Italy, 2001. [Google Scholar]
- Gehl, J. Cities for People; Island Press: Washington, DC, USA, 2010. [Google Scholar]
- Hillier, B. Space Is the Machine: A Configurational Theory of Architecture; Cambridge University Press: Cambridge, UK, 1996. [Google Scholar]
- Seto, K.C.; Sánchez-Rodríguez, R.; Fragkias, M. The new geography of contemporary urbanization and the environment. Annu. Rev. Environ. Resour. 2011, 36, 167–194. [Google Scholar] [CrossRef]
- Batty, M. The New Science of Cities; MIT Press: Cambridge, MA, USA, 2013. [Google Scholar]
- Wang, Y.; Li, Y. Urban morphology and the theory of adaptive cities. Landsc. Urban Plan. 2015, 138, 45–56. [Google Scholar]
- Jiang, Y.; Liu, X. Morphological analysis of rural settlements in the Loess Plateau: A case study of the traditional courtyard layout in Yulin. Land Use Policy 2014, 41, 374–381. [Google Scholar]
- Woods, M. Rural Geography: Processes, Responses and Experiences; Sage: London, UK, 2011. [Google Scholar]























| Subdimension | Definition | Measurement Variable | Definition | |
|---|---|---|---|---|
| Natural–Ecological Factors (DF1) | Rural Landform environment | Reflecting the natural terrain and landform conditions on which the settlement space relies, and the fundamental constraints these impose on the morphology and distribution of the settlement. | A1 Rural Elevation | Average Elevation of Settlement (m), affecting climate and land use patterns |
| A2 Rural Surface Relief, Slope, or Aspect | Reflecting topographic relief and directional differences, influencing settlement layout and road organization | |||
| A3 Rural Landform Type | Determining settlement types based on landform classification (plain, tableland, mountainous) | |||
| Rural river environment | Reflecting the spatial relationship between the settlement and the river system, and its impacts on ecology and daily life. | B1 Number of Rural Rivers | Number of major rivers surrounding the settlement, influencing irrigation and ecological patterns | |
| B2 River Morphology | River meander characteristics and flow direction, affecting settlement layout and flood prevention patterns | |||
| B3 Scale of Rural Rivers | River width and flow rate, reflecting the availability of water resources | |||
| Rural Climate Environment | Capturing the adaptive influence of climatic conditions on settlement spatial organization and building morphology. | C1 Temperature Conditions | Annual average temperature and seasonal variation characteristics | |
| C2 Sunlight Conditions | Duration of sunlight and light intensity, influencing building orientation and courtyard design | |||
| C3 Precipitation Environment | Annual precipitation and distribution characteristics, determining agricultural types and building protective features | |||
| C4 Wind Conditions | Dominant wind direction and wind speed, affecting settlement orientation and protective layout |
| Subdimension | Definition | Measurement Variable | Definition | |
|---|---|---|---|---|
| Social–Cultural Factors (DF2) | Rural social environment | Refers to the organizational conditions created by humans to achieve social collaboration, order, and development goals, providing an institutional basis for the operation of rural space | D1 Rural Social Organization | Social structure and power systems within settlements, such as clans or village committee forms [41] |
| D2 Rural Social Institutions | Presence, distribution, and setting of public institutions within settlements (e.g., schools, ancestral halls, temples). | |||
| D3 Rural Policies and Systems | Local governance and policy support systems that constrain and guide land use and spatial planning in villages [38] | |||
| Rural cultural environment | Refers to cultural customs and spiritual structures that influence rural values, beliefs, and behavioral patterns; these are cultural projections in spatial form | EE1 Historical Culture | Spatial manifestation of village historical memory, heritage, and transmission symbols. | |
| EE2 Folk Beliefs | Religious beliefs, ritual ceremonies, and associated spatial organization forms. | |||
| EE3 Behavioral Habits | Daily activities, social interaction patterns, and spatial usage habits of villagers. | |||
| EE4 Values and Ideologies | Villagers’ value orientation toward land, family, and social relationships. | |||
| EE5 Folk arts | Local art and esthetic traditions reflected in architectural decoration, carving, mural, etc. |
| Subdimension | Definition | Measurement Variable | Definition | |
|---|---|---|---|---|
| Industrial–Economic Factors (DF3) | Rural economic environment | Reflects the economic structure, production modes, and industrial development level of villages, which directly drive spatial morphology and functional evolution. | H1 Production Organization | Organizational forms of production and operation in the village, such as family operation, cooperative or enterprise operation [54] |
| H2 Modern Production Technology | Application level of agricultural mechanization, informatization, and new industrial technologies [55] | |||
| H3 Production Performance | Comprehensive performance of village economic output, industrial revenue, and employment structure, reflecting economic vitality and capacity for spatial renewal [42] |
| Primary Dimension | Secondary Dimension | Definition |
|---|---|---|
| Macro (Landscape) | I1 Settlement Morphology | Reflects the overall spatial layout and morphological characteristics of the village within its topographical environment. |
| I2 Industrial land use pattern | Represents the spatial organization and functional zoning of production and residential land. | |
| I3 Sequence Structure | Reflects the overall order of internal spatial sequences and functional hierarchies within the village. | |
| Meso (Village) | K1 Street–Lane Scale | Width ratios of village roads and lanes and their capacity to define spatial boundaries. |
| K2 Street–Lane Texture | Density and connectivity of the street–lane network, reflecting patterns of spatial organization. | |
| K3 Street–Lane Interface | Spatial interface characteristics formed by buildings and walls along streets and lanes. | |
| K4 Street–Lane Orientation | Directional layout of streets and lanes and the dominant circulation patterns. | |
| K5 Spatial Node Relations | Spatial connectivity characteristics of internal nodes (e.g., ancestral halls, squares, markets). | |
| K6 Spatial Node Configuration | Distribution and combination of nodes within the overall spatial structure. | |
| K7 Spatial Node Hierarchy | The status and weighting of nodes within functional and social activity hierarchies. | |
| Micro (Building) | L1 Architectural Decoration | Decorative elements on building surfaces and their cultural symbolic meanings. |
| L2 Courtyard Layout | Plan layout and spatial combination of residential courtyards. | |
| L3 Building Facade | Composition and proportion characteristics of building exterior facades. | |
| L4 Building Function | Building usage types and functional zoning. | |
| L5 Building Color | Tone and material color characteristics of buildings, reflecting regional landscape features. | |
| L6 Building Materials | Primary construction materials and types of construction techniques. | |
| L7 Building Structure | Load-bearing and structural system forms (timber frame, brick–timber, mixed, etc.). |
| Path Relationships | Standardized Estimate (β) | S.E. | C.R. | p Value | ||
|---|---|---|---|---|---|---|
| Natural–Ecological | → | Macro (landscape) | 0.562 | 0.058 | 9.635 | *** |
| Socio-cultural | → | Macro (landscape) | 0.103 | 0.068 | 3.269 | 0.001 |
| Industrial–Economic | → | Macro (landscape) | 0.214 | 0.044 | 9.435 | *** |
| Natural–Ecological | → | Meso (village) | 0.441 | 0.060 | 8.621 | *** |
| Socio-cultural | → | Meso (village) | 0.123 | 0.075 | 4.694 | *** |
| Industrial–Economic | → | Meso (village) | 0.262 | 0.046 | 7.820 | *** |
| Natural–Ecological | → | Micro (building) | 0.390 | 0.065 | 10.184 | *** |
| Socio-cultural | → | Micro (building) | 0.231 | 0.075 | 3.610 | *** |
| Industrial–Economic | → | Micro (building) | 0.189 | 0.047 | 7.613 | *** |
| Natural–Ecological Factors | I | K | L | |
|---|---|---|---|---|
| A. Rural Landform Environment | A1 Rural Elevation | 7.38 | 5.80 | 5.14 |
| A2 Rural Surface Relief, Slope, or Aspect | 8.56 | 6.73 | 6.12 | |
| A3 Rural Landform Type | 8.78 | 6.90 | 5.96 | |
| B. Rural River Environment | B1 Number of Rural Rivers | 7.75 | 6.09 | 5.40 |
| B2 River Morphology | 6.36 | 5.00 | 4.43 | |
| B3 Scale of Rural Rivers | 6.66 | 5.23 | 4.64 | |
| C. Rural Climate Environment | C1 Temperature Conditions | 6 | 4.71 | 4.18 |
| C2 Sunlight Conditions | 5.9 | 4.64 | 4.11 | |
| C3 Precipitation Environment | 6.3 | 4.95 | 4.39 | |
| C4 Wind Conditions | 5.6 | 4.40 | 3.90 | |
| Socio-Cultural Factors | I | K | L | |
|---|---|---|---|---|
| D. Rural Social Environment | D1 Rural Social Organization | 1.68 | 2.01 | 3.86 |
| D2 Rural Social Institutions | 1.41 | 1.7 | 3.25 | |
| D3 Rural Policies and Systems | 1.38 | 1.65 | 3.16 | |
| EE. Rural Cultural Environment | EE1 Historical Culture | 1.20 | 1.44 | 2.76 |
| EE2 Folk Beliefs | 1.09 | 1.31 | 2.51 | |
| EE3 Behavioral Habits | 1.05 | 1.27 | 2.43 | |
| EE4 Values and Ideologies | 1.13 | 1.35 | 2.59 | |
| EE5 Folk arts | 1 | 1.20 | 2.30 | |
| Genotype | Gene Extraction | Feature Factor | Formation Mechanism | Featured Scenes | |
|---|---|---|---|---|---|
| Distinctive Spatial Pattern Gene | “Mountain-Water-Field-Garden” spatial pattern gene | Settlement Morphology | Site selection along mountains and rivers, roads linking villages with mountain views, combination of high-altitude forested areas | “Rural Surface Relief, Slope, or Aspect”, “Rural Landform Type”, “Number of Rural Rivers”, “Rural River Morphology”, and “Scale of Rural Rivers” affect the external road space morphology and settlement site selection | ![]() |
| Sequence Structure | Mountain–water–field–garden pattern, segmented and clustered farmland | “Rural Surface Relief, Slope, or Aspect”, “Rural Landform Type”, “Number of Rural Rivers”, “Rural River Morphology” affect the pattern of natural landscape and industrial land use | ![]() | ||
| Genotype | Gene Extraction | Feature Factor | Formation Mechanism | Featured Scenes | |
|---|---|---|---|---|---|
| Characteristic street and alleyway morphology genes | Clustered-Group Street Pattern Gene | Street–Lane Scale | “3–8”m | “Rural Surface Relief, Slope, or Aspect”, “Rural Landform Type”, and “Number of Rural Rivers” affect the change in the scale and characteristics of the streets | ![]() |
| Street–Lane Texture | Decentralized clustered group | “Rural Surface Relief, Slope, or Aspect”, “Rural Landform Type”, and “Number of Rural Rivers” affect the change in the scale and characteristics of the streets | ![]() | ||
| Street–Lane Interface | Landscape, fence | “Rural Surface Relief, Slope, or Aspect”, “Rural Landform Type”, and “Number of Rural Rivers” affect the change in the scale and characteristics of the streets | ![]() | ||
| Genotype | Gene Extraction | Feature Factor | Formation Mechanism | Featured Scenes | |
|---|---|---|---|---|---|
| Gene of Special Structure Material | “Raising-Beam/Through-Tie—Rammed Earth/Red Brick” Construction Material Gene” | Building Materials | Natural materials such as raw soil, wood, and stone | “Historical Culture”, “Folk Beliefs”, “Values and Ideologies” determine the load-bearing methods of building Materials. | ![]() |
| Building Structure | Raised beam civil engineering mixed load-bearing | “Rural Surface Relief, Slope, or Aspect”, “Rural Landform Type” reflect the technical practices of building construction. | ![]() | ||
| Mortar-frame construction with mixed load-bearing structure | ![]() | ||||
| Load-bearing Rammed Earth Wall | |||||
| Code | Space Gene | Level | Core Characteristic Factors | Spatial Significance |
|---|---|---|---|---|
| SG1 | “Mountain-Water-Field-Garden” spatial pattern gene | Macro (landscape) | Settlement Morphology, Sequence Structure | Ecological Adaptability and Landscape Continuity |
| SG2 | Clustered-Group Street Pattern Gene | Meso (village) | Street–Lane Scale, Street–Lane Texture, Street–Lane Interface | Representing the Spatial Order and Accessibility Logic of Streets and Lanes |
| SG3 | “Raising-Beam/Through-Tie—Rammed Earth/Red Brick” Construction Material Gene | Micro (building) | Building Materials, Building Structure | Technical Adaptation of Encoding to Environmental Conditions |
Disclaimer/Publisher’s Note: The statements, opinions and data contained in all publications are solely those of the individual author(s) and contributor(s) and not of MDPI and/or the editor(s). MDPI and/or the editor(s) disclaim responsibility for any injury to people or property resulting from any ideas, methods, instructions or products referred to in the content. |
© 2026 by the authors. Licensee MDPI, Basel, Switzerland. This article is an open access article distributed under the terms and conditions of the Creative Commons Attribution (CC BY) license.
Share and Cite
Liu, C.; Wang, Y.; Zhou, Y. A Cognition-Driven Framework for Rural Space Gene Extraction and Transmission: Evidence from the Guanzhong Region. Land 2026, 15, 118. https://doi.org/10.3390/land15010118
Liu C, Wang Y, Zhou Y. A Cognition-Driven Framework for Rural Space Gene Extraction and Transmission: Evidence from the Guanzhong Region. Land. 2026; 15(1):118. https://doi.org/10.3390/land15010118
Chicago/Turabian StyleLiu, Chang, Yan Wang, and Ying Zhou. 2026. "A Cognition-Driven Framework for Rural Space Gene Extraction and Transmission: Evidence from the Guanzhong Region" Land 15, no. 1: 118. https://doi.org/10.3390/land15010118
APA StyleLiu, C., Wang, Y., & Zhou, Y. (2026). A Cognition-Driven Framework for Rural Space Gene Extraction and Transmission: Evidence from the Guanzhong Region. Land, 15(1), 118. https://doi.org/10.3390/land15010118









