Spatial Association Network of Land-Use Carbon Emissions in Hubei Province: Network Characteristics, Carbon Balance Zoning, and Influencing Factors
Abstract
1. Introduction
2. Materials and Methods
2.1. Study Area
2.2. Data
- (1)
- Geospatial base and topographic data were obtained from the National Geospatial Information Public Service Platform of Tianditu (https://cloudcenter.tianditu.gov.cn/administrativeDivision, accessed on 20 December 2024). Digital Elevation Model (DEM) data were sourced from the Geospatial Data Cloud (https://www.gscloud.cn/search, accessed on 20 December 2024).
- (2)
- Land use data were derived from the annual 30 m resolution China Land-Use/Cover Dataset (CLDC) for the period 1985–2023, released by Yang J. et al. (2021) at Wuhan University [58] (https://zenodo.org/records/12779975, accessed on 20 December 2024). This dataset classifies land into the following nine categories: cropland, forest, shrubland, grassland, water bodies, glaciers, barren land, built-up land, and wetlands.
- (3)
- Night-time light data were obtained from the dataset developed by Wu et al. (2022) [59], accessible at https://dataverse.harvard.edu/dataset.xhtml?persistentId=doi:10.7910/DVN/GIYGJU, accessed on 20 December 2024.
- (4)
- Socioeconomic data were collected from the China Urban Statistical Yearbook (https://data.cnki.net/yearBook/single?id=N2025020156&pinyinCode=YZGCA, accessed on 20 December 2024), the Hubei Statistical Yearbook (https://data.cnki.net/yearBook/single?id=N2024030083&pinyinCode=YQOEN, accessed on 20 December 2024), the statistical yearbooks of prefecture-level cities in Hubei Province (https://tjj.hubei.gov.cn/tjsj/sjkscx/tjnj/gsztj/whs/, accessed on 20 December 2024), and their corresponding statistical bulletins (https://tjj.hubei.gov.cn/tjsj/tjgb/ndtjgb/sztjgb/index.shtml, accessed on 20 December 2024).
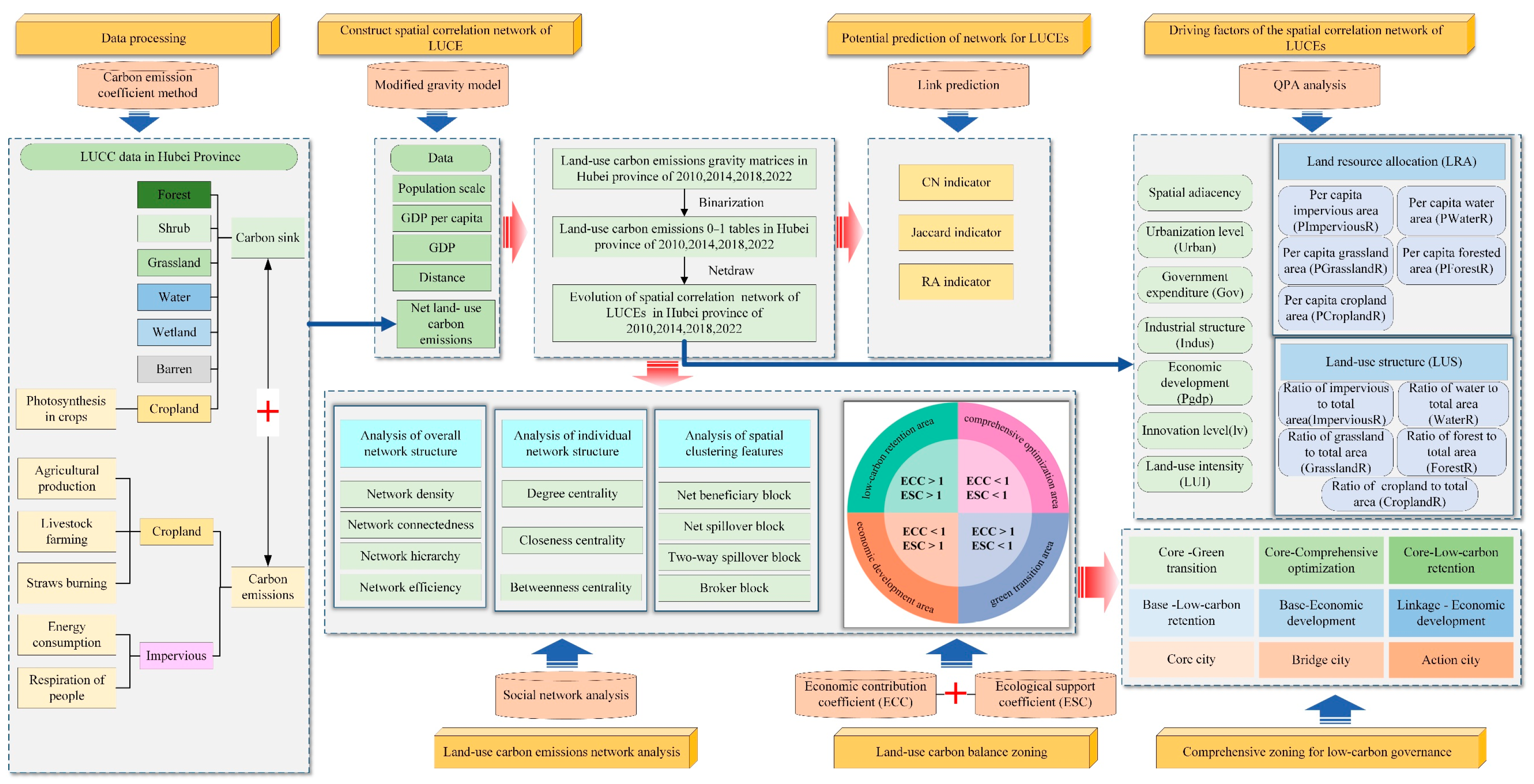
2.3. Analysis Framework
2.4. Methodology
2.4.1. Net Carbon Emissions from Land Use
2.4.2. Kernel Density Estimation
2.4.3. Modified Gravity Model
2.4.4. Social Network Analysis
2.4.5. Link Prediction
2.4.6. Carbon Balance Zone
2.4.7. Quadratic Assignment Procedure
- (1)
- Urbanization rate (UR): the urbanization rate serves as an indicator of the general level of urban development. Compared to rural regions, urban areas offer enhanced potential for economies of scale and industrial concentration. As population migration intensifies, the redistribution and utilization of resources become more efficient, which in turn facilitates the transfer of carbon emissions across regions, resulting in carbon spillover effects from areas of population outflow to areas of inflow [77].
- (2)
- (3)
- Per capita gross domestic product (PGDP): the higher the degree of economic development of a city, the more likely it is to radiate neighboring cities, thus driving the economic development of the surrounding areas. Therefore, the economic difference between cities is an important factor in the formation of carbon balance correlation [10].
- (4)
- (1)
- Industrial structure (Indus): in major grain-producing areas, the dynamic changes in grain yield per unit of cultivated land can reveal the impact pathway of shifting from extensive to intensive agricultural practices on land resource pressure and carbon emission intensity [45].
- (2)
- Land-use intensity (LUI): variations in land-use intensity inevitably result in differing configurations of carbon sources and sinks, thereby influencing the magnitude of regional carbon emissions and carbon sequestration. These disparities further give rise to inter-regional carbon interactions and spatial linkages [71].
3. Results
3.1. Spatial Evolution of LUCEs
3.1.1. Temporal Change Characteristics of LUCEs
3.1.2. Distributional Characteristics and Evolution of LUCE
3.1.3. Spatial Change Characteristics of LUCEs
3.2. Spatial Distribution of LUCEs and Evolutionary Analysis of Gravity Networks
3.2.1. Overall Network Characteristics
3.2.2. Individual Network Characteristics
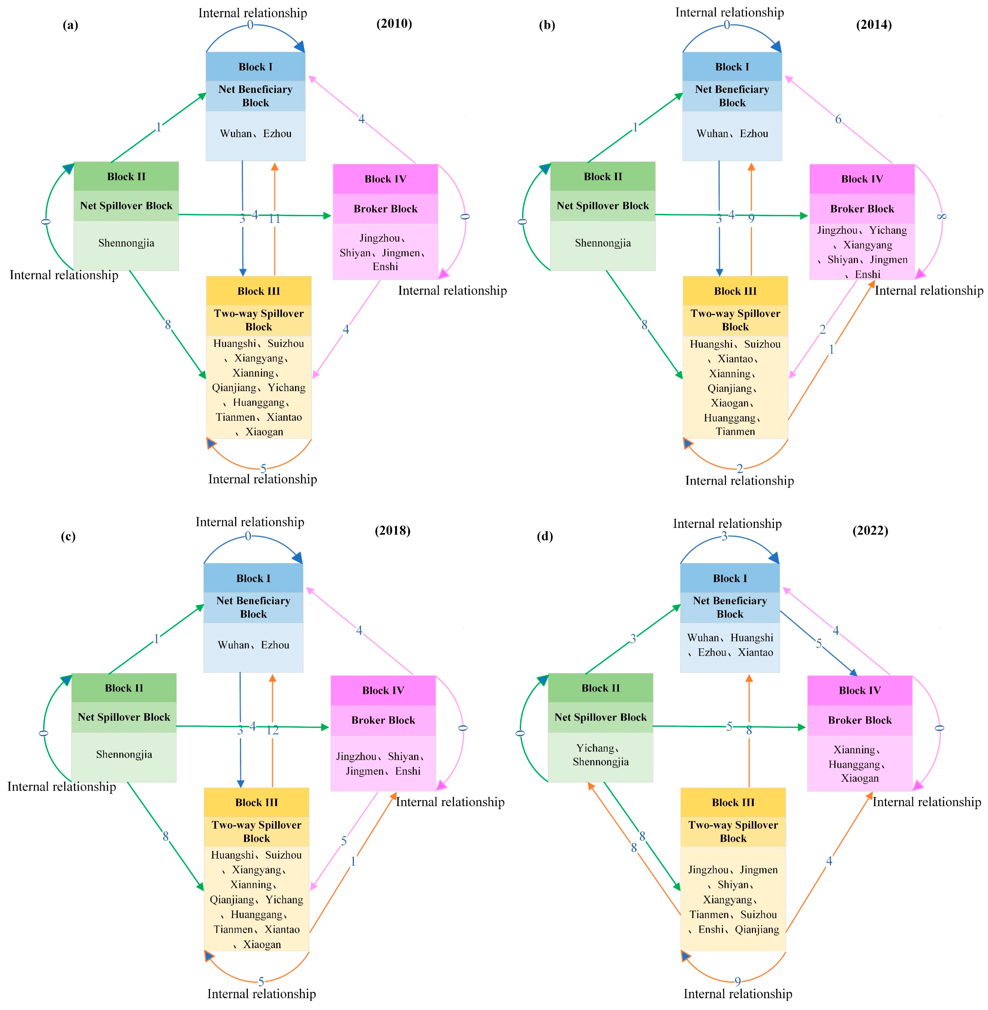
3.3. Cluster Analysis of LUCE Network
3.4. Network Prediction of LUCE
3.5. Carbon Balance Zoning for Land Use
3.6. Influencing Factors of the Spatial Association Network of LUCE
3.6.1. The QAP Correlation Analysis
3.6.2. QAP Regression Analysis
4. Discussion
5. Conclusions and Policy Implications
5.1. Conclusions
5.2. Policy Implications
6. Patents
Supplementary Materials
Author Contributions
Funding
Data Availability Statement
Acknowledgments
Conflicts of Interest
Abbreviations
| LUCE | Land-use carbon emissions |
| SNA | Social network analysis |
| QAP | Quadratic Assignment Procedure |
| ECC | Economic Contribution Coefficient |
| ESC | Ecological Support Coefficient |
References
- Liu, M.; Chen, Y.; Wang, J. The Spatial Association Network and Driving Factors of Land Use Carbon Emission Efficiency in China: An Investigation in the National Major Strategic Regions. Resour. Sci. 2024, 46, 2462–2476. [Google Scholar] [CrossRef]
- Wang, C.; Liu, S.; Feng, T.; Liu, Y.; Liu, Y.; Hu, Z.; Yang, L.; Niu, Q.; Mao, X. Is the Assessment Approach of Sustainable Development Goal 11.3.1 Justified? Evidence from the Drivers of Future Urban Land Use Efficiency. J. Clean. Prod. 2024, 444, 141147. [Google Scholar] [CrossRef]
- UN. Transforming Our World: The 2030 Agenda for Sustainable Development: Resolution: Adopted by the General Assembly; UN: New York, NY, USA, 2015. [Google Scholar]
- Xia, C.; Chen, B. Urban Land-Carbon Nexus Based on Ecological Network Analysis. Appl. Energy 2020, 276, 115465. [Google Scholar] [CrossRef]
- Fan, M.; Wang, Z.; Xue, Z. Spatiotemporal Evolution Characteristics, Influencing Factors of Land Use Carbon Emissions, and Low-Carbon Development in Hubei Province, China. Ecol. Inform. 2024, 81, 102567. [Google Scholar] [CrossRef]
- Wang, Z.; Zhu, C. Does Urban Sprawl Lead to Carbon Emission Growth?—Empirical Evidence Based on the Perspective of Local Land Transfer in China. J. Clean. Prod. 2024, 455, 142319. [Google Scholar] [CrossRef]
- Liu, X.; Xu, H.; Zhang, M. The Effects of Urban Expansion on Carbon Emissions: Based on the Spatial Interaction and Transmission Mechanism. J. Clean. Prod. 2024, 434, 140019. [Google Scholar] [CrossRef]
- Wei, J.; Xia, L.; Chen, L.; Zhang, Y.; Yang, Z. A Network-Based Framework for Characterizing Urban Carbon Metabolism Associated with Land Use Changes: A Case of Beijing City, China. J. Clean. Prod. 2022, 371, 133695. [Google Scholar] [CrossRef]
- Jin, X.; Jiang, P.; Li, M.; Gao, Y.; Yang, L. Mapping Chinese Land System Types from the Perspectives of Land Use and Management, Biodiversity Conservation and Cultural Landscape. Ecol. Indic. 2022, 141, 108981. [Google Scholar] [CrossRef]
- Liu, C.; Hu, S.; Wu, S.; Song, J.; Li, H. County-Level Land Use Carbon Emissions in China: Spatiotemporal Patterns and Impact Factors. Sustain. Cities Soc. 2024, 105, 105304. [Google Scholar] [CrossRef]
- Schulp, C.J.E.; Nabuurs, G.-J.; Verburg, P.H. Future Carbon Sequestration in Europe—Effects of Land Use Change. Agric. Ecosyst. Environ. 2008, 127, 251–264. [Google Scholar] [CrossRef]
- Dumortier, J.; Elobeid, A. Effects of a Carbon Tax in the United States on Agricultural Markets and Carbon Emissions from Land-Use Change. Land Use Policy 2021, 103, 105320. [Google Scholar] [CrossRef]
- Meyfroidt, P.; Lambin, E.F.; Erb, K.-H.; Hertel, T.W. Globalization of Land Use: Distant Drivers of Land Change and Geographic Displacement of Land Use. Curr. Opin. Environ. Sustain. 2013, 5, 438–444. [Google Scholar] [CrossRef]
- Shirkey, G.; John, R.; Chen, J.; Kolluru, V.; Goljani Amirkhiz, R.; Marquart-Pyatt, S.T.; Cooper, L.T.; Collins, M. Land Cover Change and Socioecological Influences on Terrestrial Carbon Production in an Agroecosystem. Landsc. Ecol. 2023, 38, 3845–3867. [Google Scholar] [CrossRef]
- Huang, H.; Jia, J.; Chen, D.; Liu, S. Evolution of Spatial Network Structure for Land-Use Carbon Emissions and Carbon Balance Zoning in Jiangxi Province: A Social Network Analysis Perspective. Ecol. Indic. 2024, 158, 111508. [Google Scholar] [CrossRef]
- Zhao, J.; Xu, S.; Ren, Y.; Tang, X. A Breakthrough Land-Use-Based Carbon Accounting Framework for Multi-Scale Evaluation: Coupling Optimization Algorithm and LCA. Sustain. Cities Soc. 2025, 120, 106132. [Google Scholar] [CrossRef]
- Zheng, Y.; Fan, M.; Cai, Y.; Fu, M.; Yang, K.; Wei, C. Spatio-Temporal Pattern Evolution of Carbon Emissions at the City-County-Town Scale in Fujian Province Based on DMSP/OLS and NPP/VIIRS Nighttime Light Data. J. Clean. Prod. 2024, 442, 140958. [Google Scholar] [CrossRef]
- Bai, J.; Chen, H.; Gu, X.; Ji, Y.; Zhu, X. Temporal and Spatial Characteristics of Carbon Emissions from Cultivated Land Use and Their Influencing Factors: A Case Study of the Yangtze River Delta Region. Int. Rev. Econ. Financ. 2024, 96, 103501. [Google Scholar] [CrossRef]
- Wang, W.; Wang, W.; Xie, P.; Zhao, D. Spatial and Temporal Disparities of Carbon Emissions and Interregional Carbon Compensation in Major Function-Oriented Zones: A Case Study of Guangdong Province. J. Clean. Prod. 2020, 245, 118873. [Google Scholar] [CrossRef]
- Yu, Z.; Chen, L.; Tong, H.; Chen, L.; Zhang, T.; Li, L.; Yuan, L.; Xiao, J.; Wu, R.; Bai, L.; et al. Spatial Correlations of Land-Use Carbon Emissions in the Yangtze River Delta Region: A Perspective from Social Network Analysis. Ecol. Indic. 2022, 142, 109147. [Google Scholar] [CrossRef]
- Liu, X.; Wei, Y.; Jin, X.; Luo, X.; Zhou, Y. County-Level Carbon Compensation Zoning Based on China’s Major Function-Oriented Zones. J. Environ. Manag. 2024, 367, 121988. [Google Scholar] [CrossRef]
- Qiao, W.; Huang, X. The Impact of Land Urbanization on Ecosystem Health in the Yangtze River Delta Urban Agglomerations, China. Cities 2022, 130, 103981. [Google Scholar] [CrossRef]
- Li, X.; Zhao, H.; Gu, B.; Chen, Y. Carbon Sinks/Sources’ Spatiotemporal Heterogeneity and Their Spatial Response to Economic-Social Factors in Relatively Developed Regions: A Case of China’s Coastal Area. J. Environ. Manag. 2024, 354, 120494. [Google Scholar] [CrossRef]
- Huang, Y.; Wang, Y.; Peng, J.; Li, F.; Zhu, L.; Zhao, H.; Shi, R. Can China Achieve Its 2030 and 2060 CO2 Commitments? Scenario Analysis Based on the Integration of LEAP Model with LMDI Decomposition. Sci. Total Environ. 2023, 888, 164151. [Google Scholar] [CrossRef]
- Massad, R.S.; Lathière, J.; Strada, S.; Perrin, M.; Personne, E.; Stéfanon, M.; Stella, P.; Szopa, S.; de Noblet-Ducoudré, N. Reviews and Syntheses: Influences of Landscape Structure and Land Uses on Local to Regional Climate and Air Quality. Biogeosciences 2019, 16, 2369–2408. [Google Scholar] [CrossRef]
- Ge, K.; Wang, Y.; Liu, X.; Hu, L.; Ke, S.; Jiang, X.; Zhang, W. Spatial Effects and Influence Mechanisms of Urban Land Use Green Transition on Urban Carbon Emissions. Ecol. Indic. 2025, 172, 113261. [Google Scholar] [CrossRef]
- Fendrich, A.N.; Ciais, P.; Panagos, P.; Martin, P.; Carozzi, M.; Guenet, B.; Lugato, E. Including Land Management in a European Carbon Model with Lateral Transfer to the Oceans. Environ. Res. 2024, 245, 118014. [Google Scholar] [CrossRef] [PubMed]
- Su, D.; Yang, K.; Peng, Z.; Sun, R.; Zhang, M.; Yang, X.; Ma, L.; Ma, J. Cropland Encroachment on Ecological Land in Mainland Southeast Asia Leads to Massive Carbon Emissions. Ecol. Indic. 2025, 174, 113505. [Google Scholar] [CrossRef]
- Garvey, A.; Norman, J.B.; Büchs, M.; Barrett, J. A “Spatially Just” Transition? A Critical Review of Regional Equity in Decarbonisation Pathways. Energy Res. Soc. Sci. 2022, 88, 102630. [Google Scholar] [CrossRef]
- Guo, Y.; Tong, Z.; Chen, H.; Wang, Z.; Yao, Y. Heterogeneity Study on Mechanisms Influencing Carbon Emission Intensity at the County Level in the Yangtze River Delta Urban Agglomeration: A Perspective on Main Functional Areas. Ecol. Indic. 2024, 159, 111597. [Google Scholar] [CrossRef]
- Zhang, Z.; Jin, G. Spatiotemporal Differentiation of Carbon Budget and Balance Zoning: Insights from the Middle Reaches of the Yangtze River Urban Agglomeration, China. Appl. Geogr. 2024, 167, 103293. [Google Scholar] [CrossRef]
- Feng, X.; Wang, S.; Wu, N.; Li, Y.; Yang, J. Urban Low-Carbon Governance Zoning Coupled with Urban Attributes and Spatial Networks: Theoretical Framework and Practical Path. J. Environ. Manag. 2025, 373, 123865. [Google Scholar] [CrossRef] [PubMed]
- Xia, S.; Yang, Y. Spatio-Temporal Differentiation of Carbon Budget and Carbon Compensation Zoning in Beijing-Tianjin-Hebei Urban Agglomeration Based on the Plan for Major Function-Oriented Zones. Acta Geogr. Sin. 2022, 77, 679–696. [Google Scholar] [CrossRef]
- Wang, Y.; Zhen, W. Spatiotemporal Differentiation of Carbon Budget and Carbon Compensation Zoning Based on the Plan for Major Function-Oriented Zones: A Case Study of Counties in the Yellow River Basin. Environ. Sci. 2024, 45, 5015–5026. [Google Scholar] [CrossRef]
- Zhang, M.; Liu, X.; Peng, S.; Zhang, Y.; Chen, Y.; Wen, L. Evolution Characteristics and Formation Mechanism of Spatial Correlation Network of Provincial Land Use Carbon Emission Efficiency in China. China Land Sci. 2023, 37, 91–101. [Google Scholar] [CrossRef]
- Wei, W.; Ye, C.; Cai, X.; Xiao, W. Characteristics of Carbon Metabolism of Production-Living-Ecological Space in Wuhan City of Hubei Province, China Based on Ecological Network Analysis Model. J. Earth Sci. Environ. 2024, 46, 528–543. [Google Scholar]
- Yang, Y.; Su, X. Spatial Correlation Network Structure of Carbon Emission Reduction Capacity on Urban Agglomerations and Its Driving Factors: A Perspective of Sustainable Development Goals. Sustain. Cities Soc. 2024, 113, 105646. [Google Scholar] [CrossRef]
- Scott, J. Social Network Analysis: A Handbook; Sage Publications Ltd.: Thousand Oaks, CA, USA, 1991. [Google Scholar]
- Wasserman, S.; Faust, K. Social Network Analysis: Methods and Applications; Social network analysis: Methods and applications; Cambridge University Press: New York, NY, USA, 1994; pp. xxxi, 825. ISBN 978-0-521-38269-4. [Google Scholar]
- Glückler, J.; Doreian, P. Editorial: Social Network Analysis and Economic Geography—Positional, Evolutionary and Multi-Level Approaches. J. Econ. Geogr. 2016, 16, 1123–1134. [Google Scholar] [CrossRef]
- Shen, W.; Liang, H.; Dong, L.; Ren, J.; Wang, G. Synergistic CO2 Reduction Effects in Chinese Urban Agglomerations: Perspectives from Social Network Analysis. Sci. Total Environ. 2021, 798, 149352. [Google Scholar] [CrossRef]
- Dong, J.; Li, C. Structure Characteristics and Influencing Factors of China’s Carbon Emission Spatial Correlation Network: A Study Based on the Dimension of Urban Agglomerations. Sci. Total Environ. 2022, 853, 158613. [Google Scholar] [CrossRef]
- Chen, J.; Li, J.; Li, G.; Zhang, J. How to Recognize and Characterize Land Use-Based Carbon Emissions within City Networks in the Beijing-Tianjin-Hebei Region of China. Urban Clim. 2024, 53, 101789. [Google Scholar] [CrossRef]
- Li, W.; Bai, M.; Wang, J. Ecological Burden Shifting Associated with Land Transfer Embodied in Global Trade: An Ecological Network Analysis. Land Use Policy 2024, 139, 107071. [Google Scholar] [CrossRef]
- Ji, X.; Liu, H.; Zhang, Y. Spatiotemporal Evolution and Driving Factors of Spatial Correlation Network Structure of China’s Land-Use Carbon Emission. Econ. Geogr. 2023, 43, 190–200. [Google Scholar] [CrossRef]
- Zou, J.; Ding, R.; Zhu, Y.; Peng, L.; Jiang, S. Urban Eco-Efficiency of China: Spatial Evolution, Network Characteristics, and Influencing Factors. Ecol. Indic. 2024, 167, 112641. [Google Scholar] [CrossRef]
- Zhang, B.; Yin, J.; Ding, R.; Chen, S.; Luo, X.; Wei, D. Urban Synergistic Carbon Emissions Reduction Research: A Perspective on Spatial Complexity and Link Prediction. J. Environ. Manag. 2024, 370, 122505. [Google Scholar] [CrossRef] [PubMed]
- Liu, Y.; Xia, C.; Ou, X.; Lv, Y.; Ai, X.; Pan, R.; Zhang, Y.; Shi, M.; Zheng, X. Quantitative Structure and Spatial Pattern Optimization of Urban Green Space from the Perspective of Carbon Balance: A Case Study in Beijing, China. Ecol. Indic. 2023, 148, 110034. [Google Scholar] [CrossRef]
- Williges, K.; Meyer, L.H.; Steininger, K.W.; Kirchengast, G. Fairness Critically Conditions the Carbon Budget Allocation across Countries. Glob. Environ. Change 2022, 74, 102481. [Google Scholar] [CrossRef]
- Ma, L.; Wang, C.; Xiang, L.; Liu, J.; Dang, C.; Wu, H. Chinese Cities Show Different Trend toward Carbon Peak. Sci. Total Environ. 2024, 934, 173156. [Google Scholar] [CrossRef]
- Wu, J.; Liu, C.; Guo, H.; Li, P.; Sun, W. Examining Intra-City Carbon Budget and Carbon Balance Zoning Based on Firm-Level Big Data: A Case Study of Nanjing, China. Ecol. Indic. 2024, 166, 112304. [Google Scholar] [CrossRef]
- Vaccari, F.P.; Gioli, B.; Toscano, P.; Perrone, C. Carbon Dioxide Balance Assessment of the City of Florence (Italy), and Implications for Urban Planning. Landsc. Urban Plan. 2013, 120, 138–146. [Google Scholar] [CrossRef]
- Lu, J.; Huang, X.; Chen, Y.; Xiao, X. Spatiotemporal Changes of Carbon Footprint Based on Energy Consumption in China. Geogr. Res. 2013, 32, 326–336. [Google Scholar]
- Mancini, M.S.; Galli, A.; Niccolucci, V.; Lin, D.; Bastianoni, S.; Wackernagel, M.; Marchettini, N. Ecological Footprint: Refining the Carbon Footprint Calculation. Ecol. Indic. 2016, 61, 390–403. [Google Scholar] [CrossRef]
- Yang, J.; Zhang, M.; Duo, L.; Xiao, S.; Zhao, Y. Spatial Pattern of Land Use Carbon Emissions and Carbon Balance Zoning in Jiangxi Province. Res. Environ. Sci. 2022, 35, 2312–2321. [Google Scholar] [CrossRef]
- Li, J.; Chen, H.; Zhang, C.; Chuai, X.; Zhou, Y. Spatiotemporal Evolution Characteristics of Carbon Sources and Carbon Sinks and Carbon Balance Zoning in the Yangtze River Delta Region. Environ. Sci. 2024, 45, 4090–4100. [Google Scholar] [CrossRef]
- Lin, X.; Zhang, L.; Wang, M.; Li, J.; Qin, J.; Lin, J. The Ecological Utility Study on Carbon Metabolism of Cultivated Land: A Case Study of Hubei Province, China. J. Environ. Manag. 2024, 365, 121531. [Google Scholar] [CrossRef]
- Yang, J.; Huang, X. The 30 m Annual Land Cover Dataset and Its Dynamics in China from 1990 to 2019. Earth Syst. Sci. Data 2021, 13, 3907–3925. [Google Scholar] [CrossRef]
- Wu, Y.; Shi, K.; Chen, Z.; Liu, S.; Chang, Z. Developing Improved Time-Series DMSP-OLS-Like Data (1992–2019) in China by Integrating DMSP-OLS and SNPP-VIIRS. IEEE Trans. Geosci. Remote Sens. 2022, 60, 1–14. [Google Scholar] [CrossRef]
- Wang, N.; Chen, X.; Zhang, Y.; Pang, J.; Long, Z.; Chen, Y.; Zhang, Z. Integrated Effects of Land Use and Land Cover Change on Carbon Metabolism: Based on Ecological Network Analysis. Environ. Impact Assess. Rev. 2024, 104, 107320. [Google Scholar] [CrossRef]
- Shan, Y.; Cheng, Q.; Ke, X.; Zheng, D. Research on the Correlation Pattern and Trend of Land Use Carbon Emissions and Its Influencing Factors in Counties of Hubei Province from the Perspective of Flow Space. China Land Sci. 2024, 38, 48–59. [Google Scholar] [CrossRef]
- Zhang, N.; Sun, F.; Hu, Y. Carbon Emission Efficiency of Land Use in Urban Agglomerations of Yangtze River Economic Belt, China: Based on Three-Stage SBM-DEA Model. Ecol. Indic. 2024, 160, 111922. [Google Scholar] [CrossRef]
- West, T.O.; Marland, G. A Synthesis of Carbon Sequestration, Carbon Emissions, and Net Carbon Flux in Agriculture: Comparing Tillage Practices in the United States. Agric. Ecosyst. Environ. 2002, 91, 217–232. [Google Scholar] [CrossRef]
- Xia, C.; Li, Y.; Ye, Y.; Shi, Z.; Liu, J.; Li, X. Analyzing Urban Carbon Metabolism Based on Ecological Network Utility: A Case Study of Hangzhou City. Acta Ecol. Sin. 2018, 38, 73–85. [Google Scholar] [CrossRef]
- Du, J.; Fu, J.; Hao, M. Analyzing the Carbon Metabolism of “Production-Living Ecological” Space Based on Ecological Network Utility in Zhaotong. J. Nat. Resour. 2021, 36, 1208–1223. [Google Scholar] [CrossRef]
- Hu, A.; Wang, S.; He, Y.; Liu, X.; Yan, L.; Zhao, Y. Spatial Analvsis of Carbon Metabolism in Yulin Based on Ecological Network Utility. Chin. J. Ecol. 2024, 43, 3754–3762. [Google Scholar] [CrossRef]
- Zhao, M.; Qin, J.; Zhang, Y. Carbon Metabolism Modelling and Regulation in Beijing. J. Clean. Prod. 2024, 476, 143650. [Google Scholar] [CrossRef]
- Wei, Y.; Chen, S. Spatial Correlation and Carbon Balance Zoning of Land Use Carbon Emissions in Fujian Province. Acta Ecol. Sin. 2021, 41, 5814–5824. [Google Scholar] [CrossRef]
- He, Y.-Y.; Wei, Z.-X.; Liu, G.-Q.; Zhou, P. Spatial Network Analysis of Carbon Emissions from the Electricity Sector in China. J. Clean. Prod. 2020, 262, 121193. [Google Scholar] [CrossRef]
- Huo, T.; Cao, R.; Xia, N.; Hu, X.; Cai, W.; Liu, B. Spatial Correlation Network Structure of China’s Building Carbon Emissions and Its Driving Factors: A Social Network Analysis Method. J. Environ. Manag. 2022, 320, 115808. [Google Scholar] [CrossRef]
- Ren, X.; Xiong, R.; Ni, T. Spatial Network Characteristics of Carbon Balance in Urban Agglomerations—A Case Study in Beijing-Tianjin-Hebei City Agglomeration. Appl. Geogr. 2024, 169, 103343. [Google Scholar] [CrossRef]
- Lv, K.; Feng, X.; Kelly, S.; Zhu, L.; Deng, M. A Study on Embodied Carbon Transfer at the Provincial Level of China from a Social Network Perspective. J. Clean. Prod. 2019, 225, 1089–1104. [Google Scholar] [CrossRef]
- Chen, S.; Ding, R.; Shen, S.; Zhang, B.; Wang, K.; Yin, J. Coordinated Development of Green Finance and Green Technology Innovation in China: From the Perspective of Network Characteristics and Prediction. Environ. Sci. Pollut. Res. 2024, 31, 10168–10183. [Google Scholar] [CrossRef]
- Liben-Nowell, D.; Kleinberg, J. The Link-prediction Problem for Social Networks. J. Am. Soc. Inf. Sci. 2007, 58, 1019–1031. [Google Scholar] [CrossRef]
- Liu, J.; Pei, X.; Zhu, W.; Jiao, J. Multi-Scenario Simulation of Carbon Budget Balance in Arid and Semi-Arid Regions. J. Environ. Manag. 2023, 346, 119016. [Google Scholar] [CrossRef]
- Licen, S.; Franzon, M.; Rodani, T.; Barbieri, P. SOMEnv: An R Package for Mining Environmental Monitoring Datasets by Self-Organizing Map and k-Means Algorithms with a Graphical User Interface. Microchem. J. 2021, 165, 106181. [Google Scholar] [CrossRef]
- Huang, Y.; Matsumoto, K. Drivers of the Change in Carbon Dioxide Emissions under the Progress of Urbanization in 30 Provinces in China: A Decomposition Analysis. J. Clean. Prod. 2021, 322, 129000. [Google Scholar] [CrossRef]
- Huang, H.; Tang, Y.; Gong, Z.; Chen, X. Dynamic Evolution and Influencing Factors of Land Use Carbon Emissions in Chongqing Based on STIRPAT GWR Model. J. Environ. Eng. Technol. 2024, 14, 1195–1205. [Google Scholar] [CrossRef]
- Oh, J. The Effects of Local Government Expenditures on Carbon Dioxide Emissions: Evidence from Republic of Korea. Sustainability 2023, 15, 14913. [Google Scholar] [CrossRef]
- Zambrano-Monserrate, M.A.; Soto, G.H.; Ahakwa, I.; Manigandan, P. Dynamic Effects on Modern Renewable Energy Generation: The Role of Patents in Clean Energy Technology. Energy 2024, 311, 133340. [Google Scholar] [CrossRef]
- Wang, T.; Yue, W. Optimizing Territorial Spatial Pattern for Carbon Sink Growth: Theoretical Framework and Action Logic. J. Nat. Resour. 2024, 39, 1008–1021. [Google Scholar] [CrossRef]
- Lu, Z.; Lei, G.; Guo, Y.; Ma, Q. Changes of Land Use Intensity in the Songnen Plain of Different Spatial Scales and Their Effects on Climatic Factors. Acta Ecol. Sin. 2021, 41, 1894–1906. [Google Scholar] [CrossRef]
- Bai, C.; Zhou, L.; Xia, M.; Feng, C. Analysis of the Spatial Association Network Structure of China’s Transportation Carbon Emissions and Its Driving Factors. J. Environ. Manag. 2019, 253, 109765. [Google Scholar] [CrossRef]
- Li, W.; Chen, Z.; Li, M.; Zhang, H.; Li, M.; Qiu, X.; Zhou, C. Carbon Emission and Economic Development Trade-Offs for Optimizing Land-Use Allocation in the Yangtze River Delta, China. Ecol. Indic. 2023, 147, 109950. [Google Scholar] [CrossRef]
- Yi, R.; Chen, Y.; Chen, A. Evaluating Urban Climate Resilience in the Yangtze River Delta Urban Agglomeration: A Novel Method Integrating the DPSIR Model and Sustainable Development Goals. J. Environ. Manag. 2025, 376, 124517. [Google Scholar] [CrossRef] [PubMed]
- Lü, L.; Zhou, T. Link Prediction in Complex Networks: A Survey. Phys. A Stat. Mech. Its Appl. 2011, 390, 1150–1170. [Google Scholar] [CrossRef]
- Güneş, İ.; Gündüz-Öğüdücü, Ş.; Çataltepe, Z. Link Prediction Using Time Series of Neighborhood-Based Node Similarity Scores. Data Min. Knowl. Discov. 2016, 30, 147–180. [Google Scholar] [CrossRef]
- Wu, X.; Wu, J.; Li, Y.; Zhang, Q. Link Prediction of Time-Evolving Network Based on Node Ranking. Knowl.-Based Syst. 2020, 195, 105740. [Google Scholar] [CrossRef]
- Yao, F.; Zhu, H.; Wang, M. The Impact of Multiple Dimensions of Urbanization on CO2 Emissions: A Spatial and Threshold Analysis of Panel Data on China’s Prefecture-Level Cities. Sustain. Cities Soc. 2021, 73, 103113. [Google Scholar] [CrossRef]
- Gao, Y.; Yang, Z.; Huang, K.-F.; Gao, S.; Yang, W. Addressing the Cross-Boundary Missing Link between Corporate Political Activities and Firm Competencies: The Mediating Role of Institutional Capital. Int. Bus. Rev. 2018, 27, 259–268. [Google Scholar] [CrossRef]
- Jin, J.; Wang, F. Impact of Government Support on Firm Carbon Emission Efficiency: The Transmission Channel of Green Innovation. Financ. Res. Lett. 2024, 68, 105980. [Google Scholar] [CrossRef]
- Yang, C.; Liu, S. Spatial Correlation Analysis of Low-Carbon Innovation: A Case Study of Manufacturing Patents in China. J. Clean. Prod. 2020, 273, 122893. [Google Scholar] [CrossRef]
- Su, P.; Cong, X.; Wang, L.; Šaparauskas, J.; Ustinovičius, L.; Skibniewski, M.J. Spatial Network Characteristics and Influencing Factors of the Synergistic Effects of Pollution Reduction and Carbon Emission Reduction in “Zero Waste City” Clusters. J. Clean. Prod. 2025, 493, 144924. [Google Scholar] [CrossRef]
- Han, W.; Zhang, X.; Zheng, X. Land Use Regulation and Urban Land Value: Evidence from China. Land Use Policy 2020, 92, 104432. [Google Scholar] [CrossRef]
- Han, F.; Javed, T.; Hussain, S.; Guo, S.; Guo, R.; Yang, L.; Liu, X.; Cai, T.; Zhang, P.; Jia, Z.; et al. Maize/Peanut Rotation Intercropping Improves Ecosystem Carbon Budget and Economic Benefits in the Dry Farming Regions of China. J. Environ. Manag. 2024, 353, 120090. [Google Scholar] [CrossRef] [PubMed]















| Regional Type | Classification Criteria | Implication |
|---|---|---|
| Low-carbon retention area | ECC > 1, ESC > 1 | Both the economic contribution coefficient (ECC) and ecological support coefficient (ESC) are high, indicating that overall carbon sequestration exceeds emissions. This reflects a solid foundation for green development and balanced carbon performance. |
| Economic development area | ECC < 1, ESC > 1 | The region exhibits strong ecological support and high carbon sequestration capacity, yet demonstrates low carbon emission efficiency, with high emissions per unit of GDP. This type is suitable for prioritizing economic growth while maintaining ecological stability. |
| Green transition area | ECC > 1, ESC < 1 | The carbon emissions make a significant economic contribution, but the region lacks sufficient ecological carrying capacity. Total emissions surpass sequestration levels. Policy should focus on enhancing carbon sink capacity and accelerating the green transition. |
| Comprehensive optimization area | ECC < 1, ESC < 1 | Both economic and ecological capacities related to carbon are weak. A comprehensive and coordinated optimization strategy is required to support balanced and sustainable development. |
| System | Indicator | Implication | Unit |
|---|---|---|---|
| Spatial adjacency | Spatial adjacency (SA) | Two neighboring cities are marked as 1, otherwise as 0. | \ |
| Socio-economic | Urbanization rate (UR) | Proportion of urban population to total population (both agricultural and non-agricultural) | % |
| Government expenditure (Gov) | Local Public Financial Expenditure | 100 million yuan | |
| Per capita gross domestic product (PGDP) | Per capita GDP by region | Yuan | |
| Innovation level (lv) | Total patents granted (three types) | item | |
| Resource utilization | Industrial structure (Indus) | The proportion of tertiary industry GDP to regional GDP | % |
| Land-use intensity (LUI) | Following previous research [82], the land-use intensity index is ranked from highest to lowest as 1 to 7 accordingly. Where Si is the area of land use in category i; Ai is the leveling index of land use in category i. | \ | |
| Land-use structure | The proportion of impervious and total area (ImperviousR) | Ratio of impervious to total area | % |
| The proportion of water and total area (WaterR) | Ratio of water to total area | % | |
| The proportion of grassland and total area (GrasslandR) | Ratio of grassland to total area | % | |
| The proportion of grassland and total area (ForestR) | Ratio of forest to total area | % | |
| The proportion of grassland and total area (CroplandR) | Ratio of cropland to total area | % | |
| Ecological environment | Per capita impervious area (PImperviousR) | Ratio of impervious land area to resident population | hm2/10,000 persons |
| Per capita water area (PWaterR) | Ratio of water land area to resident population | hm2/10,000 persons | |
| Per capita grassland area (PGrasslandR) | Ratio of grassland land area to resident population | hm2/10,000 persons | |
| Per capita forested area (PForestR) | Ratio of forested land area to resident population | hm2/10,000 persons | |
| Per capita cropland area (PCroplandR) | Ratio of cropland land area to resident population | hm2/10,000 persons |
| City Type | Identification Basis | Regional Characteristics |
|---|---|---|
| Core city | Cities with high in-degree centrality and located at the core of the network | Positioned at the center of the carbon emission network, these cities have a significant influence on the emission behavior of other cities within the network. |
| Bridge city | Cities with high betweenness centrality and classified within the “brokerage block” | Act as key hubs linking the core and peripheral areas of the carbon emission network, playing a crucial role in maintaining the overall stability of the network. |
| Action city | Cities with high inward closeness centrality and located in the “net spillover block” | Maintain the shortest paths to other cities in the network, enabling them to more quickly influence the carbon emission behavior of other cities. |
Disclaimer/Publisher’s Note: The statements, opinions and data contained in all publications are solely those of the individual author(s) and contributor(s) and not of MDPI and/or the editor(s). MDPI and/or the editor(s) disclaim responsibility for any injury to people or property resulting from any ideas, methods, instructions or products referred to in the content. |
© 2025 by the authors. Licensee MDPI, Basel, Switzerland. This article is an open access article distributed under the terms and conditions of the Creative Commons Attribution (CC BY) license (https://creativecommons.org/licenses/by/4.0/).
Share and Cite
Huang, Y.; Wang, Z.; Zhao, H.; You, D.; Wang, W.; Peng, Y. Spatial Association Network of Land-Use Carbon Emissions in Hubei Province: Network Characteristics, Carbon Balance Zoning, and Influencing Factors. Land 2025, 14, 1329. https://doi.org/10.3390/land14071329
Huang Y, Wang Z, Zhao H, You D, Wang W, Peng Y. Spatial Association Network of Land-Use Carbon Emissions in Hubei Province: Network Characteristics, Carbon Balance Zoning, and Influencing Factors. Land. 2025; 14(7):1329. https://doi.org/10.3390/land14071329
Chicago/Turabian StyleHuang, Yong, Zhong Wang, Heng Zhao, Di You, Wei Wang, and Yanran Peng. 2025. "Spatial Association Network of Land-Use Carbon Emissions in Hubei Province: Network Characteristics, Carbon Balance Zoning, and Influencing Factors" Land 14, no. 7: 1329. https://doi.org/10.3390/land14071329
APA StyleHuang, Y., Wang, Z., Zhao, H., You, D., Wang, W., & Peng, Y. (2025). Spatial Association Network of Land-Use Carbon Emissions in Hubei Province: Network Characteristics, Carbon Balance Zoning, and Influencing Factors. Land, 14(7), 1329. https://doi.org/10.3390/land14071329

