Development of an Index for Sustainable Use Assessment—A Case Study from Mesic Grasslands with Economic Potential in North Serbia (Vojvodina)
Abstract
1. Introduction
2. Materials and Methods
2.1. Study Area
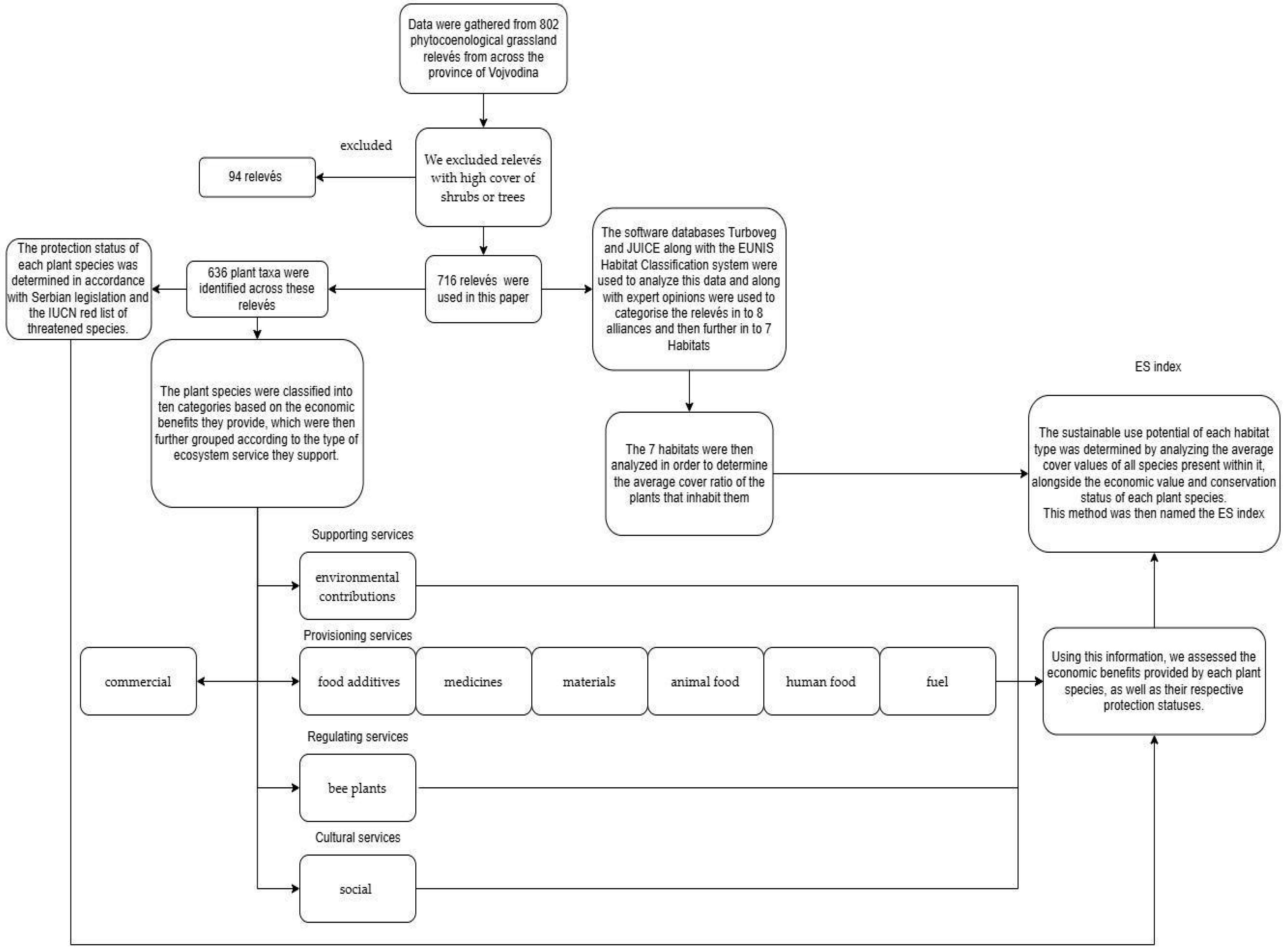
2.2. Data Collection and Data Classification
2.3. Methodology
2.4. Categorization of Species
2.5. Ecological Analyses
2.6. Statistical Analyses
3. Results
3.1. Classification of Habitat Types
3.2. Ecological Differentiation and Diversity Between the Analyzed Habitat Types
3.3. Ecosystem Services
3.4. ES Index (Index for Sustainable Use Assessment)
3.5. New Estimation Index for Sustainable Use Assessment
3.6. Predictors of the ES Index
3.7. Results of the Correlation Model
4. Discussion
5. Conclusions
Author Contributions
Funding
Data Availability Statement
Conflicts of Interest
References
- Rodwell, J.S.; Morgan, V.; Jefferson, R.G.; Moss, D. The European Context of British Lowland Grasslands; Report-Joint Nature Conservation Committee; Communications, JNCC: Peterborough, UK, 2007; p. 394. [Google Scholar]
- Hájková, P.; Hájek, M.; Blažková, D.; Kučera, T.; Chytrý, M.; Řezničková, M.; Šumberová, K.; Černý, T.; Novák, J.; Láníková, D. Louky a mezofilni pastviny (Meadows and mesophilous pastures) (Molinio-Arrhenatheretea). In Vegetace Česke Republiky, 1. Travinná a Keříčková Vegetace. 2. Vyd.; Chytrý, M., Ed.; Academia: Prague, Czech Republic, 2010; pp. 165–278. [Google Scholar]
- Foucault, B.D.; Catteau, E. Contribution au prodrome des végétations de France (Contribution to the Prodromus of Vegetation in France): Les Agrostietea stoloniferae Oberd. 1983. Le J. De Bot. 2012, 59, 5–131. [Google Scholar]
- Mucina, L.; Bültmann, H.; Dierßen, K.; Theurillat, J.P.; Raus, T.; Čarni, A.; Šumberová, K.; Willner, W.; Dengler, J.; García, R.G.; et al. Vegetation of Europe: Hierarchical floristic classification system of vascular plant, bryophyte, lichen, and algal communities. Appl. Veg. Sci. 2016, 19, 3–264. [Google Scholar] [CrossRef]
- Škvorc, Ž.; Ćuk, M.; Zelnik, I.; Franjić, J.; Igić, R.; Ilić, M.; Krstonošić, D.; Vukov, D.; Čarni, A. Diversity of wet and mesic grasslands along a climatic gradient on the southern margin of the Pannonian Basin. Appl. Veg. Sci. 2020, 23, 676–697. [Google Scholar] [CrossRef]
- Šilc, U.; Aćić, S.; Škvorc, Ž.; Krstonošić, D.; Franjić, J.; Dajić Stevanović, Z. Grassland vegetation of the Molinio-A rrhenatheretea class in the NW Balkan Peninsula. Appl. Veg. Sci. 2014, 17, 591–603. [Google Scholar] [CrossRef]
- Lakušic, R. Vegetation of grasslands and pastures at the Bjelasica Mt. God. Biol. Inst. Sarajevu 1966, 19, 25–186. [Google Scholar]
- Hobohm, C.; Bruchmann, I. Endemische Gefäßpflanzen und ihre Habitate in Europa–Plädoyer für den Schutz der Grasland-Ökosysteme (Endemic Vascular Plants and Their Habitats in Europe—A Plea for the Protection of Grassland Ecosystems). Berichte Reinhold-Tüxen-Ges. 2009, 21, 142–161. [Google Scholar]
- Aćić, S.B. Sinekološka i Fitocenološka Studija Livadske Vegetacije Srbije (Synecological and Phytosociological Study of Grassland Vegetation in Serbia). Ph.D. Thesis, University of Belgrade, Belgrade, Serbia, 2018. [Google Scholar]
- Republički Zavod za Statistiku Repubilke Srbije (Statistical Office of the Republic of Serbia). Available online: https://www.stat.gov.rs/en-US/vesti/20240521-popispoljoprivrede2023/?a=0&s=1701 (accessed on 7 March 2025).
- Janssen, J.A.; Rodwell, J.S.; García Criado, M.; Gubbay, S.; Haynes, T.; Nieto, A.; Sanders, N.; Landucci, F.; Loidi, J.; Ssymank, A.; et al. European Red List of Habitats Part 2. Terrestrial and Freshwater Habitats 2016; European Union: Luxemburg, 2016; pp. 1–44. [Google Scholar]
- Myklestad, Å.; Sætersdal, M. The importance of traditional meadow management techniques for conservation of vascular plant species richness in Norway. Biol. Conserv. 2004, 118, 133–139. [Google Scholar] [CrossRef]
- Ruprecht, E.; Enyedi, M.Z.; Eckstein, R.L.; Donath, T.W. Restorative removal of plant litter and vegetation 40 years after abandonment enhances re-emergence of steppe grassland vegetation. Biol. Conserv. 2010, 143, 449–456. [Google Scholar] [CrossRef]
- Elliott, J.; Tindale, S.; Outhwaite, S.; Nicholson, F.; Newell-Price, P.; Sari, N.H.; Hunter, E.; Sánchez-Zamora, P.; Jin, S.; Gallardo-Cobos, R.; et al. European permanent grasslands: A systematic review of economic drivers of change, including a detailed analysis of the Czech republic, Spain, Sweden, and UK. Land 2024, 13, 116. [Google Scholar] [CrossRef]
- Geraldine, A.N.G. Biodiversity: Finance and the Economic and Business Case for Action; OECD Publishing: Paris, France, 2019. [Google Scholar] [CrossRef]
- Lazarević, D.; Stošić, M.; Dajić, Z.; Terzić, D.; Cvetković, M. Productivity and quality of plant mass of meadow ASS: Danthonietum calycinae depending on the fertilization and utilization time. Biotechnol. Anim. Husb. 2009, 25, 133–142. [Google Scholar] [CrossRef]
- Životic, L.; Vukovic-Vimic, A.; Soil Degradation and Climate Change in Serbia. Serbia. 2022. Available online: https://www.undp.org/serbia/publications/soil-degradation-and-climate-change-serbi (accessed on 23 March 2025).
- Kojić, M.; Mrfat-Vukelić, S.; Vrbničanin, S.; Dajić, Z.; Stojanović, S. Korova Livada i Pašnjaka Srbije; Institut za poljoprivredna istraživanja ‘Srbija’: Belgrade, Serbia, 2001. [Google Scholar]
- Šoštarić-Pisačić, K.; Kovačević, J. Grassland Flora and its Agricultural Value; Znanje: Zagreb, Croatia, 1968. [Google Scholar]
- Daily, G.C. Introduction: What are Ecosystem Services. Nature’s Services: Societal Dependence on Natural Ecosystems; Yale University Press: London, UK, 1997; Volume 1, pp. 454–464. [Google Scholar]
- Lee, H.; Lautenbach, S. A quantitative review of relationships between ecosystem services. Ecol. Indic. 2016, 66, 340–351. [Google Scholar] [CrossRef]
- Zhao, Y.; Liu, Z.; Wu, J. Grassland ecosystem services: A systematic review of research advances and future directions. Landsc. Ecol. 2020, 35, 793–814. [Google Scholar] [CrossRef]
- Hönigová, I.; Vačkář, D.; Lorencová, E.; Melichar, J.; Götzl, M.; Sonderegger, G.; Oušková, V.; Hošek, M.; Chobot, K. Survey on Grassland Ecosystem Services; Report to the EEA–European topic centre on biological diversity; Nature Conservation Agency of the Czech Republic: Prague, Czech Republic, 2012; p. 78.
- Liu, J.; Wu, J.; Liu, F.; Han, X. Quantitative assessment of bioenergy from crop stalk resources in Inner Mongolia, China. Appl. Energy 2012, 93, 305–318. [Google Scholar] [CrossRef]
- Lian, Z.; Xu, W.; Yang, W.; Blank, D.; Huang, Y. Effects of livestock grazing on soil seed bank: A review. Pratacult. Sci. 2014, 31, 2301–2307. [Google Scholar]
- Enri, S.R.; Probo, M.; Farruggia, A.; Lanore, L.; Blanchetete, A.; Dumont, B. A biodiversity-friendly rotational grazing system enhancing flower-visiting insect assemblages while maintaining animal and grassland productivity. Agric. Ecosyst. Environ. 2017, 241, 1–10. [Google Scholar] [CrossRef]
- Wen, L.; Dong, S.; Li, Y.; Li, X.; Shi, J.; Wang, Y.; Liu, D.; Ma, Y. Effect of degradation intensity on grassland ecosystem services in the alpine region of Qinghai-Tibetan Plateau, China. PLoS ONE 2013, 8, e58432. [Google Scholar] [CrossRef]
- MEA. Ecosystems and Human Well-Being: Current State and Trends; Millennium Ecosystem Assessment, Global Assessment Reports; Island Press: Washington, DC, USA, 2005.
- Lavorel, S.; Grigulis, K.; Leitinger, G.; Kohler, M.; Schirpke, U.; Tappeiner, U. Historical trajectories in land use pattern and grassland ecosystem services in two European alpine landscapes. Reg. Environ. Change 2017, 17, 2251–2264. [Google Scholar] [CrossRef]
- Yan, Y.; Xu, X.; Xin, X.; Yang, G.; Wang, X.; Yan, R.; Chen, B. Effect of vegetation coverage on aeolian dust accumulation in a semiarid steppe of northern China. Catena 2011, 87, 351–356. [Google Scholar] [CrossRef]
- Pogue, S.J.; Kröbel, R.; Janzen, H.H.; Beauchemin, K.A.; Legesse, G.; de Souza, D.M.; Iravani, M.; Selin, C.; Byrne, J.; McAllister, T.A. Beef production and ecosystem services in Canada’s prairie provinces: A review. Agric. Syst. 2018, 166, 152–172. [Google Scholar] [CrossRef]
- Sachs, J.D. The Age of Sustainable Development; Columbia University press: New York, NY, USA, 2015. [Google Scholar]
- Tošić, I.; Hrnjak, I.; Gavrilov, M.B.; Unkašević, M.; Marković, S.B.; Lukić, T. Annual and seasonal variability of precipitation in Vojvodina, Serbia. Theor. Appl. Climatol. 2014, 117, 331–341. [Google Scholar] [CrossRef]
- Annual Bulletin for Serbia. Republic Hydrometeorological Service of Serbia. 2023. Available online: https://www.hidmet.gov.rs/data/klimatologija/eng/2023.pdf (accessed on 23 March 2025).
- Chytrý, M.; Hennekens, S.M.; Jiménez-Alfaro, B.; Knollová, I.; Dengler, J.; Jansen, F.; Landucci, F.; Schaminée, J.H.J.; Aćić, S.; Agrillo, E.; et al. European Vegetation Archive (EVA): An integrated database of European vegetation plots. Appl. Veg. Sci. 2016, 19, 173–180. [Google Scholar] [CrossRef]
- Horvat, I.; Horvatić, S.; Gračanin, M.; Tomažić, G.; Em, H.; Maksić, B. Priručnik za Tipološko Istraživanje i Kartiranje Vegetacije; Nakladni zavod Hrvatske: Zagreb, Croatia, 1950. [Google Scholar]
- Hennekens, S.M.; Schaminée, J.H. TURBOVEG, a comprehensive data base management system for vegetation data. J. Veg. Sci. 2001, 12, 589–591. [Google Scholar] [CrossRef]
- Tichý, L. JUICE, software for vegetation classification. J. Veg. Sci. 2002, 13, 451–453. [Google Scholar] [CrossRef]
- Chytrý, M.; Tichý, L.; Hennekens, S.M.; Knollová, I.; Janssen, J.A.M.; Rodwell, J.S.; Peterka, T.; Marcenò, C.; Landucci, F.; Danihelka, J.; et al. EUNIS Habitat Classification: Expert system, characteristic species combinations and distribution maps of European habitats. Appl Veg Sci. 2020, 23, 648–675. [Google Scholar] [CrossRef]
- Council Directive 92/43/EEC of 21 May 1992 on the Conservation of Natural Habitats and of Wild Fauna and Flora (OJ L 206, 22 July 1992, p. 7). Available online: https://eur-lex.europa.eu/eli/dir/1992/43/oj/eng (accessed on 23 March 2025).
- Flora Croatica Database Useful Plants. Available online: https://hirc.botanic.hr/fcd/KorisnoBilje/Search.aspx (accessed on 9 March 2025).
- Wiersema, J.H.; León, B. World Economic Plants: A Standard Reference, 2nd ed.; CRC Press: Boca Raton, FL, USA, 2013. [Google Scholar]
- Official Gazette of RS. Rulebook on Declaration and Protection of Strictly Protected and Protected Wild Species of Plants, Animals and Fungi. No. 5/2010, 47/2011, 32/2016 and 98/2016. Available online: https://www.pravno-informacioni-sistem.rs/SlGlasnikPortal/eli/rep/sgrs/ministarstva/pravilnik/2010/5/3/reg (accessed on 29 March 2025).
- IUCN. The IUCN Red List of Threatened Species. Version 2024-2. Available online: https://www.iucnredlist.org (accessed on 9 March 2025).
- Official Gazette of RS. Regulation on Control of the Use and Trade in Wild Flora and Fauna. No. 31/2005, 45/2005, 22/2007, 38/2008, 9/2009, 69/2011 and 95/2018—State Law. Available online: https://www.pravno-informacioni-sistem.rs/SlGlasnikPortal/eli/rep/sgrs/vlada/uredba/2008/38/1 (accessed on 29 March 2025).
- Tichý, L.; Axmanová, I.; Dengler, J.; Guarino, R.; Jansen, F.; Midolo, G.; Nobis, M.P.; Van Meerbeek, K.; Aćić, S.; Attorre, F.; et al. Ellenberg-type indicator values for European vascular plant species. J. Veg. Sci. 2023, 34, e13168. [Google Scholar] [CrossRef]
- Sonkoly, J.; Tóth, E.; Balogh, N.; Balogh, L.; Bartha, D.; Csendesné Bata, K.; Bátori, Z.; Békefi, N.; Botta-Dukát, Z.; Bölöni, J.; et al. PADAPT 1.0–the Pannonian dataset of plant traits. Sci. Data 2023, 10, 742. [Google Scholar] [CrossRef]
- Pielou, E.C. The measurement of diversity in different types of biological collections. J. Theor. Biol. 1966, 13, 131–144. [Google Scholar] [CrossRef]
- Smith, B.; Wilson, J.B. A Consumer’s Guide to Evenness Indices; Oikos, Wiley: Hoboken, NJ, USA, 1996; pp. 70–82. [Google Scholar]
- Spellerberg, I.F.; Fedor, P.J. A tribute to Claude Shannon (1916–2001) and a plea for more rigorous use of species richness, species diversity and the ‘Shannon–Wiener’ Index. Glob. Ecol. Biogeogr. 2003, 12, 177–179. [Google Scholar] [CrossRef]
- Borhidi, A. Social behaviour types, the naturalness and relative ecological indicator values of the higher plants in the Hungarian Flora. Acta Bot. Hung. 1995, 39, 97–181. [Google Scholar]
- Midolo, G.; Herben, T.; Axmanová, I.; Marcenò, C.; Pätsch, R.; Bruelheide, H.; Karger, D.N.; Aćić, S.; Bergamini, A.; Bergmeier, E.; et al. Disturbance indicator values for European plants. Glob. Ecol. Biogeogr. 2023, 32, 24–34. [Google Scholar] [CrossRef]
- R Core Team. R: A Language and Environment for Statistical Computing; R Foundation for Statistical Computing: Vienna, Austria, 2023; Available online: https://www.R-project.org/ (accessed on 29 March 2025).
- Erdős, L.; Bede-Fazekas, Á.; Bátori, Z.; Berg, C.; Kröel-Dulay, G.; Magnes, M.; Sengl, P.; Tölgyesi, C.; Török, P.; Zinnen, J. Species-based indicators to assess habitat degradation: Comparing the conceptual, methodological, and ecological relationships between hemeroby and naturalness values. Ecol. Indic. 2022, 136, 108707. [Google Scholar] [CrossRef]
- Kącki, Z.; Michalska-Hejduk, D. Assessment of biodiversity in Molinia meadows in Kampinoski National Park based on biocenotic indicators. Pol. J. Environ. Stud. 2010, 19, 351–362. [Google Scholar]
- Sousa, W.P. The role of disturbance in natural communities. Annu. Rev. Ecol. Syst. 1984, 15, 353–391. [Google Scholar] [CrossRef]
- Korzeniak, J. Species richness and diversity related to anthropogenic soil disturbance in abandoned meadows in the Bieszczady Mts. [Eastern Carpathians]. Acta Soc. Bot. Pol. 2005, 74, 65–71. [Google Scholar] [CrossRef]
- Müller, J.; Heinze, J.; Joshi, J.; Boch, S.; Klaus, V.H.; Fischer, M.; Prati, D. Influence of experimental soil disturbances on the diversity of plants in agricultural grasslands. J. Plant Ecol. 2014, 7, 509–517. [Google Scholar] [CrossRef]
- Mcintyre, S.; Heard, K.M.; Martin, T.G. The relative importance of cattle grazing in subtropical grasslands: Does it reduce or enhance plant biodiversity? J. Appl. Ecol. 2003, 40, 445–457. [Google Scholar] [CrossRef]
- Smith, A.L.; Barrett, R.L.; Milner, R.N. Annual mowing maintains plant diversity in threatened temperate grasslands. Appl. Veg. Sci. 2018, 21, 207–218. [Google Scholar] [CrossRef]
- Chytrý, M.; Řezníčková, M.; Novotný, P.; Holubová, D.; Preislerová, Z.; Attorre, F.; Biurrun, I.; Blažek, P.; Bonari, G.; Borovyk, D.; et al. FloraVeg.EU—An online database of European vegetation, habitats and flora. Appl. Veg. Sci. 2024, 27, e12798. [Google Scholar] [CrossRef]
- Nziguheba, G.; Adewopo, J.; Masso, C.; Nabahungu, N.L.; Six, J.; Sseguya, H.; Taulya, G.; Vanlauwe, B. Assessment of sustainable land use: Linking land management practices to sustainable land use indicators. Int. J. Agric. Sustain. 2022, 20, 265–288. [Google Scholar] [CrossRef]
- Ulian, T.; Diazgranados, M.; Pironon, S.; Padulosi, S.; Liu, U.; Davies, L.; Howes, M.J.R.; Borrell, J.S.; Ondo, I.; Pérez-Escobar, O.A.; et al. Unlocking plant resources to support food security and promote sustainable agriculture. Plants People Planet 2020, 2, 421–445. [Google Scholar] [CrossRef]
- Chen, S.L.; Yu, H.; Luo, H.M.; Wu, Q.; Li, C.F.; Steinmetz, A. Conservation and sustainable use of medicinal plants: Problems, progress, and prospects. Chin. Med. 2016, 11, 1–10. [Google Scholar] [CrossRef] [PubMed]
- Liu, H.; Hou, L.; Kang, N.; Nan, Z.; Huang, J. The economic value of grassland ecosystem services: A global meta-analysis. Grassl. Res. 2022, 1, 63–74. [Google Scholar] [CrossRef]
- Fontana, V.; Radtke, A.; Fedrigotti, V.B.; Tappeiner, U.; Tasser, E.; Zerbe, S.; Buchholz, T. Comparing land-use alternatives: Using the ecosystem services concept to define a multi-criteria decision analysis. Ecol. Econ. 2013, 93, 128–136. [Google Scholar] [CrossRef]










| Habitat Type | Habitat Name | Belonging Alliance/s | Characteristic Species with Economic Potential |
|---|---|---|---|
| R21 | Mesic permanent pasture of lowlands and mountains | Cynosurion cristati | Cynosurus cristatus, Bromus racemosus, Ononis spinosa, Plantago lanceolata, Lotus corniculatus, Anthoxanthum odoratum, Trifolium pratense |
| R22 | Low- and medium-altitude hay meadow | Cynosurion cristati; Salvio nemorosae-Arrhenatherion | Arrhenatherum elatius, Dactylis glomerata, Pastinaca sativa, Knautia arvensis, Securigera varia, Festuca valesiaca, Daucus carota, Trifolium pratense |
| R34 | Submediterranean moist meadow | Trifolion pallidi | Medicago arabica, Alopecurus pratensis, Filipendula vulgaris, Lathyrus pratensis, Rumex crispus, Trifolium hybridum |
| R34a | Submediterranean moist meadow—salty pastures | Trifolio-Ranunculion pedati | Limonium gmelinii, Trifolium striatum, Trifolium subterraneum, Peucedanum officinale, Matricaria chamomilla |
| R35 | Moist or wet mesotrophic to eutrophic hay meadow | Deschampsion cespitosae | Lysimachia vulgaris, Deschampsia cespitosa, Caltha palustris, Cardamine pratensis, Calystegia sepium, Equisetum palustre, Myosotis scorpioides |
| R36 | Moist or wet mesotrophic to eutrophic pasture | Mentho longifoliae-Juncion inflexi; Potentillion anserinae | Beckmannia eruciformis, Glyceria fluitans, Cirsium vulgare, Agrostis stolonifera, Ranunculus repens, Trifolium fragiferum, Eleocharis palustris |
| R37 | Temperate and boreal moist or wet oligotrophic grassland | Molinion caeruleae | Molinia caerulea, Calamagrostis epigejos, Teucrium chamaedrys, Carlina vulgaris, Asclepias syriaca and Odontarrhena tortuosa |
| Habitat | R21 | R22 | R34 | R34a | R35 | R36 | R37 |
|---|---|---|---|---|---|---|---|
| ES mean | 1.070 | 0.823 | 1.040 | 1.080 | 1.010 | 1.180 | 0.820 |
| Variable | Estimate | Std. Error | t. Value | p. Value |
|---|---|---|---|---|
| (Intercept) | −2.574 | 1.179 | −2.184 | 0.029 |
| Disturbance_frequency | −1.059 | 0.192 | −5.513 | 4.99 × 10−8 |
| Disturbance_severity | −2.577 | 1.053 | −2.446 | 0.015 |
| Mowing_frequency | 1.699 | 0.293 | 5.802 | 9.98 × 10−9 |
| Perennial cover ratio of protected species | 0.019 | 0.002 | 11.963 | 2 × 10−16 |
| Pileou_Evenness | 0.705 | 0.314 | 2.244 | 0.025 |
| Shannon–Weiner | −0.004 | 0.067 | −0.052 | 0.959 |
| PCR_Chamaephyte | −0.04 | 0.06 | −0.704 | 0.482 |
| PCR_Competitor | 0.011 | 0.001 | 7.627 | 7.99 × 10−14 |
| PCR_Generalists | 0.009 | 0.002 | 4.354 | 0.00002 |
| PCR_Geophytae | −0.001 | 0.002 | −0.388 | 0.698 |
| PCR_Hemicriptophytae | −0.01 | 0.002 | −5.884 | 6.23 × 10−9 |
| PCR_Invasive species | 0.012 | 0.013 | 0.878 | 0.381 |
| PCR_parasite.hemi.parasite | −0.021 | 0.006 | −3.705 | 0.0002 |
| PCR_Phanerophytae | 0.039 | 0.021 | 1.865 | 0.063 |
| PCR_Rare.Unique.species | 0.006 | 0.003 | 1.868 | 0.062 |
| PCR_Specialists | −0.0002 | 0.003 | −0.086 | 0.931 |
| PCR_Therophytae | −0.001 | 0.003 | −0.407 | 0.684 |
| Borhidis.naturalness_w | −0.148 | 0.044 | −3.361 | 0.001 |
| Grazing_pressure_w | 5.834 | 0.826 | 7.065 | 3.95 × 10−12 |
| Light_w | 0.413 | 0.116 | 3.571 | 0.0004 |
| Moisture_w | 0.103 | 0.033 | 3.119 | 0.002 |
| Nutrients_w | −0.115 | 0.038 | −3.046 | 0.002 |
| Reaction_w | −0.202 | 0.066 | −3.069 | 0.002 |
| Salinity_w | −0.044 | 0.069 | −0.637 | 0.525 |
| Soil.disturbance_w | 2.012 | 0.797 | 2.524 | 0.012 |
| Temperature_w | 0.027 | 0.055 | 0.49 | 0.624 |
Disclaimer/Publisher’s Note: The statements, opinions and data contained in all publications are solely those of the individual author(s) and contributor(s) and not of MDPI and/or the editor(s). MDPI and/or the editor(s) disclaim responsibility for any injury to people or property resulting from any ideas, methods, instructions or products referred to in the content. |
© 2025 by the authors. Licensee MDPI, Basel, Switzerland. This article is an open access article distributed under the terms and conditions of the Creative Commons Attribution (CC BY) license (https://creativecommons.org/licenses/by/4.0/).
Share and Cite
Pavkov, S.; Čarni, A.; Škvorc, Ž.; Delić, N.; Ćuk, M. Development of an Index for Sustainable Use Assessment—A Case Study from Mesic Grasslands with Economic Potential in North Serbia (Vojvodina). Land 2025, 14, 1082. https://doi.org/10.3390/land14051082
Pavkov S, Čarni A, Škvorc Ž, Delić N, Ćuk M. Development of an Index for Sustainable Use Assessment—A Case Study from Mesic Grasslands with Economic Potential in North Serbia (Vojvodina). Land. 2025; 14(5):1082. https://doi.org/10.3390/land14051082
Chicago/Turabian StylePavkov, Sara, Andraž Čarni, Željko Škvorc, Nikola Delić, and Mirjana Ćuk. 2025. "Development of an Index for Sustainable Use Assessment—A Case Study from Mesic Grasslands with Economic Potential in North Serbia (Vojvodina)" Land 14, no. 5: 1082. https://doi.org/10.3390/land14051082
APA StylePavkov, S., Čarni, A., Škvorc, Ž., Delić, N., & Ćuk, M. (2025). Development of an Index for Sustainable Use Assessment—A Case Study from Mesic Grasslands with Economic Potential in North Serbia (Vojvodina). Land, 14(5), 1082. https://doi.org/10.3390/land14051082

