Study on Spatial and Temporal Evolution of Carbon Stock in East Coastal Area of Zhejiang Based on InVEST and GIS Modeling
Abstract
1. Introduction
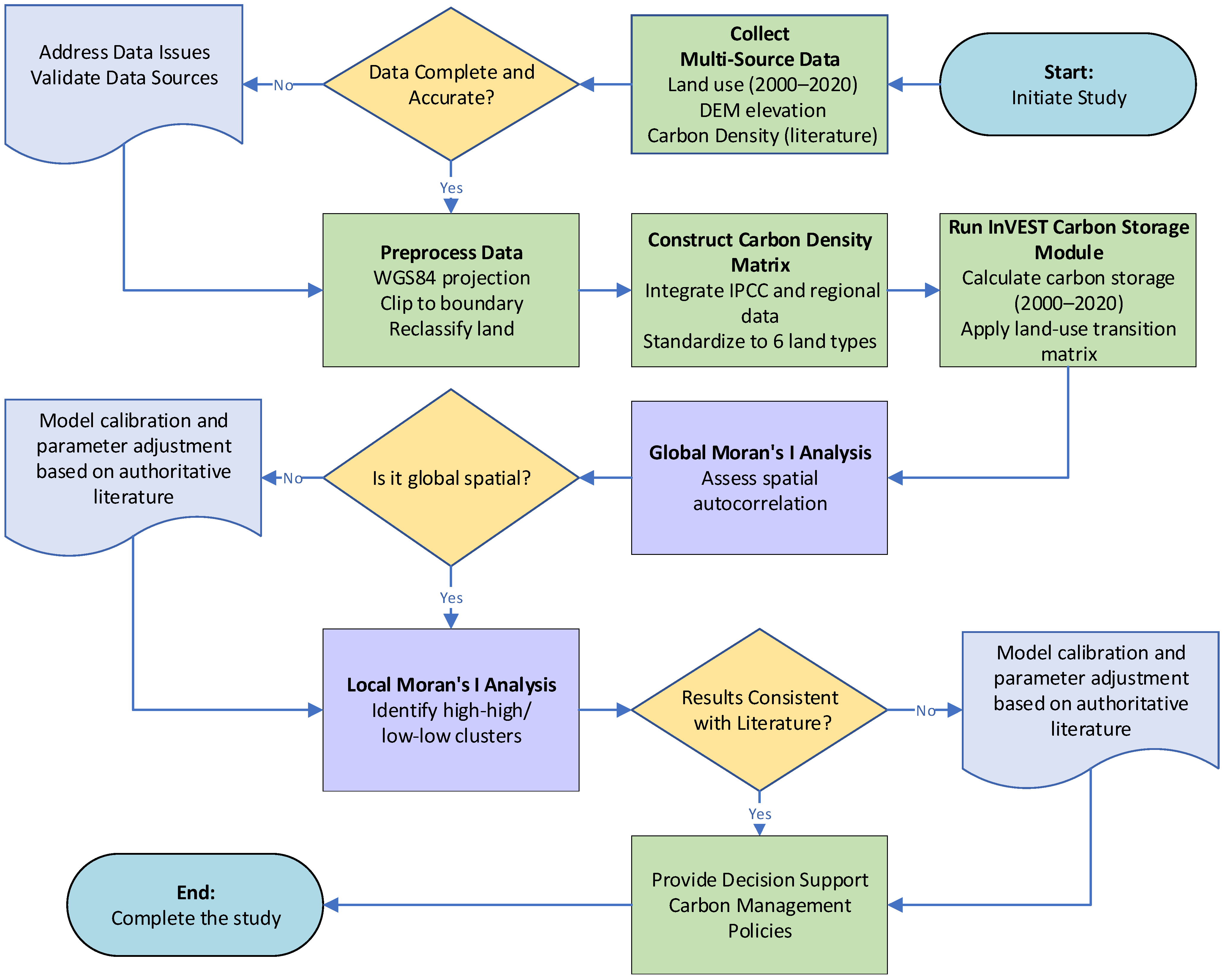
2. Materials and Methods
2.1. Overview of the Study Area
2.2. Data Sources
2.2.1. Land Use Data
2.2.2. Carbon Density Data
2.3. Research Methodology
2.3.1. Land Use Transfer Matrix
2.3.2. Carbon Stock Methods
2.3.3. Spatial Autocorrelation Analysis of Carbon Stocks
3. Results
3.1. Spatiotemporal Variation Features of Land Use Conversion
3.2. Characteristics of Spatial and Temporal Changes in Carbon Stocks and Spatial Correlation Analysis
3.3. Impact of Land Use Change on Carbon Stocks
3.4. Summary of Results
4. Discussion
4.1. Research Interpretation
4.2. Innovative Contributions and Limitations
- (1)
- Methodologically, it pioneers coupling the InVEST model with spatial autocorrelation to establish a “carbon accounting-spatial diagnosis” framework [7], overcoming traditional inventory limitations and revealing carbon stock spatial patterns;
- (2)
- In terms of the mechanism, it identifies construction land carbon stock growth in marine economic zones driven by port logistics greening [27] and warehouse low-carbon retrofits [28], enhancing carbon density by 22% [29] and increasing stocks by 0.44 × 106 t, thus demonstrating a “low-density development-high carbon sink” coupling mechanism;
- (3)
- Politically, a “mountain-sea synergy” governance paradigm is proposed, combining wind power ecological compensation in western Taizhou’s high-carbon clusters with 3D greening pilots in Ningbo–Jiaxing’s low-carbon areas to optimize coastal carbon management.
- (1)
- Data limitations: The static assumption of carbon density values (Table 1) introduces uncertainties in quantifying soil carbon loss from cropland intensification and fails to incorporate blue carbon contributions from seagrass beds and shellfish aquaculture. Future studies should employ dynamic correction models supported by long-term field monitoring to enhance data accuracy and comprehensiveness.
- (2)
- Modeling constraints: The InVEST framework’s unidirectional analytical approach limits its capacity to capture the complex feedback mechanisms within the “land use-carbon cycle-socio-economic” system. To address this, coupling system dynamics (SD) and multi-agent modeling (ABM) could better simulate stakeholder interactions and decision-making behaviors under carbon market incentives.
- (3)
- Scenario analysis gaps: Current research lacks predictive assessments of carbon stock variations under alternative future land use scenarios. Integrating the PLUS model would enable multi-scenario simulations of carbon stock trajectories, while incorporating resilience strategies (e.g., ecological corridor restoration) could optimize land use planning for carbon sequestration goals.
4.3. Suggestions for Future Development
- (1)
- Reinforcing Ecological Spatial Regulation and Restoration: Designate high carbon sink zones in western Taizhou’s mountainous areas under provincial ecological protection redlines, prohibiting ecologically inefficient activities (e.g., wind farms and mining). Implement a carbon sink compensation fund to allocate subsidies based on verified carbon increments. Concurrently, advance mangrove restoration in Yueqing Bay (Wenzhou) and Xiangshan Harbor (Ningbo), coupled with piloting a blue carbon trading market. This mechanism channels carbon sink revenues to support livelihood transitions for local fishermen, mitigating carbon sink depletion from traditional slash-and-burn practices.
- (2)
- Innovative Low-carbon Land Use Optimization: Mandate three-dimensional greening technical standards in low-carbon agglomeration zones (e.g., Ningbo and Jiaxing), requiring ≥30% green roof coverage and ≥15% vertical façade greening for new constructions. Target urban carbon density enhancement to 25 t/ha by 2030. For legacy industrial brownfields (exemplified by Jiaxing’s former textile district), deploy integrated microbial–phytoremediation techniques synergized with CO2 mineralization in subsurface geological strata. This dual approach reactivates “gray land” carbon sequestration potential through bioremediation and engineered carbon storage.
- (3)
- Cross-jurisdictional Institutional Synergy and Legislative Safeguards: Establish a Yangtze River Delta carbon trading alliance to pilot cross-provincial quota exchange mechanisms, utilizing Zhejiang’s forest carbon sinks and Jiangsu’s tidal marsh carbon assets as regional benchmarks. Revise Zhejiang Provincial’s territorial spatial planning regulations to enforce ≥20% carbon sink space allocation at municipal/county levels, supplemented by a carbon sink loss tax to deter unregulated urban sprawl. These tripartite strategies—ecological restoration, technological innovation, and institutional reform—facilitate the synergistic realization of “ecological prosperity” and “dual carbon” objectives through spatial–functional coupling.
5. Conclusions
- (1)
- Between 2000 and 2020, the eastern coastal areas of Zhejiang experienced substantial changes in land use types. The extent of plow land decreased significantly by 2780.2 km2, whereas the area of building sites expanded by 2952.29 km2. Over the 20-year timespan, the total area of land transfer increased by 10.96%. Plow land saw the most significant outward transfer, predominantly converting to building sites, which recorded the largest inward transfer.
- (2)
- Carbon stocks in the study area for the years 2000, 2005, 2010, 2015, and 2020 were recorded as 55.996 × 106 t, 55.550 × 106 t, 55.223 × 106 t, 55.399 × 106 t, and 55.656 × 106 t, respectively, reflecting a net reduction of 0.34 × 106 t over the period. The main factor driving these changes in carbon stocks was the conversion between various land use types. Woodland stood out as the primary carbon reservoir, accounting for roughly 85% of the total carbon stock.
- (3)
- From a global spatial correlation perspective, carbon stocks across the five periods demonstrated a clear spatial convergence pattern. Since 2000, spatial clustering has shown wave-like variations, with a general upward trend in aggregation. From a local spatial correlation standpoint, the high-value clustering effect was evident, with high-high agglomeration zones comprising 4.48% of the study area, mainly situated in the western mountainous region of Taizhou City. In contrast, the share of low-low agglomeration zones declined from 12.91% in 2000 to 11.54% in 2020, primarily located in the urban centers of Jiaxing and Ningbo, areas marked by dense populations and extensive building sites.
Author Contributions
Funding
Data Availability Statement
Conflicts of Interest
References
- Intergovernmental Panel on Climate Change (IPCC). Climate Change 2021—The Physical Science Basis: Working Group I Contribution to the Sixth Assessment Report of the Intergovernmental Panel on Climate Change; Cambridge University Press: Cambridge, UK, 2023. [Google Scholar]
- Xinhua News Agency. Speech by Xi Jinping at the General Debate of the 75th UN General Assembly. XinhuaNet. Available online: http://www.xinhuanet.com/2020-09/22/c_1126527652.htm (accessed on 18 November 2021).
- Chang, X.; Xing, Y.; Wang, J.; Yang, H.; Gong, W. Effects of land use and cover change (LUCC) on terrestrial carbon stocks in China between 2000 and 2018. Resour. Conserv. Recycl. 2022, 182, 106333. [Google Scholar] [CrossRef]
- Zhou, J.; Lu, D.; Xu, Y.; Liang, S.; Huang, H. Spatial and temporal evolution of carbon stocks in the coastal area of Beibu Gulf, Guangxi based on InVEST and GIS model. Mar. Environ. Sci. 2024, 43, 715–723. (In Chinese) [Google Scholar]
- Xu, X.; Li, K.; Li, C.; Han, F.; Zhao, J.; Li, Y. Spatial and chronological assessment of variations in carbon stocks in land-based ecosystems in Shandong Province and prospective predictions (1990 to 2040). Sustainability 2025, 17, 2424. [Google Scholar] [CrossRef]
- Zhou, J.; Liu, Y.; Feng, L.; Wang, X.; Li, Y.; Zhang, Q.; Zhao, Y.; Qian, S.; Sun, H. Simulation of ecosystem carbon stock changes and analysis of influencing factors in central Zhejiang under the background of land use change. Environ. Sci. 2024, 45, 5957–5965. (In Chinese) [Google Scholar]
- Chang, L.; Ju, T.; Liu, H.; Li, Y. The contribution of saline-alkali land to the terrestrial carbon stock balance: The case of an important agriculture and ecological region in Northeast China. Land 2024, 13, 900. [Google Scholar] [CrossRef]
- Khan, M.N.; Tan, Y.; He, L.; Dong, W.; Dong, S. From air to space: A comprehensive approach to optimizing aboveground biomass estimation on UAV-based datasets. Forests 2025, 16, 214. [Google Scholar] [CrossRef]
- Sun, Q.; Jia, L.; Liu, Y.; Han, L.; Liu, B. Research progress in estimating forest vegetation and soil carbon stocks in China. Environ. Chem. 2016, 35, 1741–1748. (In Chinese) [Google Scholar]
- Sharp, R.; Tallis, H.; Ricketts, T.; Guerry, A.D.; Wood, S.A.; Chaplin-Kramer, R.; Nelson, E.; Ennaanay, D. InVEST User’s Guide; The Natural Capital Project: Stanford, CA, USA, 2014. [Google Scholar]
- Wu, Z.; Chen, X.; Liu, B.; Chu, J.; Peng, L. Research progress of InVEST model and its application. Trop. Agric. Sci. 2013, 33, 58–63. (In Chinese) [Google Scholar]
- Natural Capital Project. InVEST 3.13 User’s Guide; Stanford University: Stanford, CA, USA, 2023; Available online: https://naturalcapitalproject.stanford.edu/software/invest (accessed on 2 April 2025).
- Butt, A.; Shabbir, R.; Ahmad, S.S.; Aziz, N. Land use change mapping and analysis using remote sensing and GIS: A case study of Simly watershed, Islamabad, Pakistan. Egypt. J. Remote Sens. Space Sci. 2015, 18, 251–259. [Google Scholar] [CrossRef]
- Yuan, D.; Ou, X.; Tang, Z. Spatial characteristics and influencing factors of the coordinated development of population urbanization and public services on the eastern coast. Econ. Geogr. 2017, 37, 32–39. (In Chinese) [Google Scholar]
- Intergovernmental Panel on Climate Change (IPCC). Agriculture, Forestry and Other Land Use. In 2006 IPCC Guidelines for National Greenhouse Gas Inventories; Institute for Global Environmental Strategies: Hayama, Japan, 2006; Volume 4. [Google Scholar]
- Ding, Y.; Wang, L.; Gui, F.; Zhao, S.; Zhu, W. Carbon stocks in the ecosystem of Hangzhou Bay based on the InVEST model and PLUS model. Environ. Sci. 2023, 44, 3343–3351. (In Chinese) [Google Scholar]
- Lambin, E.F.; Turner, B.L.; Geist, H.J.; Agbola, S.B.; Angelsen, A.; Bruce, J.W.; Coomes, O.T.; Dirzo, R.; Fischer, G.; Folke, C.; et al. The causes of land-use and land-cover change: Moving beyond the myths. Glob. Environ. Change 2001, 11, 261–269. [Google Scholar] [CrossRef]
- Yu, L.; Ren, G. Estimation of carbon stocks in terrestrial ecosystems in the past. Prog. Geosci. 2007, 26, 68–74. (In Chinese) [Google Scholar]
- Wu, H.; Sun, C.; Lu, C.; Kong, L. Utilization of spatial autocorrelation in annual monitoring sampling of forest carbon stocks. J. Cent. South For. Univ. 2022, 42, 112–118. (In Chinese) [Google Scholar]
- Zhu, X.; Wu, Y.; Weng, J.; Wang, Z.; Gao, W. Analysis of the paradigm and spatial pattern of island settlements driven by mixed functions: Empirical evidence of the production and residence community in Zhoushan area, Zhejiang. Geogr. Res. 2017, 36, 1543–1554. (In Chinese) [Google Scholar]
- Cao, S.; Ding, S.; Sun, F. Research on the impact of comprehensive pilot policies of new urbanization on the quality of urban development. J. Huazhong Agric. Univ. 2021, 39, 75–83. (In Chinese) [Google Scholar]
- Ye, F.; Cao, M.; Gao, P. Land and sea integration: The history, achievements and experiences of the eight-eighth strategy in leading the development of Zhejiang’s marine economy. J. Zhejiang Ocean Univ. 2023, 40, 23–30. (In Chinese) [Google Scholar]
- Yang, Z.; Chen, D.; Lang, Z.; Zhan, H.; Jiang, R. Impacts of land use change on ecosystem carbon stocks: A case study of Suzhou City. Environ. Sci. Technol. 2024, 46, 206–214. (In Chinese) [Google Scholar]
- Jiang, D. Research on Analysis and Prediction of Spatial and Temporal Changes of Land Use/Cover in Ningbo. Master’s Thesis, Zhejiang University, Hangzhou, China, 2015. [Google Scholar]
- Si, X.; Wang, X.; Lin, Y.; Liu, G. Spatial and temporal characteristics of carbon stock and its response to land use change in Fujian Province. Bull. Soil Water Conserv. 2023, 43, 355–362. (In Chinese) [Google Scholar]
- Feng, Z.; Wang, K. Spatial statistical analysis of carbon intensity clusters in Chinese provinces. Resour. Sci. 2014, 36, 1462–1470. (In Chinese) [Google Scholar]
- Yu, Z.; Chen, L.; Tong, H.; Chen, L.; Zhang, T.; Li, L.; Yuan, L.; Xiao, J.; Wu, R.; Bai, L.; et al. Spatial correlations of land-use carbon emissions in the Yangtze River Delta region: A perspective from social network analysis. Ecol. Indic. 2022, 142, 109147. [Google Scholar] [CrossRef]
- Li, K.; Yang, R.; He, X. Realizing low-carbon development of industrial parks in China: Model construction and its application. Energy 2024, 301, 131664. [Google Scholar] [CrossRef]
- Zhang, Y.; Meng, W.; Yun, H.; Xu, W.; Hu, B.; He, M.; Mo, X.; Zhang, L. Is urban green space a carbon sink or source? A case study of China based on LCA method. Environ. Impact Assess. Rev. 2022, 94, 106766. [Google Scholar] [CrossRef]
- Carvalho, J.L.N.; Cerri, C.E.P.; Feigl, B.J.; Píccolo, M.C.; Godinho, V.P.; Cerri, C.C. Carbon sequestration in agricultural soils in the Cerrado region of the Brazilian Amazon. Soil Tillage Res. 2009, 103, 342–349. [Google Scholar] [CrossRef]
- Sawirdin, S.; Tian, A.; Shi, L.; Fu, W.; Cheng, S.; Halik, Ü.; Liang, J. A bibliometric analysis of the research progress and trends during 2002–2022 on the carbon stocks in terrestrial ecosystems. Forests 2023, 14, 2051. [Google Scholar] [CrossRef]








| Land Use Type | Above-Ground Carbon Density | Subsurface Carbon Density | Soil Carbon Density | Carbon Density of Dead Organic Matter |
|---|---|---|---|---|
| plow land | 4.75 | 0.00 | 33.51 | 0.00 |
| woodland | 49.60 | 24.97 | 128.67 | 1.99 |
| grasslands | 24.38 | 19.59 | 52.29 | 22.74 |
| water bodies | 2.45 | 0.62 | 80.11 | 0.10 |
| building site | 4.33 | 2.17 | 6.37 | 0.58 |
| unutilized land | 28.73 | 14.39 | 317.82 | 2.40 |
| Land Type | Grasslands | Plow Land | Building Site | Woodland | Water Bodies | Unutilized Land | Transfer Out |
|---|---|---|---|---|---|---|---|
| grasslands | 816.94 | 10.90 | 24.86 | 65.94 | 7.98 | 0.03 | 109.71 |
| plow land | 11.84 | 11,740.53 | 2514.68 | 550.33 | 202.94 | 0.03 | 3279.83 |
| building site | 2.71 | 87.73 | 2129.29 | 15.30 | 45.03 | 0.01 | 150.78 |
| woodland | 67.84 | 249.63 | 349.07 | 22,431.25 | 65.19 | 0.44 | 732.17 |
| water bodies | 40.58 | 150.58 | 212.06 | 14.97 | 1053.59 | 0.99 | 419.18 |
| unutilized land | 0.02 | 0.79 | 2.40 | 0.55 | 0.48 | 8.46 | 4.24 |
| shift to | 122.99 | 499.64 | 3103.07 | 647.09 | 321.63 | 1.50 | 4695.91 |
| Particular Year | Typology | Plow Land | Woodland | Grasslands | Water Bodies | Building Site | Unutilized Land |
|---|---|---|---|---|---|---|---|
| 2000 | Area/km2 | 15,023.81 | 23,171.84 | 928.40 | 1483.05 | 2280.98 | 12.70 |
| Carbon stocks/106 t | 5.75 | 47.56 | 1.10 | 1.24 | 0.31 | 0.05 | |
| 2005 | Area/km2 | 13,700.68 | 23,097.37 | 887.77 | 1585.62 | 3626.05 | 11.10 |
| Carbon stocks/106 t | 5.24 | 47.40 | 1.06 | 1.32 | 0.49 | 0.04 | |
| 2010 | Area/km2 | 13,375.88 | 22,960.53 | 911.63 | 1573.96 | 4074.09 | 10.88 |
| Carbon stocks/106 t | 5.12 | 47.12 | 1.08 | 1.31 | 0.55 | 0.04 | |
| 2015 | Area/km2 | 12,983.45 | 22,943.94 | 905.77 | 1909.42 | 4729.96 | 10.84 |
| Carbon stocks/106 t | 4.97 | 47.09 | 1.08 | 1.59 | 0.64 | 0.04 | |
| 2020 | Area/km2 | 12,300.95 | 23,153.91 | 1052.85 | 1665.96 | 5554.60 | 11.93 |
| Carbon stocks/106 t | 4.71 | 47.52 | 1.25 | 1.39 | 0.75 | 0.04 |
| Theme | Key Findings | Data Sources | Analysis Methods |
|---|---|---|---|
| Land Use Change | Cultivated land area decreased by 18.12% (a net loss of 2780.2 km2), while built-up land expanded by 143.52% (a net increase of 2952.3 km2). Forest land showed a net decrease of 0.08% (85.1 km2). | Land use transition matrix (2000–2020) | Land use dynamic change analysis |
| Carbon Storage Change | Total carbon storage declined from 55.996 × 106 t to 55.656 × 106 t (a cumulative reduction of 0.34 × 106 t), exhibiting a “decline-first, then-rise” trend. | Carbon storage module of the InVEST model | Time-series carbon storage simulation |
| Spatial Distribution Characteristics | High-high clustering areas accounted for 4.48% (western mountainous areas), while low-low clustering areas accounted for 11.54–12.91% (Jiaxing and Ningbo urban districts). | Global/local spatial autocorrelation analysis (Moran’s I) | Spatial clustering and heterogeneity diagnosis |
| Major Carbon Sink Types | Forest areas contributed 85% of the total regional carbon storage, followed by cultivated land (8%) and water bodies (2%). | Carbon density parameter matrix (literature synthesis) | Carbon sink contribution ranking |
| Driving Mechanisms | The synergistic effects of urbanization acceleration (2000–2010), marine economic policies (post-2005), and ecological restoration policies (post-2010). | Policy text analysis and land use transition linkage | Multi-scale driving factor analysis |
Disclaimer/Publisher’s Note: The statements, opinions and data contained in all publications are solely those of the individual author(s) and contributor(s) and not of MDPI and/or the editor(s). MDPI and/or the editor(s) disclaim responsibility for any injury to people or property resulting from any ideas, methods, instructions or products referred to in the content. |
© 2025 by the authors. Licensee MDPI, Basel, Switzerland. This article is an open access article distributed under the terms and conditions of the Creative Commons Attribution (CC BY) license (https://creativecommons.org/licenses/by/4.0/).
Share and Cite
Fang, C.; Wang, Z. Study on Spatial and Temporal Evolution of Carbon Stock in East Coastal Area of Zhejiang Based on InVEST and GIS Modeling. Land 2025, 14, 1060. https://doi.org/10.3390/land14051060
Fang C, Wang Z. Study on Spatial and Temporal Evolution of Carbon Stock in East Coastal Area of Zhejiang Based on InVEST and GIS Modeling. Land. 2025; 14(5):1060. https://doi.org/10.3390/land14051060
Chicago/Turabian StyleFang, Chen, and Zhiyu Wang. 2025. "Study on Spatial and Temporal Evolution of Carbon Stock in East Coastal Area of Zhejiang Based on InVEST and GIS Modeling" Land 14, no. 5: 1060. https://doi.org/10.3390/land14051060
APA StyleFang, C., & Wang, Z. (2025). Study on Spatial and Temporal Evolution of Carbon Stock in East Coastal Area of Zhejiang Based on InVEST and GIS Modeling. Land, 14(5), 1060. https://doi.org/10.3390/land14051060

