You are currently viewing a new version of our website. To view the old version click .
Land
  • Review
  • Open Access

10 April 2025

A Review of Land Use and Land Cover in Mainland Southeast Asia over Three Decades (1990–2023)

,
,
and
1
State Key Laboratory of Resources and Environmental Information System, Institute of Geographic Sciences and Natural Resources Research, Chinese Academy of Sciences, Beijing 100101, China
2
Key Laboratory for Resources Use & Environmental Remediation, Institute of Geographic Sciences and Natural Resources Research, Chinese Academy of Sciences, Beijing 100101, China
3
College of Resources and Environment, University of Chinese Academy of Sciences, Beijing 100049, China
*
Author to whom correspondence should be addressed.
This article belongs to the Section Land Use, Impact Assessment and Sustainability

Abstract

The intensification of economic globalization and the growing scarcity of global land resources have magnified the complexity of future land use and land cover (LULC) changes. In Mainland Southeast Asia (MSEA), these transformations are particularly pronounced, yet comprehensive, targeted, and systematic reviews are scant. This research employs bibliometrics and critical literature review methodologies to scrutinize 1956 relevant publications spanning from 1990–2023, revealing key insights into the contributors to land use studies in MSEA, which include not only local researchers from countries like Thailand and Vietnam but also international scholars from the United States, China, Japan, and France. Despite this, the potential for global collaboration has not been fully tapped. This study also notes a significant evolution in data analysis methods, transitioning from reliance on single data sources to employing sophisticated multi-source data fusion, from manual feature extraction to leveraging automated deep learning processes, and from simple temporal change detection to comprehensive time series analysis using tools like Google Earth Engine (GEE). This shift encompasses the progression from small-scale case studies to extensive multi-scale system analyses employing advanced spatial statistical models and integrated technologies. Moreover, the thematic emphasis of research has evolved markedly, transitioning from traditional practices like slash-and-burn agriculture and deforestation logging to the dynamic monitoring of specialized tree species such as rubber plantations and mangroves. Throughout this period, there has been a growing focus on the broad environmental impacts of land cover change, encompassing soil degradation, carbon storage, climate change responses, ecosystem services, and biodiversity. This research not only offers a comprehensive understanding of the LULC research landscape in MSEA but also provides critical scientific references that can inform future policy-making and land management strategies.

1. Introduction

Land cover serves as a pivotal factor in determining global environmental shifts [], significantly affecting the climate, agriculture, ecosystems, and biodiversity [,]. Among the various transformations of land, the expansion of cropland and pasture within natural ecosystems is particularly impactful []. However, this transition to agricultural land often occurs at the expense of intact forests []. From 1990 to 2010, the tropical forests in the region saw a decline of 121 million hectares, with Southeast Asia alone recording a net forest loss of 32.96 million hectares, averaging an annual net loss rate of 6% []. Deforestation and canopy loss in this area stem from large-scale anthropogenic factors, including logging, agricultural expansion, and the establishment of economic plantations [,]. Unlike other regions, deforestation here extends not only to lowland areas but also to high-altitude zones with significant carbon density [], critically undermining the role of tropical forests in climate mitigation, biodiversity conservation, and the enhancement of the global carbon cycle [].
MSEA, a key geopolitical entity in Southeast Asia comprising Vietnam, Laos, Cambodia, Thailand, and Myanmar, has evolved since the 1990s under the influence of both multilateral and bilateral geopolitical cooperation mechanisms. This region has emerged as one of the most dynamic within the global economy. Substantial economic growth has precipitated rapid and extensive land use changes in urban cores and border areas []. For instance, major infrastructure projects such as the China–Laos railway, which is part of the Belt and Road Initiative and the land connectivity strategy, have catalyzed land use shifts along border areas, contributing to significant deforestation, the conversion of land for uses such as aquaculture and urban development [], and the relentless expansion of impervious surfaces [].
Considering the substantial land cover change activities within the MSEA region, the sensitivity of its land systems, and its significant geopolitical role, there is a pressing need to enhance research in this domain. Presently, there exists a noticeable gap in thorough evaluations and systematic studies of land cover changes within the MSEA scholarly community. To address this, the current research utilizes bibliometric techniques and knowledge mapping visualization tools to comprehensively gather and analyze global research articles on MSEA land cover from 1990 to 2023. This study is designed to address several critical questions:
(1)
What are the patterns of collaboration, the research focus, and the development dynamics within the LULC research field in MSEA?
(2)
How have research methods and technologies within this field evolved, and what are the potential breakthroughs?
(3)
What themes are emerging, what trends are being established, and what should be prioritized in future research?

2. Materials and Methods

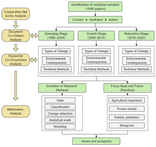
To ensure a systematic and comprehensive review, the analysis was conducted in three sequential stages, as illustrated in Figure 1.
Figure 1. The research road map.
Step 1: Literature Collection. Web of Science was used as the retrieval source. The search criteria were set as TS = (“Mainland Southeast Asia” OR “Vietnam” OR “Laos” OR “Cambodia” OR “Thailand” OR “Myanmar” OR “Indochina” OR “Indochina Peninsula” OR “mapping in MSEA”) AND TS = (“Land Use*” OR “Land Cover*” OR “Land Change*” OR “borderland use change*” OR “Land Monitoring” OR “Land Dynamics” OR “Land Planning” OR “Land Management” OR “Agriculture expansion” OR “forest retreat” OR “Vegetation change*”). The search covered the period from 1 Janaury 1990 to 31 December 2023, and the document types were filtered to include only Articles and Review Articles, resulting in a total of 1956 records.
Step 2: Preliminary Analysis and Knowledge Mapping. CiteSpace (6.1.R6) was used to visually explore research power, research methods, and research focus. Specific methods included cooperation networks, document co-citation analysis, and keyword co-occurrence analysis [].
Step 3: In-Depth Methodological and Thematic Analysis. Through a literature review and quantitative analysis, this study revealed the evolutionary trends of methods and research content, identifying important technological breakthroughs and theoretical developments.

3. Bibliometric Overview

3.1. Basic Features

Figure 2 shows that from 1990 to 2023, the number of publications on LULC research in MSEA has exhibited a continuously rising trend, totaling 1956 papers. These papers constitute approximately 1.17% of the global LULC papers and 4.73% of the Asian LULC papers during the same period. This indicates that LULC research in MSEA is relatively underdeveloped in the global and Asian contexts. However, despite the small proportion, LULC research in MSEA demonstrates significant multidisciplinary characteristics, involving fields such as Environmental Sciences Ecology, Geology, Water Resources, Agriculture, and Science Technology Other Topics.
Figure 2. Bibliometric information. (a) Number of LULC-related publications in Asia and globally from 1990 to 2023. (b) Annual publication trends in MSEA, divided into three phases: Emerging stage (E-stage), Growth stage (G-stage), and Maturation stage (M-stage). (c) Top 10 research areas contributing to this field. (d) Top 15 journals publishing relevant studies, slice angles represent publication volume, and radii indicate journal impact factors.
These research outcomes are published in 200 different academic journals, forming the main knowledge carriers of research in this field. The journal publishing the most papers is Sustainability, followed by Remote Sensing, Water, Science of the Total Environment, and Agriculture, Ecosystems & Environment. Among these, Science of the Total Environment and the Journal of Environmental Management have the highest impact factors (IF), at 9.8 and 8.7, respectively.

3.2. Cooperation Networks

There is a notable trend of active international collaboration and multidisciplinary integration. Researchers from East and South Asia (Thailand, Vietnam, Japan, China, Laos), Western Europe (Germany, France, the UK), North America (the USA), and Australia show a strong interest (Figure 3). Globally, 485 institutions have participated in research on this topic, with institutions from the United States accounting for a significant proportion (20.21%), followed by China (9.69%), France (8.04%), and Japan (7.01%). Among the top ten institutions by publication volume, institutions from China, France, Thailand, and Vietnam are particularly prominent. Notable examples include the Chinese Academy of Sciences (CAS), the Institut de Recherche pour le Développement France (IRD), the Asian Institute of Technology in Thailand, and the Vietnam Academy of Science & Technology (VAST) (Figure 4).
Figure 3. The cooperation networks of countries. Countries/regions are colored based on the number of publications, and asterisk size corresponds to betweenness centrality. Specifically, the number below each country/region name indicates the publication count, while the value in parentheses represents its betweenness centrality, reflecting the country’s importance in international research collaboration.
Figure 4. The cooperation networks of authors and institutions. Each node represents an author or institution, with node size indicating publication volume. Lines between nodes indicate co-authorship or institutional collaboration. Purple circles mark authors or institutions with high betweenness centrality, indicating their key roles in bridging different clusters.
Countries with high network centrality, such as Switzerland, Indonesia, China, New Zealand, Belgium, Philippines, Denmark, South Africa, Costa Rica, the United Kingdom, and Chile, play pivotal roles in connecting different research clusters and regions (Figure 3). These countries facilitate international cooperation and knowledge exchange, benefiting from information flow and resource sharing, and providing unique resources and connections to their collaborators. For example, the International Board for Soil Research and Management and the Asian Development Bank jointly launched the Management of Soil Erosion Consortium project in 1998 to address soil erosion issues in Southeast Asia, with UK institutions playing a significant role.
Despite these positive dynamics, the author collaboration network in this field remains insufficient, with only a few prolific authors forming sizable collaborative groups (Figure 4). One type of network primarily involves domestic collaboration (blue outer circle), such as the small-scale collaboration between Feng Zhiming and Xiao Chiwei in China. The other type is international collaboration (red outer circle), exemplified by the cooperation among Ziegler Alan D., Castella Jean-Christophe, and Giambelluca Thomas W. Notably, international collaborations are mainly concentrated among the following country pairs: Laos and France, Thailand and Germany, and Vietnam and Norway. However, the coverage and complexity of these collaboration networks still need improvement.

3.3. Document Co-Citation Analysis

To investigate the historical development of research in this field, a co-citation analysis of references was conducted, resulting in 13 clusters. These clusters were categorized into three stages based on their publication years: the Emerging Stage (1990–2005), the Growth Stage (2006–2015), and the Rapid Development Stage (2016–2023). Each stage reflects the evolution of research priorities and methodological advancements in the field. By extracting and clustering keywords from each stage, this study further identifies the technological methods and research focuses of different periods.
During the Emerging Stage, the focus was on small-scale case studies that utilized aerial photographs, satellite imagery, questionnaires, and oral interviews as data sources. Researchers monitored and analyzed land cover changes using Geographic Information System (GIS) and Remote Sensing (RS) technologies. “Shifting cultivation”, a traditional farming method in MSEA, was extensively studied. As population growth, urbanization, and the IT revolution took hold, agricultural practices evolved towards more intensive approaches. This shift led to large-scale agricultural expansion, which increasingly encroached on natural forests, highlighting critical deforestation issues. Researchers thus focused on developing “plantation forest solutions” and “integrated management” strategies to mitigate forest resource depletion and promote sustainable management practices. During this period, the application of system dynamics and agent-based models provided innovative tools and methods for simulating complex human–land interactions. These advancements offered new insights into the potential impacts of various policy and management strategies on land use dynamics (Figure 5).
Figure 5. Visualization of the Emerging Stage: Co-citation and Keyword Clusters. The top section shows co-citation clusters based on referenced literature, with node colors indicating the average publication year and lines representing co-citation links. Cluster labels highlight key research topics. The bottom left displays keyword distribution over time, where node color reflects the average year of keyword appearance, and links represent keyword co-occurrence. The bottom right presents grouped keyword clusters, identifying thematic areas in early-stage research.
During the Growth Stage, the scope of research publications shifted from “shifting cultivation” to focusing on “Hevea brasiliensis”, signifying a move from traditional agricultural methods to the establishment of monoculture plantations. This shift broadened the scope of research topics from examining macro-scale forest alterations to conducting detailed monitoring of economically significant tree species such as oil palm and rubber trees. This period also placed a stronger emphasis on identifying and quantifying the ecological and environmental consequences, including soil erosion, climate change, ecosystem services, and water balance. Advances in change detection technologies were notable, with researchers increasingly utilizing sequences of high-resolution satellite imagery (e.g., Landsat) to track and analyze trends in land use changes. The insights gained during this stage provided a foundation for more comprehensive environmental and ecosystem studies, marking a significant evolution in LULC research from traditional approaches to modern, high-precision monitoring techniques (Figure 6).
Figure 6. Visualization of the Growth Stage: Co-citation and keyword clusters.
During the Maturation Stage, approaches for analyzing land cover dynamics experienced a significant transformation. This phase was marked by the effective integration of GEE, machine learning, and deep neural networks with high-resolution satellite data. GEE-integrated extensive image data, with its computational power, offered a formidable platform for the large-scale and cost-effective analysis of land use changes. The widespread application of machine and deep learning techniques automated the handling and examination of vast datasets, markedly improving the precision and efficiency of land cover classification and monitoring. Furthermore, new research areas such as “tropical forest” and “Mekong Delta” emerged, covering specific land types like mangrove deforestation and rubber plantations, thereby deepening and expanding the research from earlier phases. Motivated by the United Nations’ SDGs and the REDD++ emission reduction initiative, there was a heightened focus on the environmental impacts of land cover alterations in relation to climate change, encompassing areas such as climate mitigation, the provision of ecosystem services, food and water security, biodiversity preservation, and the sustainability of energy resources (Figure 7).
Figure 7. Visualization of the Maturation Stage: Co-citation and keyword clusters.

4. Research Methods and Future Directions

4.1. From Single-Source to Multi-Source Data Fusion

Satellite-Derived Imagery is a crucial source in land use analysis. Initially, investigations depended on individual datasets from sources such as NOAA AVHRR, Landsat 5, and Landsat 7 [,,,]. Although these sources provided frequent revisits, their lower spatial resolution restricted the detailed identification and characterization of land features. Later advancements included the use of SPOT and MODIS imagery to track changes [,]. Subsequently, the adoption of more advanced, high-resolution sensors such as Landsat 8 and Sentinel-2 greatly enhanced the detail and accuracy of these observations.
Nonetheless, the practicality of this image data is often compromised by the presence and intensity of cloud cover, especially in tropical regions. Research indicates that with a cloud cover of less than 30%, the average probability of acquiring suitable land satellite data over MSEA stands at about 41.05%, with ten-day intervals aligning closely with the pattern of the dry and wet seasons []. Consequently, imagery from the rainy season is frequently unusable, leading to significant data shortages. While some research has attempted to bridge these gaps using auxiliary data, such as terrain indices or cloud-free images from other dates to fill in the missing areas, these solutions do not completely capture the actual surface conditions.
Conversely, Synthetic Aperture Radar (SAR) imagery, which operates in both L-band and C-band frequencies, is unaffected by cloud cover. One prominent application is in rice cultivation monitoring. When rice grows in flooded fields, the interaction between water surfaces and plant structures generates distinctive temporal backscatter signals. These dynamic patterns, captured across multiple time points, enable the identification of different cropping intensities—such as single, double, and triple rice harvests—across a range of spatial resolutions and polarization modes [,,,]. However, the exclusive use of radar data alone in other land cover classifications remains constrained by certain limitations [].
To leverage the benefits from diverse data sources, researchers have employed multi-source data fusion, integrating radar imagery with optical imagery. This approach has been proven to improve the precision and dependability of land cover classifications [] and has been particularly successful in mapping areas like rubber and oil palm estates []. Importantly, Bui and Mucsi [] have shown that decision-level fusion techniques yield better results than pixel-level methods in combining data from Sentinel-1 and Sentinel-2. Ongoing advancements in optimizing these fusion strategies and refining surface parameter and data amalgamation are critical.
Moreover, multi-source fusion not only combines various sensors but also blends data from different resolutions. In this context, Wang et al. [] implemented a Bayesian fusion method that integrated diverse land cover data at varying resolutions to create upgraded high-resolution land cover products, thereby enhancing both the utility and the accuracy of the land cover assessments.

4.2. From Manual Feature Extraction to Automated Extraction

Effective feature extraction is essential for enhancing the accuracy and reliability of classification. Early approaches primarily relied on manually designed features, using straightforward mathematical formulas to extract spectral, color, texture, and shape information directly from imagery. Among these, vegetation indices were particularly popular due to their ability to distinguish land cover types—such as vegetation, water bodies, soil, and buildings—based on differences in the spectral reflectance across various bands. Common indices included the Normalized Difference Vegetation Index (NDVI) [], Enhanced Vegetation Index (EVI) [], and the Land Surface Water Index (LSWI) []. Some indices were developed for specific land types, such as the Mangrove Vegetation Index (MVI) [], Composite Mangrove Recognition Index (CMRI) [], Normalized Vegetation Index (NVI), Re-Normalized Vegetation Index (RNVI) [], and Normalized Difference Fraction Index (NDFI) [].
Once features are extracted, supervised learning algorithms are commonly applied for classification using labeled training data. Frequently used classifiers include the Maximum Likelihood Classifier [,], Classification and Regression Trees (CART) [,], Multinomial Logistic Regression (MLR), Improved k-Nearest Neighbors (ik-NN), Random Forest (RF), and Support Vector Machine (SVM) []. These models generally deliver high accuracy when sufficient labeled samples are available. When labeled data are limited, researchers often turn to unsupervised methods, such as K-means [] and ISODATA [,] clustering, which group data based on inherent similarities without predefined classes.
With the evolution of remote sensing technologies, feature extraction has shifted from manual methods to automated deep-learning-based approaches that can derive high-level semantic features. Convolutional Neural Networks (CNNs), for example, can automatically learn complex patterns from images []. One widely used CNN architecture is U-Net, originally designed for semantic segmentation tasks requiring pixel-level precision. U-Net has been successfully applied in areas such as mine site detection [] and coastal wetland classification []. Building on this, researchers like Xu et al. [] have further enhanced U-Net by integrating temporal statistical features from SAR time series and employing Conditional Random Field (CRF) to refine the classification boundaries, significantly improving both accuracy and processing efficiency.

4.3. From Bi-Temporal Change Detection to Dense Time Series Analysis

RS and GIS have long been essential tools for tracking land cover changes. Traditionally, bi-temporal change detection methods—especially post-classification comparison—have been widely used []. This approach compares separately classified images from two different time points on a pixel-by-pixel basis [,] to create a “change matrix”, detailing the transitions between land cover types (e.g., forest to agriculture) []. While straightforward, this method has several drawbacks. It is highly dependent on the initial classification accuracy, and errors in the classified images can accumulate, reducing the overall accuracy of the change detection []. Moreover, bi-temporal methods lack the ability to capture dynamic changes over time, providing only a limited overview of changes between two points in time.
With advances in data availability and computational capacity, researchers are increasingly turning to dense time series analysis. This approach uses continuous or near-continuous imagery to track landscape changes in greater detail. Popular algorithms include Vegetation Change Tracker (VCT), LandTrendr, Breaks For Additive Season and Trend (BFAST), and Continuous Change Detection and Classification—Spectral Mixture Analysis (CCDC-SMA) [,,,]. These methods make it possible to monitor land cover processes continuously over time, rather than between just two points.
Through long-term spectral data, researchers can now extract meaningful indicators such as annual phenological patterns and interannual change trends []. Annual phenological indicators capture the distinct spectral traits observed at various stages of plant growth cycles. For instance, time series analysis of the Enhanced Vegetation Index (EVI) from Landsat can distinguish between single, double, and triple rice cropping systems []. Similarly, Sentinel-1 radar data captures specific crop cycle signatures—such as dynamic range or flooding stages—enabling automated rice field mapping []. In contrast, annual change detection indicators highlight year-to-year variations in reflectance values, which can help to identify both abrupt and gradual land cover transformations.

4.4. From Small-Scale Case Analysis to Large-Scale Analysis with GEE

In the LULC research, the spatial scale of the analysis plays a pivotal role in determining the scope and depth of findings. Earlier studies often focused on small geographic units, such as counties, cities, or individual watersheds, relying on tools like GIS, aerial photography, and field surveys to understand localized land use changes and their drivers []. A major shift occurred in 2008 with the open access release of Landsat data, which greatly reduced the cost of obtaining historical satellite imagery. This democratization of remote sensing data led to an increase in both data volume and analytical consistency, fueling the development of high-quality, long-term, and standardized LULC datasets with spatial resolutions ranging from 10 m to several kilometers [].
In the context of MSEA, widely used datasets now include GLC-SHARE, MCD12Q1, ESA CCI LC, SERVIR-Mekong RLCMS, GlobeLand30, GLC_FCS30, ESRI10, and LSV10. Notably, while MCD12Q1 was commonly used around 2018, more recent studies have favored GlobeLand30 and GLC_FCS30 for their higher spatial resolution (30 m) and extended temporal coverage. These datasets have enabled the upscaling of analyses from local to provincial and national levels, improving regional insights and cross-country comparisons.
The launch of GEE in 2015 further transformed LULC research by introducing a cloud-based platform equipped with Analysis Ready Data (ARD) and powerful geospatial computing capabilities. GEE allows users to perform large-scale, real-time land change monitoring globally without the need for local data storage or high-performance computing infrastructure []. Its applications have since expanded rapidly. Researchers have used GEE to produce high-resolution spatial maps for land cover classification, monitor rubber plantation expansion, analyze vegetation change, and study agricultural dynamics [,,]. It has also facilitated the deeper analysis of forest cover loss drivers (2001–2015) [] and land use dynamics in Vietnam from 2000 to 2020 [], illustrating its role as a central tool in advancing LULC studies at broader scales.

4.5. From Multi-Scale Dynamics to Spatial Statistics and Integrated Techniques

In the early stages of LULC modeling, researchers often employed multi-scale models and system dynamics to capture the complexity of land use change. These models were instrumental in simulating feedback loops and dynamic relationships, offering insights across multiple spatial and temporal scales [].
To better conceptualize these modeling efforts, they can generally be grouped into two main categories based on their analytical focus. The first type focuses on process-based simulations—particularly how land use decisions evolve over time in response to individual or institutional behaviors. Agent-Based Models (ABMs) are prominent in this category, especially in studies across MSEA [,,,]. ABMs explicitly simulate land use actors, incorporating decision-making processes, social interactions, and adaptive behaviors across different governance levels. This approach helps researchers to better understand how micro-level actions shape macro-level land use patterns []. The second type emphasizes spatial pattern modeling, using grid-based Spatially Explicit Land Use Models and spatial statistical methods to predict and visualize land use transitions. Representative models used in the MSEA context include CLUE-s, Dyna-CLUE, and the Markov-CA [,,]. These models apply rule-based simulations, updating land parcels based on neighborhood effects and suitability constraints. Building on these foundations, researchers have increasingly adopted statistical tools such as logistic regression, principal component analysis, and multiple regression to better understand spatial drivers [,,].
In recent years, the capabilities of spatial statistical models have expanded towards leveraging big data analysis, machine learning algorithms, and real-time data processing. By identifying the patterns and trends from data, machine learning techniques can effectively forecast potential change patterns. Deep learning methods, employing multi-layer neural networks, decipher complex patterns and interactions, thereby elevating the predictive performance of models. Such models have been successfully applied in forecasting natural hazards, including landslides [,] and forest fires [,]. Moreover, the use of hybrid ensemble learning frameworks, which combine multiple algorithms to improve performance, has enhanced the accuracy and robustness of spatial predictions. Applications range from disaster risk assessment to groundwater potential mapping in various MSEA regions [,,]. By incorporating diverse methodologies, these models exhibit remarkable adaptability and efficacy in practical scenarios, thus offering essential support for land use planning and management.

5. Focus Areas and Future Directions

5.1. Agricultural Expansion and Forest Retreat

5.1.1. From Shifting Cultivation to Agricultural Intensification

The economy of MSEA has historically relied heavily on shifting cultivation, characterized by cyclical periods of manual tillage and fallow, also known as swidden cultivation. Farmers typically clear plants in the dry season and then burn them to improve soil fertility with the ash. Crops are usually planted at the beginning of the rainy season and are cultivated for one to three seasons. Once soil fertility drops, the land undergoes an extended fallow period to allow the soil to recover and vegetation to regrow. However, with rising population pressures and increased market demand, population density in several regions has reached critical levels, leading to progressively shorter fallow periods []. When the conditions created by population growth are further reinforced by measures such as land ownership and infrastructure development, shifting cultivation tends to transition into more intensive agricultural models, including the cultivation of both temporary and long-term cash crops, single-crop plantations, as well as the establishment of greenhouse structures [].
This shift has had detrimental effects on hydrology and geomorphology []. According to [], under typical rainfall conditions, shifting cultivation systems with extended fallow periods, such as cultivating for one year followed by resting the land for eight years, can minimize sediment loss to under 1 t/ha/yr. This rate is in line with natural soil regeneration and supports the buildup of stable organic carbon in the soil. However, as land management shifts from these traditional methods to shorter rotation cycles or the continuous cropping of crops like maize and cassava, agricultural production becomes more stable and land efficiency improves. Unfortunately, this shift also contributes to a notable rise in soil erosion and nutrient depletion. The subsequent loss of soil fertility is reflected in declining crop yields []. Consequently, farmers often resort to clearing more land or using chemical fertilizers to maintain yields, actions that can lead to groundwater contamination [] and heightened sedimentation [].

5.1.2. From Tropical Forests to Agricultural Land

The large-scale expansion and intensification of agriculture in Mainland Southeast Asia has increasingly encroached upon steeper hillsides, converting vast tracts of mature forests into agricultural land. From 1987 to 2018, the region lost 217.9 × 103 km2 of forest. Myanmar experienced the greatest forest loss (68.9 × 103 km2), followed by Thailand (58.4 × 103 km2), Cambodia (36.6 × 103 km2), Vietnam (28.9 × 103 km2), and Laos (25.3 × 103 km2) []. Much of this deforested land has been converted to rice paddies, shrimp farms, and urban areas. While these conversions have contributed to local economic development, they have also diminished ecosystem services and compromised the ability of soil and water systems to conserve resources, prompting global concerns regarding ecological capacity and long-term sustainability.
To address these challenges, environmental policies were introduced in the late 1990s, such as log export bans and reafforestation programs. These measures marked a turning point in regional forest trends. In Vietnam, for instance, forest cover dropped to 25–31% of the land area between 1991 and 1993, but rose again to 32–37% between 1999 and 2001, reflecting a notable transition from deforestation to reforestation [,]. Thailand, by contrast, experienced a 50% decline in forest cover between 1960 and 1990 []. Although reforestation efforts since the 1980s have slowed forest loss, secondary plantations—often monocultures—cannot replace the ecological value of old-growth forests. Most notably, they support far lower biodiversity, particularly among species dependent on intact forest ecosystems.

5.1.3. Impact of Deforestation on Climate and Environmental Dynamics

Reducing global forest loss is imperative for addressing climate change and its consequential social costs []. Atmospheric circulation models indicate that the complete deforestation of tropical forests could lead to global warming effects comparable to those caused by the burning of fossil fuels starting from 1850 []. Consequently, deforestation in tropical regions affects climates on local, regional, and global scales []. On the one hand, deforestation leads to various environmental issues, including altered runoff patterns [], greater surface erosion [], and more frequent disasters such as landslides []. In the future, rainfall erosivity in the MSEA region is expected to continue increasing, which will further exacerbate these negative effects []. On the other hand, the warming effect from tropical forest loss surpasses the cooling effect of forest expansion [], and land use changes in forested areas contribute to the formation of urban heat islands. Studies have shown a significant correlation between land use types and land surface temperature (LST) [], as evidenced by the urbanization in Yangon, Myanmar, from 1987 to 2015, where LST increased during both hot and cool seasons []. As urbanization accelerates, intra-urban temperature differences are expected to widen further []. Therefore, future efforts must focus on integrating adaptive management practices that incorporate land cover changes into climate simulation models to enhance ecosystem resilience to anticipated changes in climate patterns and land use dynamics [].

5.2. Rubber Plantation Expansion

5.2.1. Rubber Plantations

The rubber tree (Hevea brasiliensis), which originates from Brazil, has historically been grown in regions near the equator, specifically between 10° N and 10° S latitude. While rubber cultivation is not native to MSEA, China has, since the 1950s, introduced rubber strains adapted to the highland areas of Southeast Asia. This has allowed cultivation to expand to latitudes up to 22° N and into higher elevation zones []. A significant rise in global demand for natural rubber, largely driven by the automotive and industrial sectors, caused rubber prices to triple between 2001 and 2011. This price increase spurred extensive land concessions across Southeast Asia for rubber plantations. Under government-led efforts, large tracts of traditional agricultural lands and associated secondary growth in MSEA were transformed into rubber plantations, which offered higher profitability []. Between 2003 and 2014, rubber plantations expanded over 94,282 km2 in the Southeast Asian highlands, especially in countries like Cambodia and Laos, as well as parts of northeast Thailand, northwest Vietnam, the Shan State in Myanmar, and Xishuangbanna in Yunnan, China []. Of the total area, 74,960 km2 were converted from other types of land use, with 70% resulting from deforestation and the remaining 30% from areas that previously had sparse vegetation.

5.2.2. Ecological Impact of Rubber Plantations

The unchecked spread of rubber plantations, while generating notable economic advantages such as job creation and improved income, has also led to significant environmental issues. One of the major concerns is the increased demand for freshwater resulting from the rapid expansion of rubber cultivation. Research shows that rubber trees require similar amounts of water to forests but considerably more than shrubs or other crops. Moreover, the rate of evapotranspiration in rubber plantations surpasses that of other types of land use. As a result, transforming forests or agricultural areas into rubber plantations can heighten water consumption in watersheds and raise the likelihood of landslides [,]. Projections suggest that by 2050, rubber plantations may replace approximately 4.25 million hectares of existing vegetation across MSEA. This shift could dramatically affect hydrology from local to regional scales, particularly during the dry season [].
In addition, soil erosion is more severe in rubber plantations compared to traditional agricultural lands and forests. Research shows that mature rubber trees cause soil erosion at a rate of 5.7 kg/m2 per year, which is 10 to 23 times higher than that of maize fields []. This implies that converting forests or farmlands into rubber plantations significantly worsens soil degradation. This increase in erosion is likely due to practices such as clearing ground vegetation, mechanized tillage, and the frequent application of fertilizers and pesticides, which contribute to greater soil exposure and a higher risk of erosion. Implementing land management strategies, such as encouraging the growth of understory plants, can help to mitigate the impact of these changes by reducing runoff and preventing soil erosion [].
Lastly, the monoculture nature of rubber plantations leads to a loss in biodiversity and ecosystem services []. While rubber plantations may resemble forests, their monoculture nature fails to restore the ecological services that natural forests provide []. Specifically, in Xishuangbanna, Menglun, the area covered by rubber plantations expanded from 12.10% to 45.63%, leading to an estimated ecosystem service loss of USD 11.4 million []. Furthermore, converting forests or agricultural lands into rubber monocultures negatively affects the biodiversity of various species, including birds and invertebrates [,]. In some parts of Southeast Asia, rubber agroforestry systems preserve little of the biodiversity that exists in the region’s natural forests.

5.2.3. Monitoring and Mapping

RS technology has become an increasingly popular tool for mapping rubber plantations due to its efficiency and limited need for human involvement. Early research primarily depended on spectral data to detect and map these plantations. One instance is when Li and Fox [] integrated 250 m resolution MODIS NDVI with local statistical datasets, utilizing the Mahalanobis typical model to chart rubber tree growth in MSEA during 2009–2010. However, due to the similarity in spectral signatures between rubber plantations and other vegetation types such as natural forests, tea plantations, orchards, and shrubs, using supervised or unsupervised classification methods based solely on spectral data can introduce uncertainty and pose challenges for identification at a regional scale []. Studies have found that the spectral reflectance characteristics of vegetation vary significantly between the rainy and dry seasons. Therefore, capturing the seasonal growth characteristics of rubber trees, such as leaf shedding during the dry season’s low-temperature conditions, combined with time series analysis, can effectively distinguish natural forests from rubber plantations.
The use of phenology-based time series analysis has increasingly become the standard approach for the monitoring and mapping of rubber plantations. Initially, researchers relied on MODIS time series to gather phenological information, though its low spatial resolution often mixed signals from other land cover types []. The release of high-resolution Landsat data in 2008 spurred new research trends in time series analysis using this dataset. Illustratively, Dong et al. [] integrated PALSAR and multi-temporal Landsat images to efficiently identify and map rubber plantations. Chen et al. [] utilized Landsat time series data in conjunction with NDVI models to estimate the age of rubber plantations and monitor their growth stages, while Xiao et al. [] used a multiple normalization method to generate detailed rubber plantation maps.
In more recent studies, Sentinel-2 has become favored for its improved spatial resolution and shorter revisit intervals, particularly with the introduction of three new red-edge spectral bands []. Xiao et al. [] applied a phenology-based method, utilizing Sentinel-derived red-edge spectral indices (RESI), to successfully identify mature rubber plantations in Luang Namtha Province, Laos, demonstrating the effectiveness of the Sentinel-2 A/B red-edge algorithm for distinguishing rubber plantations. Further advancements in multi-source data fusion technology have allowed Chen et al. [] to leverage the GEE platform, integrating MSI and SAR data. By constructing time series curves and creating composite images from the critical phenological stages of rubber trees, they applied the Random Forest classification algorithm to produce high-resolution (10 m) rubber distribution maps, significantly improving the accuracy of rubber plantation detection.

5.3. Mangrove Deforestation and Conservation

The MSEA region, renowned for its expansive mangrove ecosystems, boasts a soil carbon density averaging 505 Mg C per hectare, significantly surpassing the global average. A healthy mangrove ecosystem can sequester large amounts of carbon over time, thereby reducing greenhouse gas emissions and mitigating climate change []. Despite these critical ecological functions, mangroves in this region are undergoing rapid deforestation and degradation. Research indicates that between 2000 and 2015, global mangrove deforestation resulted in a loss of 30–122 Tg C of soil organic carbon, with Southeast Asia accounting for more than 75% of this loss []. Indonesia, Malaysia, and Myanmar are the most impacted, followed by Cambodia and Thailand, whereas Vietnam exhibits a relatively lower rate of deforestation. Significant areas of mangrove forests have been transformed for uses such as aquaculture, rice farming, oil palm and rubber plantations, urban areas, and other terrestrial forests [,]. Moreover, these vital ecosystems face threats from pollution, inadequate nutrient sedimentation, and coastal erosion []. Thus, there is an urgent need for the protection and restoration of mangroves in this area.
A major challenge in mangrove conservation is the conflict with shrimp farming, a significant economic activity in many coastal countries that frequently encroaches on mangrove areas. Efforts to reconcile aquaculture with mangrove conservation are underway, with policies and regulations aiming to foster integrated mangrove–aquaculture systems []. One successful example is Kung Krabaen Bay, Thailand, where mangrove reforestation has not only enhanced the shrimp farming efficiency but also facilitated ecological restoration []. Additionally, mangrove restoration initiatives funded by governments and non-governmental organizations have shown that artificial interventions can effectively promote mangrove recovery. Demonstrated by projects in Cambodia, these efforts reveal that mangroves are capable of adapting to climate changes over two to three decades post-restoration []. Recent research also confirms that within 20 years of restoration efforts, artificially restored mangroves can retain over 70% of the carbon storage capacity found in naturally mature mangroves [].

6. Issues and Prospects

Land use and land cover research in Mainland Southeast Asia has progressed from superficial descriptions to deeper, mechanism-driven analyses, and from single-theme studies to more integrated, interdisciplinary approaches. Over three evolving stages, research themes have evolved in a structured manner—each stage inheriting and expanding upon the previous one. Despite substantial advancements, several critical challenges persist—highlighting key gaps that warrant further investigation.
First, the potential for international collaboration in research has yet to be fully realized. A key question is how to effectively link research institutions with strong capacities outside the region to those within MSEA. This is an issue that international organizations such as the Global Land Programme and Future Earth should actively consider and address. In light of the new opportunities brought about by China’s Belt and Road Initiative, it is expected that collaborative research networks between China and MSEA countries will significantly improve over the next 3–5 years, with Chinese scholars assuming more prominent roles in regional LUCC research.
Second, although research methodologies and technologies have undergone significant paradigm shifts, key limitations remain—particularly in spatiotemporal data resolution, data fusion precision, and modeling accuracy. Moreover, most studies since 1990 have been case-based and small in scale, with relatively few extending to national or transboundary levels. This lack of systematic, region-wide research across Mainland Southeast Asia restricts our ability to identify broader spatial patterns and key drivers. It also hampers efforts to understand land cover dynamics in tropical Asian rainforests—ecosystems located at similar latitudes to the Amazon and which are comparable in ecological importance.
Finally, the thematic focus of research has gradually shifted from early concerns about agricultural expansion and deforestation to more recent attention on rubber plantation dynamics and mangrove conservation. However, comprehensive assessments of the environmental impacts of these land transitions remain limited, particularly regarding climate change, ecosystem services, and biodiversity. Given MSEA’s ecological sensitivity and in light of global research trends, impact assessment is expected to remain a key theme for years to come. Future studies will likely place greater emphasis on understanding how LUCC processes affect the sustainability of critical systems—including agriculture, coastal zones, and urban environments—at both national and regional scales.

7. Conclusions

This paper provides the first detailed survey and analysis of the history of LULC research history in MSEA. It assesses the current scope of LULC studies within the region, outlines their evolutionary stages, and highlights their key characteristics. The document offers a thorough overview of the primary nations, research groups, and scholars engaged in studies across the region. It identifies the research hotspots for each period since the 1990s, discusses significant works and their findings, and addresses ongoing uncertainties within the field, while also suggesting potential future research themes and priorities for land use studies.
The authors posit that this review will be instrumental for researchers seeking a concise overview of the historical progression, current dynamics, challenges, and achievements of LULC research in MSEA. By compiling and analyzing pivotal achievements and proposing directions for future research, this document aims to provide essential insights that could inform policy decisions in the nations of MSEA.

Author Contributions

Conceptualization, J.L. and Y.H.; methodology, J.L. and Y.H.; software, J.L.; validation, Y.H., Z.F. and C.X.; formal analysis, J.L.; investigation, J.L.; resources, J.L.; data curation, J.L.; writing—original draft preparation, J.L.; writing—review and editing, Y.H., Z.F. and C.X.; visualization, J.L.; supervision, Y.H.; project administration, Y.H.; funding acquisition, Y.H. All authors have read and agreed to the published version of the manuscript.

Funding

This research was funded by the National Natural Science Foundation of China (42130508, 42371304) and the Key Project of Innovation LREIS (KPI011).

Data Availability Statement

Restrictions apply to the availability of these data. Data were obtained from Web of Science and are available from the authors with the permission of Clarivate.

Acknowledgments

We express our sincere thanks to the anonymous reviewers for their comments and suggestions that considerably helped to improve the quality of this paper.

Conflicts of Interest

The authors declare no conflicts of interest.

References

  1. Turner, B.L.; Lambin, E.F.; Reenberg, A. The Emergence of Land Change Science for Global Environmental Change and Sustainability. Proc. Natl. Acad. Sci. USA 2007, 104, 20666–20671. [Google Scholar] [CrossRef] [PubMed]
  2. Feddema, J.J.; Oleson, K.W.; Bonan, G.B.; Mearns, L.O.; Buja, L.E.; Meehl, G.A.; Washington, W.M. The Importance of Land-Cover Change in Simulating Future Climates. Science 2005, 310, 1674–1678. [Google Scholar] [CrossRef]
  3. Lawrence, D.; Vandecar, K. Effects of Tropical Deforestation on Climate and Agriculture. Nat. Clim. Change 2015, 5, 27–36. [Google Scholar] [CrossRef]
  4. Lambin, E.F.; Meyfroidt, P. Global Land Use Change, Economic Globalization, and the Looming Land Scarcity. Proc. Natl. Acad. Sci. USA 2011, 108, 3465–3472. [Google Scholar] [CrossRef] [PubMed]
  5. Gibbs, H.K.; Ruesch, A.S.; Achard, F.; Clayton, M.K.; Holmgren, P.; Ramankutty, N.; Foley, J.A. Tropical Forests Were the Primary Sources of New Agricultural Land in the 1980s and 1990s. Proc. Natl. Acad. Sci. USA 2010, 107, 16732–16737. [Google Scholar] [CrossRef] [PubMed]
  6. Achard, F.; Beuchle, R.; Mayaux, P.; Stibig, H.; Bodart, C.; Brink, A.; Carboni, S.; Desclée, B.; Donnay, F.; Eva, H.D.; et al. Determination of Tropical Deforestation Rates and Related Carbon Losses from 1990 to 2010. Glob. Change Biol. 2014, 20, 2540–2554. [Google Scholar] [CrossRef]
  7. Curtis, P.G.; Slay, C.M.; Harris, N.L.; Tyukavina, A.; Hansen, M.C. Classifying Drivers of Global Forest Loss. Science 2018, 361, 1108–1111. [Google Scholar] [CrossRef]
  8. Estoque, R.C.; Ooba, M.; Avitabile, V.; Hijioka, Y.; DasGupta, R.; Togawa, T.; Murayama, Y. The Future of Southeast Asia’s Forests. Nat. Commun. 2019, 10, 1829. [Google Scholar] [CrossRef]
  9. Feng, Y.; Ziegler, A.D.; Elsen, P.R.; Liu, Y.; He, X.; Spracklen, D.V.; Holden, J.; Jiang, X.; Zheng, C.; Zeng, Z. Upward Expansion and Acceleration of Forest Clearance in the Mountains of Southeast Asia. Nat. Sustain. 2021, 4, 892–899. [Google Scholar] [CrossRef]
  10. Meyfroidt, P.; Rudel, T.K.; Lambin, E.F. Forest Transitions, Trade, and the Global Displacement of Land Use. Proc. Natl. Acad. Sci. USA 2010, 107, 20917–20922. [Google Scholar] [CrossRef]
  11. Li, J.; Wang, J.; Zhang, J.; Liu, C.; He, S.; Liu, L. Growing-Season Vegetation Coverage Patterns and Driving Factors in the China-Myanmar Economic Corridor Based on Google Earth Engine and Geographic Detector. Ecol. Indic. 2022, 136, 108620. [Google Scholar] [CrossRef]
  12. Wang, Y.; Xiao, C. Spatiotemporal Characteristics and the National Variations of Borderland Use Change in Laos within the Geopolinomical Context. Front. For. Glob. Change 2023, 6, 1223605. [Google Scholar] [CrossRef]
  13. Li, P.; Xiao, Z. Impervious Surface Expansion in the China-Laos Border Area under the Context of Geo-Economic Cooperation: A Case Study of the Mohan-Boten Economic Cooperation Zone. GISci. Remote Sens. 2022, 59, 2184–2201. [Google Scholar] [CrossRef]
  14. Chen, C. Science Mapping: A Systematic Review of the Literature. J. Data Inf. Sci. 2017, 2, 1–40. [Google Scholar] [CrossRef]
  15. Giri, C.; Defourny, P.; Shrestha, S. Land Cover Characterization and Mapping of Continental Southeast Asia Using Multi-Resolution Satellite Sensor Data. Int. J. Remote Sens. 2003, 24, 4181–4196. [Google Scholar] [CrossRef]
  16. Muttitanon, W.; Tripathi, N.K. Land Use/Land Cover Changes in the Coastal Zone of Ban Don Bay, Thailand Using Landsat 5 TM Data. Int. J. Remote Sens. 2005, 26, 2311–2323. [Google Scholar] [CrossRef]
  17. Tran, H.; Tran, T.; Kervyn, M. Dynamics of Land Cover/Land Use Changes in the Mekong Delta, 1973–2011: A Remote Sensing Analysis of the Tran Van Thoi District, Ca Mau Province, Vietnam. Remote Sens. 2015, 7, 2899–2925. [Google Scholar] [CrossRef]
  18. Langner, A.; Hirata, Y.; Saito, H.; Sokh, H.; Leng, C.; Pak, C.; Raši, R. Spectral Normalization of SPOT 4 Data to Adjust for Changing Leaf Phenology within Seasonal Forests in Cambodia. Remote Sens. Environ. 2014, 143, 122–130. [Google Scholar] [CrossRef]
  19. Li, Z.; Fox, J.M. Mapping Rubber Tree Growth in Mainland Southeast Asia Using Time-Series MODIS 250 m NDVI and Statistical Data. Appl. Geogr. 2012, 32, 420–432. [Google Scholar] [CrossRef]
  20. Li, P.; Feng, Z.; Xiao, C. Acquisition Probability Differences in Cloud Coverage of the Available Landsat Observations over Mainland Southeast Asia from 1986 to 2015. Int. J. Digit. Earth 2018, 11, 437–450. [Google Scholar] [CrossRef]
  21. Hoang, H.K.; Bernier, M.; Duchesne, S.; Tran, Y.M. Rice Mapping Using RADARSAT-2 Dual- and Quad-Pol Data in a Complex Land-Use Watershed: Cau River Basin (Vietnam). IEEE J. Sel. Top. Appl. Earth Obs. Remote Sens. 2016, 9, 3082–3096. [Google Scholar] [CrossRef]
  22. Karila, K.; Nevalainen, O.; Krooks, A.; Karjalainen, M.; Kaasalainen, S. Monitoring Changes in Rice Cultivated Area from SAR and Optical Satellite Images in Ben Tre and Tra Vinh Provinces in Mekong Delta, Vietnam. Remote Sens. 2014, 6, 4090–4108. [Google Scholar] [CrossRef]
  23. Lasko, K.; Vadrevu, K.P.; Tran, V.T.; Justice, C. Mapping Double and Single Crop Paddy Rice with Sentinel-1A at Varying Spatial Scales and Polarizations in Hanoi, Vietnam. IEEE J. Sel. Top. Appl. Earth Obs. Remote Sens. 2018, 11, 498–512. [Google Scholar] [CrossRef]
  24. Minh, H.V.T.; Avtar, R.; Mohan, G.; Misra, P.; Kurasaki, M. Monitoring and Mapping of Rice Cropping Pattern in Flooding Area in the Vietnamese Mekong Delta Using Sentinel-1A Data: A Case of An Giang Province. ISPRS Int. J. Geo-Inf. 2019, 8, 211. [Google Scholar] [CrossRef]
  25. Thomas, N.; Neigh, C.S.R.; Carroll, M.L.; McCarty, J.L.; Bunting, P. Fusion Approach for Remotely-Sensed Mapping of Agriculture (FARMA): A Scalable Open Source Method for Land Cover Monitoring Using Data Fusion. Remote Sens. 2020, 12, 3459. [Google Scholar] [CrossRef]
  26. De Alban, J.; Connette, G.; Oswald, P.; Webb, E. Combined Landsat and L-Band SAR Data Improves Land Cover Classification and Change Detection in Dynamic Tropical Landscapes. Remote Sens. 2018, 10, 306. [Google Scholar] [CrossRef]
  27. Poortinga, A.; Tenneson, K.; Shapiro, A.; Nquyen, Q.; San Aung, K.; Chishtie, F.; Saah, D. Mapping Plantations in Myanmar by Fusing Landsat-8, Sentinel-2 and Sentinel-1 Data along with Systematic Error Quantification. Remote Sens. 2019, 11, 831. [Google Scholar] [CrossRef]
  28. Bui, D.H.; Mucsi, L. Comparison of Layer-Stacking and Dempster-Shafer Theory-Based Methods Using Sentinel-1 and Sentinel-2 Data Fusion in Urban Land Cover Mapping. Geo-Spat. Inf. Sci. 2022, 25, 425–438. [Google Scholar] [CrossRef]
  29. Wang, H.; Hu, Y.; Feng, Z. Fusion and Analysis of Land Use/Cover Datasets Based on Bayesian-Fuzzy Probability Prediction: A Case Study of the Indochina Peninsula. Remote Sens. 2022, 14, 5786. [Google Scholar] [CrossRef]
  30. Sharifi, A.; Chiba, Y.; Okamoto, K.; Yokoyama, S.; Murayama, A. Can Master Planning Control and Regulate Urban Growth in Vientiane, Laos? Landsc. Urban Plan. 2014, 131, 1–13. [Google Scholar] [CrossRef]
  31. Kontgis, C.; Schneider, A.; Ozdogan, M. Mapping Rice Paddy Extent and Intensification in the Vietnamese Mekong River Delta with Dense Time Stacks of Landsat Data. Remote Sens. Environ. 2015, 169, 255–269. [Google Scholar] [CrossRef]
  32. Grogan, K.; Pflugmacher, D.; Hostert, P.; Kennedy, R.; Fensholt, R. Cross-Border Forest Disturbance and the Role of Natural Rubber in Mainland Southeast Asia Using Annual Landsat Time Series. Remote Sens. Environ. 2015, 169, 438–453. [Google Scholar] [CrossRef]
  33. Baloloy, A.B.; Blanco, A.C.; Sta Ana, R.R.C.; Nadaoka, K. Development and Application of a New Mangrove Vegetation Index (MVI) for Rapid and Accurate Mangrove Mapping. ISPRS J. Photogramm. Remote Sens. 2020, 166, 95–117. [Google Scholar] [CrossRef]
  34. Dang, A.T.N.; Kumar, L.; Reid, M.; Nguyen, H. Remote Sensing Approach for Monitoring Coastal Wetland in the Mekong Delta, Vietnam: Change Trends and Their Driving Forces. Remote Sens. 2021, 13, 3359. [Google Scholar] [CrossRef]
  35. Xiao, C.; Li, P.; Feng, Z. Monitoring Annual Dynamics of Mature Rubber Plantations in Xishuangbanna during 1987-2018 Using Landsat Time Series Data: A Multiple Normalization Approach. Int. J. Appl. Earth Obs. Geoinf. 2019, 77, 30–41. [Google Scholar] [CrossRef]
  36. Chen, S.; Woodcock, C.E.; Bullock, E.L.; Arévalo, P.; Torchinava, P.; Peng, S.; Olofsson, P. Monitoring Temperate Forest Degradation on Google Earth Engine Using Landsat Time Series Analysis. Remote Sens. Environ. 2021, 265, 112648. [Google Scholar] [CrossRef]
  37. Nguyen, H.-H.; McAlpine, C.; Pullar, D.; Johansen, K.; Duke, N.C. The Relationship of Spatial–Temporal Changes in Fringe Mangrove Extent and Adjacent Land-Use: Case Study of Kien Giang Coast, Vietnam. Ocean Coast. Manag. 2013, 76, 12–22. [Google Scholar] [CrossRef]
  38. Hauser, L.T.; An Binh, N.; Viet Hoa, P.; Hong Quan, N.; Timmermans, J. Gap-Free Monitoring of Annual Mangrove Forest Dynamics in Ca Mau Province, Vietnamese Mekong Delta, Using the Landsat-7-8 Archives and Post-Classification Temporal Optimization. Remote Sens. 2020, 12, 3729. [Google Scholar] [CrossRef]
  39. Liu, S.; Li, X.; Chen, D.; Duan, Y.; Ji, H.; Zhang, L.; Chai, Q.; Hu, X. Understanding Land Use/Land Cover Dynamics and Impacts of Human Activities in the Mekong Delta over the Last 40 Years. Glob. Ecol. Conserv. 2020, 22, e00991. [Google Scholar] [CrossRef]
  40. Nguyen, H.T.T.; Doan, T.M.; Tomppo, E.; McRoberts, R.E. Land Use/Land Cover Mapping Using Multitemporal Sentinel-2 Imagery and Four Classification Methods—A Case Study from Dak Nong, Vietnam. Remote Sens. 2020, 12, 1367. [Google Scholar] [CrossRef]
  41. Sriwongsitanon, N.; Taesombat, W. Effects of Land Cover on Runoff Coefficient. J. Hydrol. 2011, 410, 226–238. [Google Scholar] [CrossRef]
  42. Giri, C.; Zhu, Z.; Tieszen, L.L.; Singh, A.; Gillette, S.; Kelmelis, J.A. Mangrove Forest Distributions and Dynamics (1975–2005) of the Tsunami-affected Region of Asia†. J. Biogeogr. 2008, 35, 519–528. [Google Scholar] [CrossRef]
  43. Bui, Q.-T.; Chou, T.-Y.; Hoang, T.-V.; Fang, Y.-M.; Mu, C.-Y.; Huang, P.-H.; Pham, V.-D.; Nguyen, Q.-H.; Anh, D.T.N.; Pham, V.-M.; et al. Gradient Boosting Machine and Object-Based CNN for Land Cover Classification. Remote Sens. 2021, 13, 2709. [Google Scholar] [CrossRef]
  44. Giang, T.L.; Dang, K.B.; Toan Le, Q.; Nguyen, V.G.; Tong, S.S.; Pham, V.-M. U-Net Convolutional Networks for Mining Land Cover Classification Based on High-Resolution UAV Imagery. IEEE Access 2020, 8, 186257–186273. [Google Scholar] [CrossRef]
  45. Dang, K.B.; Nguyen, M.H.; Nguyen, D.A.; Phan, T.T.H.; Giang, T.L.; Pham, H.H.; Nguyen, T.N.; Tran, T.T.V.; Bui, D.T. Coastal Wetland Classification with Deep U-Net Convolutional Networks and Sentinel-2 Imagery: A Case Study at the Tien Yen Estuary of Vietnam. Remote Sens. 2020, 12, 3270. [Google Scholar] [CrossRef]
  46. Xu, L.; Zhang, H.; Wang, C.; Wei, S.; Zhang, B.; Wu, F.; Tang, Y. Paddy Rice Mapping in Thailand Using Time-Series Sentinel-1 Data and Deep Learning Model. Remote Sens. 2021, 13, 3994. [Google Scholar] [CrossRef]
  47. Liu, X.; Jiang, L.; Feng, Z.; Li, P. Rubber Plantation Expansion Related Land Use Change along the Laos-China Border Region. Sustainability 2016, 8, 1011. [Google Scholar] [CrossRef]
  48. Disperati, L.; Virdis, S.G.P. Assessment of Land-Use and Land-Cover Changes from 1965 to 2014 in Tam Giang-Cau Hai Lagoon, Central Vietnam. Appl. Geogr. 2015, 58, 48–64. [Google Scholar] [CrossRef]
  49. Peneva-Reed, E. Understanding Land-Cover Change Dynamics of a Mangrove Ecosystem at the Village Level in Krabi Province, Thailand, Using Landsat Data. GISci. Remote Sens. 2014, 51, 403–426. [Google Scholar] [CrossRef]
  50. Chen, S.; Olofsson, P.; Saphangthong, T.; Woodcock, C.E. Monitoring Shifting Cultivation in Laos with Landsat Time Series. Remote Sens. Environ. 2023, 288, 113507. [Google Scholar] [CrossRef]
  51. Zhong, X.; Li, J.; Wang, J.; Zhang, J.; Liu, L.; Ma, J. Linear and Nonlinear Characteristics of Long-Term NDVI Using Trend Analysis: A Case Study of Lancang-Mekong River Basin. Remote Sens. 2022, 14, 6271. [Google Scholar] [CrossRef]
  52. Potapov, P.; Tyukavina, A.; Turubanova, S.; Talero, Y.; Hernandez-Serna, A.; Hansen, M.C.; Saah, D.; Tenneson, K.; Poortinga, A.; Aekakkararungroj, A.; et al. Annual Continuous Fields of Woody Vegetation Structure in the Lower Mekong Region from 2000–2017 Landsat Time-Series. Remote Sens. Environ. 2019, 232, 111278. [Google Scholar] [CrossRef]
  53. Torbick, N.; Chowdhury, D.; Salas, W.; Qi, J. Monitoring Rice Agriculture across Myanmar Using Time Series Sentinel-1 Assisted by Landsat-8 and PALSAR-2. Remote Sens. 2017, 9, 119. [Google Scholar] [CrossRef]
  54. Cuo, L.; Giambelluca, T.W.; Ziegler, A.D.; Nullet, M.A. Use of the Distributed Hydrology Soil Vegetation Model to Study Road Effects on Hydrological Processes in Pang Khum Experimental Watershed, Northern Thailand. For. Ecol. Manag. 2006, 224, 81–94. [Google Scholar] [CrossRef]
  55. Dong, J.; Xiao, X.; Sheldon, S.; Biradar, C.; Duong, N.D.; Hazarika, M. A Comparison of Forest Cover Maps in Mainland Southeast Asia from Multiple Sources: PALSAR, MERIS, MODIS and FRA. Remote Sens. Environ. 2012, 127, 60–73. [Google Scholar] [CrossRef]
  56. Chen, G.; Liu, Z.; Wen, Q.; Tan, R.; Wang, Y.; Zhao, J.; Feng, J. Identification of Rubber Plantations in Southwestern China Based on Multi-Source Remote Sensing Data and Phenology Windows. Remote Sens. 2023, 15, 1228. [Google Scholar] [CrossRef]
  57. Suwanlee, S.R.; Keawsomsee, S.; Pengjunsang, M.; Homtong, N.; Prakobya, A.; Borgogno-Mondino, E.; Sarvia, F.; Som-ard, J. Monitoring Agricultural Land and Land Cover Change from 2001–2021 of the Chi River Basin, Thailand Using Multi-Temporal Landsat Data Based on Google Earth Engine. Remote Sens. 2023, 15, 4339. [Google Scholar] [CrossRef]
  58. Guo, X.; Ye, J.; Hu, Y. Analysis of Land Use Change and Driving Mechanisms in Vietnam during the Period 2000–2020. Remote Sens. 2022, 14, 1600. [Google Scholar] [CrossRef]
  59. Lambin, E.F.; Geist, H.J.; Lepers, E. Dynamics of Land-Use and Land-Cover Change in Tropical Regions. Annu. Rev. Environ. Resour. 2003, 28, 205–241. [Google Scholar] [CrossRef]
  60. Castella, J.-C.; Trung, T.N.; Boissau, S. Participatory Simulation of Land-Use Changes in the Northern Mountains of Vietnam: The Combined Use of an Agent-Based Model, a Role-Playing Game, and a Geographic Information System. Ecol. Soc. 2005, 10, art27. [Google Scholar] [CrossRef]
  61. Castella, J.-C.; Boissau, S.; Trung, T.N.; Quang, D.D. Agrarian Transition and Lowland–Upland Interactions in Mountain Areas in Northern Vietnam: Application of a Multi-Agent Simulation Model. Agric. Syst. 2005, 86, 312–332. [Google Scholar] [CrossRef]
  62. Jepsen, M.R.; Leisz, S.; Rasmussen, K.; Jakobsen, J.; MØller-Jensen, L.; Christiansen, L. Agent-based Modelling of Shifting Cultivation Field Patterns, Vietnam. Int. J. Geogr. Inf. Sci. 2006, 20, 1067–1085. [Google Scholar] [CrossRef]
  63. Le, Q.B.; Park, S.J.; Vlek, P.L.G.; Cremers, A.B. Land-Use Dynamic Simulator (LUDAS): A Multi-Agent System Model for Simulating Spatio-Temporal Dynamics of Coupled Human–Landscape System. I. Structure and Theoretical Specification. Ecol. Inform. 2008, 3, 135–153. [Google Scholar] [CrossRef]
  64. Matthews, R.B.; Gilbert, N.G.; Roach, A.; Polhill, J.G.; Gotts, N.M. Agent-Based Land-Use Models: A Review of Applications. Landsc. Ecol. 2007, 22, 1447–1459. [Google Scholar] [CrossRef]
  65. Castella, J.-C.; Verburg, P.H. Combination of Process-Oriented and Pattern-Oriented Models of Land-Use Change in a Mountain Area of Vietnam. Ecol. Model. 2007, 202, 410–420. [Google Scholar] [CrossRef]
  66. Trisurat, Y.; Alkemade, R.; Verburg, P.H. Projecting Land-Use Change and Its Consequences for Biodiversity in Northern Thailand. Environ. Manag. 2010, 45, 626–639. [Google Scholar] [CrossRef]
  67. Nguyen, T.A.; Le, P.M.T.; Pham, T.M.; Hoang, H.T.T.; Nguyen, M.Q.; Ta, H.Q.; Phung, H.T.M.; Le, H.T.T.; Hens, L. Toward a Sustainable City of Tomorrow: A Hybrid Markov–Cellular Automata Modeling for Urban Landscape Evolution in the Hanoi City (Vietnam) during 1990–2030. Environ. Dev. Sustain. 2019, 21, 429–446. [Google Scholar] [CrossRef]
  68. Buya, S.; Tongkumchum, P.; Owusu, B.E. Modelling of Land-Use Change in Thailand Using Binary Logistic Regression and Multinomial Logistic Regression. Arab. J. Geosci. 2020, 13, 437. [Google Scholar] [CrossRef]
  69. Hemmavanh, C.; Ye, Y.; Yoshida, A. Forest Land Use Change at Trans-Boundary Laos-China Biodiversity Conservation Area. J. Geogr. Sci. 2010, 20, 889–898. [Google Scholar] [CrossRef]
  70. Muller, D.; Zeller, M. Land Use Dynamics in the Central Highlands of Vietnam: A Spatial Model Combining Village Survey Data with Satellite Imagery Interpretation. Agric. Econ. 2002, 27, 333–354. [Google Scholar] [CrossRef]
  71. Tien Bui, D.; Tuan, T.A.; Klempe, H.; Pradhan, B.; Revhaug, I. Spatial Prediction Models for Shallow Landslide Hazards: A Comparative Assessment of the Efficacy of Support Vector Machines, Artificial Neural Networks, Kernel Logistic Regression, and Logistic Model Tree. Landslides 2016, 13, 361–378. [Google Scholar] [CrossRef]
  72. Tien Bui, D.; Tuan, T.A.; Hoang, N.-D.; Thanh, N.Q.; Nguyen, D.B.; Van Liem, N.; Pradhan, B. Spatial Prediction of Rainfall-Induced Landslides for the Lao Cai Area (Vietnam) Using a Hybrid Intelligent Approach of Least Squares Support Vector Machines Inference Model and Artificial Bee Colony Optimization. Landslides 2017, 14, 447–458. [Google Scholar] [CrossRef]
  73. Ngoc Thach, N.; Bao-Toan Ngo, D.; Xuan-Canh, P.; Hong-Thi, N.; Hang Thi, B.; Nhat-Duc, H.; Dieu, T.B. Spatial Pattern Assessment of Tropical Forest Fire Danger at Thuan Chau Area (Vietnam) Using GIS-Based Advanced Machine Learning Algorithms: A Comparative Study. Ecol. Inform. 2018, 46, 74–85. [Google Scholar] [CrossRef]
  74. Tehrany, M.S.; Jones, S.; Shabani, F.; Martínez-Álvarez, F.; Tien Bui, D. A Novel Ensemble Modeling Approach for the Spatial Prediction of Tropical Forest Fire Susceptibility Using LogitBoost Machine Learning Classifier and Multi-Source Geospatial Data. Theor. Appl. Climatol. 2019, 137, 637–653. [Google Scholar] [CrossRef]
  75. Vogel, A.; Seeger, K.; Brill, D.; Brückner, H.; Soe, K.K.; Oo, N.W.; Aung, N.; Myint, Z.N.; Kraas, F. Identifying Land-Use Related Potential Disaster Risk Drivers in the Ayeyarwady Delta (Myanmar) during the Last 50 Years (1974–2021) Using a Hybrid Ensemble Learning Model. Remote Sens. 2022, 14, 3568. [Google Scholar] [CrossRef]
  76. Thanh, N.N.; Chotpantarat, S.; Trung, N.H.; Ngu, N.H.; Muoi, L.V. Mapping Groundwater Potential Zones in Kanchanaburi Province, Thailand by Integrating of Analytic Hierarchy Process, Frequency Ratio, and Random Forest. Ecol. Indic. 2022, 145, 109591. [Google Scholar] [CrossRef]
  77. Yen, H.P.H.; Pham, B.T.; Phong, T.V.; Ha, D.H.; Costache, R.; Le, H.V.; Nguyen, H.D.; Amiri, M.; Tao, N.V.; Prakash, I. Locally Weighted Learning Based Hybrid Intelligence Models for Groundwater Potential Mapping and Modeling: A Case Study at Gia Lai Province, Vietnam. Geosci. Front. 2021, 12, 101154. [Google Scholar] [CrossRef]
  78. Roder, W.; Phengchanh, S.; Maniphone, S. Dynamics of Soil and Vegetation during Crop and Fallow Period in Slash-and-Burn Fields of Northern Laos. Geoderma 1997, 76, 131–144. [Google Scholar] [CrossRef]
  79. Rasul, G.; Thapa, G.B. Shifting Cultivation in the Mountains of South and Southeast Asia: Regional Patterns and Factors Influencing the Change. Land. Degrad. Dev. 2003, 14, 495–508. [Google Scholar] [CrossRef]
  80. Ziegler, A.D.; Bruun, T.B.; Guardiola-Claramonte, M.; Giambelluca, T.W.; Lawrence, D.; Thanh Lam, N. Environmental Consequences of the Demise in Swidden Cultivation in Montane Mainland Southeast Asia: Hydrology and Geomorphology. Hum. Ecol. 2009, 37, 361–373. [Google Scholar] [CrossRef]
  81. Pierret, A.; De Rouw, A.; Chaplot, V.; Valentin, C.; Noble, A.; Suhardiman, D.; Drechsel, P.; Institut de Recherche Pour Le Developpment (IRD); International Water Management Institute (IWMI). Reshaping Upland Farming Policies to Support Nature and Livelihoods: Lessons from Soil Erosion in Southeast Asia with Emphasis on Lao PDR; Institut de Recherche pour le Developpement (IRD): Marseille, France; International Water Management Institute (IWMI): Colombo, Sri Lanka, 2011. [Google Scholar] [CrossRef]
  82. Thapinta, A.; Hudak, P.F. Use of Geographic Information Systems for Assessing Groundwater Pollution Potential by Pesticides in Central Thailand. Environ. Int. 2003, 29, 87–93. [Google Scholar] [CrossRef] [PubMed]
  83. Valentin, C.; Agus, F.; Alamban, R.; Boosaner, A.; Bricquet, J.P.; Chaplot, V.; de Guzman, T.; de Rouw, A.; Janeau, J.L.; Orange, D.; et al. Runoff and Sediment Losses from 27 Upland Catchments in Southeast Asia: Impact of Rapid Land Use Changes and Conservation Practices. Agric. Ecosyst. Environ. 2008, 128, 225–238. [Google Scholar] [CrossRef]
  84. Xiao, C.; Li, P.; Feng, Z. Agricultural Expansion and Forest Retreat in Mainland Southeast Asia since the Late 1980s. Land Degrad. Dev. 2023, 34, 5606–5621. [Google Scholar] [CrossRef]
  85. Grainger, A. Societal Change and the Control of Deforestation in Thailand. Int. J. Sustain. Dev. World Ecol. 2004, 11, 364–379. [Google Scholar] [CrossRef]
  86. Knoke, T.; Hanley, N.; Roman-Cuesta, R.M.; Groom, B.; Venmans, F.; Paul, C. Trends in Tropical Forest Loss and the Social Value of Emission Reductions. Nat. Sustain. 2023, 6, 1373–1384. [Google Scholar] [CrossRef]
  87. Mahmood, R.; Pielke, R.A.; Hubbard, K.G.; Niyogi, D.; Dirmeyer, P.A.; McAlpine, C.; Carleton, A.M.; Hale, R.; Gameda, S.; Beltrán-Przekurat, A.; et al. Land Cover Changes and Their Biogeophysical Effects on Climate. Int. J. Climatol. 2014, 34, 929–953. [Google Scholar] [CrossRef]
  88. Trang, N.T.T.; Shrestha, S.; Shrestha, M.; Datta, A.; Kawasaki, A. Evaluating the Impacts of Climate and Land-Use Change on the Hydrology and Nutrient Yield in a Transboundary River Basin: A Case Study in the 3S River Basin (Sekong, Sesan, and Srepok). Sci. Total Environ. 2017, 576, 586–598. [Google Scholar] [CrossRef] [PubMed]
  89. Chuenchum, P.; Xu, M.; Tang, W. Predicted Trends of Soil Erosion and Sediment Yield from Future Land Use and Climate Change Scenarios in the Lancang–Mekong River by Using the Modified RUSLE Model. Int. Soil Water Conserv. Res. 2020, 8, 213–227. [Google Scholar] [CrossRef]
  90. Petpongpan, C.; Ekkawatpanit, C.; Kositgittiwong, D. Landslide Risk Assessment Using Hydrological Model in the Upper Yom River Basin, Thailand. Catena 2021, 204, 105402. [Google Scholar] [CrossRef]
  91. Xu, X.; Yun, X.; Tang, Q.; Cui, H.; Wang, J.; Zhang, L.; Chen, D. Projected Seasonal Changes in Future Rainfall Erosivity over the Lancang-Mekong River Basin under the CMIP6 Scenarios. J. Hydrol. 2023, 620, 129444. [Google Scholar] [CrossRef]
  92. Zhang, Y.; Wang, X.; Lian, X.; Li, S.; Li, Y.; Chen, C.; Piao, S. Asymmetric Impacts of Forest Gain and Loss on Tropical Land Surface Temperature. Nat. Geosci. 2024, 17, 426–432. [Google Scholar] [CrossRef]
  93. Thanh Hoan, N.; Liou, Y.-A.; Nguyen, K.-A.; Sharma, R.; Tran, D.-P.; Liou, C.-L.; Cham, D. Assessing the Effects of Land-Use Types in Surface Urban Heat Islands for Developing Comfortable Living in Hanoi City. Remote Sens. 2018, 10, 1965. [Google Scholar] [CrossRef]
  94. Wang, Y.-C.; Hu, B.K.H.; Myint, S.W.; Feng, C.-C.; Chow, W.T.L.; Passy, P.F. Patterns of Land Change and Their Potential Impacts on Land Surface Temperature Change in Yangon, Myanmar. Sci. Total Environ. 2018, 643, 738–750. [Google Scholar] [CrossRef] [PubMed]
  95. Khamchiangta, D.; Dhakal, S. Future Urban Expansion and Local Climate Zone Changes in Relation to Land Surface Temperature: Case of Bangkok Metropolitan Administration, Thailand. Urban Clim. 2021, 37, 100835. [Google Scholar] [CrossRef]
  96. Fox, J.; Vogler, J.B. Land-Use and Land-Cover Change in Montane Mainland Southeast Asia. Environ. Manag. 2005, 36, 394–403. [Google Scholar] [CrossRef]
  97. Stibig, H.-J.; Achard, F.; Carboni, S.; Raši, R.; Miettinen, J. Change in Tropical Forest Cover of Southeast Asia from 1990 to 2010. Biogeosciences 2014, 11, 247–258. [Google Scholar] [CrossRef]
  98. Hurni, K.; Fox, J. The Expansion of Tree-Based Boom Crops in Mainland Southeast Asia: 2001 to 2014. J. Land Use Sci. 2018, 13, 198–219. [Google Scholar] [CrossRef]
  99. Trisurat, Y.; Eawpanich, P.; Kalliola, R. Integrating Land Use and Climate Change Scenarios and Models into Assessment of Forested Watershed Services in Southern Thailand. Environ. Res. 2016, 147, 611–620. [Google Scholar] [CrossRef]
  100. Fox, J.; Vogler, J.B.; Sen, O.L.; Giambelluca, T.W.; Ziegler, A.D. Simulating Land-Cover Change in Montane Mainland Southeast Asia. Environ. Manag. 2012, 49, 968–979. [Google Scholar] [CrossRef]
  101. Neyret, M.; Robain, H.; De Rouw, A.; Janeau, J.-L.; Durand, T.; Kaewthip, J.; Trisophon, K.; Valentin, C. Higher Runoff and Soil Detachment in Rubber Tree Plantations Compared to Annual Cultivation Is Mitigated by Ground Cover in Steep Mountainous Thailand. Catena 2020, 189, 104472. [Google Scholar] [CrossRef]
  102. Ziegler, A.D.; Fox, J.M.; Xu, J. The Rubber Juggernaut. Science 2009, 324, 1024–1025. [Google Scholar] [CrossRef]
  103. Hu, H.; Liu, W.; Cao, M. Impact of Land Use and Land Cover Changes on Ecosystem Services in Menglun, Xishuangbanna, Southwest China. Environ. Monit. Assess. 2008, 146, 147–156. [Google Scholar] [CrossRef]
  104. Jaroenkietkajorn, U.; Gheewala, S.H.; Scherer, L. Species Loss from Land Use of Oil Palm Plantations in Thailand. Ecol. Indic. 2021, 133, 108444. [Google Scholar] [CrossRef]
  105. Warren-Thomas, E.; Dolman, P.M.; Edwards, D.P. Increasing Demand for Natural Rubber Necessitates a Robust Sustainability Initiative to Mitigate Impacts on Tropical Biodiversity: Rubber Sustainability and Biodiversity. Conserv. Lett. 2015, 8, 230–241. [Google Scholar] [CrossRef]
  106. Dong, J.; Xiao, X.; Sheldon, S.; Biradar, C.; Xie, G. Mapping Tropical Forests and Rubber Plantations in Complex Landscapes by Integrating PALSAR and MODIS Imagery. ISPRS J. Photogramm. Remote Sens. 2012, 74, 20–33. [Google Scholar] [CrossRef]
  107. Dong, J.; Xiao, X.; Chen, B.; Torbick, N.; Jin, C.; Zhang, G.; Biradar, C. Mapping Deciduous Rubber Plantations through Integration of PALSAR and Multi-Temporal Landsat Imagery. Remote Sens. Environ. 2013, 134, 392–402. [Google Scholar] [CrossRef]
  108. Chen, G.; Thill, J.-C.; Anantsuksomsri, S.; Tontisirin, N.; Tao, R. Stand Age Estimation of Rubber (Hevea Brasiliensis) Plantations Using an Integrated Pixel- and Object-Based Tree Growth Model and Annual Landsat Time Series. ISPRS J. Photogramm. Remote Sens. 2018, 144, 94–104. [Google Scholar] [CrossRef]
  109. Korhonen, L.; Hadi; Packalen, P.; Rautiainen, M. Comparison of Sentinel-2 and Landsat 8 in the Estimation of Boreal Forest Canopy Cover and Leaf Area Index. Remote Sens. Environ. 2017, 195, 259–274. [Google Scholar] [CrossRef]
  110. Xiao, C.; Li, P.; Feng, Z.; Liu, Y.; Zhang, X. Sentinel-2 Red-Edge Spectral Indices (RESI) Suitability for Mapping Rubber Boom in Luang Namtha Province, Northern Lao PDR. Int. J. Appl. Earth Obs. Geoinf. 2020, 93, 102176. [Google Scholar] [CrossRef]
  111. Adame, M.F.; Connolly, R.M.; Turschwell, M.P.; Lovelock, C.E.; Fatoyinbo, T.; Lagomasino, D.; Goldberg, L.A.; Holdorf, J.; Friess, D.A.; Sasmito, S.D.; et al. Future Carbon Emissions from Global Mangrove Forest Loss. Glob. Change Biol. 2021, 27, 2856–2866. [Google Scholar] [CrossRef] [PubMed]
  112. Sanderman, J.; Hengl, T.; Fiske, G.; Solvik, K.; Adame, M.F.; Benson, L.; Bukoski, J.J.; Carnell, P.; Cifuentes-Jara, M.; Donato, D.; et al. A Global Map of Mangrove Forest Soil Carbon at 30 m Spatial Resolution. Environ. Res. Lett. 2018, 13, 055002. [Google Scholar] [CrossRef]
  113. Nguyen, H.-H.; McAlpine, C.; Pullar, D.; Leisz, S.J.; Galina, G. Drivers of Coastal Shoreline Change: Case Study of Hon Dat Coast, Kien Giang, Vietnam. Environ. Manag. 2015, 55, 1093–1108. [Google Scholar] [CrossRef]
  114. Richards, D.R.; Friess, D.A. Rates and Drivers of Mangrove Deforestation in Southeast Asia, 2000–2012. Proc. Natl. Acad. Sci. USA 2016, 113, 344–349. [Google Scholar] [CrossRef]
  115. Phan, M.H.; Stive, M.J.F. Managing Mangroves and Coastal Land Cover in the Mekong Delta. Ocean Coast. Manag. 2022, 219, 106013. [Google Scholar] [CrossRef]
  116. Joffre, O.M.; Bosma, R.H.; Bregt, A.K.; Van Zwieten, P.A.M.; Bush, S.R.; Verreth, J.A.J. What Drives the Adoption of Integrated Shrimp Mangrove Aquaculture in Vietnam? Ocean Coast. Manag. 2015, 114, 53–63. [Google Scholar] [CrossRef]
  117. Hargan, K.E.; Williams, B.; Nuangsaeng, B.; Siriwong, S.; Tassawad, P.; Chaiharn, C.; McAdoo, B.; Los Huertos, M. Understanding the Fate of Shrimp Aquaculture Effluent in a Mangrove Ecosystem: Aiding Management for Coastal Conservation. J. Appl. Ecol. 2020, 57, 754–765. [Google Scholar] [CrossRef]
  118. Sharma, S.; MacKenzie, R.A.; Tieng, T.; Soben, K.; Tulyasuwan, N.; Resanond, A.; Blate, G.; Litton, C.M. The Impacts of Degradation, Deforestation and Restoration on Mangrove Ecosystem Carbon Stocks across Cambodia. Sci. Total Environ. 2020, 706, 135416. [Google Scholar] [CrossRef]
  119. Bourgeois, C.F.; MacKenzie, R.A.; Sharma, S.; Bhomia, R.K.; Johnson, N.G.; Rovai, A.S.; Worthington, T.A.; Krauss, K.W.; Analuddin, K.; Bukoski, J.J.; et al. Four Decades of Data Indicate That Planted Mangroves Stored up to 75% of the Carbon Stocks Found in Intact Mature Stands. Sci. Adv. 2024, 10, eadk5430. [Google Scholar] [CrossRef]
Disclaimer/Publisher’s Note: The statements, opinions and data contained in all publications are solely those of the individual author(s) and contributor(s) and not of MDPI and/or the editor(s). MDPI and/or the editor(s) disclaim responsibility for any injury to people or property resulting from any ideas, methods, instructions or products referred to in the content.

Article Metrics

Citations

Article Access Statistics

Multiple requests from the same IP address are counted as one view.