What Makes a Sustained Rural Tourism Development?—A Strategy Optimization Proposal Based on Stakeholder Simulation of an Evolutionary Game
Abstract
1. Introduction
2. Literature Review
2.1. Rural Tourism Development and Game Theory
2.2. Stakeholder Collaboration in Sustainable Tourism
2.3. Understanding Stakeholders of Rural Tourism in China
2.4. Clarifying the Relationships Among the Three Stakeholders
3. Methodology
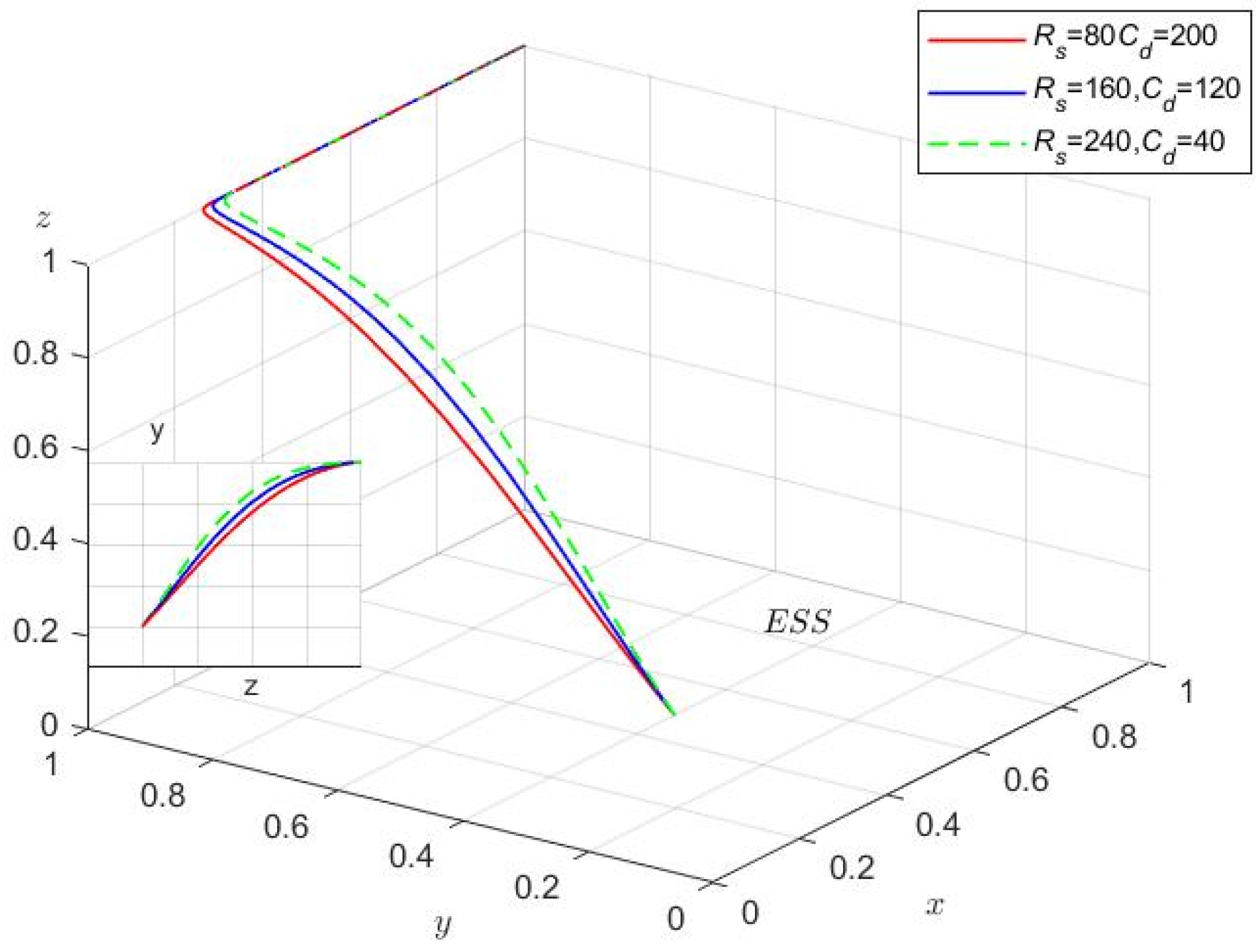
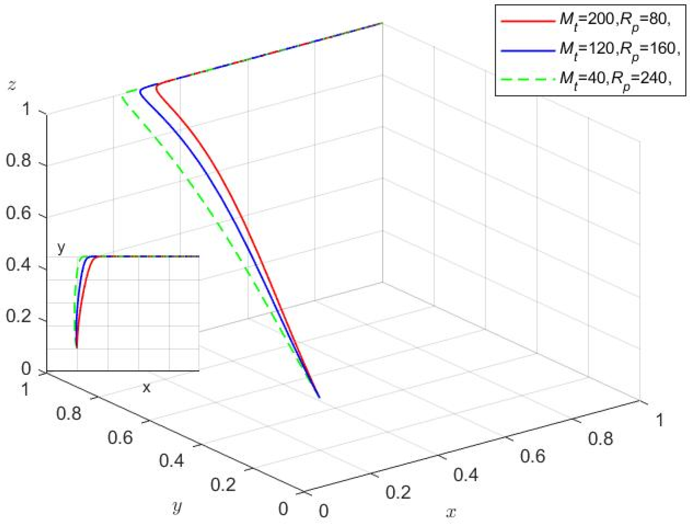
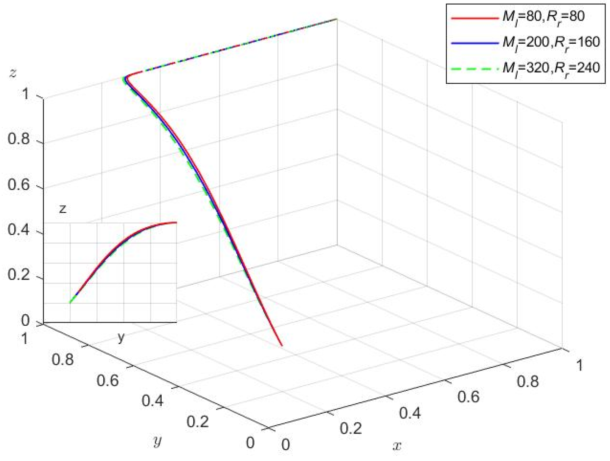
4. Simulation Analysis
5. Discussion and Implications
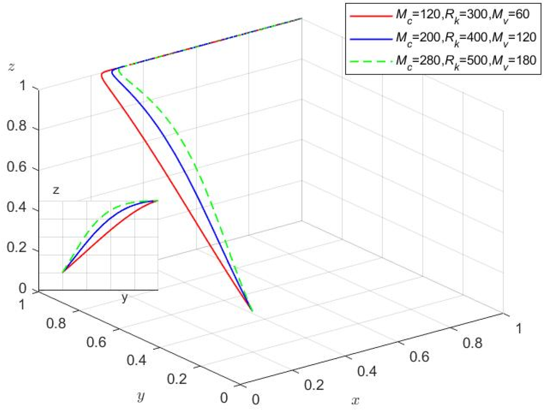
- This evolutionary result shows that there is an optimal and stable state in the system, indicating that the interests of the three parties can be balanced through a collaborative mechanism; the rapid convergence of enterprise strategies reveals that it is the most sensitive to policy incentives and the market environment; this equilibrium point provides a theoretical anchor for the government to formulate accurate intervention policies.
- while top-down accountability mechanisms effectively prompt grassroots governments to implement their mandates, their marginal utility progressively diminishes. Therefore, supplemental incentives (e.g., political commendations and fiscal subsidies) should be incorporated to develop a diversified policy toolkit. These insights offer empirical support for optimizing governmental performance.
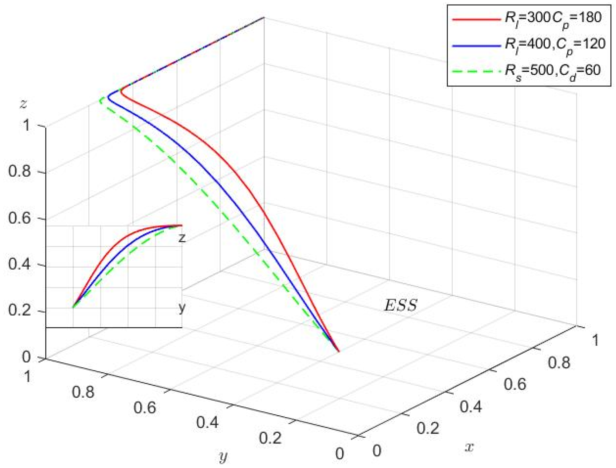
- The government needs to develop a policy mix of rewards and punishments, and such government regulatory tools provide an entry point for targeted policy interventions.
- The government can reduce opportunities for speculation by implementing dynamic benefit adjustment mechanisms as necessary institutional designs to balance immediate returns and sustainable gains.
- The positive correlation mechanism between effective incentives (government-led) and long-term behavior (tourism enterprises) suggests that policy design must ensure enterprises achieve a reasonable return on investment.
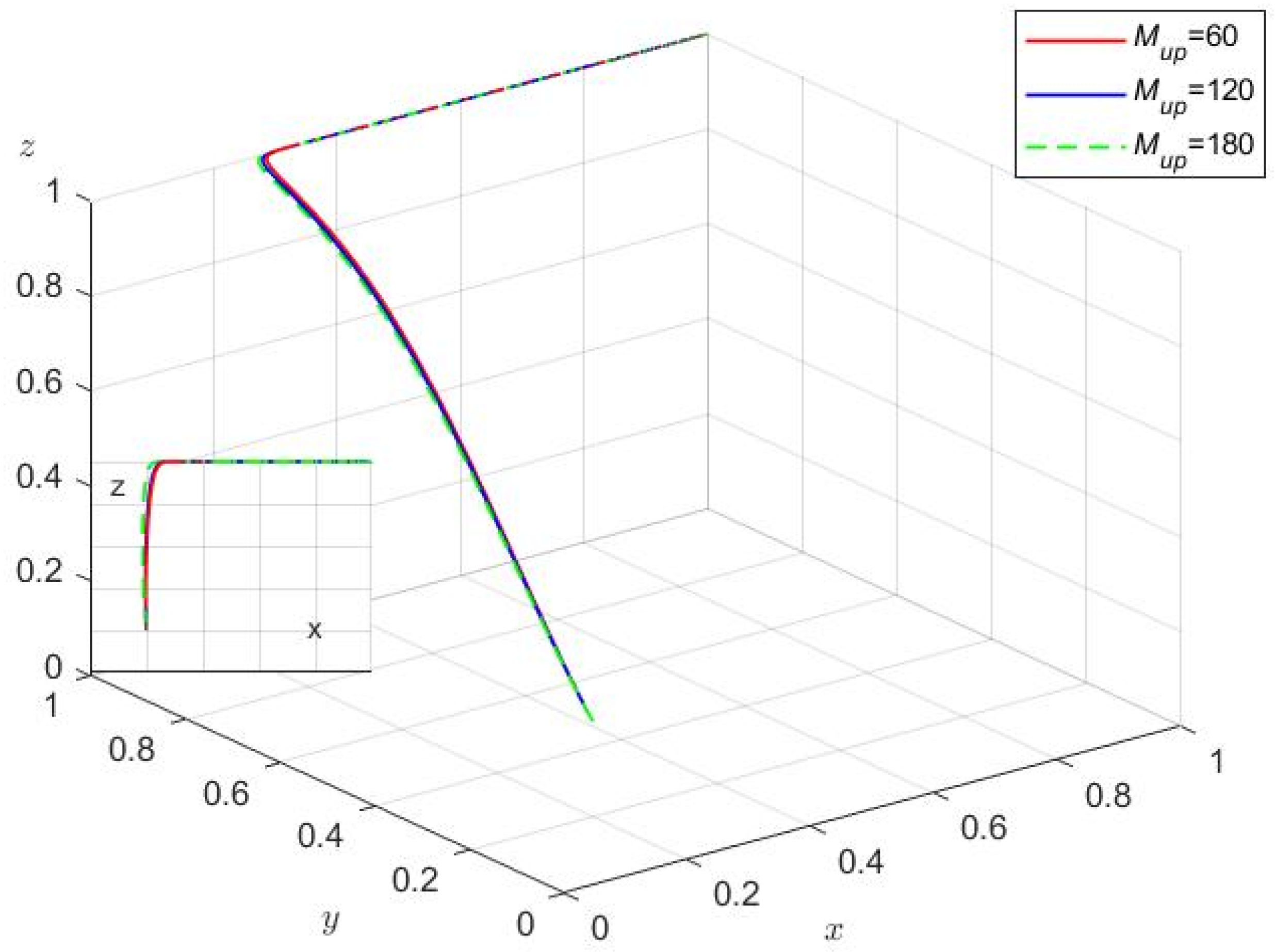
- It is necessary to integrate non-economic factors (such as decision-making participation rights and cultural identity) to establish a comprehensive incentive system.
- Government investment in pre-education models targeting residents’ cultural identity and capital can effectively reduce the risk of cultural conflicts and accelerate industrial integration.
- In the development of RT, there is cross-sensitivity in multi-agent strategies, necessitating an emphasis on the timing of policy interventions to construct a positive gaming ecosystem.
5.1. Theoretical Implications
5.2. Practical Implications
6. Conclusions
Author Contributions
Funding
Data Availability Statement
Conflicts of Interest
Appendix A
| Equilibrium Points | Jacobi Matrix Eigenvalues | Real Part Symbols | Stability Conclusions | ||
|---|---|---|---|---|---|
| Uncertainty points | |||||
| Uncertainty points | |||||
| Uncertainty points | |||||
| Uncertainty points | |||||
| Uncertainty points | |||||
| Instability points | |||||
| Instability points | |||||
| Instability points | |||||
| 0 | 0 | Instability points | |||
| 0 | Instability points | ||||
| Instability points | |||||
| Game Subject | Parameter | Initial Reference Value | Remarks |
|---|---|---|---|
| Government | 240 | ||
| 400 | |||
| 400 | |||
| 360 | |||
| 120 | |||
| 200 | |||
| 200 | |||
| 0.1 | |||
| 120 | |||
| Tourism Enterprises | 160 | ||
| 400 | |||
| 200 | |||
| 160 | |||
| 120 | |||
| 200 | |||
| 0.1 | |||
| 120 | |||
| Village Residents | 160 | ||
| 200 | |||
| 400 | |||
| 120 | |||
| 120 | |||
| 200 |
References
- Telfer, D.J.; Sharpley, R. Tourism and Development in the Developing World; Routledge: Oxfordshire, UK, 2015. [Google Scholar]
- Li, Z. Rural tourism and the development of characteristic towns in China and Its influence on rural areas. Int. J. Agric. Environ. Inf. Syst. (IJAEIS) 2025, 16, 1–23. [Google Scholar] [CrossRef]
- Oppermann, M. Rural tourism in southern Germany. Ann. Tour. Res. 1996, 23, 86–102. [Google Scholar] [CrossRef]
- Quaranta, G.; Citro, E.; Salvia, R. Economic and social sustainable synergies to promote innovations in rural tourism and local development. Sustainability 2016, 8, 668. [Google Scholar] [CrossRef]
- Huo, T.; Yuan, F.; Huo, M.; Shao, Y.; Li, S.; Li, Z. Residents’ participation in rural tourism and interpersonal trust in tourists: The mediating role of residents’ perceptions of tourism impacts. J. Hosp. Tour. Manag. 2023, 54, 457–471. [Google Scholar] [CrossRef]
- Liu, G.; Wei, L.; Gu, J.; Zhou, T.; Liu, Y. Benefit distribution in urban renewal from the perspectives of efficiency and fairness: A game theoretical model and the government’s role in China. Cities 2020, 96, 102422. [Google Scholar] [CrossRef]
- Shani, A.; Pizam, A. Community Participation in Tourism Planning and Development. In Handbook of Tourism and Quality-of-Life Research: Enhancing the Lives of Tourists and Residents of Host Communities; Uysal, M., Perdue, R., Sirgy, M.J., Eds.; Springer: Dordrecht, The Netherlands, 2012; pp. 547–564. [Google Scholar]
- Wang, L.E.; Cheng, S.K.; Zhong, L.S.; Mu, S.L.; Dhruba, B.G.; Ren, G.Z. Rural tourism development in China: Principles, models and the future. J. Mt. Sci. 2013, 10, 116–129. [Google Scholar] [CrossRef]
- Freeman, R.E. Strategic Management: A Stokcholder Approach; Pitman: Gloucester County, NJ, USA, 1984. [Google Scholar]
- Lin, C.-P. The salience of stakeholders in religious tourism: A case study of the Dajia Mazu pilgrimage. Ann. Tour. Res. 2021, 86, 103091. [Google Scholar] [CrossRef]
- Sheehan, L.R.; Ritchie, J.B. Destination stakeholders exploring identity and salience. Ann. Tour. Res. 2005, 32, 711–734. [Google Scholar] [CrossRef]
- Byrd, E.T.; Bosley, H.E.; Dronberger, M.G. Comparisons of stakeholder perceptions of tourism impacts in rural eastern North Carolina. Tour. Manag. 2009, 30, 693–703. [Google Scholar] [CrossRef]
- Kim, J.H.; Ahn, B.S. Extended VIKOR method using incomplete criteria weights. Expert Syst. Appl. 2019, 126, 124–132. [Google Scholar] [CrossRef]
- Leask, A.; Fyall, A.; Garrod, B. Managing revenue in Scottish visitor attractions. Curr. Issues Tour. 2013, 16, 240–265. [Google Scholar] [CrossRef]
- Bergquist, A.-K. Business and sustainability: New business history perspectives. In Harvard Business School General Management Unit Working Paper; Harvard Business Publishing: Brighton, MA, USA, 2017; pp. 18–34. [Google Scholar]
- Coglianese, C.; Anderson, R. 140Business and Environmental Law. In The Oxford Handbook of Business and the Natural Environment; Bansal, P., Hoffman, A.J., Eds.; Oxford University Press: Oxford, UK, 2011. [Google Scholar]
- Lane, B.; Kastenholz, E. Rural tourism: The evolution of practice and research approaches–towards a new generation concept? J. Sustain. Tour. 2015, 23, 1133–1156. [Google Scholar] [CrossRef]
- Soták-Benedeková, L.; Rybárová, J.; Tometzová, D.; Seňová, A.; Rybár, R. Comprehensive Analysis of Rural Tourism Development: Historical Evolution, Current Trends, and Future Prospects. Sustainability 2025, 17, 1045. [Google Scholar] [CrossRef]
- Finer, N.Š.a.K. Rural Tourism. 2023. Available online: https://www.europarl.europa.eu/RegData/etudes/BRIE/2023/751464/EPRS_BRI(2023)751464_EN.pdf (accessed on 30 October 2025).
- Onoyko, Y. Rural tourism: The content, features and types. Hum. Geogr. J. 2017, 23, 49–52. [Google Scholar] [CrossRef]
- Mosetti, R. Game theory approach on sustainable tourism. WIT Trans. Ecol. Environ. 2006, 97, 4. [Google Scholar]
- Keskin, K.; Ucal, M. A dynamic game theory model for tourism supply chains. J. Hosp. Tour. Res. 2021, 45, 304–324. [Google Scholar] [CrossRef]
- Kopf, D.A.; Hsu, M.K. Game theory, tourism and land ethics. Sustainability 2021, 13, 8515. [Google Scholar] [CrossRef]
- Yu, J.J.; Hu, J.J.; Jiang, W.; Walters, G. Not just a game: Understanding eco-gamification in sustainable destination development. J. Hosp. Tour. Manag. 2024, 60, 10–21. [Google Scholar] [CrossRef]
- Torkabadi, A.; Mamoudan, M.M.; Erdebilli, B.; Aghsami, A. A multi-objective game theory model for sustainable profitability in the tourism supply chain: Integrating human resource management and artificial neural networks. Syst. Soft Comput. 2025, 7, 200217. [Google Scholar] [CrossRef]
- Bramwell, B. Governance, the state and sustainable tourism: A political economy approach. J. Sustain. Tour. 2011, 19, 459–477. [Google Scholar] [CrossRef]
- Pikkemaat, B.; Peters, M.; Bichler, B.F. Innovation research in tourism: Research streams and actions for the future. J. Hosp. Tour. Manag. 2019, 41, 184–196. [Google Scholar] [CrossRef]
- Waligo, V.; Clarke, J.; Hawkins, R. Embedding stakeholders in sustainable tourism strategies. Ann. Tour. Res. 2015, 55, 90–93. [Google Scholar] [CrossRef]
- Saito, H.; Ruhanen, L. Power in tourism stakeholder collaborations: Power types and power holders. J. Hosp. Tour. Manag. 2017, 31, 189–196. [Google Scholar] [CrossRef]
- Beritelli, P. Cooperation among prominent actors in a tourist destination. Ann. Tour. Res. 2011, 38, 607–629. [Google Scholar] [CrossRef]
- Ford, R.C.; Wang, Y.; Vestal, A. Power asymmetries in tourism distribution networks. Ann. Tour. Res. 2012, 39, 755–779. [Google Scholar] [CrossRef]
- Li, Y.; Lau, C.; Su, P. Heritage tourism stakeholder conflict: A case of a World Heritage Site in China. J. Tour. Cult. Change 2020, 18, 267–287. [Google Scholar] [CrossRef]
- McComb, E.J.; Boyd, S.; Boluk, K. Stakeholder collaboration: A means to the success of rural tourism destinations? A critical evaluation of the existence of stakeholder collaboration within the Mournes, Northern Ireland. Tour. Hosp. Res. 2017, 17, 286–297. [Google Scholar] [CrossRef]
- Mason, P. Tourism Impacts, Planning and Management; Routledge: Oxfordshire, UK, 2020. [Google Scholar]
- Patterson, M.E.; Williams, D.R. Maintaining research traditions on place: Diversity of thought and scientific progress. J. Environ. Psychol. 2005, 25, 361–380. [Google Scholar] [CrossRef]
- Todd, L.; Leask, A.; Ensor, J. Understanding primary stakeholders’ multiple roles in hallmark event tourism management. Tour. Manag. 2017, 59, 494–509. [Google Scholar] [CrossRef]
- Waligo, V.M.; Clarke, J.; Hawkins, R. Implementing sustainable tourism: A multi-stakeholder involvement management framework. Tour. Manag. 2013, 36, 342–353. [Google Scholar] [CrossRef]
- Markwick, M.C. Golf tourism development, stakeholders, differing discourses and alternative agendas: The case of Malta. Tour. Manag. 2000, 21, 515–524. [Google Scholar] [CrossRef]
- Wondirad, A.; Tolkach, D.; King, B. Stakeholder collaboration as a major factor for sustainable eco-tourism development in developing countries. Tour. Manag. 2020, 78, 104024. [Google Scholar] [CrossRef]
- Lyon, A.; Hunter-Jones, P.; Warnaby, G. Are we any closer to sustainable development? Listening to active stakeholder discourses of tourism development in the Waterberg Biosphere Reserve, South Africa. Tour. Manag. 2017, 61, 234–247. [Google Scholar] [CrossRef]
- Roxas, F.M.Y.; Rivera, J.P.R.; Gutierrez, E.L.M. Mapping stakeholders’ roles in governing sustainable tourism destinations. J. Hosp. Tour. Manag. 2020, 45, 387–398. [Google Scholar] [CrossRef]
- Perkins, R.; Khoo, C.; Arcodia, C. Stakeholder contribution to tourism collaboration: Exploring stakeholder typologies, networks and actions in the cluster formation process. J. Hosp. Tour. Manag. 2022, 52, 304–315. [Google Scholar] [CrossRef]
- Wang, L. Causal analysis of conflict in tourism in rural China: The peasant perspective. Tour. Manag. Perspect. 2021, 39, 100863. [Google Scholar] [CrossRef]
- Wang, L.; Yotsumoto, Y. Conflict in tourism development in rural China. Tour. Manag. 2019, 70, 188–200. [Google Scholar] [CrossRef]
- Nunkoo, R.; Ramkissoon, H.; Gursoy, D. Public trust in tourism institutions. Ann. Tour. Res. 2012, 39, 1538–1564. [Google Scholar] [CrossRef]
- Su, M.M.; Wall, G.; Wang, Y.; Jin, M. Livelihood sustainability in a rural tourism destination-Hetu Town, Anhui Province, China. Tour. Manag. 2019, 71, 272–281. [Google Scholar] [CrossRef]
- Zuo, B.; Gursoy, D.; Wall, G. Residents’ support for red tourism in China: The moderating effect of central government. Ann. Tour. Res. 2017, 64, 51–63. [Google Scholar] [CrossRef]
- Ruhanen, L. Local government: Facilitator or inhibitor of sustainable tourism development? J. Sustain. Tour. 2013, 21, 80–98. [Google Scholar] [CrossRef]
- Wang, C.; Xu, H. Government intervention in investment by Chinese listed companies that have diversified into tourism. Tour. Manag. 2011, 32, 1371–1380. [Google Scholar] [CrossRef]
- Wang, T.; Li, X. Government intervention, diversification and corporate performance. In Proceedings of the 2009 Fourth International on Conference on Bio-Inspired Computing, Beijing, China, 16–19 October 2009; pp. 1–4. [Google Scholar] [CrossRef]
- Dredge, D. Place change and tourism development conflict: Evaluating public interest. Tour. Manag. 2010, 31, 104–112. [Google Scholar] [CrossRef]
- Choi, H.-S.C.; Sirakaya, E. Measuring residents’ attitude toward sustainable tourism: Development of sustainable tourism attitude scale. J. Travel Res. 2005, 43, 380–394. [Google Scholar] [CrossRef]
- Boley, B.B.; McGehee, N.G.; Perdue, R.R.; Long, P. Empowerment and resident attitudes toward tourism: Strengthening the theoretical foundation through a Weberian lens. Ann. Tour. Res. 2014, 49, 33–50. [Google Scholar] [CrossRef]
- Nunkoo, R.; Smith, S.L.J. Political economy of tourism: Trust in government actors, political support, and their determinants. Tour. Manag. 2013, 36, 120–132. [Google Scholar] [CrossRef]
- Pappas, N. Hosting mega events: Londoners’ support of the 2012 Olympics. J. Hosp. Tour. Manag. 2014, 21, 10–17. [Google Scholar] [CrossRef]
- Mathew, P.V.; Sreejesh, S. Impact of responsible tourism on destination sustainability and quality of life of community in tourism destinations. J. Hosp. Tour. Manag. 2017, 31, 83–89. [Google Scholar] [CrossRef]
- Briedenhann, J.; Wickens, E. Tourism routes as a tool for the economic development of rural areas—Vibrant hope or impossible dream? Tour. Manag. 2004, 25, 71–79. [Google Scholar] [CrossRef]
- Murphy, P.E. Tourism as a community industry—An ecological model of tourism development. Tour. Manag. 1983, 4, 180–193. [Google Scholar] [CrossRef]
- Ma, X.L.; Dai, M.L.; Fan, D.X. Cooperation or confrontation? Exploring stakeholder relationships in rural tourism land expropriation. J. Sustain. Tour. 2020, 28, 1841–1859. [Google Scholar] [CrossRef]
- Su, Y.; Li, R.; Ma, H.; Huang, L. Adaptive change of institutions and dynamic governance of the tragedy of the tourism commons: Evidence from rural China. J. Hosp. Tour. Manag. 2022, 53, 32–49. [Google Scholar] [CrossRef]
- Yi, Y.; Siow, M.L.; Ibrahim, R.; Abdul Aziz, F. Understanding the role of tourist-oriented villages in promoting rural tourism in China: Integrating rural landscapes and tourist services. J. Qual. Assur. Hosp. Tour. 2024, 1–41. [Google Scholar] [CrossRef]
- Hu, X.; Wu, Q.; Xu, W.; Li, Y. Specialty towns in China: Towards a typological policy approach. Land Use Policy 2022, 114, 105933. [Google Scholar] [CrossRef]
- Swati, N.; Ruby, C. Sustainable Tourism with Small and Medium Enterprises: A Bibliometric Analysis and Literature Review; Indian Academy of Management (INDAM): Mumbai, India, 2023; pp. 391–403. [Google Scholar]
- Wang, M.; Wang, J. Uncertainty models in the integration path of rural tourism information construction and smart tourism based on big data technology. Optik 2023, 272, 170320. [Google Scholar] [CrossRef]
- Shi, W.; Luo, M.; Jin, M.; Cheng, S.K.; Li, K.X. Urban–rural income disparity and inbound tourism: Spatial evidence from China. Tour. Econ. 2020, 26, 1231–1247. [Google Scholar] [CrossRef]
- He, P.; He, Y.; Xu, F. Evolutionary analysis of sustainable tourism. Ann. Tour. Res. 2018, 69, 76–89. [Google Scholar] [CrossRef]
- Dai, M.; Fan, D.X.; Wang, R.; Ou, Y.; Ma, X. Residents’ social capital in rural tourism development: Guanxi in housing demolition. J. Destin. Mark. Manag. 2021, 22, 100663. [Google Scholar] [CrossRef]








| Study Focus/Authors (Year) | Methods and Models Employed | Aim and Contents of Methods and Models |
|---|---|---|
| A two-agent model/Mosetti (2006) [21] | A two-agent model: the first actor is the private sector, the second the public services. | The problem is under the so-called “tragedy of commons”: action has to be undertaken by the public sector (local, regional, or national authorities) to reallocate the non-optimal equilibrium arising from such externalities. |
| Tourism supply chains/Keskin and Ucal (2020) [22] | A baseline model including three types of agents: one theme park, multiple accommodation providers, and multiple tour operators. | The research investigates the strategic dynamics embedded in a market with two different tourism supply chains, and then extends the model to an infinite-horizon repeated game. The result shows that agents in a tourism supply chain achieve higher profits in any given period of a repeated game than in the static version of the game. |
| Game Theory & Land Ethics/Kopf & Hsu (2021) [23] | Game Theory, Historical Case Study | The study was conceptual, demonstrating two potential equilibria. The research resulted in a game-theoretic model that has the explanatory power to aid stakeholders and policymakers in achieving transformative social, economic, and environmental change. |
| Eco-gamification in Tourism/Yu et al. (2024) [24] | “Gamification-User-Destination” Model; Survey Data (n = 308) |
|
| Sustainable Tourism Supply Chain/Torkabadi et al. (2025) [25] | Dynamic Nash equilibrium and cooperative strategies; ANN-based demand modeling |
|
| Model Type | Model Content |
|---|---|
![]() Government-led | This model is characterized by government-led decision-making in allocating rural tourism resources, playing a coordinating role in planning, infrastructure development, promotion, and setting development directions. The government-led approach is also manifested in specific forms, such as “government + farmers” and “government + enterprises + farmers,” in which the government leads while involving village collectives, enterprises, and farmers. This model is commonly adopted in the initial stages of rural tourism development, particularly in less developed regions. [2,22,32] |
![]() Village collective-led | This type is grounded in village collectives, which conduct tourism development and operations through organizational structures such as village committees, cooperatives, or village tourism management companies. Villagers participate in rural tourism development and benefit distribution through two primary forms: village collective economic organizations and whole-village collective organizations. This approach increases farmers’ incomes and is well-suited for villages with strong local development capacity. [21,43,49] |
![]() Enterprise-led | This organizational model is primarily enterprise-based and falls under the category of external capital investment. Enterprises develop tourism resources through capital investment, taking responsibility for overall development and marketing. Specific forms include enterprise-led independent development and “enterprise + farmer” models, among others. This type currently represents the most widely adopted approach for organizing rural tourism development in China. [5,23,50] |
![]() Farmer-led | This farmer-based model is commonly observed in the initial stages of rural tourism development or stems from farmers’ inherent conservatism, leading them to develop and operate rural tourism services independently. Farmers autonomously conduct tourism reception by providing accommodation, catering, and other services. It includes the earliest forms, such as “agritainment” (Nongjiale), as well as models like “farmer + farmer” partnerships and individual farms that have emerged over the course of rural tourism. [2,24,47] |
![]() Stock cooperation | Mixed type refers to the development and operation of rural tourism by multiple subjects jointly or by division of labor, of which the most typical is the joint-stock cooperation system, in which the government, collectives, enterprises and farmers, etc., participate in the development of rural tourism according to a certain proportion of shares, and the proceeds are distributed according to the corresponding shares. [25,32,46] |
| Legend | ![]() |
| Game Subject | Parameter | Parameter Definition | Remarks |
|---|---|---|---|
| Government | Financial allocations spent by the government to improve rural infrastructure | ||
| Financial revenue received by the government through taxation, etc. | |||
| Government’s performance gains and enrichment image | |||
| Good policy environment, financial investment, special debts, bank loans, project declaration, etc. created by governments for corporate development of tourist attractions | |||
| Financial penalties imposed by the government on tourism enterprises due to the loss of residents’ interests and the destruction of scenic spots in the course of their operation | |||
| Financial compensation for rural residents due to excessive impact on their livelihood | |||
| Penalties imposed by higher government departments on relevant departments due to failure to meet set development targets | |||
| Proportion of missing compensation to residents when there is collusion between the government and enterprises | |||
| Unjustified gains made as a result of collusion between the government and enterprises | |||
| Tourism Enterprises | Proceeds from short-term tourism projects | ||
| Long-term tourism benefits | |||
| The image and branding of the tourism company in the industry, etc. | |||
| Facilitation of various aspects of tourism opening by the government as a result of active and effective cooperation with the government | |||
| Costs incurred for participation in the development of tourist attractions | |||
| Compensation to residents of the village for the excessive negative impact on their lives and the environment | |||
| The proportion of dividends paid to the village residents | |||
| Maintenance costs during the subsequent operation of the tourist attraction | |||
| Village Residents | Financial compensation for residents in the early stages of tourism development | ||
| If the residents actively participate in the opening of a rural tourist attraction, the cultural impact will lead to cultural progress in the village; if they choose to participate passively, the cultural impact will lead to a decline in residents’ life experiences. | |||
| Increased employment as well as increased economic returns to the village after the opening of the tourist attraction (when negative, meaning a brain drain from the village) | |||
| Decreased life experience for residents when passively participating in the development of a tourist attraction | |||
| Impacts on residents’ lives and places of residence during the development and subsequent operation of tourist attractions | |||
| Residents’ voice in the development of tourism scenic spots |
| Strategy Choice | Benefits | ||||
|---|---|---|---|---|---|
| Government | Enterprises | Residents | Government | Enterprises | Residents |
Disclaimer/Publisher’s Note: The statements, opinions and data contained in all publications are solely those of the individual author(s) and contributor(s) and not of MDPI and/or the editor(s). MDPI and/or the editor(s) disclaim responsibility for any injury to people or property resulting from any ideas, methods, instructions or products referred to in the content. |
© 2025 by the authors. Licensee MDPI, Basel, Switzerland. This article is an open access article distributed under the terms and conditions of the Creative Commons Attribution (CC BY) license (https://creativecommons.org/licenses/by/4.0/).
Share and Cite
Zhou, Y.; Lei, H. What Makes a Sustained Rural Tourism Development?—A Strategy Optimization Proposal Based on Stakeholder Simulation of an Evolutionary Game. Land 2025, 14, 2308. https://doi.org/10.3390/land14122308
Zhou Y, Lei H. What Makes a Sustained Rural Tourism Development?—A Strategy Optimization Proposal Based on Stakeholder Simulation of an Evolutionary Game. Land. 2025; 14(12):2308. https://doi.org/10.3390/land14122308
Chicago/Turabian StyleZhou, Youmei, and Hao Lei. 2025. "What Makes a Sustained Rural Tourism Development?—A Strategy Optimization Proposal Based on Stakeholder Simulation of an Evolutionary Game" Land 14, no. 12: 2308. https://doi.org/10.3390/land14122308
APA StyleZhou, Y., & Lei, H. (2025). What Makes a Sustained Rural Tourism Development?—A Strategy Optimization Proposal Based on Stakeholder Simulation of an Evolutionary Game. Land, 14(12), 2308. https://doi.org/10.3390/land14122308







