Spatial–Temporal Characteristics and Influencing Factors of Shrinking County Towns’ Resilience in China
Abstract
1. Introduction
2. Materials and Methods
2.1. Study Area
2.2. Data Source
2.3. Understanding the SCTR Framework from a Coupled Human–Environment System Perspective
2.4. Methods
2.4.1. Identification and Classification of County Town Shrinkage
2.4.2. Evaluation Model of SCTR
2.4.3. Establishment of an Index System for Evaluating SCTR
2.4.4. Coupling Coordination Degree Model (CCD)
2.4.5. Underlying Mechanisms of Influencing Factors on SCTR
3. Results
3.1. Spatiotemporal Evolution of County Town Shrinkage
3.2. Spatiotemporal Evolution of SCTR
3.2.1. Temporal Dynamics Characteristics of SCTR
3.2.2. Spatial Distribution Characteristics of SCTR
3.2.3. Changes in the Growth Rate of SCTR
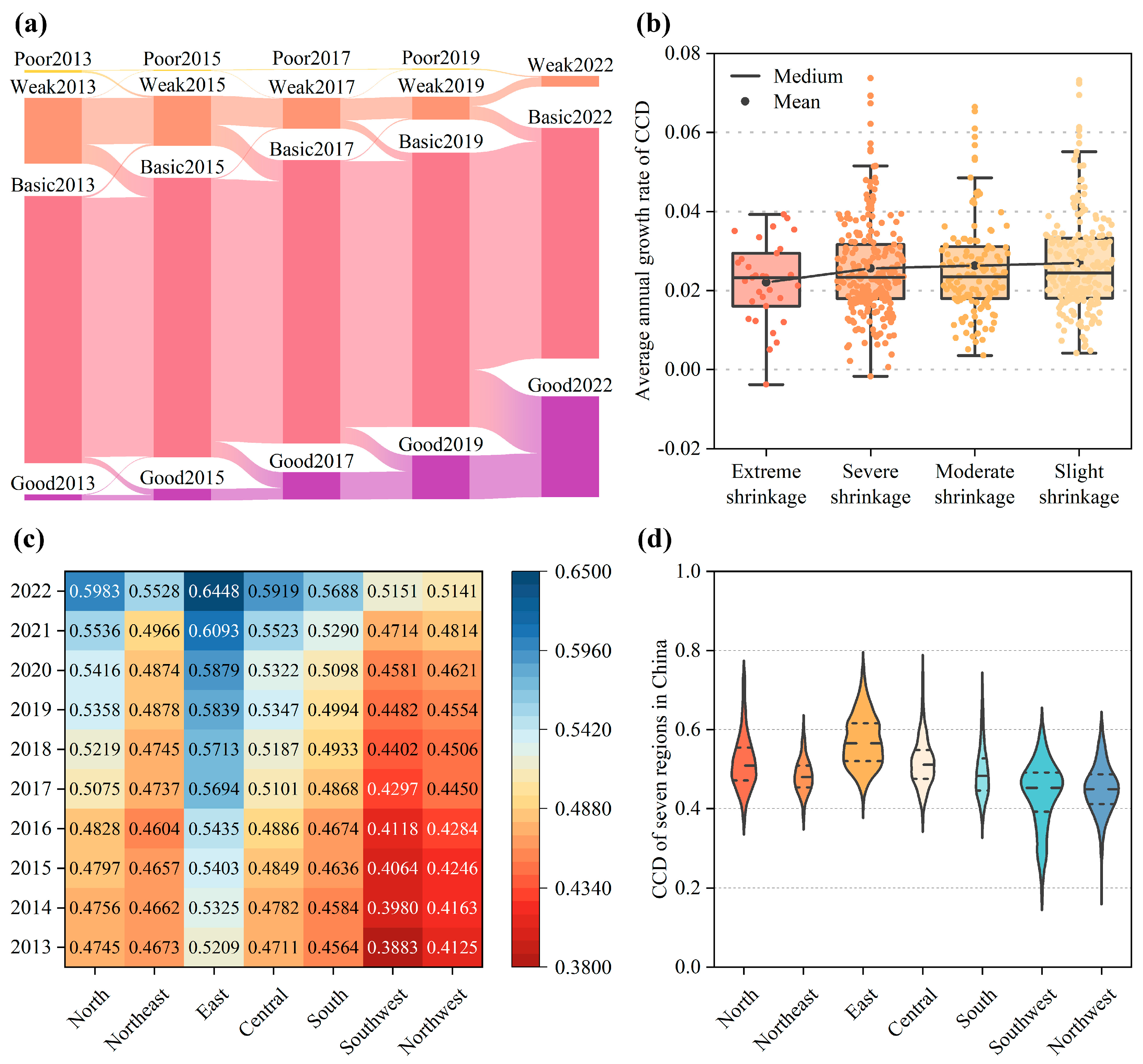
3.2.4. Trends in CCD Between SCTR Subsystems
3.3. Mechanisms of Influencing Factors on SCTR
3.3.1. Identification of Key Influencing Factors
3.3.2. Attribution Analysis of SCTR Across Different Shrinkage Types
3.3.3. Spatial Heterogeneity Analysis of Key Influencing Factors
4. Discussion
4.1. The Shrinkage of Counties in China Is Increasingly Intensifying
4.2. Differentiated Characteristics and Key Influencing Mechanisms of SCTR
4.3. Recommendations for Enhancing the SCTR in Different Regions
4.4. Limitations
5. Conclusions
Author Contributions
Funding
Data Availability Statement
Conflicts of Interest
References
- Alves, D.; Barreira, A.P.; Guimarães, M.H.; Panagopoulos, T. Historical trajectories of currently shrinking Portuguese cities: A typology of urban shrinkage. Cities 2016, 52, 20–29. [Google Scholar] [CrossRef]
- Nelle, A.; Großmann, K.; Haase, D.; Kabisch, S.; Rink, D.; Wolff, M. Urban shrinkage in Germany: An entangled web of conditions, debates and policies. Cities 2017, 69, 116–123. [Google Scholar] [CrossRef]
- Peters, D.J.; Hamideh, S.; Zarecor, K.E.; Ghandour, M. Using entrepreneurial social infrastructure to understand smart shrinkage in small towns. J. Rural Stud. 2018, 64, 39–49. [Google Scholar] [CrossRef]
- Martinez-Fernandez, C.; Audirac, I.; Fol, S.; Cunningham-Sabot, E. Shrinking Cities: Urban Challenges of Globalization. Int. J. Urban Reg. Res. 2012, 36, 213–225. [Google Scholar] [CrossRef]
- Tong, Y.; Liu, W.; Li, C.; Zhang, J.; Ma, Z. Understanding patterns and multilevel influencing factors of small town shrinkage in Northeast China. Sustain. Cities Soc. 2021, 68, 102811. [Google Scholar] [CrossRef]
- Gao, Z.; Wang, S.; Gu, J. Identification and mechanisms of regional urban shrinkage: A case study of Wuhan city in the heart of rapidly growing China. J. Urban Plan. Dev. 2021, 147, 05020033. [Google Scholar] [CrossRef]
- Li, H.; Lo, K.; Zhang, P. Population shrinkage in resource-dependent cities in China: Processes, patterns and drivers. Chin. Geogr. Sci. 2020, 30, 1–15. [Google Scholar] [CrossRef]
- Li, H.; Mykhnenko, V. Urban shrinkage with Chinese characteristics. Geogr. J. 2018, 184, 398–412. [Google Scholar] [CrossRef]
- Caselli, B.; Ventura, P.; Zazzi, M. Performance-based spatial monitoring. An interpretative model for long-term shrinking medium-small Italian towns. Sustain. Cities Soc. 2020, 53, 101924. [Google Scholar] [CrossRef]
- Long, Y.; Wu, K. Shrinking cities in a rapidly urbanizing China. Environ. Plan. A 2016, 48, 220–222. [Google Scholar] [CrossRef]
- Zhang, X.; Zhou, S. Evolution of regional population decline and its driving factors at the county level in China. Econ. Geogr. 2023, 43, 42–51+98. [Google Scholar] [CrossRef]
- Geng, Y.; Li, X.; Li, L.; Liu, X.; Chen, X.; Chen, J.; Cheng, J. Static-dynamic characteristics and management scheme of county space resilience based on geographical natures—An empirical study of 95 counties from Jiangsu Province, China. Ecol. Indic. 2024, 166, 112285. [Google Scholar] [CrossRef]
- Xu, H.; Deng, H.; Zhang, D. Fine-grained sustainability assessment: County sustainable development in China from 2000 to 2017. J. Clean. Prod. 2023, 425, 138798. [Google Scholar] [CrossRef]
- Datola, G. Implementing urban resilience in urban planning: A comprehensive framework for urban resilience evaluation. Sustain. Cities Soc. 2023, 98, 104821. [Google Scholar] [CrossRef]
- Li, H.; Jin, X.; Liu, J.; Feng, D.; Xu, W.; Zhou, Y. Analytical framework for integrating resources, morphology, and function of rural system resilience—An empirical study of 386 villages. J. Clean. Prod. 2022, 365, 132738. [Google Scholar] [CrossRef]
- Drewes, J.; Van Aswegen, M. Determining the vitality of urban centres. Sustain. World 2011, 142, 15. [Google Scholar]
- Yu, T.; Leng, H.; Yuan, Q.; Yuan, Z. Spatial-temporal patterns and driving mechanism of rural vulnerability at county level: A case study of 117 counties in Heilongjiang Province, China. J. Rural Stud. 2025, 113, 103475. [Google Scholar] [CrossRef]
- Dubeaux, S.; Cunningham Sabot, E. Maximizing the potential of vacant spaces within shrinking cities, a German approach. Cities 2018, 75, 6–11. [Google Scholar] [CrossRef]
- Schwarz, K.; Berland, A.; Herrmann, D.L. Green, but not just? Rethinking environmental justice indicators in shrinking cities. Sustain. Cities Soc. 2018, 41, 816–821. [Google Scholar] [CrossRef]
- Sun, Y.; Wang, Y.; Zhou, X.; Chen, W. Are shrinking populations stifling urban resilience? Evidence from 111 resource-based cities in China. Cities 2023, 141, 104458. [Google Scholar] [CrossRef]
- Shi, B.; Liu, H.; Huang, L.; Zhang, Y.; Xiang, Z. Increasing Vulnerability of Village Heritage: Evidence from 123 Villages in Aba Prefecture, Sichuan, China. Land 2023, 12, 2048. [Google Scholar] [CrossRef]
- Che, Y.; Zhang, Y.; Duan, W.; Zhang, B.; Chen, H. An evaluation of county resilience development levels at the provincial level utilizing multi-source data: A case study of Shandong province. Urban Dev. Stud. 2024, 31, 18–23. [Google Scholar]
- Holling, C.S. Resilience and stability of ecological systems. Annu. Rev. Ecol. Evol. Syst. 1973, 4, 1–23. [Google Scholar] [CrossRef]
- Walker, B.; Holling, C.S.; Carpenter, S.R.; Kinzig, A. Resilience, adaptability and transformability in social–ecological systems. Ecol. Soc. 2004, 9, 5. [Google Scholar] [CrossRef]
- Zhao, R.; Fang, C.; Liu, J.; Zhang, L. The evaluation and obstacle analysis of urban resilience from the multidimensional perspective in Chinese cities. Sustain. Cities Soc. 2022, 86, 104160. [Google Scholar] [CrossRef]
- Wang, H.; Ge, Q. Ecological resilience of three major urban agglomerations in China from the “environment–society” coupling perspective. Ecol. Indic. 2024, 169, 112944. [Google Scholar] [CrossRef]
- Ji, X.; Nie, Z.; Wang, K.; Xu, M.; Fang, Y. Spatiotemporal evolution and influencing factors of urban resilience in the Yellow River Basin, China. Reg. Sustain. 2024, 5, 100159. [Google Scholar] [CrossRef]
- Liu, R.; Zhang, L.; Tang, Y.; Jiang, Y. Understanding and evaluating the resilience of rural human settlements with a social-ecological system framework: The case of Chongqing Municipality, China. Land Use Policy 2024, 136, 106966. [Google Scholar] [CrossRef]
- Zang, Y.; Wang, H.; Huang, J.; Liu, G.; Li, J. Community disaster resilience assessment and external association characteristics analysis based on accessibility of service facilities: From the perspective of 15-minute life circle. Sustain. Cities Soc. 2025, 118, 106051. [Google Scholar] [CrossRef]
- Lu, H.; Lu, X.; Jiao, L.; Zhang, Y. Evaluating urban agglomeration resilience to disaster in the Yangtze Delta city group in China. Sustain. Cities Soc. 2022, 76, 103464. [Google Scholar] [CrossRef]
- Lu, Y.; Zhai, G.; Zhai, W. Quantifying urban spatial resilience using multi-criteria decision analysis (MCDA) and back propagation neural network (BPNN). Int. J. Disaster Risk Reduct. 2024, 111, 104694. [Google Scholar] [CrossRef]
- Band, S.S.; Qasem, S.N.; Eslami, S.; Mansor, Z.; Gupta, B.B.; Pai, H.-T.; Biyari, M.; Mosavi, A.; Sajedi Hosseini, F. Integrating the pressure-state-response model with the extension catastrophe progression for flood risk and resilience assessment. Environ. Sustain. Indic. 2025, 27, 100727. [Google Scholar] [CrossRef]
- Yin, S.; Shi, R.; Wu, N.; Yang, J. Measuring the impact of technological innovation on urban resilience through explainable machine learning: A case study of the Yangtze River Delta region, China. Sustain. Cities Soc. 2025, 127, 106457. [Google Scholar] [CrossRef]
- Ahmadi, Z.; Ghasemi, M.; Khavarian-Garmsir, A.R.; Ahmadi, M. Integrating flood and earthquake resilience: A framework for assessing urban community resilience against multiple hazards. J. Saf. Sci. Resil. 2024, 5, 330–343. [Google Scholar] [CrossRef]
- Zhang, C.; Zhou, Y.; Yin, S. Interaction mechanisms of urban ecosystem resilience based on pressure-state-response framework: A case study of the Yangtze River Delta. Ecol. Indic. 2024, 166, 112263. [Google Scholar] [CrossRef]
- Li, L.; Xu, J.; Liang, Y. The formation and evolution of vulnerability risk of rural poor groups under the perspective of social support—Based on the analysis of “sensitivity-resilience”. Heliyon 2024, 10, e30305. [Google Scholar] [CrossRef]
- Zhu, S.; Feng, H.; Arashpour, M.; Zhang, F. Enhancing urban flood resilience: A coupling coordinated evaluation and geographical factor analysis under SES-PSR framework. Int. J. Disaster Risk Reduct. 2024, 101, 104243. [Google Scholar] [CrossRef]
- Wang, H.; Liu, Z.; Zhou, Y. Assessing urban resilience in China from the perspective of socioeconomic and ecological sustainability. Environ. Impact Assess. Rev. 2023, 102, 107163. [Google Scholar] [CrossRef]
- Zhang, R.; Yuan, Y.; Li, H.; Hu, X. Improving the framework for analyzing community resilience to understand rural revitalization pathways in China. J. Rural Stud. 2022, 94, 287–294. [Google Scholar] [CrossRef]
- Chen, X.-L.; Yu, L.-X.; Lin, W.-D.; Yang, F.-Q.; Li, Y.-P.; Tao, J.; Cheng, S. Urban resilience assessment from the multidimensional perspective using dynamic Bayesian network: A case study of Fujian Province, China. Reliab. Eng. Syst. Saf. 2023, 238, 109469. [Google Scholar] [CrossRef]
- Liu, W.; Zhou, J.; Li, X.; Zheng, H.; Liu, Y. Urban resilience assessment and its spatial correlation from the multidimensional perspective: A case study of four provinces in North-South Seismic Belt, China. Sustain. Cities Soc. 2024, 101, 105109. [Google Scholar] [CrossRef]
- Döringer, S.; Uchiyama, Y.; Penker, M.; Kohsaka, R. A meta-analysis of shrinking cities in Europe and Japan. Towards an integrative research agenda. Eur. Plan. Stud. 2020, 28, 1693–1712. [Google Scholar] [CrossRef]
- Ortiz-Moya, F. Coping with shrinkage: Rebranding post-industrial Manchester. Sustain. Cities Soc. 2015, 15, 33–41. [Google Scholar] [CrossRef]
- Ribant, M.; Chen, X. A typology of US shrinking cities. Prof. Geogr. 2020, 72, 152–164. [Google Scholar] [CrossRef]
- Bernt, M.; Haase, A.; Großmann, K.; Cocks, M.; Couch, C.; Cortese, C.; Krzysztofik, R. How does (n’t) Urban Shrinkage get onto the Agenda? Experiences from L eipzig, L iverpool, G enoa and B ytom. Int. J. Urban Reg. Res. 2014, 38, 1749–1766. [Google Scholar] [CrossRef]
- Martinez-Fernandez, C.; Weyman, T.; Fol, S.; Audirac, I.; Cunningham-Sabot, E.; Wiechmann, T.; Yahagi, H. Shrinking cities in Australia, Japan, Europe and the USA: From a global process to local policy responses. Prog. Plan. 2016, 105, 1–48. [Google Scholar] [CrossRef]
- Wolff, M.; Wiechmann, T. Urban growth and decline: Europe’s shrinking cities in a comparative perspective 1990–2010. Eur. Urban Reg. Stud. 2018, 25, 122–139. [Google Scholar] [CrossRef]
- Blanco, H.; Alberti, M.; Forsyth, A.; Krizek, K.J.; Rodríguez, D.A.; Talen, E.; Ellis, C. Hot, congested, crowded and diverse: Emerging research agendas in planning. Prog. Plan. 2009, 71, 153–205. [Google Scholar] [CrossRef]
- Guo, Z.; Yan, L.; Zhang, Z.; Guo, J. A study on patterns and strategies of in-situ urbanization in China with county towns as key carriers. City Plan. Rev. 2025, 49, 40–48+74. [Google Scholar]
- Martin, R.; Sunley, P.; Tyler, P. Local growth evolutions: Recession, resilience and recovery. Camb. J. Reg. Econ. Soc. 2015, 8, 141–148. [Google Scholar] [CrossRef]
- Sutton, J.; Arcidiacono, A.; Torrisi, G.; Arku, R.N. Regional economic resilience: A scoping review. Prog. Hum. Geogr. 2023, 47, 500–532. [Google Scholar] [CrossRef]
- Liu, Y.; Liu, Y.; Ou, C. Scientific cognition and detection methods of modern human-earth system. In Proceedings of the AGU Fall Meeting Abstracts, San Francisco, CA, USA, 11–15 December 2023; p. SY52B-01. [Google Scholar]
- An, L. Modeling human decisions in coupled human and natural systems: Review of agent-based models. Ecol. Model. 2012, 229, 25–36. [Google Scholar] [CrossRef]
- Hyun, J.-Y.; Huang, S.-Y.; Yang, Y.-C.E.; Tidwell, V.; Macknick, J. Using a coupled agent-based modeling approach to analyze the role of risk perception in water management decisions. Hydrol. Earth Syst. Sci. 2019, 23, 2261–2278. [Google Scholar] [CrossRef]
- Liu, J.; Dietz, T.; Carpenter, S.R.; Alberti, M.; Folke, C.; Moran, E.; Pell, A.N.; Deadman, P.; Kratz, T.; Lubchenco, J. Complexity of coupled human and natural systems. Science 2007, 317, 1513–1516. [Google Scholar] [CrossRef]
- Yang, Y.E.; Son, K.; Hung, F.; Tidwell, V. Impact of climate change on adaptive management decisions in the face of water scarcity. J. Hydrol. 2020, 588, 125015. [Google Scholar] [CrossRef]
- Turner, B.L.; Matson, P.A.; McCarthy, J.J.; Corell, R.W.; Christensen, L.; Eckley, N.; Hovelsrud-Broda, G.K.; Kasperson, J.X.; Kasperson, R.E.; Luers, A. Illustrating the coupled human–environment system for vulnerability analysis: Three case studies. Proc. Natl. Acad. Sci. USA 2003, 100, 8080–8085. [Google Scholar] [CrossRef]
- Galvani, A.P.; Bauch, C.T.; Anand, M.; Singer, B.H.; Levin, S.A. Human–environment interactions in population and ecosystem health. Proc. Natl. Acad. Sci. USA 2016, 113, 14502–14506. [Google Scholar] [CrossRef]
- Fu, B. Promoting Geography for Sustainability. Geogr. Sustain. 2020, 1, 1–7. [Google Scholar] [CrossRef]
- Ostrom, E. A General Framework for Analyzing Sustainability of Social-Ecological Systems. Science 2009, 325, 419–422. [Google Scholar] [CrossRef] [PubMed]
- Liu, J.; Mooney, H.; Hull, V.; Davis, S.J.; Gaskell, J.; Hertel, T.; Lubchenco, J.; Seto, K.C.; Gleick, P.; Kremen, C. Systems integration for global sustainability. Science 2015, 347, 1258832. [Google Scholar] [CrossRef]
- Adger, W.N. Vulnerability. Glob. Environ. Change 2006, 16, 268–281. [Google Scholar] [CrossRef]
- Gunderson, L.H.; Holling, C.S. Panarchy: Understanding Transformations in Human and Natural Systems; Island Press: Washington, DC, USA, 2002. [Google Scholar]
- Turner Ii, B. Vulnerability and resilience: Coalescing or paralleling approaches for sustainability science? Glob. Environ. Change 2010, 20, 570–576. [Google Scholar] [CrossRef]
- Stokols, D.; Lejano, R.P.; Hipp, J. Enhancing the resilience of human–environment systems: A social ecological perspective. Ecol. Soc. 2013, 18, 7. [Google Scholar] [CrossRef]
- Li, Y.; Kappas, M.; Li, Y. Exploring the coastal urban resilience and transformation of coupled human-environment systems. J. Clean. Prod. 2018, 195, 1505–1511. [Google Scholar] [CrossRef]
- Bauch, C.T.; Sigdel, R.; Pharaon, J.; Anand, M. Early warning signals of regime shifts in coupled human–environment systems. Proc. Natl. Acad. Sci. USA 2016, 113, 14560–14567. [Google Scholar] [CrossRef]
- Allington, G.R.; Li, W.; Brown, D.G. Urbanization and environmental policy effects on the future availability of grazing resources on the Mongolian Plateau: Modeling socio-environmental system dynamics. Environ. Sci. Policy 2017, 68, 35–46. [Google Scholar] [CrossRef]
- Brelsford, C.; Lobo, J.; Hand, J.; Bettencourt, L.M. Heterogeneity and scale of sustainable development in cities. Proc. Natl. Acad. Sci. USA 2017, 114, 8963–8968. [Google Scholar] [CrossRef]
- Wu, J. Landscape sustainability science: Ecosystem services and human well-being in changing landscapes. Landsc. Ecol. 2013, 28, 999–1023. [Google Scholar] [CrossRef]
- Gurrutxaga, M. Incorporating the life-course approach into shrinking cities assessment: The uneven geographies of urban population decline. Eur. Plan. Stud. 2020, 28, 732–748. [Google Scholar] [CrossRef]
- Rao, Y.; Wu, C.; He, Q. The antagonistic effect of urban growth pattern and shrinking cities on air quality: Based on the empirical analysis of 174 cities in China. Sustain. Cities Soc. 2023, 97, 104752. [Google Scholar] [CrossRef]
- Zhu, C.; Fang, C.; Zhang, L. Analysis of the coupling coordinated development of the Population–Water–Ecology–Economy system in urban agglomerations and obstacle factors discrimination: A case study of the Tianshan North Slope Urban Agglomeration, China. Sustain. Cities Soc. 2023, 90, 104359. [Google Scholar] [CrossRef]
- Ran, Z.; Gao, J.; Yang, J.; Li, C. Evolution and formation mechanism of the agglomeration pattern of commercial fitness resources in China. Acta Geogr. Sin. 2023, 78, 1573–1590. [Google Scholar]
- Zhu, Z.; Zheng, Y.; Xiang, P. Deciphering the spatial and temporal evolution of urban anthropogenic resilience within the Yangtze River Delta urban agglomeration. Sustain. Cities Soc. 2023, 88, 104274. [Google Scholar] [CrossRef]
- Yi, R.; Chen, Y.; Chen, A. Evaluating urban climate resilience in the Yangtze River Delta urban agglomeration: A novel method integrating the DPSIR model and Sustainable Development Goals. J. Environ. Manag. 2025, 376, 124517. [Google Scholar] [CrossRef]
- Han, S.; Wang, B.; Ao, Y.; Bahmani, H.; Chai, B. The coupling and coordination degree of urban resilience system: A case study of the Chengdu–Chongqing urban agglomeration. Environ. Impact Assess. Rev. 2023, 101, 107145. [Google Scholar] [CrossRef]
- Xiao, Y.; Yang, H.; Chen, L.; Huang, H.; Chang, M. Urban resilience assessment and multi-scenario simulation: A case study of three major urban agglomerations in China. Environ. Impact Assess. Rev. 2025, 111, 107734. [Google Scholar] [CrossRef]
- Wang, J.; Shao, Z.; Zhuang, Q.; Dang, C.; Jing, P.; Cai, B.; Wang, S.; Li, J.; Yang, F.; Wang, W. Multi-scale coupling quantitative assessment of ecological-urban resilience in the Yangtze River Economic Belt. Geo-Spat. Inf. Sci. 2025, 1–21. [Google Scholar] [CrossRef]
- Pijanowski, B.C.; Brown, D.G.; Shellito, B.A.; Manik, G.A. Using neural networks and GIS to forecast land use changes: A Land Transformation Model. Comput. Environ. Urban Syst. 2002, 26, 553–575. [Google Scholar] [CrossRef]
- Wu, D.; Zhang, Y.; Xiang, Q. Geographically weighted random forests for macro-level crash frequency prediction. Accid. Anal. Prev. 2024, 194, 107370. [Google Scholar] [CrossRef]
- Rudin, C. Stop explaining black box machine learning models for high stakes decisions and use interpretable models instead. Nat. Mach. Intell. 2019, 1, 206–215. [Google Scholar] [CrossRef]
- Yang, W.; Li, Y.; Liu, Y.; Fan, P.; Yue, W. Environmental factors for outdoor jogging in Beijing: Insights from using explainable spatial machine learning and massive trajectory data. Landsc. Urban Plan. 2024, 243, 104969. [Google Scholar] [CrossRef]
- Wang, L.; Yang, J.; Wu, S.; Hu, L.; Ge, Y.; Du, Z. Enhancing mineral prospectivity mapping with geospatial artificial intelligence: A geographically neural network-weighted logistic regression approach. Int. J. Appl. Earth Obs. Geoinf. 2024, 128, 103746. [Google Scholar] [CrossRef]
- Foroutan, E.; Hu, T.; Li, Z. Revealing key factors of heat-related illnesses using geospatial explainable AI model: A case study in Texas, USA. Sustain. Cities Soc. 2025, 122, 106243. [Google Scholar] [CrossRef]
- Li, Z.; Yan, W. Service flow changes in multilayer networks: A framework for measuring urban disaster resilience based on availability to critical facilities. Landsc. Urban Plan. 2024, 244, 104996. [Google Scholar] [CrossRef]
- Cao, Y.; Li, Y.; Shen, S.; Wang, W.; Peng, X.; Chen, J.; Liao, J.; Lv, X.; Liu, Y.; Ma, L.; et al. Mapping urban green equity and analysing its impacted mechanisms: A novel approach. Sustain. Cities Soc. 2024, 101, 105071. [Google Scholar] [CrossRef]
- Ma, Y.; Xu, C.; Yang, Z. Quantifying the impact of urban blue-green spaces on humid-heat exposure risk: A case study of Nanjing’s central urban area. Ecol. Indic. 2025, 176, 113708. [Google Scholar] [CrossRef]
- Gu, T.; Zhao, H.; Yue, L.; Guo, J.; Cui, Q.; Tang, J.; Gong, Z.; Zhao, P. Attribution analysis of urban social resilience differences under rainstorm disaster impact: Insights from interpretable spatial machine learning framework. Sustain. Cities Soc. 2025, 118, 106029. [Google Scholar] [CrossRef]
- Guo, L.; Yang, S.; Peng, Y.; Yuan, M. Examining the nonlinear effects of residential and workplace-built environments on active travel in short-distance: A random forest approach. Int. J. Environ. Res. Public Health 2023, 20, 1969. [Google Scholar] [CrossRef]
- Cheng, L.; De Vos, J.; Zhao, P.; Yang, M.; Witlox, F. Examining non-linear built environment effects on elderly’s walking: A random forest approach. Transp. Res. Part D Transp. Environ. 2020, 88, 102552. [Google Scholar] [CrossRef]
- Xue, F.; Yao, E. Adopting a random forest approach to model household residential relocation behavior. Cities 2022, 125, 103625. [Google Scholar] [CrossRef]
- Li, L.; Liang, X.; Li, J.; Jiao, J. China’s policy for the control of air pollution and air pollution control: An empirical research based on city-level panel data. Ecol. Econ. 2024, 40, 179–186. [Google Scholar]
- Zhu, S.; Feng, H.; Shao, Q. Evaluating Urban Flood Resilience within the Social-Economic-Natural Complex Ecosystem: A Case Study of Cities in the Yangtze River Delta. Land 2023, 12, 1200. [Google Scholar] [CrossRef]
- Wang, H.; Hu, Y.; Guo, Y.; Wu, Z.; Yan, D. Urban flood forecasting based on the coupling of numerical weather model and stormwater model: A case study of Zhengzhou city. J. Hydrol. Reg. Stud. 2022, 39, 100985. [Google Scholar] [CrossRef]
- Wu, Z.; Shen, Y.; Wang, H.; Wu, M. Urban flood disaster risk evaluation based on ontology and Bayesian Network. J. Hydrol. 2020, 583, 124596. [Google Scholar] [CrossRef]
- Rentschler, J.; Avner, P.; Marconcini, M.; Su, R.; Strano, E.; Vousdoukas, M.; Hallegatte, S. Global evidence of rapid urban growth in flood zones since 1985. Nature 2023, 622, 87–92. [Google Scholar] [CrossRef]
- Grekousis, G.; Feng, Z.; Marakakis, I.; Lu, Y.; Wang, R. Ranking the importance of demographic, socioeconomic, and underlying health factors on US COVID-19 deaths: A geographical random forest approach. Health Place 2022, 74, 102744. [Google Scholar] [CrossRef]
- Tong, Y.; Liu, W.; Li, C.; Rong, Y.; Zhang, J.; Yang, Y.; Yan, Q.; Gao, S.; Liu, Y. County town shrinkage in China: Identification, spatiotemporal variations and the heterogeneity of influencing factors. J. Rural Stud. 2022, 95, 350–361. [Google Scholar] [CrossRef]
- Zhang, Y.; Ding, X.; Dong, L.; Yu, S. Research on spatiotemporal patterns and influencing factors of county-level urban shrinkage in urbanizing China. Sustain. Cities Soc. 2024, 109, 105544. [Google Scholar] [CrossRef]
- Großmann, K.; Adams, R.-M.; Bolotova, A.; Gunko, M.; Lilius, J.; Messerschmidt, S.; Sandmann, L. Self-responsibilization, the municipality, and the state: Peripheralization shaping local initiatives in shrinking small towns. Cities 2024, 150, 105067. [Google Scholar] [CrossRef]
- Raines, A.B. Wandel durch (Industrie) Kultur [Change through (industrial) culture]: Conservation and renewal in the Ruhrgebiet. Plan. Perspect. 2011, 26, 183–207. [Google Scholar] [CrossRef]
- Digaetano, A.; Lawless, P. Urban Governance and Industrial Decline:Governing Structures and Policy Agendas in Birmingham and Sheffield, England, and Detroit, Michigan, 1980-1997. Urban Aff. Rev. 1999, 34, 546–577. [Google Scholar] [CrossRef]
- Glaeser, E.L.; Gyourko, J. Urban decline and durable housing. J. Political Econ. 2005, 113, 345–375. [Google Scholar] [CrossRef]
- Sassen, S. The Global City: New York, London, Tokyo; Princeton University Press: Princeton, NI, USA, 2013. [Google Scholar]
- Scott, A.J. Global City-Regions: Trends, Theory, Policy; Oxford University Press: Oxford, UK, 2001. [Google Scholar]
- Li, T.; Daams, M.N.; Sijtsma, F.J. Shrinking cities in China: A long-term metropolitan perspective. Cities 2025, 158, 105702. [Google Scholar] [CrossRef]
- Gude, V.; Melendez, R.; Islam, M.M. Factors influencing anticipated migration patterns across metropolitan cities in the United States between 2018 and 2022. Front. Urban Rural Plan. 2025, 3, 3. [Google Scholar] [CrossRef]
- Sun, P.; Cao, N.; Zhang, K.; Lu, M. Resilience of shrinking cities: Diagnosis of shrinking effects and research on their transmission paths. Geogr. Res. 2024, 43, 1107–1125. [Google Scholar]
- Zheng, Y.; Xin-Lu, X.; Chen-Zhen, L.; Mou, W.; Xiao-Jia, H. Development as adaptation: Framing and measuring urban resilience in Beijing. Adv. Clim. Change Res. 2018, 9, 234–242. [Google Scholar] [CrossRef]
- Chen, Y.; Zhu, M.; Zhou, Q.; Qiao, Y. Research on spatiotemporal differentiation and influence mechanism of urban resilience in China based on MGWR model. Int. J. Environ. Res. Public Health 2021, 18, 1056. [Google Scholar] [CrossRef]
- Lee, T.; Painter, M. Comprehensive local climate policy: The role of urban governance. Urban Clim. 2015, 14, 566–577. [Google Scholar] [CrossRef]
- Beauregard, R.A. The radical break in late twentieth-century urbanization. Area 2006, 38, 218–220. [Google Scholar] [CrossRef]
- Großmann, K.; Bontje, M.; Haase, A.; Mykhnenko, V. Shrinking cities: Notes for the further research agenda. Cities 2013, 35, 221–225. [Google Scholar] [CrossRef]
- Hackworth, J. The limits to market-based strategies for addressing land abandonment in shrinking American cities. Prog. Plan. 2014, 90, 1–37. [Google Scholar] [CrossRef]
- Guo, Z.-H. Local revitalization: Support from local residents. Sustainability 2022, 14, 8298. [Google Scholar] [CrossRef]
- Glock, B.; Häußermann, H. New trends in urban development and public policy in eastern Germany: Dealing with the vacant housing problem at the local level. Int. J. Urban Reg. Res. 2004, 28, 919–929. [Google Scholar] [CrossRef]
- Shi, T.; Yang, S.; Zhang, W.; Zhou, Q. Coupling coordination degree measurement and spatiotemporal heterogeneity between economic development and ecological environment—Empirical evidence from tropical and subtropical regions of China. J. Clean. Prod. 2020, 244, 118739. [Google Scholar] [CrossRef]
- Ma, L.; Zhang, H.; Meng, X.; Lu, Q. Spatiotemporal heterogeneity of the ecological civilization in the Yangtze River economic belt. Ecol. Indic. 2025, 177, 113808. [Google Scholar] [CrossRef]















| Data | Format | Source |
|---|---|---|
| Land use data | Raster (30 m) | Geographic Data Sharing Infrastructure, Global Resources Data Cloud (http://www.gis5g.com/, accessed on 11 January 2025) |
| Digital elevation model (DEM) | Raster (1 km) | Geospatial Data Cloud (https://www.gscloud.cn/, accessed on 2 January 2025) |
| Pm2.5 Concentration | Raster (1 km) | National Aeronautics and Space Administration (NASA) |
| Extreme precipitation | Raster (1 km) | National oceanic and atmosphere administration (NOAA) (https://www.ncei.noaa.gov/data/global-summary-of-the-day/archive/, accessed on 7 March 2025) |
| Normalized difference vegetation index (NDVI) | Raster (1 km) | National Aeronautics and Space Administration (NASA) (https://www.earthdata.nasa.gov/, accessed on 21 January 2025) |
| The County Towns Shrinkage Rate | 0~−5% | −5~−10% | −10~−30% | <−30% |
|---|---|---|---|---|
| Type | Slight shrinkage | Moderate shrinkage | Severe shrinkage | Extreme shrinkage |
| Subsystem Layer | Indicator Layer | Unit | Weight | Attribute | VIF |
|---|---|---|---|---|---|
| HSA | (X1) County towns shrinking rate 1 | % | 0.05556 | + | 1.035 |
| (X2) Proportion of vulnerable groups 2 | % | 0.02311 | − | 2.012 | |
| (X3) Number of students enrolled in ordinary primary school | person | 0.05310 | + | 3.184 | |
| (X4) Population density | person/km2 | 0.01472 | − | 1.014 | |
| (X5) Financial general budget revenue | yuan | 0.09710 | + | 3.168 | |
| (X6) Per capita carbon dioxide emissions | ton/person | 0.04040 | − | 1.150 | |
| (X7) GDP per capita | yuan | 0.05263 | + | 2.596 | |
| (X8) Gini coefficient | - | 0.06694 | + | 2.441 | |
| (X9) Urbanization rate | % | 0.07167 | + | 1.766 | |
| (X10) Annual number of business registrations | - | 0.07456 | + | 1.339 | |
| (X11) GDP | yuan | 0.07680 | + | 5.786 | |
| FCC | (X12) Food production per capita | ton/person | 0.01770 | + | 1.506 |
| (X13) Proportion of urban built-up land | % | 0.00855 | − | 4.067 | |
| (X14) Number of hospital beds per 1000 people | bed | 0.01217 | − | 1.300 | |
| (X15) Green-covered area as percentage of built-up area | % | 0.01382 | + | 1.715 | |
| (X16) Road network density | km/km2 | 0.07341 | − | 2.033 | |
| (X17) Per capita green space in parks | km/km2 | 0.02050 | + | 1.331 | |
| (X18) Drainage pipeline density in built-up areas | km/km2 | 0.03302 | + | 1.148 | |
| (X19) Number of beds in social welfare institutions | bed | 0.00849 | + | 1.846 | |
| NRS | (X20) Forest coverage | % | 0.04125 | + | 4.541 |
| (X21) Water coverage | % | 0.03961 | + | 1.222 | |
| (X22) NDVI | - | 0.01501 | + | 4.127 | |
| (X23) Extreme precipitation 3 | day | 0.04542 | − | 3.005 | |
| (X24) Topographic relief 4 | ° | 0.02042 | − | 2.892 | |
| (X25) Air quality index | - | 0.01749 | + | 2.281 | |
| (X26) Mean annual concentration of PM2.5 | µg/m3 | 0.00654 | − | 2.176 |
| Coupling Degree | Type |
|---|---|
| [0, 0.2] | Poor coupling |
| (0.2, 0.4] | Weak coupling |
| (0.4, 0.6] | Basic coupling |
| (0.6, 0.8] | Good coupling |
| (0.8, 1.0] | High coupling |
| Ntree | mtry | RMSE | MAE | R2 |
|---|---|---|---|---|
| 500 | 8 | 0.0543 | 0.0389 | 0.8122 |
Disclaimer/Publisher’s Note: The statements, opinions and data contained in all publications are solely those of the individual author(s) and contributor(s) and not of MDPI and/or the editor(s). MDPI and/or the editor(s) disclaim responsibility for any injury to people or property resulting from any ideas, methods, instructions or products referred to in the content. |
© 2025 by the authors. Licensee MDPI, Basel, Switzerland. This article is an open access article distributed under the terms and conditions of the Creative Commons Attribution (CC BY) license (https://creativecommons.org/licenses/by/4.0/).
Share and Cite
Liu, C.; Yuan, Q.; Leng, H. Spatial–Temporal Characteristics and Influencing Factors of Shrinking County Towns’ Resilience in China. Land 2025, 14, 2202. https://doi.org/10.3390/land14112202
Liu C, Yuan Q, Leng H. Spatial–Temporal Characteristics and Influencing Factors of Shrinking County Towns’ Resilience in China. Land. 2025; 14(11):2202. https://doi.org/10.3390/land14112202
Chicago/Turabian StyleLiu, Chang, Qing Yuan, and Hong Leng. 2025. "Spatial–Temporal Characteristics and Influencing Factors of Shrinking County Towns’ Resilience in China" Land 14, no. 11: 2202. https://doi.org/10.3390/land14112202
APA StyleLiu, C., Yuan, Q., & Leng, H. (2025). Spatial–Temporal Characteristics and Influencing Factors of Shrinking County Towns’ Resilience in China. Land, 14(11), 2202. https://doi.org/10.3390/land14112202

