Source and Ecological Risk Assessment of Potentially Toxic Metals in Urban Riverine Sediments Using Multivariate Analytical and Statistical Tools
Abstract
1. Introduction
2. Materials and Methods
2.1. Study Area Description and Sampling
2.2. Organic Matter and Grain Size Analyses
2.3. Instrumental Analyses
2.3.1. ICP-OES Analysis
2.3.2. XRD and SEM Analyses
2.4. Multivariate Statistical Analysis
2.5. Assessment of PTM Pollution
2.5.1. Geo-Accumulation Index (Igeo)
2.5.2. Enrichment Factor (EF)
2.5.3. Contamination Factor (CF)
2.5.4. Pollution Load Index (PLI)
2.5.5. Potential Ecological Risk Index (PERI)
2.5.6. Integrated Toxic Risk Index (ITRI)
2.5.7. Nemerow Pollution Index (NPI)
2.5.8. Sediment Quality Guidelines (SQGs)
2.5.9. Modified Hazard Quotient (mHQ)
3. Results and Discussion
3.1. PTM Concentrations in Sediments
3.2. Pollution Levels, Ecological Risk, and Toxicity Risk of PTMs
3.2.1. Geo-Accumulation Index (Igeo)
3.2.2. Enrichment Factor (EF)
3.2.3. Contamination Factor (CF)
3.2.4. Modified Hazard Quotient (mHQ)
3.2.5. Nemerow Pollution Index (NPI)
3.2.6. Ecological and Toxicity Risk Assessment
3.3. XRD and SEM-EDS Results
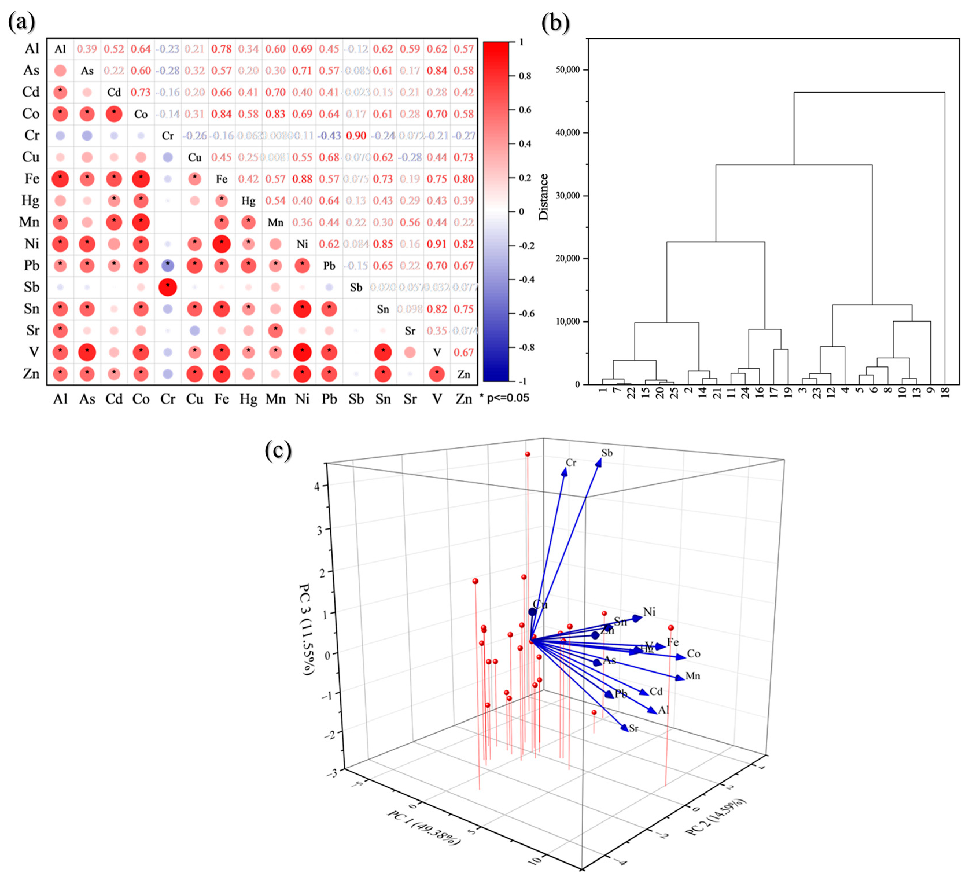
3.4. Association Among PTMs
3.5. Anthropogenic Sources and Impact of Land Use on PTM Pollution
4. Conclusions
Supplementary Materials
Author Contributions
Funding
Data Availability Statement
Conflicts of Interest
References
- Ali, W.; Muhammad, S. Spatial Distribution, Eco-Environmental Risks, and Source Characterization of Heavy Metals Using Compositional Data Analysis in Riverine Sediments of a Himalayan River, Northern Pakistan. J. Soils Sediments 2023, 23, 2244–2257. [Google Scholar] [CrossRef]
- Sahoo, M.M.; Swain, J.B. Investigation and Comparative Analysis of Ecological Risk for Heavy Metals in Sediment and Surface Water in East Coast Estuaries of India. Mar. Pollut. Bull. 2023, 190, 114894. [Google Scholar] [CrossRef] [PubMed]
- Nawab, J.; Din, Z.U.; Ahmad, R.; Khan, S.; Zafar, M.I.; Faisal, S.; Raziq, W.; Khan, H.; Rahman, Z.U.; Ali, A.; et al. Occurrence, Distribution, and Pollution Indices of Potentially Toxic Elements within the Bed Sediments of the Riverine System in Pakistan. Environ. Sci. Pollut. Res. 2021, 28, 54986–55002. [Google Scholar] [CrossRef] [PubMed]
- Aftab, A.; Aziz, R.; Ghaffar, A.; Rafiq, M.T.; Feng, Y.; Saqib, Z.; Rafiq, M.K.; Awan, M.A. Occurrence, Source Identification and Ecological Risk Assessment of Heavy Metals in Water and Sediments of Uchalli Lake—Ramsar Site, Pakistan. Environ. Pollut. 2023, 334, 122117. [Google Scholar] [CrossRef]
- Hussain, Y.; Dilawar, A.; Ullah, S.F.; Akhter, G.; Martinez-Carvajal, H.; Hussain, M.B.; Aslam, A.Q. Modelling the Spatial Distribution of Arsenic in Water and Its Correlation with Public Health, Central Indus Basin, Pakistan. J. Geosci. Environ. Prot. 2016, 4, 18–25. [Google Scholar] [CrossRef][Green Version]
- Proshad, R.; Kormoker, T.; Abdullah Al, M.; Islam, S.; Khadka, S.; Idris, A.M. Receptor Model-Based Source Apportionment and Ecological Risk of Metals in Sediments of an Urban River in Bangladesh. J. Hazard. Mater. 2022, 423, 127030. [Google Scholar] [CrossRef]
- Azizullah, A.; Khattak, M.N.K.; Richter, P.; Häder, D.P. Water Pollution in Pakistan and Its Impact on Public Health—A Review. Environ. Int. 2011, 37, 479–497. [Google Scholar] [CrossRef]
- Chakraborty, T.K.; Hossain, R.; Ghosh, G.C.; Ghosh, P.; Sadik, A.; Habib, A.; Zaman, S.; Enamul Kabir, A.H.M.; Khan, A.S.; Rahman, M. Distribution, Source Identification and Potential Ecological Risk of Heavy Metals in Surface Sediments of the Mongla Port Area, Bangladesh. Toxin Rev. 2022, 41, 834–845. [Google Scholar] [CrossRef]
- Somma, R.; Ebrahimi, P.; Troise, C.; De Natale, G.; Guarino, A.; Cicchella, D.; Albanese, S. The First Application of Compositional Data Analysis (CoDA) in a Multivariate Perspective for Detection of Pollution Source in Sea Sediments: The Pozzuoli Bay (Italy) Case Study. Chemosphere 2021, 274, 129955. [Google Scholar] [CrossRef]
- Kumar, V.; Sharma, A.; Kaur, P.; Kumar, R.; Keshavarzi, A.; Bhardwaj, R.; Thukral, A.K. Assessment of Soil Properties from Catchment Areas of Ravi and Beas Rivers: A Review. Geol. Ecol. Landsc. 2019, 3, 149–157. [Google Scholar] [CrossRef]
- Haghnazar, H.; Hudson-Edwards, K.A.; Kumar, V.; Pourakbar, M.; Mahdavianpour, M.; Aghayani, E. Potentially Toxic Elements Contamination in Surface Sediment and Indigenous Aquatic Macrophytes of the Bahmanshir River, Iran: Appraisal of Phytoremediation Capability. Chemosphere 2021, 285, 131446. [Google Scholar] [CrossRef] [PubMed]
- Soliman, N.F.; El Zokm, G.M.; Okbah, M.A. Risk Assessment and Chemical Fractionation of Selected Elements in Surface Sediments from Lake Qarun, Egypt Using Modified BCR Technique. Chemosphere 2018, 191, 262–271. [Google Scholar] [CrossRef] [PubMed]
- Goher, M.E.; Mangood, A.H.; Mousa, I.E.; Salem, S.G.; Hussein, M.M. Ecological Risk Assessment of Heavy Metal Pollution in Sediments of Nile River, Egypt. Environ. Monit. Assess. 2021, 193, 703. [Google Scholar] [CrossRef] [PubMed]
- Islam, A.R.M.T.; Varol, M.; Habib, M.A.; Khan, R. Risk Assessment and Source Apportionment for Metals in Sediments of Kaptai Lake in Bangladesh Using Individual and Synergistic Indices and a Receptor Model. Mar. Pollut. Bull. 2023, 190, 114845. [Google Scholar] [CrossRef]
- Xia, P.; Ma, L.; Sun, R.; Yang, Y.; Tang, X.; Yan, D.; Lin, T.; Zhang, Y.; Yi, Y. Evaluation of Potential Ecological Risk, Possible Sources and Controlling Factors of Heavy Metals in Surface Sediment of Caohai Wetland, China. Sci. Total Environ. 2020, 740, 140231. [Google Scholar] [CrossRef]
- Fang, S.; Fang, Z.; Hua, C.; Zhu, M.; Tian, Y.; Yong, X.; Yang, J.; Ren, L. Distribution, Sources, and Risk Analysis of Heavy Metals in Sediments of Xiaoqing River Basin, Shandong Province, China. Environ. Sci. Pollut. Res. 2023, 30, 112445–112461. [Google Scholar] [CrossRef]
- Aydın, H.; Tepe, Y.; Ustaoğlu, F. A Holistic Approach to the Eco-Geochemical Risk Assessment of Trace Elements in the Estuarine Sediments of the Southeastern Black Sea. Mar. Pollut. Bull. 2023, 189, 114732. [Google Scholar] [CrossRef]
- Carrillo, K.C.; Drouet, J.C.; Rodríguez-Romero, A.; Tovar-Sánchez, A.; Ruiz-Gutiérrez, G.; Viguri Fuente, J.R. Spatial Distribution and Level of Contamination of Potentially Toxic Elements in Sediments and Soils of a Biological Reserve Wetland, Northern Amazon Region of Ecuador. J. Environ. Manag. 2021, 289, 112495. [Google Scholar] [CrossRef]
- Khan, K.; Younas, M.; Sharif, H.M.A.; Wang, C.; Yaseen, M.; Cao, X.; Zhou, Y.; Ibrahim, S.M.; Yvette, B.; Lu, Y. Heavy Metals Contamination, Potential Pathways and Risks along the Indus Drainage System of Pakistan. Sci. Total Environ. 2022, 809, 151994. [Google Scholar] [CrossRef]
- Haq, A.U.; Muhammad, S. Spatial Distribution of Heavy Metals Contamination and Risk Indices Evaluation in Sediments of Indus River and Its Tributaries, Pakistan. Geocarto. Int. 2022, 37, 9408–9424. [Google Scholar] [CrossRef]
- Samiullah; Bhanbhro, U.; Shaikh, K. Ecological Risks Assessment Arising from the Atmospheric Deposition of Heavy Metals in the River Indus Near Kotri Barrage, Sindh, Pakistan. Soil Sediment Contam. Int. J. 2024, 33, 1334–1347. [Google Scholar] [CrossRef]
- Imran, U.; Ullah, A.; Shaikh, K. Pollution Loads and Ecological Risk Assessment of Metals and a Metalloid in the Surface Sediment of Keenjhar Lake, Pakistan. Pol. J. Environ. Stud. 2020, 29, 3629–3641. [Google Scholar] [CrossRef]
- Raza, A.; Farooqi, A.; Javed, A.; Ali, W. Distribution, Enrichment, and Source Identification of Selected Heavy Metals in Surface Sediments of the Siran River, Mansehra, Pakistan. Environ. Monit. Assess. 2016, 188, 572. [Google Scholar] [CrossRef]
- Saleem, M.; Iqbal, J.; Shah, M.H. Geochemical Speciation, Anthropogenic Contamination, Risk Assessment and Source Identification of Selected Metals in Freshwater Sediments—A Case Study from Mangla Lake, Pakistan. Environ. Nanotechnol. Monit. Manag. 2015, 4, 27–36. [Google Scholar] [CrossRef]
- Jahangir, T.M.; Khuhawar, M.Y.; Leghari, S.M.; Mahar, M.T.; Mahar, K.P. Water Quality and Sediment Assessment of Manchar Lake, Sindh, Pakistan: After Effects of the Super Flood of 2010. Arab. J. Geosci. 2015, 8, 3259–3283. [Google Scholar] [CrossRef]
- Syed, J.H.; Malik, R.N.; Li, J.; Chaemfa, C.; Zhang, G.; Jones, K.C. Status, Distribution and Ecological Risk of Organochlorines (OCs) in the Surface Sediments from the Ravi River, Pakistan. Sci. Total Environ. 2014, 472, 204–211. [Google Scholar] [CrossRef]
- Rehman, A.; Liu, G.; Yousaf, B.; Zia-ur-Rehman, M.; Ali, M.U.; Rashid, M.S.; Farooq, M.R.; Javed, Z. Characterizing Pollution Indices and Children Health Risk Assessment of Potentially Toxic Metal(Oid)s in School Dust of Lahore, Pakistan. Ecotoxicol. Environ. Saf. 2020, 190, 110059. [Google Scholar] [CrossRef]
- Kumari, A.; Balomajumder, C.; Arora, A.; Dixit, G.; Gomari, S.R. Physio-Chemical and Mineralogical Characteristics of Gas Hydrate-Bearing Sediments of the Kerala-Konkan, Krishna-Godavari, and Mahanadi Basins. J. Mar. Sci. Eng. 2021, 9, 808. [Google Scholar] [CrossRef]
- Maity, S.K.; Maiti, R. Understanding the Sediment Sources from Mineral Composition at the Lower Reach of Rupnarayan River, West Bengal, India—XRD-Based Analysis. GeoResJ 2016, 9–12, 91–103. [Google Scholar] [CrossRef]
- Fatima, S.U.; Khan, M.A.; Siddiqui, F.; Mahmood, N.; Salman, N.; Alamgir, A.; Shaukat, S.S. Geospatial Assessment of Water Quality Using Principal Components Analysis (PCA) and Water Quality Index (WQI) in Basho Valley, Gilgit Baltistan (Northern Areas of Pakistan). Environ. Monit. Assess. 2022, 194, 151. [Google Scholar] [CrossRef]
- Muller, G. Index of Geoaccumulation in Sediments of the Rhine River. GeoJournal 1969, 2, 108–118. [Google Scholar]
- Manoj, K.; Padhy, P.K. Distribution, Enrichment and Ecological Risk Assessment of Six Elements in Bed Sediments of a Tropical River, Chottanagpur Plateau: A Spatial and Temporal Appraisal. J. Environ. Prot. 2014, 5, 1419–1434. [Google Scholar] [CrossRef]
- Rehman, A.; Liu, G.; Yousaf, B.; Ijaz, S.; Irshad, S.; Cheema, A.I.; Riaz, M.U.; Ashraf, A. Spectroscopic Fingerprinting, Pollution Characterization, and Health Risk Assessment of Potentially Toxic Metals from Urban Particulate Matter. Environ. Sci. Pollut. Res. 2023, 30, 92842–92858. [Google Scholar] [CrossRef] [PubMed]
- Turekian, K.K.; Wedepohl, K.H. Distribution of the Elements in Some Major Units of the Earth’s Crust. GSA Bull. 1961, 72, 175–192. [Google Scholar] [CrossRef]
- Tomlinson, D.L.; Wilson, J.G.; Harris, C.R.; Jeffrey, D.W. Problems in the Assessment of Heavy-Metal Levels in Estuaries and the Formation of a Pollution Index. Helgoländer Meeresunters. 1980, 33, 566–575. [Google Scholar] [CrossRef]
- Hakanson, L. An Ecological Risk Index for Aquatic Pollution Control. A Sedimentological Approach. Water Res. 1980, 14, 975–1001. [Google Scholar] [CrossRef]
- Yavar Ashayeri, N.; Keshavarzi, B. Geochemical Characteristics, Partitioning, Quantitative Source Apportionment, and Ecological and Health Risk of Heavy Metals in Sediments and Water: A Case Study in Shadegan Wetland, Iran. Mar. Pollut. Bull. 2019, 149, 110495. [Google Scholar] [CrossRef]
- Guo, W.; Liu, X.; Liu, Z.; Li, G. Pollution and Potential Ecological Risk Evaluation of Heavy Metals in the Sediments around Dongjiang Harbor, Tianjin. Procedia Environ. Sci. 2010, 2, 729–736. [Google Scholar] [CrossRef]
- Men, C.; Liu, R.; Xu, L.; Wang, Q.; Guo, L.; Miao, Y.; Shen, Z. Source-Specific Ecological Risk Analysis and Critical Source Identification of Heavy Metals in Road Dust in Beijing, China. J. Hazard. Mater. 2020, 388, 121763. [Google Scholar] [CrossRef]
- Benson, N.U.; Adedapo, A.E.; Fred-Ahmadu, O.H.; Williams, A.B.; Udosen, E.D.; Ayejuyo, O.O.; Olajire, A.A. A New Method for Assessment of Sediment-Associated Contamination Risks Using Multivariate Statistical Approach. MethodsX 2018, 5, 268–276. [Google Scholar] [CrossRef]
- Rauf, A.; Javed, M.; Ubaidullah, M.; Abdullah, S. Assessment of Heavy Metals in Sediments of the River Ravi, Pakistan. Int. J. Agric. Biol. 2009, 11, 197–200. [Google Scholar]
- Javed, M. Heavy Metal Contamination of Freshwater Fish and Bed Sediments in the River Ravi Stretch and Related Tributaries. Pak. J. Biol. Sci. 2005, 8, 1337–1341. [Google Scholar]
- Álvaro, N.V.; Neto, A.I.; Couto, R.P.; Azevedo, J.M.N.; Rodrigues, A.S. Crabs Tell the Difference—Relating Trace Metal Content with Land Use and Landscape Attributes. Chemosphere 2016, 144, 1377–1383. [Google Scholar] [CrossRef] [PubMed]
- Rudnick, R.L.; Gao, S. 3.01—Composition of the Continental Crust; Holland, H.D., Turekian, K.K., Eds.; Pergamon: Oxford, UK, 2003; pp. 1–64. ISBN 978-0-08-043751-4. [Google Scholar]
- Kabata-Pendias, A.; Mukherjee, A.B. Trace Elements from Soil to Human; Springer Science & Business Media: Berlin/Heidelberg, Germany, 2007; ISBN 3540327134. [Google Scholar]
- Macdonald, D.D.; Carr, R.S.; Calder, F.D.; Long, E.R.; Ingersoll, C.G. Development and Evaluation of Sediment Quality Guidelines for Florida Coastal Waters. Ecotoxicology 1996, 5, 253–278. [Google Scholar] [CrossRef]
- Zhang, Z.; Lu, Y.; Li, H.; Tu, Y.; Liu, B.; Yang, Z. Assessment of Heavy Metal Contamination, Distribution and Source Identification in the Sediments from the Zijiang River, China. Sci. Total Environ. 2018, 645, 235–243. [Google Scholar] [CrossRef]
- Ali, M.U.; Liu, G.; Yousaf, B.; Abbas, Q.; Ullah, H.; Munir, M.A.M.; Fu, B. Pollution Characteristics and Human Health Risks of Potentially (Eco)Toxic Elements (PTEs) in Road Dust from Metropolitan Area of Hefei, China. Chemosphere 2017, 181, 111–121. [Google Scholar] [CrossRef]
- Xie, M.; Alsina, M.A.; Yuen, J.; Packman, A.I.; Gaillard, J.-F. Effects of Resuspension on the Mobility and Chemical Speciation of Zinc in Contaminated Sediments. J. Hazard. Mater. 2019, 364, 300–308. [Google Scholar] [CrossRef]
- Jayarathne, A.; Egodawatta, P.; Ayoko, G.A.; Goonetilleke, A. Intrinsic and Extrinsic Factors Which Influence Metal Adsorption to Road Dust. Sci. Total Environ. 2018, 618, 236–242. [Google Scholar] [CrossRef]
- Taqvi, S.I.H.; Hasany, S.M.; Bhanger, M.I. Sorption Profile of Cd(II) Ions onto Beach Sand from Aqueous Solutions. J. Hazard. Mater. 2007, 141, 37–44. [Google Scholar] [CrossRef]
- Miranda, L.S.; Wijesiri, B.; Ayoko, G.A.; Egodawatta, P.; Goonetilleke, A. Water-Sediment Interactions and Mobility of Heavy Metals in Aquatic Environments. Water Res. 2021, 202, 117386. [Google Scholar] [CrossRef]
- Zarasvandi, A.; Carranza, E.J.M.; Moore, F.; Rastmanesh, F. Spatio-Temporal Occurrences and Mineralogical-Geochemical Characteristics of Airborne Dusts in Khuzestan Province (Southwestern Iran). J. Geochem. Explor. 2011, 111, 138–151. [Google Scholar] [CrossRef]
- Rehman, A.; Liu, G.; Yousaf, B.; Ahmed, R.; Rashid, M.S.; Irshad, S.; Shakoor, A.; Farooq, M.R. Morpho-Chemical Characterization and Source Apportionment of Potentially Toxic Metal(Oid)s from School Dust of Second Largest Populous City of Pakistan. Environ. Res. 2021, 196, 110427. [Google Scholar] [CrossRef] [PubMed]
- Kelepertzis, E.; Argyraki, A.; Botsou, F.; Aidona, E.; Szabó, Á.; Szabó, C. Tracking the Occurrence of Anthropogenic Magnetic Particles and Potentially Toxic Elements (PTEs) in House Dust Using Magnetic and Geochemical Analyses. Environ. Pollut. 2019, 245, 909–920. [Google Scholar] [CrossRef] [PubMed]
- Ali, M.U.; Liu, G.; Yousaf, B.; Abbas, Q.; Ullah, H.; Munir, M.A.M.; Zhang, H. Compositional Characteristics of Black-Carbon and Nanoparticles in Air-Conditioner Dust from an Inhabitable Industrial Metropolis. J. Clean. Prod. 2018, 180, 34–42. [Google Scholar] [CrossRef]
- Howladar, M.F. An Assessment of Surface Water Chemistry with Its Possible Sources of Pollution around the Barapukuria Thermal Power Plant Impacted Area, Dinajpur, Bangladesh. Groundw. Sustain. Dev. 2017, 5, 38–48. [Google Scholar] [CrossRef]
- Ahmed, Z.; Alam, R.; Basak, R.; Al Rezoan, H.; Acharjee, A. Spatio-Temporal Analysis of Heavy Metals in the Sediment of Lower Meghna River Using Contamination Indices, Multivariate Statistics and GIS Techniques. Environ. Earth Sci. 2021, 80, 715. [Google Scholar] [CrossRef]
- Varol, M. Assessment of Heavy Metal Contamination in Sediments of the Tigris River (Turkey) Using Pollution Indices and Multivariate Statistical Techniques. J. Hazard Mater. 2011, 195, 355–364. [Google Scholar] [CrossRef]
- Long, E.R.; Macdonald, D.D.; Smith, S.L.; Calder, F.D. Incidence of Adverse Biological Effects within Ranges of Chemical Concentrations in Marine and Estuarine Sediments. Environ. Manag. 1995, 19, 81–97. [Google Scholar] [CrossRef]








| Potentially Toxic Metals | Al | As | Cd | Co | Cr | Cu | Fe | Hg | Mn | Ni | Pb | Sb | Sn | Sr | V | Zn | |
|---|---|---|---|---|---|---|---|---|---|---|---|---|---|---|---|---|---|
| mg kg−1 | |||||||||||||||||
| Statistics of PTMs | Minimum | 27,000 | 10.7 | 1.85 | 7.54 | 76 | 17.2 | 25,100 | 8.61 | 250 | 11.5 | 16.1 | 0.99 | 1.08 | 19.7 | 11.5 | 50.9 |
| Maximum | 56,500 | 15.5 | 3.37 | 12.86 | 230 | 57.5 | 47,200 | 28.75 | 386 | 26.4 | 41.0 | 6.41 | 3.29 | 43.2 | 27.1 | 150.4 | |
| Mean | 36,500 | 12.8 | 2.37 | 9.42 | 130 | 26.5 | 30,900 | 16.56 | 297 | 14.6 | 26.6 | 2.44 | 1.81 | 32.8 | 16.4 | 81.3 | |
| SD | 5430 | 1.3 | 0.41 | 1.22 | 36 | 8.7 | 4470 | 4.59 | 39 | 3.1 | 5.6 | 1.09 | 0.46 | 6.9 | 3.4 | 20.2 | |
| Median | 36,300 | 12.5 | 2.27 | 9.23 | 120 | 24.0 | 30,300 | 16.73 | 290 | 14.2 | 25.9 | 2.24 | 1.77 | 32.7 | 15.7 | 78.9 | |
| Reference values | Shales a | 80,000 | 13.0 | 0.30 | 19.0 | 90.0 | 45.0 | 47,200 | 0.40 | 850 | 68.0 | 20.0 | 1.50 | 6.18 | 300 | 130 | 95.0 |
| UCC b | 81,500 | 4.8 | 0.09 | 17.3 | 92.0 | 28.0 | 39,200 | 0.05 | 774 | 47.0 | 17.0 | 0.40 | 2.10 | 320 | 97.0 | 67.0 | |
| WSA c | NA | 4.7 | 1.10 | 6.90 | 42.0 | 14.0 | NA | 0.10 | 418 | 18.0 | 25.0 | 0.62 | NA | 147 | 60.0 | 62.0 | |
| PTMs | <ERL | ERL-ERM | >ERM | <TEL | TEL-PEL | >PEL |
|---|---|---|---|---|---|---|
| As | 0% | 100% | 0% | 0% | 100% | 0% |
| Cd | 0% | 100% | 0% | 0% | 100% | 0% |
| Cr | 48% | 48% | 4% | 0% | 88% | 12% |
| Cu | 92% | 8% | 0% | 16% | 84% | 0% |
| Hg | 0% | 4% | 96% | 0% | 4% | 96% |
| Ni | 96% | 4% | 0% | 88% | 12% | 0% |
| Pb | 100% | 0% | 0% | 76% | 24% | 0% |
| Zn | 96% | 4% | 0% | 96% | 4% | 0% |
Disclaimer/Publisher’s Note: The statements, opinions and data contained in all publications are solely those of the individual author(s) and contributor(s) and not of MDPI and/or the editor(s). MDPI and/or the editor(s) disclaim responsibility for any injury to people or property resulting from any ideas, methods, instructions or products referred to in the content. |
© 2024 by the authors. Licensee MDPI, Basel, Switzerland. This article is an open access article distributed under the terms and conditions of the Creative Commons Attribution (CC BY) license (https://creativecommons.org/licenses/by/4.0/).
Share and Cite
Zheng, X.; Rehman, A.; Zhong, S.; Faisal, S.; Hussain, M.M.; Fatima, S.U.; Du, D. Source and Ecological Risk Assessment of Potentially Toxic Metals in Urban Riverine Sediments Using Multivariate Analytical and Statistical Tools. Land 2025, 14, 32. https://doi.org/10.3390/land14010032
Zheng X, Rehman A, Zhong S, Faisal S, Hussain MM, Fatima SU, Du D. Source and Ecological Risk Assessment of Potentially Toxic Metals in Urban Riverine Sediments Using Multivariate Analytical and Statistical Tools. Land. 2025; 14(1):32. https://doi.org/10.3390/land14010032
Chicago/Turabian StyleZheng, Xiaojun, Abdul Rehman, Shan Zhong, Shah Faisal, Muhammad Mahroz Hussain, Syeda Urooj Fatima, and Daolin Du. 2025. "Source and Ecological Risk Assessment of Potentially Toxic Metals in Urban Riverine Sediments Using Multivariate Analytical and Statistical Tools" Land 14, no. 1: 32. https://doi.org/10.3390/land14010032
APA StyleZheng, X., Rehman, A., Zhong, S., Faisal, S., Hussain, M. M., Fatima, S. U., & Du, D. (2025). Source and Ecological Risk Assessment of Potentially Toxic Metals in Urban Riverine Sediments Using Multivariate Analytical and Statistical Tools. Land, 14(1), 32. https://doi.org/10.3390/land14010032

