Machine Learning for Criteria Weighting in GIS-Based Multi-Criteria Evaluation: A Case Study of Urban Suitability Analysis
Abstract
1. Introduction
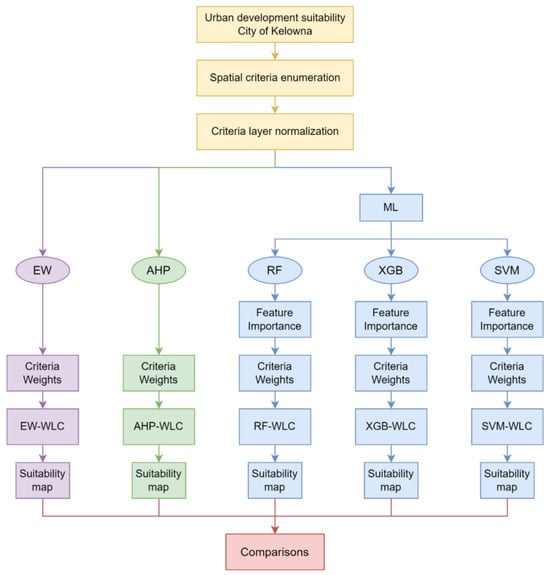
2. Methodology
2.1. Study Area and Datasets
2.2. Selection of Criteria and Suitability Functions
Multicollinearity of Criteria
2.3. Criteria Weighting Approaches
2.3.1. The Equal-Weights Approach
2.3.2. The Analytical Hierarchy Process Approach
2.3.3. The Proposed ML Approach
Description of ML Training Regimes
Evaluating Fit of ML Techniques
Deriving Criteria Weights Using ML Feature Importance Analysis
2.3.4. Operationalizing the Proposed ML Approach
ML Techniques
Preparing ML Training Datasets
Evaluation of ML Techniques
2.4. Deriving Suitability Scores and Suitability Maps
3. Results and Discussion
3.1. Evaluating the ML Techniques
3.2. Comparing Derived Criteria Weights under Each Training Regime
3.3. Comparing Effects of Sample Size on Derived Criteria Weights
3.4. Analyzing Obtained Suitability Maps
3.5. Comparing Suitability Maps
3.5.1. Suitability Map Cross-Comparison
3.5.2. Quantifying Agreement between Suitability Maps
3.5.3. Examining Suitability Maps versus Real-World Images
3.6. Limitations and Future Directions
4. Conclusions
Author Contributions
Funding
Data Availability Statement
Acknowledgments
Conflicts of Interest
References
- Malczewski, J. GIS-based Multicriteria Decision Analysis: A Survey of the Literature. Int. J. Geogr. Inf. Sci. 2006, 20, 703–726. [Google Scholar] [CrossRef]
- Malczewski, J.; Jankowski, P. Emerging Trends and Research Frontiers in Spatial Multicriteria Analysis. Int. J. Geogr. Inf. Sci. 2020, 34, 1257–1282. [Google Scholar] [CrossRef]
- Chen, J. GIS-Based Multi-Criteria Analysis for Land Use Suitability Assessment in City of Regina. Environ. Syst. Res. 2014, 3, 13. [Google Scholar] [CrossRef]
- Gelan, E. GIS-Based Multi-Criteria Analysis for Sustainable Urban Green Spaces Planning in Emerging Towns of Ethiopia: The Case of Sululta Town. Environ. Syst. Res. 2021, 10, 13. [Google Scholar] [CrossRef]
- Masoudi, M.; Aboutalebi, M.; Asrari, E.; Cerdà, A. Land Suitability of Urban and Industrial Development Using Multi-Criteria Evaluation (MCE) and A New Model by GIS in Fasa County, Iran. Land 2023, 12, 1898. [Google Scholar] [CrossRef]
- Abid, S.K.; Sulaiman, N.; Chan, S.W.; Nazir, U.; Abid, M.; Han, H.; Ariza-Montes, A.; Vega-Muñoz, A. Toward an Integrated Disaster Management Approach: How Artificial Intelligence Can Boost Disaster Management. Sustainability 2021, 13, 12560. [Google Scholar] [CrossRef]
- Masoudi, M.; Centeri, C.; Jakab, G.; Nel, L.; Mojtahedi, M. GIS-Based Multi-Criteria and Multi-Objective Evaluation for Sustainable Land-Use Planning (Case Study: Qaleh Ganj County, Iran) “Landuse Planning Using MCE and Mola”. Int. J. Environ. Res. 2021, 15, 457–474. [Google Scholar] [CrossRef]
- Dai, L.; Zhao, X.; He, H.S.; Deng, H.; Yu, D.; Zhou, L.; Wu, S. Evaluating Land-Use Suitability of an Industrial City in Northeast China. Int. J. Sustain. Dev. World Ecol. 2008, 15, 378–382. [Google Scholar] [CrossRef] [PubMed]
- Abebe, M.T.; Megento, T.L. Urban Green Space Development Using GIS-Based Multi-Criteria Analysis in Addis Ababa Metropolis. Appl. Geomat. 2017, 9, 247–261. [Google Scholar] [CrossRef]
- Liu, R.; Zhang, K.; Zhang, Z.; Borthwick, A.G.L. Land-Use Suitability Analysis for Urban Development in Beijing. J. Environ. Manag. 2014, 145, 170–179. [Google Scholar] [CrossRef] [PubMed]
- Zhang, X.; Fang, C.; Wang, Z.; Ma, H. Urban Construction Land Suitability Evaluation Based on Improved Multi-Criteria Evaluation Based on GIS (MCE-GIS): Case of New Hefei City, China. Chin. Geogr. Sci. 2013, 23, 740–753. [Google Scholar] [CrossRef]
- Caprioli, C.; Bottero, M. Addressing Complex Challenges in Transformations and Planning: A Fuzzy Spatial Multicriteria Analysis for Identifying Suitable Locations for Urban Infrastructures. Land Use Policy 2021, 102, 105147. [Google Scholar] [CrossRef]
- Chen, Y.; Yu, J.; Khan, S. Spatial Sensitivity Analysis of Multi-Criteria Weights in GIS-Based Land Suitability Evaluation. Environ. Model. Softw. 2010, 25, 1582–1591. [Google Scholar] [CrossRef]
- Feick, R.; Hall, B. A Method for Examining the Spatial Dimension of Multi-Criteria Weight Sensitivity. Int. J. Geogr. Inf. Sci. 2004, 18, 815–840. [Google Scholar] [CrossRef]
- Saaty, T.L. A Scaling Method for Priorities in Hierarchical Structures. J. Math. Psychol. 1977, 15, 234–281. [Google Scholar] [CrossRef]
- Hwang, C.-L.; Yoon, K. Multiple Attribute Decision Making; Lecture Notes in Economics and Mathematical Systems; Springer: Berlin/Heidelberg, Germany, 1981; Volume 186, ISBN 978-3-540-10558-9. [Google Scholar]
- Shannon, C.E. A Mathematical Theory of Communication. Bell Syst. Tech. J. 1948, 27, 379–423. [Google Scholar] [CrossRef]
- Greene, R.; Luther, J.E.; Devillers, R.; Eddy, B. An Approach to GIS-Based Multiple Criteria Decision Analysis That Integrates Exploration and Evaluation Phases: Case Study in a Forest-Dominated Landscape. For. Ecol. Manag. 2010, 260, 2102–2114. [Google Scholar] [CrossRef]
- Saaty, T.L. The Analytic Hierarchy Process: Decision Making in Complex Environments. In Quantitative Assessment in Arms Control: Mathematical Modeling and Simulation in the Analysis of Arms Control Problems; Avenhaus, R., Huber, R.K., Eds.; Springer: Boston, MA, USA, 1984; pp. 285–308. ISBN 978-1-4613-2805-6. [Google Scholar]
- Clark Labs TerrSet. Available online: https://clarklabs.org/terrset/ (accessed on 10 September 2023).
- Esri ArcMap. Available online: https://www.esri.com/en-us/arcgis/products/arcgis-desktop/resources (accessed on 10 September 2023).
- Liu, Y.; Eckert, C.M.; Earl, C. A Review of Fuzzy AHP Methods for Decision-Making with Subjective Judgements. Expert Syst. Appl. 2020, 161, 113738. [Google Scholar] [CrossRef]
- Dodevska, Z.; Radovanović, S.; Petrović, A.; Delibašić, B. When Fairness Meets Consistency in AHP Pairwise Comparisons. Mathematics 2023, 11, 604. [Google Scholar] [CrossRef]
- Choi, Y. GeoAI: Integration of Artificial Intelligence, Machine Learning, and Deep Learning with GIS. Appl. Sci. 2023, 13, 3895. [Google Scholar] [CrossRef]
- Chaturvedi, V.; de Vries, W.T. Machine Learning Algorithms for Urban Land Use Planning: A Review. Urban Sci. 2021, 5, 68. [Google Scholar] [CrossRef]
- Huang, M.; Gong, D.; Zhang, L.; Lin, H.; Chen, Y.; Zhu, D.; Xiao, C.; Altan, O. Spatiotemporal Dynamics and Forecasting of Ecological Security Pattern under the Consideration of Protecting Habitat: A Case Study of the Poyang Lake Ecoregion. Int. J. Digit. Earth 2024, 17, 2376277. [Google Scholar] [CrossRef]
- Chang, Z.; Du, Z.; Zhang, F.; Huang, F.; Chen, J.; Li, W.; Guo, Z. Landslide Susceptibility Prediction Based on Remote Sensing Images and GIS: Comparisons of Supervised and Unsupervised Machine Learning Models. Remote Sens. 2020, 12, 502. [Google Scholar] [CrossRef]
- Janiec, P.; Gadal, S. A Comparison of Two Machine Learning Classification Methods for Remote Sensing Predictive Modeling of the Forest Fire in the North-Eastern Siberia. Remote Sens. 2020, 12, 4157. [Google Scholar] [CrossRef]
- Garzón, M.B.; Blazek, R.; Neteler, M.; de Dios, R.S.; Ollero, H.S.; Furlanello, C. Predicting Habitat Suitability with Machine Learning Models: The Potential Area of Pinus Sylvestris L. in the Iberian Peninsula. Ecol. Model. 2006, 197, 383–393. [Google Scholar] [CrossRef]
- Taghizadeh-Mehrjardi, R.; Nabiollahi, K.; Rasoli, L.; Kerry, R.; Scholten, T. Land Suitability Assessment and Agricultural Production Sustainability Using Machine Learning Models. Agronomy 2020, 10, 573. [Google Scholar] [CrossRef]
- Al-Ruzouq, R.; Shanableh, A.; Yilmaz, A.G.; Idris, A.; Mukherjee, S.; Khalil, M.A.; Gibril, M.B.A. Dam Site Suitability Mapping and Analysis Using an Integrated GIS and Machine Learning Approach. Water 2019, 11, 1880. [Google Scholar] [CrossRef]
- Al-Ruzouq, R.; Abdallah, M.; Shanableh, A.; Alani, S.; Obaid, L.; Gibril, M.B.A. Waste to Energy Spatial Suitability Analysis Using Hybrid Multi-Criteria Machine Learning Approach. Environ. Sci. Pollut. Res. 2022, 29, 2613–2628. [Google Scholar] [CrossRef] [PubMed]
- Gharaibeh, A.A.; Jaradat, M.A.; Kanaan, L.M. A Machine Learning Framework for Assessing Urban Growth of Cities and Suitability Analysis. Land 2023, 12, 214. [Google Scholar] [CrossRef]
- Ali, S.A.; Parvin, F.; Vojteková, J.; Costache, R.; Linh, N.T.T.; Pham, Q.B.; Vojtek, M.; Gigović, L.; Ahmad, A.; Ghorbani, M.A. GIS-Based Landslide Susceptibility Modeling: A Comparison between Fuzzy Multi-Criteria and Machine Learning Algorithms. Geosci. Front. 2021, 12, 857–876. [Google Scholar] [CrossRef]
- Mahdizadeh Gharakhanlou, N.; Perez, L. Flood Susceptible Prediction through the Use of Geospatial Variables and Machine Learning Methods. J. Hydrol. 2023, 617, 129121. [Google Scholar] [CrossRef]
- Singh, R.; Behera, M.D.; Das, P.; Rizvi, J.; Dhyani, S.K.; Biradar, Ç.M. Agroforestry Suitability for Planning Site-Specific Interventions Using Machine Learning Approaches. Sustainability 2022, 14, 5189. [Google Scholar] [CrossRef]
- Malczewski, J. On the Use of Weighted Linear Combination Method in GIS: Common and Best Practice Approaches. Trans. GIS 2000, 4, 5–22. [Google Scholar] [CrossRef]
- Government of Canada. Census Profile, 2021 Census of Population. Available online: https://www12.statcan.gc.ca/census-recensement/2021/dp-pd/prof/index.cfm?Lang=E (accessed on 3 July 2023).
- City of Kelowna. Open Kelowna. Available online: https://opendata.kelowna.ca/ (accessed on 3 July 2023).
- Government of BC Agricultural Land Reserve. Available online: https://catalogue.data.gov.bc.ca/dataset/alc-alr-polygons/resource/d35b18b0-ecfa-468b-b31a-2bf16a459a7c (accessed on 3 July 2023).
- Government of Canada Land Cover of Canada. Available online: https://open.canada.ca/data/en/dataset/4e615eae-b90c-420b-adee-2ca35896caf6 (accessed on 3 July 2023).
- Government of Canada Lakes and Rivers Boundary Files. Available online: https://open.canada.ca/data/en/dataset/d0cdef71-9343-46c3-b2e7-c1ded5907686 (accessed on 3 July 2023).
- Government of Canada Canadian Digital Elevation Model. Available online: https://open.canada.ca/data/en/dataset/7f245e4d-76c2-4caa-951a-45d1d2051333 (accessed on 3 July 2023).
- Danielsson, P.-E. Euclidean Distance Mapping. Comput. Graph. Image Process. 1980, 14, 227–248. [Google Scholar] [CrossRef]
- Deichmann, U.; Balk, D. Transforming Population Data for Interdisciplinary Usages: From Census to Grid; Center for International Earth Science Information Network: Washington, DC, USA, 2001. [Google Scholar]
- Dulal, C.R.; Thomas, B. A Grid-Based Approach for Refining Population Data in Rural Areas. J. Geogr. Reg. Plan. 2014, 7, 47–57. [Google Scholar] [CrossRef]
- City of Kelowna. Pedestrian Protection: Requirements for Construction Sites; City of Kelowna: Kelowna, BC, Canada, 2019. [Google Scholar]
- Michelle, B.; Margaret, G.; Joanne, P.; Moreno, R.; Lyle, W.; Greg, Y. Translink Transit-Oriented Communities Design Guidelines Creating More Livable Places around Transit in Metro Vancouver. 2012. Available online: https://www.translink.ca/-/media/translink/documents/plans-and-projects/managing-the-transit-network/transit-oriented-communities/transit_oriented_communities_design_guidelines.pdf (accessed on 10 December 2023).
- Hatch, K.; Dragićević, S.; Dujmović, J. Logic Scoring of Preference and Spatial Multicriteria Evaluation for Urban Residential Land Use Analysis. In Geographic Information Science; Duckham, M., Pebesma, E., Stewart, K., Frank, A.U., Eds.; Lecture Notes in Computer Science; Springer International Publishing: Cham, Switzerland, 2014; Volume 8728, pp. 64–80. ISBN 978-3-319-11592-4. [Google Scholar]
- City of Kelowna. Proposed Zoning Bylaw No. 12375; City of Kelowna: Kelowna, BC, Canada, 2022. [Google Scholar]
- City of Kelowna. Urban Centres Roadmap: Final Report; City of Kelowna: Kelowna, BC, Canada, 2016. [Google Scholar]
- Shen, S.; Dragićević, S.; Dujmović, J. GIS-Based Logic Scoring of Preference Method for Urban Densification Suitability Analysis. Comput. Environ. Urban Syst. 2021, 89, 101654. [Google Scholar] [CrossRef]
- City of Kelowna. Urban Forest Strategy; City of Kelowna: Kelowna, BC, Canada, 2011. [Google Scholar]
- Al-Ghorayeb, A.; Al-Shaar, W.; Elkordi, A.; Faour, G.; Al-Shaar, M.; Attalah, Y. Land Suitability Analysis for Sustainable Urban Development: A Case of Nabatiyeh Region in Lebanon. J 2023, 6, 267–285. [Google Scholar] [CrossRef]
- City of Kelowna. Hillside Development Guidelines; City of Kelowna: Kelowna, BC, Canada, 2009. [Google Scholar]
- Mouratidis, K. Is Compact City Livable? The Impact of Compact versus Sprawled Neighbourhoods on Neighbourhood Satisfaction. Urban Stud. 2018, 55, 2408–2430. [Google Scholar] [CrossRef]
- Daoud, J.I. Multicollinearity and Regression Analysis. J. Phys. Conf. Ser. 2017, 949, 012009. [Google Scholar] [CrossRef]
- Munda, G. Social Multi-Criteria Evaluation of Policy Options. In Multicriteria Decision Aiding Interventions: Applications for Analysts; Norese, M.F., De Vicente y Oliva, M.A., Abi-Zeid, I., Eds.; Springer International Publishing: Cham, Switzerland, 2023; pp. 217–233. ISBN 978-3-031-28465-6. [Google Scholar]
- Vogel, R. Methodology and Software Solutions for Multicriteria Evaluation of Floodplain Retention Suitability. Cartogr. Geogr. Inf. Sci. 2016, 43, 301–320. [Google Scholar] [CrossRef]
- Eastman, J.R. Multi-Criteria Evaluation and GIS. In Multi-Criteria Evaluation and GIS; John Wiley & Sons: Hoboken, NJ, USA, 1999; pp. 493–502. ISBN 978-0-471-98635-7. [Google Scholar]
- Darko, A.; Chan, A.P.C.; Ameyaw, E.E.; Owusu, E.K.; Pärn, E.; Edwards, D.J. Review of Application of Analytic Hierarchy Process (AHP) in Construction. Int. J. Constr. Manag. 2019, 19, 436–452. [Google Scholar] [CrossRef]
- Breiman, L. Random Forests. Mach. Learn. 2001, 45, 5–32. [Google Scholar] [CrossRef]
- Chen, T.; Guestrin, C. XGBoost: A Scalable Tree Boosting System. In Proceedings of the 22nd ACM SIGKDD International Conference on Knowledge Discovery and Data Mining, San Francisco, CA, USA, 13–17 August 2016; ACM: New York, NY, USA; pp. 785–794. [Google Scholar]
- Boser, B.E.; Guyon, I.M.; Vapnik, V.N. A Training Algorithm for Optimal Margin Classifiers. In Proceedings of the Fifth Annual Workshop on Computational Learning Theory, Pittsburgh, PA, USA, 27–29 July 1992; ACM: New York, NY, USA; pp. 144–152. [Google Scholar]
- Rather, T.; Kumar, S.; Khan, J. Using Machine Learning to Predict Habitat Suitability of Sloth Bears at Multiple Spatial Scales. Ecol. Process. 2021, 10, 48. [Google Scholar] [CrossRef]
- Nguyen, Q.H.; Ly, H.-B.; Ho, L.S.; Al-Ansari, N.; Le, H.V.; Tran, V.Q.; Prakash, I.; Pham, B.T. Influence of Data Splitting on Performance of Machine Learning Models in Prediction of Shear Strength of Soil. Math. Probl. Eng. 2021, 2021, 4832864. [Google Scholar] [CrossRef]
- Singh, V.; Pencina, M.; Einstein, A.J.; Liang, J.X.; Berman, D.S.; Slomka, P. Impact of Train/Test Sample Regimen on Performance Estimate Stability of Machine Learning in Cardiovascular Imaging. Sci. Rep. 2021, 11, 14490. [Google Scholar] [CrossRef]
- Avand, M.; Moradi, H.; Lasboyee, M.R. Spatial Modeling of Flood Probability Using Geo-Environmental Variables and Machine Learning Models, Case Study: Tajan Watershed, Iran. Adv. Space Res. 2021, 67, 3169–3186. [Google Scholar] [CrossRef]
- Mohsin, M.; Ali, S.A.; Shamim, S.K.; Ahmad, A. A GIS-Based Novel Approach for Suitable Sanitary Landfill Site Selection Using Integrated Fuzzy Analytic Hierarchy Process and Machine Learning Algorithms. Environ. Sci. Pollut. Res. 2022, 29, 31511–31540. [Google Scholar] [CrossRef] [PubMed]
- Chen, Y.; Chen, W.; Janizadeh, S.; Bhunia, G.S.; Bera, A.; Pham, Q.B.; Linh, N.T.T.; Balogun, A.-L.; Wang, X. Deep Learning and Boosting Framework for Piping Erosion Susceptibility Modeling: Spatial Evaluation of Agricultural Areas in the Semi-Arid Region. Geocarto Int. 2022, 37, 4628–4654. [Google Scholar] [CrossRef]
- Chicco, D.; Jurman, G. The Advantages of the Matthews Correlation Coefficient (MCC) over F1 Score and Accuracy in Binary Classification Evaluation. BMC Genom. 2020, 21, 6. [Google Scholar] [CrossRef] [PubMed]
- Esri ArcGIS Pro. Available online: https://www.esri.com/en-us/arcgis/products/arcgis-pro/overview (accessed on 1 April 2024).
- Microsoft. Microsoft 365. Available online: https://www.microsoft.com/en-ca/microsoft-365/get-started-with-office-2021 (accessed on 23 June 2024).
- Pedregosa, F.; Varoquaux, G.; Gramfort, A.; Michel, V.; Thirion, B.; Grisel, O.; Blondel, M.; Prettenhofer, P.; Weiss, R.; Dubourg, V.; et al. Scikit-Learn: Machine Learning in Python. J. Mach. Learn. Res. 2011, 12, 2825–2830. [Google Scholar]
- Montgomery, B.; Dragićević, S. Comparison of GIS-Based Logic Scoring of Preference and Multicriteria Evaluation Methods: Urban Land Use Suitability. Geogr. Anal. 2016, 48, 427–447. [Google Scholar] [CrossRef]
- Shuaibu, J.A.; Kara, C. Evaluating Suitability for Sustainable Urban Growth of Abuja by Using MCE and GIS. Int. J. Adv. Appl. Sci. 2019, 6, 68–76. [Google Scholar] [CrossRef]
- Ustaoglu, E.; Aydınoglu, A.C. Suitability Evaluation of Urban Construction Land in Pendik District of Istanbul, Turkey. Land Use Policy 2020, 99, 104783. [Google Scholar] [CrossRef]
- Rienow, A.; Mustafa, A.; Krelaus, L.; Lindner, C. Modeling Urban Regions: Comparing Random Forest and Support Vector Machines for Cellular Automata. Trans. GIS 2021, 25, 1625–1645. [Google Scholar] [CrossRef]
- Roy Chowdhury, P.K.; Bhaduri, B.L.; McKee, J.J. Estimating Urban Areas: New Insights from Very High-Resolution Human Settlement Data. Remote Sens. Appl. Soc. Environ. 2018, 10, 93–103. [Google Scholar] [CrossRef]
- Congalton, R.G. A Review of Assessing the Accuracy of Classifications of Remotely Sensed Data. Remote Sens. Environ. 1991, 37, 35–46. [Google Scholar] [CrossRef]
- Romano, G.; Dal Sasso, P.; Trisorio Liuzzi, G.; Gentile, F. Multi-Criteria Decision Analysis for Land Suitability Mapping in a Rural Area of Southern Italy. Land Use Policy 2015, 48, 131–143. [Google Scholar] [CrossRef]










| Criteria | Suitability Functions and Units | Rationale |
|---|---|---|
| Proximity to roads | Crit (Proximity to roads) = {(30,0), (30,1), (120,1), (900,0)} [m] | Within 30 m of roads poses safety risks. The 30 m to 120 m zone balances reduced negative impacts with good road access. Beyond 900 m from roads is considered inaccessible [47]. |
| Proximity to commercial | Crit (Proximity to commercial) = {(600,1), (3600,0)} [m] | Commercial services need to be accessible and within easy walking distance (600 m). Suitability decreases beyond this distance until 3600 m, which is considered beyond a walkable distance [48] |
| Proximity to residential | Crit (Proximity to residential) = {(300,1), (900,0)} [m] | New residential development typically happens at locations within 300 m of existing residential areas, with isolated areas being less preferred for new housing. Beyond 900 m is considered too far [49]. |
| Proximity to industrial | Crit (Proximity to industrial) = {(600,0), (3600,1)} [m] | Residential developments are generally planned at least 600 m away from industrial zones to minimize exposure to pollution and noise. It is considered that at 3600 m, industrial areas are beyond a walkable distance [50] |
| Proximity to parks | Crit (Proximity to parks) = {(300,1), (1500,0)} [m] | To ensure parks are in short walking distance from new housing, the breakpoints are chosen from the city’s current planning [51] |
| Proximity to waterbodies | Crit (Proximity to waterbodies) = {(30,0), (30,1), (600,1), (3000,0)} [m] | Within 30 m of waterbodies poses safety risks. A distance between 30 m and 600 m is considered appropriate for enjoying scenery and leisure activities [52]. The maximum distance from waterbodies within the study area is 3000 m. |
| Proximity to forest | Crit (Proximity to forest) = {(0,0), (300,1)} [m] | Residential developments should maintain more than 300 m from forests to ensure forest and biodiversity conservation [53]. |
| Proximity to agricultural | Crit (Proximity to agricultural) = {(30,0), (900,1)} [m] | Agricultural land in the City of Kelowna is protected and preserved. New residential development should start at least from 30m which is an equivalent to the width size of a minor road [50]. |
| Elevation | Crit (Elevation) = {(500,1), (860,0)} [m] | The minimum elevation in Kelowna is 335 m and the maximum is 860 m. The suitable range for residential development is usually within 100 m to 200 m of the minimum elevation. It is difficult to construct residential development at higher elevations [54]. |
| Slope | Crit (Slope) = {(20,1), (40,0)} [degree] | Slopes less than 20 degrees are considered suitable for new developments, while slopes beyond 40 degrees are considered too steep and unsafe for housing developments [55]. |
| Proximity to high population density | Crit (Proximity to high population density) = {(600,1), (3000,0)} [m] | Residential area development tends to occur near existing high-density population zones. Typically, areas distant from these centers are less likely to experience new development due to lack of infrastructure and services [56]. |
| Criteria | VIF |
|---|---|
| Proximity to roads | 1.605 |
| Proximity to commercial | 3.275 |
| Proximity to residential | 2.149 |
| Proximity to industrial | 1.633 |
| Proximity to parks | 2.022 |
| Proximity to waterbodies | 1.175 |
| Proximity to forest | 1.146 |
| Proximity to agricultural | 1.489 |
| Elevation | 1.347 |
| Slope | 1.140 |
| Proximity to high population density | 2.365 |
| Proximity to Roads | Proximity to Commercial | Proximity to Residential | Proximity to Industrial | Proximity to Parks | Proximity to Waterbody | Proximity to Forest | Proximity to Agricultural | Elevation | Slope | Proximity to High Pop. Density | AHP Criteria Weight (%) | |
|---|---|---|---|---|---|---|---|---|---|---|---|---|
| Proximity to Roads | 1 | 4 | 3 | 5 | 6 | 6 | 6 | 7 | 7 | 8 | 3 | 29.8 |
| Proximity to Commercial | 1/4 | 1 | 1/3 | 2 | 2 | 2 | 2 | 3 | 3 | 4 | 1/2 | 8.9 |
| Proximity to Residential | 1/3 | 3 | 1 | 4 | 5 | 5 | 5 | 6 | 6 | 7 | 1 | 19.5 |
| Proximity to Industrial | 1/5 | 1/2 | 1/4 | 1 | 1 | 1 | 1 | 2 | 2 | 3 | 1/2 | 5.6 |
| Proximity to Parks | 1/6 | 1/2 | 1/5 | 1 | 1 | 1 | 1 | 2 | 2 | 3 | 1/2 | 5.4 |
| Proximity to Waterbodies | 1/6 | 1/2 | 1/5 | 1 | 1 | 1 | 1 | 2 | 2 | 3 | 1/2 | 5.4 |
| Proximity to Forest | 1/6 | 1/2 | 1/5 | 1 | 1 | 1 | 1 | 2 | 2 | 3 | 1/2 | 5.4 |
| Proximity to Agricultural | 1/7 | 1/3 | 1/6 | 1/2 | 1/2 | 1/2 | 1/2 | 1 | 1 | 2 | 1/3 | 3.2 |
| Elevation | 1/7 | 1/3 | 1/6 | 1/2 | 1/2 | 1/2 | 1/2 | 1 | 1 | 2 | 1/3 | 3.2 |
| Slope | 1/8 | 1/4 | 1/7 | 1/3 | 1/3 | 1/3 | 1/3 | 1/2 | 1/2 | 1 | 1/4 | 2.2 |
| Proximity to High Pop. Density | 1/3 | 2 | 1 | 2 | 2 | 2 | 2 | 3 | 3 | 4 | 1 | 11.3 |
| One-Map Training Regime | Two-Map Training Regime | |
|---|---|---|
| Training features | Eleven criteria data layers | Eleven criteria from data layers |
| Training label | 2015 LULC | 2015 and 2020 LULC |
| Training label values | 0: non-urban areas in 2015 1: urban areas in 2015 | 0: persistent non-urban areas 1: areas that became urban between 2015 and 2020 |
| Training Regime | Technique | Recall | Precision | F1 Score |
|---|---|---|---|---|
| One-map training | RF | 80.69% | 84.17% | 0.82 |
| XGB | 84.83% | 82.00% | 0.83 | |
| SVM | 68.28% | 79.84% | 0.74 | |
| Two-map training | RF | 74.30% | 76.00% | 0.75 |
| XGB | 74.30% | 76.88% | 0.76 | |
| SVM | 52.51% | 71.21% | 0.60 |
| (a) | One-Map Training Regime | Two-Map Training Regime | |||||||
| Criteria | EW (%) | AHP (%) | RF (%) | XGB (%) | SVM (%) | RF (%) | XGB (%) | SVM (%) | |
| Proximity to roads | 9.09 | 29.8 | 10.75 | 18.17 | 23.7 | 18.1 | 23.7 | 18.4 | |
| Proximity to commercial | 9.09 | 8.9 | 9.63 | 3.13 | 1.8 | 10.7 | 6.6 | 1.8 | |
| Proximity to residential | 9.09 | 19.5 | 4.37 | 5.82 | 1.4 | 5.6 | 7.7 | 0.3 | |
| Proximity to industrial | 9.09 | 5.6 | 6.54 | 3.54 | 3.3 | 10.9 | 11.9 | 9.2 | |
| Proximity to parks | 9.09 | 5.4 | 4.66 | 4.71 | 1.5 | 9.4 | 5.1 | 7.8 | |
| Proximity to waterbodies | 9.09 | 5.4 | 6.65 | 3.63 | 0.6 | 9.0 | 5.2 | 7.7 | |
| Proximity to forest | 9.09 | 5.4 | 21.92 | 14.13 | 15.8 | 10.0 | 13.4 | 32.9 | |
| Proximity to agricultural | 9.09 | 3.2 | 27.11 | 26.89 | 15.0 | 9.5 | 8.4 | 9.9 | |
| Elevation | 9.09 | 3.2 | 1.05 | 9.77 | 6.4 | 3.3 | 6.8 | 10.4 | |
| Slope | 9.09 | 2.3 | 2.00 | 6.84 | 25.8 | 2.5 | 3.1 | 1.2 | |
| Proximity to high pop. density | 9.09 | 11.3 | 5.32 | 3.38 | 4.7 | 11.0 | 8.1 | 0.4 | |
| Total | 100 | 100 | 100 | 100 | 100 | 100 | 100 | 100 | |
| (b) | One-Map Training regime | Two-Map Training regime | Average Criteria Ranking | ||||||
| Criteria | AHP | RF | XGB | SVM | RF | XGB | SVM | ||
| Proximity to roads | 1 | 3 | 2 | 2 | 1 | 1 | 2 | 1.7 | |
| Proximity to commercial | 4 | 4 | 11 | 8 | 4 | 8 | 8 | 6.7 | |
| Proximity to residential | 2 | 9 | 6 | 10 | 9 | 6 | 11 | 7.6 | |
| Proximity to industrial | 5 | 6 | 9 | 7 | 3 | 3 | 5 | 5.4 | |
| Proximity to parks | 6 | 8 | 7 | 9 | 7 | 10 | 6 | 7.6 | |
| Proximity to waterbodies | 6 | 5 | 8 | 11 | 8 | 9 | 7 | 7.7 | |
| Proximity to forest | 6 | 2 | 3 | 3 | 5 | 2 | 1 | 3.1 | |
| Proximity to agricultural | 9 | 1 | 1 | 4 | 6 | 4 | 4 | 4.1 | |
| Elevation | 10 | 11 | 4 | 5 | 10 | 7 | 3 | 7.1 | |
| Slope | 11 | 10 | 5 | 1 | 11 | 11 | 9 | 8.3 | |
| Proximity to high pop. density | 3 | 7 | 10 | 6 | 2 | 5 | 10 | 6.1 | |
| Criteria | RF 2000 (%) | Criteria Ranking | RF 4000 (%) | Criteria Ranking | RF 6000 (%) | Criteria Ranking | Average Ranking |
|---|---|---|---|---|---|---|---|
| Proximity to roads | 18.1 | 1 | 19.1 | 1 | 18.6 | 1 | 1.0 |
| Proximity to commercial | 10.7 | 4 | 10.8 | 2 | 11.5 | 3 | 3.0 |
| Proximity to residential | 5.6 | 9 | 5.5 | 9 | 5.5 | 9 | 9.0 |
| Proximity to industrial | 10.9 | 3 | 10.2 | 4 | 11.2 | 4 | 3.7 |
| Proximity to parks | 9.4 | 7 | 9.7 | 6 | 9.0 | 6 | 6.3 |
| Proximity to waterbodies | 9.0 | 8 | 8.6 | 8 | 8.7 | 7 | 7.7 |
| Proximity to forest | 10.0 | 5 | 10.0 | 5 | 8.5 | 8 | 6.0 |
| Proximity to agricultural | 9.5 | 6 | 9.4 | 7 | 9.2 | 5 | 6.0 |
| Elevation | 3.3 | 10 | 3.7 | 10 | 3.4 | 10 | 10.0 |
| Slope | 2.5 | 11 | 2.6 | 11 | 2.7 | 11 | 11.0 |
| Proximity to high pop. density | 11.0 | 2 | 10.4 | 3 | 11.7 | 2 | 2.3 |
| Total | 100 | 100 | 100 |
| Criteria Weighting Technique | ||||||||||
|---|---|---|---|---|---|---|---|---|---|---|
| EW-WLC | AHP-WLC | RF-WLC | XGB-WLC | SVM-WLC | ||||||
| Surface area for each class | km2 | % | km2 | % | km2 | % | km2 | % | km2 | % |
| Excellent | 10.09 | 27.11 | 14.76 | 39.65 | 8.20 | 22.02 | 7.33 | 19.69 | 0.31 | 0.84 |
| Good | 17.87 | 48.01 | 13.37 | 35.91 | 16.00 | 42.98 | 17.98 | 48.31 | 15.67 | 42.11 |
| Moderate | 9.26 | 24.87 | 8.43 | 22.65 | 12.92 | 34.70 | 11.79 | 31.67 | 20.66 | 55.50 |
| Poor | 0 | 0 | 0.67 | 1.79 | 0.11 | 0.30 | 0.12 | 0.33 | 0.58 | 1.56 |
| Total | 37.22 | 100 | 37.22 | 100 | 37.22 | 100 | 37.22 | 100 | 37.22 | 100 |
| vs. | AHP-WLC | RF-WLC | XGB-WLC | SVM-WLC |
|---|---|---|---|---|
| EW-WLC | 0.75 | 0.84 | 0.83 | 0.40 |
| AHP-WLC | - | 0.75 | 0.70 | 0.32 |
| RF-WLC | - | - | 0.90 | 0.54 |
| XGB-WLC | - | - | - | 0.55 |
Disclaimer/Publisher’s Note: The statements, opinions and data contained in all publications are solely those of the individual author(s) and contributor(s) and not of MDPI and/or the editor(s). MDPI and/or the editor(s) disclaim responsibility for any injury to people or property resulting from any ideas, methods, instructions or products referred to in the content. |
© 2024 by the authors. Licensee MDPI, Basel, Switzerland. This article is an open access article distributed under the terms and conditions of the Creative Commons Attribution (CC BY) license (https://creativecommons.org/licenses/by/4.0/).
Share and Cite
Zhao, L.Q.; van Duynhoven, A.; Dragićević, S. Machine Learning for Criteria Weighting in GIS-Based Multi-Criteria Evaluation: A Case Study of Urban Suitability Analysis. Land 2024, 13, 1288. https://doi.org/10.3390/land13081288
Zhao LQ, van Duynhoven A, Dragićević S. Machine Learning for Criteria Weighting in GIS-Based Multi-Criteria Evaluation: A Case Study of Urban Suitability Analysis. Land. 2024; 13(8):1288. https://doi.org/10.3390/land13081288
Chicago/Turabian StyleZhao, Lan Qing, Alysha van Duynhoven, and Suzana Dragićević. 2024. "Machine Learning for Criteria Weighting in GIS-Based Multi-Criteria Evaluation: A Case Study of Urban Suitability Analysis" Land 13, no. 8: 1288. https://doi.org/10.3390/land13081288
APA StyleZhao, L. Q., van Duynhoven, A., & Dragićević, S. (2024). Machine Learning for Criteria Weighting in GIS-Based Multi-Criteria Evaluation: A Case Study of Urban Suitability Analysis. Land, 13(8), 1288. https://doi.org/10.3390/land13081288

