Identifying the Optimal Scenario for Reducing Land-Use Conflicts in Regional Development
Abstract
1. Introduction
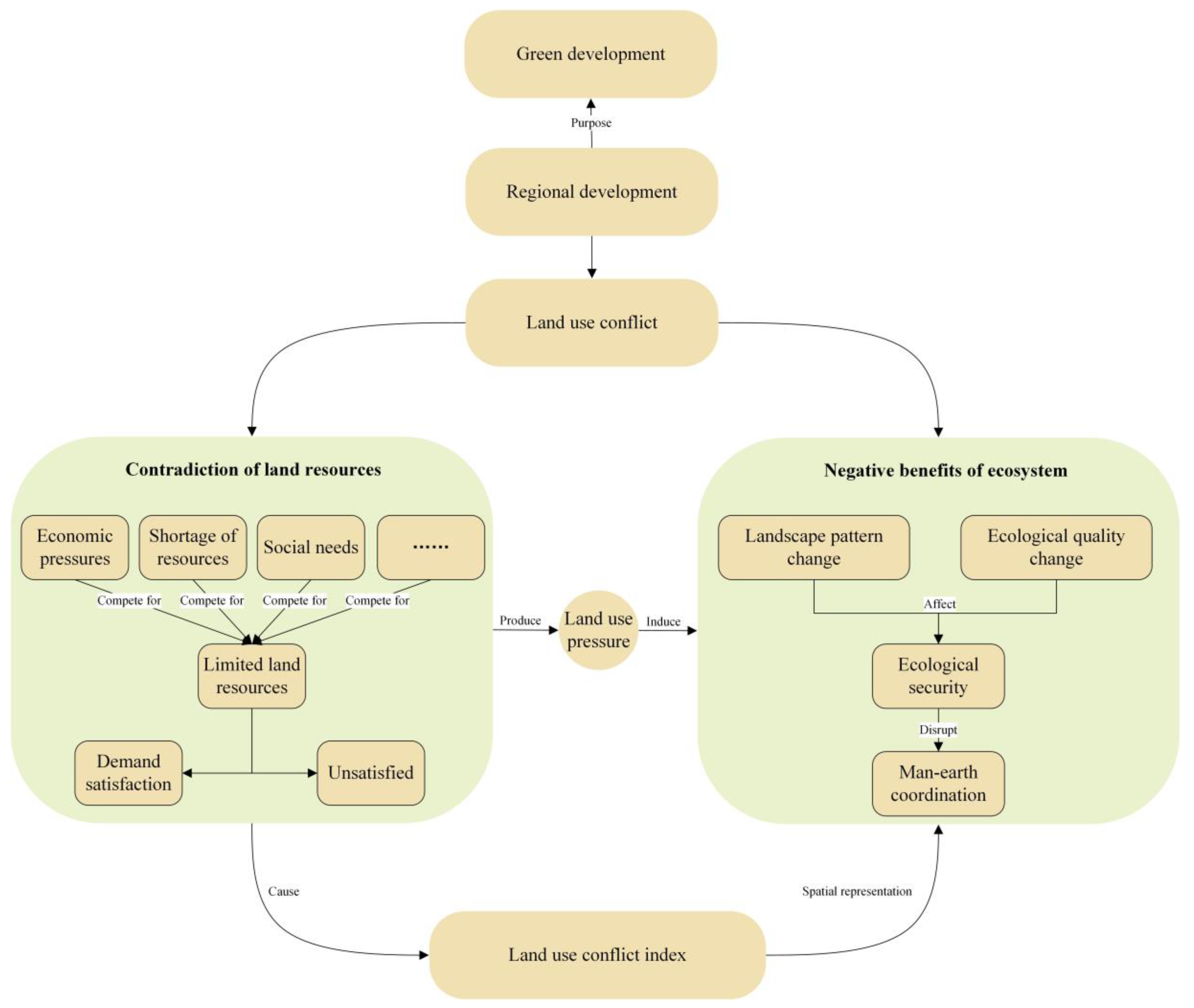
2. Theoretical Analysis and Conceptualization
2.1. Causes of Land-Use Conflict
2.2. Understanding Land-Use Conflicts from an Ecological Perspective
3. Research Area and Research Methods
3.1. Research Area
3.2. Data Source and Processing
3.3. Land-Use Conflict Index
3.3.1. Conflict Risk Index
Complexity
Fragility
Stability
3.3.2. Ecological Value Index
3.4. PLUS Model
3.5. Standard Deviation Ellipse
4. Results
4.1. Spatial–Temporal Evolution of Land-Use Conflict
4.1.1. Temporal Variation Analysis of Land-Use Conflict
4.1.2. Analysis of the Spatial Evolution of Land-Use Conflict
4.2. Land-Use Conflicts Under Multiple Scenarios in the Future
4.3. Land-Use Conflicts and Land-Use Changes Under the Optimal Scenario
5. Discussion
5.1. Identification and Determination of Land-Use Conflict
5.2. ‘Relative’ Optimal Scenario
5.3. Policy Proposal
5.4. Major Limitations
6. Conclusions
- (1)
- Between 2000 and 2020, the LUCs in Hechi city exhibited a ‘Trade-offs’ pattern. Specifically, both high-level conflicts turned into non-conflicts, and new conflict areas appeared. Thus, the LUC area of Hechi city showed an overall increasing trend.
- (2)
- In general, the conflict center of Hechi city gradually moved southeastward, then northwestward, and finally southeastward. The overall movement is biased toward the developed areas in the southeast.
- (3)
- LUC differs across the three scenarios in the future, but the EP scenario combined with the GDPZP has the smallest proportion of conflict area, i.e., 5.39% in 2025 and 7.92% in 2030. Additionally, the areas of severe conflict and extreme conflict will decrease in the future, which is most consistent with the local GDPZP. Therefore, the EP scenario is the most appropriate scenario among the three scenarios.
Author Contributions
Funding
Institutional Review Board Statement
Informed Consent Statement
Data Availability Statement
Conflicts of Interest
References
- Liang, C.; Zhang, R.-C.; Zeng, J. Optimizing ecological and economic benefits in areas with complex land-use evolution based on spatial subdivisions. Landsc. Urban Plan. 2023, 236, 104782. [Google Scholar] [CrossRef]
- Zhou, G.; Peng, J. The evolution characteristics and influence effect of spatial conflict: A case study of Changsha-Zhuzhou-Xiangtan urban agglomeration. Prog. Geogr. 2012, 31, 717–723. [Google Scholar]
- Chen, W.; Wang, G.; Zeng, J. Impact of urbanization on ecosystem health in Chinese urban agglomerations. Environ. Impact Assess. Rev. 2023, 98, 106964. [Google Scholar] [CrossRef]
- Jiang, S.; Meng, J.; Zhu, L. Spatial and temporal analyses of potential land use conflict under the constraints of water resources in the middle reaches of the Heihe River. Land Use Policy 2020, 97, 104773. [Google Scholar] [CrossRef]
- Zhou, T.; Liu, H.; Gou, P.; Xu, N. Conflict or Coordination? measuring the relationships between urbanization and vegetation cover in China. Ecol. Indic. 2023, 147, 109993. [Google Scholar] [CrossRef]
- Peng, J.-J.; Zhou, G.-H.; Tang, C.-L.; He, Y.-H. The analysis of spatial conflict measurement in fast urbanization region based on ecological security—A case study of Changsha-Zhuzhou-Xiangtan Urban Agglomeration. J. Nat. Resour. 2012, 27, 1507–1519. [Google Scholar]
- Deng, G.; Jiang, H.; Zhu, S.; Wen, Y.; He, C.; Wang, X.; Sheng, L.; Guo, Y.; Cao, Y. Projecting the response of ecological risk to land use/land cover change in ecologically fragile regions. Sci. Total Environ. 2024, 914, 169908. [Google Scholar] [CrossRef]
- Li, X. Explanation of land use changes. Prog. Geogr. 2002, 21, 195–203. [Google Scholar]
- Wang, K.-J.; Xu, W.-M.; Li, C.-Y.; Shao, E.-H.; Yang, H. A study on the function and structure of mixed land use in urban built-up areas from the perspective of spatial governance. J. Nat. Resour. 2023, 38, 1496–1516. [Google Scholar] [CrossRef]
- Wang, J.; Zou, L.; Li, M. Identification and governance of potential land use conflicts in tourism resort based on ecological-production-living suitability. Trans. Chin. Soc. Agric. Eng. 2019, 35, 279–288. [Google Scholar]
- Lv, M.; Liu, W. A study on regional sustainable development theory. Geogr. Res. 1998, 17, 131–137. [Google Scholar]
- Karimi, A.; Hockings, M. A social-ecological approach to land-use conflict to inform regional and conservation planning and management. Landsc. Ecol. 2018, 33, 691–710. [Google Scholar] [CrossRef]
- Torre, A.; Melot, R.; Magsi, H.; Bossuet, L.; Cadoret, A.; Caron, A.; Darly, S.; Jeanneaux, P.; Kirat, T.; Pham, H.V. Identifying and measuring land-use and proximity conflicts: Methods and identification. SpringerPlus 2014, 3, 85. [Google Scholar] [CrossRef]
- Von Der Dunk, A.; Grêt-Regamey, A.; Dalang, T.; Hersperger, A.M. Defining a typology of peri-urban land-use conflicts–A case study from Switzerland. Landsc. Urban Plan. 2011, 101, 149–156. [Google Scholar] [CrossRef]
- Sumbo, D.K.; Anane, G.K.; Inkoom, D.K.B. ‘Peri-urbanisation and loss of arable land’: Indigenes’ farmland access challenges and adaptation strategies in Kumasi and Wa, Ghana. Land Use Policy 2023, 126, 106534. [Google Scholar] [CrossRef]
- Brown, G.; Raymond, C.M. Methods for identifying land use conflict potential using participatory mapping. Landsc. Urban Plan. 2014, 122, 196–208. [Google Scholar] [CrossRef]
- Jiang, S.; Meng, J.; Zhu, L.; Cheng, H. Spatial-temporal pattern of land use conflict in China and its multilevel driving mechanisms. Sci. Total Environ. 2021, 801, 149697. [Google Scholar] [CrossRef] [PubMed]
- Zhou, D.; Xu, J.; Wang, L. Land use spatial conflicts and complexity: A case study of the urban agglomeration around Hangzhou Bay, China. Geogr. Res. 2015, 34, 1630–1642. [Google Scholar]
- Cheng, Z.; Zhang, Y.; Wang, L.; Wei, L.; Wu, X. An analysis of land-use conflict potential based on the perspective of production–living–ecological function. Sustainability 2022, 14, 5936. [Google Scholar] [CrossRef]
- Yang, Y.; An, Q.; Zhu, L. Diagnosis based on the PSR model of rural land-use conflicts intensity. Prog. Geogr. 2012, 31, 1552–1560. [Google Scholar]
- Qu, Y.; Wang, S.; Tian, Y.; Jiang, G.; Tao, Z.; Meng, L. Territorial spatial planning for regional high-quality development–An analytical framework for the identification, mediation and transmission of potential land utilization conflicts in the Yellow River Delta. Land Use Policy 2023, 125, 106462. [Google Scholar] [CrossRef]
- Zhou, D.; Lin, Z.; Lim, S.H. Spatial characteristics and risk factor identification for land use spatial conflicts in a rapid urbanization region in China. Environ. Monit. Assess. 2019, 191, 1–22. [Google Scholar] [CrossRef]
- Xi, F.; Wang, R.; Shi, J.; Zhang, J.; Yu, Y.; Wang, N.; Wang, Z. Spatio-temporal pattern and conflict identification of production–living–ecological space in the Yellow River Basin. Land 2022, 11, 744. [Google Scholar] [CrossRef]
- Wang, C.; Wang, H.; Wu, J.; He, X.; Luo, K.; Yi, S. Identifying and warning against spatial conflicts of land use from an ecological environment perspective: A case study of the Ili River Valley, China. J. Environ. Manag. 2024, 351, 119757. [Google Scholar] [CrossRef] [PubMed]
- Wang, M.; Jiang, Z.; Li, T.; Yang, Y.; Zhuo, J. Analysis on absolute conflict and relative conflict of land use in Xining metropolitan area under different scenarios in 2030 by PLUS and PFCI. Cities 2023, 137, 104314. [Google Scholar] [CrossRef]
- Fu, Y.; Zhang, X. Mega urban agglomeration in the transformation era: Evolving theories, research typologies and governance. Cities 2020, 105, 102813. [Google Scholar] [CrossRef]
- Pacheco, F.; Fernandes, L.S. Environmental land use conflicts in catchments: A major cause of amplified nitrate in river water. Sci. Total Environ. 2016, 548, 173–188. [Google Scholar] [CrossRef]
- Chen, L.; Zhang, A. Identification of land use conflicts and dynamic response analysis of Natural-Social factors in rapidly urbanizing areas—A case study of urban agglomeration in the middle reaches of Yangtze River. Ecol. Indic. 2024, 161, 112009. [Google Scholar] [CrossRef]
- Bao, W.; Yang, Y.; Zou, L. How to reconcile land use conflicts in mega urban agglomeration? A scenario-based study in the Beijing-Tianjin-Hebei region, China. J. Environ. Manag. 2021, 296, 113168. [Google Scholar] [CrossRef] [PubMed]
- Zou, L.; Liu, Y.; Wang, J.; Yang, Y.; Wang, Y. Land use conflict identification and sustainable development scenario simulation on China’s southeast coast. J. Clean. Prod. 2019, 238, 117899. [Google Scholar] [CrossRef]
- Zuo, Q.; Zhou, Y.; Wang, L.; Li, Q.; Liu, J. Impacts of future land use changes on land use conflicts based on multiple scenarios in the central mountain region, China. Ecol. Indic. 2022, 137, 108743. [Google Scholar] [CrossRef]
- Dietz, K.; Engels, B. Analysing land conflicts in times of global crises. Geoforum 2020, 111, 208–217. [Google Scholar] [CrossRef]
- Wang, H.; He, Q.; Liu, X.; Zhuang, Y.; Hong, S. Global urbanization research from 1991 to 2009: A systematic research review. Landsc. Urban Plan. 2012, 104, 299–309. [Google Scholar] [CrossRef]
- Zhang, D.; Huang, Q.; He, C.; Wu, J. Impacts of urban expansion on ecosystem services in the Beijing-Tianjin-Hebei urban agglomeration, China: A scenario analysis based on the Shared Socioeconomic Pathways. Resour. Conserv. Recycl. 2017, 125, 115–130. [Google Scholar] [CrossRef]
- Zhou, J.; Zhou, J.; Feng, R. Status of China’s heavy metal contamination in soil and its remediation strategy. Bull. Chin. Acad. Sci. 2014, 29, 315–320. [Google Scholar]
- Qin, B.-Q.; Zhang, Y.-L.; Gao, G.; Zhu, G.; Gong, Z.; Dong, B.; Liu, D.; Xiu, C.; Jia, Y. Key factors affecting lake ecological restoration. Prog. Geogr. 2014, 33, 918–924. [Google Scholar]
- Rogers-Bennett, L.; Catton, C.A. Marine heat wave and multiple stressors tip bull kelp forest to sea urchin barrens. Sci. Rep. 2019, 9, 15050. [Google Scholar] [CrossRef] [PubMed]
- Zhou, K.; Fan, J.; Sheng, K. Research on methods and approaches of spatial governances. Geogr. Res. 2019, 38, 2527–2540. [Google Scholar]
- Jiang, S.; Meng, J. Process of land use conflict research: Contents and methods. Arid. Land Geogr. 2021, 44, 807–818. [Google Scholar]
- Xie, H. Review and the outlook of land use ecological security pattern. Acta Ecol. Sin. 2008, 28, 6305–6311. [Google Scholar]
- Hao, S.; Li, C. Changes of land pressure and land use mode in Loess hilly gully region. Trans. Chin. Soc. Agric. Eng. 2014, 30, 210–217. [Google Scholar]
- Ren, Q.; He, C.; Huang, Q.; Shi, P.; Zhang, D.; Güneralp, B. Impacts of urban expansion on natural habitats in global drylands. Nat. Sustain. 2022, 5, 869–878. [Google Scholar] [CrossRef]
- Zhou, D.; Xu, J.; Wang, L. Process of land use conflict research in China during the past fifteen years. China Land Sci. 2015, 29, 21–29. [Google Scholar]
- Frantál, B.; Frolova, M.; Liñán-Chacón, J. Conceptualizing the patterns of land use conflicts in wind energy development: Towards a typology and implications for practice. Energy Res. Soc. Sci. 2023, 95, 102907. [Google Scholar] [CrossRef]
- Qingshan, Y.; Lin, M. Human-activity-geographical-environment relationship, its system and its regional system. Econ. Geogr. 2001, 21, 532–537. [Google Scholar]
- Aghmashhadi, A.H.; Zahedi, S.; Kazemi, A.; Fürst, C.; Cirella, G.T. Conflict analysis of physical industrial land development policy using game theory and graph model for conflict resolution in Markazi Province. Land 2022, 11, 501. [Google Scholar] [CrossRef]
- Wang, J.; Liu, X. Recognizing and measuring spatial conflict of land use via “risk-effect”. Trans. Chin. Soc. Agric. Eng. 2022, 38, 291–300. [Google Scholar]
- Juniyanti, L.; Purnomo, H.; Kartodihardjo, H.; Prasetyo, L.B.; Pambudi, E. Powerful actors and their networks in land use contestation for oil palm and industrial tree plantations in Riau. For. Policy Econ. 2021, 129, 102512. [Google Scholar] [CrossRef]
- Pimm, S.L.; Raven, P. Extinction by numbers. Nature 2000, 403, 843–845. [Google Scholar] [CrossRef] [PubMed]
- Wang, J.-P.; Yu, D.; Lu, Y.-Q.; Zhang, T.; Zheng, Y.-P. Recognition and analysis of land use conflicts at county level based on “Production-Living-Ecological” suitability. J. Nat. Resour. 2021, 36, 1238–1251. [Google Scholar] [CrossRef]
- Söderholm, P. The green economy transition: The challenges of technological change for sustainability. Sustain. Earth 2020, 3, 6. [Google Scholar] [CrossRef]
- Wang, Y.; Wang, B. Multidimensional poverty measure and analysis: A case study from Hechi City, China. SpringerPlus 2016, 5, 642. [Google Scholar] [CrossRef]
- Ma, L.; Bo, J.; Li, X.; Fang, F.; Cheng, W. Identifying key landscape pattern indices influencing the ecological security of inland river basin: The middle and lower reaches of Shule River Basin as an example. Sci. Total Environ. 2019, 674, 424–438. [Google Scholar] [CrossRef] [PubMed]
- Fu, B.; Chen, L.; Wang, J.; Meng, Q.; Zhao, W. Land use structure and ecological processes. Quat. Sci. 2003, 23, 247–255. [Google Scholar]
- Hu, W.; Wang, G.; Deng, W. Advance in research of the relationship between landscape patterns and ecological processes. Prog. Geogr. 2008, 27, 18–24. [Google Scholar]
- Motlagh, Z.K.; Lotfi, A.; Pourmanafi, S.; Ahmadizadeh, S.; Soffianian, A. Spatial modeling of land-use change in a rapidly urbanizing landscape in central Iran: Integration of remote sensing, CA-Markov, and landscape metrics. Environ. Monit. Assess. 2020, 192, 695. [Google Scholar] [CrossRef] [PubMed]
- Yu, W.; Wu, C.; Guan, T.; Li, X.; Sun, T. Spatial pattern change of land use in Tunliu county, Shanxi Province based on GIS and fractal theory. Trans. Chin. Soc. Agric. Eng. 2005, 21, 64–69. [Google Scholar]
- Kuo, P.-H.; Shih, S.-S.; Otte, M.L. Restoration recommendations for mitigating habitat fragmentation of a river corridor. J. Environ. Manag. 2021, 296, 113197. [Google Scholar] [CrossRef] [PubMed]
- Hou, K.; Tao, W.; He, D.; Li, X. A new perspective on ecological vulnerability and its transformation mechanisms. Ecosyst. Health Sustain. 2022, 8, 2115403. [Google Scholar] [CrossRef]
- Qiu, G.; Niu, Q.; Wu, Z.; Guo, S.; Qin, L.; Wang, Y. Spatial evaluate and heterogeneity analysis of land use conflict in Su-Xi-Chang urban agglomeration. Res. Soil Water Conserv. 2022, 29, 400–406, 414. [Google Scholar]
- Zou, L.; Wang, J.; Bai, M. Assessing spatial–temporal heterogeneity of China’s landscape fragmentation in 1980–2020. Ecol. Indic. 2022, 136, 108654. [Google Scholar] [CrossRef]
- Xie, G.-D.; Zhang, C.-X.; Zhang, L.-M.; Chen, W.-H.; Li, S.-M. Improvement of the evaluation method for ecosystem service value based on per unit area. J. Nat. Resour. 2015, 30, 1243–1254. [Google Scholar]
- Liang, X.; Liu, X.; Li, D.; Zhao, H.; Chen, G. Urban growth simulation by incorporating planning policies into a CA-based future land-use simulation model. Int. J. Geogr. Inf. Sci. 2018, 32, 2294–2316. [Google Scholar] [CrossRef]
- Zhang, S.; Yang, P.; Xia, J.; Wang, W.; Cai, W.; Chen, N.; Hu, S.; Luo, X.; Li, J.; Zhan, C. Land use/land cover prediction and analysis of the middle reaches of the Yangtze River under different scenarios. Sci. Total Environ. 2022, 833, 155238. [Google Scholar] [CrossRef]
- Gao, L.; Tao, F.; Liu, R.; Wang, Z.; Leng, H.; Zhou, T. Multi-scenario simulation and ecological risk analysis of land use based on the PLUS model: A case study of Nanjing. Sustain. Cities Soc. 2022, 85, 104055. [Google Scholar] [CrossRef]
- Peng, K.; Jiang, W.; Wang, X.; Hou, P.; Wu, Z.; Cui, T. Evaluation of future wetland changes under optimal scenarios and land degradation neutrality analysis in the Guangdong-Hong Kong-Macao Greater Bay Area. Sci. Total Environ. 2023, 879, 163111. [Google Scholar] [CrossRef]
- Wang, B.; Shi, W.; Miao, Z. Confidence analysis of standard deviational ellipse and its extension into higher dimensional Euclidean space. PLoS ONE 2015, 10, e0118537. [Google Scholar] [CrossRef] [PubMed]
- Hu, X.; Liao, W.; Wei, Y.; Wei, Z.; Huang, S. Analysis of Land Use Change and Its Economic and Ecological Value under the Optimal Scenario and Green Development Advancement Policy: A Case Study of Hechi, China. Sustainability 2024, 16, 5039. [Google Scholar] [CrossRef]
- Iojă, C.I.; Niţă, M.R.; Vânău, G.O.; Onose, D.A.; Gavrilidis, A.A. Using multi-criteria analysis for the identification of spatial land-use conflicts in the Bucharest Metropolitan Area. Ecol. Indic. 2014, 42, 112–121. [Google Scholar] [CrossRef]
- Zou, L.; Liu, Y.; Wang, J.; Yang, Y. An analysis of land use conflict potentials based on ecological-production-living function in the southeast coastal area of China. Ecol. Indic. 2021, 122, 107297. [Google Scholar] [CrossRef]
- Liu, Z.; Wang, S.; Fang, C. Spatiotemporal evolution and influencing mechanism of ecosystem service value in the Guangdong-Hong Kong-Macao Greater Bay Area. J. Geogr. Sci. 2023, 33, 1226–1244. [Google Scholar] [CrossRef]











| Data Name | Index | Original Resolution | Date | Data Sources |
|---|---|---|---|---|
| Land use/cover | Land use/cover | 30 m | 1995–2020 | https://www.resdc.cn/ (accessed on 15 November 2023) |
| Socioeconomic data | GDP | 1 km | 2019 | https://www.resdc.cn/ (accessed on 15 November 2023) |
| Population | 1 km | 2019 | https://www.resdc.cn/ (accessed on 15 November 2023) | |
| Proximity to national highways | \ | 2020 | https://www.webmap.cn/ (accessed on 18 December 2023) | |
| Proximity to provincial highways | \ | 2020 | https://www.webmap.cn/ (accessed on 18 December 2023) | |
| Proximity to railways | \ | 2020 | https://www.webmap.cn/ (accessed on 18 December 2023) | |
| Proximity to highways | \ | 2020 | https://www.webmap.cn/ (accessed on 18 December 2023) | |
| Proximity to secondary roads | \ | 2020 | https://www.webmap.cn/ (accessed on 18 December 2023) | |
| Proximity to tertiary roads | \ | 2020 | https://www.webmap.cn/ (accessed on 18 December 2023) | |
| Proximity to governments | \ | 2020 | https://lbs.amap.com/tools/picker (accessed on 18 December 2023) | |
| Climatic and environmental data | Annual mean temperature | 1 km | 2020 | https://www.resdc.cn/ (accessed on 25 December 2023) |
| Annual precipitation | 1 km | 2020 | https://www.resdc.cn/ (accessed on 25 December 2023) | |
| Soil erosion | 1 km | 1995 | https://www.resdc.cn/ (accessed on 25 December 2023) | |
| Soil type | 1 km | 1995 | https://www.resdc.cn/ (accessed on 28 December 2023) | |
| DEM | 30 m | \ | http://www.gscloud.cn (accessed on 28 December 2023) | |
| Slope | 30 m | \ | http://www.gscloud.cn | |
| Proximity to open water | \ | 2020 | https://www.webmap.cn/ (accessed on 28 December 2023) |
| Data | Ellipse Center Position | Long Axis (km) | Brachy Axis (km) | Oblateness | Area (km2) | Girth (km) |
|---|---|---|---|---|---|---|
| 2000 | 107°58′46.2″, 25°01′06.7″ | 90.84 | 58.14 | 0.36 | 16,590.58 | 473.67 |
| 2005 | 108°01′26.8″, 24°47′07.0″ | 111.84 | 91.84 | 0.18 | 32,264.82 | 641.00 |
| 2010 | 108°02′55.0″, 24°21′01.0″ | 80.89 | 72.66 | 0.10 | 18,464.18 | 482.74 |
| 2015 | 107°51′55.8″, 24°47′20.8″ | 111.35 | 74.41 | 0.33 | 26,030.70 | 589.38 |
| 2020 | 108°02′56.4″, 24°41′24.6″ | 93.50 | 77.66 | 0.17 | 22,810.42 | 538.86 |
| Land Use Type | 2025 | 2030 | ||||
|---|---|---|---|---|---|---|
| EL (km2) | EP (km2) | HS (km2) | EL (km2) | EP (km2) | HS (km2) | |
| Cropland | 3639.39 | 3209.13 | 3918.68 | 3612.80 | 3186.37 | 3913.38 |
| Forest | 24,980.14 | 24,980.14 | 24,808.44 | 24,979.96 | 24,979.96 | 24,791.84 |
| Grass | 4211.42 | 4731.83 | 4211.42 | 4210.40 | 4731.83 | 4210.40 |
| Water area | 374.10 | 374.10 | 311.75 | 387.40 | 387.40 | 322.83 |
| Built-up land | 270.43 | 180.29 | 225.12 | 284.91 | 190.00 | 237.00 |
| Bare land | 0.49 | 0.49 | 0.56 | 0.51 | 0.42 | 0.52 |
| Total | 33,475.98 | 33,475.98 | 33,475.98 | 33,475.98 | 33,475.98 | 33,475.98 |
Disclaimer/Publisher’s Note: The statements, opinions and data contained in all publications are solely those of the individual author(s) and contributor(s) and not of MDPI and/or the editor(s). MDPI and/or the editor(s) disclaim responsibility for any injury to people or property resulting from any ideas, methods, instructions or products referred to in the content. |
© 2024 by the authors. Licensee MDPI, Basel, Switzerland. This article is an open access article distributed under the terms and conditions of the Creative Commons Attribution (CC BY) license (https://creativecommons.org/licenses/by/4.0/).
Share and Cite
Liao, W.; Hu, X.; Huang, Z.; Wei, M. Identifying the Optimal Scenario for Reducing Land-Use Conflicts in Regional Development. Land 2024, 13, 2234. https://doi.org/10.3390/land13122234
Liao W, Hu X, Huang Z, Wei M. Identifying the Optimal Scenario for Reducing Land-Use Conflicts in Regional Development. Land. 2024; 13(12):2234. https://doi.org/10.3390/land13122234
Chicago/Turabian StyleLiao, Weihua, Xingwang Hu, Zhu Huang, and Meixin Wei. 2024. "Identifying the Optimal Scenario for Reducing Land-Use Conflicts in Regional Development" Land 13, no. 12: 2234. https://doi.org/10.3390/land13122234
APA StyleLiao, W., Hu, X., Huang, Z., & Wei, M. (2024). Identifying the Optimal Scenario for Reducing Land-Use Conflicts in Regional Development. Land, 13(12), 2234. https://doi.org/10.3390/land13122234

