Abstract
Urban high-density development has led to the emergence of complex three-dimensional pedestrian networks. As a crucial component of city centers, these networks significantly influence the spatial distribution of service industries. Understanding the correlation between pedestrian networks and service industry layouts is vital for effective planning and development. This study proposes a technical framework for analyzing the relationship between three-dimensional pedestrian networks and service industry layouts. Using the Xinjiekou central area in Nanjing as a case study, we constructed a three-dimensional pedestrian network model using the sDNA method. Focusing on catering formats, we introduced a method to study the spatial distribution characteristics of service industries in three-dimensional spaces and employed a graph convolutional network model to systematically analyze the correlation between pedestrian network closeness and betweenness with catering formats. The results indicate that pedestrian network closeness is significantly positively correlated with the number and average spending of catering formats, while betweenness shows almost no correlation. High-closeness areas, due to their traffic convenience and walkability, are more conducive to the concentration of catering formats and higher spending levels. Our findings provide valuable insights for catering format location decisions and the optimization of three-dimensional pedestrian networks, contributing to sustainable urban development.
1. Introduction
The high-density vertical development of city centers has triggered a shift in pedestrian networks from two-dimensional to three-dimensional space [1,2]. Chicago began constructing its underground pedestrian network in the 1960s, which now spans 8 miles across more than 40 blocks, connecting over 50 landmarks, including Macy’s, City Hall, the Chicago Cultural Center, large malls, office buildings, and municipal buildings [3]. The three-dimensional pedestrian network has not only improved the accessibility of urban spaces [4] but also revitalized the commercial interfaces of underground and upper-level spaces, leading to the emergence of more restaurants and shops [5]. As the primary driver of urban economies, the service industry’s layout in three-dimensional space is critical to the vitality and economic development of cities [6,7]. The service industry encompasses various sectors, including commercial services, dining services, and cultural entertainment services [8], with catering formats, due to their high-frequency consumption and strong reliance on accessibility, serving as a prime example for studying the correlation between three-dimensional pedestrian networks and service industry layouts [9]. Meanwhile, within commercial complexes, the proportion of catering formats in three-dimensional spaces has been steadily rising. In 2023, catering accounted for 32.0% of the total space in approximately 200 shopping centers across 11 cities in China, marking a 1.1% increase from 2022 (https://www.winshang.com/index.html, accessed on 4 February 2024). This trend indicates that the growth of catering formats not only meets consumers’ basic needs but also enhances urban space utilization efficiency through its integration with three-dimensional pedestrian networks [10,11,12].
However, existing research primarily focuses on analyzing the spatial relationship between pedestrian networks and the layout of the catering format in two-dimensional space. For example, the studies by Li et al. (2020) [13], Wang et al. (2019) [14], and Njomo (2018) [15] offer valuable insights but fail to fully reveal the interactions and relationships between catering formats and transportation in three-dimensional space. This limitation constrains the application of urban planning in high-density vertical spaces. Thus, there is an urgent need for a method that can analyze the spatial relationship between pedestrian networks and the layout of catering formats in three-dimensional space to better guide the rational utilization and optimization of urban space.
The theory of “Urban Volumetrics” provides a new perspective for understanding the complex relationship between pedestrian networks and service industries in three-dimensional space. Bruyns et al. (2019) pointed out that as cities evolve from two-dimensional “flat cities” to three-dimensional “volumetric cities”, traditional two-dimensional spatial analysis methods face limitations in high-density vertical cities and are unable to effectively explain complex functional layouts [16]. The concept of volumetric cities introduces multidimensional features such as density, functional mixing, and spatial compression, emphasizing the interaction between transportation networks and commercial functions in vertical space, which is particularly suitable for analyzing high-density cities like Hong Kong [17,18].
Urban morphology further lays the foundation for research in three-dimensional space. Moudon (1997) views urban morphology as an interdisciplinary field of study, revealing the interaction between urban form and social and economic functions [19]. Building on this, Conzen’s (1960) urban morphology model analyzes street networks, building layouts, and plot structures to uncover the relationship between the historical evolution of urban form and its modern functions [20]. These theories provide essential support for analyzing the coupling relationship between pedestrian networks and functional distribution in high-density urban environments, especially in three-dimensional space [21,22].
With technological advancements, the combination of urban morphology and artificial intelligence offers new perspectives for urban spatial analysis. Stojanovski’s (2022) research highlights that technologies such as machine learning and neural networks can efficiently identify urban morphological patterns and predict urban development dynamics, providing technical support for complex three-dimensional pedestrian network analysis [23]. Moreover, Wang et al. (2023) proposed a method that combines earth observation (EO) with urban morphometrics by extracting essential urban elements from satellite images and applying morphometric techniques to derive meaningful urban morphological patterns [24]. This “EO + Morphometrics” approach is particularly suited for large-scale urban morphological analysis, allowing for the identification and quantification of urban morphological characteristics, thereby providing new tools and data support for understanding three-dimensional pedestrian networks and industry layouts in high-density cities.
Classic urban morphology methods, such as Bill Hillier’s (1996) space syntax theory, reveal the impact of spatial configuration on social behavior by analyzing the topological structure of spatial networks [25]. Lu et al. (2019) generated horizontal and vertical 3D accessible points using the visibility range and evaluated the visibility of three-dimensional spaces by calculating the relationships between points [26]. Hoelscher (2012) simulated three-dimensional pedestrian networks in two-dimensional planes using layered connections to model vertical transportation axes, which provided better explanatory power for pedestrian route choice behavior in three-dimensional pedestrian networks [27].
However, traditional spatial analysis methods face challenges in modeling complex three-dimensional pedestrian networks, particularly in clarifying vertical connections. To address these shortcomings, a research team from Cardiff University developed the spatial design network analysis (sDNA) tool. This tool can precisely calculate spatial network models, simulate pedestrian flow in three-dimensional pedestrian networks, and calibrate and predict real-world data, thereby supporting planning decisions for essential public infrastructure [28]. Therefore, using sDNA to analyze the characteristics of three-dimensional pedestrian networks allows for a more accurate representation of pedestrian network distribution patterns in three-dimensional space.
In this manuscript, we propose a technical framework to analyze the relationship between three-dimensional pedestrian networks and service industry layouts. Taking Nanjing’s Xinjiekou as a case study, we used the sDNA method to construct a three-dimensional pedestrian network model and focused on catering formats as an example to propose a new approach for analyzing the spatial distribution characteristics of service industries in three-dimensional space. At the same time, we introduced a Graph Convolutional Network (GCN) model to systematically analyze the relationship between three-dimensional pedestrian networks and catering formats, thereby enhancing our understanding of the distribution patterns of both. This research aims to promote the sustainable development of city centers by addressing the following questions: (1) What are the distribution characteristics of pedestrian networks and catering industries in three-dimensional space? (2) What is the relationship between the two? By addressing these questions, we hope to provide insights into the distribution patterns of three-dimensional pedestrian networks and the layout of the catering formats, offering references for road network planning and industry layout in high-density cities.
The remainder of this manuscript is structured as follows: Section 2 introduces the study area and data sources; Section 3 presents the methodological design; Section 4 discusses the analytical results; Section 5 outlines the findings, innovations, and limitations of this research; and Section 6 concludes the study.
2. Research Area and Data Sources
2.1. Research Area
Xinjiekou is located in the central district of Nanjing, Jiangsu Province (Figure 1), and is renowned as one of China’s most famous commercial centers, with a history spanning over a century. Known as the “Number One Commercial Circle in China”, this area hosts more than 700 stores, with approximately 30 large and medium-sized enterprises each occupying over 10,000 square meters of space, showcasing a notable trend toward three-dimensional development. Xinjiekou is not only the core of Nanjing’s above-ground commercial activities but also one of the most concentrated areas for underground space development. As the largest metro transfer station in Asia, Xinjiekou Station connects more than ten major commercial complexes, forming a closely interconnected commercial service network that spans both above-ground and underground spaces. This unique urban morphology facilitates efficient pedestrian flow and seamless movement between different levels, fostering a highly integrated environment for shopping, dining, and entertainment. This diverse range of activities attracts a large number of local residents as well as domestic and international tourists, making Xinjiekou a key driver of Nanjing’s thriving service industry. Therefore, the complex three-dimensional pedestrian network and dense commercial service layout of Xinjiekou make it an ideal subject for this study.
Figure 1.
Map and aerial photograph of Xinjiekou.
Xinjiekou is not only the commercial center of Nanjing but also a crucial strategic node in the Yangtze River Delta economic zone. As the “heart” of Nanjing, Xinjiekou exerts a strong influence on surrounding cities through its highly developed commercial network and convenient transportation system, driving the linked development of consumption and entertainment industries across the region. With the deepening economic integration of the Yangtze River Delta, this cross-regional economic synergy has positioned Xinjiekou not only as a core area of local consumption but also as a hub for interregional commercial activities within the Yangtze River Delta. This provides a unique urban context and an important empirical basis for exploring the relationship between three-dimensional pedestrian networks and service industry layouts in this study.
2.2. Data Sources
This study used three types of data, namely, three-dimensional walking network data, catering formats data, and per capita consumption data for the catering formats. We drew on the method of Zhang and Qing (2019) to model the three-dimensional walking network data in AutoCAD2024 [29]. The catering format data were programmed using Python3.11 from the Gaode2.0 developer platform (https://lbs.amap.com, accessed on 30 October 2023), which includes the name, category, spatial location, and other information of the catering formats. The per capita consumption data of the catering formats came from Dianping.com11.12.5 (https://www.dianping.com, accessed on 4 December 2023) and mainly comprised coordinates, merchant names, classifications, and per capita consumption. To ensure the accuracy of the data, we conducted field research to clean and modify erroneous and incomplete data.
3. Methods
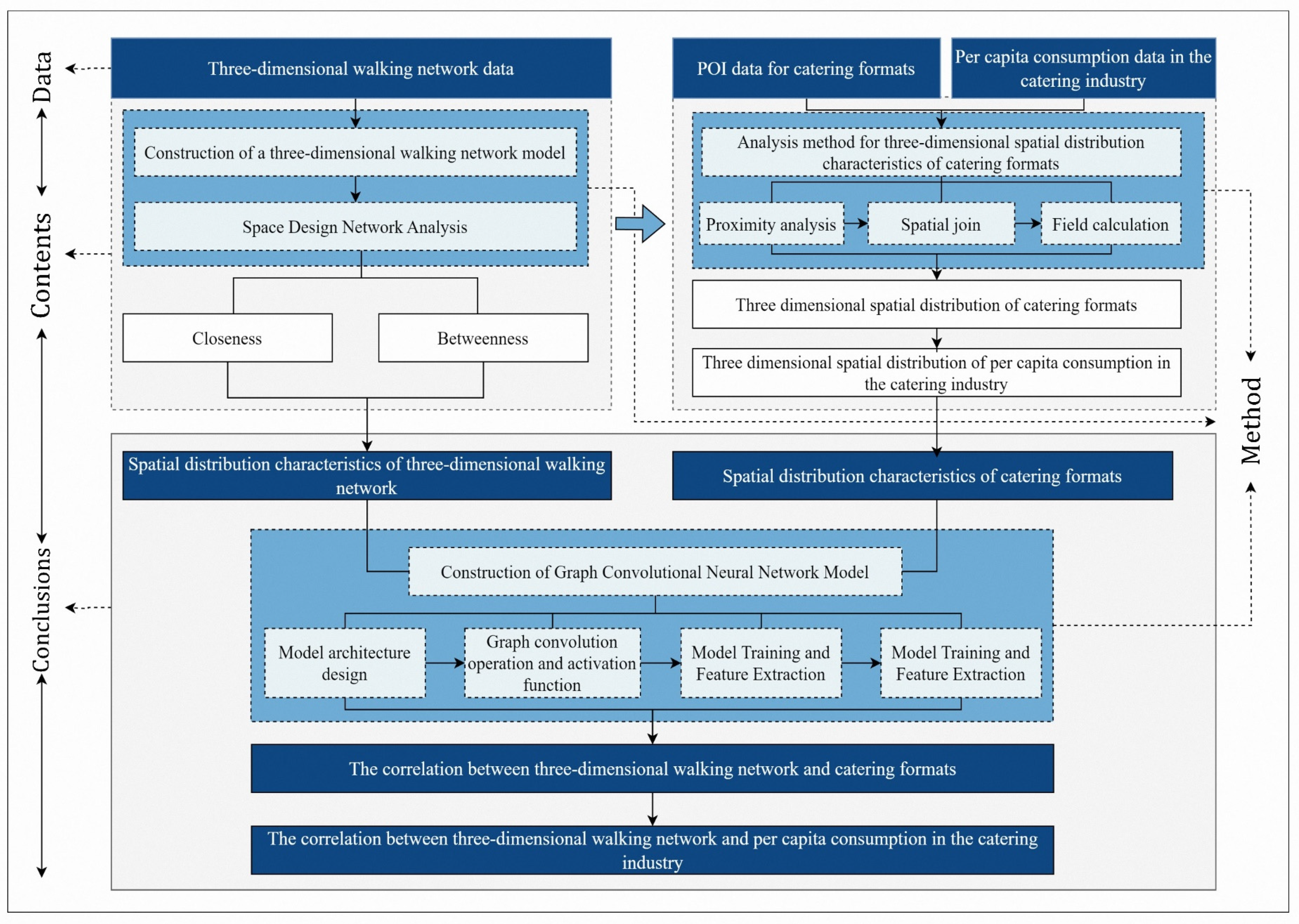
To determine the correlation characteristics between the three-dimensional pedestrian network and catering formats, we conducted field surveys to obtain and map the three-dimensional pedestrian network model of Xinjiekou in Nanjing and constructed a research framework to explore the correlation between the three-dimensional pedestrian network and catering formats (Figure 2). This framework mainly consists of three parts. First, we constructed a three-dimensional pedestrian network model for the central area of Xinjiekou, obtaining characteristic information about the three-dimensional pedestrian network by analyzing network closeness and betweenness. Next, we proposed an analysis method for the spatial distribution characteristics of catering formats in three-dimensional spaces to examine the distribution of catering formats in such spaces. Finally, we built a graph convolutional neural network model to analyze the correlation between variables of the three-dimensional pedestrian network and the characteristics of catering formats, investigating the correlation characteristics between the three-dimensional pedestrian network and catering formats in the central area of Xinjiekou.
Figure 2.
Research framework.
3.1. Construction of a Three-Dimensional Walking Network Model
The multi-level pedestrian system in the Xinjiekou area of Nanjing connects the rapid transit of the underground layer, the conventional traffic of the ground layer, and the internal paths of various shopping malls, forming a complex multi-level system. Therefore, to scientifically simulate and analyze pedestrian activities, we utilized the three-dimensional pedestrian network to connect various built environments.
First, we constructed the network in AutoCAD using the standard centerline method. Based on Baidu Maps19.3.0 (www.baidu.com, accessed on 15 October 2023) and combined with field surveys, we mapped the underground passages connected to the subway stations and the public pedestrian paths within shopping malls, including vertical transition spaces such as stairs, elevators, and escalators. These were merged with the outdoor pedestrian network to form a three-dimensional spatial model, resulting in a complex network system that includes two underground levels and eight above-ground levels (Figure 3).
Figure 3.
Three-dimensional walking network model: (a) Overall pedestrian network construction; (b) Construction of pedestrian networks on different floors.
Next, we preprocessed the data on the ArcScene10.2 platform through processes such as spatial projection transformation. We obtained the required road network segments by splitting intersections and checking all intersections.
Finally, to correct errors in the spatial network, we ran the Prepare Network tool4.1.0 in the sDNA toolbox and obtained the spatial database of the three-dimensional pedestrian network.
3.2. Spatial Design Network Analysis
Spatial Design Network Analysis (sDNA) is an extended spatial syntax model developed by Cardiff University in the UK (http://www.cardiff.ac.uk/sdna, accessed on 1 February 2024) used to measure the multiscale spatial topology patterns of urban street networks [30]. It treats network links as primary spatial analysis units, rather than as nodes [31]. Compared with the traditional spatial syntax, it can treat a large number of curved links of individual straight segments as a single unit, greatly improving the computational speed of road networks. More importantly, sDNA can be equivalently calculated on the X-, Y-, and Z-axes for changes in distance, angle, or direction using the ArcGIS10.2 platform [32]. Therefore, sDNA tools can be used to analyze the potential vitality distribution of three-dimensional networks. Drawing on Dhanani and Vaughan (2016) and Kang (2017), we chose closeness and betweenness to analyze the topological characteristics of the three-dimensional walking network in the study area [33,34].
3.2.1. Closeness
Closeness represents the degree of clustering of the pedestrian networks within a study area. This indicator reflects the connectivity and accessibility between a local space and all the other spaces in the network. High closeness indicates that a location has high accessibility and centrality. The solution adopted by sDNA is to measure the average travel distance from a node to other spatial nodes, known as Mean Euclidean Distance (MED). MED is defined by Equation (1),
where MED(x) is the closeness of node x in the system, is the set of all links reached by link x over a certain distance; P(y) is the weight of point y within the search radius; and is the shortest path distance from point x to point y.
3.2.2. Betweenness
Betweenness represents the number of times a road network is traversed by the shortest path between any two connected segments within a specific search radius, reflecting the potential of the street as a crossing motion channel [35]. The higher the intermediary degree, the stronger the traffic capacity of the road network [36]. This study focuses on the traffic potential of spatial networks; therefore, betweenness (BtA) was used as an indicator to measure the mediating degree. BtA is defined by Equation (2),
where BtA(x) represents the betweenness of node x, Ry is the set of nodes within the search radius R of node y, P(z) is the weight of node z within the search radius, and N is the collection of polylines in the global spatial system. OD(y, x, z) represents the shortest topological path between nodes y and z passing through node x in the search radius R, as defined by Equation (3),
3.3. Analysis of Three-Dimensional Spatial Distribution Characteristics of Catering Formats
Current studies on the spatial distribution of the catering formats primarily employ methods such as kernel density analysis, standard deviational ellipse, and average nearest neighbor analysis to explore the distribution characteristics and aggregation patterns of the catering formats, while considering relationships with factors like population, economy, and transportation. However, these methods have not yet detailed the distribution of the catering formats in three-dimensional space. Therefore, we analyzed the three-dimensional spatial distribution characteristics of catering formats from the perspective of catering formats and their per capita consumption. We analyzed the degree of aggregation of catering formats in the three-dimensional space and the trend of changes in per capita consumption levels to provide a reference for optimizing the layout structure and store location of future catering formats.
The first step involved generating neighboring points so that catering format point data could be integrated into the nearest walking network. This study used point-to-line closeness analysis to generate neighboring points and extracted the road point closest to the catering format point by searching for elements in neighboring objects.
The second step was to connect the spaces to achieve matching between the attributes of the catering format point elements and walking network line elements. By calculating the spatial distribution relationships between the elements, it is possible to count the number of online catering formats in each segment of the walking path.
The third step was the field calculation, which involved calculating the distribution of catering formats per unit length based on spatial connections and converting the calculation results into linear data for analysis. The calculation results were divided into five categories based on geometric intervals, and the distribution of catering formats in three-dimensional space was visualized using ArcScene10.2 (Figure 4).
Figure 4.
Analysis method for three-dimensional spatial distribution characteristics of catering formats.
3.4. Construction of the Graph Convolutional Neural Network Model
Machine learning techniques have been widely applied in urban analysis, particularly in handling three-dimensional spatial structures and complex networks, where they demonstrate significant advantages. For example, Ye et al. (2019) proposed a method for assessing street visual quality based on machine learning algorithms and street view images, successfully overcoming the limitations of traditional subjective evaluations by quantifying the perceived visual quality of streets [37]. Biljecki and Ito (2021) conducted a systematic review of the application of deep learning techniques in urban analysis, showcasing how the combination of street view images and other urban data enhances analytical precision and efficiency [38]. Wang and Biljecki (2022) reviewed the use of unsupervised machine learning in urban studies, elucidating the potential of machine learning to explore complex spatial patterns in cities [39].
In this study, building on the aforementioned research, we use Graph Convolutional Networks (GCNs) to analyze the spatial relationship between three-dimensional pedestrian networks and the catering formats’ layout. GCNs are an extension of traditional Convolutional Neural Networks (CNNs) specifically designed to handle irregular graph-structured data by performing convolution operations on graph nodes and their connections to extract features [40]. Compared to other neural networks, the advantage of GCNs lies in their ability to effectively process irregular and complex graph-structured data by aggregating information from neighboring nodes to capture local topological properties. Moreover, GCNs offer high parameter sharing and computational efficiency, dynamically adapting to different graph structures, making them particularly suitable for tasks that capture spatial relationships and multidimensional features [41]. Therefore, we selected GCNs to handle complex spatial relationships and multidimensional data, capturing the topological characteristics of pedestrian networks and their influence on the distribution of the catering formats.
3.4.1. Model Architecture Design
The architecture of the Graph Convolutional Neural Network (GCN) model in this study consists of an input layer, multiple convolutional layers, activation functions, and an output layer (Figure 5). The input data include the node feature matrix xxx and the edge indices of the graph. Each node is characterized by two values: MED800 and BtA800. MED800 represents closeness centrality, which measures the proximity of a node to other nodes within the network, while BtA800 represents betweenness centrality, reflecting the role of a node as a bridge in the shortest paths between other nodes in the network. These features are used to predict the number of catering formats and the per capita consumption, which serve as the output labels of the model.
Figure 5.
Graph convolutional neural network model.
The node features x are constructed by calculating the closeness centrality (MED800) and betweenness centrality (BtA800) for each node. These two metrics collectively reflect each node’s topological position within the three-dimensional walking network and its relative importance in the network. The edge weights are defined based on the spatial adjacency relationship of these features, reflecting the spatial connectivity between nodes and the intensity of their interactions within the network. The model aggregates information from nodes and their neighbors through multiple convolutional layers, gradually extracting spatial features related to the distribution of catering formats. Each convolution operation propagates features among neighboring nodes, progressively enhancing the expression of local topological information. Finally, the output layer generates feature representations for each node, which are used to predict the number of catering formats and the per capita consumption related to the node’s location.
The convolutional layers first map the node features from 2 dimensions to 32 dimensions for the graph convolution operation. The formula for the first convolutional layer is:
where is the normalized graph Laplacian matrix, and W(0) is the weight matrix of the first layer.
Next, the second convolutional layer maps the 32-dimensional features to 64 dimensions:
In the third layer, the 64-dimensional features remain unchanged:
Then, the fourth layer reduces the 64-dimensional features to 32 dimensions:
Finally, in the fifth layer, the 32-dimensional features are mapped to 1 dimension as the output:
After each convolutional layer, the ReLU activation function is used to introduce non-linearity. Following the last convolutional layer, a Dropout layer is used to prevent overfitting:
The model’s output is the processed node features, which provide important information about the relationship between the pedestrian network and catering formats. These features are used for subsequent predictions of the number of catering formats and per capita consumption.
3.4.2. Graph Convolution Operation and Activation Function
In each layer of the Graph Convolutional Network (GCN), the adjacency relationships defined by the edge index are used to aggregate the features of each node with those of its neighboring nodes, thereby facilitating information transfer. This characteristic enables each node to learn more information from its neighbors, enhancing the richness of feature representation (Thomas N). After feature aggregation, the model introduces non-linear transformations through the activation function (ReLU), allowing the model to learn more complex feature representations. The non-linear transformation formula is defined as Equation (10):
where represents the feature matrix of the l-th layer, is the normalized graph Laplacian matrix, and W(l) is the weight matrix of the l-th layer.
By performing feature transformation layer by layer, the network ultimately reduces the node features to the target dimensionality, outputting the final node representations. This dimensionality reduction process ensures the simplicity and effective expression of features, enabling the model to better adapt to subsequent prediction tasks.
3.4.3. Model Training and Feature Extraction
The training of the Graph Convolutional Network (GCN) is achieved by minimizing the Mean Squared Error (MSE) loss function. The model continuously adjusts its parameters to better predict the target features (number of catering formats and per capita consumption). During each training iteration, the model optimizes its parameters using the backpropagation algorithm to minimize the error between the predicted and actual values. Specifically, the loss function is defined as:
where yi is the actual value of the i-th sample, is the predicted value from the model, and N is the total number of samples. By minimizing this loss function, the model continually adjusts the parameters W and b to improve prediction accuracy.
In model training, we used the following hyperparameter settings (Table 1) to ensure effective training and prevent overfitting. These settings guarantee that the model converges stably during the training process and avoids overfitting when extracting node features. Ultimately, the model extracted the features of each node, which incorporate information from both the node and its neighborhood, serving as an important foundation for subsequent correlation analysis.
Table 1.
Hyperparameter settings.
3.4.4. Correlation Analysis
After the model has been trained and the features have been extracted, we analyze the relationship between the node features and the target features (number of catering formats and per capita consumption) by calculating the Pearson correlation coefficient. The formula for the Pearson correlation coefficient is:
where and are the feature value and target value of the i-th node, respectively, and and are the mean values of the node features and target features, respectively. This metric quantifies the extent to which the node features influence the target features, thereby revealing the potential correlations between the characteristics of the pedestrian network and the catering formats.
4. Results
4.1. Spatial Distribution Characteristics of Three-Dimensional Walking Networks
When people walk in a three-dimensional walking network, they may have different perceptions of the street network configuration. We set the neighborhood radius for walking to 800 m (approximately a ten-minute walking distance). To study the impact of three-dimensional walking networks on the distribution of catering formats, we obtained two indicators from the sDNA software4.1.0 to measure the centrality of the network space [42], namely, closeness and betweenness. Figure 6 shows the spatial distributions of these two indicators.
Figure 6.
Distribution of pedestrian network at Xinjiekou (R = 800 m): (a) Closeness of two-dimensional pedestrian networks; (b) Closeness of three-dimensional pedestrian networks; (c) Closeness of pedestrian networks on different floors; (d) Betweenness of two-dimensional pedestrian networks; (e) Betweenness of three-dimensional pedestrian networks; (f) Betweenness of pedestrian networks on different floors.
The closeness of the central area of Nanjing Xinjiekou showed a clear trend of central aggregation. The high-closeness areas were mainly distributed in the Xinbai Shopping Mall and Dongfang Fulade (Figure 6a,b). The average distance between the nodes in these areas was the smallest and the nodes in the transportation network were the easiest to reach. The overall structure of the three-dimensional pedestrian network was dominated by the ground space (Figure 6c), characterized by high closeness. The high-closeness spaces of indoor pedestrian networks mainly included vertical traffic and its connecting spaces with each floor. This indicates that the spatial system of commercial complexes was relatively complete and could promote the three-dimensional development of commercial spaces effectively through a certain number of vertical transportation facilities, such as elevators, escalators, and stairs.
Betweenness centrality refers to the possibility of an intermediary site attracting traffic. The vitality center of the research area was concentrated in the southern part of Xinjiekou, including the Xinbai Shopping Mall, Central Shopping Mall, and Dongfang Fulade (Figure 6d,e). The pedestrian network of these shopping malls relies on the T-shaped space of the Xinjiekou subway station, which improves connectivity and facilitates pedestrian activity. This means that the pedestrian network within the Nanjing Xinjiekou subway station plays an important role in connecting indoor and outdoor areas, as well as the shortest path inside the shopping mall. At the same time, in the three-dimensional space of the building (Figure 6f), high-betweenness spaces are distributed on each floor and located in the center of the building, with the distribution of betweenness centrality showing an inward trend. This indicates that these pedestrian networks are the main channels within the commercial complex and are responsible for most of the traffic flow in the central area of Xinjiekou.
4.2. Spatial Distribution Characteristicsof Catering Formats
In order to have a more intuitive understanding of the spatial distribution characteristics of the catering formats, we constructed a three-dimensional spatial distribution analysis method for catering formats. We transformed 465 catering formats point-of-interest (POI) data into line data and analyzed the layout characteristics of catering format types and per capita consumption in the central area of Xinjiekou from two-dimensional and three-dimensional perspectives. This information reflected the spatial distribution of the catering formats and the trend of changes in per capita consumption spatial distribution, demonstrating the spatial characteristics of the catering formats with high concentration and per capita consumption in areas with dense distribution of formats (Figure 7).
Figure 7.
Distribution of catering formats in Xinjiekou: (a) Two-dimensional spatial distribution of catering formats; (b) Three-dimensional spatial distribution of catering formats; (c) Spatial distribution of catering formats on different floors; (d) Two-dimensional spatial distribution of per capita consumption in the catering formats; (e) Three-dimensional spatial distribution of per capita consumption in the catering formats; (f) Spatial distribution of per capita consumption in the catering formats on different floors.
4.2.1. Overall Distribution Characteristics of Catering Formats
From a two-dimensional perspective, the distribution of catering formats in the central area of Xinjiekou has a certain degree of spatial continuity. Figure 7a shows that the catering formats are highly distributed within the various shopping malls and subway station areas, including the Xinbai, Dongfang, and Central shopping malls. At the same time, catering formats tend to be distributed on both sides of roads directly connected to various shopping malls, forming a whole indoor business space.
From a three-dimensional perspective, the spatial distribution of catering formats shows significant differences at different levels. Figure 7b,c show that the overall spatial distribution of the catering formats is relatively scattered, with different levels of format aggregation. The underground and ground-level areas in the central area of Xinjiekou are densely distributed, with the largest number of catering formats at the basement level, consisting mainly of snack, pastry, and cold drink shops. This is because the establishment of subway station areas has brought a large number of people to the area, and catering formats are concentrated in this area to bring convenience to travelers while meeting their basic consumption needs. However, the number of catering formats in the middle and top areas of the commercial complexes is relatively small. Because the space is mainly composed of Chinese restaurants, hot pot restaurants, and various foreign restaurants, the superior environment makes the average area of its stores larger and more dispersed.
4.2.2. Distribution Characteristics of Catering Formats Based on Per Capita Consumption
From a two-dimensional perspective, there are significant differences in the per capita consumption and distribution characteristics of the catering formats. The high per capita consumption is mainly concentrated in the central part of Xinjiekou (Figure 7d), with Deji Plaza, Xinbai Shopping Mall, and Dongfang Fulade Commercial Complex as the main indoor areas, along with the Jinling Hotel area in the northwest outdoor area. This means that the proportion of mid- to high-end catering formats in these four categories is relatively high. Because of its core location in the central area of Xinjiekou, it is connected by subway walking routes to promote consumption, thus forming a high-value area for per capita consumption in catering formats. In addition, the per capita consumption of the catering formats in other areas of Xinjiekou is mainly concentrated around various commercial complexes, with a low and sparse distribution.
From a three-dimensional perspective, the per capita consumption level of the catering formats is unevenly distributed Figure 7e,f. The negative segment has the largest number of catering formats, mainly consisting of mid- to low-end restaurants, such as snack shops and beverage shops. However, the service coverage of this type of business is small, the population’s frequency of dining is high, and the per capita consumption level is low. As the floors rise, the types of catering formats gradually shift toward mid- to high-end restaurants, such as Chinese restaurants and various foreign restaurants. Due to the targeting of mid- to high-end consumer groups and high demand thresholds, they belong to a niche group of consumers. Therefore, in this regard, the catering formats have a wide range of service coverage and high per capita consumption levels.
4.3. Correlation between the Three-Dimensional Walking Network and Catering Formats
By constructing a Graph Convolutional Neural Network (GCN), the model is able to aggregate the features of closeness centrality (MED) and betweenness centrality (BtA) within the walking network through multi-layer convolution operations, thereby revealing the different impacts of these two metrics on the distribution of catering formats (Figure 8). Nodes with higher closeness centrality represent areas that are more easily accessible, as they are closer to other nodes in the network, indicating stronger walkability and better transportation access. The model results show that catering formats tend to be densely located in these high-closeness areas, where not only is the number of catering formats, but the per capita consumption levels are also elevated. On the other hand, nodes with high-betweenness centrality, while playing an important role in network connectivity, do not show a significant correlation with the clustering of catering formats or high consumption levels. The GCN captures the functional characteristics of these nodes, which act more as transitional or connecting points, reflecting the reality that catering formats are less frequently located in these transportation hubs or noisy areas.
Figure 8.
Correlation between three-dimensional pedestrian network and catering formats.
The output results of the Graph Convolutional Neural Network (GCN) further show that certain feature dimensions are enhanced in the convolutional layers, while others are weakened. This occurs primarily because the GCN, during the process of layer-by-layer feature aggregation, strengthens certain features that are significantly related to the distribution of catering formats—such as closeness centrality (MED)—through the propagation of information from neighboring nodes. The level of closeness centrality in the walking network reflects a node’s centrality and connectivity with other nodes. Through multiple layers of convolution, the model captures the critical role of this characteristic within the network structure, thereby enhancing the feature dimensions related to walkability. On the other hand, while betweenness centrality (BtA) serves as a bridge in the overall connectivity of the walking network, its correlation with the distribution of catering formats is weaker. As a result, the model downweights this feature accordingly. This demonstrates the ability of the GCN to adaptively adjust feature weights, allowing the model’s output to more accurately reflect the actual spatial relationships. The results theoretically explain how local topological characteristics of the walking network, such as closeness centrality, influence commercial clustering, while betweenness centrality primarily affects node connectivity but has a limited impact on the development of catering formats.
Further analysis of the scatter plot in Figure 8 reveals that closeness centrality and betweenness centrality have different effects on the number of catering formats and per capita consumption levels. First, from the perspective of closeness, there is a positive correlation between pedestrian network closeness and both the number of catering formats and per capita consumption levels. Nodes with high closeness are typically closer to other nodes, indicating that these areas have convenient transportation and strong walkability. This convenience attracts more catering formats and high-spending customers. Such favorable walking conditions help increase consumer visit frequency and willingness to spend, thereby promoting the prosperity of the catering formats. Consequently, areas with high closeness often have a rich variety of catering formats and higher per capita consumption levels. Specifically, high-closeness areas in the Xinjiekou central district, such as the Xinbai Shopping Mall and the Deji Plaza, concentrate a large number of catering formats and high-spending customers, consistent with the characteristics of high closeness and convenience.
On the contrary, there is a negative correlation between pedestrian network betweenness centrality and both the number of catering formats and per capita consumption levels, with a low correlation coefficient. This indicates that betweenness centrality has almost no significant correlation with the number of catering formats and per capita consumption. Nodes with high-betweenness centrality typically handle more traffic flow and connection functions. These areas may be less favorable for the concentration of catering formats and high consumption levels due to factors such as high traffic flow and noisy environments. Therefore, in areas with high-betweenness centrality, the number of catering formats and per capita consumption levels are relatively low. However, given the correlation coefficient is close to zero, it can be considered that betweenness centrality does not significantly impact catering formats and consumption levels.
Further analysis of the impact of closeness and betweenness centrality on catering formats in three-dimensional space reveals the complex relationship between the three-dimensional pedestrian network and catering formats across different levels and vertical dimensions. High-closeness areas on underground and ground levels attract a large concentration of catering formats and high-spending customers due to convenient transportation and strong walkability. These areas include not only major commercial complexes in Xinjiekou, such as the Xinbai Shopping Mall and the Deji Plaza, but also extend to the underground passages connecting metro stations and other major transportation hubs, showing significant catering formats agglomeration effects and higher per capita consumption levels.
In the middle and top levels of commercial complexes, the impact of pedestrian network closeness and betweenness centrality on catering formats differs. High-closeness areas in these levels mainly include vertical transportation nodes within commercial complexes, such as elevators, escalators, and stairs. These areas attract a certain number of catering formats due to their strong connectivity and high walkability. However, the spatial utilization in the middle and top levels mainly focuses on high-end and specialty dining, resulting in the relatively dispersed distribution of catering formats and higher per capita consumption levels. Although betweenness centrality is important in these vertical transportation nodes, factors like noisy environments and lack of stopping space limit the development of the catering formats.
In summary, the dense distribution of catering formats in high-closeness areas indicates that areas with strong walkability are more likely to attract the concentration of catering formats. Additionally, the higher per capita consumption levels in these areas suggest that convenient walking conditions can enhance consumer spending willingness. Meanwhile, the weaker impact of betweenness centrality on catering formats suggests that while high-betweenness nodes are crucial for connectivity, they do not necessarily favor the development of the catering formats.
5. Discussion
This study focuses on the central area of Xinjiekou in Nanjing, where a three-dimensional pedestrian network model was constructed through field research. Using spatial design network analysis tools, the study conducted an in-depth analysis of the betweenness and closeness centrality of the three-dimensional pedestrian network. Based on this, the study proposes an innovative method for analyzing the distribution of service industries in three-dimensional spaces. By constructing a Graph Convolutional Network (GCN), this study quantitatively analyzes the relationship between the three-dimensional pedestrian network and the catering formats in the central area of Xinjiekou.
The main contributions of this study are as follows:
- (1)
- Proposal of a New Methodology for Analyzing the Relationship Between Three-Dimensional Pedestrian Networks and Service Industry Layouts. Traditional research has largely focused on two-dimensional spaces, often using methods like kernel density analysis, standard deviation ellipses, and nearest neighbor analysis to reveal distribution characteristics and clustering patterns of businesses. However, these methods fall short of fully capturing the deeper relationship between walking networks and business layouts in complex 3D urban spaces. This study innovatively combines 3D walking network models with Graph Convolutional Neural Networks (GCNs), overcoming the limitations of two-dimensional analysis. The introduction of GCNs is based on their superior performance in handling complex graph-structured data. The 3D walking network exhibits intricate topological structures, and GCNs can capture both the spatial connections between nodes and their attributes (such as closeness and betweenness centrality), effectively integrating this information to reveal the multi-level impact of walking networks on business distribution. Compared to traditional statistical analysis methods, GCNs can deeply explore the underlying structural features in 3D spaces and analyze the complex relationship between catering formats and walking networks across multiple dimensions. This method enables a more precise description of the spatial distribution characteristics of catering formats in 3D urban spaces, expanding the research perspective on the multidimensional relationships within complex urban systems. Moreover, it has broad applicability, providing new insights for studies on 3D walking networks and service layouts in other cities.
- (2)
- Revelation of the Significant Impact of Three-Dimensional Pedestrian Network Design on Service Industry Layouts Using the Catering Format as a Case Study. The study found that areas with high-closeness centrality are concentrated in underground and lower-level outdoor spaces near subway stations and main entrances. The convenience of transportation in these areas has led to the high concentration of catering formats and the formation of high consumption levels. In contrast, the mid-level and upper-level indoor spaces of commercial complexes, due to the effective configuration of vertical transportation facilities, attract more upscale catering establishments. Meanwhile, areas with high-betweenness centrality, due to higher vertical and horizontal traffic flow, limit the clustering of the catering formats, resulting in more complex commercial vitality distribution. Therefore, planners should prioritize the layout of closeness centrality in designing three-dimensional pedestrian networks to promote the rational clustering and efficient operation of service industries. Additionally, understanding the impact of betweenness centrality on traffic flow is crucial to balancing traffic flow and commercial layout, thereby achieving sustainable urban development by improving land-use efficiency and urban vitality.
Furthermore, the study identifies three key findings regarding the relationship between three-dimensional pedestrian networks and catering formats. First, closeness centrality remains an important factor influencing service industry layouts in three-dimensional urban spaces. Lower-level and underground spaces in Xinjiekou, due to their convenience and high accessibility, attract a high concentration of catering establishments, consistent with closeness centrality theory, which suggests that areas with high-closeness centrality effectively promote commercial activity [43]. This study extends the theory by revealing that differences in closeness centrality in vertical spaces also significantly affect format distribution. Particularly in mid- and upper-level spaces, the layout of vertical transportation facilities enhances the closeness centrality of these areas, driving the development of upscale catering establishments on these floors. Second, the influence of betweenness centrality in three-dimensional pedestrian networks is more complex. Although areas with high-betweenness centrality handle large amounts of traffic flow and serve as connectors, these areas do not exhibit significant clustering of catering establishments. The study suggests that in highly three-dimensional commercial environments, high-betweenness centrality may lead to excessive traffic flow, reducing customer dwell time and suppressing commercial vitality. This aligns with the “space syntax” theory, indicating that areas with high-betweenness centrality do not always promote commercial clustering [44]. Finally, the study finds that the distribution of catering establishments across different floors reflects stratified consumption patterns. Lower-level and underground spaces are home to snack shops and bakeries catering to basic consumption needs, while mid- and upper-level spaces host upscale catering establishments. This demonstrates that the closeness and the betweenness centrality of the pedestrian network play a key role in format layout, with complex interactions between spatial usage across different floors and consumer demand [45].
This study does have some limitations. First, the analysis is confined to the three-dimensional pedestrian network within an 800 m walking radius, neglecting the complexity of pedestrian networks at other scales. Future research could extend the analysis to different scales, exploring how variations in walking radius impact closeness and betweenness centrality to more comprehensively reveal the characteristics of pedestrian networks at different spatial scales. Second, the study only uses the catering formats as a representative case, without considering the diversity of other service industries and their distribution characteristics in three-dimensional spaces. Service industries such as commercial services, cultural services, and entertainment services play different roles in urban space, and their spatial requirements and layout patterns may differ significantly. Future research should include more categories of service industries in the analysis, exploring their distribution patterns in complex three-dimensional spaces and their interactions with pedestrian networks. Third, while this study uses GCN to explore the relationship between three-dimensional pedestrian networks and catering formats, it does not delve into more dynamic predictive analysis. GCN, as a tool capable of handling complex graph-structured data, holds significant potential for prediction. Future studies could incorporate time series data to further construct dynamic predictive models, analyzing the evolutionary trends of the catering formats in three-dimensional spaces. Additionally, external factors such as economic environment, policy changes, and social behavior should be incorporated into the model to improve its predictive accuracy and broader applicability. These improvements would provide more forward-looking and practical theoretical support for urban planning and commercial decision-making, contributing to the sustainable development of future cities.
6. Conclusions
The effective utilization of three-dimensional urban space can increase land-use potential and value, thereby enhancing the development capacity of compact cities [46,47,48,49]. Therefore, we propose a research method to study the spatial distribution characteristics of service industries in three-dimensional spaces, using catering formats as an example, and fitting these with the three-dimensional pedestrian network. This method is applicable to the study of the distribution of various types of formats in three-dimensional spaces, providing additional content for related field research.
In the case study of Nanjing’s Xinjiekou central district, we analyzed the distribution patterns of the three-dimensional pedestrian network and the catering formats. We found a clear central clustering trend in the closeness centrality of the pedestrian network, primarily dominated by ground-level spaces, with vertical transportation nodes and their connecting spaces exhibiting high-closeness centrality. On the other hand, areas with high-betweenness centrality are usually located at the core of buildings. These areas, due to their heavy traffic flow, tend to limit the clustering of catering establishments. In two-dimensional space, catering formats show a certain continuity, with dense, lower-cost establishments concentrated in underground and ground-level areas, while mid- and upper-level spaces tend to host high-end dining options with higher consumption levels.
Further analysis using the Graph Convolutional Network (GCN) model shows that high-closeness centrality in the pedestrian network significantly promotes the clustering of the catering formats and the formation of higher consumption levels, while the impact of high-betweenness centrality areas is relatively weaker. The analytical method proposed in this study not only aids planners in identifying high-closeness centrality areas that are suitable for service industry clustering but also optimizes commercial layouts, enhances land-use efficiency, and supports the sustainable development of compact cities. Additionally, this method offers new insights into balancing traffic flow and commercial vitality, helping to prevent the weakening of commercial clustering due to excessive traffic flow. This approach is not only applicable to the study of catering formats but can also be extended to the spatial distribution analysis of other service industries. It provides broad empirical support for resource allocation and overall urban layout optimization in complex three-dimensional urban spaces, contributing to the sustainable development of urban environments.
Author Contributions
Conceptualization, X.H.; methodology, X.H. and R.B.; software, R.B. and C.L.; validation, R.B.; formal analysis, X.H. and B.S.; investigation, R.B. and H.W.; resources, X.H. and C.L.; data curation, R.B. and B.S.; writing—original draft preparation, X.H., R.B. and C.L.; writing—review and editing, X.H., R.B. and B.S.; visualization, R.B. and H.W.; supervision, X.H. and H.W.; project administration, X.H. and C.L.; funding acquisition, X.H. and B.S. All authors have read and agreed to the published version of the manuscript.
Funding
This research was funded by the National Key R&D Program of China (Urban Stock Space Evaluation and Optimization Technologies) (2022YFC3800204); Priority Academic Program Development of Jiangsu Higher Education; National Natural Science Foundation of China (grant number: 52178034).
Data Availability Statement
The original contributions presented in the study are included in the article, further inquiries can be directed to the corresponding author.
Conflicts of Interest
The funders had no role in the design of the study; in the collection, analyses, or interpretation of data; in the writing of the manuscript; or in the decision to publish the results.
References
- Lerman, Y.; Rofe, Y.; Omer, I. Using Space Syntax to Model Pedestrian Movement in Urban Transportation Planning. Geogr. Anal. 2014, 46, 392–410. [Google Scholar] [CrossRef]
- Zhao, J.; Sun, G.; Webster, C. Walkability scoring: Why and how does a three-dimensional pedestrian network matter? Environ. Plan. B Urban Anal. City Sci. 2021, 48, 2418–2435. [Google Scholar] [CrossRef]
- Wang, Y.; Liang, L. Subterranean city: The introduction of pedway in Chicago. Urban Plan. Int. 2010, 25, 95–99. [Google Scholar]
- Sun, G.; Webster, C.; Zhang, X. Connecting the city: A three-dimensional pedestrian network of Hong Kong (RTPI Research Excellence Commended Award). Environ. Plan. B 2019, 48, 60–75. [Google Scholar]
- Luo, X. Research on the construction of three-dimensional pedestrian transportation systems in urban centers both domestically and internationally. Huazhong Archit. 2014, 32, 127–131. [Google Scholar]
- Zhu, L.; Wang, L.; Li, X.; Zhang, L. A Summary of analysis and application research on the spatial distribution of POI data based on urban service industry. J. Phys. Conf. Ser. 2020, 1634, 012070. [Google Scholar] [CrossRef]
- Fan, C.; Huang, X.; Zhou, L.; Gai, Z.; Zhu, C.; Zhang, H. China’s Gridded Manufacturing Dataset. Sci. Data 2022, 9, 742. [Google Scholar] [CrossRef]
- Cui, X.; Zhang, J.; Huang, W.; Liu, C. Spatial Pattern and Mechanism of the Life Service Industry in Polycentric Cities: Experience from Wuhan, China. J. Urban Plan. Dev. 2023, 149, 05023015. [Google Scholar] [CrossRef]
- Qin, X.; Zhen, F.; Zhu, S.; Xi, G. Spatial Pattern of Catering Industry in Nanjing Urban Area Based on the Degree of Public Praise from Internet: A Case Study of Dianping.com. Sci. Geogr. Sin. 2014, 33, 270–283. [Google Scholar]
- Yin, G.; Liu, Y.; Wang, F. Emerging Chinese new towns: Local government-directed capital switching in inland China. Cities 2018, 79, 102–112. [Google Scholar] [CrossRef]
- Cui, J. Building three-dimensional pedestrian networks in cities. Undergr. Space 2021, 6, 217–224. [Google Scholar] [CrossRef]
- Chen, Y.; Chen, Y.; Yin, G.; Song, C.; Hou, Y. The impact of road network centrality on the spatial layout of the catering industry: A case study of the main urban area of Qingdao. Geography 2022, 42, 1609–1618. [Google Scholar]
- Li, H.; Xie, K.; Zhang, Z. The effects of consumer experience and disconfirmation on the timing of online review: Field evidence from the restaurant business. Int. J. Hosp. Manag. 2020, 84, 102344. [Google Scholar] [CrossRef]
- Wang, Y.; Lin, W.; Feng, C. The Impacts of Information and Communication Technologies (ICT) on the Spatial Distribution of Urban Customer Services: A Case Study of Online Takeaway Industry in Beijing. Urban Dev. Stud. 2019, 26, 100–107. [Google Scholar]
- Njomo, M. Effects of Road Construction on Business Performance among Restaurant Enterprises in Nairobi County; Strathmore University: Nairobi, Kenya, 2018. [Google Scholar]
- Bruyns, G.; Nel, D.; Higgins, C.D.; Nes, A.V. Flat Versus Volumetric Methodologies: Restructuring Spatial Analysis and Other Indices. In Proceedings of the 12th International Space Syntax Symposium, Beijing, China, 8–13 July 2019. [Google Scholar]
- Bruyns, G.J.; Higgins, C.D.; Nel, D.H. Urban volumetrics: From vertical to volumetric urbanisation and its extensions to empirical morphological analysis. Urban Stud. 2021, 58, 922–940. [Google Scholar] [CrossRef]
- Bruyns, G.J.; Nel, D.; Higgins, C.D. Flat city versus volumetric city, re-application of the layered movement network approach. In Proceedings of the International Seminar on Urban Form, XXV International Seminar on Urban Form 2018 Urban Form and Social Context: From Traditions to Newest Demands, Krasnoyarsk, Russia, 5–9 July 2018; Siberian Federal University: Krasnoyarsk, Russia, 2019. [Google Scholar]
- Moudon, A.V. Urban morphology as an emerging interdisciplinary field. Urban Morphol. 1997, 1, 3–10. [Google Scholar] [CrossRef]
- Conzen, M.R.G. Alnwick, Northumberland: A study in town-plan analysis. Trans. Pap. (Inst. Br. Geogr.) 1960, 27, 3–9. [Google Scholar] [CrossRef]
- Turner, A.; Doxa, M.; O’sullivan, D.; Penn, A. From isovists to visibility graphs: A methodology for the analysis of architectural space. Environ. Plan. B Plan. Des. 2001, 28, 103–121. [Google Scholar] [CrossRef]
- Turner, A. Depthmap: A program to perform visibility graph analysis. In Proceedings of the 3rd International Symposium on Space Syntax, Georgia Institute of Technology, Atlanta, GA, USA, 7–11 May 2001; Volume 31, pp. 1–12. [Google Scholar]
- Stojanovski, T. Urban morphology and artificial intelligence. Urban Morphol. 2022, 26, 78–88. [Google Scholar]
- Wang, J.; Fleischmann, M.; Venerandi, A.; Romice, O.; Kuffer, M.; Porta, S. EO+ Morphometrics: Understanding cities through urban morphology at large scale. Landsc. Urban Plan. 2023, 233, 104691. [Google Scholar] [CrossRef]
- Hillier, B. Space Is the Machine; Cambridge University Press: Cambridge, UK, 1996. [Google Scholar]
- Lu, Y.; Xu, S. Three-dimensional visibility graph analysis and its application. Environ. Plan. B Urban Anal. City Sci. 2019, 46, 948–962. [Google Scholar] [CrossRef]
- Hoelscher, C.; Broesamle, M.; Vrachliotis, G. Challenges in multilevel wayfinding: A case study with the space syntax technique. Environ. Plan. B Plan. Des. 2012, 3, 63–82. [Google Scholar] [CrossRef]
- Cooper, C.H.V. Predictive spatial network analysis for high-resolution transport modeling, applied to cyclist flows, mode choice, and targeting investment. Int. J. Sustain. Transp. 2018, 12, 714–724. [Google Scholar] [CrossRef]
- Zhang, L.; Qing, A. The application of three-dimensional spatial network analysis in pedestrian systems in high-density urban centers: A case study of the Central area of Hong Kong. Int. Urban Plan. 2019, 34, 46–53. [Google Scholar] [CrossRef]
- Crispin, C.; Chiaradia, A. sDNA: How and Why We Reinvented Spatial Network Analysis for Health, Economics and Active Modes of Transport; Figshare: London, UK, 2015. [Google Scholar]
- Chiaradia, A.; Crispin, C.; Webster, C. sDNA a Software for 3D Spatial Design Network Analysis. 2014. Available online: https://sdna.cardiff.ac.uk/sdna/ (accessed on 20 February 2024).
- Zhang, L.; Chiaradia, A. Urban volumetrics: Spatial complexity and wayfinding, extending space syntax to three dimensional space. arXiv 2020, arXiv:2012.14419. [Google Scholar]
- Dhanani, A.; Vaughan, L. Towards a walkability model for strategic evaluation of policy action and urban active transport interventions. In Proceedings of the Meeting of the Universities Transport Study Group, Bristol, UK, 6–7 January 2016. [Google Scholar]
- Kang, C.D. Measuring the effects of street network configurations on walking in Seoul, Korea. Cities 2017, 71, 30–40. [Google Scholar] [CrossRef]
- Dettlaff, W. Space syntax analysis—Methodology of understanding the space. PhD Interdiscip. J. 2014, 1, 283–291. [Google Scholar]
- Cooper, C.H.V.; Chiaradia, A.J.F. sDNA: 3-d spatial network analysis for GIS, CAD, Command Line & Python. SoftwareX 2020, 12, 100525. [Google Scholar]
- Ye, Y.; Zeng, W.; Shen, Q.; Zhang, X.; Lu, Y. The visual quality of streets: A human-centred continuous measurement based on machine learning algorithms and street view images. Environ. Plan. B Urban Anal. City Sci. 2019, 46, 1439–1457. [Google Scholar] [CrossRef]
- Biljecki, F.; Ito, K. Street view imagery in urban analytics and GIS: A review. Landsc. Urban Plan. 2021, 215, 104217. [Google Scholar] [CrossRef]
- Wang, J.; Biljecki, F. Unsupervised machine learning in urban studies: A systematic review of applications. Cities 2022, 129, 103925. [Google Scholar] [CrossRef]
- Li, R.; Sheng, W.; Zhu, F.; Huang, J. Adaptive Graph Convolutional Neural Networks. In Proceedings of the AAAI Conference on Artificial Intelligence, New Orleans, LA, USA, 2–7 February 2018; Volume 32. [Google Scholar]
- Verma, S.; Zhang, Z.L. Stability and Generalization of Graph Convolutional Neural Networks. In Proceedings of the 25th ACM SIGKDD International Conference on Knowledge Discovery & Data Mining, Anchorage, AK, USA, 4–8 August 2019. [Google Scholar]
- Shimbel, A. Structural parameters of communication networks. Bull. Math. Biophys. 1953, 15, 501–507. [Google Scholar] [CrossRef]
- Hansen, W.G. How Accessibility Shapes Land Use. J. Am. Inst. Plan. 1959, 25, 73–76. [Google Scholar] [CrossRef]
- Hillier, B.; Hanson, J. The Social Logic of Space; Cambridge University Press: Cambridge, UK, 1984. [Google Scholar]
- Maslow, A.H. A Theory of Human Motivation. Psychol. Rev. 1943, 50, 370. [Google Scholar] [CrossRef]
- Broere, W. Urban underground space: Solving the problems of today’s cities. Tunn. Undergr. Space Technol. 2016, 5, 245–248. [Google Scholar] [CrossRef]
- Bobylev, N. Underground space as an urban indicator: Measuring use of subsurface. Tunn. Undergr. Space Technol. 2016, 55, 40–51. [Google Scholar] [CrossRef]
- Li, H.; Yan, S.; Shen, Z.; Katrina, D. Quantitative research on the capacity of urban underground space—The case of Shanghai, China. Tunn. Undergr. Space Technol. 2012, 32, 168–179. [Google Scholar]
- Xiong, W.; Yang, J. Delineating and Characterizing the Metropolitan Fringe Area of Shanghai—A Spatial Morphology Perspective. Land. 2023, 12, 2086. [Google Scholar] [CrossRef]
Disclaimer/Publisher’s Note: The statements, opinions and data contained in all publications are solely those of the individual author(s) and contributor(s) and not of MDPI and/or the editor(s). MDPI and/or the editor(s) disclaim responsibility for any injury to people or property resulting from any ideas, methods, instructions or products referred to in the content. |
© 2024 by the authors. Licensee MDPI, Basel, Switzerland. This article is an open access article distributed under the terms and conditions of the Creative Commons Attribution (CC BY) license (https://creativecommons.org/licenses/by/4.0/).







