Understanding Resource Recycling and Land Management to Upscale Zero-Tillage Potato Cultivation in the Coastal Indian Sundarbans
Abstract
1. Introduction
2. Research Methodology
2.1. Selection of Case Study Island
2.2. Selection of Respondents
2.3. Data Collection
2.3.1. Personal Interviews and Drawing Farm Resource Recycling Maps
2.3.2. Eliciting the Cognitive Maps from Farmers
2.4. Data Analysis
2.4.1. Farm Resource Recycling
2.4.2. Analysis of the Cognitive Maps
3. Results
3.1. Farm Typology
3.2. Farm Resource Recycling
3.2.1. The Nature of the Recycling Network
3.2.2. Resource Recycling Network for All Farms
3.3. The Semiquantitative Model for Sustaining and Upscaling ZTPC
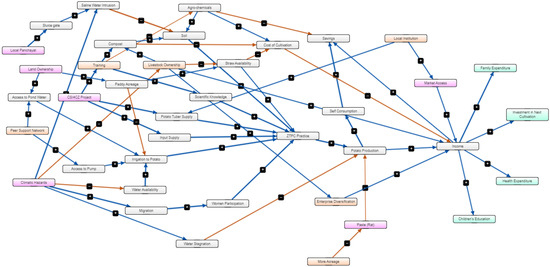
3.3.1. The Structural Analysis of the Cognitive Map
3.3.2. Scenario Analysis of the Semiquantitative Model
4. Discussion
4.1. Prologue
4.2. The Trade-Off in Allocating Farm Resources
4.3. The Resource Recycling Plan and Sustaining ZTPC
4.4. The Preconditions for Upscaling ZTPC
4.5. Linking Resource Recycling with Future Land-Use Pattern and Rural Livelihoods
5. Conclusions
Supplementary Materials
Author Contributions
Funding
Institutional Review Board Statement
Informed Consent Statement
Data Availability Statement
Acknowledgments
Conflicts of Interest
References
- Azadi, H.; Ghazali, S.; Ghorbani, M.; Tan, R.; Witlox, F. Contribution of small-scale farmers to global food security: A meta-analysis. J. Sci. Food Agric. 2023, 103, 2715–2726. [Google Scholar] [CrossRef] [PubMed]
- Fan, S.; Rue, C. The role of smallholder farms in a changing world. The Role Smallholder Farms. In The Role of Smallholder Farms in Food and Nutrition Security; Gomez y Paloma, S., Riesgo, L., Louhichi, K., Eds.; Springer: Cham, Switzerland, 2020; pp. 13–28. [Google Scholar] [CrossRef]
- Lèye, B.; Zouré, C.O.; Yonaba, R.; Karambiri, H. Water Resources in the Sahel and Adaptation of Agriculture to Climate Change: Burkina Faso. In Climate Change and Water Resources in Africa; Diop, S., Scheren, P., Niang, A., Eds.; Springer: Cham, Switzerland, 2021; pp. 309–331. [Google Scholar] [CrossRef]
- Habtemariam, L.T.; Abate Kassa, G.A.; Gandorfer, M. Impact of climate change on farms in smallholder farming systems: Yield impacts, economic implications and distributional effects. Agric. Syst. 2017, 152, 58–66. [Google Scholar] [CrossRef]
- Xia, H.; Li, C.; Zhou, D.; Zhang, Y.; Xu, J. Peasant households’ land use decision-making analysis using social network analysis: A case of Tantou Village, China. J. Rural Stud. 2020, 80, 452–468. [Google Scholar] [CrossRef]
- Giller, K.E.; Delaune, T.; Silva, J.V.; Descheemaeker, K.; van de Ven, G.; Schut, A.G.; van Ittersum, M.K. The future of farming: Who will produce our food? Food Secur. 2021, 13, 1073–1099. [Google Scholar] [CrossRef]
- Abraham, M.; Pingali, P. Transforming smallholder agriculture to achieve the SDGs. In The Role of Smallholder Farms in Food and Nutrition Security; Gomez y Paloma, S., Riesgo, L., Louhichi, K., Eds.; Springer: Cham, Switzerland, 2020; pp. 173–209. [Google Scholar] [CrossRef]
- Borsellino, V.; Schimmenti, E.; El Bilali, H. Agri-food markets towards sustainable patterns. Sustainability 2020, 12, 2193. [Google Scholar] [CrossRef]
- Pretty, J.; Bharucha, Z.P. Sustainable intensification in agricultural systems. Ann Bot. 2014, 114, 1571–1596. [Google Scholar] [CrossRef]
- Helfenstein, J.; Diogo, V.; Bürgi, M.; Verburg, P.; Swart, R.; Mohr, F.; Debonne, N.; Levers, C.; Herzog, F. Conceptualizing pathways to sustainable agricultural intensification. Adv. Ecol. Res. 2020, 63, 161–192. [Google Scholar] [CrossRef]
- Rudel, T.K. The variable paths to sustainable intensification in agriculture. Reg. Environ. Chang. 2020, 20, 126. [Google Scholar] [CrossRef]
- Mao, L.L.; Zhang, L.Z.; Zhang, S.P.; Evers, J.B.; van der Werf, W.; Wang, J.J.; Sun, H.G.; Su, Z.C.; Spiertz, H. Resource use efficiency, ecological intensification and sustainability of intercropping systems. J. Integr. Agric. 2015, 14, 1542–1550. [Google Scholar] [CrossRef]
- Singh, T.; Bana, R.S.; Satapathy, B.S.; Lal, B.; Yogi, A.K.; Singh, R. Energy balance, productivity and resource-use efficiency of diverse sustainable intensification options of rainfed lowland rice systems under different fertility scenarios. Sustainability 2022, 14, 3657. [Google Scholar] [CrossRef]
- Goswami, R.; Brodt, S.; Patra, S.; Dasgupta, P.; Mukherjee, B.; Nandi, S. Resource interaction in smallholder farms is linked to farm sustainability: Evidence from Indian Sundarbans. Front. Sustain. Food Syst. 2023, 7, 1081127. [Google Scholar] [CrossRef]
- Roy, S. Transforming gendered lives and livelihoods in post-disaster settings in the Bangladesh sundarbans forest. In Climate Change, Hazards and Adaptation Options. Climate Change Management; Leal Filho, W., Nagy, G., Borga, M., Chávez Muñoz, P., Magnuszewski, A., Eds.; Springer: Cham, Switzerland, 2020; pp. 463–479. [Google Scholar] [CrossRef]
- Bandyopadhyay, S.; Mallik, C.; Roy, U. Assessing the climate-disaster-led migration scenario in the Indian Sundarbans. In International Migration, COVID-19, and Environmental Sustainability (Contributions to Conflict Management, Peace Economics and Development, Volume 32); Chatterji, M., Luterbacher, U., Fert, V., Chen, B., Eds.; Emerald Publishing Limited: Leeds, UK, 2023; pp. 97–115. [Google Scholar]
- Jat, H.S.; Choudhary, K.M.; Nandal, D.P.; Yadav, A.K.; Poonia, T.; Singh, Y.; Sharma, P.C.; Jat, M.L. Conservation agriculture-based sustainable intensification of cereal systems leads to energy conservation, higher productivity and farm profitability. Environ. Manag. 2020, 65, 774–786. [Google Scholar] [CrossRef] [PubMed]
- Sarangi, S.K.; Maji, B.; Sharma, P.C.; Digar, S.; Mahanta, K.K.; Burman, D.; Mandal, U.K.; Mandal, S.; Mainuddin, M. Potato (Solanum tuberosum L.) cultivation by zero tillage and paddy straw mulching in the saline soils of the Ganges Delta. Potato Res. 2021, 64, 277–305. [Google Scholar] [CrossRef]
- Ramírez, D.A.; Silva-Díaz, C.; Ninanya, J.; Carbajal, M.; Rinza, J.; Kakraliya, S.K.; Gatto, M.; Kreuze, J. Potato Zero-Tillage and Mulching Is Promising in Achieving Agronomic Gain in Asia. Agronomy 2022, 12, 1494. [Google Scholar] [CrossRef]
- Kundu, S.; Hasan, A.K.; Bell, R.W.; Islam, A.M.; Bose, T.C.; Mainuddin, M.; Sarker, K.K. Zero tillage potato cultivation following rice in the coastal Ganges Delta. In Transforming Coastal Zone for Sustainable Food and Income Security, Proceedings of the International Symposium of ISCAR on Coastal Agriculture, Virtual, 16–19 March 2021; Springer International Publishing: Berlin/Heidelberg, Germany, 2022; pp. 117–133. [Google Scholar] [CrossRef]
- Prasada, P.; Pushpakumara, G.; De Silva, R.P. Agriculture scientist’s many burdens: A glimpse of efforts in land use planning, waste recycling, food storage design, managing farmer psychology and other eclectic pursuits. In Agricultural Research for Sustainable Food Systems in Sri Lanka: Volume 2: A Pursuit for Advancements; Springer: Singapore, 2020; pp. 1–10. [Google Scholar]
- Chan, C.; Laporte, P.; Chan-Dentoni, J.; Sipes, B.; Melakeberhan, H.; Sanchez-Perez, A.; Prado, P. Perceptions of potato practices and their impacts by farmers in Guatemala using fuzzy cognitive mapping. In Proceedings of the 30th International Conference of Agricultural Economists, Vancouver, BC, Canada, 28 July–2 August 2018; Available online: https://ageconsearch.umn.edu/record/277153/ (accessed on 17 December 2023).
- Borgatti, S.P.; Everett, M.G.; Freeman, L.C. UCINET. 6 for Windows: Software for Social Network Analysis; Analytic Press Technologies: Harvard, MA, USA, 2002. [Google Scholar]
- Borgatti, S. Netdraw Network Visualization; Analytic Press Technologies: Harvard, MA, USA, 2002. [Google Scholar]
- Özesmi, U.; Özesmi, S.L. Ecological models based on people’s knowledge: A multi-step fuzzy cognitive mapping approach. Ecol. Model. 2004, 176, 43–64. [Google Scholar] [CrossRef]
- Gray, S.A.; Gray, S.; Cox, L.J.; Henly-Shepard, S. Mental modeler: A fuzzy-logic cognitive mapping modeling tool for adaptive environmental management. In Proceedings of the 46th Hawaii International Conference on System Sciences, Wailea, HI, USA, 7–10 January 2013; pp. 965–973. [Google Scholar]
- Edwards, I.; Kok, K. Building a Fuzzy Cognitive Map from stakeholder knowledge: An Episodic, asynchronous approach. Curr. Res. Environ. Sustain. 2021, 3, 100053. [Google Scholar] [CrossRef]
- Sinha, A.; Basu, D.; Priyadarshi, P.; Ghosh, A.; Sohane, R.K. Farm typology for targeting extension interventions among smallholders in tribal villages in Jharkhand state of India. Front. Environ. Sci. 2022, 10, 823338. [Google Scholar] [CrossRef]
- Hammond, J.; Rosenblum, N.; Breseman, D.; Gorman, L.; Manners, R.; van Wijk, M.T.; Sibomana, M.; Remans, R.; Vanlauwe, B.; Schut, M. Towards actionable farm typologies: Scaling adoption of agricultural inputs in Rwanda. Agric. Syst. 2020, 183, 102857. [Google Scholar] [CrossRef]
- Burman, D.; Mandal, S.; Bandopadhyay, B.K.; Maji, B.; Sharma, D.K.; Mahanta, K.K.; Sarangi, S.K.; Mandal, U.K.; Patra, S.; De, S.; et al. Unlocking production potential of degraded coastal land through innovative land management practices: A synthesis. J. Soil Salinity Water Qual. 2015, 7, 12–18. [Google Scholar]
- Mandal, U.K.; Burman, D.; Bhardwaj, A.K.; Nayak, D.B.; Samui, A.; Mullick, S.; Mahanta, K.K.; Lama, T.D.; Maji, B.; Mandal, S.; et al. Waterlogging and coastal salinity management through land shaping and cropping intensification in climatically vulnerable Indian Sundarbans. Agric. Water Manag. 2019, 216, 12–26. [Google Scholar] [CrossRef]
- Mandal, S.; Maji, B.; Sarangi, S.K.; Mahanta, K.K.; Mandal, U.K.; Burman, D.; Digar, S.; Mainuddin, M.; Sharma, P.C. Economics of cropping system intensification for small-holder farmers in coastal salt-affected areas in West Bengal: Options, challenges and determinants. Decision 2020, 47, 19–33. [Google Scholar] [CrossRef]
- Monjardino, M.; López-Ridaura, S.; Van Loon, J.; Mottaleb, K.A.; Kruseman, G.; Zepeda, A.; Hernandez, E.O.; Burgueno, J.; Singh, R.G.; Govaerts, B.; et al. Disaggregating the value of conservation agriculture to inform smallholder transition to sustainable farming: A Mexican case study. Agronomy 2021, 11, 1214. [Google Scholar] [CrossRef]
- Monjardino, M.; Philp, J.N.M.; Kuehne, G.; Phimphachanhvongsod, V.; Sihathep, V.; Denton, M.D. Quantifying the value of adopting a post-rice legume crop to intensify mixed smallholder farms in Southeast Asia. Agric Syst. 2020, 177, 102690. [Google Scholar] [CrossRef]
- Sadras, V.; Alston, J.; Aphalo, P.; Connor, D.; Denison, R.F.; Fischer, T.; Wood, D. Making science more effective for agriculture. Adv. Agron. 2020, 163, 153–177. [Google Scholar] [CrossRef]
- Kremsa, V.Š. Sustainable management of agricultural resources (agricultural crops and animals). In Sustainable Resource Management; Elsevier: Amsterdam, The Netherlands, 2021; pp. 99–145. [Google Scholar]
- Boserup, E. The Conditions of Agricultural Growth: The Economics of Agrarian Change under Population Pressure; Aldine Publishing Company: Ithaca, NY, USA; CATIE: Turrialba, Costa Rica, 1965. [Google Scholar]
- Levy, M.A.; Lubell, M.N.; McRoberts, N. The structure of mental models of sustainable agriculture. Nat. Sustain. 2018, 1, 413–420. [Google Scholar] [CrossRef]
- Jain, M.; Solomon, D.; Capnerhurst, H.; Arnold, A.; Elliott, A.; Kinzer, A.T.; Knauss, C.; Peters, M.; Rolf, B.; Weil, A.; et al. How much can sustainable intensification increase yields across South Asia? A systematic review of the evidence. Environ. Res. Lett. 2020, 15, 083004. [Google Scholar] [CrossRef]
- Gray, S.A.; Gray, S.; De Kok, J.L.; Helfgott, A.E.; O’Dwyer, B.; Jordan, R.; Nyaki, A. Using fuzzy cognitive mapping as a participatory approach to analyze change, preferred states, and perceived resilience of social-ecological systems. Ecol. Soc. 2015, 20. [Google Scholar] [CrossRef]
- Selbonne, S.; Guindé, L.; Belmadani, A.; Bonine, C.; Causeret, F.L.; Duval, M.; Sierra, J.; Blazy, J.M. Designing scenarios for upscaling climate-smart agriculture on a small tropical island. Agric. Syst. 2022, 199, 103408. [Google Scholar] [CrossRef]
- Melchior, I.C.; Newig, J. Governing transitions towards sustainable agriculture—Taking stock of an emerging field of research. Sustainability 2021, 13, 528. [Google Scholar] [CrossRef]
- Dentoni, D.; Waddell, S.; Waddock, S. Pathways of transformation in global food and agricultural systems: Implications from a large systems change theory perspective. Curr. Opin. Environ. Sustain. 2017, 29, 8–13. [Google Scholar] [CrossRef]
- Dinesh, D.; Hegger, D.L.T.; Klerkx, L.; Vervoort, J.; Campbell, B.M.; Driessen, P.P.J. Enacting theories of change for food systems transformation under climate change. Glob. Food Sec. 2021, 31, 100583. [Google Scholar] [CrossRef]
- Bounouh, O.; Essid, H.; Farah, I.R. Prediction of land use/land cover change methods: A study. In International Conference on Advanced Technologies for Signal and Image Processing (ATSIP); IEEE Publications: Fez, Morocco, 2017; pp. 1–7. [Google Scholar] [CrossRef]
- Leta, M.K.; Demissie, T.A.; Tränckner, J. Modeling and prediction of land use land cover change dynamics based on land change modeler (Lcm) in nashe watershed, upper blue nile basin, Ethiopia. Sustainability 2021, 13, 3740. [Google Scholar] [CrossRef]
- Lambin, E.F.; Rounsevell, M.D.; Geist, H.J. Are agricultural land-use models able to predict changes in land-use intensity? Agric. Ecosyst. Environ. 2000, 82, 321–331. [Google Scholar] [CrossRef]
- Ghosh, A.; Nanda, M.K.; Sarkar, D.; Sarkar, S.; Brahmachari, K.; Mainuddin, M. Assessing the cropping intensity dynamics of the Gosaba CD block of Indian Sundarbans using satellite-based remote sensing. Environ. Dev. Sustain. 2023. [Google Scholar] [CrossRef]
- Borgatti, S.P.; Everett, M.G.; Johnson, J.C. Analyzing Social Networks; Sage: London, UK, 2018. [Google Scholar]
- Eden, C. On the nature of cognitive maps. J. Manag. Stud. 1992, 29, 261–265. [Google Scholar] [CrossRef]











| Farm Type (Frequency) | Characteristics |
|---|---|
| FT-1A (5) | Farms with their own land and at least one cattle and/or many small livestock; cultivate more than 33% of their field in dry seasons, and heavily depend on off-farm income sources as compared to farm income. |
| FT-1B (7) | Farms with their own land but with no cattle and/or a few small livestock; cultivate more than one crop in dry seasons, covering a substantial area. |
| FT-2A (2) | Farms with their own land and at least one cattle and/or many small livestock; cultivate less than 33% of their field in dry seasons, and heavily depend on off-farm income sources as compared to farm sources. |
| FT-2B (2) | Farms with their own land and one cattle or several small livestock; cultivate less than 33% of their field in dry seasons; earn a nearly equal share of off-farm and farm income. |
| FT-3 (most resourceful) (2) | Farms with their own sizeable land and at least one cattle and/or many small livestock; cultivate more than 33% of their field in dry seasons; earn a nearly equal share of off-farm and farm income. |
| FT-4 (least resourceful) (5) | Farms with their own land but with no cattle and/or a small number of small livestock; cultivate only one crop in their field in dry seasons in a minimal area only. |
| FT-5 (2) | Landless farms that do not have any land in their name (new generation farmers). |
| FT-6A (3) | Farms with their own land and small livestock ownership, that cultivate more than 33% of their field in dry seasons, and heavily depend on farm income sources as compared to off-farm sources. |
| FT-6B (4) | Farms with their own land and at least one cattle and/or many small livestock, but they only cultivate less than 33% of their field in dry seasons, and heavily depend on farm income sources as compared to off-farm sources. |
| FT-1A | FT-1B | FT-2A | FT-2B | FT-3 | FT-4 | FT-5 | FT-6A | FT-6B | |
|---|---|---|---|---|---|---|---|---|---|
| No. of elements | 14 | 10 | 11 | 8 | 12 | 10 | 13 | 14 | 13 |
| No. of linkages | 8 | 11 | 4 | 10 | 10 | 8 | 10 | 9 | 12 |
| Density | 0.019 | 0.026 | 0.010 | 0.024 | 0.024 | 0.019 | 0.024 | 0.021 | 0.029 |
| Component | Indegree | Outdegree | Centrality | Type |
|---|---|---|---|---|
| Investment in next cultivation | 0.663 | 0.000 | 0.663 | receiver |
| Health expenditure | 0.730 | 0.000 | 0.730 | receiver |
| Family expenditure | 0.875 | 0.000 | 0.875 | receiver |
| Children’s education | 0.550 | 0.000 | 0.550 | receiver |
| Income | 3.438 * | 3.438 | 6.875 | ordinary |
| Potato production | 1.943 | 1.711 | 3.654 | ordinary |
| ZTPC practice | 6.172 | 0.894 | 7.067 | ordinary |
| Soil | 2.589 | 0.867 | 3.456 | ordinary |
| Saline water intrusion | 1.741 | 0.956 | 2.697 | ordinary |
| Climatic hazards | 0.000 | 3.961 | 3.961 | driver |
| Water stagnation | 0.800 | 0.593 | 1.393 | ordinary |
| Training | 0.917 | 2.046 | 2.962 | ordinary |
| Agrochemicals | 0.290 | 2.217 | 2.507 | ordinary |
| Scientific knowledge | 0.894 | 0.850 | 1.744 | ordinary |
| Potato tuber supply | 1.661 | 0.889 | 2.550 | ordinary |
| CSI4CZ project | 0.000 | 2.839 | 2.839 | driver |
| Self-consumption | 0.889 | 0.867 | 1.756 | ordinary |
| Savings | 2.281 | 0.000 | 2.281 | receiver |
| Sluice gate | 0.839 | 0.830 | 1.669 | ordinary |
| Local panchayat | 0.000 | 0.839 | 0.839 | driver |
| Input supply | 0.961 | 0.928 | 1.889 | ordinary |
| Pest (rat) | 0.600 | 0.456 | 1.056 | ordinary |
| Irrigation to potato | 3.173 | 0.839 | 4.012 | ordinary |
| Access to pond water | 1.000 | 0.811 | 1.811 | ordinary |
| Access to pump | 0.500 | 0.822 | 1.322 | ordinary |
| Water availability | 0.800 | 0.900 | 1.700 | ordinary |
| Peer support network | 0.000 | 1.000 | 1.000 | driver |
| Compost | 1.661 | 1.381 | 3.042 | ordinary |
| Livestock ownership | 0.600 | 2.766 | 3.366 | ordinary |
| Women participation | 1.000 | 1.000 | 2.000 | ordinary |
| Migration | 0.850 | 1.000 | 1.850 | ordinary |
| Market access | 0.800 | 0.560 | 1.360 | ordinary |
| Cost of cultivation | 1.770 | 0.600 | 2.370 | ordinary |
| Land ownership | 0.000 | 1.300 | 1.300 | driver |
| Paddy acreage | 0.800 | 1.440 | 2.240 | ordinary |
| Straw availability | 1.400 | 1.400 | 2.800 | ordinary |
| More acreage | 0.000 | 0.600 | 0.600 | driver |
| Local institution | 0.000 | 1.500 | 1.500 | driver |
| Enterprise diversification | 0.680 | 0.770 | 1.450 | ordinary |
| Whole Network Properties | ||||
| Total components | 39 | |||
| Total connections | 58 | |||
| Density | 0.039 | |||
| Connections per component | 1.49 | |||
| Number of driver components | 7 | |||
| Number of receiver components | 5 | |||
| Number of ordinary components | 27 | |||
| Complexity score | 0.714 | |||
Disclaimer/Publisher’s Note: The statements, opinions and data contained in all publications are solely those of the individual author(s) and contributor(s) and not of MDPI and/or the editor(s). MDPI and/or the editor(s) disclaim responsibility for any injury to people or property resulting from any ideas, methods, instructions or products referred to in the content. |
© 2024 by the authors. Licensee MDPI, Basel, Switzerland. This article is an open access article distributed under the terms and conditions of the Creative Commons Attribution (CC BY) license (https://creativecommons.org/licenses/by/4.0/).
Share and Cite
Goswami, R.; Roy, R.; Gangopadhyay, D.; Sen, P.; Roy, K.; Sarkar, S.; Misra, S.; Ray, K.; Monjardino, M.; Mainuddin, M. Understanding Resource Recycling and Land Management to Upscale Zero-Tillage Potato Cultivation in the Coastal Indian Sundarbans. Land 2024, 13, 108. https://doi.org/10.3390/land13010108
Goswami R, Roy R, Gangopadhyay D, Sen P, Roy K, Sarkar S, Misra S, Ray K, Monjardino M, Mainuddin M. Understanding Resource Recycling and Land Management to Upscale Zero-Tillage Potato Cultivation in the Coastal Indian Sundarbans. Land. 2024; 13(1):108. https://doi.org/10.3390/land13010108
Chicago/Turabian StyleGoswami, Rupak, Riya Roy, Dipjyoti Gangopadhyay, Poulami Sen, Kalyan Roy, Sukamal Sarkar, Sanchayeeta Misra, Krishnendu Ray, Marta Monjardino, and Mohammed Mainuddin. 2024. "Understanding Resource Recycling and Land Management to Upscale Zero-Tillage Potato Cultivation in the Coastal Indian Sundarbans" Land 13, no. 1: 108. https://doi.org/10.3390/land13010108
APA StyleGoswami, R., Roy, R., Gangopadhyay, D., Sen, P., Roy, K., Sarkar, S., Misra, S., Ray, K., Monjardino, M., & Mainuddin, M. (2024). Understanding Resource Recycling and Land Management to Upscale Zero-Tillage Potato Cultivation in the Coastal Indian Sundarbans. Land, 13(1), 108. https://doi.org/10.3390/land13010108

