Next Article in Journal
Assessing the Accessibility and Equity of Urban Green Spaces from Supply and Demand Perspectives: A Case Study of a Mountainous City in China
Previous Article in Journal
The Regional Effect of Land Transfer on Green Total Factor Productivity in the Yangtze River Delta: A Spatial Econometric Investigation
 
 
Font Type:
Arial Georgia Verdana
Font Size:
Aa Aa Aa
Line Spacing:
Column Width:
Background:
Article

Assessing Peri-Urban Land Management Using 8Rs Framework of Responsible Land Management: The Case of Peri-Urban Land in Ekiti State, Nigeria

by
Kehinde Hassan Babalola
1,2,*,
Simon Hull
1 and
Jennifer Whittal
1
1
Division of Geomatics, School of Architecture, Planning and Geomatics, University of Cape Town, Private Bag X1, Rondebosch, Cape Town 7708, South Africa
2
Department of Civil Engineering and Geomatics, Cape Peninsula University of Technology, Cape Town 7535, South Africa
*
Author to whom correspondence should be addressed.
Land 2023, 12(9), 1795; https://doi.org/10.3390/land12091795
Submission received: 26 July 2023 / Revised: 5 September 2023 / Accepted: 12 September 2023 / Published: 15 September 2023
(This article belongs to the Section Urban Contexts and Urban-Rural Interactions)

Abstract

The 8Rs framework for responsible land management (RLM) is designed to evaluate individual land management projects or interventions. This paper describes such an evaluation of land management interventions in peri-urban areas of Ekiti State, Nigeria, with a focus on the structures, processes, and impact of these interventions. Primary data were collected using semi-structured interviews and survey questionnaires. This article uses the 8Rs framework for RLM to show how responsible the land management interventions are in Ekiti State. The findings show that most elements of the 8Rs frameworks are missing from the interventions and need to be addressed. The RLM matrix shows that the structures, processes, and impact of the interventions need improvement. This study provides an understanding of the 8Rs framework for RLM and the state of responsibleness of land management in Ekiti State, which is crucial for politicians, policymakers, practitioners, and stakeholders. The findings will help these officials design an inclusive and collaborative land management system.

1. Introduction

In the economies of Sub-Saharan African (SSA) countries, land is a critical factor for production. This requires the government to develop a land management system (LMS) that protects property rights [1]. UNECE defines land management as “the process by which the resources of land are put to good effect. It covers all activities concerned with the management of land as a resource both from an environmental and from an economic perspective” [2] p. 13. Peri-urban LMSs are fundamental for economic growth. Peri-urban areas are transitional areas between urban and rural areas that are urbanizing and gradually acquiring many features of urban areas [3,4]. The competition for land for non-agricultural uses and the existence of remnant bush/fallow agricultural land are features of peri-urban land [5]. Peri-urban areas are distinguished from urban and rural areas by their diverse population, growth and expansion, heterogeneity of land uses, morphological conditions and densities of built-up areas, demographical changes, complex functional relations, and social structures [4]. Urbanization is expected to increase in Africa in the coming decades [6]. To preserve land for the current and future social, economic, and environmental needs in the light of this, land needs to be managed efficiently and sustainably. Several factors are attributed to the increased pressure on land. The foremost factors are increased population, urbanization, and climate change. Grants for renewable and non-renewable resource extraction and large-scale agricultural investment add to land pressure [1].
Against this backdrop, there is an increased focus on protecting land tenure and land rights and access to land for all citizens [1]. In developing countries, peri-urban LMSs are faced with many challenges that hinder the achievement of significance and sustainability in land management. Hull [7] defined success, sustainability, and significance in terms of the development of cadastral systems, which includes LAS and LMS reforms. Successful intervention is necessary to close the gap between planning and implementation [8]. To direct these processes, designation of appropriate goals is crucial. The provision of services for land management serves as a barometer for success. Since LMSs should continue to evolve and adapt to shifting circumstances, assessment should be a continuous process that is incorporated into interventions [8]. This is a crucial result of a reform process since successful LMSs over the long term may be considered sustainable [9]. Interventions may fail due to a lack of importance when LAS aims do not focus on providing good land administration services [8]. Due to inefficiency and ineffectiveness (examples provided by [10,11]), land rights holders may not have access to services. An LAS should be acknowledged as important enough to be included if it can be successful and long-lasting [8]. Secure land tenure and managed land use and development are critical ingredients for social inclusion and peri-urban transformation. Social inclusion in this context means improving the legal status of customary land tenure, allowing for public participation in land management, and allowing for pro-poor approaches to record land rights.
Land management is identified as having an essential role in creating sustainable peri-urban communities [12]. FAO and IFAD identify SDGs 1, 2, 5, 11, and 15 as necessary for this [13,14,15,16,17,18]. The associated targets focus on land access and tenure security, which are crucial to achieving this aim. Several researchers have developed instruments to support the sustainable development of peri-urban communities [12,19] and resulting interventions also aligned with this goal. Such land management interventions can alter land tenure security, rights, use, claims, interests, values, and development opportunities [20].
Land management’s operational components include the range of land administration functions that properly manage land rights, restrictions, responsibilities, and risks. These functions include land tenure, value, use, and development [21]. The activities of putting natural resources (that are required to achieve SDGs) into good use is carried out based on a country’s LMS [9,22]. Tenure insecurity and indiscriminate land use are primary sources of poor land management in Sub-Saharan African (SSA) countries [23]. Addressing poor land management is the need for proper mechanisms to put natural resources into use, which concerns directing utilities and infrastructure development in a sustainable way (ibid.).
Several practitioners, researchers, and NGOs have developed frameworks for more inclusive design and implementation strategies for land management interventions. These frameworks do not address the relevance, appropriateness, or impacts of individual projects (ibid.), but rather assess the overall characteristics of the institutional context [24]. Some examples are listed below:
  • The Land Governance Assessment Framework (LGAF) was developed to look at the comprehensive evaluation of the state of land governance at a national and sub-national level without considering specific land management interventions [25]. The framework is used to determine weak and strong land governance by portraying the overall situation of a country, leaving out specific land intervention projects.
  • The Framework for Evaluating Sustainable Land Management (FESLM) uses the ‘strategic framework approach’. The framework contains a ‘logical pathway’, which has different steps that connect land use as well as environmental, economic, and social aspects [26]. An ‘assessment end point’ approach is used to conclude sustainability (ibid.). This form of assessment requires a re-examination of the steps in the analysis for validation purposes. FESLM is also applied at the sub-national, provincial, and district level using thematic areas for evaluation [26].
  • The Life Cycle Assessment (LCA) approach focuses on projects but does not directly address land management aspects [27]. It primarily assesses environmental impacts but disregards the elements of land tenure changes and effects [27,28,29].
  • In relation to monitoring land governance from roots to shoots, Azadi [30] developed a framework that examines both the causes and consequences of strong land governance (SLG) and weak land governance (WLG).
  • A tenure-responsive land-use planning approach was developed by Chigbu [31] to operationalize the concept of tenure responsiveness.
These frameworks do not fully consider the explicit components of preparation, execution, and impacts of different land management aspects [20]. Hence, the 8Rs framework for responsible land management framework (RLM) was developed to address the gaps between the institutional and the operational parts of land management. The RLM considers the socioeconomic, cultural, and environmental variables before designing and implementing a land management system [32], making it different from other types, norms, or approaches of land management systems (LMSs). Responsibleness relates to structures, processes, and impacts [4] which constitutes responsiveness, resilience, robustness, reliability, respectfulness, reflexiveness, retraceability, and recognizability (ibid.).
The RLM framework has been developed to guide LMSs to be inclusive [12,33]. The framework is designed to ensure that the 8Rs of responsiveness, robustness, respectfulness, recognizability, resilience, reliability, reflexiveness, and retraceability are present in the development of LMSs. The 8Rs elements are considered important in the design of LMSs because they provide inclusiveness and collaborations between customary and statutory institutions. Three pillars of effective LMSs are structures, processes, and impacts and are linked to the 8Rs’ goals. The RLM framework assesses the quality, quantity, and relevance of specific land interventions [12], making it an integrative, descriptive, and prescriptive framework.
‘Fit-for-purpose’ and ‘Fit-for-people’ solutions are advocated by many researchers to achieve significant and sustainable solutions for effective and efficient LMSs [34,35]. However, rapidly urbanizing developing countries are experiencing several socio-technical challenges in their LMSs. Nigeria, like other West African countries (e.g., Ghana and Benin Republic), is no exception. However, Ghana is still a desirable example from which to learn what was conducted well in terms of policy formulation and implementation. De Vries [20] recommends the application of the RLM framework no matter the context since the RLM may provide an extensive process of identifying land management challenges. The RLM framework has been tested in rural and urban areas [12,20,32,33,36]. In the rural context, Ameyaw et al. [32] evaluated RLM interventions of the Customary Land Secretariat (CLS) of Dormaa Ahenkro in Ghana. In the urban context, de Vries [20] applied the RLM in Indonesia by reviewing the documented implementation strategies and the effects of the different land reclamation cases.

2. Land Management Challenges in Nigeria

Renewable and non-renewable resources are found in abundance in Nigeria, with the primary sources of foreign exchange being crude oil, coal, tin, and columbite. According to the National Bureau of Statistics (2020), the agricultural sector contributed 25.16% to the Gross Domestic Product (GDP) in 2019 with 36.38% total employment in the industry, which implies that land is actively used. Nigeria’s agricultural sector employs 70% of the population. However, more than 80% of Nigerian farmers are smallholders. Demand for land for agriculture is high since land is an asset for economic growth, food security, and exploitation of land-based resources. The limitations that hinder smallholder farmers are land tenure insecurity and inconsistent support from local government councils [37]. There is a need for land management to enhance land tenure security and to address the concerns of the poor who are economically not able to use state-based land administration and management systems. Specific context is critical to the design of an LMS. Efficient land management and sound policies are crucial to economic growth, food security, and poverty reduction in Africa where 80% of the population depends on agriculture for their livelihoods [38].
Achieving land tenure security and economic growth under the present Nigerian LMS is identified as problematic due to the non-delivery of land management services [10,39,40]. In different areas of Nigeria, customary and statutory LMSs occur, which is an expression of legal pluralism in practice. Both experience tenure insecurity [41,42,43], which might be attributed to legal and institutional pluralism in land management [44,45]. Land acquired under traditional institutions has a higher risk of tenure insecurity compared to land acquired through the statutory systems [46]. Local-level social and economic transformation may cause weakness in customary land tenure systems [46]. Additionally, rural and peri-urban land markets are mostly off-register with undocumented transactions [45].
The LMSs and cadastral research is understudied in Nigeria. Some studies have documented inconsistencies and contradictions in land policy that make land policy unclear, tenure insecurity in rural areas, and lack the application of flexible land tools in land administration [43,47,48]. There is a gap in the research on LMSs across urban, peri-urban, and rural areas. Other studies in Nigeria tackle the following themes: analysis of the three-dimensional aspects of land tenure and land rights for possible implementation of the Land Administration Domain Model (LADM) [49]; the possibilities of LADM implementation [50]; the use of Social Tenure Domain Model (STDM) to record land rights in a rural context [47]; the need for a review or reenactment of the Land Use Act (LUA) [43,44,51]; re-engineering Nigeria’s LAS [52]; implementation of land reforms that would include local communities [53]; regional approaches to LAS; and the creation of community-level LASs [52]. These studies focus more on urban spaces rather than on rural and peri-urban areas. As such, they do not assess the interaction of customary and statutory institutions in LMSs. As Nigeria has an LMS that should apply in the context of legal pluralism, the development of inclusive LMSs is crucial for the significance and sustainability of LMSs to the populace. To identify and address the existing challenges relating to LMSs, with specific emphasis on peri-urban administration, there is a need for further data collection and systematic analysis. The current LMS “is bereft of any clear and coherent policy direction. It is politically undemocratic, economically unproductive, but also socially segregated, particularly in its urban and non-urban dichotomy” [44]. We examine the extent to which land management meets RLM objectives in Ekiti State, Nigeria, by applying the 8Rs framework to understand which parts of land management are efficient or deficient. The framework helps understand the structures, processes, and impacts of the LMS interventions. In Section 3, this article briefly explains the framework for RLM. The methodology of how the framework was used in a peri-urban context is described in Section 4. Section 5 presents peri-urban land management in Ekiti State, Nigeria. The 8Rs framework for RLM is used in Section 6 to assess land management in Ekiti State. The conclusions are presented in Section 7.

3. Framework for Responsible Land Management

The concept of RLM specifies that socioeconomic, customary, and environmental factors should be identified before designing an LMS [32]. During land management interventions, these factors should be adequately considered to improve people’s quality of life and livelihoods (ibid.). When the quality of life is improved, it will reflect “private and public values” [15]. Improvements in values could include, but are not limited to, factors such as tenure security, quality of life, social justice, equal access to opportunities, trust, participation in social activities, and social cohesion [32]. RLM interventions such as land titling, registration, valuation, development, information system development, survey, dispute resolution, and rights recordation are required to achieve improved public and private values [32].
The notion of ‘responsibility’ underlines the 8Rs framework for RLM, making it different from other land management frameworks [20]. Normative and operational terms are embedded in the notion of ‘responsibility’. ‘Normative’, in the sense that it refers to preferred outcomes to improve pre-existing conditions and axiologies; ‘operational’, because there is a need to know who is responsible for decisions, the execution, and the subsequent implementation of activities, and what measures are in place to provide for accountability in land management (ibid.).
There are several principles and perspectives of ’responsibility‘, namely normative, political, public information management, and operations [20]. Political views can be translated into normative values in which land management actors can influence, change, and enforce land rights, use, and restrictions [54]. Land administrators collecting and providing land information describe the function of public information management as part of land management [55]. The organizational systems reflect the operational and executive function of land management and the process of executing, preparing, and allocating land interventions in real life [32].
The RLM framework is developed using eight normative notions and goals in structures, processes, and outcomes [12]. The framework addresses what constitutes ‘responsibleness’ in land management. The 8Rs indicators should be present to address land management challenges and the needs of the people. Hence, land management interventions should be evaluated against these indicators (see Table 1). To successfully implement the RLM framework, the structures, processes, and impacts of the land management interventions should be considered. These are combined with the 8Rs indicators to form an RLM matrix (see Table 2). However, the impact may not be immediately measurable once the interventions have been implemented.
Using the RLM matrix, both qualitative and quantitative approaches are possible and were used. A qualitative approach provides an in-depth understanding of the state of responsibleness in land management using qualitative data sources and analyses. A people-based approach is used to obtain the perceptions, opinions, and indicators of actual changes caused by the change in land management [56]. A quantitative approach relies on quantitative data and analysis, typically relying on statistical techniques to evaluate the responsibleness in land management. In both methods, meaningful interpretation of the results is presented in a textual form (ibid.). A combination of qualitative and quantitative approaches is used in this study to provide an in-depth understanding of the degree of responsibleness of land management in Ekiti State, as reflected in Section 4 and in Appendix A.

4. Research Methodology (Mixed Cross-Case Studies)

Six peri-urban areas were initially short-listed for this study: Ikere-Ekiti, Ise-Ekiti, Ijero-Ekiti, Epe-Ekiti, Oye-Ekiti, and Ayegbaju-Ekiti. The case studies used in this study were drawn purposively from Ikere-Ekiti, Ijero-Ekiti, and Oye-Ekiti, respectively (see Figure 1). The case study areas provide insights into the current customary and statutory institutions stages of development resulting from the establishment of institutions, and the presence of natural minerals. From this list, Ikere-Ekiti, Ijero-Ekiti, and Oye-Ekiti were selected for this study using the following criteria:
  • Geographical spread within the three senatorial districts of the State, i.e., Ikere-Ekiti was selected from the Ekiti Central Senatorial District, Ijero-Ekiti was selected from the Ekiti South Senatorial District, and Oye-Ekiti was selected from the Ekiti North Senatorial District. All these towns are local government headquarters (see Table 3).
  • Each region houses government-established tertiary learning institutions linked to the high demand for land. The establishment of a tertiary institution results in rural and peri-urban migration. The migrants need land for residential purposes. This criterion was chosen to investigate the interface between customary and statutory institutions due to the high demand for land from both institutions.
  • The presence of naturally occurring minerals also contributes to economic activities within these areas. The central focus of this study is the customary and statutory legal framework for land administration, which is used for economic activities; hence, the importance of this criterion.
The objective is to determine the level of responsibleness in land management in Ekiti State using the RLM framework identified in Section 3. A research methodology based on qualitative and quantitative techniques is appropriate to provide a detailed description of the land management situation. Testing a framework requires theoretical grounding to ascertain that any normative assessment parameters in the methodology are relevant. The theoretical grounding of this article relates to previous research that tested the 8Rs framework, while the normative assessment is the 8Rs framework for RLM. Previous research has shown the RLM framework to be appropriate for assessing land management interventions [20,32,36]. A mixed method approach based on an exploratory case study that involves interviewing and questionnaire surveys was used. A multiple case study design using mixed methods was adopted to achieve the stated aim of this research because it provides a vibrant picture of a specific case and an in-depth understanding [57,58]. This research extends the theory in the testing of the RLM framework in Nigeria, where it has not previously been applied. This study also extends the framework since it investigates the level of responsibleness in land management from multi-stakeholder perspectives (see Section 4.1). A convergent mixed methods design [59] was employed, which allows for simultaneous collection of qualitative and quantitative data. The use of mixed convergent designs allows for the strengths and weaknesses in qualitative and quantitative research to compensate for each other. Any apparent discrepancies in the findings are explained when the data are merged, and the results are compared. The findings are interpreted based on convergence and divergence.

4.1. Data Collection

Qualitative and quantitative research methods were used in this study. The first researcher conducted in-depth interviews with stakeholders in Ekiti State’s LMSs from the three case study areas. The respondents comprised three groups of people: The first group of people work in the land administration and management departments of the State. They should conduct their work in line with the legal prescriptions and reflect the views of State employees. There were 18 participants in this first group. The second group are the peri-urban dwellers who are on the receiving end of peri-urban land management. They reflect the views of the grassroots community. There were 300 participants who responded to the questionnaires in the second group. They comprised 240 males and 60 females. The third group comprised traditional leaders managing land in the peri-urban areas within their traditional area. Their views are representative of traditional leadership. There were nine participants in the third group.
Interviews were conducted with the first and third groups, and questionnaires were administered to the second group. Data collection took place between January and July 2021 [56]. All interviews were conducted per the University of Cape Town’s code of ethics. The identities of the respondents are preserved. With the permission of the interviewees, all interviews were recorded electronically. To ascertain if the views of each interviewee were correctly captured, the transcriptions of the recordings were made available to the interviewees. The sharing of the transcripts ensures the internal validity of this research. The interviewees reported that they were satisfied that their views were correctly captured.

4.2. Data Analysis

The qualitative and quantitative data collected from interviews and questionnaire administration were analyzed using case study techniques [57]. The initial stage of the analysis was focused on each case study separately, followed by a cross-case analysis. The cross-case analysis is referred to as ‘pattern matching’. This study used analytical techniques for pattern-matching and explanation-building [57]. Yin specifies the analytical methods as examination, categorization, tabulation, and recombination (ibid.)—these analytical methods were appropriate to address this study’s research aims. Data collected during this field study were analyzed using descriptive techniques, including examination and explanation. For pattern matching, a comparison of management dimensions was made by preparing a table to compare customary and statutory legal frameworks for land management. The development of a specific variable was carried out and then compared with each variable proposed for each of the 8Rs indicators for RLM. The RLM matrix ranks each of the 8Rs indicators for RLM according to their structure, process, and impact on a scale of 1 to 6 where 1 is poor and 6 is excellent. Each indicator of the three components is graded and averaged to determine the overall state of responsibleness in land management.
Yin [57] suggests that researchers develop a case study database to ensure that evidence is kept as safe as possible and allows someone to replicate the data collection and analysis process. Hence, coding and categorization were performed using nVivo 12 to provide data transparency and reliability and to allow for the replication of the research process by another researcher. Coding is the process of identifying key topics and the explanation of these critical topics using brief catchphrases [60]. Similar themes were determined from the data; similar codes were grouped into concepts and similar concepts into categories. To ensure triangulation, the interview data were verified against documentary evidence. Using nVivo 12, the transcribed interview data and the documents were categorized using the 8Rs indicators for RLM. The key issue addressed was the state of land management in this study’s areas.

5. Peri-Urban Land Management Intervention in Ekiti State

Using land management interventions in Ekiti State, this study was carried out to ascertain if the interventions were responsible. The intervention in this instance was the splitting of the Ministry of Land; Housing, Physical Planning; and Urban Development (MLHPPUD) into the Office of Surveyor General (OSG.); the Ministry of Housing and Urban Development (MHUD); and the Bureau of Land Services (BLS) [56]. MLHPPUD was initially divided into six divisions: OSG; Urban and Regional Planning (URP); BLS; Planning Permit Agency (PPA); Housing Corporation; and Urban Renewal Agency (URA) [56,61]. This land management intervention was chosen because it provides documentary evidence and individual community members’ experiences of the land management intervention. Land management interventions should always be planned to improve land rights and land use. In terms of specificity for institutional reform, the new institutions of land management should be significant and sustainable; hence, success becomes more likely [7]. In this article, institutional reform is a land management intervention aimed at different goals and levels. For example, the justification for institutional reform in Ekiti State was the Governor’s agenda to provide a fast and safe land registration process.
The OSG is responsible for all hydrographical, topographic, geodetic, cadastral, and control surveys in the State. The OSG supervises cartography, photolithography, photogrammetry, and remote sensing activities in producing thematic maps. As a bureaucratic, extra-ministerial department under the MHUD, OSG is based in Ado-Ekiti, the capital city of Ekiti State, overseeing the 16 local government areas (LGAs). The institution practices deconcentration instead of decentralization. It practices deconcentration by creating the post of area surveyors attending OSG operations in the 16 LGAs. However, one surveyor manages more than one LGA, making them overstretched and leading to inefficient and ineffective OSG services in peri-urban areas.
The State Surveyor General heads the OSG and is the accounting officer overseeing all activities of the extra-ministerial office. The OSG is divided into mapping and geoinformatics, field and special survey, boundary, and administrative departments, respectively [56,61]. The boundary department is called a boundary commission, the technical arm overseeing inter-State, intra-State, and individual boundary disputes [56].
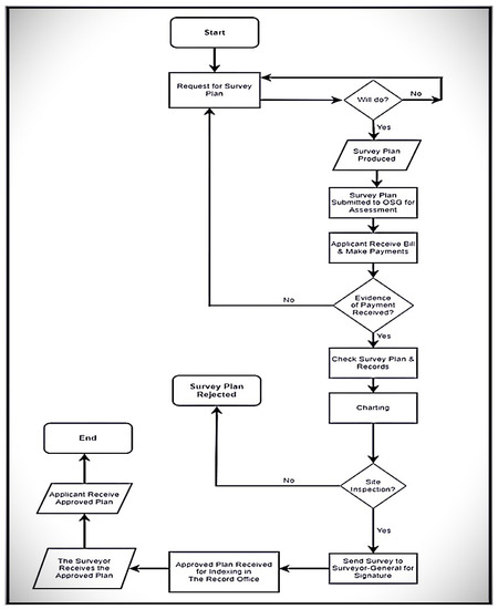
In the land registration process, the OSG plays a vital role. The OSG is responsible for the approval of survey plans. The approval of a survey plan indicates the parcel’s authenticity for land registration. The delay in the land registration process may be likened to the long duration of the Survey General’s approval, which takes approximately two months (ibid.). The department’s lack of productivity could be attributed to inadequate numbers of staff and a lack of equipment [56,61,62]. The survey plan approval process is depicted in Figure 2. In this figure the OSG processes are expanded.
To ensure effective and efficient land management and services delivery, the BLS was created as an extra-ministerial office directly reporting to the Governor of the State. In 2019, the transformation agenda of the Governor was the main motive behind establishing the BLS with the function of land acquisition for overriding public interest, compensation payments, creation, and maintenance of government sites and services; provision of infrastructural facilities at government estates, property evaluations; and processing of registrable instruments [56]. Seven departments carry out these services: Land Services, Land Use and Allocation, Deemed Right, Property Management and Valuation, Finance and Accounts, Planning Research and Statistics, and Administration and Supply. Critical to the operation of the BLS is the maximization of land use, making land readily available to the people for developmental purposes, disseminating government decisions on land matters, documentation of land rights, and the issuance of various title documents [56].
The principal law used in administering land in Ekiti State is the Land Use Act of 1978 (LUA) which involves the management of land, surveying and mapping, land registration, and land-use planning. Land management comprises customary and statutory land with two land management bodies established under the LUA: the Land Use and Allocation Committee (LUAC) and the Land Allocation and Advisory Committee (LAAC) (see Section 2 (2-5) of the LUA). The LUA indicates three responsibilities for LUAC. These advise the Governor on land management in urban areas, on the resettlement of persons affected by the revocation of rights of occupancy, and determine disputes concerning payment of compensation under the LUA for improvements on the land. Section 5 (1) of LUA empowers the Governor to grant statutory rights of occupancy to land in urban areas while the local government grants customary rights of occupancy on land declared non-urban. These committees were not constituted in Ekiti State but were substituted with the BLS [43,56]. The LAAC is responsible for advising the local government on any matter connected with the management of land designated as non-urban land.
Section 1 of the LUA uses the words “vest” and “trust” in relation to land ownership, indicating that ownership of land is transferred to the Governor, and that the Governor has absolute credence [63], meaning that the Governor exercises authority over land. According to this nationalization school of thought, land ownership is transferred to the State leaving individuals with interest in land (rights of occupancy) [64]. This was further explained in terms of a legal title with legal title vested in the Governor and equitable title of the landholder. The legal title is not absolute because it requires the Governor to control and manage land for the benefit of Nigerians [65]. The equitable title is provided for in Section 34(2) and 36(2) of the LUA which preserves the rights of possession, occupation, and enjoyment of land within urban and rural areas. Notwithstanding the above explanation, confusion and controversy exist due to the use of the word vest [43]. However, the enjoyment of exclusive rights by the holder of rights of occupancy against all people except the Governor is specified in Section 14 of the LUA which means exclusive rights are not absolute (ibid.).
Despite this situation, peri-urban areas customary land and statutory land co-exist in parallel. The majority of land in the rural and peri-urban areas is held under African customary land law systems [43,66]. Customary land acquired compulsorily by the government becomes State land. This is also true for land over which a right of occupancy is held through the Certificate of Occupancy (which may be customary and statutory). Both customary and statutory institutions manage land in peri-urban areas [56] making it a hybrid system of land management which is not recognized in statutory law. The majority of land in peri-urban areas is managed by the customary institutions (traditional leaders of community heads, chiefs, and family heads) using African customary land law. Land management through customary institutions is not recognized in statutory law. This lack of recognition impedes local management of land in peri-urban areas of Ekiti State.
Several shortcomings exist in the management of land in Ekiti State [43,48]. For instance, with their respective departments, the OSG, BLS, and MHUD carry out their activities in rural and peri-urban areas. Generating revenues from Surveyor General approval, ground rents, building plan approval, and fees paid for the Certificate of Occupancy; State institutions are the only ones collecting, administering, and distributing these revenues to urban areas without recourse to the customary institutions. A legislated formula for sharing these revenues would help develop peri-urban areas which are currently underprovided for in favor of the urban areas. Since there is currently no legislated formula, the State is able to spend most of its available income developing the urban areas leaving the peri-urban areas lacking social amenities [56,67,68,69].
Land acquisitions are predominant in peri-urban areas supported by Section 28 of the LUA, which empowers the Governor to revoke occupancy rights on overriding public interest. Section 29 makes provisions for compensation payment for land improvement but not for the land itself. In peri-urban areas, compensation for land acquired is either delayed, inadequate, or non-existent [43,56]. Several instances are recorded where these acquisitions are made forcefully and left without development afterwards [56]. This exercising of constitutional powers of land acquisition for public purposes is abused if this land is then left undeveloped. If the State does not use the land it acquired for the intended purpose within a reasonable time, the law requires that the land is returned to the owners [56].
Sections 5(1) and 6(1) stipulate the provisions of granting a Certificate of Occupancy by the Governor and the local government. The Governor is the sole issuer of customary and statutory occupancy rights relegating the local government in land management (ibid.). The Deemed Rights Department processes the Certificate of Occupancy per Section 9 of the LUA. Customary and statutory occupancy rights can be obtained using customary and statutory land tenure systems. The local government authorities supplement land management activities through area offices from the MHUD [56]. The State courts, both customary and statutory, also participate in land management activities (ibid.).
Cadastral survey regulation is a part of regulating customary and statutory land management. Surveying and mapping within each State of the Federation is the sole responsibility of the State because surveying and mapping are on the Concurrent Legislative Lists of the Constitution. The Concurrent Legislative List refers to the list of topics in the first column of Part 11 of the second schedule of the Constitution’s—that the National Assembly and a House of Assembly may address by passing laws to the extent specified opposite thereto in the second column thereof [70] (See Section 318, Part IV of the Constitution of Nigeria). Each State Ministry of Lands and Survey deals with survey and mapping with The Survey Act, No. 22, specifying the procedures for surveying. Surveying control points are inadequate, resulting in surveys undertaken in relation to a local origin rather than to the national control network. This also results in the running of long traverses in several instances which can decrease the accuracy of the results [56]. The lack of human resources, equipment, and facilities to provide effective survey services causes delays in the survey process and the production of a Certificate of Occupancy (ibid.). The over-reliance on technical requirements and specifications for various types of surveys is inappropriate in rural and peri-urban areas, not satisfying their needs [47]. The number of professionals is inadequate to provide surveying services, resulting in unregistered people offering surveying activities, causing non-adherence to the SLR [56]. The actions of these people result in land conflicts due to poor survey work (ibid.).

6. Assessing Land Management Using the 8Rs Framework

The RLM matrix ranks each of the 8Rs indicators for RLM on a scale of 1 to 6 where 1 is poor and 6 is excellent. Based on this evaluation (see Table 4), every aspect of the structure needs improvement (orange-colored cells), except the data on Responsiveness (green-colored cells), which are considered satisfactory. For the process element, only Resilience is considered satisfactory (green-colored cell). However, Resilience still needs improvement. For the impact of the LAS, the RLM indicators used in this assessment reveal a lack of significance for the people. The structures, processes, and impacts related to LAS are further discussed in the subsections below.

6.1. Resilient

This section relates to interventions in LAS, if it accommodates existing structures to withstand circumstances that will ensure success [32]. Concerning resilience, this study determines if formal land administration accommodates customary law and its associated flexibility, i.e., whether there are inconsistencies and contradictions in the provisions of the LUA, and examines the structure of the committee in charge of land management in the LGA. It also ascertained whether there is a community dispute resolution committee and processes. It further examines the measures used in appointing the traditional land committee (TLC).
The LUA does not accommodate flexibility of customary laws in land administration, with local authorities giving orders initiated by the State-level of government and no customary laws governing any of these orders. However, there are diverse views from peri-urban dwellers on the perception of how customary laws are accommodated by the statutory legal framework for land management. This corroborates the findings of Babalola and Hull [43], that found that there are two schools of thought emerging from the LUA—recognition or abolishment of the customary land tenure system. This situation does not support a hybrid system of land management where the constitutional provisions of land management are between the State land agencies and the traditional leaders (see Articles 36(8) and 267(1) of the 1992 Constitution of Ghana: Lands Commission Act 2008 (Act 767)). In Ghana, it is observed that constitutional provisions, statutory enactments, policy instruments, common law principles, and customary law interact in the management of land [71]. Land is managed by chiefs under customary law with customary tenure being recognized in the constitution of Ghana. However, this constitutional empowerment of the chiefs is observed to be misused in some cases by reinterpreting ‘custodian titles’ to ‘ownership title’. In addition, custom may be misused by chiefs to support lack of accountability to their subjects (ibid.).
There are inconsistencies and contradictions in the Nigerian LUA, making it ineffective in solving peri-urban land management problems. Concerning the composition of the committee in charge of land management in peri-urban areas, as stipulated by the LUA, the required professionals are excluded, but the committees must be constituted. Land alienation requires the Governor’s consent but does not include the consent of the respective traditional leaders, undermining the customary legal framework. However, this does not affect the legitimacy and legality of the customary legal framework [56]. The family heads are involved in TLC by assembling all family members. The traditional leaders set rules and customs to govern land use and development. Akaateba [71] observes that in land use and development in peri-urban areas of Ghana, traditional leaders use their constitutional powers to prevent the true realization of communal rights by colluding with land sector agencies in subdividing communal land for sale to outsiders. This misuse of constitutional powers by traditional leaders in Ghana may be attributed to a lack of political will in the implementation of law across all borders. Unlike the situation in Ghana, where the actions of traditional leaders appear to be unregulated, subjects in customary peri-urban areas of Ekiti State are known to sue their traditional leader over Stool land [56]. This supports the theory of equality before the law which is observed as a vital component of the rule of law. One view stipulates that society should be organized using the “carrot with the stick of coercion, which directly imposes costly punishments on those who deviate from laws or social norms” [72] p. 1455.
Community dispute resolution committees are available in the three peri-urban areas. Hence, for the LAS, Resilience is categorized as 3. The land management structure should incorporate customary law flexibility, as customary law did not govern land management in peri-urban areas. There are inconsistencies and contradictions in the LUA as per the composition of the committees in charge of land management in peri-urban areas. For resilience, the LAS process scores 4 as the consent of family heads, chiefs, and Obas is sorted under customary norms before the land is alienated. In urban areas, the consent of the Governor is sought on land having a Certificate of Occupancy before land is alienated. Land tenure may not be secured or certain as there is over-reliance on statutory institutions in peri-urban areas for recording their land rights.

6.2. Robust

In this study, robustness pertains to the system’s enduring ability to withstand failure [32]. The following issues were examined: the extent to which innovative ways of recording land rights are recognized by the Statutory Legal Framework (SLF); the extent to which statutory institutions are collaborating with traditional institutions; interaction between the people and the traditional institutions; interactions between the people and the State; and whether there are land administration tools developed to aid land management in both customary and statutory processes.
Innovative ways of recording land rights in peri-urban areas should be accompanied by approval and recognition in land law [29]. Collaborations between customary and statutory institutions are formal and informal. Formal collaborations exist between statutory institutions, supported by law, such as between the OSG and the BLS. Informal collaborations are between customary and statutory institutions—they are not required by the law. However, this is only observed during the land acquisition process in which the government holds meetings with customary institutions as a request for land acquisition notices. This is not aligned with Section 1 of the LUA which states land ownership is vested in the State Governor. How do you then still request to acquire what you already own? Collaborations between customary institutions and the local people do exist in the peri-urban areas.
Despite the transformation agenda of the Governor for establishing the BLS for land management, BLS is faced with enormous challenges resulting in ineffectiveness and inefficiency. Firstly, there needs to be more staff appointed in the department. This would align with the transformation agenda in showing support to the department. Secondly, there needs to be more equipment, such as project vehicles, to be used for site inspections. Site inspections are required during the land acquisition process, processing of Certificate of Occupancy, and when there are disputes or encroachments on government land. Third, is the deficit in Information and Communication Technology. All activities of the BLS are still executed manually, causing delays in land allocation and the land registration process. Pertinent of all these challenges is the need for more awareness of land law and the lack of guidelines for land registration [56]. Lastly, is the payment of the unofficial fees common to government agencies in land management. This is a form of corruption [73].
The intervention of splitting MLHPPUD into OSG, MHUD, and BLS as individual systems working to achieve effective land management is impacted by several challenges. Central to this challenge is the need for more development of land management tools to aid land management. Recognizing innovative ways of recording land rights and land use planning in peri-urban areas may reduce the cost of these functions. In this situation, traditional leaders will not have to spend a cumbersome amount of money on land use planning, as is observed in Ghana [71]. The use of modern technology can help reduce the cost of recording land rights as well as to improve the time frame required for land registration and land use and development planning. However, context is key when adopting modern technology in land use and development [74].
Formal communications should be established between customary and statutory institutions in the management of peri-urban land along with the necessary checks and balances. Involving customary structures in local land management has its own benefits [75] because management of land by State institutions might be challenging at the local-level. In the land administration reform, the form of collaboration that provides checks and balances in the day-to-day management of land in peri-urban areas is crucial. In this way, absolute power will not be bestowed on either side without being checked.
Robustness scores 2 for the LAS, as collaborations between customary and statutory institutions are formal and informal. Formal collaborations exist between statutory institutions, while there are no collaborations between customary and statutory institutions, the local respondents, and the State institutions. However, there are collaborations between local respondents and traditional institutions. With Robustness, the LAS process scores 2 as there is no innovative way of recording land rights, a paper-based system of land documentation is in operation, and there is a need for more technology in use by land administration experts.

6.3. Reliable

This aspect relates to the people’s trust in the system not breaking down and providing affordable and efficient services [32]. In this instance, this study examined responsibility in land management processes by determining how State and non-State actors are held accountable to the public regarding land management. This was completed by ascertaining the extent to which land is readily available to the peri-urban dwellers; the efficiency of the statutory land registration process; the degree to which the land use planning functions; and the extent to which tenure security is ensured in the community.
State actors claim that the non-State justice system (NSJS) is not legitimate and that the State justice system is the only legitimate system for land management. NSJS is referred to as a system of governance and mechanisms of justice that operates outside the frameworks of the State or on the fringes between State law and institutions and societal rules and institutions [76]. This is observed in some rulings against the NSJS. There are avenues for holding public officers accountable to the public. Such avenues are held through the Service Compact with All Nigerians (SERVICOM), the Executive Secretary of BLS, and the Department Director involved. The palace administration uses customs and norms to deal with reported cases of customary land mismanagement by allegedly erring chiefs. Several farmlands are converted to residential use in the peri-urban areas since there is high demand for land for residential purposes. The conversion of farmland to residential use decreases land availability as the land cost increases, satisfying the law of demand and supply. The system lacks trust to deliver efficient and effective services as the land registration system is marred with several inefficiencies. There is no master plan for land use planning, making the process of granting building plans based on discretion. As several respondents affirm, land tenure appears to be insecure in peri-urban areas (see Appendix A). Decentralization of the justice system for resolving land disputes is crucial for affordability and accessibility. Avenues of providing accountability, transparency, and equality should be key in the reform of land administration.
The LAS scores 3 for Reliability as the NSJSs are seen to be less legitimate than the State justice system. Reliability scores 3 as public officials are held accountable through the heads of institutions and SERVICOM. The palace administration handles cases of erring chiefs. However, there still needs to be more trust in the system as the land registration process is still marred with corruption. Land is not readily available; therefore, the land administration is not meeting the land needs. There is ineffective land use planning as there is no master plan in Ekiti State. Most land in the peri-urban areas is not registered or recorded because of the inefficient land registration system. When there is inadequate compensation, redress in court is inaccessible since it is unaffordable—the process is long, tedious, and associated with high costs. Corruption is likely despite all the mechanisms put in place to check corrupt officials. Corruption in the LAS in peri-urban areas is likely to exacerbate poverty and inequality.

6.4. Respected

This section primarily reflects the extent to which the system is free from corruption and biases that may impact the populace. Central to this is the issue of the compensation payment by statutory institutions; equality of men and women as per land rights and access; eviction of land rights holders; and the protection given to women’s land rights by customary and statutory institutions. In addition, the avenues to seek redress after inadequate compensation is paid are explored. Finally, the extent of corruption in land delivery in peri-urban areas is reflected.
Section 28 of the LUA compensates for “unexhausted improvement” on land acquired to override public interest. The payment of compensation for the land improvement and not the land itself is problematic as people’s land could be acquired without any form of compensation. Several land acquisitions exist in peri-urban areas, with the majority not developed, depriving the peri-urban populace of livelihood since several of these lands are farmlands. When compensation is inadequate, the constitutional right available to peri-urban dwellers is to approach the High Court for redress, but the process is tedious, cumbersome, and costly. While there is a need for improvement in how women are treated when accessing land, it can be said that women are fairly treated. Most respondents affirm that their land rights are respected. In the instance where there are evictions, the family head and the traditional leaders resolve such evictions. This practice in Ekiti State, Nigeria, is in line with the peri-urban populace of Kumasi, Ghana, who trusted the chiefs in resolving disputes on land [77]. Although the chiefs account for the minority of dispute settlements, but because of the persistent conflict in the role of chiefs in the selling of village lands as urban plots, their ability to judge land cases fairly is affected (ibid.). This situation leads to much dissatisfaction with this attitude of the Ghanaian chiefs. However, there is still a widely spread view of the benefit of involving customary structures as actors in local governance [75]. Conversion of peri-urban land into individual plots for sale is undertaken by both the customary and statutory institutions. The over-centralization of the LAS may breed corruption and abuse of power, as it is stated by the respondents that there is a possibility of corruption. However, measures are in place to dispel corruption in the LAS. The measures are as follows:
Payment is made directly into the government account through REMITA.
The land administration process involves different department branches; therefore, the process is not concluded in one step. However, some forms of corruption are also confirmed in the land administration process [10].
A decentralization strategy is key to reducing corruption in the system as well as providing equitable and efficient land services.
The structure for compensation needs to be revised, and should be more efficient and more manageable; hence, the LAS structure scores 3 for Respected. A significant number of people’s land rights are respected. Men and women are generally treated the same way when accessing land. The Respect in the LAS process scores 3 because the Governor shows a lack of respect for the people when their land is acquired. The process of paying compensation on land acquired needs to be fixed. The means of livelihood of many peri-urban dwellers are deprived by the land acquisition of the BLS. Compensation payment excludes land since it only includes the improvements on the land. Thus, undeveloped land is acquired by the State without compensation.

6.5. Reflexive

For the issue of reflexiveness, the participation of local people in land management is examined. This study looks at why customary law still exists and the challenges of integration of customary law and statutory laws; the role of community members in the land management process; how customs and norms are used to resolve a land dispute; and the measures taken to make customary laws on land delivery available and clear to members of the community.
The respondents affirm that customary law still exists because people still live in undeveloped areas where statutory laws cannot be governed effectively. The existence of customary law helps to check the sale of land to more than one person at a time. The challenges of integration of customary and statutory laws relate to the lack of flexibility of statutory laws in the LAS. If one is favored over the other, integration will not be possible. In dispute resolutions, the distinct feature is to apply the customs and norms of the area where the land in question falls. A visit to the land is made after each party has stated their case—the visit is to compare the statements of each party with what is on the ground. There is a customary law in land delivery available to community members; however, this law is not codified. What people understand as law is what is carefully explained to them as law.
The LAS structure scores 2 for Reflexivity, as norms and practices in land administration are recognized within customary law. Customary law is flexible and governs areas that statute law cannot manage. The knowledge of statute law is lacking in peri-urban areas, making the LAS process rank 2 concerning Reflexiveness with customary law explained to the people.

6.6. Retraceable

Retraceability is reflected if the intervention structures in land management are clearly defined, as well as the decision-makers in the LAS, and whether there is clarity in the procedures of the LAS. The enactment of the LUA in land management is the first intervention, while the second is the creation of the OSG, BLS, and MHUD from MLHPPUD, which aims to improve the land registration process. The principal officers of these institutions take decisions on behalf of their institutions. For instance, the Surveyor General oversees all activities of the OSG, the Executive Secretary for BLS, and the Commissioner for MHUD. The Executive Secretary and the Commissioner report directly to the Governor of the State. There is a lack of clarity in the registration process, as the procedures for land registration are not available in the public domain, and the instruments for land registration are unknown in the peri-urban areas.
A score of 3 is assigned for Retraceability in the LAS structure because there is fragmentation in the roles and responsibilities of the MHUD, BLS, and OSG. Too many political officeholders heading these institutions may be the reason why many bureaucracies exist. For Retraceability, the LAS process ranks 2 because no land registration procedures are available in the public domain. Tracing land records becomes more difficult with a paper-based system of land documentation.

6.7. Recognizable

In examining recognizability in land management, this section determines whether all stakeholders are duly represented, and if their interests are considered. For the intervention to be significant, it should be recognizable by all stakeholders. The following were investigated: engagement of community members in the land administration process; the representation of men and women in the TLG; the legitimacy of the customary legal framework; the plurality of legal systems; and the institutional capacity to administer land using customary law. In this study, TLG is a system of governance where land is managed solely by the traditional institutions. A measure of the participatory approach in land management is observed in peri-urban areas, with the family and the community members participating in land management under the TLG. Each family member appoints men and women to the land committee; however, it is male-dominated. The customary court is not addressing land matters like the traditional court because most peri-urban landholders do not take their land matters to the customary court. Traditional courts function by community norms, values, and customs in resolving disputes which do not meet the requirements to be termed customary law, while a customary court is a statutory institution established according to constitutional provisions to observe and resolve disputes using customary law (Constitution of Nigeria, Section 280). Respondents believe the legitimacy of the customary legal framework is not affected despite the omission of traditional leaders from the customary court. This results in cultural-cognitive and regulative forms of legitimacy in peri-urban areas. The form of legitimacy displayed by the customary court is more regulative than cultural-cognitive, which may contribute to why peri-urban dwellers are not taking their land matters to the customary court. The traditional leaders have the institutional capacity to administer land using customary law for the peri-urban land within their areas. The land is understood to belong to the people as a community and is managed by the family unit and the traditional leader.
The LAS structure scores 3 for Recognizability because the family heads, chiefs, and Obas in land management and men and women are included in land committees by the TLG. There is more regulative than cultural-cognitive legitimacy displayed by customary courts. The LAS process ranks 2 for Recognizability, as there is no participatory approach to land management. However, traditional leaders administer land using the institutional capacity of norms and customs of the area. Regulative frameworks in customary courts disadvantage most peri-urban dwellers. Customary courts adopt principles similar to statutory courts and so the customary courts do not address land matters in the same manner as traditional courts.

6.8. Responsive

This aspect refers to how well stakeholders in land management interact, the level of collaboration of the TLG with statutory institutions, the extent to which customary processes are allowed in land management, formal LAS accommodating customary flexibility, and how the community needs are addressed. Three institutions are responsible for land management: the OSG, BLS, and MHUD. Delivering land management services in peri-urban areas involves little or no interactions with traditional institutions except during land acquisition. The land administration process can only be successfully implemented with the involvement of traditional institutions. There is no formal collaboration between customary and statutory institutions. “What is known is that land belongs to the Governor in urban areas and land belongs to the Chairman of the local government area” [56]. Finally, regarding feedback mechanisms, SERVICOM is a government institution that entertains complaints of inefficient service delivery, with each department appointing staff to handle complaints from dissatisfied customers.
There is a feedback mechanism through SERVICOM to entertain complaints of poor service delivery. Hence, the LAS structure for Responsiveness scores as 4. There are only collaborations between customary and statutory institutions during the land acquisition, making the LAS process per Responsiveness rank as 3.

7. Conclusions

Several observations and interpretations can be deduced after assessing the LMS using the RLM framework. These observations and interpretations are carried out using the RLM matrix. The RLM matrix is discussed in Section 3 to incorporate the assessment under structure, process, and impact. This paper has aimed to examine the extent to which the land management interventions in Ekiti State adhere to the elements of the RLM framework. The aim was achieved by assessing the critical areas of the land management interventions using the lens of the RLM framework incorporating the structures, processes, and impacts in the RLM matrix. The secondary aim was to appraise the use of the RLM framework for peri-urban areas regarding its effects on inclusivity. Following the assessment of the land management interventions, the study findings provide some conclusions about the RLM use, the extent to which the land management interventions in Ekiti State’s peri-urban areas can be considered responsible, and the implications for policy direction.
The RLM framework has been shown to be helpful in examining different land management intervention types in the context of peri-urban areas. The framework has two aspects: assessment using the 8Rs and developing the RLM matrix by incorporating the 8Rs with the structure, process, and impact, making it a comprehensive assessment framework. The framework allows the integration of qualitative and quantitative data to derive performance assessments and significant insightful analyses. The framework can be applied multiple times in the same context to reveal the improvement in land management when such interventions are performed.
For Ekiti State peri-urban areas, there is a need to improve the LMS in a number of ways. Customary law needs to be accommodated in local land management; collaboration should be fostered between customary and statutory institutions; innovative ways of recording land rights should be recognized; NSJS should be recognized as legitimate; the lack of trust in the land registration process should be addressed; the processes of compulsory land acquisition and the ineffective compensation for that land needs to be addressed; the land registration process should be more flexible; a participatory approach to land administration and management should be adopted; and a cultural-cognitive framework of resolving disputes on land should be identified and adopted. It is recommended to establish land management institutions at a local level—this would enhance a pro-poor land management system, which is context specific. Developing a pro-poor land policy is crucial to ensure the establishment of local-level land administration and land management. There is a need for collaboration, innovation, and capacity-building of existing LMSs [6]. The development of an RLM requires strong political, social, and economic support that embeds critical principles of policy directives in the Constitution [78]. The peri-urban dwellers have low confidence in the existing LMS, especially the MHUD and the BLS which deal with peri-urban land management. It is important to allow for formal collaborations between customary and statutory institutions in peri-urban land management which may strengthen and improve the tenure security of peri-urban dwellers. To establish trust in the land registration process, the procedures for land registration should be simplified and be easily accessible to citizens. Innovative ways of recording land rights should be recognized. In addressing land acquisition and compensation issues, a clear procedure for acquisition and payment should be provided, and payment for acquired land without development should also be provided [79].
The findings show that the intervention in land management failed in the Resilient, Robust, Respected, Reflexive, and Retraceable elements of the RLM framework. However, it partially achieved the Reliability, Recognizability, and Responsiveness elements of the RLM (see Table 4). The deficiency in interventions in land management in Ekiti State shows that these need to be more significant to peri-urban dwellers. The RLM matrix shows that the structures, processes, and impacts are deficient and need improvement (see Table 4). However, the impact or outcome is demonstrated not to be accessible immediately [20,36]. In this instance, the impact and outcome were measured after a period of 5 years, which is considered sufficient to deliver on the goals. The present situation calls on the government and policymakers to embark on the LASs reform. To achieve LAS-related SDGs, it is paramount for the existing land administration and land management systems to comply with RLM objectives. Finally, the framework has enabled a detailed assessment of the land management interventions in Ekiti State that encompass societal, political, and technical aspects showing areas of concern. This study recommends further investigation of urban LASs.

Author Contributions

Conceptualization, K.H.B.; formal analysis, K.H.B.; funding acquisition, K.H.B.; investigation, K.H.B.; methodology, K.H.B.; supervision, S.H. and J.W.; writing—original draft, K.H.B.; writing—review and editing, K.H.B., S.H. and J.W. All authors have read and agreed to the published version of the manuscript.

Funding

This research was supported by the FIG PhD Foundation and the University of Cape Town.

Data Availability Statement

The data used to support the findings of this study can be made available by the corresponding author upon request.

Conflicts of Interest

The authors declare no conflict of interest. The funders had no role in this study’s design; in the collection, analyses, or interpretation of data; in the writing of the manuscript; or in the decision to publish.

Appendix A

Table A1. Resilient.
Table A1. Resilient.
Ikere-EkitiIjero-EkitiOye-Ekiti
ResponseYesNoYesNoYesNo
Accommodation of customary law flexibility32.5%67.5%69.1%30.9%16.2%83.8%
Community dispute resolution committee95.6%4.4%66.6%33.3%93.9 %6.1%
Table A2. Robust.
Table A2. Robust.
Ikere-EkitiIjero-EkitiOye-Ekiti
ResponsesYNYNYN
Collaboration between statutory and customary institutions10.6%89.4%14.3%83.3%22.2%77.8%
Interactions between the people and customary institutions91.9%8.1%78.6%21.4%89.9%10.1%
Interactions between the people and the government23.7%76.3%16.7%83.3%5.1%94.9%
Table A3. Reliable.
Table A3. Reliable.
Ikere-EkitiIjero-EkitiOye-Ekiti
Responses(1-2)3(4-6)(1-2)3(4-6)(1-2)3(4-6)
How can you rate statutory land registration processes?77% 23%83% 17%71% 29%
ResponsesYes NoYes NoYes No
Is the land use planning functioning well in the community?11% 89%12% 88%21% 79%
Are land administration needs addressed?34% 66%48% 52%42% 58%
Table A4. Respected.
Table A4. Respected.
Ikere-EkitiIjero-EkitiOye-Ekiti
ResponsesYesNoYesNoYesNo
In accessing land are women and men treated the same?72%28%52%48%77%23%
Have you ever been evicted on your land in this community?9%91%21%79%71%29%
Table A5. Recognizable.
Table A5. Recognizable.
Ikere-EkitiIjero-EkitiOye-Ekiti
ResponsesYesNoYesNoYesNo
Are you engaged in the land administration process in this community?54%46%45%56%32%68%
Is the customary court addressing land matters the way traditional courts do?25%75%29%71%45%55%
Do you think the exception of traditional authorities from customary court affects the legitimacy of the Customary legal framework?34%66%33%67%39%61%
Do traditional authorities have the institutional capacity to administer land using customary law?78%22%81%19%78%22%

References

  1. Burns, A.F.; Rajabifard, A.; Shojaei, D. Land Use Policy Undertaking Land Administration Reform: Is There a Better Way ? Land Use Policy 2023, 132, 106824. [Google Scholar] [CrossRef]
  2. UNECE. Land Administration Guidelines: With Special Reference to Countries in Transition; United Nations Economic Commission for Europe, New York and Geneva: Geneva, Switzerland, 1996; pp. 1–112. [Google Scholar]
  3. Nkwae, B. Conceptual Framework for Modelling and Analysing Peri-Urban Land Problems in Southern Africa; University of New Brunswick: Fredericton, NB, Canada, 2006. [Google Scholar]
  4. FAO. Urban and Peri-Urban Food Production: A New Challenge for the Food and Agriculture Organization (FAO) of the United Nations; Internal Report; FAO: Rome, Italy, 1999. [Google Scholar]
  5. Holland, M.D.; Kasanga, R.K.; Lewcock, C.P.; Warburton, H.J. Natural Resources Institute, Overseas Development Administration; Peri-Urban Baseline Studies: Kumasi, Ghana, 1996. [Google Scholar]
  6. Fela, A.; Study, A.C.; Koeva, M.; Waheed, A. Assessing the Status and Challenges of Urban Land Administration Systems Using Framework for Effective Land. Land 2023, 12, 1560. [Google Scholar]
  7. Hull, S. A Framework for Guiding Cadastral Systems Development in Customary Land Rights Contexts. Ph.D. Thesis, University of Cape Town, Cape Town, South Africa, 2019. [Google Scholar]
  8. Hull, S.H.; Whittal, J.F. Achieving Success and Sustainability Through Significance: A Cross-Case Analysis of Cadastral Systems Development in Europe and Africa. In Proceedings of the FIG Working Week 2020 Smart Surveyors for Land and Water Management, Amsterdam, The Netherlands, 10–14 May 2020; FIG International Federation of Surveyors: Copenhagen, Denmark, 2020; pp. 1–23. [Google Scholar]
  9. Williamson, I.; Enemark, S.; Wallace, J.; Rajabifard, A. Land Administration for Sustainable Development, 1st ed.; Esri Press: New York, NY, USA, 2010; ISBN 9781589480414. [Google Scholar]
  10. Ghebru, H.; Okumo, A. Land Administration Service Delivery and Its Challenges in Nigeria: A Case Study of Eight States; International Food Policy Research Institute: Washington, DC, USA, 2017. [Google Scholar]
  11. Nwuba, C.C.; Nuhu, S.R. Challenges to Land Registration in Kaduna State, Nigeria. Afr. Real Estate 2018, 1, 141–172. [Google Scholar] [CrossRef]
  12. De Vries, W.T.; Chigbu, E.U. Responsible Land Management-Concept and Application in a Territorial Rural Context. Verantwortungsvolles Landmanag. Im Rahm. Ländlichen Entwickl. 2017, 2, 65–73. [Google Scholar]
  13. Del Castillo, L. Indigenous Peoples and the United Nations Rome-Based Agencies Working to Achieve the Sustainable Development Goals. 2023. Available online: https://policycommons.net/artifacts/3893086/indigenous-peoples-and-the-united-nations-rome-based-agencies-working-to-achieve-the/4699412/ (accessed on 17th July 2023).
  14. IFAD. Partnering with Indigenous Peoples for the SDGs. Advancing Solutions by Working Together; IFAD: Rome, Italy, 2019. [Google Scholar]
  15. Version, O. FAO and the Sustainable Development Goals—Achieving the 2030 Agenda through Empowerment of Local Communities; FAO and the Sustainable Development Goals: Rome, Italy, 2022; pp. 1–64. [Google Scholar] [CrossRef]
  16. Bernstein, J.; Johnson, N.; Arsalan, A. IFAD Research Series 38—Meta-Evidence Review on the Impacts of Investments in Agricultural and Rural Development on Sustainable Development Goals 1 and 2; IFAD: Rome, Italy, 2019; ISBN 9789290729297. [Google Scholar]
  17. IFAD. Transforming Rural Lives Building a Prosperous and Sustainable Future for All IFAD and the 2030 Agenda for Sustainable Development; IFAD: Rome, Italy, 2018; ISBN 9789290728528. [Google Scholar]
  18. IFAD. Agenda 2030 Why It Matters for IFAD; IFAD: Rome, Italy, 2015. [Google Scholar]
  19. Whittal, J. A New Conceptual Model for the Continuum of Land Rights. S. Afr. J. Geomat. 2014, 3, 13–32. [Google Scholar]
  20. De Vries, W.T.; Rudiarto, I. Testing and Enhancing the 8R Framework of Responsible Land Management with Documented Strategies and Effects of Land Reclamation Projects in Indonesia. Land 2023, 12, 208. [Google Scholar] [CrossRef]
  21. Enemark, S.; Williamson, I.; Wallace, J. Building Modern Land Administration Systems in Developed Economies. J. Spat. Sci. 2005, 50, 51–68. [Google Scholar] [CrossRef]
  22. Enemark, S. Understanding the Land Management Paradigm. FIG Commission 7 Symposium On Innovative Technologies for Land Administration; International Federation of Surveyors: Copenhagen, Denmark, 2005; pp. 1–13. [Google Scholar]
  23. Enemark, S.; Bell, K.; Lemmen, C.; McLaren, R. Building Fit-for-Purpose Land Administration Systems. In Proceedings of the XXV FIG International Congress, Kuala Lumpur, Malaysia, 16–21 June 2014; pp. 16–21. [Google Scholar]
  24. Leal Filho, W.; Azeiteiro, U.L.M.; Setti, A.F.F. Challenges in Sustainable Land Use Management. World Sustainability Series; In Sustainability in Natural Resources Management and Land Planning; Springer: Berlin/Heidelberg, Germany, 2021; pp. 553–556. ISBN 9783030766245. [Google Scholar]
  25. Deininger, K.; Selod, H.; Burns, A. The Land Governance Assessment Framework Identifying and Monitoring Good Practice in the Land Sector; World Bank: Washington, DC, USA, 2012. [Google Scholar]
  26. FAO. Framework for Evaluating Sustainable Land Management (FESLM); FAO: Rome, Italy, 1993. [Google Scholar]
  27. Mattila, T.; Helin, T.; Antikainen, R.; Soimakallio, S.; Pingoud, K.; Wessman, H. Land Use in Life Cycle Assessment; The Finish Environmnet Institute: Helsinki, Finland, 2011; Volume 24, ISBN 9789521139260. [Google Scholar]
  28. Islam, K.; Vilaysouk, X.; Murakami, S. Integrating Remote Sensing and Life Cycle Assessment to Quantify the Environmental Impacts of Copper-Silver-Gold Mining: A Case Study from Laos. Resour. Conserv. Recycl. 2020, 154, 104630. [Google Scholar] [CrossRef]
  29. Souza, D.M.; Teixeira, R.F.M.; Ostermann, O.P. Assessing Biodiversity Loss Due to Land Use with Life Cycle Assessment: Are We There Yet? Glob. Chang. Biol. 2015, 21, 32–47. [Google Scholar] [CrossRef]
  30. Azadi, H. Monitoring Land Governance: Understanding Roots and Shoots. Land Use Policy 2020, 94, 104530. [Google Scholar] [CrossRef]
  31. Chigbu, U.E.; Schopf, A.; de Vries, W.T.; Masum, F.; Mabikke, S.; Antonio, D.; Espinoza, J. Combining Land-Use Planning and Tenure Security: A Tenure Responsive Land-Use Planning Approach for Developing Countries. J. Environ. Plan. Manag. 2017, 60, 1622–1639. [Google Scholar] [CrossRef]
  32. Ameyaw, D.; Dachaga, W.; Chigbu, U.E.; de Vries, W.T.; Asante, L.A. Responsible Land Management: The Basis for Evaluating Customary Land Management in Dormaa Ahenkro, in Ghana. In Proceedings of the In-World Bank Conference on Land and Poverty Conference, Land Governance in an Interconnected Woeld, Washington, DC, USA, 19–23 March 2018; World Bank Publications: Washington, DC, USA, 2018; pp. 1–18. [Google Scholar]
  33. De Vries, W.T.; Bugri, J.T.; Mandhu, F. (Eds.) Responsible and Smart Land Management Intervention, 1st ed.; CRC Press: Boca Raton, FL, USA, 2021; ISBN 9780367331580. [Google Scholar]
  34. Ho, S.; Choudhury, P.R.; Haran, N.; Leshinsky, R. Decentralization as a Strategy to Scale Fit-For-Purpose Land Administration: An Indian Perspective on Institutional Challenges. Land 2021, 10, 199. [Google Scholar] [CrossRef]
  35. Enemark, S.; Mclaren, R.; Lemmen, C. Building Fit-For-Purpose Land Administration Systems: Guiding Principles. In Recovery from Disaster: FIG Working Week 2016; International Federation of Surveyors: Copenhagen, Denmark, 2016. [Google Scholar]
  36. De Vries, W.T. Testing and Improving the 8R Framework of Responsible Land Management to Assess Major Land Interventions. In Proceedings of the FIG e-Working Week 2021 Smart Surveyors for Land and Water Management—Challenges in a New Reality Virtually in the Netherlands, Amsterdam, The Netherlands, 21–25 June 2021. [Google Scholar]
  37. Mgbenka, R.N.; Mbah, E.N. A Review of Smallholder Farming in Nigeria: Need for Transformation. Int. J. Agric. Ext. Rural. Dev. Stud. 2016, 3, 43–54. [Google Scholar]
  38. African Development; Bank Group. Agriculture Sector Strategy 2010–2014 Agriculture and Agro-Industry Department and Operational Resources and Policies Department; African Development: Algiers, Algeria, 2010. [Google Scholar]
  39. Butler, S. Nigerian Land Markets and the Land Use Law of 1978. Gates Open Res. 2019, 3, 1414. [Google Scholar]
  40. Ghebru, H.; Okumo, A. Land Administration Service Delivery and Its Challenges in Nigeria: A Case Study of Eight States; International Food Policy Research Institute: Washington, DC, USA, 2016. [Google Scholar]
  41. Egbulefu, I.F. Designing a Technical Solution for Managing Land Tenure Data in a Customary Setting. Master’s Thesis, University of Calvary, Calgary, AB, Canada, 2015. [Google Scholar]
  42. Agboola, A.O.; Scofield, D.; Amidu, A.-R. Understanding Property Market Operations from a Dual Institutional Perspective: The Case of Lagos, Nigeria. Land Use Policy 2017, 68, 89–96. [Google Scholar] [CrossRef]
  43. Babalola, K.H.; Hull, S.A. Examining the Land Use Act of 1978 and Its Effects on Tenure Security in Nigeria: A Case Study of Ekiti State, Nigeria; Potchefstroom Electronic Law Journal/Potchefstroomse Elektroniese Regsblad: Potchefstroom, South Africa, 2019; Volume 22, ISBN 1236436879081. [Google Scholar]
  44. Otubu, A. The land use act and land administration in 21st century Nigeria: Need for reforms. J. Sustain. Dev. Law Policy 2018, 9, 81–108. [Google Scholar]
  45. Oluwatayo, I.B.; Timothy, O.; Ojo, A.O. Land Acquisition and Use in Nigeria: Implications for Sustainable Food and Livelihood Security. In Land Use—Assessing the Past, Envisioning the Future; IntechOpen: London, UK, 2019. [Google Scholar]
  46. Ghebru, H.; Girmachew, F. Scrutinizing The Status Quo: Rural Transformation and Land Tenure Security In Nigeria International Food Policy Research Institute (IFPRI) Ethiopian Development Research Institute (EDRI) Paper Prepared for Presentation at the 2018 World Bank Conference. In 2018 World Bank Conference on Land And Poverty; The World Bank: Washington, DC, USA, 2018; pp. 1–33. [Google Scholar]
  47. Babalola, K.H.; Hull, S.A. Using a Domain Model of Social Tenure to Record Land Rights: A Case Study of Itaji-Ekiti, Ekiti State, Nigeria. S. Afr. J. Geomat. 2019, 8, 221–237. [Google Scholar] [CrossRef]
  48. Babalola, K.H.; Hull, S.A. Using the New Continuum of Land Rights Model to Measure Tenure Security: A Case Study of Itaji-Ekiti, Ekiti State, Nigeria. S. Afr. J. Geomat. 2019, 8, 84–97. [Google Scholar] [CrossRef]
  49. Babalola, S.O.; Choon, T.L.; Abdulrahman, A.; Ayeni, W.; Ajayi, G. An Analysis of 3D Situation as a Prospect for Land Administration Domain Model (LADM) in Nigeria: A Malaysian Initiative Article. J. Teknol. 2015, 77, 7–13. [Google Scholar] [CrossRef][Green Version]
  50. Babalola, S.O.; Rahman, A.A.; Choon, L.T.; Van Oosterom, P.J.M.; Oosterom, V. Possibilities of Land Administration Domain Model (LADM) Implementation In Nigeria. ISPRS Ann. Photogramm. Remote Sens. Spat. Inf. Sci. 2015, II, 155–163. [Google Scholar] [CrossRef]
  51. Otubu, A.K. The Land Use Act and Land Ownership Debate in Nigeria: Resolving the Impasse. SSRN Electron. J. 2018, 1–19. [Google Scholar] [CrossRef]
  52. Nelson, M. Dynamics in Nigerian Land Administration System and the Inevitability of Decentralization. In Proceedings of the Research Association for Interdisciplinary Studies, London, UK, 10–11 June 2019; pp. 245–250. [Google Scholar]
  53. Saeda, S.; Barau, A.S. Nigeria’s Land Reform from Fronts of Multidisciplinary Approach. In Proceedings of the 5th SASS—FCE Kano—National Confab, Kano, Nigeria, 17 August 2009. [Google Scholar] [CrossRef]
  54. Zevenbergen, J.; De Vries, W.; Bennett, R.M. Advances in Responsible Land Administration; CRC Press: Boca Raton, FL, USA, 2015; ISBN 13: 978-1-4987-1961-2. [Google Scholar]
  55. Zevenbergen, J.; Vries, W.T.D.E. Dynamics in Responsible Land Administration. Change at Five Levels. In Proceedings of the FIG Congress, Bergen, Norway, 24–28 September 2018. [Google Scholar]
  56. Babalola, K.H. Assessing Land Administration Systems with Their Legal Framework: A Case of Peri-Urban Ekiti State. Ph.D. Thesis, University of Cape Town, Cape Town, South Africa, 2023. [Google Scholar]
  57. Yin, R.K. Case Study Research Design and Methods, 4th ed.; SAGE: Washington, DC, USA, 2009. [Google Scholar]
  58. Yin, R.K. Applications of Case Study Research. Applied Social Research Methods Series; Sage Publications: Thousand Oaks, CA, USA, 1984. [Google Scholar]
  59. Creswell, J.W.; Guetterman, T.C. Mixed Methods Designs. Educational Research: Planning, Conducting and Evaluating Quantitative and Qualitative Research, 6th ed.; Pearson: London, UK, 2019. [Google Scholar]
  60. Allan, G. A Critique of Using Grounded Theory as a Research Method. J. Bus Res. 2003, 2, 1–10. [Google Scholar]
  61. Oriye, O.; Olorunleke, R.; Owoeye, J.O. Emplacing An Effective Urban Development and Management Mechanism in Ekiti State, Nigeria. IOSR J. Humanit. Soc. Sci. Ver. II 2015, 20, 109–116. [Google Scholar] [CrossRef]
  62. Sule, A.R. Strains on Cadastral Surveying in Nigeria. Surv. Rev. 2000, 35, 368–378. [Google Scholar] [CrossRef]
  63. Nwabueze, R.N. Alienations under the Land Use Act and Express Declarations of Trust in Nigeria. J. Afr. Law 2009, 53, 59–89. [Google Scholar] [CrossRef]
  64. Eso, J.S.C.; Nkwocha, V. Governor of Anambra State; 1984 NLR 324. Volume 404. Available online: https://www.lawglobalhub.com/chief-r-o-nkwocha-v-governor-of-anambra-state-ors-1984-lljr-sc/ (accessed on 10 September 2023).
  65. Abugu, U. Land Use and Reform in Nigeria: Law and Practice, 1st ed.; Immaculate Prints: Abuja, Nigeria, 2012. [Google Scholar]
  66. Ajibade, F.O. Land Tenure System in Ekiti State, Nigeria. In Proceedings of the FIG Working Week 2015 from the Wisdom of the Ages to the Challenges of the Modern World, Sofia, Bulgaria, 17–21 May 2015; pp. 1–10. [Google Scholar]
  67. Omotoso, O.; Owolabi, J.T. Rural Poverty and Its Implication for Regional Planning in Ekiti State, Nigeria. Soc. Sci. 2007, 2, 70–75. [Google Scholar]
  68. Apata, T.G.; Apata, O.M.; Igbalajobi, O.A.; Awoniyi, S.M.O. Determinants of Rural Poverty in Nigeria: Evidence from Small Holder Farmers in South-Western, Nigeria. J. Sci. Technol. Educ. Res. 2010, 1, 85–91. [Google Scholar]
  69. Oginni, O.C. Rural Poverty Situation in Ekiti State, Nigeria: Coping Strategies, and Related Constraints. Int. J. Res. Soc. Sci. 2018, 8, 2249–2496. [Google Scholar]
  70. CFRN. Constitution of the Federal Republic of Nigeria. 1999, p. 169. Available online: http://www.nigeria-law.org/ConstitutionOfTheFederalRepublicOfNigeria.htm (accessed on 15 January 2022).
  71. Akaateba, M.A. The Politics of Customary Land Rights Transformation in Peri-Urban Ghana: Powers of Exclusion in the Era of Land Commodification. Land Use Policy 2019, 88, 104197. [Google Scholar] [CrossRef]
  72. Acemoglu, D.; Wolitzky, A. A Theory of Equality Before the Law. Econ. J. 2021, 131, 1429–1465. [Google Scholar] [CrossRef]
  73. FAO. Voluntary Guidelines on the Responsible Governance of Tenure of Land, Fisheries and Forests in the Context of National Food Security; FAO: Rome, Italy, 2022; pp. 1–52. [Google Scholar]
  74. Hull, S.; Whittal, J. Allowing Context to Speak: The Progressive Case Study Method for Cadastral Systems Research. Surv. Rev. 2023, 55, 205–215. [Google Scholar] [CrossRef]
  75. Kwarkye, T.G. Between Tradition and Modernity: Customary Structures as Agents in Local Governance in Ghana. Afr. Spectr. 2021, 56, 100–118. [Google Scholar] [CrossRef]
  76. Faundez, J. Legal Pluralism and International Development Agencies: State Building or Legal Reform? Hague J. Rule Law 2011, 3, 18–38. [Google Scholar] [CrossRef]
  77. Ubink, J.M.; Amanor, K.S. Contesting Land and Custom in Ghana: State, Chief and the Citizen; Leiden University Press: Humanities, South Asia, 2008. [Google Scholar] [CrossRef]
  78. Babalola, K.; Hull, S.; Whittal, J. Assessing Land Administration Systems and Their Legal Frameworks: A Constitutional Focus. In Proceedings of the FIG Congress 2022 Volunteering for the Future—Geospatial Excellence for a Better Living, Warsaw, Poland, 11–15 September 2022; FIG International Federation of Surveyors: Warsaw, Poland, 2022. [Google Scholar]
  79. Babalola, K.; Hull, S.; Whittal, J. Land Administration Systems and Their Legal Frameworks Reform for Nigeria. In Proceedings of the FIG Working Week 2023 Protecting Our World, Conquering New Frontiers, Orlando, FL, USA, 28 May–1 June 2023; pp. 1–29. [Google Scholar]
Figure 1. Study sites.
Figure 1. Study sites.
Land 12 01795 g001
Figure 2. The Surveyor General approval process in Ekiti State [56].
Figure 2. The Surveyor General approval process in Ekiti State [56].
Land 12 01795 g002
Table 1. The 8Rs framework of responsible land management (adapted from de Vries and Chigbu [12]).
Table 1. The 8Rs framework of responsible land management (adapted from de Vries and Chigbu [12]).
IndicatorsIssues Addressed
ResilientIntervention structures should be strong enough to withstand unforeseen circumstances and risks.
RobustIntervention execution processes should be well-established to withstand threats.
ReliablePeople should be able to trust the intervention system to deliver the expected results in a timely manner.
RespectedIntervention planning should be free from all forms of biases and corruption and other acts that raise doubts about it.
ReflexiveIntervention structures and management should hear and inculcate the ideas of people such that their contributions are meaningful.
Retraceable Intervention structures should be clearly defined, and decision-makers should be known. The procedures should be well documented to allow for future references.
Recognizable Interests of all stakeholders are considered in the intervention, and there should be meaningful and deep participation so that the intervention is accepted.
ResponsiveThere should be avenues for stakeholders’ interactions and feedback while structures and processes should be able to respond to calls for change.
Table 2. Matrix for Evaluating and Assessing RLM (adapted from de Vries and Chigbu [12]).
Table 2. Matrix for Evaluating and Assessing RLM (adapted from de Vries and Chigbu [12]).
StructuresProcessesImpacts
Resilient
Robust
Reliable
Respected
Reflexive
Retraceable
Recognizable
Responsive
Table 3. Case study selection criteria.
Table 3. Case study selection criteria.
Peri-Urban AreasLocationMix Laws, Tenure & AdministrationMineral ResourcesLocal Govt. HQHigh Demand for Land
Ikere-EkitiCentral Senatorial DistrictYesYesYesYesSelected
Ise--EkitiCentral Senatorial DistrictYesNoNoNoRejected
Ijero-EkitiSouth Senatorial DistrictYesYesYesYesSelected
Epe-EkitiSouth Senatorial DistrictYesNoNoNoRejected
Oye-EkitiNorth Senatorial DistrictYesYesYesYesSelected
Ayegbaju-EkitiNorth Senatorial DistrictYesNoNoNoRejected
Table 4. Assessing structures, processes, and impacts in land management: an example of Ikere-Ekiti, Ijero-Ekiti, and Oye-Ekiti.
Table 4. Assessing structures, processes, and impacts in land management: an example of Ikere-Ekiti, Ijero-Ekiti, and Oye-Ekiti.
Responsible Land Management Indicators
LAS in Ekiti State ResilientRobustReliableRespectedReflexive RetraceableRecognizableResponsive
Structure32332334
Process42332223
Impacts23222223
Average32.32.72.722.32.33.3
Disclaimer/Publisher’s Note: The statements, opinions and data contained in all publications are solely those of the individual author(s) and contributor(s) and not of MDPI and/or the editor(s). MDPI and/or the editor(s) disclaim responsibility for any injury to people or property resulting from any ideas, methods, instructions or products referred to in the content.

Share and Cite

MDPI and ACS Style

Babalola, K.H.; Hull, S.; Whittal, J. Assessing Peri-Urban Land Management Using 8Rs Framework of Responsible Land Management: The Case of Peri-Urban Land in Ekiti State, Nigeria. Land 2023, 12, 1795. https://doi.org/10.3390/land12091795

AMA Style

Babalola KH, Hull S, Whittal J. Assessing Peri-Urban Land Management Using 8Rs Framework of Responsible Land Management: The Case of Peri-Urban Land in Ekiti State, Nigeria. Land. 2023; 12(9):1795. https://doi.org/10.3390/land12091795

Chicago/Turabian Style

Babalola, Kehinde Hassan, Simon Hull, and Jennifer Whittal. 2023. "Assessing Peri-Urban Land Management Using 8Rs Framework of Responsible Land Management: The Case of Peri-Urban Land in Ekiti State, Nigeria" Land 12, no. 9: 1795. https://doi.org/10.3390/land12091795

APA Style

Babalola, K. H., Hull, S., & Whittal, J. (2023). Assessing Peri-Urban Land Management Using 8Rs Framework of Responsible Land Management: The Case of Peri-Urban Land in Ekiti State, Nigeria. Land, 12(9), 1795. https://doi.org/10.3390/land12091795

Note that from the first issue of 2016, this journal uses article numbers instead of page numbers. See further details here.

Article Metrics

Back to TopTop