Next Article in Journal
Cultivation and Nitrogen Management Practices Effect on Soil Carbon Fractions, Greenhouse Gas Emissions, and Maize Production under Dry-Land Farming System
Next Article in Special Issue
Theories behind Change of Land Expropriation Institutions in Cross-Strait: An Analysis from Historical Institutionalism Approach
Previous Article in Journal
Common-Property Resource Exploitation: A Real Options Approach
Previous Article in Special Issue
Effects of Livelihood Capital on the Farmers’ Behavioral Intention of Rural Residential Land Development Right Transfer: Evidence from Wujin District, Changzhou City, China
 
 
Font Type:
Arial Georgia Verdana
Font Size:
Aa Aa Aa
Line Spacing:
Column Width:
Background:
Article

Research on Realization Mechanism of Land Value-Added Benefit Distribution Justice in Rural Homestead Disputes in China—Based on the Perspective of Judicial Governance

1
School of Humanities and Social Development, Northwest A&F University, Yangling, Xianyang 712100, China
2
School of Law, Huazhong University of Science and Technology, Wuhan 430223, China
*
Author to whom correspondence should be addressed.
Land 2023, 12(7), 1305; https://doi.org/10.3390/land12071305
Submission received: 29 April 2023 / Revised: 17 June 2023 / Accepted: 20 June 2023 / Published: 28 June 2023

Abstract

In the process of urban-rural Integration, the reform of the “separation of three rights” of homesteads has released huge institutional dividends for the vigorous utilization of rural homesteads. With the gradual deepening of the reform of the homestead system the number of disputes related to the transfer of the land use of rural homesteads is increasing rapidly. Based on the quasi-case research method, this paper integrates the relevant case facts, the focus of the dispute, the legal basis, and other case elements and realizes the judgment of case similarity based on the legal argument model, which aims to solve the problem of realizing justice in the distribution of land value-added benefit in homestead disputes. It also puts forward the realization mechanism reform suggestions based on the perspective of judicial governance, so as to demonstrate the ways in which conflicts arise and are resolved in the distribution of value-added benefit in China’s rural homestead transfer system. By using the search tool of the “China Judgment Document Network” to screen a total of 305 valid samples, it was revealed that the core problem of China’s homestead governance is the unfair distribution of land value-added benefit; that is, it is difficult to achieve effective distribution of land value-added benefit among farmers, collectives, and governments. The core litigation points in rural homestead disputes include homestead policies and the application of law, the litigability of cases, the scope of the subject, and the realization of powers, as well as the quantitative basis and rule scheme. From the perspective of judicial governance, the deep-seated issues in the distribution of value-added benefits reflected in the points of dispute are examined as follows: (1) the subject of the dispute faces judicial avoidance; (2) There is a game relationship in the value of subject rights; (3) it is difficult to quantitatively adjudicate under the existing allocation rules; (4) Institutional difficulties such as insufficient eligibility of applicable policies. Based on the conclusions of the above problems, this study proposes a judicial governance path for the realization of homestead value-added benefit distribution justice: the governance model is reorganized and optimized based on the purpose of realizing distributive justice; the value of rights throughout the process is integrated based on initial acquisition and redistribution; a multi-center linkage governance mechanism is constructed based on the coordination of homestead value-added benefit through all stages, which is supposed to provide an important reference for the judicial governance path for developing countries with similar difficulties, including China, to achieve justice in the distribution of land value-added benefit.

1. Introduction

Land is a key element of human development, a constituent element of the state, and an important carrier of individual, collective, and national wealth. The acceleration of urbanization and industrialization on a global scale has stimulated a large demand for residential land; as a result, a large number of land value-added benefits have appeared in the process of revitalizing and utilizing the original rural residential land, followed by large-scale benefit distribution problems. In some Western developed countries, a mature rural residential land market has taken shape, with various types of land being traded or developed at market prices. The government and public administrators can obtain the rapidly growing land value-added benefits through land tax and adjustment fees [1]. China’s homestead research can help the privatization of residential land transfer in these countries to better find the fair and reasonable distribution of income among various subjects. And in developing countries such as South Africa and Sudan, land conversion and land development are dominated by the government, and how to explore the property of land wealth is considered to be an important source that can help countries achieve economic growth [2]. However, land conflicts caused by ignoring the unfair distribution of land value-added benefits by private entities have also become an important issue in developing countries [3]. Conflicts and disputes over privatized residential land can be resolved using China’s experience based on judicial governance to avoid causing bigger problems in the country’s development. Therefore, how to balance the protection of citizens’ rights with the growth of land wealth is a common problem facing the whole world. How to balance the protection of citizens’ rights with the growth of land wealth is a common problem facing the world. China’s land system has its own special character, in which China’s urban land is owned by the government (state), while rural land is collectively owned, forming the dual land structure of urban and rural [4]. In the traditional process of distribution of homestead value-added benefits, the benefit is not fairly shared with farmers and collectives, which leads to a large number of land disputes and hinders the realization of land value [5]. The existing value-added benefits of homestead refer to the value realized by various rights in the process of transferring the right to use homestead to an unspecified third party or in the process of active utilization. The realization of value-added benefits is manifested in the process of realizing the expected value of various rights through the active use of the homestead land by the subject of homestead rights based on its own power, which can be generated in various ways [6]. Based on the practice of homestead reform, the value-added benefits in homestead disputes are more limited to the main ways, such as the circulation of the right to use the homestead land, operational utilization, and equity investment. In order to promote this process, China’s land policy has also shifted from focusing solely on the value-added of national land wealth to the reform of balancing citizens’ rights protection and the growth of land wealth, which has been carried out in developed countries [7]. Achieving a fair and just distribution of value-added benefits from homesteads has become an important goal in China’s sustainable urbanization and economic growth processes [8]. The report of the 20th National Congress of the Communist Party of China clearly pointed out: “Adhere to the integrated development of urban and rural areas and smooth the flow of urban and rural factors; deepen rural land reform and give farmers fuller property rights; safeguard the legitimate land rights and interests of farmers who settle in cities; and encourage voluntary and paid transfer in accordance with law”. Through the fair distribution of land value-added benefits, it can meet the needs of rural revitalization and give farmers full property rights and interests [9], so as to enhance China’s land governance capacity and improve the land governance system. China’s homestead system reform pilot project has achieved certain results and accumulated relevant experience, yet in practice, homestead disputes lacking judicial governance demonstrate that it is difficult to continue to promote idle homestead redevelopment effectively: farmers passively participate in the transfer mode led by the government and collective economic organizations [10], or the government or collective economic organizations excessively restrict the self-transfer by farmers [11]. It seems complicated from the perspective of the phenomenon; however, its essence stems from the problem of justice in the distribution of homestead value-added benefit after generating land value-added benefit. The distribution rules shown in these disputes vary too much [12]. In addition, It is difficult for traditional judicial governance mechanisms to truly and effectively resolve fairness and justice issues that are entangled in the relationship among the rights of subjects.
Taking “land value-added benefit in rural homestead disputes” as the research object, this paper systematically sorts out the judicial types of land value-added benefit in homestead disputes in China, summarizes the main points of litigation, demonstrates the overall summary and specific situation of the unfair distribution of homestead value-added benefit in practice, and excavates the fundamental dispute points of the dispute based on the judicial governance model of realizing distributive justice, so as to clarify the judicial deviation of the unfair distribution of land value-added benefit in homestead disputes, and the following three questions are answered: First, Whether there is a clear pattern in the distribution of land value-added proceeds in judicial cases involving rural homestead disputes; second, what are the focus and reasons for the dispute over land value-added benefit in homestead disputes; and third, how to solve the problem of unfair distribution of the current homestead value-added benefit from the perspective of judicial governance.
The paper follows the following structure: Section 2, on the basis of summarizing the existing literature, puts forward the causes of homestead value-added benefit and the problem of unfair distribution, as well as the disorder and irregular defects caused by simple land governance without judicial governance; meanwhile, the innovations of this paper are presented: Section 3 introduces the samples selected in this paper, and the quasi-case research method is adopted to deconstruct the samples on this basis. Section 4 sorts out the types and summarizes the main dispute points on the basis of the structure of the sample, which also takes the distribution of land value-added benefit in homestead disputes from different dimensions into consideration; Section 5 puts forward effective measures for judicial governance in the process of realizing the justice of land value-added benefit distribution; and Section 6 summarizes while reiterating the research significance of the paper and looks forward to future research.

2. Literature Review

In order to visually display the research hotspots and evolution trends of land value-added benefit in homestead disputes, based on CiteSpace 6.2.R2 software, a trend chart of TimeLine clustering keywords for homestead value-added benefit distribution in the decade from 2013 to 2023 is plotted, and the key literature is summarized and explained below. A total of 350 pieces of related literature were screened using the CNKI database as the Chinese literature source, and the Web of Science core collection as the English literature data source. Based on the above discussion, the existing literature on the justice of land value-added benefit distribution in rural homestead disputes is summarized in Figure 1.
Figure 1 shows that since 2013, theorists have begun to pay a lot of attention to the homestead problem, and after a lot of money was invested in industrialization, rapid urbanization, and infrastructure construction, rural homesteads, which were considered a rich land treasure trove, have become an effective path for new urbanization. At this stage, scholars discussed homesteads from the aspects of utilization under industrialization, sorting and distribution after population outflow, and land use efficiency [13,14]. After 2016, referring to the relevant papers on land development rights in European and American countries became a new development direction [15], which provided the right basis and initial criteria for the distribution of homestead value-added benefits [16]. After the Communist Party of China proposed Document No. 1 of the Central Committee in 2018, keywords such as “institutional reform” and “separation of three rights” began to emerge [17]. The academic community turned to focus on the teleological development of rural revitalization after 2022 [18], and at the same time, there was a trend of discussion of distribution justice that balances farmers’ property rights and land value with homestead value-added benefits [19]. Based on the above analysis of the keyword characteristics of the graph and the further summary of the main research content of the literature, the main research hotspots of homestead value-added benefit distribution are presented in detail below according to the formation of homestead value-added benefit, the main body of homestead transfer benefit, the benefit distribution ratio, and the governance model.
In the current international academic community, there is a tendency to view the formation of value-added benefits in homesteads as a value transformation process through the activation and utilization of homestead rights. With the pilot and promotion of the “separation of three rights” reform of homesteads nationwide, the mode and number of revitalized utilization of homesteads under the transfer have increased [20]. Under the background of integrated urban-rural development, urban and rural areas have gradually become unified organisms, and the use and planning of rural land have also undergone tremendous changes [21]. The transformation of rural homesteads from living space to production and ecological space is realized through land reorganization [22], which is manifested in the cooperative development of eco-tourism, livable pension, production, and commercial entrepreneurship on idle homesteads [23,24]. How to effectively utilize the finely-divided homestead is an important prerequisite for the homestead to achieve added value [25]. At present, the main ways to effectively utilize integrated rural homesteads include leasing, equity participation, cooperative operation, compensated withdrawal, and quota trading [26,27,28]. From the perspective of the influencing factors of homestead transfer, some scholars pointed out that the livelihood dependence of different types of farmers in different regions on land transfer would affect homestead transfer [29], while inter-generational differences among farmers could also be an important factor [30]. The transfer of homesteads has brought about an increase in land densification, thereby increasing the value-added benefit of homesteads [31], in which the location of homesteads also plays an important role [24], thus promoting the effective transformation of homesteads to different types of rights realization [25]. The above effective realization of these external environmental factors has greatly promoted the transfer and use of homesteads [26] and brought about the realization of the economic value of homesteads. However, market demand and legal restrictions have also caused a large number of conflicts and disputes [27]. The reason why a large number of disputes arise, even after repeated judgments of the court, is the lack of judicial governance; that is, the insufficient supply of legal rules, and the inconsistent judgments made by courts at all levels based on different interpretation methods in response to these legal difficulties [28]. Under the background that the adaptability problem of land value-added benefit distribution rules has become the standardization perplexity of homestead disputes, some scholars have proposed to distribute the value-added benefit of homestead through the moderating value of collectivity and homestead value-added tax [29], as well as the transfer of use rights, in order to achieve a balance between government guarantee fairness and market promotion efficiency [30]. Based on the analysis of the distribution of value-added benefit from homesteads, some scholars believed that the current homestead system caused a high degree of idleness in homesteads [31], and based on the analogy of the compensation model for cultivated land compensation, they proposed a compensation mechanism for homestead land that would effectively allocate the increased benefits within the collective property rights and mitigate the degree of rural housing vacancy [32]. Presently, the mode of distribution of the value-added benefit of homesteads among different property owners is mainly “Quota Transaction” represented by land coupon trading in Chongqing, in which land value-added benefit flows between urban and rural areas. It has become a prudent and feasible reform method rooted in China’s land property rights system [33]. The core of the distribution imbalance after the benefit obtained from homestead value-added is that monetization of use rights will trigger adjustments in the weight of land distribution among farmers, collectives, and governments [34]. For the distribution of value-added benefits for farmers, aside from the monetized compensation, attention should also be paid to their social security and identity recognition [35]. After the original homestead system was broken, the existing reform system still could not achieve balanced and stable distribution justice for value-added benefits, which led to greater social conflicts [36,37]. Therefore, it is urgent to build a homestead value-added benefit distribution system that can properly handle the conflict of interest between subjects and in which the homestead value-added benefit should be based on benefit sharing, in order to build a public-private sharing distribution pattern in which each party shares its benefits according to its own rights [38].
Under the practical background of idle homestead redevelopment, relevant research mainly focuses on the construction of homestead governance systems; research on the social governance and land management of homesteads has been sufficient. In sharp contrast, the current situation of judicial governance of land value-added benefit distribution has been rarely studied and discussed by scholars [39]. The relevant system to standardize the distribution of value-added benefits from homesteads is still in the exploratory stage, and the promotion and success or failure of the reform of the homestead system are closely related to the game of interests and distribution [40]. Currently, the value-added benefit of homesteads has gradually become clear, and the issue of distribution fairness and justice has become the last hurdle restricting the development of homesteads. Judicial governance is an indispensable and important part of national governance and land management, and the significant lack of attention paid to the governance activities of judicial organs would greatly affect the final governance effect of the entire country [41]. Land governance activities without judicial governance are often accompanied by the characteristics of disorder and improper specification; when this is reflected in the homestead, the result is that the game problem of the main body has not yet reached a unified consensus. How to ensure the distribution of benefits between the collective economic organization and the state while protecting the property rights and interests of farmers on the homestead is an urgent problem to be solved. If judicial governance plays its due and active role in the homestead governance system, judicial organs should be required to have governance capabilities that match them [42]. Therefore, this paper starts from the judicial form of land value-added benefit distribution in rural homestead disputes and focuses on solving the problems of homestead governance caused by the deviation of the current land value-added benefit distribution rules so as to deal with the distribution of land value-added benefit in rural homestead disputes and ensure the effective realization of justice from the perspective of judicial governance. This study is supposed to be helpful to improve China’s land governance capacity, avoid waste and inefficient use of land resources, and provide some references for developing countries with similar problems of land marketization and value-added benefit distribution.

3. Materials and Methods

3.1. Selection and Description of Materials and Methods

Quasi-case study method is a method of legal reasoning based on case analogy. By integrating case elements such as case facts, focus of dispute, and application of law, the similarity judgment of cases based on the legal argument model is realized. “Quasi-case” refers to cases that are similar to pending cases in terms of the basic facts of the case, the focus of litigation disputes, as well as the application of policies and laws that are effective through court judgments. Based on the research methods and typological thinking of similar cases, this paper builds a bridge between the abstract concept of justice in the distribution of land value-added benefit and the judicial practice of rural homestead disputes and explores the judicial overview of the research objects of this paper on the basis of induction and deduction, as well as sample deconstruction. It should be noted that in maritime law countries, the precedent rule and the statutory law rule are formally parallel, and the former has a much greater impact on judgments than the latter. In China, although prior cases are not universally binding in the abstract sense like laws or judicial interpretations, the binding force of general rules such as the law applied by judicial organs in typed cases, the judicial research model, and the choice of adjudication path in a certain sense surpasses the case itself. The relevant SPC guiding cases, meeting minutes, etc. cited in this article have become an important basis for adjudication of pending cases in the absence of clear bases such as laws and judicial interpretations. Based on this, this paper takes “China Judgment Documents Network” as the main search tool, supplemented by “China’s PKUL”, “Aggregation law Case” and other case tools. A search of China’s rural homestead disputes materials for the period from 1 January 2012 to 1 January 2023, was conducted to accurately reveal the true state and main problems of homesteads in judicial operations. In order to fully reflect the current situation of judicial judgments on the distribution of land value-added benefits in homestead disputes, this paper selects different search conditions for two searches. “Homestead revitalization utilization” and “homestead value-added” were set as keywords when selecting and analyzing samples in the first search, so as to show the overall situation of rural homestead reform and judicial adjudication, and the judgment documents obtained are for reference only. A full-text search of keywords such as “homestead benefit” and “benefit distribution” yielded 581 cases. After preliminary screening of irrelevant samples, 305 valid homestead samples were obtained, and the retrieval of judgment documents in this way can show some of the judicial judgment overviews of the distribution of land value-added benefit in the current rural homestead disputes, which reflect the judicial modality and basic judgment path of the people’s courts in handling related disputes. The analysis path is shown in Figure 2.

3.2. Empirical Analysis of Materials under the Quasi-Case Study Method: Judicial Forms and Adjudication Paths for Disputes

In order to explore how to effectively guide the judicial judgment transformation of land value-added benefit distribution in rural homestead disputes, it is necessary to deeply study the current judicial adjudication status and analyze the salient characteristics of the judicial status quo of the case and the reasons behind it, so as to ensure that the research in this paper could be valuable to the judicial governance of homesteads. Based on the display and analysis of the overall judicial form of rural homestead disputes, the number of cases from 2013 to 2022 is 1, 7, 11, 16, 46, 63, 70, 74, and 17, which has shown a sudden increase, especially after 2018. It demonstrates that the expression of promoting the reform of the “separation of three rights” of homesteads and appropriately revitalizing the rights of homesteads proposed for the first time in the Central Document No. 1 of 2018 “Opinions on the Implementation of the Rural Revitalization Strategy” has strongly promoted the realization and distribution of land value-added benefits on homesteads. Since then, the steady increase in the number of rights to the homestead has gradually released. The decrease in the number of cases in 2022 due to economic downward pressure and the impact of the epidemic is also reasonable. It is foreseeable that with the reform of land value-added benefit distribution first proposed in Central Document No. 1 in 2023, the reform of the homestead system will continue to be deepened, and the number of homestead dispute cases involving the distribution of land value-added benefit will increase day by day; the specific cases with the focus of the dispute involved in the article are shown in Table 1 (the original data of 305 cases is submitted in the annex).

3.2.1. From the Perspective of Trial Initiation, More Cases Fail to Enter the Substantive Trial Stage

In the initial stage of the trial, a total of 58 cases without going through the court were identified, accounting for 20% of the 305 cases, which were responded to the parties’ claims by dismissing the prosecution1. An analysis of each case shows that the courts held that rural homestead disputes involving the distribution of land value-added benefits should not be included in the scope of homestead law (see Table 2 for detailed data). By analyzing the judge’s adjudication viewpoint, it can be found that the judicial organ mainly claimed that such rural homestead disputes did not fall within the scope of the people’s court’s acceptance of the case on the grounds that the dispute should fall within the scope of the rights and responsibilities of the land administration department or the autonomy of the collective economic organization. As a result, a significant proportion of disputes did not fall within the substantive jurisdiction of the courts; therefore, the dispute over the substantive rights of the parties has not been resolved. This indicates that there are significant differences among judicial authorities across the country regarding the issue of whether homestead disputes are justiciable. For example, the Zhongshan Intermediate People’s Court of Guangdong Province (2020) Yue 20 Min Zhong No. 43502 held that rural homestead disputes were the duties of relevant government management departments, which should be responsible for handling ownership registration, and the court could not have the function of confirming land use rights, so it refused to accept disputes involving homestead agreements3. In the face of different rights holders’ requests for confirmation of the proportional distribution of homestead value-added distribution agreements, the vast majority of courts, such as the Nanyang Municipal Court of Henan Province in (2020) Yu 1302 Min chu No. 486, held that the distribution of value-added rights and interests in rural homesteads should be guided by the rules of member autonomous organizations, and the judicial authorities did not yet have the legal source status to intervene in such disputes4. In view of this, under the reform of “separation of three rights”, the rights of each subject of rural homesteads, as a new type of right, belong to the regulation of relevant land management laws and naturally face the problem of an unclear subject of dispute resolution. The focus of this issue is whether the people’s court can categorize homestead land agreements as within the scope of contract validity and thereby bring issues related to land tenure, allocation proportions, and other stakeholders’ rights under the jurisdiction of the judicial authorities.

3.2.2. From the Perspective of the Distribution of Causes of Cases, It Focuses on Rural Homestead Contract Disputes and Property Rights Disputes

Analysis of the 247 cases that entered substantive trial shows that the nature of the legal relationship in homestead disputes mainly includes contract and quasi-contractual disputes and property rights disputes, which accounted for 72.06% and 21.46%, respectively (see Table 3 for detailed data). The characteristics of the revitalization and utilization of homesteads have led to such a judicial situation: farmers and all parties obtain value-added benefits through the transfer of use rights with the signing of contracts. Therefore, when a dispute arises, it is appropriate to adjudicate the distribution details and distribution validity in the contract. However, some subjects, in some cases, chose to apply for the value and ownership of the right to use the homestead. Therefore, the largest proportion of property rights disputes involve the exclusion of nuisance in the protection of property rights, including (2022) Lu 16 Min Zhong No. 516 Conflicts and disputes arising from others’ encroachment on their own homesteads or conflicts with collective economic organizations due to issues such as confirmation of rights and transfer5. Combined with the specific trial of contract disputes, a large number of disputes focused on the validity of homestead contracts, and the court faced the trial status in (2022) Liao 02 Min Zhong No. 873 that the right subjects requested confirmation of the validity of the homestead transfer benefit distribution contract so as to realize their own benefit distribution6. Theoretical analysis shows that the current laws and regulations on homesteads still adhere to the level of “seperation of three rights” in rural homesteads, which is required by legal stability. However, in practice, there are many relevant departments and rights subjects who carry out transfers in accordance with the homestead policy, forming a large number of de facto transfer agreements. In the face of the substantial increase in homestead benefit in the process of urban-rural integrated development, each right holder puts forward its own demands for the distribution of value-added benefit, making the validity of the agreement the most prominent focus of dispute. In addition, there are increasing types of value-added benefit distribution disputes concerning inheritance, subcontracting, and disposal, while other new types of disputes are also increasing. Therefore, the current situation of the focus of various disputes only represents the existing situation, so it is difficult to show their actual state and development path. This paper argues that, on the basis of legal regulation research, it is necessary to conduct anticipatory analysis in combination with relevant policies and regulations in China, so as to make legal interpretations of various types of typical disputes on the basis of clarifying the difficulties between theory and reality.

3.2.3. From the Perspective of the Distribution of Case Subjects, Farmers Have Different Types of Disputes with Different Subject Cases

In the homestead case, the number of disputes caused by circulation between farmers and market equal subjects accounts for the majority of 20.66%, which is a concentrated reflection of external problems such as the invisible market circulation of homestead and also reflects the impact of the lack of direct homestead transaction market on the visual value-added benefits of homestead and the lack of market transaction regulation and judicial governance of the value-added benefits of homestead. Disputes between farmers and collective economic organizations often arise from issues related to the right to use the homestead and the confirmation of membership rights. Its internal paradigm shares similarities: with homestead ownership as the source of rights, collective economic organizations, which is the owners, enjoy extensive power over the transfer and membership confirmation of homesteads under the authority of law. If farmers have problems with the confirmation and distribution of rights, they are more likely to have disputes with the source of the rights. This has become the pre-procedural obstacle to the distribution of the value-added benefits of homesteading. In addition, due to the autonomous nature of membership in collective economic organizations and the evasive attitude of courts, the proportion of second instances and retrials in membership confirmation is relatively high. Exploring the logic of its rights, it can be found that collective economic organizations, as a source of rights, also undertake the responsibility of resolving disputes between themselves and farmers, and a certain number of disputes are rooted in the unclear relationship between member autonomy and the rule of law. It is particularly necessary that autonomy be included in the legitimate review track of the rule of law. Meanwhile, the disputes between farmers and the land administration department arise because the land management department and other government entities are the source of issuing certificates of homestead use rights and confirming the amount as well as the policy of homestead allocation (detailed data are shown in Table 4). From a vertical point of view, with the development of the work to confirm the right to use homesteads nationwide, the number of disputes in this range has shown a trend from high to low. On the one hand, the difficulty of value-added benefit distribution in homestead disputes comes from the complexity and reform-oriented nature of the idle homestead redevelopment policy, and on the other hand, it is due to the insufficient determination and regulation of the distribution plan after revitalization and utilization. The obvious result of the change in the homestead policy are that farmers tend to have property attributes rather than residency attributes when facing homestead problems, and the replacement of houses after transfer is based on the rights of property right expectancy generated by the replacement agreement, which often spans a ten-year interval from the time of signing the agreement to the completion of construction, during which the policy often undergoes several changes, therefore it is difficult for farmers to grasp the application of the policy, as a result, this type of homestead dispute7 arises between them and the land management department just like 2020 Shaanxi 7101 Xingchu No. 315 case. The distribution schemes also face challenges due to the ambiguity of the parties responsible for resolving conflicts. In practice, it is difficult for farmers to seek external entities to solve the distribution plan problem, such as in the Yue 06 Xingwei No. 258 case (2021): both the judicial authority and the land management department determined that it was not within the scope of their own duties8. How the judicial organs deal with the different types of disputes between farmers and different subjects should first start with determining the rights relationship to clarify the judicial organs’ adjudication role in the case of an imbalance of rights among various subjects.

3.2.4. From the Perspective of the Application of the Law, It Is the Normative Law Relating to Homesteads That Dominates

Combined with Table 5, it is clear that the current legal norms guiding dispute resolution have the following characteristics: the law cited by judges is closely related to the nature of the case, such as article 228 of the Criminal Law and article 73 of the Land Administration Law. In the most frequent disputes over the validity of homestead agreements, the following paradigm of law application is presented: for example, in the (2021) Yu 1726 Minchu No. 2697 case of the Yuyang County Court of Henan Province, the judge, based on the Land Management Law, rejected contracts for the transfer of homesteads to non-members of the collective economic organization. For the reason that the current laws and regulations related to homesteads only adhere to rural homesteads as a guarantee of farmers’ right of residence based on identity attributes. The court also adjudicated relevant disputes in accordance with the law when adjudicating relevant cases. However, the instability and geographical nature of homestead-related policies make the situation different from place to place. When faced with the value-added benefit of the homestead, farmers also tend to exchange the residential attributes of the homestead for the property attributes of the homestead to maximize their own interests, which has also caused a large number of de facto homestead value-added benefit distribution agreements. However, the different performance tendencies of various rights subjects in the distribution of homestead value-added benefits further aggravate the prominence of the contradiction, and the fundamental difference between the transformative nature of homestead policy and the relative stability of the law makes the judicial organs fall into the dual dilemma of policy changes and lagging legislation. As a result, the people’s courts can neither mechanically apply the existing legal provisions to ignore the substantive situation of some cases nor attribute the problems in judicial judgments to the applicability of laws and regulations. This paper argues that when there is a certain degree of conflict between laws and policies related to homesteads, the current problems and challenges faced by judicial authorities are how to properly handle the reasonable demands and substantive safeguards of all parties in specific disputes.
In summary, the existing judicial practice shows the following judicial form for the reform: in the stage of accepting cases, the people’s courts have different judicial attitudes on whether they can accept cases related to homesteads; In terms of the attributes of rights in the case, the judicial authorities have adopted different methods of application for the property attributes of the homestead and the contractual attributes of the homestead agreement; as far as the subject of the case is concerned, the types and number of disputes between farmers and different subjects are different. In the final application of the law, the judicial authorities chose to apply the law based on the nature of the case in the context of changes in laws and policies related to homestead land.

4. Result

4.1. Judicial Forms and Adjudication Paths for Rural Homestead Disputes

The factual pattern shown in the above cases is that for the homestead that generates value-added benefit, the parties to the agreement reject the existing homestead transfer agreement and request to restore the original state or sign a new agreement so as to maximize their own interests; therefore, a dispute arises. As a result, the focal point in homestead disputes often revolves around the demand for prospective political expression in relation to homestead land policy, litigation for homestead disputes, as well as the litigation of the subject, authority, quantitative basis, and distribution plan of the distribution rules. Based on the homestead land dispute, the main contentious issues regarding the distribution of land value-added benefits can be summarized into four representative aspects.

4.1.1. The Priority of Political Expression and Legislative Expression Due to the Spillover of the Demand for the Distribution of Homestead Value-Added Benefit

The main form of legislative expression for homesteads in China is the current positive law related to homesteads. As a political expression, the homestead policy promotes the effective improvement of legislative expression on the one hand, and on the other hand, it fills the discretionary space of the current positive law. However, the farmers and collective economic organizations have generated spillover needs beyond the existing distribution norms based on the reform tendency of political expression; as a result, there is a dispute over priority between the political and legislative expressions that should have been in line. In the national homestead legal source system, the homestead policy lacks the legal source form of natural normative effect; therefore, the Jiaozhou Municipal Court of Shandong Province found that the policy cannot be used as an effective substitute for laws and regulations in (2020) Lu 0281 Minchu No. 58279. The source of the law offers homestead law the greatest priority of application, thus ensuring the predictability and authority of legal decisions. However, due to the peculiarities of the homestead policy, such as the reform of the homestead system, the applicability of the homestead as immovable property in different territories is not the same. In judicial practice, courts sometimes prefer to apply the homestead policy to resolve the settlement of judicial disputes. In the current dispute over the value-added benefit of homesteads, where farmers are prohibited from transferring their homesteads to non-members of collective economic organizations, the court also cited the relevant policies on the prohibition of external transfer as the basis for adjudication. Through the above two adjudication paths, we can get a glimpse of the operating logic of the homestead policy to obtain the de facto priority of the source of law: in cases where there is a “legislative gap”, the court uses the “principles of public order and good customs and good faith” in Articles 153 and 7 of the Civil Code to absorb the homestead policy as the overall scope of legal principles, so as to solve the practical dilemma of the lack of basic norms for adjudication. In the case of “unclear legal norms”, the court invoked the homestead policy to achieve the effect of strengthening the rules. China’s Civil Code and Land Management Law bluntly state the issue of validity, but due to the nature of the law, it is difficult to clarify the specific reasons for the judgment, and the court needs to achieve the settlement of disputes through the direct application of the policy. Thus, the homestead policy adopted by the judiciary to solve the adjudication dilemma of judicial practice has caused the political and legislative expression of the homestead system to fall into a debate over the priority of legal sources.

4.1.2. When Adjudicating the Distribution of Land Value-Added Proceeds in a Homestead Dispute, There May Be Controversies over the Justiciability of the Cases

The prerequisite for judicial intervention is that the dispute is justiciable. Whether the contradiction in the distribution of land value-added benefit in homestead disputes can enter the scope of court review, there are two viewpoints, positive and negative, in judicial practice, the core of which is whether the people’s court is adjudicating disputes related to contractual agreements or land rights and membership qualifications. Some courts have denied judicial intervention in the distribution of the value of homestead rights based on the provisions of the current law, such as the Zhongshan Intermediate People’s Court in Guangdong Province (2020) Guangdong 20 Minjing No. 4350, which found that both parties confirmed that the homestead involved in the case had not gone through ownership registration and both claimed to enjoy the right to use the homestead of the land involved in the case, which was a dispute over the ownership of the right to use the rural homestead. In accordance with the first paragraph of Article 14 of the Land Administration Law of the People’s Republic of China, it was determined that the homestead dispute was a dispute over the right to use the land and should be settled by consultation between the two parties or the people’s government; therefore, the lawsuit of both parties was dismissed10. The Guangdong Provincial Higher People’s Court refuted this view of the Zhongshan Intermediate People’s Court in (2021) Yue Min Shen No. 5854, holding that the transfer agreement between the two parties was essentially a contract dispute and should be included in the scope of the people’s court’s trial of civil litigation11. The reason for the dispute over the facts of same case in court is whether the people’s court is adjudicating the validity of the transfer agreement or the distribution of benefit from the entity’s homestead rights12. Another important issue in homestead disputes is whether the people’s court can confirm the membership of collective economic organizations. The Intermediate People’s Court of Dezhou Municipality, Shandong Province, in (2022) Lu 14 Min Zhong No. 465, held that the focus of the dispute between the two parties was the determination of membership of rural collective economic organizations; therefore, according to Article 8, Paragraph 8 of the Legislation Law, regarding legal matters that involve the basic civil rights of farmers, the people’s court has no jurisdiction and should be resolved through application by the relevant administrative departments13. Judicial authorities often face challenges in determining the justiciability of the case, making it more difficult to achieve substantive adjudication of the distribution of value-added benefits.

4.1.3. The Dispute between the Main Category of Subjects of Homestead Value-Added Benefit Distribution and the Realization of the Subjects’ Power

In homestead land cases that undergo substantive adjudication by the court, 90% of the sampled cases involve disputes over the distribution of value-added benefits, with farmers as the main body. The difficulty in adjudication displayed by the judicial organs in their judgments is that the subject of rights is not clearly grasped, and corresponding conflicts have arisen among farmers and collective economic organizations as well as land management departments to varying degrees. For example, a collective economic organization can deprive a farmer of the benefit from the value-added of the homestead through the following basic factual model: the collective economic organization determines that the member does not have membership or full membership, then restricts or deprives the farmer of the distribution of the homestead value-added benefit, which eventually leads to the dispute. In adjudicating disputes, courts often reject farmers’ requests to confirm their own subject scope and realize their own powers and hold that the confirmation of farmers’ qualifications should be resolved by the local people’s government in accordance with Article 36 of the Organic Law of Villagers’ Committees. Or courts argue that there is currently no relevant law on collective economic organizations that expressly stipulates that, as a result, the court should not intervene in the determination of qualifications; otherwise, it would have the legal effect of confirming or granting membership rights. The avoidance attitude in the determination of qualifications also brings corresponding negative consequences: from the technical level, many disputes over the value-added distribution of benefit from homesteads have not entered the stage of substantive litigation due to the determination of qualification rights; and from the social level, many villagers’ committees and collective economic organizations have used “Without membership of their own collective economic organization” as a way to avoid legal liability when involving their own disputes. In cases such as the withdrawal or transfer of homesteads by farmers, on the one hand, the land administration department acts as the subject of rights to confirm the rights of the homestead, and on the other hand, it may have disputes with farmers due to the confirmation of rights. In the distribution of value-added benefits from homesteads, the government only exists as an administrator and public service provider and does not have the right basis for distributing value-added benefits. Marx’s theory of land rent and land price is the theoretical basis for local governments to share and distribute the value-added benefit of homestead use rights. In judicial practice, it is difficult for local governments to share the value-added benefits of homesteads and land management departments, as the administrative subjects for approving homestead procedures lack the legitimacy to intervene in the revitalization and utilization of homesteads based on administrative power. The rent-seeking behavior of administrative organs harms the benefit of farmers and collectives and affects the fairness of distribution, which has resulted in the two parties resorting to litigation in the people’s court to seek a resolution14.

4.1.4. Dispute between the Quantitative Basis and Distribution Plan of the Value-Added Benefit from Homesteads

The core issue of the dispute over the distribution of value-added benefits from homesteads is that there are differences between various rights holders on a scheme and quantitative basis. Therefore, the people’s court’s review of the distribution plan and quantitative basis has become the focus of trial work. Generally speaking, the confirmation of the distribution ratio between collective economic organizations and farmers is based on two dimensions, such as the model type in (2020) Xiang 0703 Xingchu No. 310: the geographical location and area of the homestead itself are the basis for distribution; The attribute of farmers’ qualification rights is a secondary value-added on this basis. In the homestead compensation charter of one village, it is stipulated that the amount of homestead value-added will be allocated on a household-by-household basis and will be increased according to the number of people with membership in the household15. Consequently, the confirmation of the membership for the married daughter, the relocation of college students, and other circumstances also cause disputes between the two parties. Whether the court has the right to review the legality of the homestead value-added distribution plan has also become a point of disagreement in judicial practice in various places. The current system makes the legality of the review scheme a difficult problem for most courts; thus, some courts only review procedural violations, that is, whether the plan has gone through a democratically agreed process. However, the legality of the content and procedural legality of the distribution plan, including the constituent elements and specific connotations, will not be reviewed. In this case, the people’s court will resolve the dispute as a whole through the formal element of the democratically agreed procedure alone to determine the validity of the agreement. As far as the quantitative basis is concerned, the current judicial practices have mainly formed two approaches: one is similar to (2020) Lu 0211 Min chu No. 505516, which leaves the quantitative basis for the distribution of value-added benefit of the homestead involved in the case to the collective economic organization and relevant government departments for resolution, and the paradigm is that the court decides that the land-related agreement should be resolved by the county government where the homestead is located and rejects the litigation claim of the parties. The second is the division of substantive rights and the quantitative distribution of proportions by the courts, which is mainly based on the discretion of the judge17, and although there is a reasonable basis, there is a lack of a procedural allocation determination element.

4.2. Reflection on the Dispute: The Core of the Homestead Dispute Is the Lack of Effective Judicial Governance of Rights Conflicts

It is not difficult to find that the key to equity and analysis of value-added benefit lies in evaluating value-added benefit, so clarifying the comprehensive value of homestead value-added is at the core of dispute resolution. The value analysis determination chart, which is based on the analysis of case types, is shown in Figure 3: the comprehensive value of homestead value-added includes market value and non-market value and is shared by three parties. Therefore, it provides an effective basis for the exchange of rights and values for the judicial governance of dispute resolution.

4.2.1. Judicial Avoidance Attitude and Basis for Resolving the Distribution of Land Value-Added Benefit in Homestead Disputes

The above analysis shows the principle of “modesty” of the judicial authorities in the dispute over the distribution of value-added benefit from homesteads: the judicial authorities should try to avoid intervening in disputes over substantive rights between the parties, and even if they intervene, they should adopt a minimum to avoid conflicts with other functional subjects. Thinking deeply about this avoidance attitude, the court relies on the governance paradigm, that is, the autonomy mechanism, as focusing on the subject of dispute resolution and avoiding the interference of the members.
The people’s court avoids intervening in disputes based on the authorized subjects in current laws and regulations. Article 14 of the Land Administration Law and Article 27, paragraph 3, of the Organic Law of Villagers’ Committees have been cited by the court in dismissing the lawsuit, transferring the rights of the subject of dispute resolution to the people’s governments and their specific departments of villages, townships, and counties. However, a legal analysis of the source of the law would reveal that the Court’s passive stance based on this authorization is biased. The people’s court only examines the validity of the agreement involved in the case and the legal relationship among the subjects. The relevant documents from the land management department, such as the confirmation of homestead rights, distribution plans, etc., can only be used as evidence for the litigation subject, not as a reason for the people’s court to close the judicial relief channel, which is also the main view of the guiding cases of the Guangdong Provincial Higher People’s Court. The application of the Organic Law of Villagers’ Committees is a misinterpretation of the jurisprudence by the court in the absence of relevant laws and regulations on collective economic organizations in cases such as (2021) Gan 06 Min Zhong No. 62118. In current judicial practice, the multiple identities of villagers’ committees lead to confusion between the different nature of the autonomy of members of collective economic organizations and the autonomy of villagers’ committees, while the owners of collective land are “collective economic organizations” rather than villagers’ autonomous organizations [43]. The SPC document19 further intensifies the passive stance of the people’s courts in avoiding intervention in disputes over the distribution of value-added benefit from homesteads, which is based on the principle of member autonomy. In judicial practice, the origin logic of a case is based on the fact that it is difficult for the parties to reach effective coordination on the basic elements; hence, the two parties will leave the right to resolve the dispute to the adjudication organ. However, returning the decision-making power to the parties by the court has instead intensified and escalated the conflict between the two sides. Therefore, if the judicial authorities’ refuse to accept a case for the aforementioned reasons, it is not legitimate and is essentially an avoidance of the finality of judicial decisions, which is an inevitable outcome of a judicial avoidance attitude.

4.2.2. The Game Relationship Caused by the Fragmentation of the Rights and Rights Values of All Stakeholders Is Difficult to Balance

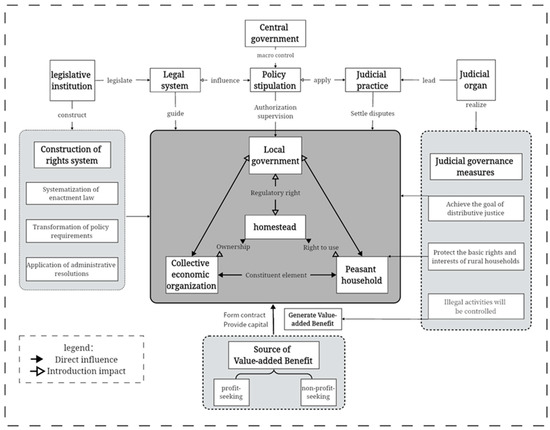
In the context of integrated urban and rural development, the main subjects in the distribution of value-added benefits from homesteads include farmers, collective economic organizations, and government agencies under the existing binary separation system. The complete value of homestead rights presents a tendency of continuous fragmentation and complexity due to the involvement of multiple parties: the current law stipulates that farmers have the right to use the homestead, and collective economic organizations enjoy the ownership of the homestead; as a result, only the two parties can obtain value-added benefits based on the homestead rights. However, land rights have been divided into multiple subjects in China’s homestead practice reform, resulting in fragmentation with all parties seeking value distribution according to their effective role in the process of homestead value-added, which results in complex value entanglement. In the dispute over the distribution of value-added benefit from homesteads, the total amount of value-added benefit is constant, and in practice, the distribution ratio among the three parties presents a fluctuating game relationship, as shown in Figure 3. In the tripartite relationship in the case, the government and the collective economic organization led by the farmers transferred their homestead rights on their own, and the three parties divided different rights and value contents according to their own status. Based on their homestead use rights, farmers receive the market value of homestead residential use, the value of homestead development rights, and the social security value of homesteads. The government acquires the value of land planning and urban development, and the value of the reference municipal land development right is shared by the government and the collective economic organization. In the (2019) Su 1111 Xingchu No. 160 case20, a farmer engaged in production activities based on the homestead and requested the value of the homestead development right and the social security value of the homestead, while the collective economic organization only compensated based on the value of the homestead dwelling. The court failed to balance the game relationship between the two parties on the value-added benefit of the homestead based on this paradigm model, and farmers only obtained the market value of the homestead dwelling, which lacked the due social security value. The court should, based on this paradigm model, better solve the problem of insufficient compensation for farmers’ rights and interests in land development rights replaced by homesteads21. In the (2022) Yue 06 Min Zhong No. 4693 case22, farmers naturally excluded the participation of the government and collective economic organizations in the distribution without changing the use of the homestead. In the face of a huge imbalance of interests, collective economic organizations and relevant government management departments inevitably show a strong tendency to lead the revitalization and utilization, and even the collective economic organization exercises the transfer power on behalf of farmers23. However, the court’s practice of returning the decision-making power to the relevant management department has created the reality that the land administration has unequal rights and responsibilities. In the distribution relationship of value-added benefits between different homesteads, the power and status of the parties are different, so their game relationships are also diverse. In adjudication practice, the people’s courts only apply relevant laws, regulations, and land policies, ignoring the different status and rights relationships of the subjects of various types of disputes. However, collective economic organizations and land management departments have a strong position compared with peasant households due to their own particularities, and if the judicial authorities strictly adhere to the current laws, regulations, and land policies, the lack of standardized and mature compensation standards and systems for the transfer or withdrawal of homestead land may not only prevent the achievement of distributive justice, but also exacerbate the power imbalance between the parties involved in this dispute and increase the stakes in the game.

4.2.3. Quantitative Dilemma Caused by Differences in Administrative Expression of Value-Added Benefit Distribution Systems

Homestead is regional and unique, so there are significant differences in the administrative expression of the policy tools for the distribution of value-added benefits of homestead in local governments. In order to adapt to the local homestead situation, the administrative expression policy shows the characteristics of meticulousness and difference. This improves the adaptability of the homestead policy to some extent, but also produces the non-equilibrium dilemma of the application of rules. In this process, due to the different roles played by market players and local governments, the mutual influence of the two sides also leads to significant differences in policy tools. Specifically, policy tools such as homestead ownership confirmation based on national laws such as the Land Management Law show little difference, while policy tools such as homestead circulation and utilization involving market players show great difference due to regional economic development levels and the diversified needs of farmers. The questioning of the non-equilibrium in the application of rules has led to rule infringement being the main pattern of adjudication cases, so the allocation rules, policies and regulations with ambiguous standards have become the institutional carrier of cases and the institutional origin of circumventing the reasonable distribution path. The existing judgment shows that the legality and validity of the distribution plan are determined by whether the parties’ agreement complies with the policy and legal rules, thus transforming the main point of dispute between the parties into issues of the application of rules. From the perspective of the focus of the dispute, it includes the challenge of the rules themselves as well as issues related to the application of the rules. The main issues include insufficient legitimacy distribution rules, imbalance in the distribution of rights and interests, and obvious defects in the formulation of procedures in the value-added benefit distribution plan due to the lack of participation by collective members. In addition, the distribution scheme of actual operation is often affected by traditional thinking and interest-driven factors, which deviate greatly from the ideal operation state of laws and policies. Regarding the application of the rules, farmers in Chongqing which was a pioneer area in the reform of the land ticket system, had a collective homestead value-added benefit distribution dispute with the relevant land management department due to their withdrawal from the homestead24. When the judicial authorities handled the case, it was difficult to determine the compound value-added benefit attached to the homestead, and it was even more difficult to accurately distribute it, resulting in repeated appeals from farmers. It was until (2021) Yuxingshen No. 30 case25 of the Chongqing Municipal High Court Cessation of litigation that the final ruling was made to resolve the dispute and end the litigation, in which the case started from the (2017) Yu 0108 Xingchu No. 14 of the Tongliang District Basic Court. Fundamentally, the conflict arose from the discrepancy between the policy relied upon by the farmers (Tongliang Prefecture Letter No. 13 [2010]) and the actual usage (Chongqing Municipal Letter No. 353 [2011]), leading to confusion in the distribution of benefits. The people’s courts have neither the right to participate in the formulation of rules for the distribution of homestead value-added benefits, nor the right to conduct substantive hearings and accurate quantitative decisions on distribution plans. As rational, risk-averse individuals, judges lack effective judicial rules to deal with complex and sensitive mass homestead issues; therefore, it is reasonable that they may adopt a passive and evasive judicial attitude, and it is even less likely that they would conduct substantive reviews and make accurate judgments on distribution plans.

4.2.4. Insufficient Eligibility for Disputes to Apply the Homestead Policy to Deal with Farmers’ Spillover Demand

The political expression of China’s homestead policy includes the dual characteristics of being forward-looking and practical, and the spillover demand generated by farmers based on political expression is more of a forward-looking “expectant demand”. That is, farmers seek economic value based on forward-looking homestead policy directions and expect to receive legislative and judicial responses in the future, which is the spillover demand beyond the current policies and laws. Starting from the dual characteristics of political expression, the adjudication organs are not qualified enough to apply the homestead policy to handle such cases: forward-looking is uncertain whether it can be legislatively expressed and effectively realized, and its practicality also faces the problem of variability and adaptability. Also referring to the Tongliang series of cases, the cause of the dispute lay in the changeability of the homestead policy, which was applicable for both parties in 2011 was Tongliang Prefecture Letter No. 13 [2010], but the actual application of the parties was promulgated in the following years (Yuban Prefecture Letter No. 353 [2011]), until 2021, when the parties filed the suit to the court, there was already a new relevant policy document “Chongqing Tongliang District Collective Land Compensation and Resettlement Implementation Measures” to stipulate. However, the Chongqing Higher People’s Court found in (2021) Yuxingshen No. 30 that the reclamation fee in the value-added benefit of the homestead had no policy basis, and it was also mentioned in the reasons for rejection that the retrial applicant had no legal policy basis, which, in fact, confirmed the equal status of the homestead policy from a negative perspective. From a practical point of view, due to its flexibility and adaptability to local needs, it is difficult to produce predictability and authority for farmers when applied specifically. From the point of view of legal sources, as stated in the guidance of the Shandong Provincial High People’s Court26, the homestead policy does not have the status of a formal source of law, making it difficult to be included in the normative genealogy of “mandatory norms of validity”, so it can only exist as a priority to fill legal loopholes. Although the homestead policy has the effect of filling loopholes, judicial organs still need to pay attention to the eligibility of the homestead policy to intervene in trial practice. Some judicial organs directly evade the formatting provisions of existing enactments when the basic laws and regulations are not fully explained and debated in the case reasoning part, resulting in the reform policies of governments at all levels being directly quoted in judgment documents. Preferential application of policy provisions nullifies effective formal legal provisions, eroding the authority and predictability of laws.

5. Discussion

To correct the judicial deviation in the above-mentioned homestead disputes, it is necessary to establish a judicial governance model of homestead value-added benefit distribution justice, that is, the paradigm optimization of judicial governance for the realization mechanism. The paradigm of judicial governance embodies the common basic views, methods, and theories of trial judges in handling disputes and realizing judicial governance and has a profound impact on trial judges’ legal understanding and application in the litigation process. Summarizing the judicial governance paradigm of trial cases the key to governing the justice of homestead value-added benefit distribution justice lies in how the judicial authorities determine the value of homestead value-added benefit and divide the formation stages. Therefore, based on trial practice, the value-added process and benefit formation process of homesteading, which are shown in Figure 4, are summarized as follows: the homestead land is guided by the collective economic organization or transferred by the farmers themselves to mature homestead market products, and in this process, various rights on the homestead are continuously realized, and its benefit also increases accordingly. In this way, the judicial governance mode of revenue recognition is optimized so as to provide an effective path for the construction of the homestead value-added benefit distribution system.

5.1. Establish the Basic Principles of Homestead Disputes: Clarify the Principle of Judicial Governance Embedded in the Homestead Value-Added Benefit Distribution Mechanism Based on the Nature of the Dispute

When adjudicating the issue of the distribution of value-added benefit from homesteads, judicial organs should pay attention to establishing the basic principles of homestead disputes: the nature and requirements of homestead disputes are in line with the current laws and regulations, and the expression of political principles in policies is effectively embedded in the legislative expression of legal principles. Therefore, judicial governance of the judicial organs can also be embedded in the homestead value-added benefit distribution mechanism in this way. Based on this principle, the judicial determination of the nature of the dispute as a prerequisite is based on the needs of the court to handle disputes such as homestead compensation fees, homestead transfer, and homestead ownership. By clarifying the nature and constituent elements of the dispute, not only can the civil actionability of homestead disputes be proven, but the disputes can also be led into the judicial resolution path of examining the validity of the agreements. The Supreme People’s Court has taken note of the issue of court intervention and gradually adjusted its position27. However, according to the existing law, it is still difficult to achieve the intervention of the people’s court, so it is necessary to realize the intervention solution path based on the homestead policy tool. According to the SPC’s minutes28, when applying the homestead policy, the judicial organs should consider the form of interests, the degree of regulation, and the harms and benefits of regulations that are targeted by the policy and fully demonstrate their reasoning in the judgment. They should especially pay attention to the effect of balancing and whether it may cause undue infringement or even deprivation of relevant civil rights29. Therefore, the logical premise of the homestead policy norm’s intervention in judicial adjudication is that the homestead policy forms a synergy with the public interests of all parties. In practice, the issue that troubles the judicial authorities is whether the rights related to homestead and member autonomy of two parties should be exclusively handled by the administrative organs. Such issues are often also directly related to the public interest of society and, therefore, can be resolved through the review of homestead agreements by applying the homestead policy by the courts. In the current judicial adjudication field that adheres to the “legalism”, when existing laws can not resolve difficult disputes in judicial practice, judicial organs can involve homestead policies in judicial decisions by applying legal principles. Based on the spirit of the homestead policy, although the homestead value-added benefit distribution agreement in the homestead dispute has ancillary values such as land right confirmation and membership review of collective economic organizations, it still conforms to the legal characteristics of contracts in China. After giving the people’s court judicial channels to intervene in homestead disputes through the nature of the dispute, different ways of resolving different disputes are given; in addition, the judicial determination of collective membership should be dependent: the court only takes the confirmation of farmers’ qualifications as a constituent element in resolving disputes over members’ rights and interests. For the confirmation of the right to the homestead, the court may refer to the behavior model in (2018) Gui 09 Min Zhong No. 1269 that used the confirmation documents and certificates of the land administration department as the supporting documents for determining the validity of the agreement30, rather than giving the administrative act finality in dealing with the homestead issue31. Aside from the above, all disputes involving homestead benefit distribution agreements should be brought within the substantive scope of the judicial process. It is worth noting that if the application of legal principles is taken as the intervention path when applying the homestead policy in the trial, the homestead policy should also be a “principled” policy norm, such as in (2019) Su 06 Line Final No. 64732, otherwise it would face the dispute between the change and the application of the homestead policy. Homestead disputes often face a situation that lasts from three years to more than ten years, making it difficult to solve the current problem of unfair distribution for the parties when applying specific policy regulations of that year. At the moment of the reform of the homestead system, the homestead policy does not have continuity, and the application of these policies would inevitably make the adjudication authorities lack legitimacy in adjudication. Therefore, judicial governance of trial techniques should be achieved through principled homestead policies: homestead policies based on legal principles should clarify the nature of disputes to solve the problem of judicial intervention. Operating under this model of judicial governance, the courts could handle affordable cases on the basis of legitimacy.

5.2. Integrating the Value of Fragmented Homestead Rights: Effective Regulation of Judicial Governance Based on the Initial Acquisition and Redistribution of Value-Added Benefits

The fragmentation of the value of homestead rights impedes the effective implementation of distributive justice and leads to governance difficulties for the courts. Therefore, courts need to effectively integrate the value of fragmented homestead rights based on the initial acquisition and redistribution of value-added proceeds. The core principle is to balance distributive justice among all parties on the basis of ensuring the appreciation and distribution of benefits for homestead user rights holders. The main stakeholders in the dispute include governments at all levels, collective economic organizations, and farmers. Based on the factor contribution distribution theory, all entities that contribute to the value-added of homesteads should be eligible to receive certain benefits [40]. However, in practice, there is an imbalance in the distribution of value-added benefit generated by different uses of homesteads, and according to the analysis framework of “inclusive rights-exclusive rights” proposed by James Tully based on Locke’s property theory, the imbalance can be analyzed, and China’s land property rights present a phenomenon of rights separation due to the coexistence of inclusive rights of collective land ownership and exclusive rights of homestead use rights [44]. In a homestead dispute, if the farmer’s homestead use right is collectively transferred, collective ownership, as an inclusive right, enables all parties to obtain corresponding value-added benefits, while the farmer, as the subject of exclusive rights, loses not only the exclusive property value of the homestead but also the housing security function of the homestead. However, in practice, the pricing for the distribution of value-added benefits has not been clearly defined and only exists as a “negatiated price”. The value-added benefits have not been determined based on the local first-level market price of the land, nor has it taken into account the residential and productive attributes of the homestead. In addition, there is a lack of stable distribution criteria. In the case of self-transfer, farmers transfer their homestead use rights, which naturally excludes the possibility of other subjects participating in the distribution. As a result, the judicial organs should also pay attention to the indispensable contribution of these subjects to the land value-added benefit while avoiding the land management department and collective economic organizations from using the right of examination to intercept economic benefits. Combined with the practice of some pilot areas and the judicial cases of judicial organs, the adjustment model could be better applied to different types of value-added benefits, such as (2020) Chuan 0181 Xingchu No. 47 Pidu District of Chengdu City established the homestead value-added benefit adjustment fund with reference to the land value-added benefit adjustment fund, which provided a certain reference value for the homestead value-added benefit adjustment. The people’s court supports the land development right of the homestead, enables the farmer to obtain the initial homestead value-added benefit according to Figure 4, and then enables other entities to obtain the due value-added benefit distribution through the homestead value-added benefit adjustment fee. The people’s court can also support the collective economic organization in demanding the corresponding compensation for the benefit under the ownership of the homestead by adjusting the distribution of the collective benefit fund. Local governments could obtain the legitimate management benefit of the distribution of homestead value-added benefit33. This method could also reduce the significant imbalance between the number of collective and self-transfers of homesteads in trial practice and enhance the tendency of local governments and collective economic organizations to promote the diversified transfer of homesteads. Therefore, at the moment of the reform of the homestead market, the people’s court has provided effective assistance and promotion for the reform of the homestead system by supporting farmers to obtain the initial benefit of homestead value-added benefit and then the redistribution value with collective economic organizations and government agencies.

5.3. Coordinate the Value-Added Benefit at All Stages: The Core of the Judicial Governance Rules to Achieve the Justice of the Distribution of Value-Added Benefit from Homesteads

The existing Central Document No. 1 calls for prudent reform of the homestead system, but the practice varies from place to place. Considering that the homestead value-added benefit distribution system is related to the success or failure of the homestead system reform, the overall adjudication rule design should not only achieve unified rules but also adapt measures to local conditions. In practice, it is difficult for the adjudication authorities to clearly define the distribution mode and distribution standards of homestead value-added benefit. In the (2020) Chuan 01 Min Zhong No. 8817 case, it was difficult for the people’s court to determine the value of the farmer’s own homestead value-added behavior based on the existing paradigm34. Therefore, combined with the judicial experience of dispute cases such as the distribution of homestead compensation payments, the benefit formation chart in the process of homestead value-added can be summarized with reference to the construction land. As shown in Figure 4, People’s courts can define their own value-added benefit distribution models according to different types of transfer and withdrawal. When farmers transfer the right to use their homestead collectively, due to the characteristics of free acquisition of homestead, farmers lose their right to live on their homestead, convert the price of attached residence on the ground into the price of land, and realize the conversion of homestead from “Unregulated” land to “Rehabilitated” land through consolidation and formation of original land. “Unregulated” land is simply to remove the original building of the homestead; at this time, it cannot carry out any effective use. After land consolidation, the homestead is restored to its original state when it was initially allocated, that is, the “rehabilitated” land. Then the process of land consolidation and transfer represents the realization of the development value of homestead land, and the value-added price at this point should be the conversion from the raw land price to the benchmark land price, that is, the basic standard price of land at present. By referring to the nature conversion caused by the development right of the market land, the homestead will be transformed into the collective construction land directly exercised by the collective economic organization. It is worth noting that this step is done jointly by the collective economic organization and the government, so it is necessary for both parties to allocate the value of the homestead market development right. Collective construction land should be developed and utilized by the corresponding market entities and built into residential products, or production products, etc. Farmers can also transfer their own mature land and enjoy the value-added benefit from products. Therefore, the benefit from the value-added of the homestead before the land transfer should be enjoyed by the peasant households based on their own homestead qualification rights, and only after the nature change is completed can the collective economic organization and the government participate in the distribution of the value of the development right of the reference city. In practice, only collective economic organizations and farmers agree on the early realization of the transformation of user rights holders through agreements. If the value-added process is successfully completed, the people’s court can accurately determine it; if the value-added process is stopped in the middle, the people’s court can clarify the value-added steps and the value of rights according to this paradigm, so as to avoid the problem of land value-added benefit distribution due to the variability of policies35. Therefore, in (2020) Chuan 01 Min Zhong No. 8817, the people’s court did not determine the value-added benefit of the homestead according to the exit value, but distributed the farmers’ land development rights and interests with reference to the value of the market land. In the case of the distribution of homestead value-added benefits, the people’s court should clarify the different types of homestead value-added methods so as to realize the justice of land value-added benefit distribution in homestead disputes.

5.4. Build a Multi-Center Linkage Governance Mechanism: Bridge the Three-Dimensional Expression of System, Justice, and Governance in the Homestead Value-Added Benefit Distribution Mechanism

In China’s modern co-governance system, “participation is governance” [45]. The construction of the value-added benefit distribution mechanism of homesteads needs to be based on rights-driven cooperative governance and holistic comprehensive governance, which is a concrete expression of the rural governance pattern based on co-construction, co-governance, and sharing. The expression of land rights is ultimately implemented at the level of benefit distribution; therefore, the realization of a multi-center linkage governance mechanism is required. Homestead rights are the basis for the adjustment of value-added benefit distribution and the path of value operation. According to the subject characteristics and rights analysis, the overall operation mechanism of multi-center governance of homestead value-added benefit distribution can be constructed. As shown in Figure 5, the core part is the inner value-added benefit distribution system, with local governments, collective economic organizations, and farmers as the core distribution subjects. The three parties distribute benefits based on their own homestead rights and form a stable triangle of mutual connection and restraint based on the subject relationship during this process. The outer layer is the path for external subjects to intervene in distribution, and the source of value-added benefit is the premise and driving force of distribution, which is shown in Figure 4. The source of value-added benefits is mainly provided by the external market players, while the local government plays the role of the regulatory body in the inner layer. The two have a synergistic effect because of the differences in regional market economies and the different needs of farmers. The strengthening regulation of local government will reduce the capital input of external market players, while economic prosperity and the strengthening of capital input by local market subjects will partially reduce the regulatory policy behavior of local governments. The legislative body realizes the fundamental guidance on distributive behavior through the legal system, and achieves the overall construction of the rights system during this process. Meanwhile, the central government realizes direct authorization and supervision of local governments through policy regulations. The two parts embody the governance framework of “empowerment and exercise” of control and coordination, in which rights are manifested and finally practiced in the distribution process. By leading the judicial practice process, the judicial organ solves the problem of value-added benefit distribution in homestead disputes, which becomes the last link of governance, and has achieved judicial governance in this process, as well as the realization of the justice goal of the distribution of overall value-added benefit, the protection of the basic rights and interests of relatively vulnerable rural households, and the control of illegal acts in the process of generating value-added benefit. The core of the above measures is the judicial grasp of rights, and the whole process of judicial governance has been thoroughly completed on this basis. A complete multi-center collaborative governance mechanism should also be fully established, in which the six main entities provide governance resources for the value-added benefit of homesteads based on the flow of rights and manifestation of values under a unified platform framework and mutually constrain, compete, and compromise to form a network-based governance structure, rules, and mechanisms. The innermost triangular structure is not automatically stable, and under non-interference evolution, there is a great distinction between the strengths of each party. Different situations would emerge in different judicial practices: farmers may face the disadvantage of low information superiority and find it difficult to obtain their share of homestead value-added benefit distribution36; it would also be possible to exclude the remaining subjects from the distribution process because of the highest degree of resource ownership and right use of the homestead37. In different situations, judicial governance should balance the distribution of benefits among all parties in accordance with the provisions of the law, so as to achieve distributive justice. Therefore, the multi-center linkage governance mechanism after capacity improvement bridges the three-dimensional expressions of system, justice, and governance in this process. In addition, the mutual construction and deepening of the coordination of benefit distribution justice and rights value in the process of homestead value-added benefit distribution have been realized.

6. Conclusions

This paper uses the quasi-case research method and typological thinking to systematically present the judicial overview of China’s rural homestead disputes in four dimensions: case initiation, cause distribution, case subject distribution, and legal application distribution, which systematically presents the judicial overview of rural homestead disputes in China. On this basis, taking the issue of land value-added benefit into consideration and the judicial bias of unfair distribution of homestead value-added benefit is summarized. The results show that the subject of the dispute faces judicial avoidance, the game relationship existing among the value of subjects’ rights, the ddifficulty in quantitative adjudication under present distribution rules, and institutional difficulties such as insufficient eligibility of applicable policies. All these reflect the need to restrain the current imbalances and anomalies in land governance based on judicial governance. Balancing the rights and values of all parties is the governance key to achieving distributive justice in the value-added benefit distribution of homestead disputes. Since the distribution of value-added benefit from homesteads has both the general common characteristics of private residential land and the particularity of China’s actual property rights, this paper absorbs excellent international experience and creatively puts forward the judicial governance path of land governance in China. At the same time, considering the performance and cost of land governance, this paper does not propose large-scale judicial reform but maximizes the effect of land governance through paradigm optimization and capacity improvement of judicial governance on the basis of existing systems and positive laws. In addition, this study proposes targeted policy suggestions for the distribution of value-added benefits from homesteads and reorganizes and optimizes the judicial governance model based on the purpose of realizing distributive justice. Based on the initial acquisition and redistribution of the integration of fragmented right value, the value-added benefit of homesteads should be coordinated at all stages, and a multi-center linkage governance mechanism should be built, so as to better solve emerging problems with existing laws. The ultimate goal is to make up for the imbalance of interests in the distribution pattern of homestead value-added benefit, and complete the justice of rights value distribution generated by the transfer of homestead use rights from the perspective of improving the governance ability of homestead.

Supplementary Materials

The following supporting information can be downloaded at: https://www.mdpi.com/article/10.3390/land12071305/s1. File S1: The 305 judicial documents.

Author Contributions

Conceptualization, L.L. and Q.D.; methodology, L.L., Q.D. and C.L.; validation, L.L., Q.D. and C.L.; formal analysis, L.L., Q.D. and C.L.; investigation, L.L., Q.D. and C.L.; resources, L.L.; data curation, L.L. and Q.D.; writing—original draft preparation, L.L. and Q.D.; writing—review and editing, L.L. and Q.D. All authors have read and agreed to the published version of the manuscript.

Funding

The research was supported by The National Social Science Fund of China (Grant No. 18ZDA166).

Data Availability Statement

The data that support the findings of this study are available from the corresponding author upon reasonable request.

Conflicts of Interest

The authors declare no conflict of interest.

Notes

1
(2020) Anhui 06 Min Zhong No. 581: Disputes over land ownership and use rights shall be resolved through negotiation between the parties; Where consultation fails, the people’s government shall handle it. Land tenure is still unclear and needs to be confirmed by the government and relevant departments.
2
In this case, both parties confirmed that the ownership of the homestead in question had not been registered, and in this case, they both claimed to enjoy the right to use the homestead of the land involved in the case, which was a dispute arising from the ownership of the right to use the rural homestead. It shall be handled by the people’s government in accordance with the “Land Administration Law”.
3
(2021) Shaanxi 0115 Min chu No. 7101: This case is a dispute over land use rights, which should be handled by the relevant government departments first, and the second plaintiff filed a lawsuit in the people’s court without the relevant government departments handling it first according to law, which did not comply with the law and should be dismissed according to law.
4
In this case, there is no legislative basis for the compensation costs of houses on collective land, and it is difficult for the court to ascertain the facts at the judicial level and properly balance the various conflicts of interest and relationships arising therefrom. It should be resolved by the villagers’ self-government organizations.
5
In this case, the village committee case Involved in distribution Although the programme is subject to a democratically agreed process devise However, in the content of the distribution of land circulation funds, Wang Jin xi’s legitimate rights and interests were violated, and he had the right to demand the village committee to pay the corresponding share.
6
In this case, Xu requested confirmation that the homestead circulation benefit distribution agreement signed with Hou was invalid because he obtained the compensation benefit of homestead expropriation.
7
In this case, Zhai et al. stipulated in the revitalization and utilization agreement with the town government that “they will not be adjusted due to policy changes and will not enjoy other preferential policies”, so the farmers were excluded from the follow-up compensation policy, and dozens of farmers had dozens of disputes with the town government in accordance with the southern Shaanxi relocation compensation policy.
8
In this case, Yang sued the economic cooperative to the people’s court on the grounds that the distribution rules were illegal, and the Guangdong Provincial High Court found in the (2018) Yue Min Zai No. 230 Civil Ruling that the court was not qualified to intervene in autonomy. Yang then requested a settlement between the street office and the district government, and the street office and the district government determined that the distribution plan was not within the scope of the government’s handling, and Yang eventually sued the district government to the people’s court.
9
In this case, the laws and regulations in force do not prohibit rural residents from disposing of their homes. The people’s court’s confirmation of the invalidity of a contract shall be based on laws and administrative regulations, so the prohibitions of the documents of the State Council and relevant departments of the State Council cannot be used as the basis for determining the invalidity of a contract.
10
In this case, the homestead transfer between Lu and Li as members of the same collective economic organization was carried out, and the court of first instance ruled that the agreement was valid, while the court of second instance corrected the decision of the court of first instance and rejected Lu’s appeal request.
11
Whether the homestead in this case applies for a title certificate has nothing to do with whether the case should be accepted for trial. Lu only requested confirmation that the contract was invalid and did not request confirmation of the right to the use of the land.
12
(2020) Su 0924 Min chu No. 4231: Although the homestead transfer agreement signed by Huang is legal and valid, the homestead compensation fee is determined by the villagers’ autonomous organization whether to retain it, so it is an issue of requesting the amount of land compensation fee and is not within the scope of the people’s court.
13
In this case, Zhang requested the village committee to allocate homestead compensation, and the court of first instance directly confirmed the autonomy matter of whether Zhang had membership in a collective economic organization in its judgment, but other substantive litigation claims requiring the allocation of amount and land were recognized as villagers’ autonomy matters.
14
(2020) Joan is in the end No. 484: Invested by Taoyuan Company Construction of stacking villages for rural tourism projects, the local government and collective economic organizations carry out the circulation of the homestead, Taoyuan Company only enjoys the right to operate, and the local land management department determines that the non-agricultural construction on the homestead violates the law devise Administrative penalties for confiscation of above-ground buildings and fines.
15
In this case, when the migrants in Han shou County were relocated, the relocated households had already been resettled on their homesteads, and the fees were paid according to the standard of 6000 yuan per household plus 1000 yuan per person, and the infrastructure of the centralized resettlement site was funded by the government.
16
In this case, according to Article 10 of the Provisions of the Supreme People’s Court on Several Issues Concerning the Trial of Administrative Cases Involving Rural Collective Land, Wang should apply to the relevant departments for a ruling on the amount of homestead, which did not fall within the scope of the people’s court’s case.
17
(2022) Xiang 01 Min Zhong No. 133 Case: According to the principle of integration of premises and land, the homestead and the house should be divided jointly, and with regard to the value of the land, since the homestead is based on population resettlement, the value of the land should be divided equally. For the value of the house, Zhou paid labor and determined to get 1/6 of the total price of the building.
18
In this case, it is against the case Land Whether and how compensation should be distributed are matters stipulated in article 24 of the Organic Law of Villagers’ Committees that should be decided by the members of the collective in accordance with legal procedures, and do not fall within the scope of cases accepted by the people’s courts.
19
Several Opinions of the Supreme People’s Court on Providing Judicial Guarantees and Legal Services for Promoting Rural Reform and Development: “In the trial of cases involving villagers’ autonomy resolutions, the effectiveness of villagers’ autonomy resolutions shall be respected and safeguarded as long as they do not violate the mandatory provisions of laws and administrative regulations”.
20
In this case, based on the development of the pilot work of rural revitalization, the collective economic organization carried out the integration of spatial governance of the entire village and relocated the entire village settlement. Based on their homestead rights, farmers can exchange shares, enter collective economic shares, cooperate or carry out assetization, exit and exchange.
21
(2020) Gan 09 Line End No. 29: The farmer determined that the whole village improvement of the homestead was the homestead replacement circulation mode, and the revitalization of the homestead in this case was the transformation of the old village with unified planning and design and infrastructure construction. Farmers have not given up their homestead use rights, so farmers can only obtain part of the land development that is geographically disparable Right value and compensation for the value of the dwelling on the homestead.
22
In this case, the farmer transferred his homestead use right to a member outside the collective economic organization by leasing, and the local land department and the collective economic organization equally distributed the extremely low handling fees, and a large number of outsiders obtained the right to use the homestead in the local area in this way.
23
(2021) Yue 07 Min Zhong No. 234: The Third Economic Society of Tian nan Village converted old houses on the vacant homesteads of farmers into warehouses without notice. The farmer determines that he, as the holder of the right to use the homestead, should obtain the ownership of the building on the homestead, and the people’s court determines that it should be resolved by the local government in accordance with its administrative functions.
24
(2016) Yu 0151 Line Chu No. 19, (2016) Yu 01 Line End No. 367, (2017) Yu Xing shen No. 575, (2018) Yu 0105 Line Chu No. 205, (2020) Yu 01 Line End No. 233, (2021) Yu Xing shen No. 31: Zhao et al. in 2011 respectively Earth Storage Center The Homestead Compensation Agreement was signed, and nearly 20 litigation cases were subsequently filed over the issue of reclamation fees. Analyze and determine the facts of a person’s series of cases.
25
(2021)Yu Xing shen No. 30: Qin sued Earth Storage Center Payment of compensation for homestead reclamation, pursuant to the compensation agreement at the beginning of 2011, December 2011Earth Storage Center Qin was paid compensation, and after November 2011, the Chongqing Municipal Government reformed the homestead compensation policy (Yu Ban Fa [2011] No. 353) (Yu Ban Fa [2012] No. 255) will unify the compensation according to the local fare policy. Hence the copper beam area Earth Storage Center paid Ground ticket fees The substance includes compensation for homestead reclamation.
26
Paragraph 3 of Article 6 of the Minutes of the Civil Trial Work Conference of the Higher People’s Court of Shandong Province (Lu Gao Fa [2008] No. 243): “China’s laws, including the property law, do not clearly stipulate the purchase and sale of the right to the use of homesteads established on collectively-owned land, so the provisions of relevant national policies should be applied to adjudication”.
27
Opinions of the Supreme People’s Court on Providing Judicial Services and Safeguards for the Implementation of the Rural Revitalization Strategy (Fa Fa [2018] No. 19): “Prudently handle the relationship between respecting villagers’ autonomy and protecting farmers’ basic property rights, and prevent villagers from depriving villagers of their basic property rights simply on the grounds of villagers’ autonomy”.
28
Article 31 of the Minutes of the National Court Work Conference on Civil and Commercial Adjudication (Fa [2019] No. 254): “When judging the type of mandatory provisions, careful consideration should be made on the basis of examining the object of regulation, taking into account the intensity of supervision, transaction security protection and social impact”.
29
(2021) Lu 02 Min Zhong No. 7968: Both parties should abide by the agreement and perform in good faith, and the agreement has been performed for nearly 20 years, and Han and others are now suing for the return of the house, which violates the principle of good faith and is not conducive to maintaining the stability of the transaction.
30
In this case, the court found on the basis of the Reply of the People’s Government of the Wine Selling Town: “Zhang Shifang and others have not had a homestead dispute, there is no problem of confirming rights, and decided not to file a case”.
31
The right to use the homestead involved in this case has been registered by the government to confirm the owner, and the plaintiff Mou cannot apply for confirmation of the right to use again.
32
In this case, the boundaries of collective land ownership and individual homestead use rights were not correctly distinguished, and the spirit of the principles of the national homestead reform policy was not correctly understood, which was an error in the application of law and should be corrected according to law.
33
In this case, the People’s Government of Pidu District issued the Interim Measures for the Collection and Management of the Adjustment Fund for the Value-added Benefit of Rural Collective Operation Construction Land in Pidu District. And in this way, it is stipulated that the house of Ma’s homestead shall be demolished.
34
In this case, the farmer reclaimed the homestead on his own and invested his homestead and forest land and other collective construction land into the collective land share cooperative, but due to the internal conflicts of the farmers, the process of purchasing the homestead was suspended, and a dispute arose between the farmer and the collective economic organization over the distribution of the current homestead value-added benefit.
35
(2018) The end of the journey No. 779: Due to the change of Chongqing’s homestead reform policy, the township government’s homestead reclamation was suspended, because the homestead reclamation policy was missing, and the subsequent homestead could not be fully revitalized, so farmers filed an administrative lawsuit requesting the value-added benefit of the homestead before the suspension.
36
(2020) Nei 0603 Line Chu No. 43: In this case, a farmer was encroached upon by a third party on the homestead, and the third party was involved in building a house on a collectively owned homestead. The subject applying for confirmation of rights is not qualified, and the issue of illegal land approval procedures does not fall within the scope of homestead confirmation.
37
(2023) Yu 14 Min Zhong No. 946: In this case, the defendant privately signed an agreement to transfer the homestead involved in the case, and the agreement was not approved by the village committee or the villagers’ collective, and it was not registered and recorded, let alone approved in accordance with relevant procedures in accordance with the law.

References

  1. Clapp, J.M.; Cohen, J.P.; Lindenthal, T. Are Estimates of Rapid Growth in Urban Land Values an Artifact of the Land Residual Model? J. Real Estate Financ. Econ. 2023, 66, 373–421. [Google Scholar] [CrossRef]
  2. Murillo, C.; Bianchi, C. The experience and well-being outcomes of tiny house owners in Latin America. Hous. Stud. 2022, 1–15. [Google Scholar] [CrossRef]
  3. Adam, Y.O.; Pretzsch, J.; Darr, D. Land use conflicts in central Sudan: Perception and local coping mechanisms. Land Use Policy 2015, 42, 1–6. [Google Scholar] [CrossRef]
  4. Deng, X.; Tsao, H.T. Truncated Property Rights, Land Finance, and Grassroots Governments: A Case Study of Minor Property Rights Housing in Transitional China. J. Urban Plan. Dev. 2022, 148, 856. [Google Scholar] [CrossRef]
  5. Xie, X.X.; Dries, L.; Heijman, W.; Zhang, A.L. Land value creation and benefit distribution in the process of rural-urban land conversion: A case study in Wuhan City, China. Habitat Int. 2021, 109, 2335. [Google Scholar] [CrossRef]
  6. Kong, X.S.; Liu, Y.L.; Jiang, P.; Tian, Y.S.; Zou, Y.F. A novel framework for rural homestead land transfer under collective ownership in China. Land Use Policy 2018, 78, 138–146. [Google Scholar] [CrossRef]
  7. Zhou, Y.; Li, X.H.; Liu, Y.S. Rural land system reforms in China: History, issues, measures and prospects. Land Use Policy 2020, 91, 4330. [Google Scholar] [CrossRef]
  8. Solly, A.; Berisha, E.; Cotella, G. Towards Sustainable Urbanization. Learning from What’s Out There. Land 2021, 10, 356. [Google Scholar] [CrossRef]
  9. Wang, Y.B.; Xue, Y.Y.; Xi, J.C. Inter-Provincial Differences in Potential Obstacles to Land Transfer Income to Support Rural Revitalization in China. Land 2022, 11, 510. [Google Scholar] [CrossRef]
  10. Xiao, L.F.; Qu, L.; Wang, L.; Hu, Z.L.; Xiao, F.L.; Lin, Q.W. Psychological Welfare Loss of Land-Expropriated Farmers in China. Front. Environ. Sci. 2022, 10, 549. [Google Scholar] [CrossRef]
  11. Xu, Z.G.; Zhuo, Y.F.; Li, G.; Bennett, R.M.; Liao, R.; Wu, C.F.; Wu, Y.Z. An LADM-based model to facilitate land tenure reform of rural homesteads in China. Land Use Policy 2022, 120, 6271. [Google Scholar] [CrossRef]
  12. Yan, L.; Lei, X.B.; Hong, K.R.; Li, H.; Chen, M.Y. Improving Farmer Willingness to Participate in the Transfer of Land Rights in Rural China: A Preference-Based Income Distribution Scheme. Land 2022, 11, 379. [Google Scholar] [CrossRef]
  13. Liu, Y.S.; Yang, R.; Long, H.L.; Gao, J.; Wang, J.Y. Implications of land-use change in rural China: A case study of Yucheng, Shandong province. Land Use Policy 2014, 40, 111–118. [Google Scholar] [CrossRef]
  14. Li, Y.R.; Liu, Y.S.; Long, H.L.; Cui, W.G. Community-based rural residential land consolidation and allocation can help to revitalize hollowed villages in traditional agricultural areas of China: Evidence from Dancheng County, Henan Province. Land Use Policy 2014, 39, 188–198. [Google Scholar] [CrossRef]
  15. Chiodelli, F.; Moroni, S. Zoning-integrative and zoning-alternative transferable development rights: Compensation, equity, efficiency. Land Use Policy 2016, 52, 422–429. [Google Scholar] [CrossRef]
  16. Lai, Y.; Tang, B. Institutional barriers to redevelopment of urban villages in China: A transaction cost perspective. Land Use Policy 2016, 58, 482–490. [Google Scholar] [CrossRef]
  17. Tian, C.; Fang, L. The Impossible in China’s Homestead Management: Free Access, Marketization and Settlement Containment. Sustainability 2018, 10, 798. [Google Scholar] [CrossRef]
  18. Yin, Q.Q.; Sui, X.Y.; Ye, B.; Zhou, Y.J.; Li, C.Q.; Zou, M.M.; Zhou, S.L. What role does land consolidation play in the multi-dimensional rural revitalization in China? A research synthesis. Land Use Policy 2022, 120, 106261. [Google Scholar] [CrossRef]
  19. Deng, M.E.; Zhang, A.L.; Cheng, C.X.; Hu, C.W. Are Villagers Willing to Enter the Rural Collective Construction Land Market under the Arrangement of Transaction Rules?—Evidence from Ezhou, China. Land 2022, 11, 466. [Google Scholar] [CrossRef]
  20. Song, M.J.; Wu, Y.L.; Chen, L. Does the land titling program promote rural housing land transfer in China? Evidence from household surveys in Hubei Province. Land Use Policy 2020, 97, 104701. [Google Scholar] [CrossRef]
  21. Zhou, Y.; Huang, X.J.; Chen, Y.; Zhong, T.Y.; Xu, G.L.; He, J.L.; Xu, Y.T.; Meng, H. The effect of land use planning (2006–2020) on construction land growth in China. Cities 2017, 68, 37–47. [Google Scholar] [CrossRef]
  22. Zhu, J.; Ma, S.Q.; Zhou, Q.Y. Industrial Revitalization of Rural Villages via Comprehensive Land Consolidation: Case Studies in Gansu, China. Land 2022, 11, 1307. [Google Scholar] [CrossRef]
  23. Zhao, M.; Guo, W.J. Does Land Certification Stimulate Farmers’ Entrepreneurial Enthusiasm? Evidence from Rural China. Sustainability 2022, 14, 11453. [Google Scholar] [CrossRef]
  24. Wang, J.; Zhao, K.; Cui, Y.; Cao, H. Formal and Informal Institutions in Farmers’ Withdrawal from Rural Homesteads in China: Heterogeneity Analysis Based on the Village Location. Land 2022, 11, 1844. [Google Scholar] [CrossRef]
  25. Su, K.C.; Wu, J.; Yan, Y.; Zhang, Z.X.; Yang, Q.Y. The Functional Value Evolution of Rural Homesteads in Different Types of Villages: Evidence from a Chinese Traditional Agricultural Village and Homestay Village. Land 2022, 11, 903. [Google Scholar] [CrossRef]
  26. Chen, Y.; Ni, X.L.; Liang, Y.J. The Influence of External Environment Factors on Farmers’ Willingness to Withdraw from Rural Homesteads: Evidence from Wuhan and Suizhou City in Central China. Land 2022, 11, 1602. [Google Scholar] [CrossRef]
  27. Wu, Y.; Mo, Z.; Peng, Y.; Skitmore, M. Market-driven land nationalization in China: A new system for the capitalization of rural homesteads. Land Use Policy 2018, 70, 559–569. [Google Scholar] [CrossRef]
  28. Wan, J.L.; Liu, Y.F.; Zhang, X.L. Conflict in informal rural construction land transfer practices in China: A case of Hubei. Land Use Policy 2021, 109, 105573. [Google Scholar] [CrossRef]
  29. Yang, Y. Research on the distribution of value-added benefit of homestead under the “separation of three rights”. Jurist 2021, 188, 31–42, 192. [Google Scholar] [CrossRef]
  30. Zhang, Y.C.; Torre, A.; Ehrlich, M. Governance Structure of Rural Homestead Transfer in China: Government and/or Market? Land 2021, 10, 745. [Google Scholar] [CrossRef]
  31. Shi, R.R.; Hou, L.; Jia, B.H.; Jin, Y.Y.; Zheng, W.W.; Wang, X.D.; Hou, X.H. Effect of Policy Cognition on the Intention of Villagers’ Withdrawal from Rural Homesteads. Land 2022, 11, 1356. [Google Scholar] [CrossRef]
  32. Wang, Y.J.; Yan, X.; Wang, L.; Xia, B.F.; Yang, G.; Fan, Z.L. Research on compensation standards for cultivated land protection based on a value-added benefit model in Xinjiang, China. Front. Environ. Sci. 2023, 10, 1055291. [Google Scholar] [CrossRef]
  33. Yan, Y.; Yang, Q.Y.; Su, K.C.; Bi, G.H.; Li, Y.Q. Farmers’ Willingness to Gather Homesteads and the Influencing Factors—An Empirical Study of Different Geomorphic Areas in Chongqing. Int. J. Environ. Res. Public Health 2022, 19, 5252. [Google Scholar] [CrossRef]
  34. Hu, J.H.; Han, H.F.; Zhang, Z.N.; Wu, X. Impact of homestead housing on the allocation of financial assets of Chinese rural households. J. Asia Pac. Econ. 2023, 28, 330–349. [Google Scholar] [CrossRef]
  35. Guan, J.H.; Huang, K.; Lan, X.; Zhang, J.F.; Li, H.Q. Impact of Confirmation of Farmland Rights on Farmers’ Welfare: Based on the Micro-Empirical Investigation of Farmers in China. Sustainability 2022, 14, 9710. [Google Scholar] [CrossRef]
  36. Zhou, C.; Banik, D. Access to Justice and Social Unrest in China’s Countryside: Disputes on Land Acquisition and Compensation. Hague J. Rule Law 2014, 6, 254–275. [Google Scholar] [CrossRef]
  37. Shan, L.P.; Yu, A.T.W.; Wu, Y.Z. Strategies for risk management in urban-rural conflict: Two case studies of land acquisition in urbanising China. Habitat Int. 2017, 59, 90–100. [Google Scholar] [CrossRef]
  38. Li, L.; He, Y. The necessary restriction and reasonable expansion of the circulation of the right to use of homestead in the integrated development of urban and rural areas. J. Northwest Argic. For. Univ. (Soc. Sci. Ed.) 2022, 22, 57–64. [Google Scholar] [CrossRef]
  39. Lu, X.; Peng, W.L.; Huang, X.J.; Fu, Q.Q.; Zhang, Q.J. Homestead management in China from the “separation of two rights” to the “separation of three rights”: Visualization and analysis of hot topics and trends by mapping knowledge domains of academic papers in China National Knowledge Infrastructure (CNKI). Land Use Policy 2020, 97, 104670. [Google Scholar] [CrossRef]
  40. Song, L.; Lyu, P.; Cao, Y.G. Multi-party game and simulation in the withdrawal of rural homestead: Evidence from China. China Agric. Econ. Rev. 2021, 13, 614–638. [Google Scholar] [CrossRef]
  41. Rajkovic, N.M. ‘Global law’ and governmentality: Reconceptualizing the ‘rule of law’ as rule ‘through’ law. Eur. J. Int. Relat. 2012, 18, 29–52. [Google Scholar] [CrossRef]
  42. Dressel, B. Governance, Courts and Politics in Asia. J. Contemp. Asia 2014, 44, 259–278. [Google Scholar] [CrossRef]
  43. Wen, S. From Collective Member Right to Legal Person Member Right—Content Construction of legal person member Right of rural collective economic Organization. J. Wuhan Univ. (Philos. Soc. Sci. Ed.) 2022, 75, 143–153. [Google Scholar] [CrossRef]
  44. Sikor, T.; Thanh, T.N. Exclusive versus inclusive devolution in forest management: Insights from forest land allocation in Vietnam’s Central Highlands. Land Use Policy 2007, 24, 644–653. [Google Scholar] [CrossRef]
  45. Nan, R.; Yang, Y.J. Who Is Willing to Participate in Local Governance? Modernization of Shared Governance in China. Sustainability 2022, 14, 14899. [Google Scholar] [CrossRef]
Figure 1. Timeline trend chart of keyword clustering of land value-added benefit distribution in homestead disputes from 2013 to 2023.
Figure 1. Timeline trend chart of keyword clustering of land value-added benefit distribution in homestead disputes from 2013 to 2023.
Land 12 01305 g001
Figure 2. An analytical framework for land value-added in homestead disputes.
Figure 2. An analytical framework for land value-added in homestead disputes.
Land 12 01305 g002
Figure 3. Comprehensive value-added benefits of homestead resources.
Figure 3. Comprehensive value-added benefits of homestead resources.
Land 12 01305 g003
Figure 4. The process of homestead value-added and the formation of value-added benefit.
Figure 4. The process of homestead value-added and the formation of value-added benefit.
Land 12 01305 g004
Figure 5. Multi-center linkage governance mechanism in the process of homestead value-added benefit distribution.
Figure 5. Multi-center linkage governance mechanism in the process of homestead value-added benefit distribution.
Land 12 01305 g005
Table 1. A list of dispute cases in the content of the manuscript (Supplementary Material).
Table 1. A list of dispute cases in the content of the manuscript (Supplementary Material).
Case Index NumberThe Focus of Contention in the Case
(2020) Anhui 06 Min Zhong No. 581Whether the proceeds from the value-added of the homestead were jointly owned by the original defendant
(2022) Lu 16 Min Zhong No. 516Whether the homestead value-added agreement between the plaintiff and the defendant was valid
(2021) Shaanxi 0115 Minchu No. 7101Whether the distribution of value-added benefit was recognized in accordance with the homestead use right transfer agreement
(2020) Yu 1302 Minchu No. 486Whether the increase or decrease in value brought about by the replacement of the homestead was subject to the jurisdiction of the court
(2022) Lu 16 Min Zhong No. 516Whether the villagers’ self-government organization can be intervened by the court if the value-added benefit distribution agreement was unfair
(2022) Liao 02 Min Zhong No. 873Whether the homestead value-added benefit distribution agreement in the case was a contract dispute or a property dispute
(2020) Shaanxi 7101 Xingchu No. 315The homestead value-added process was long, and whether the agreement should apply the changed policy provisions
(2021) Yue 06 Line End No. 258Both government departments and judicial authorities have found that they cannot have jurisdiction on the details of the homestead value-added distribution
(2020) Joan 97 Sentence No. 315Homestead collective ownership organization managers could achieve illegal purposes by distributing value-added proceeds
(2021) Yu 1726 Minchu No. 2697Homestead value-added benefits based on policy reforms were not recognized under current legal provisions
(2020) Lu 02 Min Zhong No. 128Whether to respect the current status quo of the homestead and recognize the existing benefit distribution
(2020) Lu 0281 Minchu No. 5827Whether the government’s land policy governance had a higher status than judicial governance
(2020) Yue 20 Min Zhong No. 4350Homesteads that were not managed by the government cannot request judicial confirmation
(2021) Yue Min Shen No. 5854Homesteads that were not managed by government can request judicial confirmation
(2020) Su 0924 Minchu No. 4231Whether the proceeds from homestead value-added can be subject to judicial governance without being recognized by the autonomous organization
(2020) Qiong Xing Zhong No. 484Whether the value-added benefit of homesteads that complied with the law can be denied by local governments’ land governance
(2020) Xiang 0703 Line Chu No. 310How the judicial governance confirmed the quantitative basis for the distribution of homestead value-added
(2020) Lu 0211 Minchu No. 5055How to clarify the confirmation subject of the distribution of homestead value-added benefit
(2022) Xiang 01 Min Zhong No. 133 caseHow judicial governance quantified specific plans for determining the value-added benefits of homesteads
Table 2. Distribution of subject types of homestead dispute resolution.
Table 2. Distribution of subject types of homestead dispute resolution.
Types of Homestead Dispute ResolutionText (Copy)/RatioCases That Have Not Undergone Substantive Trial by the CourtCases That Enter Substantive Trial by the Court
Autonomy of collective economic organizations35/11.48%0
Government agency management14/4.59%0
Member autonomous organization rules are determined9/2.95%0
The courts conduct judicial governance settlements0247/80.98%
Table 3. Distribution of legal relationship causes of homestead disputes.
Table 3. Distribution of legal relationship causes of homestead disputes.
The Essence of the Legal Relationship of Homestead DisputesValue-Added Benefit
Distribution Agreement
Confirmation of Property
Rights of the Homestead
Other
Distribution of causesContractual and quasi-contractual disputesProperty disputesOther types
File (copy)/ratio178/72.06%53/21.46%16/6.48%
Table 4. Types of homestead disputes between farmers and different subjects.
Table 4. Types of homestead disputes between farmers and different subjects.
The Number of Types of Disputes between Farmers and Different Subjects
File (Copy)/Ratio
Disputes over the
Validity of Homestead Transfer Contracts
Disputes over the Confirmation of the Right to Use the HomesteadDisputes over the
Confirmation of
Membership in
Collective Economic
Organizations
Homestead
Expropriation
Compensation Fee Disputes
Collective economic organizations/villagers’ autonomous organizations16/5.25%24/7.87%45/14.75%43/14.10%
Land administration7/2.30%15/4.92%2/0.66%28/9.18%
Homestead is equally transferred63/20.66%35/11.48%6/0.98%21/6.89%
Table 5. The main applicable laws for homestead disputes.
Table 5. The main applicable laws for homestead disputes.
Laws Invoked by Homestead DisputesBriefFile (Copy)/Ratio
Contract LawArticles 52 and 58251/82.30%
Land Administration ActArticles 62 and 63144/47.21%
Civil CodeArticles 362 and 36379/25.90%
Administrative Procedure LawArticle 8935/11.48%
Criminal CodeArticle 22815/4.92%
Law on Rural Land ContractingArticle 3416/5.25%
Note: Since several legal provisions may be invoked simultaneously in the same case, the total number of applicable laws exceeds the number of cases.
Disclaimer/Publisher’s Note: The statements, opinions and data contained in all publications are solely those of the individual author(s) and contributor(s) and not of MDPI and/or the editor(s). MDPI and/or the editor(s) disclaim responsibility for any injury to people or property resulting from any ideas, methods, instructions or products referred to in the content.

Share and Cite

MDPI and ACS Style

Li, L.; Dong, Q.; Li, C. Research on Realization Mechanism of Land Value-Added Benefit Distribution Justice in Rural Homestead Disputes in China—Based on the Perspective of Judicial Governance. Land 2023, 12, 1305. https://doi.org/10.3390/land12071305

AMA Style

Li L, Dong Q, Li C. Research on Realization Mechanism of Land Value-Added Benefit Distribution Justice in Rural Homestead Disputes in China—Based on the Perspective of Judicial Governance. Land. 2023; 12(7):1305. https://doi.org/10.3390/land12071305

Chicago/Turabian Style

Li, Lingling, Qianyu Dong, and Changjian Li. 2023. "Research on Realization Mechanism of Land Value-Added Benefit Distribution Justice in Rural Homestead Disputes in China—Based on the Perspective of Judicial Governance" Land 12, no. 7: 1305. https://doi.org/10.3390/land12071305

APA Style

Li, L., Dong, Q., & Li, C. (2023). Research on Realization Mechanism of Land Value-Added Benefit Distribution Justice in Rural Homestead Disputes in China—Based on the Perspective of Judicial Governance. Land, 12(7), 1305. https://doi.org/10.3390/land12071305

Note that from the first issue of 2016, this journal uses article numbers instead of page numbers. See further details here.

Article Metrics

Back to TopTop