From Productive Landscape to Agritouristic Landscape? The Evidence of an Agricultural Heritage System—Zhejiang Huzhou Mulberry-Dyke and Fish-Pond System
Abstract
1. Introduction
2. Study Area and Data Sources
2.1. Study Area
2.2. Data Source and Processing
3. Methods
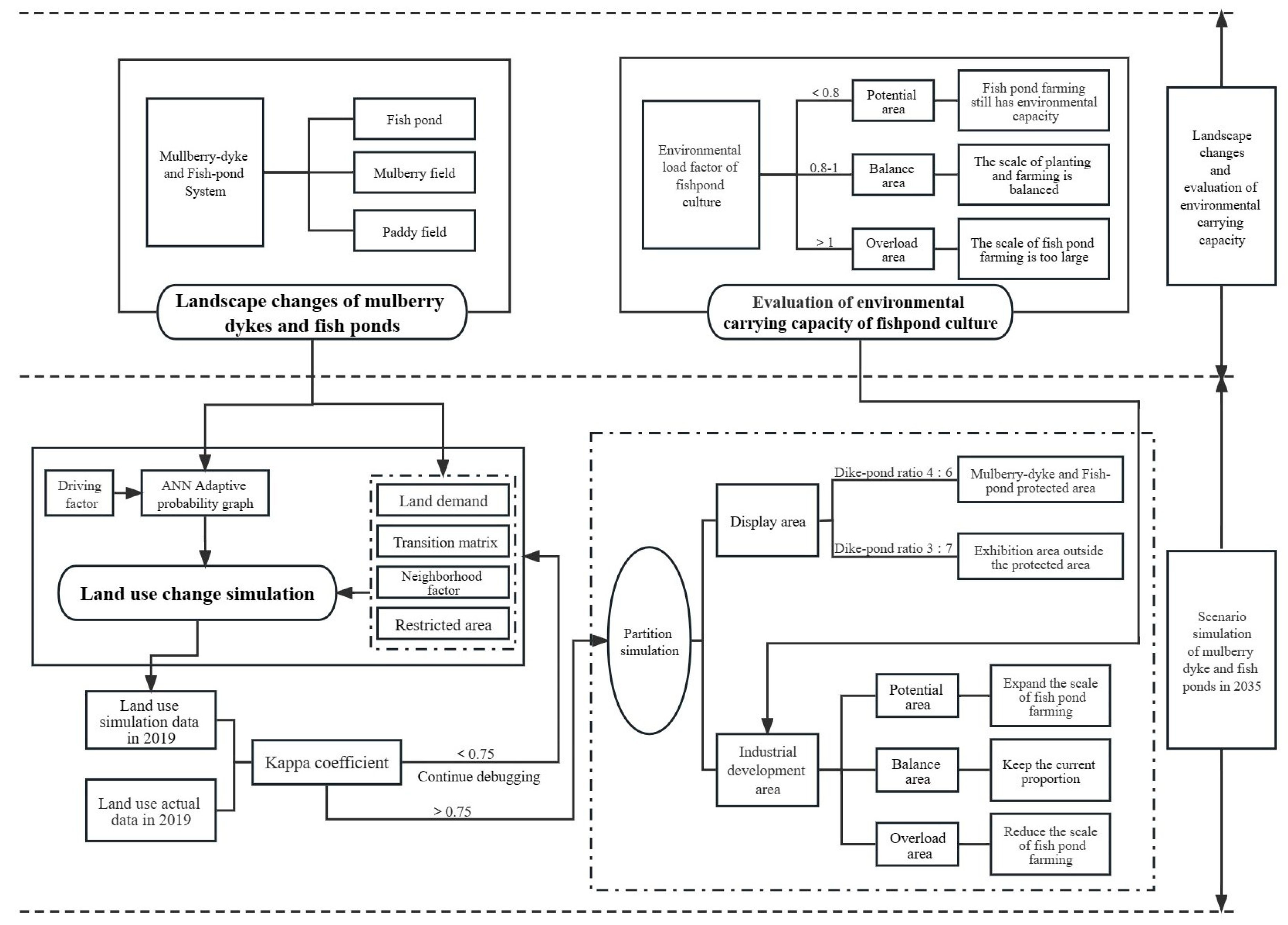
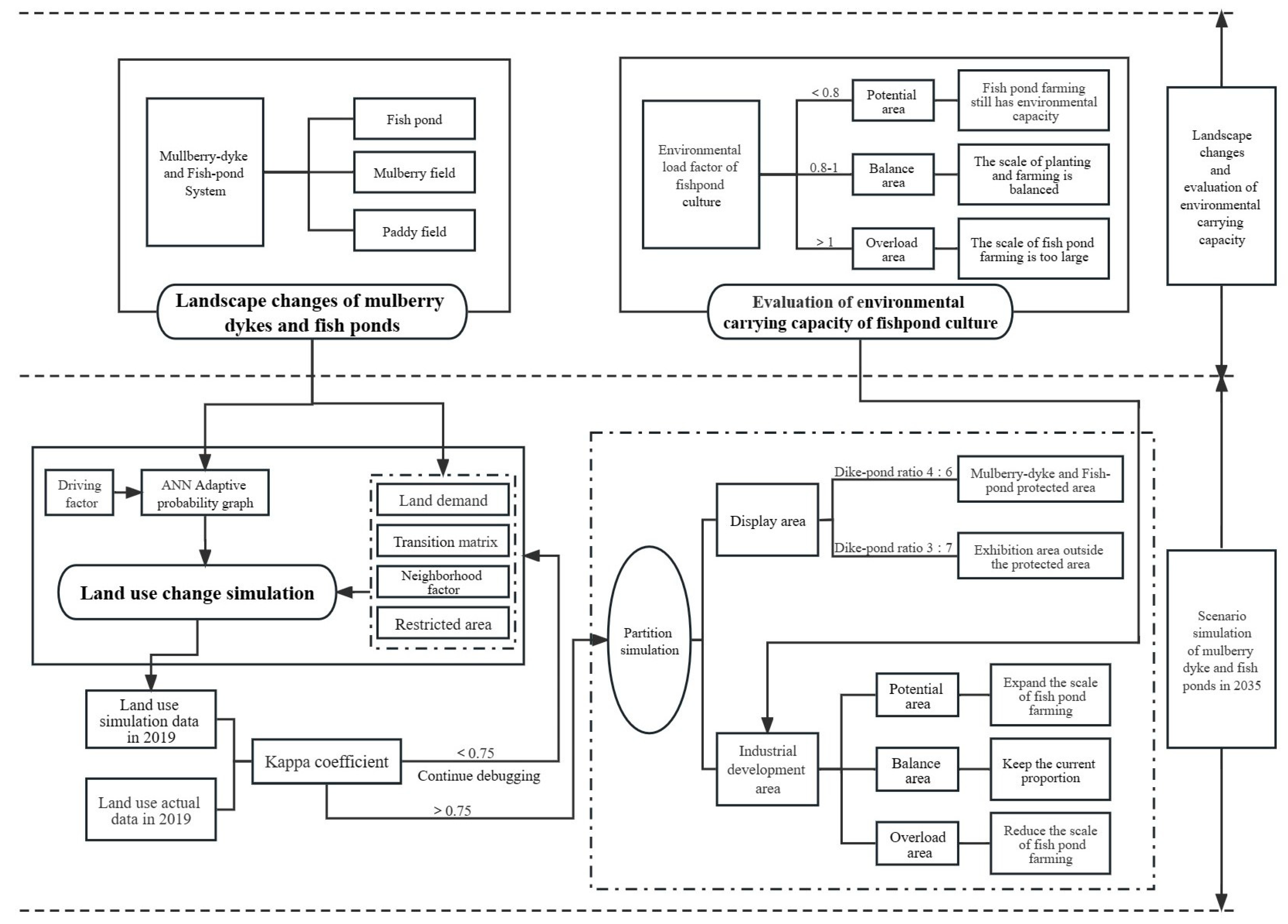
3.1. Research Framework
3.2. Land Use Dynamics
3.3. Environmental Carrying Capacity of Fish-Pond Culture
3.4. Scenario Simulation
3.4.1. Scenario Setting
3.4.2. Determination of Driving Factors
3.4.3. Suitability Probability Calculation
3.4.4. Model Parameter Setting
3.4.5. Accuracy Verification
4. Results
4.1. Landscape Changes of Mulberry Dykes and Fish Ponds
4.2. Evaluation of Environmental Carrying Capacity of Fishpond Culture
4.3. Scenario Simulation of Mulberry Dyke and Fish Ponds in 2035
5. Discussion
5.1. Is the Landscape of Huzhou Mulberry Dyke and Fish Ponds Shrinking? Why?
5.2. Can Mulberry-Dyke and Fish-Pond System Adapt to the Modern Agricultural Development Model?
5.3. How Can Mulberry-Dyke and Fish-Pond Systems Be Developed to Maximize Their Value?
5.4. What Further Development Has Been Made in This Study?
6. Conclusions
Author Contributions
Funding
Data Availability Statement
Conflicts of Interest
References
- Zhao, F.; Zhu, C.; Zhang, J.; Luo, S.; Feng, Y.; Xiang, H.; Jiang, Y.; Lu, X.; Tian, Y. Is land expropriation to keep agricultural use an effective strategy for the conservation of an urban agricultural heritage system? Evidence from China. Land 2023, 12, 363. [Google Scholar] [CrossRef]
- Xu, S.; Wang, R.; Gasser, T.; Ciais, P.; Peñuelas, J.; Balkanski, Y.; Boucher, O.; Janssens, I.A.; Sardans, J.; Clark, J.H.; et al. Delayed use of bioenergy crops might threaten climate and food security. Nature 2022, 609, 299–306. [Google Scholar] [CrossRef] [PubMed]
- Yan, M.; Zhao, J.; Qiao, J.; Han, D.; Zhu, Q.; Yang, Y.; Liu, Q.; Wang, Z. Spatial pattern evolution and influencing factors on agricultural non-point source pollution in small town areas under the background of rapid Industrialization. Int. J. Environ. Res. Public Health 2023, 20, 2667. [Google Scholar] [CrossRef] [PubMed]
- García-Martín, M.; Huntsinger, L.; Ibarrola-Rivas, M.J.; Penker, M.; D’Ambrosio, U.; Dimopoulos, T.; Fernández-Giménez, M.E.; Kizos, T.; Muñoz-Rojas, J.; Saito, O.; et al. Landscape products for sustainable agricultural landscapes. Nat. Food 2022, 3, 814–821. [Google Scholar] [CrossRef]
- MacLaren, C.; Mead, A.; Balen, D.V.; Claessens, L.; Etana, A.; Haan, J.D.; Haagsma, W.; Jäck, O.; Keller, T.; Labuschagne, J.; et al. Long-term evidence for ecological intensification as a pathway to sustainable agriculture. Nat. Sustain. 2022, 5, 770–779. [Google Scholar] [CrossRef]
- Wittwer, R.A.; Bender, S.F.; Hartman, K.; Hydbom, S.; Lima, R.A.A.; Loaiza, V.; Nemecek, T.; Oehl, F.; Olsson, P.A.; Petchey, O.; et al. Organic and conservation agriculture promote ecosystem multifunctionality. Sci. Adv. 2021, 7, eabg6995. [Google Scholar] [CrossRef]
- Xie, J.; Hu, L.; Tang, J.; Wu, X.; Li, N.; Yuan, Y.; Yang, H.; Zhang, J.; Luo, S.; Chen, X. Ecological mechanisms underlying the sustainability of the agricultural heritage rice–fish coculture system. Proc. Natl. Acad. Sci. USA 2011, 108, E1381–E1387. [Google Scholar] [CrossRef]
- Qiu, Z.; Chen, B.; Takemoto, K. Conservation of terraced paddy fields engaged with multiple stakeholders: The case of the Noto GIAHS site in Japan. Paddy Water Environ. 2014, 12, 275–283. [Google Scholar] [CrossRef]
- FAO. Globally Important Agricultural Heritage Systems. Available online: https://www.fao.org/giahs/giahsaroundtheworld/en/ (accessed on 1 January 2023).
- Zhang, R.; Jiang, G.; Zhang, Q. Does urbanization always lead to rural hollowing? Assessing the spatio-temporal variations in this relationship at the county level in China 2000–2015. J. Clean. Prod. 2019, 220, 9–22. [Google Scholar] [CrossRef]
- Jiang, Y.; Hu, B. The Opportunities and Dilemmas of the Transformation of Traditional Agricultural Towns into Modernized Agriculture—Based on the Experience of Shilong Town. In Proceedings of the 1st International Symposium on Innovative Management and Economics (ISIME 2021), Moscow, Russia, 2–3 June 2021. [Google Scholar]
- Aimar, F.; Jigyasu, R. Cultural landscapes of the Asia-Pacific Region. In The Routledge Handbook of Cultural Landscape Heritage in the Asia-Pacific, 1st ed.; Silva, K.D., Taylor, K., Jones, D.S., Eds.; Routledge: London, UK, 2022; pp. 416–417. [Google Scholar]
- Sun, Y.; Jansen-Verbeke, M.; Min, Q.; Cheng, S. Tourism potential of agricultural heritage systems. Tour. Geogr. 2011, 13, 112–128. [Google Scholar] [CrossRef]
- Ye, M. Zhejiang Huzhou Mulberry(Morus sp.)-Dyke & Fish-Pond System; China Agricultural Press: Beijing, China, 2017. [Google Scholar]
- FAO. Huzhou Mulberry-dyke & Fish-Pond System, China. Available online: https://www.fao.org/giahs/giahsaroundtheworld/designated-sites/asia-and-the-pacific/huzhou-mulberry/en/ (accessed on 1 January 2017).
- Zhong, G.; Wang, Z.; Wu, H. Water-Land Interaction in the Mulberry-Dyke Pond System; Science Press: Beijing, China, 1993. [Google Scholar]
- Gu, X.; Wang, Y.; Shi, K.; Ke, F.; Ying, S.; Lai, Q. Emergy-based sustainability evaluation of the Mulberry-Dyke and Fish-Pond System on the south bank of Taihu Lake, China. Sustainability 2022, 14, 10463. [Google Scholar] [CrossRef]
- Wang, C.; Huang, S.; Wang, J. Spatio-temporal dynamic evolution and simulation of dike-pond landscape and ecosystem service value based on MCE-CA-Markov: A case study of Shunde, Foshan. Forests 2022, 13, 1241. [Google Scholar] [CrossRef]
- Liu, J.; Chen, J.; Wang, X. Spatial-temporal change of Sanshui district’s dike-pond from 1979–2009. Phys. Procedia 2012, 25, 452–458. [Google Scholar] [CrossRef]
- Ma, Y.; Zhou, Z.; She, X.; Zhou, L.; Ren, T.; Liu, S.; Lu, J. Identifying dike-pond system using an improved cascade R-CNN model and high-resolution satellite images. Remote Sens. 2022, 14, 717. [Google Scholar] [CrossRef]
- Zhang, W.; Cheng, Z.; Qiu, J.; Park, E.; Ran, L.; Xie, X.; Yang, X. Spatiotemporal changes in Mulberry-Dyke-Fish Ponds in the Guangdong-Hong Kong-Macao Greater Bay Area over the past 40 years. Water 2021, 13, 2953. [Google Scholar] [CrossRef]
- Santoro, A.; Yu, Q.; Piras, F.; Fiore, B.; Bazzurro, A.; Agnoletti, M. From flood control system to agroforestry heritage system: Past, present and future of the Mulberry-Dykes and Fishponds System of Huzhou City, China. Land 2022, 11, 1920. [Google Scholar] [CrossRef]
- The People’s Government of Nanxun District, Huzhou City, P.R. China. Climate Profile. Available online: http://www.nanxun.gov.cn/art/2013/8/14/art_1229211047_55602052.html (accessed on 14 August 2013).
- Huzhou Bureau of Ststistics. Huzhou Statistical Yearbook. 2020. Available online: http://tjj.huzhou.gov.cn/art/2020/10/23/art_1229208257_58869543.html (accessed on 23 October 2020).
- Wu, H.; Jin, Q.; Yin, Y.; Wang, L.; Ye, M. Overview of the causes and characteristics of Mulberry-dyke and Fish-pond System in Huzhou of Zhejiang. Sci. Seric. 2018, 44, 947–951. [Google Scholar]
- Ding, N.; Jin, R.; Zhang, J.; Li, J.; Zhu, X.; Li, W.; Dong, K.; Wang, L. “Mulberry-Base-Fishpond” system of Linghu and the protection and utilization of the agricultural culture heritage. Bull. Seric. 2015, 46, 5–8. [Google Scholar]
- Zeng, Y. Study of Nutrient Characteristic of Mulberry and Balanced Fertilization Effect. Master’s Thesis, Guangxi University, Nanning, China, 2007. [Google Scholar]
- Li, L.; Xu, Y.; Su, B.; Qiao, F.; Lei, K.; He, J. Accounting methods and comparative analysis of pollution load from an aquaculture pond. J. Agro Environ. Sci. 2019, 38, 2174–2183. [Google Scholar]
- The People’s Government of Nanxun District, Huzhou City, P.R. China. Huzhou Mulberry-Dyke & Fish-Pond System Protection and Development Planning; The People’s Government of Nanxun District: Huzhou, China, 2017.
- Li, J.; Zhang, Z.; Mao, X.; Zhang, R. Evaluation and suggestions about China agricultural layout based on resources and ecological load. Issues Agric. Econ. 2016, 37, 26–33+110. [Google Scholar]
- Liu, X.; Liang, X.; Li, X.; Xu, X.; Ou, J.; Chen, Y.; Li, S.; Wang, S.; Pei, F. A future land use simulation model (FLUS) for simulating multiple land use scenarios by coupling human and natural effects. Landsc. Urban Plan. 2017, 168, 94–116. [Google Scholar] [CrossRef]
- Cheng, H.; Chen, C.; Wu, S.; Mirza, Z.A.; Liu, Z. Emergy evaluation of cropping, poultry rearing, and fish raising systems in the drawdown zone of Three Gorges Reservoir of China. J. Clean. Prod. 2016, 144, 559–571. [Google Scholar] [CrossRef]
- Liu, S.; Min, Q.; Jiao, W.; Liu, C.; Yin, J. Integrated emergy and economic evaluation of Huzhou Mulberry-Dyke and Fish-Pond Systems. Sustainability 2018, 10, 3860. [Google Scholar] [CrossRef]
- Qiu, L.; Long, W.; Fang, H.; Hu, W. Regional environmental carrying capacity for livestock and poultry breeding based on planting-breeding balance in Hangzhou City. J. Nat. Resour. 2016, 31, 1410–1419. [Google Scholar]
- Li, H.; Chen, H.; Wu, M.; Zhou, K.; Zhang, X.; Liu, Z. A dynamic evaluation method of urban ecological networks combining graphab and the FLUS model. Land 2022, 11, 2297. [Google Scholar] [CrossRef]
- Li, Y.; Liu, Z.; Li, S.; Li, X. Multi-scenario simulation analysis of land use and carbon storage changes in Changchun City based on FLUS and InVEST model. Land 2022, 11, 647. [Google Scholar] [CrossRef]
- Wu, X.; Liu, X.; Liang, X.; Chen, G. Multi-scenarios simulation of urban growth boundaries in Pearl River Delta based on FLUS-UGB. J. Geo Inf. Sci. 2018, 20, 532–542. [Google Scholar]
- Wang, B.; Liao, J.; Zhu, W.; Qiu, Q.; Wang, L.; Tang, L. The weight of neighborhood setting of the FLUS model based on a historical scenario: A case study of land use simulation of urban agglomeration of the Golden Triangle of Southern Fujian in 2030. Acta Ecol. Sin. 2019, 39, 4284–4298. [Google Scholar]
- Department of Price, National Development and Reform Commission. Compilation of Cost-Benefit Data of National Agricultural Products; China Statistics Press: Beijing, China, 1982–2020.
- Department of Rural Socioeconomic Survey, National Bureau of Ststistics. China Agricultural Product Price Survey Yearbook; China Statistics Press: Beijing, China, 1986–2020.
- Ministry of Agriculture and Rural Affairs Fishery and Fishery Administration; National Aquaculture Technology Extension Center; Chinese Fisheries Society. China Fishery Statistical Yearbook; China Agricultural Press: Beijing, China, 1999–2020. [Google Scholar]
- Gu, X.; Liu, M.; Min, Q. The origin and evolution of the mulberry-dyke & fish-pond by the south bank of the Tai Lake. J. Silk 2018, 55, 97–104. [Google Scholar]
- Andrianarimanana, M.H.; Yongjian, P.; Tanteliniaina, M.F.R. Assessment of the importance of climate, land, and soil on the global supply for agricultural products and global food security: Evidence from Madagascar. Food Policy 2023, 115, 102403. [Google Scholar] [CrossRef]
- Bryan, E.; Ringler, C.; Lefore, N. To ease the world food crisis, focus resources on women and girls. Nature 2022, 609, 28–31. [Google Scholar] [CrossRef] [PubMed]
- Nleya, T.; Clay, S.A. Near-term problems in meeting world food demands at regional levels: A special issue overview. Agron. J. 2021, 113, 4437–4443. [Google Scholar] [CrossRef]
- Caron, P.; Loma-Osorio, G.F.d.; Ferroni, M.; Lehmann, B.; Mettenleiter, T.C.; Sokona, Y. Global food security: Pool collective intelligence. Nature 2022, 612, 631. [Google Scholar] [CrossRef]
- Mhadhbi, F.; Napoléone, C. Does agricultural intensification enhance rural wellbeing? A structural model assessment at the sub-communal level: A case study in Tunisia. Sustainability 2022, 14, 16054. [Google Scholar] [CrossRef]
- Olivier, T.; Thébault, E.; Elias, M.; Fontaine, B.; Fontaine, C. Urbanization and agricultural intensification destabilize animal communities differently than diversity loss. Nat. Commun. 2020, 11, 2686. [Google Scholar] [CrossRef]
- Ray, A. The darker side of agricultural intensification—Disappearance of autumn or aus rice, entry of HYVs, and implications in terms of environmental sustainability in a ‘Green Revolution’ state of eastern India. World Dev. Sustain. 2022, 1, 100028. [Google Scholar] [CrossRef]
- Xu, L.; Jiang, J.; Lu, M.; Du, J. Spatial-temporal evolution characteristics of agricultural intensive management and its influence on agricultural non-point source pollution in China. Sustainability 2022, 15, 371. [Google Scholar] [CrossRef]
- Ministry of Agriculture and Rural Affairs Fishery and Fishery Administration; National Aquaculture Technology Extension Center; Chinese Fisheries Society. China Fishery Statistical Yearbook; China Agricultural Press: Beijing, China, 2022. [Google Scholar]
- Ministry of Ecology and Environment of the People’s Republic of China; National Bureau of Statistics; Minisrey of agriculture and Rural Affairs of the People’s Republic of China. Bulletin of the Second National Pollution Sources Survey. 2020. Available online: http://www.gov.cn/xinwen/2020-06/10/content_5518391.htm (accessed on 8 June 2020).
- Lin, M.; Feng, R.; Ji, S. Analysis on mode change and landscape pattern of the dike-pond agriculture in Zhongshan. Guangdong Agric. Sci. 2014, 41, 184–189+197+237. [Google Scholar]
- Liu, K.; Wang, S.; Xie, L.; Zhuang, J. Spatial evolution analysis of dike-pond systems in Foshan City. Trop. Geogr. 2008, 28, 513–517. [Google Scholar]
- Min, Q.; Sun, Y.; Cheng, S.; Wang, X. Primary study on the features and development of GIAHS’s tourism resources. Econ. Geogr. 2007, 27, 856–859. [Google Scholar]
- Kajihara, H.; Zhang, S.; You, W.; Min, Q. Concerns and opportunities around cultural heritage in East Asian Globally Important Agricultural Heritage Systems (GIAHS). Sustainability 2018, 10, 1235. [Google Scholar] [CrossRef]
- Zhang, Y.; Li, X. Protecting traditional agricultural landscapes by promoting industrial integration development: Practices from Important Agricultural Heritage Systems (IAHS) sites in China. Land 2022, 11, 1286. [Google Scholar] [CrossRef]
- Zhang, Y.; Guan, C.; Li, Z.; Luo, J.; Ren, B.; Chen, C.; Xu, Y.; Ding, J.; Huang, H. Review of Rice–Fish–Duck Symbiosis System in China—One of the Globally Important Ingenious Agricultural Heritage Systems (GIAHS). Sustainability 2023, 15, 1910. [Google Scholar] [CrossRef]
- Fuller, A.M.; Bao, J.; Liu, Y.; Zhou, X. Establishing tourism sustainability in a globally important agricultural heritage system in China: A case of social and eco-system recovery. Growth Chang. 2022, 53, 1267–1281. [Google Scholar] [CrossRef]










| Town | Fish Pond | Mulberry Field | Paddy Field |
|---|---|---|---|
| Lianshi Town | 21.99 | 21.30 | 56.70 |
| Shanlian Town | 20.10 | 18.48 | 61.42 |
| Shuanglin Town | 22.88 | 25.13 | 51.99 |
| Jiuguan Town | 21.94 | 21.09 | 56.97 |
| Nanxun Town | 23.51 | 27.84 | 48.65 |
| Shicong Town | 21.27 | 18.17 | 60.57 |
| Qianjin Town | 20.96 | 16.85 | 62.19 |
| Types of Driving Factors | Driving Factors | Data Interpretation |
|---|---|---|
| Natural factors | Elevation | Elevation of each grid |
| Slope | Slope of each grid | |
| Aspect | Aspect of each grid | |
| Locational conditions | Distance from highway | The distance from each grid to the highway |
| Distance from main road | The distance of each grid from the main road | |
| Distance from secondary trunk road | The distance from each grid to the secondary trunk road | |
| Distance from administrative center | The distance from each grid to the seat of the district and town government | |
| Distance from built-up area | The distance from each grid to the built-up area | |
| Distance from rural settlements | The distance from each grid to rural settlement | |
| Distance from water system | The distance from each grid to water system | |
| Socioeconomic factors | Spatial distribution of population | The population density of each grid |
| Spatial distribution of GDP | The GDP level of each grid |
| Fish Pond | Mulberry Field | Paddy Field | Other Agricultural Land | Construction Land | Unutilized Land | ||
|---|---|---|---|---|---|---|---|
| Display area | Mulberry-dyke and Fish-pond protected area | 38,250 | 25,956 | 4098 | 2003 | 16,851 | 16,834 |
| Exhibition area outside the protected area | 37,012 | 16,151 | 14,132 | 4392 | 26,372 | 15,105 | |
| Industrial development area | Lianshi town | 15,556 | 15,068 | 40,110 | 11,143 | 41,390 | 12,926 |
| Shanlian town | 6173 | 5675 | 18,863 | 2873 | 13,611 | 5170 | |
| Shuanglin town | 13,681 | 15,027 | 31,088 | 4571 | 32,237 | 13,999 | |
| Jiuguan town | 3738 | 3593 | 9706 | 1054 | 11,461 | 5259 | |
| Nanxun town | 14,865 | 17,603 | 30,761 | 8831 | 65,063 | 19,391 | |
| Shicong town | 3716 | 3175 | 10,581 | 1246 | 6424 | 3185 | |
| Qianjin town | 5822 | 4681 | 17,276 | 2151 | 9039 | 5348 |
| Land Use Type | Fish Pond | Mulberry Field | Paddy Field | Other Agricultural Land | Construction Land | Unutilized Land |
|---|---|---|---|---|---|---|
| Neighborhood factor | 1 | 0.52 | 0 | 0.51 | 0.75 | 0.56 |
| Land Use Type | Fish Pond | Mulberry Field | Paddy Field | Other Agricultural Land | Construction Land | Unutilized Land |
|---|---|---|---|---|---|---|
| Fish pond | 1 | 1 | 1 | 1 | 1 | 1 |
| Mulberry field | 1 | 1 | 1 | 1 | 1 | 1 |
| Paddy field | 1 | 1 | 1 | 1 | 1 | 1 |
| Other agricultural land | 1 | 1 | 1 | 1 | 1 | 1 |
| Construction land | 0 | 0 | 0 | 0 | 1 | 0 |
| Unutilized land | 1 | 1 | 1 | 1 | 1 | 1 |
| Land Use Type | 1975 | 2000 | 2019 | Land-Use Dynamic Index/% | ||||
|---|---|---|---|---|---|---|---|---|
| Area/ hm2 | Proportion/% | Area/ hm2 | Proportion/% | Area/ hm2 | Proportion/% | 1975–2000 | 2000–2019 | |
| Fish pond | 5484.72 | 7.8 | 8004.16 | 11.4 | 16,798.27 | 23.9 | 1.84 | 5.78 |
| Mulberry field | 16,047.00 | 22.9 | 13,932.91 | 19.8 | 8818.60 | 12.6 | −0.53 | −1.93 |
| Paddy field | 35,297.67 | 50.3 | 29,650.29 | 42.2 | 15,186.96 | 21.6 | −0.64 | −2.57 |
| Other agricultural land | 1096.91 | 1.6 | 1569.20 | 2.2 | 4381.19 | 6.2 | 1.72 | 9.43 |
| Construction land | 3688.11 | 5.3 | 8639.97 | 12.3 | 16,444.47 | 23.4 | 5.37 | 4.75 |
| Unutilized land | 8611.66 | 12.3 | 8429.55 | 12.0 | 8596.58 | 12.2 | −0.08 | 0.10 |
| Town | Land Use Type | 1975 | 2000 | 2019 | |||
|---|---|---|---|---|---|---|---|
| Area/ hm2 | Proportion/% | Area/ hm2 | Proportion/% | Area/ hm2 | Proportion/% | ||
| Hefu Town | Fish pond | 1300.24 | 19.91% | 1992.30 | 32.57% | 3303.56 | 61.61% |
| Mulberry field | 1896.49 | 29.03% | 1612.19 | 26.36% | 1042.19 | 19.44% | |
| Paddy field | 3335.04 | 51.06% | 2512.66 | 41.08% | 1015.98 | 18.95% | |
| Linghu Town | Fish pond | 2659.22 | 30.94% | 3390.80 | 42.20% | 5818.75 | 77.76% |
| Mulberry field | 2680.46 | 31.19% | 2353.81 | 29.30% | 922.88 | 12.33% | |
| Paddy field | 3255.09 | 37.87% | 2289.93 | 28.50% | 741.66 | 9.91% | |
| Qianjin Town | Fish pond | 543.64 | 16.62% | 684.81 | 22.74% | 1604.71 | 60.38% |
| Mulberry field | 949.02 | 29.01% | 893.26 | 29.66% | 447.78 | 16.85% | |
| Paddy field | 1778.69 | 54.37% | 1433.52 | 47.60% | 605.09 | 22.77% | |
| Shicong Town | Fish pond | 331.77 | 15.61% | 380.31 | 19.54% | 642.93 | 37.84% |
| Mulberry field | 562.90 | 26.48% | 469.74 | 24.13% | 308.62 | 18.17% | |
| Paddy field | 1231.28 | 57.92% | 1096.62 | 56.33% | 747.40 | 43.99% | |
| Jiuguan Town | Fish pond | 39.16 | 1.61% | 133.52 | 5.88% | 449.76 | 26.91% |
| Mulberry field | 523.94 | 21.51% | 488.79 | 21.51% | 352.52 | 21.09% | |
| Paddy field | 1873.05 | 76.89% | 1649.85 | 72.61% | 869.18 | 52.00% | |
| Shuanglin Town | Fish pond | 246.88 | 3.08% | 459.61 | 6.36% | 1526.24 | 26.06% |
| Mulberry field | 2246.66 | 28.04% | 1923.47 | 26.61% | 1472.24 | 25.13% | |
| Fish pond | 5517.95 | 68.88% | 4844.82 | 67.03% | 2859.19 | 48.81% | |
| Shanlian Town | Mulberry field | 75.97 | 1.91% | 184.91 | 5.23% | 607.98 | 20.10% |
| Paddy field | 1030.07 | 25.92% | 831.30 | 23.53% | 558.99 | 18.48% | |
| Fish pond | 2867.26 | 72.16% | 2516.95 | 71.24% | 1857.94 | 61.42% | |
| Nanxun Town | Mulberry field | 187.53 | 1.66% | 616.24 | 6.09% | 1853.35 | 30.31% |
| Paddy field | 2553.01 | 22.64% | 2289.85 | 22.63% | 1702.35 | 27.84% | |
| Fish pond | 8535.78 | 75.70% | 7212.43 | 71.28% | 2559.07 | 41.85% | |
| Lianshi Town | Mulberry field | 100.32 | 0.95% | 161.66 | 1.73% | 990.99 | 14.29% |
| Paddy field | 3604.43 | 33.98% | 3070.51 | 32.93% | 2011.04 | 29.00% | |
| Fish pond | 6903.54 | 65.08% | 6093.53 | 65.34% | 3931.44 | 56.70% | |
| Town | N and P Nutrient Content in Sediment S/kg | Total Nutrient Requirement D/kg | Environmental Load Factor of Fishpond Culture q | Evaluation | |||
|---|---|---|---|---|---|---|---|
| N | P | N | P | N | P | ||
| Lianshi Town | 845,941.08 | 276,638.90 | 1,522,687.45 | 514,377.77 | 0.56 | 0.54 | Potential area |
| Shanlian Town | 518,989.01 | 169,719.33 | 557,560.41 | 191,818.00 | 0.93 | 0.88 | Balance area |
| Shuanglin Town | 1,302,838.69 | 426,053.15 | 1,111,403.85 | 375,356.56 | 1.17 | 1.14 | Overload area |
| Jiuguan Town | 383,930.61 | 125,552.65 | 298,517.15 | 101,657.99 | 1.29 | 1.24 | Overload area |
| Nanxun Town | 1,582,070.63 | 517,367.34 | 1,153,986.62 | 386,341.28 | 1.37 | 1.34 | Overload area |
| Shicong Town | 548,825.32 | 179,476.37 | 258,965.56 | 88,134.10 | 2.12 | 2.04 | Overload area |
| Qianjin Town | 1,369,824.48 | 447,958.79 | 291,597.80 | 97,279.01 | 4.70 | 4.60 | Overload area |
Disclaimer/Publisher’s Note: The statements, opinions and data contained in all publications are solely those of the individual author(s) and contributor(s) and not of MDPI and/or the editor(s). MDPI and/or the editor(s) disclaim responsibility for any injury to people or property resulting from any ideas, methods, instructions or products referred to in the content. |
© 2023 by the authors. Licensee MDPI, Basel, Switzerland. This article is an open access article distributed under the terms and conditions of the Creative Commons Attribution (CC BY) license (https://creativecommons.org/licenses/by/4.0/).
Share and Cite
Zhou, R.; Huang, L.; Wang, K.; Hu, W. From Productive Landscape to Agritouristic Landscape? The Evidence of an Agricultural Heritage System—Zhejiang Huzhou Mulberry-Dyke and Fish-Pond System. Land 2023, 12, 1066. https://doi.org/10.3390/land12051066
Zhou R, Huang L, Wang K, Hu W. From Productive Landscape to Agritouristic Landscape? The Evidence of an Agricultural Heritage System—Zhejiang Huzhou Mulberry-Dyke and Fish-Pond System. Land. 2023; 12(5):1066. https://doi.org/10.3390/land12051066
Chicago/Turabian StyleZhou, Ran, Lu Huang, Ke Wang, and Wenhao Hu. 2023. "From Productive Landscape to Agritouristic Landscape? The Evidence of an Agricultural Heritage System—Zhejiang Huzhou Mulberry-Dyke and Fish-Pond System" Land 12, no. 5: 1066. https://doi.org/10.3390/land12051066
APA StyleZhou, R., Huang, L., Wang, K., & Hu, W. (2023). From Productive Landscape to Agritouristic Landscape? The Evidence of an Agricultural Heritage System—Zhejiang Huzhou Mulberry-Dyke and Fish-Pond System. Land, 12(5), 1066. https://doi.org/10.3390/land12051066
