Mapping and Quantification of Miombo Deforestation in the Lubumbashi Charcoal Production Basin (DR Congo): Spatial Extent and Changes between 1990 and 2022
Abstract
:1. Introduction
2. Materials and Methods
2.1. Research Area
2.2. Acquisition and Processing of Satellite Data
2.2.1. Source of Satellite Data
2.2.2. Preprocessing of Landsat Images
2.2.3. Supervised Classification of Landsat Images
2.2.4. Accuracy Assessment and Area Estimation
| Land Cover Class | Description |
|---|---|
Miombo woodland![]() | Vegetation formation dominated by a sparse herbaceous layer under a 10–20-m-high forest stand. This is land in which tree cover predominates with a threshold canopy cover of a minimum of 10–30% and an area minimum of 0.05–1.0 hectares [60]. The miombo woodland is the dominant vegetation type in the Zambezian region, characterised by the majority of species belonging to the genera Brachystegia, Julbernardia and Isoberlinia. |
Wooded savannah![]() | Wooded savannah represents a transition between the open forest and the dembo (periodically flooded savannah) and corresponds to unfavourable edaphic conditions. In addition to this category, there are derived savannahs, which now replace many degraded open forests [27]. |
Grassland![]() | This land cover includes steppe savannahs and the dembo [27]. Although there are some natural savannas, the majority are the result of anthropogenic activities in the region. As a result, their presence in the landscape increases with the extent of anthropogenic activity. |
Agriculture![]() | Parcels cultivated and farmland that can be cultivated normally in ordinary years or put in rest to be cleared after a few years in a crop rotation system. |
Built-up and bare soil ![]() | Bare land with sparse vegetation and a soil background. Residential land with minimal vegetation, impervious surfaces or rarely paved roads. This land cover includes mining areas in the LCPB. |
Water![]() | Surface water, including rivers and water ponds |
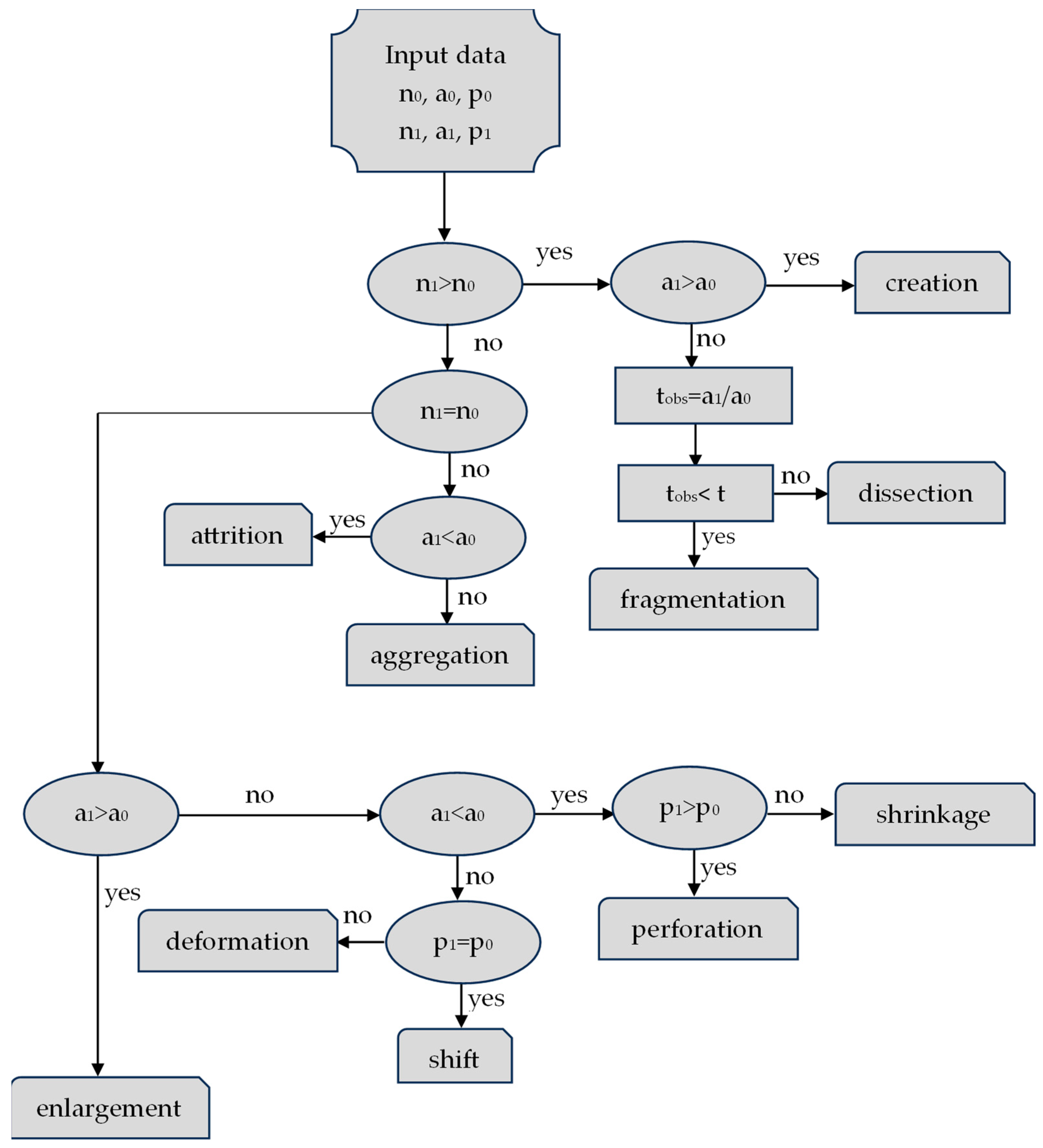
2.2.5. Assessment of Landscape Dynamics
- Composition dynamics of landscape
- Structural dynamics of landscape
3. Results
3.1. Classification Validation and Land Cover Mapping
3.2. Landscape Composition Dynamics in the LCPB
3.3. Structural Dynamics in the LCPB
4. Discussion
4.1. Dynamics of the Anthropisation of the Miombo Forest in the LCPB
4.2. Implications for the Management of the LCPB
5. Conclusions
Author Contributions
Funding
Data Availability Statement
Conflicts of Interest
References
- Shackleton, C.M.; Shackleton, S.E.; Buiten, E.; Bird, N. The Importance of Dry Woodlands and Forests in Rural Livelihoods and Poverty Alleviation in South Africa. For. Policy Econ. 2007, 9, 558–577. [Google Scholar] [CrossRef]
- HLPE. Sustainable Forestry for Food Security and Nutrition; A report by the high level panel of experts on food security and nutrition of the committee on World Food Security; HLPE: Rome, Italy, 2017. [Google Scholar]
- Sunderland, T.; Powell, B.; Ickowitz, A.; Foli, S.; Pinedo-Vasquez, M.; Nasi, R.; Padoch, C. Food Security and Nutrition; Center for International Forestry Research (CIFOR): Bogor, Indonesia, 2013. [Google Scholar]
- Foli, S.; Reed, J.; Clendenning, J.; Petrokofsky, G.; Padoch, C.; Sunderland, T. To What Extent Does the Presence of Forests and Trees Contribute to Food Production in Humid and Dry Forest Landscapes?: A Systematic Review Protocol. Environ. Evid. 2014, 3, 15. [Google Scholar] [CrossRef]
- Reed, J.; van Vianen, J.; Foli, S.; Clendenning, J.; Yang, K.; MacDonald, M.; Petrokofsky, G.; Padoch, C.; Sunderland, T. Trees for Life: The Ecosystem Service Contribution of Trees to Food Production and Livelihoods in the Tropics. For. Policy Econ. 2017, 84, 62–71. [Google Scholar] [CrossRef]
- Agariga, F.; Abugre, S.; Appiah, M. Spatio-Temporal Changes in Land Use and Forest Cover in the Asutifi North District of Ahafo Region of Ghana, (1986–2020). Environ. Chall. 2021, 5, 100209. [Google Scholar] [CrossRef]
- Ter Steege, H.; Pitman, N.C.A.; Killeen, T.J.; Laurance, W.F.; Peres, C.A.; Guevara, J.E.; Salomão, R.P.; Castilho, C.V.; Amaral, I.L.; de Almeida Matos, F.D.; et al. Estimating the Global Conservation Status of More than 15,000 Amazonian Tree Species. Sci. Adv. 2015, 1, e1500936. [Google Scholar] [CrossRef] [PubMed]
- Hansen, M.C.; Potapov, P.V.; Moore, R.; Hancher, M.; Turubanova, S.A.; Tyukavina, A.; Thau, D.; Stehman, S.V.; Goetz, S.J.; Loveland, T.R.; et al. High-Resolution Global Maps of 21st-Century Forest Cover Change. Science 2013, 342, 850–853. [Google Scholar] [CrossRef] [PubMed]
- Barlow, J.; Lennox, G.D.; Ferreira, J.; Berenguer, E.; Lees, A.C.; Nally, R.M.; Thomson, J.R.; de Barros Ferraz, S.F.; Louzada, J.; Oliveira, V.H.F.; et al. Anthropogenic Disturbance in Tropical Forests Can Double Biodiversity Loss from Deforestation. Nature 2016, 535, 144–147. [Google Scholar] [CrossRef]
- Sánchez, J.J.; Marcos-Martinez, R.; Srivastava, L.; Soonsawad, N. Valuing the Impacts of Forest Disturbances on Ecosystem Services: An Examination of Recreation and Climate Regulation Services in U.S. National Forests. Trees For. People 2021, 5, 100123. [Google Scholar] [CrossRef]
- FAO. Global Forest Resources Assessment 2020; FAO: Rome, Italy, 2020; ISBN 978-92-5-132974-0. [Google Scholar]
- Müller, C. Brazil and the Amazon Rainforest: Deforestation, Biodiversity and Cooperation with the EU and International Forums; In-depth analysis for the committee on the Environment, Public Health and Food Safety of the European Parliament; Policy Department for Economic, Scientific and Quality of Life Policies Directorate-General for Internal Policies: Luxembourg, 2020. [Google Scholar]
- Sasaki, N.; Myint, Y.Y.; Venkatappa, M. Assessment of the Forest Carbon Balance Due to Deforestation and Plantation Forestry in Southeast Asia. In Energy Sustainability and Climate Change in ASEAN; Phoumin, H., Taghizadeh-Hesary, F., Kimura, F., Arima, J., Eds.; Sur l’économie, le Droit et les Institutions en Asie-Pacifique; Springer: Singapore, 2021; pp. 89–110. ISBN 9789811620003. [Google Scholar]
- FAO. FAOSTAT Database. Available online: https://www.fao.org/faostat/en/#data/FO (accessed on 12 December 2022).
- FAO. Évaluation des Ressources Forestières Mondiales 2010; UNFAO: Rome, Italy, 2010. [Google Scholar]
- Tchatchou, B.; Sonwa, D.J.; Ifo, S.; Tiani, A.M. Déforestation et Dégradation des Forêts Dans le Bassin du Congo: État Des Lieux, Causes Actuelles et Perspectives; Center for International Forestry Research (CIFOR): Bogor, Indonesia, 2015; ISBN 978-602-1504-69-7. [Google Scholar]
- Zhuravleva, I.; Turubanova, S.; Potapov, P.; Hansen, M.; Tyukavina, A.; Minnemeyer, S.; Laporte, N.; Goetz, S.; Verbelen, F.; Thies, C. Satellite-Based Primary Forest Degradation Assessment in the Democratic Republic of the Congo, 2000–2010. Environ. Res. Lett. 2013, 8, 024034. [Google Scholar] [CrossRef]
- Megevand, C.; Mosnier, A.; Hourticq, J.; Sanders, K.; Doetinchem, N.; Streck, C. Dynamiques de Deforestation Dans le Basin du Congo: Reconcilier la Croissance Economique et la Protection de la Foret; The World Bank: Washington, DC, USA, 2013; ISBN 978-0-8213-9838-8. [Google Scholar]
- Ministère de l’Environnement Conservation de la Nature et Tourisme. Synthèse des Études sur les Causes de la Déforestation et de la Dégradation des Forêts en République Démocratique du Congo, Version finale; 2012. Available online: https://www.forestcarbonpartnership.org/sites/fcp/files/2015/March/12-08-08%20PI%20Causes%20Etude%20qualitative%20causes%20DD%20PNUE.pdf (accessed on 24 September 2023).
- Potapov, P.V.; Turubanova, S.A.; Hansen, M.C.; Adusei, B.; Broich, M.; Altstatt, A.; Mane, L.; Justice, C.O. Quantifying Forest Cover Loss in Democratic Republic of the Congo, 2000–2010, with Landsat ETM+ Data. Remote Sens. Environ. 2012, 122, 106–116. [Google Scholar] [CrossRef]
- Meerts, P.; Hasson, M. Arbres et Arbustes du Haut-Katanga; Jardin Botanique de Meise: Meise, Belgium, 2017. [Google Scholar]
- Cabala, K.S.; Useni, S.Y.; Kouagou, R.S.; Bogaert, J.; Munyemba, K.F. Dynamique Des Écosystémes Forestiers de I’Arc Cuprifére Katangais En République Démocratique Du Congo. I. Causes, Transformations Spatiales et Ampleur. Tropicultura 2017, 35, 192–202. [Google Scholar]
- Cabala, K.S.; Useni, S.Y.; Munyemba, K.F.; Bogaert, J. Activités Anthropiques et Dynamique Spatiotemporelle de La Forêt Claire Dans La Plaine de Lubumbashi. In Anthropisation des Paysages Katangais; Bogaert, J., Colinet, G., Mahy, G., Eds.; Presses Universitaires de Liège: Liège, Belgique, 2018; pp. 253–266. [Google Scholar]
- Khoji, M.H.; N’Tambwe, D.-D.; Malaisse, F.; Waselin, S.; Sambiéni, K.R.; Cabala, K.S.; Munyemba, K.F.; Bastin, J.-F.; Bogaert, J.; Useni, S.Y. Quantification and Simulation of Landscape Anthropization around the Mining Agglomerations of Southeastern Katanga (DR Congo) between 1979 and 2090. Land 2022, 11, 850. [Google Scholar] [CrossRef]
- Useni, S.Y.; André, M.; Mahy, G.; Cabala, K.S.; Malaisse, F.; Munyemba, K.F.; Bogaert, J. Interprétation Paysagère Du Processus d’urbanisation à Lubumbashi: Dynamique de La Structure Spatiale et Suivi Des Indicateurs Écologiques Entre 2002 et 2008. In Anthropisation des Paysages Katangais; Bogaert, J., Colinet, G., Mahy, G., Eds.; Presses Universitaires de Liège: Liège, Belgique, 2018; pp. 281–296. [Google Scholar]
- Useni, S.Y.; Malaisse, F.; Cabala, K.S.; Kalumba, M.A.; Amisi, M.; Nkuku, K.C.; Bogaert, J.; Munyemba, K.F. Tree Diversity and Structure on Green Space of Urban and Peri-Urban Zones: The Case of Lubumbashi City in the Democratic Republic of Congo. Urban For. Urban Green. 2019, 41, 67–74. [Google Scholar] [CrossRef]
- Malaisse, F. How to Live and Survive in Zambezian Open Forest (Miombo Ecoregion); Les Presses Agronomiques de Gembloux: Gembloux, Belgium, 2010; Volume 23, pp. 91–97. [Google Scholar]
- Nkuku, K.C.; Rémon, M. Stratégies de Survie à Lubumbashi (RD Congo). Enquête Sur 14000 Ménages Urbains; Mémoires lieux de savoir: Archive congolaise; Le Harmattan: Paris, France, 2006. [Google Scholar]
- Kabulu, D.J.-P.; Vranken, I.; Bastin, J.-F.; Malaisse, F.; Nyembwe, N.S.; Useni, S.Y.; Ngongo, L.M.; Bogaert, J. Approvisionnement En Charbon de Bois Des Ménages Lushois: Quantités, Alternatives et Conséquences. In Anthropisation des Paysages Katangais; Bogaert, J., Colinet, G., Mahy, G., Eds.; Presses Universitaires de Liège: Liège, Belgique, 2018; pp. 297–311. [Google Scholar]
- United Nations. World Population Prospects; UN DESA/POP/2022/TR/NO. 3; United Nations: Geneva, Switzerland, 2022. [Google Scholar]
- Crowley, M.A.; Cardille, J.A. Remote Sensing’s Recent and Future Contributions to Landscape Ecology. Curr. Landsc. Ecol. Rep. 2020, 5, 45–57. [Google Scholar] [CrossRef]
- Barima, Y.S.S.; Kabulu, D.J.-P.; Ndayishimiye, J.; Bomolo, O.; Kumba, S.; Iyongo, L.; Bamba, I.; Toyi, M.; Kasongo, E.; Masharabu, T.; et al. Deforestation in Central and West Africa: Landcapes Dynamics, Anthropigenic Effects and Ecological Consequences. Adv. Environ. Res. 2011, 7, 95–120. [Google Scholar]
- Kabulu, D.J.; Bamba, I.; Munyemba, K.F.; Defourny, P.; Vancutsem, C.; Nyembwe, N.S.; Ngongo, L.M.; Bogaert, J. Analyse de La Structure Spatiale Des Forêts Au Katanga. Ann. Fac. Sci. Agron. 2008, 1, 12–18. [Google Scholar]
- Mpanda, M.M.; Khoji, M.H.; N’Tambwe, N.D.-D.; Sambiéni, K.R.; Malaisse, F.; Cabala, K.S.; Bogaert, J.; Useni, S.Y. Uncontrolled Exploitation of Pterocarpus Tinctorius Welw. and Associated Landscape Dynamics in the Kasenga Territory: Case of the Rural Area of Kasomeno (DR Congo). Land 2022, 11, 1541. [Google Scholar] [CrossRef]
- Munyemba, K.F.; Bogaert, J. Anthropisation et Dynamique Spatiotemporelle de l’occupation Du Sol Dans La Région de Lubumbashi Entre 1956 et 2009. E Rev. UNILU 2014, 1, 1–23. [Google Scholar]
- Useni, S.Y.; Cabala, K.S.; Halleux, J.M.; Bogaert, J.; Munyemba, K.F. Caractérisation de la croissance spatiale urbaine de la ville de Lubumbashi (Haut-Katanga, R.D. Congo) entre 1989 et 2014. Tropicultura 2018, 36, 99–108. [Google Scholar]
- Useni, S.Y.; Boisson, S.; Cabala, K.S.; Nkuku, K.C.; Malaisse, F.; Halleux, J.-M.; Bogaert, J.; Munyemba, K.F. Dynamique de l’occupation du sol autour des sites miniers le long du gradient urbain-rural de la ville de Lubumbashi, RD Congo. Biotechnol. Agron. Soc. Environ. 2020, 24, 14–27. [Google Scholar]
- Useni, S.Y.; Khoji, M.H.; Bogaert, J. Miombo Woodland, an Ecosystem at Risk of Disappearance in the Lufira Biosphere Reserve (Upper Katanga, DR Congo)? A 39-Years Analysis Based on Landsat Images. Glob. Ecol. Conserv. 2020, 24, e01333. [Google Scholar]
- Useni, S.Y.; Mpanda, M.M.; Malaisse, F.; Kazaba, K.P.; Bogaert, J. The Spatiotemporal Changing Dynamics of Miombo Deforestation and Illegal Human Activities for Forest Fire in Kundelungu National Park, Democratic Republic of the Congo. Fire 2023, 6, 174. [Google Scholar] [CrossRef]
- N’tambwe, N.D.-D.; Khoji, M.H.; Kasongo, B.W.N.; Sambiéni, K.R.; Malaisse, F.; Useni, S.Y.; Masengo, K.W.; Bogaert, J. Towards an Inclusive Approach to Forest Management: Highlight of the Perception and Participation of Local Communities in the Management of Miombo Woodlands around Lubumbashi (Haut-Katanga, D.R. Congo). Forests 2023, 14, 687. [Google Scholar] [CrossRef]
- Kottek, M.; Grieser, J.; Beck, C.; Rudolf, B.; Rubel, F. World Map of the Köppen-Geiger Climate Classification Updated. Meteorol. Z. 2006, 15, 259–263. [Google Scholar] [CrossRef]
- Malaisse, F. Phenology of Zambezian Wodland Area with Emphasis on the Miombo Ecosystem. In Phenology and Seasonality Modeling; Leith, H., Ed.; Springer: Berlin/Heidelberg, Germany, 1974; Volume 8. [Google Scholar]
- Kamutanda, D.K. Evaluation des Éléments du Climat En R.D.C.; Editions Universitaires Européenne: Saarbrücken, Allemagne, 2016. [Google Scholar]
- Baert, G.; van Ranst, E.; Ngongo, M.L.; Kasongo, E.L.; Verdoodt, A.; Mujinya, B.B.; Mukalay, J.M. Guide des Sols en République Démocratique du Congo, Tome II: Description et Données Physico-Chimiques de Profils Types; Ecole Technique Salama-Don Bosco: Lubumbashi, Congo, 2009; ISBN 978-90-76769-98-1. [Google Scholar]
- Gorelick, N.; Hancher, M.; Dixon, M.; Ilyushchenko, S.; Thau, D.; Moore, R. Google Earth Engine: Planetary-Scale Geospatial Analysis for Everyone. Remote Sens. Environ. 2017, 202, 18–27. [Google Scholar] [CrossRef]
- Phan, T.N.; Kuch, V.; Lehnert, L.W. Land Cover Classification Using Google Earth Engine and Random Forest Classifier—The Role of Image Composition. Remote Sens. 2020, 12, 2411. [Google Scholar] [CrossRef]
- Song, H.; Huang, B.; Liu, Q.; Zhang, K. Improving the Spatial Resolution of Landsat TM/ETM+ Through Fusion with SPOT5 Images via Learning-Based Super-Resolution. IEEE Trans. Geosci. Remote Sens. 2015, 53, 1195–1204. [Google Scholar] [CrossRef]
- Oszwald, J.; Lefebvre, A.; de Sartre, X.A.; Thales, M.; Gond, V. Analyse des directions de changement des états de surface végétaux pour renseigner la dynamique du front pionnier de Maçaranduba (Pará, Brésil) entre 1997 et 2006. Teledetection 2010, 9, 97–111. [Google Scholar]
- Zhao, Y.; An, R.; Xiong, N.; Ou, D.; Jiang, C. Spatio-Temporal Land-Use/Land-Cover Change Dynamics in Coastal Plains in Hangzhou Bay Area, China from 2009 to 2020 Using Google Earth Engine. Land 2021, 10, 1149. [Google Scholar] [CrossRef]
- Imam, E. Remote Sensing and GIS Module: Colour Composite Images and Visual Image Interpretation; University Grand Commission (UGC), Government of India: New Delhi, India, 2019. [Google Scholar]
- Imorou, I.T.; Arouna, O.; Zakari, S.; Djaouga, M.; Thomas, O.; Kinmadon, G. Des images satellites pour la gestion durable des territoires en Afrique. In Proceedings of the Actuellement au Bénin la Conférence OSFACO, Cotonou, Bénin, 13–15 March 2019; pp. 1–25. [Google Scholar]
- Breiman, L. Random Forests. Mach. Learn. 2001, 45, 5–32. [Google Scholar] [CrossRef]
- Svoboda, J.; Štych, P.; Laštovička, J.; Paluba, D.; Kobliuk, N. Random Forest Classification of Land Use, Land-Use Change and Forestry (LULUCF) Using Sentinel-2 Data—A Case Study of Czechia. Remote Sens. 2022, 14, 1189. [Google Scholar] [CrossRef]
- Mahdianpari, M.; Salehi, B.; Mohammadimanesh, F.; Motagh, M. Random Forest Wetland Classification Using ALOS-2 L-Band, RADARSAT-2 C-Band, and TerraSAR-X Imagery. ISPRS J. Photogramm. Remote Sens. 2017, 130, 13–31. [Google Scholar] [CrossRef]
- Xia, J.; Falco, N.; Benediktsson, J.; Du, P.; Chanussot, J. Hyperspectral Image Classification with Rotation Random Forest via KPCA. IEEE J. Sel. Top. Appl. Earth Obs. Remote Sens. 2017, 10, 1601–1609. [Google Scholar] [CrossRef]
- Cochran, W.G. Sampling Techniques; John Wiley and Sons: New York, NY, USA, 1977. [Google Scholar]
- Olofsson, P.; Foody, G.M.; Herold, M.; Stehman, S.V.; Woodcock, C.E.; Wulder, M.A. Good Practices for Estimating Area and Assessing Accuracy of Land Change. Remote Sens. Environ. 2014, 148, 42–57. [Google Scholar] [CrossRef]
- Pontius, R.G.; Millones, M. Death to Kappa: Birth of quantity disagreement and allocation disagreement for accuracy assessment. Int. J. Remote Sens. 2011, 32, 4407–4429. [Google Scholar] [CrossRef]
- Nelson, M.D.; Garner, J.D.; Tavernia, B.G.; Stehman, S.V.; Riemann, R.I.; Lister, A.J.; Perry, C.H. Assessing map accuracy from a suite of site-specific, non-site specific, and spatial distribution approaches. Remote Sens. Environ. 2021, 260, 112442. [Google Scholar] [CrossRef]
- Campbell, B.M. The Miombo in Transition: Woodlands and Welfare in Africa; Center for International Forestry Research: Bogor, Indonesia, 1996; ISBN 978-979-8764-07-3. [Google Scholar]
- Bogaert, J.; Ceulemans, R.; Salvador-Van Eysenrode, D. Decision Tree Algorithm for Detection of Spatial Processes in Landscape Transformation. Environ. Manag. 2004, 33, 62–73. [Google Scholar] [CrossRef]
- McGarigal, K. FRAGSTATS Help; University of Massachusetts: Amherst, MA, USA, 2015; p. 182. Available online: https://www.researchgate.net/profile/Samuel-Cushman-2/publication/259011515_FRAGSTATS_Spatial_pattern_analysis_program_for_categorical_maps/links/564217ea08aebaaea1f8b8dd/FRAGSTATS-Spatial-pattern-analysis-program-for-categorical-maps.pdf (accessed on 24 September 2023).
- Barima, Y.S.S.; Barbier, N.; Bamba, I.; Traoré, D.; Lejoly, J.; Bogaert, J. Dynamique paysagère en milieu de transition forêt-savane ivoirienne. Bois Forêts Trop. 2009, 299, 15. [Google Scholar] [CrossRef]
- Mama, A.; Sinsin, B.; Cannière, C.D.; Bogaert, J. Anthropisation et dynamique des paysages en zone soudanienne au nord du Bénin. Tropicultura 2013, 11, 78–88. [Google Scholar]
- Bogaert, J.; Barima, Y.S.S.; Ji, J.; Jiang, H.; Bamba, I.; Mongo, L.I.W.; Mama, A.; Nyssen, E.; Dahdouh-Guebas, F.; Koedam, N. A Methodological Framework to Quantify Anthropogenic Effects on Landscape Patterns. In Landscape Ecology in Asian Cultures; Hong, S.-K., Kim, J.-E., Wu, J., Nakagoshi, N., Eds.; Ecological Research Monographs; Springer: Tokyo, Japan, 2011; pp. 141–167. ISBN 978-4-431-87798-1. [Google Scholar]
- De Haulleville, T.; Rakotondrasoa, O.L.; Rakoto Ratsimba, H.; Bastin, J.-F.; Brostaux, Y.; Verheggen, F.J.; Rajoelison, G.L.; Malaisse, F.; Poncelet, M.; Haubruge, É.; et al. Fourteen Years of Anthropization Dynamics in the Uapaca Bojeri Baill. Forest of Madagascar. Landsc. Ecol. Eng. 2018, 14, 135–146. [Google Scholar] [CrossRef]
- Warrens, M.J. Properties of quantity disagreement and the allocation disagreement. Int. J. Remote Sens. 2015, 36, 1439–1446. [Google Scholar] [CrossRef]
- Useni, S.Y.; Cabala, K.S.; Nkuku, K.C.; Amisi, M.Y.; Malaisse, F.; Bogaert, J.; Munyemba, K.F. Vingt-cinq ans de monitoring de la dynamique spatiale des espaces verts en réponse à l’urbanisation dans les communes de la ville de Lubumbashi (Haut-Katanga, R.D. Congo). Tropicultura 2017, 35, 300–311. [Google Scholar]
- Mwanga, E.O.; Mwanga, M.O. Socio-economic factors driving deforestation in Katanga Province, southeastern region of the Democratic Republic of Congo. Afr. J. Environ. Sci. Technol. 2017, 11, 141–150. [Google Scholar]
- Karsenty, A.; Ongolo, S. Timber production in the Congo Basin: Challenges and perspectives. Forests 2019, 10, 303. [Google Scholar]
- Matavire, M.M.; Sibanda, M.; Dube, T. Assessing the Aftermath of the Fast Track Land Reform Programme in Zimbabwe on Land-Use and Land-Cover Changes. Trans. R. Soc. S. Afr. 2015, 70, 181–186. [Google Scholar] [CrossRef]
- Dibwe, M.D. Lubumbashi, Ville Industrielle Attractive et Repulsive (1910–2008); Los Restos de la Pobreza Urbana: Madrid, Spain, 2009. [Google Scholar]
- Trefon, T.; Hendriks, T.; Kabuyaya, N.; Ngoy, B. L’économie Politique de la Filière du Charbon de Bois à Kinshasa et à Lubumbashi. Appuis Stratégique à la Politique de la Reconstruction Post-Conflit en R.D.C.; Working paper of the Institute of Development Policy and Management; University of Antwerp: Antwerp, Belgium, 2010. [Google Scholar]
- Chidumayo, E.N. Is Charcoal Production in Brachystegia-Julbernardia Woodlands of Zambia Sustainable? Biomass Bioenergy 2019, 125, 1–7. [Google Scholar] [CrossRef]
- Sedano, F.; Silva, J.A.; Machoco, R.; Meque, C.H.; Sitoe, A.; Ribeiro, N.; Anderson, K.; Ombe, Z.A.; Baule, S.H.; Tucker, C.J. The Impact of Charcoal Production on Forest Degradation: A Case Study in Tete, Mozambique. Environ. Res. Lett. 2016, 11, 094020. [Google Scholar] [CrossRef]
- Mertens, B.; Lambin, E.F. Land-Cover-Change Trajectories in Southern Cameroon. Ann. Assoc. Am. Geogr. 2000, 90, 467–494. [Google Scholar] [CrossRef]
- Zézouma, S.; Mipro, H.; Boalidioa, T.; Martin, K.; Irenée, S. Impact des villages et du réseau routier sur la structure spatiale de la forêt classée de Koulbi (Sud-Ouest du Burkina Faso). Sci. Nat. Appl. 2019, 38, 652. [Google Scholar]
- Battisti, C.; Contoli, L. Diversity Indices as ‘Magic’ Tools in Landscape Planning: A Cautionary Note on Their Uncritical Use. Landsc. Res. 2011, 36, 111–117. [Google Scholar] [CrossRef]
- De Mufuta, N.J.D.; Omari, M.F.; Banza, W.I.R.; Ngasa, M.P. Les Entités Territoriales Décentralisées(ETD) Face à La Redevance Minière. Politiques Économiques et Gouvernance Des Ressources Naturelles En République Démocratique Du Congo. Rev. Française D’economie Gest. 2022, 3, 482–501. [Google Scholar]
- De Wasseige, C.; Flynn, J.; Louppe, D.; Hiol Hiol, F.; Mayaux, P. Les Forêts du Bassin du Congo—Etat des Forêts 2013; Weyrich: Neufchâteau, Belgique, 2014; ISBN 978-2-87489-298-1. [Google Scholar]
- Mputu, E.K.; Kabongo, J.M.; Muilu, M. Industrie minière et développement socio-économique local: Regard sur Fungurume dans le Katanga (Sud-Est de la RD Congo). Int. J. Innov. Apply Stud. 2019, 27, 728–741. [Google Scholar]
- Maréchal, J.; Useni, S.Y.; Bogaert, J.; Munyemba, K.F.; Mahy, G. La perception par des experts locaux des espaces verts et de leurs services écosystémiques dans une ville tropicale en expansion: Le cas de Lubumbashi. In Anthropisation des Paysages Katangais; Bogaert, J., Colinet, G., Mahy, G., Eds.; Presses Universitaires de Liège: Liège, Belgique, 2018; pp. 59–69. [Google Scholar]
- Hick, A.; Hallin, M.; Tshibungu, A.; Mahy, G. La place de l’arbre dans les systèmes agricoles de la région de Lubumbashi. In Anthropisation des Paysages Katangais; Bogaert, J., Colinet, G., Mahy, G., Eds.; Les Presses Universitaires de Liège—Agronomie: Gembloux, Belgium, 2018; pp. 111–123. [Google Scholar]
- Biloso, A.; Lejoly, J. Etude de l’exploitation et Du Marché Des Produits Forestiers Non Ligneux à Kinshasa. Tropicultura 2006, 24, 183–188. [Google Scholar]
- Loubelo, E. Impact des Produits Forestiers non Ligneux (PFNL) sur L’économie des Ménages et la Sécurité Alimentaire: Cas de la République du Congo. Ph.D. Thesis, Université Rennes 2, Rennes, France, 2012. [Google Scholar]
- Péroches, A.; Nge, O.A.; Gazull, L.; Dubliez, E. Programme de Consommation Durable et Substitution Partielle Au Bois-Énergie; Rapport d’étude Sur La Filière Bois-Énergie de La Ville de Lubumbashi; CIRAD: Montpellier, France, 2021. [Google Scholar]
- Chidumayo, E.N.; Gumbo, D.J. The Environmental Impacts of Charcoal Production in Tropical Ecosystems of the World: A Synthesis. Energy Sustain. Dev. 2013, 17, 86–94. [Google Scholar] [CrossRef]
- Maindo, A.; Kapa, F. La Foresterie Communautaire en RDC; Tropenbos International RD Congo: Kisangani, Congo, 2014. [Google Scholar]
- Kyalamakasa, J.M.K.; Mulambi, M.M.M.; Mukonzo, E.K.L.; Shutcha, M.N.; Tekeu, H.; Nkombe, A.K.; Khasa, D. Early Selection of Tree Species for Regeneration in Degraded Woodland of Southeastern Congo Basin. Forests 2021, 12, 117. [Google Scholar] [CrossRef]
- Vroh, B.T.A.; Kone, Y. Valeur écologique et produits de cueillette des plantations forestières de la Forêt classée de la Téné. Vertigo 2021, 21, 32783. [Google Scholar] [CrossRef]
- Sileshi, G.; Akinnifesi, F.K.; Ajayi, O.C.; Chakeredza, S.; Kaonga, M.; Matakala, P.W. Contributions of Agroforestry to Ecosystem Services in the Miombo Eco-Region of Eastern and Southern Africa. Afr. J. Environ. Sci. Technol. 2007, 1, 68–80. [Google Scholar]
- Kimaro, A.A.; Isaac, M.E.; Chamshama, S.A.O. Carbon Pools in Tree Biomass and Soils Under Rotational Woodlot Systems in Eastern Tanzania. In Carbon Sequestration Potential of Agroforestry Systems: Opportunities and Challenges; Kumar, B.M., Nair, P.K.R., Eds.; Advances in Agroforestry; Springer: Dordrecht, The Netherlands, 2011; pp. 129–143. ISBN 978-94-007-1630-8. [Google Scholar]
- Yabi, J.A.; Bachabi, F.X.; Labiyi, I.A.; Ode, C.A.; Ayena, R.L. Déterminants socio-économiques de l’adoption des pratiques culturales de gestion de la fertilité des sols utilisées dans la commune de Ouaké au Nord-Ouest du Bénin. Int. J. Biol. Chem. Sci. 2016, 10, 779. [Google Scholar] [CrossRef]
- Kitoto, P.A.O. Facteurs d’adoption des foyers améliorés en milieux urbains sahéliens camerounais. Économie Géographie Polit. Droit Sociol. 2018, 9, 12182. [Google Scholar] [CrossRef]



| Map Class | Reference Class | |||||||||||||
|---|---|---|---|---|---|---|---|---|---|---|---|---|---|---|
| M Stable | WS Stable | G Stable | A Stable | BBS Stable | W Stable | MW Loss | WS Gain | G Loss | A Gain | BBS Loss | Total | UA | UA SE | |
| M stable | 0.747 | 0.000 | 0.000 | 0.000 | 0.000 | 0.000 | 0.000 | 0.000 | 0.000 | 0.000 | 0.000 | 0.747 | 1.000 | 0.000 |
| WS stable | 0.000 | 0.036 | 0.000 | 0.000 | 0.000 | 0.000 | 0.000 | 0.000 | 0.000 | 0.000 | 0.000 | 0.036 | 1.000 | 0.000 |
| G stable | 0.000 | 0.000 | 0.062 | 0.000 | 0.000 | 0.000 | 0.000 | 0.000 | 0.000 | 0.000 | 0.000 | 0.062 | 1.000 | 0.000 |
| A stable | 0.000 | 0.000 | 0.000 | 0.000 | 0.000 | 0.000 | 0.000 | 0.000 | 0.000 | 0.000 | 0.000 | 0.000 | 0.811 | 0.035 |
| BBS stable | 0.000 | 0.000 | 0.000 | 0.000 | 0.003 | 0.000 | 0.000 | 0.000 | 0.000 | 0.000 | 0.000 | 0.003 | 1.000 | 0.000 |
| W stable | 0.000 | 0.000 | 0.000 | 0.000 | 0.000 | 0.001 | 0.000 | 0.000 | 0.000 | 0.000 | 0.000 | 0.001 | 1.000 | 0.000 |
| MW loss | 0.019 | 0.000 | 0.000 | 0.000 | 0.000 | 0.000 | 0.084 | 0.000 | 0.000 | 0.000 | 0.000 | 0.102 | 0.819 | 0.024 |
| WS gain | 0.000 | 0.004 | 0.000 | 0.000 | 0.000 | 0.000 | 0.004 | 0.030 | 0.000 | 0.000 | 0.000 | 0.038 | 0.808 | 0.026 |
| G loss | 0.000 | 0.000 | 0.000 | 0.000 | 0.000 | 0.000 | 0.000 | 0.000 | 0.001 | 0.000 | 0.000 | 0.001 | 0.707 | 0.038 |
| A gain | 0.000 | 0.000 | 0.000 | 0.000 | 0.000 | 0.000 | 0.000 | 0.000 | 0.000 | 0.002 | 0.000 | 0.002 | 1.000 | 0.000 |
| BBS loss | 0.000 | 0.000 | 0.000 | 0.000 | 0.000 | 0.000 | 0.000 | 0.000 | 0.000 | 0.000 | 0.007 | 0.007 | 1.000 | 0.000 |
| Total | 0.765 | 0.040 | 0.062 | 0.000 | 0.003 | 0.001 | 0.087 | 0.030 | 0.001 | 0.002 | 0.007 | 1.000 | ||
| PA | 0.976 | 0.911 | 1.000 | 1.000 | 1.000 | 1.000 | 0.958 | 0.994 | 1.000 | 0.889 | 1.000 | |||
| PA SE | 0.008 | 0.020 | 0.000 | 0.000 | 0.000 | 0.000 | 0.012 | 0.005 | 0.000 | 0.032 | 0.000 | |||
| OA | 0.974 | |||||||||||||
| OA SE | 0.002 | |||||||||||||
| QD | 0.022 | |||||||||||||
| AD | 0.004 | |||||||||||||
| AD/QD ratio | 0.173 | |||||||||||||
| Stratified estimators of area ± CI [% of total map area] | ||||||||||||||
| Area (km2) | 18,970.62 | 982.455 | 1539.013 | 8.199 | 81.382 | 24.544 | 2168.283 | 755.742 | 19.215 | 48.511 | 167.367 | |||
| 95% CI | 0.481 | 0.141 | 0.000 | 0.003 | 0.000 | 0.000 | 0.502 | 0.190 | 0.008 | 0.007 | 0.000 | |||
| Map Class | Reference Class | |||||||||||||
|---|---|---|---|---|---|---|---|---|---|---|---|---|---|---|
| MW Stable | WS Stable | G Stable | A Stable | BSS Stable | W Stable | MW Loss | WS Gain | G Gain | A Loss | BBS Gain | Total | UA | UA SE | |
| MW stable | 0.602 | 0.000 | 0.000 | 0.000 | 0.000 | 0.000 | 0.000 | 0.000 | 0.000 | 0.000 | 0.000 | 0.602 | 1.000 | 0.000 |
| WS stable | 0.000 | 0.044 | 0.000 | 0.000 | 0.000 | 0.000 | 0.000 | 0.000 | 0.004 | 0.000 | 0.000 | 0.048 | 0.921 | 0.018 |
| G stable | 0.000 | 0.000 | 0.072 | 0.000 | 0.000 | 0.000 | 0.000 | 0.000 | 0.000 | 0.000 | 0.000 | 0.072 | 1.000 | 0.000 |
| A stable | 0.000 | 0.000 | 0.000 | 0.000 | 0.000 | 0.000 | 0.000 | 0.000 | 0.000 | 0.000 | 0.000 | 0.000 | 1.000 | 0.000 |
| BSS stable | 0.000 | 0.000 | 0.000 | 0.000 | 0.003 | 0.000 | 0.000 | 0.000 | 0.000 | 0.000 | 0.000 | 0.003 | 1.000 | 0.000 |
| W stable | 0.000 | 0.000 | 0.000 | 0.000 | 0.000 | 0.001 | 0.000 | 0.000 | 0.000 | 0.000 | 0.000 | 0.001 | 1.000 | 0.000 |
| MW loss | 0.000 | 0.000 | 0.000 | 0.000 | 0.000 | 0.000 | 0.153 | 0.000 | 0.000 | 0.000 | 0.001 | 0.165 | 0.925 | 0.016 |
| WS gain | 0.000 | 0.000 | 0.000 | 0.000 | 0.000 | 0.000 | 0.013 | 0.031 | 0.000 | 0.000 | 0.000 | 0.044 | 0.711 | 0.037 |
| G gain | 0.000 | 0.000 | 0.000 | 0.000 | 0.000 | 0.000 | 0.016 | 0.000 | 0.040 | 0.000 | 0.000 | 0.056 | 0.714 | 0.038 |
| A loss | 0.000 | 0.000 | 0.000 | 0.000 | 0.000 | 0.000 | 0.000 | 0.000 | 0.000 | 0.002 | 0.000 | 0.002 | 1.000 | 0.000 |
| BBS gain | 0.000 | 0.000 | 0.000 | 0.000 | 0.001 | 0.000 | 0.000 | 0.000 | 0.000 | 0.001 | 0.005 | 0.006 | 0.778 | 0.037 |
| Total | 0.602 | 0.044 | 0.072 | 0.000 | 0.004 | 0.001 | 0.181 | 0.031 | 0.044 | 0.003 | 0.006 | 1.000 | ||
| PA | 1.000 | 1.000 | 1.000 | 1.000 | 0.806 | 1.000 | 0.842 | 1.000 | 0.913 | 0.774 | 0.801 | |||
| PA SE | 0.000 | 0.000 | 0.000 | 0.000 | 0.040 | 0.000 | 0.022 | 0.000 | 0.024 | 0.042 | 0.036 | |||
| OA | 0.954 | |||||||||||||
| OA SE | 0.002 | |||||||||||||
| QD | 0.023 | |||||||||||||
| AD | 0.017 | |||||||||||||
| AD/QD ratio | 0.747 | |||||||||||||
| Stratified estimators of area ± CI [% of total map area] | ||||||||||||||
| Area (km2) | 15,691.887 | 1151.507 | 1865.410 | 4.968 | 108.873 | 24.287 | 5158.630 | 608.737 | 910.833 | 69.982 | 161.420 | |||
| 95% CI | 0.000 | 0.174 | 0.000 | 0.000 | 0.037 | 0.000 | 0.743 | 0.320 | 0.456 | 0.033 | 0.177 | |||
| Map Class | Reference Class | |||||||||||||
|---|---|---|---|---|---|---|---|---|---|---|---|---|---|---|
| M Stable | WS Stable | G Stable | A Stable | BBS Stable | W Stable | MW Loss | WS Loss | G Gain | A Gain | BBS Gain | Total | UA | UA SE | |
| M stable | 0.563 | 0.000 | 0.000 | 0.000 | 0.000 | 0.000 | 0.000 | 0.000 | 0.000 | 0.000 | 0.000 | 0.563 | 1.000 | 0.000 |
| WS stable | 0.000 | 0.038 | 0.000 | 0.000 | 0.000 | 0.000 | 0.000 | 0.000 | 0.000 | 0.000 | 0.000 | 0.038 | 1.000 | 0.000 |
| G stable | 0.000 | 0.000 | 0.157 | 0.000 | 0.000 | 0.000 | 0.000 | 0.000 | 0.000 | 0.000 | 0.000 | 0.157 | 1.000 | 0.000 |
| A stable | 0.000 | 0.000 | 0.000 | 0.000 | 0.000 | 0.000 | 0.000 | 0.000 | 0.000 | 0.000 | 0.000 | 0.000 | 1.000 | 0.000 |
| BBS stable | 0.000 | 0.000 | 0.000 | 0.000 | 0.009 | 0.000 | 0.000 | 0.000 | 0.000 | 0.000 | 0.000 | 0.009 | 1.000 | 0.000 |
| W stable | 0.000 | 0.000 | 0.000 | 0.000 | 0.000 | 0.001 | 0.000 | 0.000 | 0.000 | 0.000 | 0.000 | 0.001 | 1.000 | 0.000 |
| MW loss | 0.000 | 0.005 | 0.000 | 0.000 | 0.000 | 0.000 | 0.037 | 0.000 | 0.009 | 0.000 | 0.000 | 0.050 | 0.732 | 0.034 |
| WS loss | 0.000 | 0.000 | 0.000 | 0.000 | 0.000 | 0.000 | 0.000 | 0.000 | 0.000 | 0.000 | 0.000 | 0.000 | 0.724 | 0.041 |
| G gain | 0.000 | 0.000 | 0.000 | 0.000 | 0.000 | 0.000 | 0.006 | 0.000 | 0.146 | 0.000 | 0.000 | 0.152 | 0.959 | 0.013 |
| A gain | 0.000 | 0.000 | 0.000 | 0.000 | 0.000 | 0.000 | 0.000 | 0.000 | 0.000 | 0.015 | 0.000 | 0.015 | 0.990 | 0.010 |
| BBS gain | 0.000 | 0.000 | 0.000 | 0.000 | 0.002 | 0.000 | 0.000 | 0.000 | 0.000 | 0.002 | 0.010 | 0.013 | 0.770 | 0.038 |
| Total | 0.563 | 0.043 | 0.157 | 0.001 | 0.010 | 0.001 | 0.043 | 0.000 | 0.155 | 0.017 | 0.010 | 1.000 | ||
| PA | 1.000 | 0.888 | 1.000 | 0.720 | 0.854 | 1.000 | 0.854 | 1.000 | 0.944 | 0.908 | 1.000 | |||
| PA SE | 0.000 | 0.023 | 0.000 | 0.045 | 0.035 | 0.000 | 0.027 | 0.000 | 0.015 | 0.029 | 0.001 | |||
| OA | 0.976 | |||||||||||||
| OA SE | 0.002 | |||||||||||||
| QD | 0.010 | |||||||||||||
| AD | 0.013 | |||||||||||||
| AD/QD ratio | 1.243 | |||||||||||||
| Stratified estimators of area ± CI [% of total map area] | ||||||||||||||
| Area (km2) | 12,238.857 | 928.722 | 3406.855 | 12.216 | 226.836 | 28.256 | 935.510 | 0.362 | 3365.861 | 361.594 | 221.996 | |||
| 95% CI | 0.000 | 0.223 | 0.000 | 0.031 | 0.075 | 0.000 | 0.509 | 0.000 | 0.478 | 0.081 | 0.099 | |||
| Map Class | Reference Class | |||||||||||||
|---|---|---|---|---|---|---|---|---|---|---|---|---|---|---|
| MW Stable | WS Stable | G Stable | A Stable | BSS Stable | W Stable | MW Loss | WS Gain | G Gain | A Gain | BBS Loss | Total | UA | UA SE | |
| MW stable | 0.363 | 0.000 | 0.000 | 0.000 | 0.000 | 0.000 | 0.000 | 0.000 | 0.000 | 0.000 | 0.000 | 0.363 | 1.000 | 0.000 |
| WS stable | 0.000 | 0.028 | 0.000 | 0.000 | 0.000 | 0.000 | 0.000 | 0.004 | 0.000 | 0.000 | 0.000 | 0.032 | 0.878 | 0.023 |
| G stable | 0.000 | 0.000 | 0.221 | 0.000 | 0.000 | 0.000 | 0.000 | 0.000 | 0.000 | 0.000 | 0.000 | 0.221 | 1.000 | 0.000 |
| A stable | 0.000 | 0.000 | 0.000 | 0.002 | 0.000 | 0.000 | 0.000 | 0.000 | 0.000 | 0.000 | 0.000 | 0.002 | 1.000 | 0.000 |
| BSS stable | 0.000 | 0.000 | 0.000 | 0.000 | 0.011 | 0.000 | 0.000 | 0.000 | 0.000 | 0.000 | 0.000 | 0.012 | 0.960 | 0.020 |
| W stable | 0.000 | 0.000 | 0.000 | 0.000 | 0.000 | 0.001 | 0.000 | 0.000 | 0.000 | 0.000 | 0.000 | 0.001 | 1.000 | 0.000 |
| MW loss | 0.015 | 0.000 | 0.006 | 0.000 | 0.000 | 0.000 | 0.180 | 0.000 | 0.000 | 0.002 | 0.000 | 0.203 | 0.885 | 0.019 |
| WS gain | 0.000 | 0.000 | 0.000 | 0.000 | 0.000 | 0.000 | 0.005 | 0.067 | 0.000 | 0.000 | 0.001 | 0.072 | 0.921 | 0.018 |
| G gain | 0.000 | 0.000 | 0.005 | 0.000 | 0.000 | 0.000 | 0.000 | 0.000 | 0.068 | 0.000 | 0.001 | 0.074 | 0.922 | 0.019 |
| A gain | 0.000 | 0.000 | 0.001 | 0.000 | 0.000 | 0.000 | 0.000 | 0.000 | 0.000 | 0.007 | 0.000 | 0.008 | 0.896 | 0.030 |
| BBS loss | 0.000 | 0.000 | 0.000 | 0.000 | 0.002 | 0.000 | 0.000 | 0.000 | 0.000 | 0.000 | 0.009 | 0.010 | 0.853 | 0.034 |
| Total | 0.379 | 0.028 | 0.233 | 0.002 | 0.013 | 0.001 | 0.185 | 0.071 | 0.068 | 0.009 | 0.012 | 0.999 | 0.900 | 0.030 |
| PA | 0.960 | 1.000 | 0.950 | 1.000 | 0.879 | 1.000 | 0.974 | 0.945 | 1.000 | 0.753 | 0.777 | |||
| PA SE | 0.010 | 0.000 | 0.014 | 0.000 | 0.033 | 0.000 | 0.010 | 0.016 | 0.000 | 0.042 | 0.040 | |||
| OA | 0.958 | |||||||||||||
| OA SE | 0.002 | |||||||||||||
| QD | 0.030 | |||||||||||||
| AD | 0.011 | |||||||||||||
| AD/QD ratio | 0.379 | |||||||||||||
| Stratified estimators of area ± CI [% of total map area] | ||||||||||||||
| Area (km2) | 9577.292 | 707.382 | 5883.230 | 56.204 | 321.405 | 34.547 | 4667.587 | 1783.756 | 1720.688 | 232.245 | 291.278 | 19.967 | ||
| 95% CI | 0.638 | 0.143 | 0.483 | 0.000 | 0.083 | 0.000 | 0.813 | 0.299 | 0.272 | 0.259 | 0.187 | 0.005 | ||
| 1990–1998 | Miombo Woodland | Wooded Savannah | Grassland | Agriculture | Built-Up and Bare Soil | Total |
| Miombo woodland | 68.52 | 5.68 | 3.66 | 0.02 | 0.01 | 77.89 |
| Wooded Savannah | 1.46 | 3.31 | 3.00 | 0.02 | 0.05 | 7.84 |
| Grassland | 4.02 | 3.16 | 5.64 | 0.07 | 0.10 | 12.99 |
| Agriculture | 0.00 | 0.01 | 0.11 | 0.03 | 0.04 | 0.19 |
| Built-up and Bare soil | 0.00 | 0.13 | 0.38 | 0.04 | 0.32 | 0.86 |
| Total | 74.00 | 12.29 | 12.78 | 0.19 | 0.52 | 99.77 |
| Stability index | 4.61 | 0.25 | 0.39 | 0.10 | 0.43 | |
| 1998–2008 | Miombo woodland | Wooded Savannah | Grassland | Agriculture | Built-up and Bare soil | Total |
| Miombo woodland | 58.52 | 5.59 | 9.84 | 0.01 | 0.08 | 74.04 |
| Wooded Savannah | 2.41 | 4.67 | 5.10 | 0.02 | 0.13 | 12.34 |
| Grassland | 1.30 | 4.11 | 6.91 | 0.05 | 0.41 | 12.78 |
| Agriculture | 0.00 | 0.06 | 0.05 | 0.02 | 0.06 | 0.20 |
| Built-up and Bare soil | 0.00 | 0.07 | 0.10 | 0.01 | 0.33 | 0.52 |
| Total | 62.24 | 14.50 | 22.00 | 0.11 | 1.01 | 99.87 |
| Stability index | 3.04 | 0.27 | 0.33 | 0.08 | 0.38 | |
| 2008–2015 | Miombo woodland | Wooded Savannah | Grassland | Agriculture | Built-up and Bare soil | Total |
| Miombo woodland | 45.82 | 3.95 | 12.13 | 0.22 | 0.10 | 62.21 |
| Wooded Savannah | 2.51 | 2.98 | 8.07 | 0.44 | 0.51 | 14.51 |
| Grassland | 5.23 | 3.43 | 12.40 | 0.51 | 0.39 | 21.95 |
| Agriculture | 0.00 | 0.00 | 0.04 | 0.03 | 0.04 | 0.11 |
| Built-up and Bare soil | 0.00 | 0.03 | 0.11 | 0.12 | 0.73 | 0.99 |
| Total | 53.6 | 10.4 | 32.8 | 1.3 | 1.8 | 99.79 |
| Stability index | 1.90 | 0.16 | 0.41 | 0.09 | 0.56 | |
| 2015–2022 | Miombo woodland | Wooded Savannah | Grassland | Agriculture | Built-up and Bare soil | Total |
| Miombo woodland | 33.70 | 6.47 | 11.64 | 1.77 | 0.00 | 53.6 |
| Wooded Savannah | 1.41 | 2.75 | 6.01 | 0.12 | 0.09 | 10.4 |
| Grassland | 4.87 | 6.32 | 21.06 | 0.29 | 0.26 | 32.8 |
| Agriculture | 0.01 | 0.08 | 0.87 | 0.21 | 0.14 | 1.3 |
| Built-up and Bare soil | 0.01 | 0.01 | 0.48 | 0.11 | 1.15 | 1.8 |
| Total | 40.01 | 15.62 | 40.05 | 2.50 | 1.65 | 99.8 |
| Stability index | 1.29 | 0.13 | 0.69 | 0.06 | 1.05 |
| Year | SIDI | SIEI |
|---|---|---|
| 1990 | 0.37 | 0.44 |
| 1998 | 0.42 | 0.50 |
| 2008 | 0.54 | 0.65 |
| 2015 | 0.59 | 0.71 |
| 2022 | 0.64 | 0.77 |
| Index | Miombo Woodland | Wooded Savannah | Grassland | Agriculture | Built-Up and Bare Soil |
|---|---|---|---|---|---|
| 1990 | |||||
| n | 175,136 | 323,591 | 404,735 | 12,514 | 66,436 |
| a | 20,722.88 | 2092.47 | 3473.78 | 51,06 | 231.95 |
| LPI | 74.39 | 0.35 | 1.26 | 0.004 | 0.30 |
| FD | 1.45 | 1.50 | 1.47 | 1.42 | 1.51 |
| 1998 | |||||
| n | 157,750 | 546,619 | 300,589 | 23,657 | 21,075 |
| a | 19,697.76 | 3156.87 | 3421.39 | 53.12 | 246 |
| LPI | 70.55 | 0.30 | 2.73 | 0.01 | 0.20 |
| FD | 1.44 | 1.52 | 1.44 | 1.51 | 1.45 |
| 2008 | |||||
| n | 252,518 | 586,753 | 619,337 | 20,200 | 31,609 |
| a | 16,520.891 | 3817.7 | 5935.24 | 30.92 | 267.87 |
| LPI | 54.14 | 0.71 | 2.99 | 0.001 | 0.44 |
| FD | 1.45 | 1.50 | 1.47 | 1.51 | 1.46 |
| 2015 | |||||
| n | 533,592 | 815,645 | 937,317 | 128,788 | 48,931 |
| a | 14,249.0919 | 2712.91 | 8763.54 | 345.79 | 475.12 |
| LPI | 20.56 | 0.18 | 11.72 | 0.04 | 0.86 |
| FD | 1.50 | 1.56 | 1.53 | 1.48 | 1.46 |
| 2022 | |||||
| n | 240,244 | 940,122 | 504,829 | 349,199 | 54,711 |
| a | 10,643.61 | 4154.48 | 10,664.64 | 664.58 | 494.01 |
| LPI | 9.20 | 0.30 | 27.19 | 0.12 | 0.79 |
| FD | 1.42 | 1.55 | 1.48 | 1.40 | 1.43 |
Disclaimer/Publisher’s Note: The statements, opinions and data contained in all publications are solely those of the individual author(s) and contributor(s) and not of MDPI and/or the editor(s). MDPI and/or the editor(s) disclaim responsibility for any injury to people or property resulting from any ideas, methods, instructions or products referred to in the content. |
© 2023 by the authors. Licensee MDPI, Basel, Switzerland. This article is an open access article distributed under the terms and conditions of the Creative Commons Attribution (CC BY) license (https://creativecommons.org/licenses/by/4.0/).
Share and Cite
Muteya, H.K.; Nghonda, D.-d.N.; Kalenda, F.M.; Strammer, H.; Kankumbi, F.M.; Malaisse, F.; Bastin, J.-F.; Sikuzani, Y.U.; Bogaert, J. Mapping and Quantification of Miombo Deforestation in the Lubumbashi Charcoal Production Basin (DR Congo): Spatial Extent and Changes between 1990 and 2022. Land 2023, 12, 1852. https://doi.org/10.3390/land12101852
Muteya HK, Nghonda D-dN, Kalenda FM, Strammer H, Kankumbi FM, Malaisse F, Bastin J-F, Sikuzani YU, Bogaert J. Mapping and Quantification of Miombo Deforestation in the Lubumbashi Charcoal Production Basin (DR Congo): Spatial Extent and Changes between 1990 and 2022. Land. 2023; 12(10):1852. https://doi.org/10.3390/land12101852
Chicago/Turabian StyleMuteya, Héritier Khoji, Dieu-donné N’Tambwe Nghonda, Franco Mwamba Kalenda, Harold Strammer, François Munyemba Kankumbi, François Malaisse, Jean-François Bastin, Yannick Useni Sikuzani, and Jan Bogaert. 2023. "Mapping and Quantification of Miombo Deforestation in the Lubumbashi Charcoal Production Basin (DR Congo): Spatial Extent and Changes between 1990 and 2022" Land 12, no. 10: 1852. https://doi.org/10.3390/land12101852
APA StyleMuteya, H. K., Nghonda, D.-d. N., Kalenda, F. M., Strammer, H., Kankumbi, F. M., Malaisse, F., Bastin, J.-F., Sikuzani, Y. U., & Bogaert, J. (2023). Mapping and Quantification of Miombo Deforestation in the Lubumbashi Charcoal Production Basin (DR Congo): Spatial Extent and Changes between 1990 and 2022. Land, 12(10), 1852. https://doi.org/10.3390/land12101852







