A Supply-Demand Framework for Eco-Compensation Calculation and Allocation in China’s National Key Ecological Function Areas—A Case Study in the Yangtze River Economic Belt
Abstract
1. Introduction
2. Study Area
3. Methodology
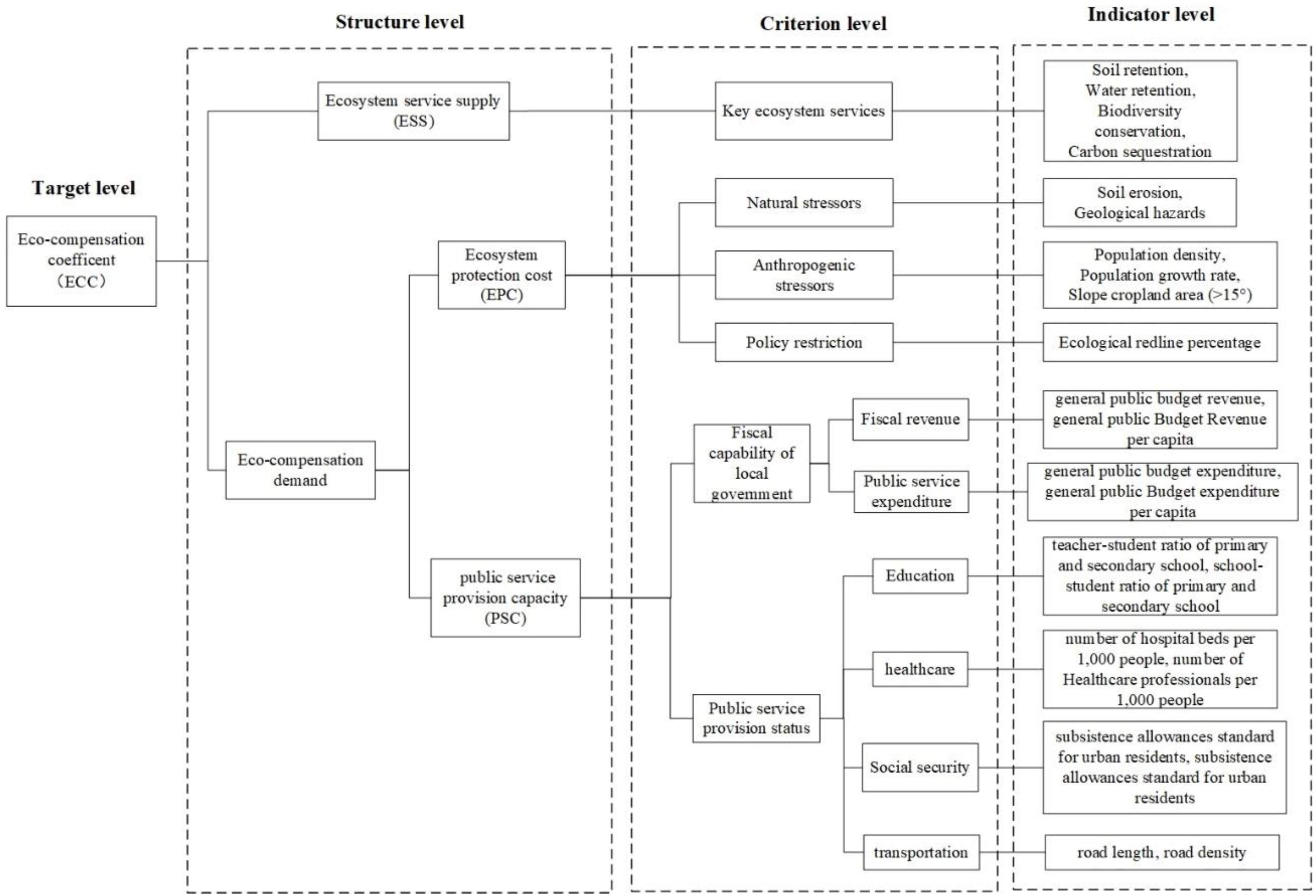
3.1. The Supply–Demand Framework for Eco-Compensation Coefficient Estimation
3.1.1. Ecosystem Service Supply
3.1.2. Eco-Compensation Demand
3.2. County-Level Study
| Criteria | Indicators | Indicator Calculation | Data Source and References |
|---|---|---|---|
| Key ecosystem service (C1) | Soil retention (I1) | SR represents soil retention service. Apotential is potential annual soil loss in tons per hectare, Aactual is actual soil loss, R is the rainfall and runoff factor, K is the soil erodibility factor, LS is the slope length-gradient factor, C is the land cover factor. Acounty is area of the county in the unit hectare. | http://cstr.cn/31253.11.sciencedb.458.CSTR:31253.11.sciencedb.458 (accessed on 6 June 2022). [31,45] |
| Water retention (I2) | WR represents water retention service, Pi is precipitation, Ri is storm runoff, ETi is evapotranspiration, and Ai is the area of the ecosystem defined with land cover. m is the number of ecosystems. | ||
| Biodiversity conservation (I3) | The number of indicator species in the county. | ||
| Carbon sequestration (I4) | ACS is the carbon sequestration service, measured by the average annual carbon storage from 2000 to 2010. BCSt is the carbon storage in year t. Bijt is the biomass carbon density of ecosystem i in unit j in year t. CCi is the carbon content in the biomass of ecosystem i, which is 0.5 for forest and wetland, and 0.45 for grassland. |
| Criteria | Indicators | Indicator Calculation | Data Source and References |
|---|---|---|---|
| Natural stressors (C2) | Soil erosion (I5) | P is the supporting practice factor. Other factors are the same as that in soil retention service calculation | https://doi.org/10.3974/geodb.2021.05.03.V1 (accessed on 14 June 2022). [46,47] |
| Geological hazards (I6) | The number of geological hazard sites in the county. | https://www.resdc.cn/data.aspx?DATAID=290 (accessed on 16 June 2022) | |
| Anthropogenic stressors (C3) | Population density (I7) | The population density in 2019. | * Statistical Yearbook of provinces or cities, Statistical Bulletin on Economic and Social Development of counties |
| Population growth rate (I8) | POP2010 and POP2019 are, respectively, the permanent resident population in 2010 and 2019. | ||
| Area of slope cropland (I9) | The area of cropland on slopes steeper than 15 degrees. | GLC_FCS30-2020 https://data.casearth.cn/sdo/detail/6123651428a58f70c2a51e49 (accessed on 20 June 2022) | |
| Policy restriction (C4) | Ecological redline area percentage (I10) | Aredline is the area of ecological redline. Acounty is the county area. | * Ecological Redline Delimitation Report of Sichuan, Yunnan, Chongqing, Guizhou, Hubei, Hunan, Jiangxi, Anhui, and Zhejiang |
| Criteria | Indicators | Data Source and Reference | |
|---|---|---|---|
| Fiscal capability of the local government (C5) | Public revenue of county government (C5-1) | General public budget revenue (I11) | Statistical Yearbook of provinces or cities, Statistical Bulletin on National Economic and Social Development of counties, county government work report, Gaode electronic map. [48,49,50,51] |
| General public Budget Revenue per capita (I12) | |||
| Public expenditure of county government (C5-2) | General public budget expenditure (I13) | ||
| General public budget expenditure per capita (I14) | |||
| Public service provision status (C6) | Education (C6-1) | Teacher–student ratio of primary and secondary school (I15) | |
| School–student ratio of primary and secondary school (I16) | |||
| Health care (C6-2) | Number of hospital beds per 1000 Population (I17) | ||
| Number of healthcare professionals per 1000 population (I18) | |||
| Social security (C6-3) | Subsistence allowances standard for urban residents (I19) | ||
| Subsistence allowances standard for urban residents(I20) | |||
| Infrastructure (C6-4) | Road length (I21) | ||
| Road density (I22) | |||
3.3. Province-Level Study
3.4. NKEFA-Level Study
3.5. Quadrant Chart Analysis for NKEFCs and NKEFAs Categorization
4. Results
4.1. County-Level and Province-Level Study
4.1.1. Spatial Heterogeneity of the Eco-Compensation Coefficient
4.1.2. Categorization of National Key Ecological Function Counties
4.1.3. Eco-Compensation Payment Allocation among Provinces
4.2. NKEFA-Level Study
5. Discussion
5.1. Implications for Policy and Practice
5.2. Limitations
6. Conclusions
Author Contributions
Funding
Data Availability Statement
Conflicts of Interest
Appendix A. Provinces: Cities and National Key Ecological Counties in the Yangtze River Economic Belt
| Province | City | County |
| Anhui | Anqing, Chizhou, Huangshan, Lu’an, Xuncheng | Yuexi, Qianshan, Taihu, Qingyang, Shitai, Huangshan, She Xian, Yi Xian, Qimen, Xiuning, Jinzhai, Huoshan, Jing Xian, Jingde, Jixi |
| Chongqing | Chongqing | Chengkou, Wuxi, Wushan, Yunyang, Fengjie, Shizhu, Pengshui, Wulong, Youyang, Xiushan |
| Guizhou | Anshun, Bijie, Qiandongnan Miao and Dong, Qianxinan Buyei and Miao, Tongren, Zunyi | Zhenning, Guanling, Ziyun, Hezhang, Weining, Shibing, Huangping, Jianhe, Taijiang, Jinping, Leishan, Rongjiang, Congjiang, Sandu, Pingtang, Luodian, Wangmo, Libo, Ceheng, Yanhe, Yinjiang, Jiangkou, Shiqian, Xishui, Chishui |
| Hubei | Enshi Tujia and Miao, Huanggang, Shennongjia, Shiyan, Xiangyang, Xianning, Xiaogan, Yichang | Badong, Jianshi, Lichuan, Hefeng, Xuanen, Xianfeng, Laifeng, Macheng, Hong’an, Luotian, Yingshan, Xishui, Shennongjia, Yunxi, Yunyang, Danjiangkou, Zhushan, Fang Xian, Zhuxi, Baokang, Nanzhang, Tongshan, Tongcheng, Dawu, Xiaochang, Xingshan, Yiling, Zigui Xian, Changyang, Wufeng |
| Hunan | Changde, Chenzhou, Hengyang, Huaihua, Loudi, Shaoyang, Xiangxi Tujia and Miao, Yiyang, Yongzhou, Zhangjiajie, Zhuning, Zhuzhou | Shimen, Zixing, Guidong, Rucheng, Jiahe, Yizhang, Linwu, Nanyue, Yuanling, Chenxi, Mayang, Zhijiang, Xinhuang, Hongjiang, Huitong, Jingzhou, Tongdao, Xinhua, Suining, Xinning, Chengbu, Longshan, Yongshun, Baojing, Guzhang, Huayuan, Jishou, Luxi, Fenghuang, Anhua, Dongan, Shuanpai, Ningyuan, Xintian, Lanshan, Jiangyong, Jianghua, Sangzhi, Cili, Yongding, Wulingyuan, Chaling, Ling Xian |
| Jiangxi | Fuzhou, Ganzhou, Ji’an, Jingdezhen, Jiujiang, Pingxiang, Shangrao, Yichun | Zixi, Yihuang, Lichuan, Nanfeng, Guangchang, Shichong, Shangyou, Chongyi, Anyuan, Dayu, Xunwu, Quannan, Dingnan, Anfu, Yongxin, Jinggangshan, Wan’an, Suichuan, Fuliang, Xiushui, Lianhua, Luxi, Wuyuan, Jing’an, Tonggu |
| Sichuan | Aba Tibetan and Qiang, Bazhong, Dazhou, Ganzi Tibetan, Guangyuan, Leshan, Liangshan Yi, Mianyang, Ya’an | Ruo`ergai, Aba, Jiuzhaigou, Hongyuan, Songpan, Rangtang, Heishui, Ma’erkang, Mao Xian, Jinchuan, Li Xian, Xiaojin, Wenchuan, Nanjiang, Tongjiang, Wanyuan, Shiqu, Seda, Ganzi, Dege, Luhuo, Baiyu, Xinlong, Daofu, Danba, Litang,Batang, Kangding, Yajiang, Luding, Xiangcheng, Daocheng, Jiukong, Derong, Qingchuan, Wangcang, Ebian, Muchuan, Mabian, Ganluo,Muli, Yuexi, Meigu, Leibo, Xide, Yanyuan, Zhaojue, Jinyang, Butuo, Puge, Ningnan, Pingwu, Beichuan, Baoxing, Tianquan, Shimian |
| Yunnan | Chuxiong Yi, Dali Bai, Diqing Tibetan, Honghe Hani and Yi, Kunming, Lijiang, Nujiang Lisu, Pu’er, Wenshan Zhuang and Miao, Xishuangbanna Dai, Zhao tong | Yongren, Dayao, Shuangbai, Jianchuan, Yangbi, Yongping, Weishan, Nanjian, Deqin, Xianggelila, Weixi, Pingbian, Jinping, Dongchuan, Ninglang, Yulong, Yongsheng, Gongshan, Fugong, Langping, Lushui, Jingdong, Zhenyuan, Ximeng,Menglian, Guangnan, Funing, Wenshan, Xichou, Malipo, Maguan, Jinghong, Menghai, Mengla, Suijiang, Yongshan, Yanjin, Daguan, Qiaojia |
| Zhejiang | Hangzhou, Jinhua, Lishui, Quzhou, Wenzhou | Chun`an, Pan’an, Suichang, Longquan, Yunhe, Jingning, Qingyuan, Kaihua, Changshan, Wencheng, Taishun |
References
- Gastineau, P.; Mossay, P.; Taugourdeau, E. Ecological compensation: How much and where? Ecol. Econ. 2021, 190, 107191. [Google Scholar] [CrossRef]
- Wunder, S. Revisiting the concept of payments for environmental services. Ecol. Econ. 2015, 117, 234–243. [Google Scholar] [CrossRef]
- Yu, H.; Xie, W.; Yang, L.; Du, A.; Almeida, C.M.V.B.; Wang, Y. From payments for ecosystem services to eco-compensation: Conceptual change or paradigm shift? Sci. Total Environ. 2020, 700, 134627. [Google Scholar] [CrossRef]
- Deng, H.; Zheng, P.; Liu, T.; Liu, X. Forest Ecosystem Services and Eco-Compensation Mechanisms in China. Env. Manag. 2011, 48, 1079–1085. [Google Scholar] [CrossRef] [PubMed]
- Pei, S.; Zhang, C.; Liu, C.; Liu, X.; Xie, G. Forest ecological compensation standard based on spatial flowing of water services in the upper reaches of Miyun Reservoir, China. Ecosyst. Serv. 2019, 39, 100983. [Google Scholar] [CrossRef]
- Hou, L.; Xia, F.; Chen, Q.; Huang, J.; He, Y.; Rose, N.; Rozelle, S. Grassland ecological compensation policy in China improves grassland quality and increases herders’ income. Nat. Commun. 2021, 12, 4683. [Google Scholar] [CrossRef] [PubMed]
- Clifton, J. Compensation, conservation and communities: An analysis of direct payments initiatives within an Indonesian marine protected area. Environ. Conserv. 2013, 40, 287–295. [Google Scholar] [CrossRef]
- Johnson, M.; Karanth, K.; Weinthal, E. Compensation as a Policy for Mitigating Human-wildlife Conflict Around Four Protected Areas in Rajasthan, India. Conserv. Soc. 2018, 16, 305–319. [Google Scholar] [CrossRef]
- Wu, J.; Wu, G.; Kong, X.; Luo, Y.; Zhang, X. Why should landowners in protected areas be compensated? A theoretical framework based on value capture. Land Use Policy 2020, 95, 104640. [Google Scholar] [CrossRef]
- Cuperus, R.; Bakermans, M.M.G.J.; Udo De Haes, H.A.; Canters, K.J. Ecological compensation in Dutch highway planning. Envion. Manag. 2001, 27, 75–89. [Google Scholar] [CrossRef]
- Villarroya, A.; Puig, J. A proposal to improve ecological compensation practice in road and railway projects in Spain. Environ. Impact Assess. Rev. 2013, 42, 87–94. [Google Scholar] [CrossRef]
- Yu, B.; Xu, L. Review of ecological compensation in hydropower development. Renew. Sustain. Energy Rev. 2016, 55, 729–738. [Google Scholar] [CrossRef]
- OCDE. Scaling-up Finance Mechanisms for Biodiversity. Éditions OCDE; OECD Publishing: Paris, France, 2013. [Google Scholar]
- Griffiths, V.F.; Bull, J.W.; Baker, J.; Milner Gulland, E.J. No net loss for people and biodiversity. Conserv. Biol. 2019, 33, 76–87. [Google Scholar] [CrossRef]
- Shang, W.; Gong, Y.; Wang, Z.; Stewardson, M.J. Eco-compensation in China: Theory, practices and suggestions for the future. J. Environ. Manag. 2018, 210, 162–170. [Google Scholar] [CrossRef] [PubMed]
- Huang, H.; Chen, Z. The Positioning of Compensation Principles in China’s Key Ecological Function Areas: Its Clarification, Adjustment and the Reflection on It. J. Guizhou Univ. 2022, 40, 78–88. [Google Scholar]
- Pan, F.; Song, M.; Wan, Q.; Yuan, L. A conservation planning framework for China’s national key ecological function area based on ecological risk assessment. Environ. Monit. Assess. 2022, 194, 74. [Google Scholar] [CrossRef] [PubMed]
- Wang, Y.; Ding, S.; Wang, R. Research on basic geographic thories of Major Function Oriented Zone (MFOZ) and its mechanism of eco-compensation. Areal Res. Dev. 2009, 28, 21–26. [Google Scholar]
- Ding, F.; Zhuang, G. Has the establishment of National Key Ecological Function Areas promoted economic development. China Popul. Resour. Environ. 2021, 31, 19–28. [Google Scholar]
- Lu, C.; Yu, F.; Liu, X.; Dhruba, D.B.G. Responses of Ecosystems to Ecological Compensation in a Key Ecological Function Area of the Loess Plateau. J. Resour. Ecol. 2015, 6, 369–374. [Google Scholar] [CrossRef]
- Ma, B.; Qin, L.; Liu, H. Effect evaluation of tranfer payment on improving county ecological environment quality in nationa key ecological function ares. Acta Ecol. Sin. 2021, 41, 8833–8844. [Google Scholar]
- Zhang, W.; Li, G. Dynamic Incentive Effect Analysis of Transfer Payment in National Key Ecological Function Zone. China Popul. Resour. Environ. 2015, 25, 125–131. [Google Scholar]
- Li, G.; Li, X. Allocation Mechanism of National Key Ecological Function Area’s Transfer Payment. China Popul. Resour. Environ. 2014, 24, 124–130. [Google Scholar]
- Sun, X.; Lu, C. Major Problems and Countermeasures for the Establishment of Ecological Compensation Systems for National Key Ecological Function Areas. J. Resour. Ecol. 2015, 6, 363–368. [Google Scholar] [CrossRef]
- General Office of the CPC; The State Council of PRC. Guideline on Deepening the Reform of Eco-Compensation Mechanism; General Office of the CPC: Beijing, China, 2021. [Google Scholar]
- Chen, D.; Zhao, Q.; Jiang, P.; Li, M. Incorporating ecosystem services to assess progress towards sustainable development goals: A case study of the Yangtze River Economic Belt, China. Sci. Total Environ. 2022, 806, 151277. [Google Scholar] [CrossRef] [PubMed]
- Luo, Q.; Luo, L.; Zhou, Q.; Song, Y. Does China’s Yangtze River Economic Belt policy impact on local ecosystem services? Sci. Total Environ. 2019, 676, 231–241. [Google Scholar] [CrossRef] [PubMed]
- Jiang, Y.; Guan, D.; He, X.; Yin, B.; Zhou, L.; Sun, L.; Huang, D.; Li, Z.; Zhang, Y. Quantification of the coupling relationship between ecological compensation and ecosystem services in the Yangtze River Economic Belt, China. Land Use Policy 2022, 114, 105995. [Google Scholar] [CrossRef]
- Liu, Y.; Zhu, J.; Li, E.Y.; Meng, Z.; Song, Y. Environmental regulation, green technological innovation, and eco-efficiency: The case of Yangtze river economic belt in China. Technol. Forecast. Soc. 2020, 155, 119993. [Google Scholar] [CrossRef]
- Qu, S.; Wang, L.; Lin, A.; Yu, D.; Yuan, M.; Li, C. Distinguishing the impacts of climate change and anthropogenic factors on vegetation dynamics in the Yangtze River Basin, China. Ecol. Indic. 2020, 108, 105724. [Google Scholar] [CrossRef]
- Ouyang, Z.; Zheng, H.; Xiao, Y.; Polasky, S.; Liu, J.; Xu, W.; Wang, Q.; Zhang, L.; Xiao, Y.; Rao, E.; et al. Improvements in ecosystem services from investments in natural capital. Science 2016, 352, 1455. [Google Scholar] [CrossRef]
- Piao, S.; Yue, C.; Ding, J.; Guo, Z. Perspectives on the role of terrestrial ecosystems in the ‘carbon neutrality’ strategy. Sci. China Earth Sci. 2022, 65, 1178–1186. [Google Scholar] [CrossRef]
- He, M.; Zheng, H.; Bookhagen, B.; Clift, P.D. Controls on erosion intensity in the Yangtze River basin tracked by U–Pb detrital zircon dating. Earth-Sci. Rev. 2014, 136, 121–140. [Google Scholar] [CrossRef]
- Zhang, J.H.; Wang, Y.; Zhang, Z.H. Effect of terrace forms on water and tillage erosion on a hilly landscape in the Yangtze River Basin, China. Geomorphology 2014, 216, 114–124. [Google Scholar] [CrossRef]
- China Geological Survey. Atlas of Geological Hazard Susceptibility in Typical Counties (Cities) of China; Science Press: Beijing, China, 2011. [Google Scholar]
- Li, S.; Zhang, Y.; Wang, Z.; Li, L. Mapping human influence intensity in the Tibetan Plateau for conservation of ecological service functions. Ecosyst. Serv. 2018, 30, 276–286. [Google Scholar] [CrossRef]
- Venter, O.; Sanderson, E.W.; Magrach, A.; Allan, J.R.; Beher, J.; Jones, K.R.; Possingham, H.P.; Laurance, W.F.; Wood, P.; Fekete, B.M.; et al. Sixteen years of change in the global terrestrial human footprint and implications for biodiversity conservation. Nat. Commun. 2016, 7, 12558. [Google Scholar] [CrossRef]
- Lin, Y.; Yao, S. Impact of the Sloping Land Conversion Program on rural household income: An integrated estimation. Land Use Policy 2014, 40, 56–63. [Google Scholar] [CrossRef]
- Wang, B.; Gao, P.; Niu, X.; Sun, J. Policy-driven China’s Grain to Green Program: Implications for ecosystem services. Ecosyst. Serv. 2017, 27, 38–47. [Google Scholar] [CrossRef]
- Zong, R.; Zeng, Y.; Fang, N.; Shi, Z. Spatially optimized cropland distribution promotes sustainable farming and vegetation restoration in mountainous regions. Land Degrad. Dev. 2022, 33, 3954–3964. [Google Scholar] [CrossRef]
- Bai, Y.; Jiang, B.; Wang, M.; Li, H.; Alatalo, J.M.; Huang, S. New ecological redline policy (ERP) to secure ecosystem services in China. Land Use Policy 2016, 55, 348–351. [Google Scholar] [CrossRef]
- Bai, Y.; Wong, C.P.; Jiang, B.; Hughes, A.C.; Wang, M.; Wang, Q. Developing China’s Ecological Redline Policy using ecosystem services assessments for land use planning. Nat. Commun. 2018, 9, 3034. [Google Scholar] [CrossRef]
- Li, J.; Zhang, X. China’s Public Service and Civil Service Capacity Building; Springer: Singapore, 2019; pp. 203–235. [Google Scholar]
- Zou, S. New Standard Set for Basic Public Services. China Daily, 22 April 2021. Available online: https://global.chinadaily.com.cn/ (accessed on 1 October 2022).
- Zhang, L.; Xiao, Y.; Zheng, H.; Xu, W.; Lu, F. A spatial dataset of ecosystem services in China (2010). China Sci. Data 2018, 3. Available online: https://www.researchgate.net/publication/338253760_A_spatial_dataset_of_ecosystem_services_in_China_2010 (accessed on 1 October 2022).
- Li, J.; Sun, R.; Xiong, M.; Chen, L. Time Series of Soil Erosion Dataset in Water Erosion Area of China in Five-year Increments (2000–2015). Digit. J. Glob. Change Data Repos. 2021, 2, 203–212. [Google Scholar] [CrossRef]
- Li, J.; Sun, R.; Xiong, M.; Yang, G. Estimation of soil erosion based on the RUSLE model in China. Acta Ecol. Sin. 2020, 40, 3473–3485. [Google Scholar]
- Chi, Y.; Wang, Y.; Fang, N. Spatio-temporal pattern of rural basic public services and county economy in poverty-stricken contiguous destitute areas of China. Geogr. Res. Aust. 2016, 35, 1243–1258. [Google Scholar]
- Li, B.; Li, T.; Yu, M.; Chen, B. Can equalization of public services narrow the regional disparities in China? A spatial econometrics approach. China Econ. Rev. 2017, 44, 67–78. [Google Scholar] [CrossRef]
- Liu, C.; Zhang, C.; Ren, Q.; Song, J.; Shen, J. Coupling Mechanism and Spatiotemporal Evolution Between the Basic Public Services and the Economic Development: The Case of 13 Cities in Jiangsu Province. Econ. Geogr. 2019, 39, 26–33. [Google Scholar]
- Lu, J.; Li, B.; Li, H. The influence of land finance and public service supply on peri-urbanization: Evidence from the counties in China. Habitat Int. 2019, 92, 102039. [Google Scholar] [CrossRef]
- Liao, T.F.; Qin, H. Population Growth, Available Resources, and Quality of Life: China’s Post-Reform Economic Development. Chin. J. Popul. Resour. Environ. 2012, 10, 67–77. [Google Scholar] [CrossRef]
- Jantz, C.A.; Manuel, J.J. Estimating impacts of population growth and land use policy on ecosystem services: A community-level case study in Virginia, USA. Ecosyst. Serv. 2013, 5, 110–123. [Google Scholar] [CrossRef]








| Quadrant | Ecosystem Protection Cost (EPC) and Public Service Provision Capacity(PSC): Values and Features | |
|---|---|---|
| Quadrant I | EPCstd > 1 and PSCstd > 1 | The ecosystem protection cost of these counties is higher than the average, but their public service provision capacity is stronger than the average. |
| Quadrant II | EPCstd < 1 and PSCstd > 1 | The ecosystem protection cost of these counties is lower than the average, and their public service provision capacity is stronger than the average. |
| Quadrant III | EPCstd < 1 and PSCstd < 1 | The ecosystem protection cost of these counties is lower than the average, but their public service provision capacity is poorer than the average. |
| Quadrant IV | EPCstd > 1 and PSCstd < 1 | The ecosystem protection cost of these counties is higher than the average, and their public service provision capacity is poorer than the average. |
| Category | Number of Counties | Number and Percentage of Counties with ES std > 1 |
|---|---|---|
| Quadrant I | 55 | 31(56.4%) |
| Quadrant II | 56 | 20 (35.7%) |
| Quadrant III | 88 | 26 (29.5%) |
| Quadrant IV | 56 | 20 (35.7%) |
| Category | NKEFA | Natural Stressors | Anthropogenic Stressors | Public Service | ||||||
|---|---|---|---|---|---|---|---|---|---|---|
| Water Erosion (I5) | Geological Hazards (I6) | Population Growth (I7) | Population Density (I8) | Slope Cropland (I9) | Education (C6-1) | Healthcare (C6-2) | Social Security (C6-3) | Transportation (C6-4) | ||
| Quadrant I | WYM (5) | 13 | 5 | 20 | 11 | 21 | 15 | 6 | 4 | 7 |
| TGR (8) | 7 | 1 | 15 | 8 | 1 | 10 | 11 | 3 | 6 | |
| DXZYL (11) | 3 | 6 | 21 | 3 | 12 | 17 | 8 | 21 | 2 | |
| Quadrant II | ZGWM (1) | 16 | 9 | 17 | 9 | 20 | 7 | 15 | 2 | 5 |
| SZM (2) | 15 | 14 | 5 | 13 | 14 | 12 | 1 | 1 | 14 | |
| QBM (7) | 14 | 4 | 14 | 12 | 4 | 4 | 10 | 11 | 11 | |
| DBM (9) | 12 | 19 | 9 | 1 | 17 | 9 | 19 | 6 | 4 | |
| Quadrant III | REG (12) | 21 | 20 | 3 | 21 | 15 | 8 | 7 | 18 | 18 |
| DXLM (13) | 10 | 15 | 2 | 14 | 6 | 20 | 14 | 15 | 19 | |
| WNC (14) | 19 | 17 | 1 | 20 | 10 | 5 | 2 | 17 | 20 | |
| GQDKSD (16) | 2 | 16 | 10 | 10 | 8 | 14 | 17 | 12 | 10 | |
| MM (17) | 8 | 21 | 12 | 15 | 7 | 16 | 4 | 13 | 16 | |
| CY (19) | 6 | 8 | 11 | 17 | 5 | 2 | 18 | 8 | 3 | |
| NYUTGGR (21) | 4 | 10 | 6 | 6 | 3 | 6 | 20 | 9 | 9 | |
| Quadrant IV | MFM (3) | 11 | 3 | 18 | 7 | 16 | 19 | 16 | 5 | 13 |
| LXM (4) | 18 | 7 | 16 | 4 | 18 | 21 | 12 | 14 | 8 | |
| WLM (6) | 9 | 13 | 13 | 5 | 11 | 13 | 5 | 20 | 12 | |
| NLM (10) | 17 | 12 | 7 | 2 | 19 | 18 | 9 | 19 | 15 | |
| MQLM (15) | 20 | 2 | 4 | 19 | 2 | 1 | 3 | 16 | 21 | |
| NWY (18) | 5 | 11 | 8 | 18 | 9 | 3 | 21 | 10 | 17 | |
| YSB (20) | 1 | 18 | 19 | 16 | 13 | 11 | 13 | 7 | 1 | |
Disclaimer/Publisher’s Note: The statements, opinions and data contained in all publications are solely those of the individual author(s) and contributor(s) and not of MDPI and/or the editor(s). MDPI and/or the editor(s) disclaim responsibility for any injury to people or property resulting from any ideas, methods, instructions or products referred to in the content. |
© 2022 by the authors. Licensee MDPI, Basel, Switzerland. This article is an open access article distributed under the terms and conditions of the Creative Commons Attribution (CC BY) license (https://creativecommons.org/licenses/by/4.0/).
Share and Cite
Song, M.; Huang, D.; Paudel, B. A Supply-Demand Framework for Eco-Compensation Calculation and Allocation in China’s National Key Ecological Function Areas—A Case Study in the Yangtze River Economic Belt. Land 2023, 12, 7. https://doi.org/10.3390/land12010007
Song M, Huang D, Paudel B. A Supply-Demand Framework for Eco-Compensation Calculation and Allocation in China’s National Key Ecological Function Areas—A Case Study in the Yangtze River Economic Belt. Land. 2023; 12(1):7. https://doi.org/10.3390/land12010007
Chicago/Turabian StyleSong, Mingjie, Doudou Huang, and Basanta Paudel. 2023. "A Supply-Demand Framework for Eco-Compensation Calculation and Allocation in China’s National Key Ecological Function Areas—A Case Study in the Yangtze River Economic Belt" Land 12, no. 1: 7. https://doi.org/10.3390/land12010007
APA StyleSong, M., Huang, D., & Paudel, B. (2023). A Supply-Demand Framework for Eco-Compensation Calculation and Allocation in China’s National Key Ecological Function Areas—A Case Study in the Yangtze River Economic Belt. Land, 12(1), 7. https://doi.org/10.3390/land12010007

