Next Article in Journal
Industrial Park Role as a Catalyst for Regional Development: Zooming on Middle East Countries
Next Article in Special Issue
Spatio-Temporal Pattern and Driving Force Evolution of Cultivated Land Occupied by Urban Expansion in the Chengdu Metropolitan Area
Previous Article in Journal
Model-Based Yield Gap Assessment in Nepal’s Diverse Agricultural Landscape
 
 
Font Type:
Arial Georgia Verdana
Font Size:
Aa Aa Aa
Line Spacing:
Column Width:
Background:
Article

Effect of Policy Cognition on the Intention of Villagers’ Withdrawal from Rural Homesteads

1
College of Economics and Management, Northwest A&F University, Yangling 712100, China
2
Financial Bureau of Hedong District, Linyi 276000, China
3
School of Management, Lanzhou University, Lanzhou 730000, China
*
Author to whom correspondence should be addressed.
These authors contributed equally to this work and should be considered co-first authors.
Land 2022, 11(8), 1356; https://doi.org/10.3390/land11081356
Submission received: 24 July 2022 / Revised: 13 August 2022 / Accepted: 17 August 2022 / Published: 19 August 2022

Abstract

:
The Chinese government encourages villagers to withdraw from rural homesteads and puts these homesteads into the land market to revitalize rural homestead resources and make up for the lack of new construction land. Unfortunately, the implementation of the withdrawal from rural homesteads (WRH) policy remains slow. To realize the effective promotion of WRH policy, exploring the impact of policy cognition (PC) on villagers’ WRH intentions has become the key to solving the above problems. Thus, field survey data on 280 villagers in 13 administrative villages in the Yangling Demonstration district of Shaanxi province were collected through a face-to-face household survey. In addition, combined with the extended theory of planned behavior (TPB), this study used the structural equation model (SEM) to empirically analyze the influence of PC on the intentions of villagers’ WRH. Our empirical results indicated that benefit cognition and difficulty cognition were the focus of the villagers and had positive and negative effects on the intention of WRH, respectively. Government behavior also played a positive role in villagers’ WRH intentions. Villagers would consider compensation standards, pay closer attention to improving the living environment and employment opportunities, and express individual intentions. We believe policymakers should systematically consider the various impacts of WRH policy on villagers and build the villagers’ participation system of WRH and cross-regional transaction system for WRH indicators. This paper further enriches the conceptual framework of PC, which may help us better understand villagers’ responses to relevant policy reforms.

1. Introduction

Since reform and opening up, China has experienced rapid industrialization and urbanization [1,2]. According to statistics, the urbanization rate of China’s permanent residents has increased from 17.92% to 64.72% over the past 40 years [3]. Certain studies argue that China has transformed from an agricultural society into an industrial society [4,5]. However, rapid urbanization also has resulted in many social and economic problems, especially in rural areas [6]. One such problem is homestead use after the massive out-migration of the rural population [7]. Although the rural population is shrinking, the total area of homesteads continues to grow [4]. According to statistics, the rural population decreased from 790 million to 560 million between 1978 and 2018 [8]. In contrast, the total area of homesteads has increased by 14 million hectares from 1995 to 2014 [9]. Up to 2018, the vacancy rate of rural homesteads in China was at least 20% [10]. Idle and inefficient use of homesteads not only is a huge waste of rural land resources [11,12] but also aggravates the pressure of cultivated land protection [13]. Given such a background, how to effectively use rural homesteads is an unprecedented challenge for China.
To realize the scientific and rational use of rural homesteads, China’s central government launched a pilot reform of the homestead system in 15 counties in 2015, encouraging villagers’ withdrawal from rural homesteads (WRH) [8]. However, due to the sensitivity of the reform of the homestead system, a gap still exists between the expected policy goals and actual results. In practice, it also encounters a series of difficulties, such as the government’s high enthusiasm versus the villagers’ low intention, the lack of overall arrangements, and the existence of market risks in reuse [14]. Thus, in 2019, China’s central government issued “Opinions of establishing and improving the institutional mechanism and policy system for urban-rural integrated development”1. This policy allows the village collective to take back vacant homesteads with compensation based on villagers’ voluntarism and puts these into the land market as collective profit-making construction land [8]. Even in this case, there are still many obstacles to villagers’ WRH. Thus, how to effectively promote WRH is a focus of academic circles.
At present, scholars are mainly focusing on, first, the intention of villagers’ WRH and its influencing factors. Some studies believe that factors such as post-relocation support [15], standard of living [2], area of homesteads [16], the village committees [7], and the rural social security system [17] significantly affect intention of villagers’ WRH. Second is WRH risk. Scholars have found that after moving into apartments, villagers have to face many risks, such as insecurity of livelihood and unsuitable lifestyle after transition [15]. Not only that but some scholars analyzed the impact of villagers’ risk expectations according to the principle of utility maximization [18]. Although existing studies provide sufficient evidence for this study, the following shortcomings remain: (1) existing research fails to systematically understand the underlying influencing factors of villagers’ WRH intentions. Specifically, the actual WRH executors, the expected economic benefits, and potential risks and difficulties affect villagers’ intention to participate in WRH [19]. These policy cognitions (PCs) determine villagers’ preferences and further guide their intentions and behavior [20]. Consequently, it is necessary to systematically explore the intention of villagers’ WRH from the perspective of PC. (2) Most studies focus on changes in some aspects of villagers (e.g., economic benefits, livelihood risks) before or after participation in WRH policy [2]. To a large extent, these studies provide evidence for our understanding of villagers’ reluctance to participate in WRH. However, few studies have systematically examined the impact of participating in WRH policy on all aspects of villagers. Undoubtedly, this is not conducive to providing useful evidence for policy adjustment.
Relevant studies point out that PC is the premise for villagers to respond to policies [21,22]. PC refers to people’s understanding, judgment, and evaluation of policy content, spirit, process, and result [20]. Specifically, PC is a psychological process whereby factors such as the perceiver, the perceived, and the situation interact [21]. In the process of policy implementation, PC may lead to policy target deviation, which adversely affects villagers’ policy response [23]. At present, in the field of WRH, many studies have focused on villagers’ understanding of policies [24], satisfaction with policies [25], and the evaluation of policy effects [26]. Unfortunately, these studies have ignored the impact of different components of PC on WRH. In addition, PC is also widely used to explain the incentives of villagers’ production and consumption behavior. For example, Wang et al. [20] found that PC significantly impacted villagers’ investment in manure recycling facilities, of which membership in agricultural cooperatives and land leases were two important mediating mechanisms. Wang et al. [27] pointed out that compared with the impact of the steep tariff on energy conservation, PC has a more significant effect on changing the typical behavior of electricity consumption that is beneficial to sustainable energy consumption. It can be seen that exploring the influence of PC on WRH can be conducive to promote the steady advancement of WRH policy.
The purpose of this paper was to explore the key factors affecting the intention of villagers’ WRH from the perspective of policy cognition. Based on this, under the framework of the extended theory of planned behavior (TPB), this paper proposes hypotheses that PC affects WRH. Taking 280 villagers as the research example in the Yangling Demonstration district of Shaanxi Province, one of the 12 pilot areas in Shaanxi Province, this paper used the structural equation model (SEM) to empirically analyze the influence of PC on the intention of villagers’ WRH. Our results provide scientific reference and policy suggestions for promoting the reform of rural construction land and rational use of rural construction land. In addition, China’s land system reform experience can also have important implications for other countries, especially developing countries.
The remainder of this paper is organized as follows. Section 2 proposes the theoretical framework and research hypotheses that PC affects WRH. Section 3 introduces data and methods. Section 4 presents the empirical results and analysis. Section 5 describes the discussion. Section 6 is the conclusions and implications.

2. Theoretical Framework and Research Hypotheses

The theory of reasoned action (TRA) argues that people are rational individuals whose behavior is controlled by behavioral intentions [28]. Specifically, behavioral attitude and subjective norms determine the individual’s behavioral intentions [29]. Ajzen [30] further proposed the theory of planned behavior (TPB) based on TRA, which includes behavioral attitude, subjective norm, and perceived behavior control. At present, TPB has become a classic theory in social psychology to explain and predict the intentions and behavior of an individual [31,32]. Some studies have applied TPB to the fields of the consumption intention of green hotels [33], agricultural production [34], and villagers’ nutrient management plan [32]. However, some scholars have pointed out imperfections in TPB that to be adjusted and optimized according to different scenarios [30,35]. For this reason, many studies have incorporated other variables that impact behavioral intentions into the TPB [36]. For instance, moral norms [37], environmental concern [38], risk expectation [31], and citizenization perceptions [24] were introduced into the TPB to improve its explanatory power. According to transaction cost theory, it is challenging to organize and manage during the WRH implementation process. In contrast, the government has the advantage of organizing collective action and can effectively overcome conflicts and frictions when social and private interests are inconsistent. In short, relying on government behavior (GB) or action can reduce transaction costs and difficulties. Therefore, this paper constructed an extended TPB by introducing GB as an exogenous variable into the theoretical framework.
Combined with the above-mentioned extended TPB and the related literature [20,27], this paper defined villagers’ PC as a subjective psychological tendency based on villagers’ individual cognition of the policy content, the difficulty of implementing the policy, and the expected benefits of the policy. This paper further divided PC into benefit cognition (BC), environment cognition (EC), and difficulty cognition (DC). Of these, BC depends on the expected benefits of villagers participating in WRH and reflect behavioral attitudes to a certain extent [39]; EC derives from the influence of important referents on villagers’ intention and decision making and is perceived as social pressure or support [30]; DC represent the perceived ease of performing a behavior [36]. In contrast, as an important exogenous variable, GB does not belong to PC but is still an important variable that affects villagers’ intentions. Based on this, the hypotheses that PC and GB affect the intention of villagers’ WRH were as follows:
BC refers to villagers’ evaluation based on expected benefits if they participate in WRH policy. Yet, it is notable that the rural homestead is not only the basis for villagers to meet their housing needs but also an important living material and emotional attachment for villagers [8]. Generally speaking, the cost of urban living is higher than in rural areas. Then, suppose the difference in living costs does not affect the villagers’ quality of life. At the same time, the appreciation of the homestead improves the economic benefits of the villagers. The villagers would be more willing to participate in WRH policy [7]. At the same time, if villagers realize that they can effectively reduce employment pressure, reduce employment costs, and produce positive social effects (e.g., alleviate urban land shortage) after settling in cities, they may have more optimistic BC and be more willing to participate in WRH. Not only that, but if WRH makes the village layout more reasonable and the ecological environment improved, villagers’ intentions to participate in WRH may be stronger because the village is their homeland. In aggregate, whether it is economic, social, or ecological benefits, if villagers positively perceive the BC of WRH, they may have the intention to participate in WRH. Therefore, this paper proposes hypothesis 1 (H1), as shown in Figure 1.
Hypothesis 1 (H1).
BC positively impacts the intention of villagers’ WRH.
EC refers to the social pressure perceived by an individual when deciding whether to perform a particular behavior [30]. EC reflects the influence of important referents on individual behavioral decisions, including imperative and exemplary influences [40]. Imperative influences are reflected in the village committee’s guidance, supervision, and restraint of villagers’ behavior. As the manager of rural public affairs, the village committees have the functions of information intermediary and social governance and usually have higher social prestige. To this end, the participation of village committees improves policy transparency and protects the interests of those house-losing villagers, thereby increasing the intention of villagers to participate in WRH [7]. The exemplary norms mainly come from the demonstration effect of their relatives, friends, and others important to them [39]. Specifically, when these people actively participate in WRH, whether individual action or self-organization, it forms a strong demonstration and driving effect. In this case, villagers are also more willing to participate in WRH. Therefore, this paper proposes hypothesis 2 (H2).
Hypothesis 2 (H2).
EC positively impacts the intention of villagers’ WRH.
DC is another important aspect of policy perception that is often neglected. Theoretically, for the villagers who participated in WRH, difficult cognition includes not only a judgment of the difficulty but also unpredictable future risks [20]. If there are minor difficulties and a stable external environment, the villagers are more willing to participate in WRH policy [2]. Given this, DC in this study mainly includes perceived difficulty and cost belief. Perceived difficulty refers to villagers’ judgment on the difficulty of implementing WRH, while cost belief refers to the acceptable level of time and money spent participating in WRH. In addition, in terms of WRH, the perceived difficulty includes not only the difficulty of implementation but also the difficulty of obtaining policy information [15]. Hence, this paper selected three aspects, difficulty in obtaining policy information, cost belief, and implementation difficulty, to measure DC of villagers’ WRH, and put forward hypothesis 3 (H3).
Hypothesis 3 (H3).
DC has a negative impact on the intention of villagers’ WRH.
GB belongs to external factors in the theory of interpersonal behavior [28]. GB usually interacts with social and economic systems to achieve effective social governance [7,41,42]. Theoretically, GB changes the policy formation and operation mode, such as public participation, thus affecting the expression of villagers’ intention and the realization of interests. For example, Kanu et al. [43] pointed out that public participation can promote environmental governance projects to generate more social benefits, less environmental costs, and greater economic and financial benefits. Policy publicity reduces frictional costs and improves policy implementation efficiency [44]. To this end, this paper introduced GB into the framework of villagers’ intentions, including three aspects: compensation standards, policy publicity, and villagers’ participation in policy formulation. Based on this, hypothesis 4 (H4) is proposed.
Hypothesis 4 (H4).
GB positively impacts the intention of villagers’ WRH.
According to the TPB, there is a correlation between BC, EC, DC, and GB [28]. This is because PC belongs to villagers’ perceptual cognition. At the same time, to achieve policy effects, the government can also formulate relevant policies based on the expected villagers’ responses. Thus, this paper further proposes hypothesis 5 (H5).
Hypothesis 5 (H5).
BC, EC, DC, and GB interact.

3. Material and Methods

3.1. Study Area and Data Collection

Yangling Demonstration district (one of the National Agriculture High-tech Industrial Demonstration districts in China) covers an area of 135 km2 (latitudes 34°14′ N~34°20′ N, longitudes 107°59′ E~108°08′ E), as shown in Figure 2. As of 2019, the urbanization rate of the Yangling Demonstration district reached 66.07%. Most villagers have become urban residents, resulting in many abandoned homesteads. In this case, the abandoned homestead not only causes serious inefficient use of land resources but also intensifies the pressure of cultivated land protection in the Yangling Demonstration district.
In 2020, the Shaanxi Provincial Department of Agriculture and Rural Affairs took the Yangling Demonstration district as one of the 12 pilot areas for revitalizing homesteads2. Yangling Demonstration district selected 13 villages including Cuidonggou Village as pilot villages. In recent years, these villages have undergone rapid urbanization, with large numbers of people moving to towns and cities. Homesteads in these villages are often underutilized or even abandoned. Thus, this study selected these 13 pilot villages as the field survey area.
To test the research hypotheses of this paper, data were collected from a face-to-face household survey that was carried out by a combination of stratified sampling and random sampling in July 2021. The interviewees were mainly household heads or family members engaged in agricultural production. The specific distribution of the questionnaire survey is shown in Table 1. A total of 319 questionnaires were distributed in this farmer survey, of which 280 were valid, with a valid questionnaire rate of 87.77%.

3.2. Variable Selection and Measurement

According to the previous theoretical analysis (mentioned in Section 2), PC affects the intention of villagers’ WRH through BC, EC, and DC. To verify the theoretical hypotheses, we needed observation variables to measure these latent variables. According to the relevant literature [7,8], we chose “Acceptable differences of living cost” (BC1), “Living environment improvement” (BC2), “Employment convenience” (BC3), and “Homestead appreciation” (BC4) to measure the BC as shown in Table 2. For EC, “The village committee’s encouragement” (EC1), “The local government’s encouragement” (EC2), and “Demonstration by friends and relatives” (EC3) were selected as the observation variables [7,39]. To accurately measure villagers’ DC, we selected “Difficulty of information acquisition” (DC1), “Cost of time and money” (DC2), and “Difficulty of policy implementation” (DC3) as the observation variables of DC. Additionally, GB, as an exogenous latent variable, also affects the intention of villagers’ WRH. Thus, this paper used “Compensation standard” (GB1), “Villagers’ participation in policy formulation” (GB2), and “The degree of policy publicity” (GB3) to represent the observation variables of GB. Specifically, the 5-dimensional Likert scale was used to assess the observation variable [39] (e.g., “Would you agree to participate in WRH policy if the compensation standard was high?”, ranging from 1 = strongly disagree to 5 = strongly agree). The results of variable selection and their descriptive statistics are shown in Table 2.

3.3. The Structural Equation Model

The structural equation model (SEM) is an extended model of the multiple linear regression model, which belongs to the category of advanced multivariate statistics [45]. Because the SEM integrates the two statistical methods of factor analysis and path analysis, the model’s relationship between latent variables, observed variables, and error variables can be tested simultaneously [46]. Not only that, one advantage of SEM is that a latent variable can be not only a dependent variable in one set of relationships but also an independent variable in another set of relationships [47]. To this end, SEM has become the dominant method for solving complex relationships. Specifically, the SEM contains a measurement model and structural model. The measurement model reflects the relationship between latent and observation variables, while the structural model reflects the structural relationship between latent variables.
The structural model is:
η = β η + Γ ξ + ζ
The measurement model is:
X = Λ X ξ + σ
Y = Λ Y η + ε
Equation (1) is the structural model. η is the endogenous latent variable; ξ donates the exogenous latent variable; β and Γ are the coefficient matrices between the endogenous latent variable and the exogenous latent variable.   ζ is the measurement error. Equations (2) and (3) are measurement models. Χ is the measurable variable of the exogenous latent variable. Y is the measurable variable of the endogenous latent variable. Λ X is the correlation coefficient matrix between the exogenous latent variable and its measurable variable. Λ Y is the correlation coefficient matrix between the endogenous latent variable and its measurable variable. σ and ε are the residual matrices of the measurement model.

4. Results and Analysis

4.1. Descriptive Statistics

Table 3 provides descriptive statistics on the basic characteristics of villagers. Among the respondents, the proportion of men and women was relatively balanced, accounting for 52.1% and 47.9%, respectively. The villagers were relatively older, of which 46.1% were over 60. Conversely, the education level of the villagers was generally low, with 85.6% of the villagers only having junior high school and below junior high school education. In addition, the agricultural income of 66.8% of the villagers accounted for less than 13% of the total household income.
Table 4 provides descriptive statistics of the homesteads. It can be seen that 82.5% of the villagers owned only one homestead, which shows that “one-household-one-house” is still the common situation for homestead use in the Yangling Demonstration district. Nonetheless, the homestead area was generally large, and the proportion of homesteads over 200 square meters was more than 41.4%, which seriously exceeds the standards for the use of homesteads in Shaanxi Province3. From the ways of homestead acquisition, 76.4% of the homestead came from the village collective, and the phenomenon of villagers’ free circulation of homestead was still limited. Additionally, although 19.3% of the villagers owned urban commercial housing outside the village, only 7.9% of villagers had withdrawn from part of their homesteads. To this end, orderly guiding villagers’ WRH has become an important part of land resource management.

4.2. Results of Reliability and Validity Testing

4.2.1. Reliability Test

Reliability refers to the consistency and stability of measurement values. Generally, internal consistency is used to test the reliability of the variables. The reliability test was measured by Cronbach’s α coefficient and composite reliability (CR). If the value of Cronbach’s α and CR are both greater than 0.7, it indicates high reliability [48]. This paper used SPSS 23.0 software to test the reliability of the four latent variables. Table 2 shows that the Cronbach’s α and CR of the four latent variables were all greater than 0.7, indicating that the corresponding measurement indicators of each latent variable had good consistency and high internal reliability, i.e., the related variables in this study had good stability and consistency for villagers’ PC.

4.2.2. Validity Test

Validity refers to whether an indicator system can accurately measure investigation content, usually including construct, convergent, and discriminant validity. This study used the Kaiser-Meyer-Olkin (KMO) method and Bartlett’s test of sphericity in SPSS 23.0 software to test the construct validity. Table 5 shows that the KMO value was 0.953, and the significance level was 0.000, indicating that the construct validity test was passed. Convergent validity was tested by average variance extracted (AVE). The AVE value represents the percentage that the variance of the latent variable explains the variance of the corresponding observed variable. It is generally believed that the AVE value should be at least greater than 0.5 [49].
Moreover, the discriminant validity compares the square root of the AVE value with the absolute value of the correlation coefficient of other latent variables to judge whether the two latent variables can be distinguished independently. Table 6 indicates that the AVE value of each latent variable was greater than the critical value of 0.5. The values on the diagonal in Table 7 are the square root of AVE for each latent variable, which were all greater than the correlation coefficients with other latent variables, indicating that the measurement model had relatively good discriminant validity. In aggregate, the household survey data in this paper had good reliability and validity.

4.3. Result of Goodness-of-Fit Testing

According to the research hypotheses in Section 2, we constructed the initial hypothesis model and used Amos 26.0 to test its fit degree. Table 8 shows the goodness-of-fit results and the suggested value for each fit index. It can be seen that both the absolute fit indices and the relative fit indices met the recommended criteria [15]. This indicates that the survey data set verified the theoretical hypotheses proposed in this paper, and the results of our study were robust.

4.4. Results of Structural Equation Model Regression

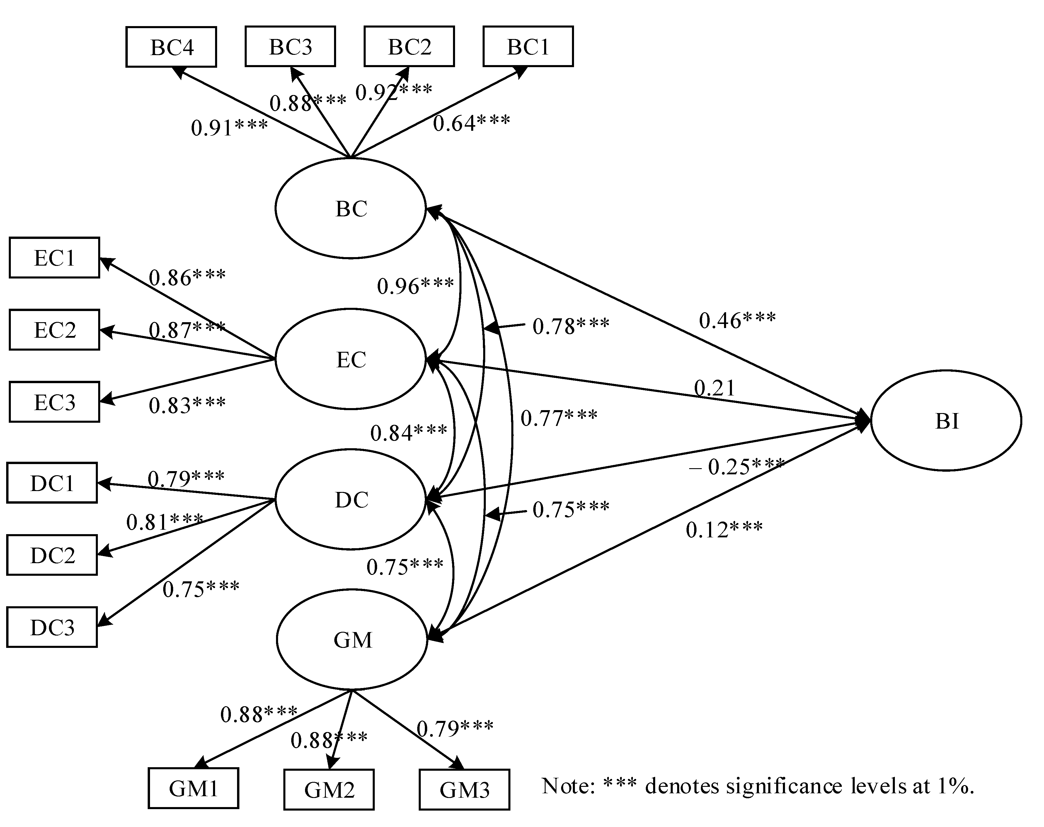
Figure 3 shows the standardized road map and model estimation results that the PC affected the intentions of villagers’ WRH.
First, the standardized path coefficient of BC was 0.46, which passed the 1% level test. This indicates that BC had a significant positive effect on the intention of villagers’ WRH, supporting H1. In terms of factor loading, BC2 had the greatest contribution to BC, followed by BC4, BC3, and BC1. This result is consistent with the study of Yan et al. [50], which also suggested that improving the living environment of BC has become the dominant factor for villagers to participate in WRH policy. The reason for this is the great improvement of urban infrastructure in education, medical care, and transportation with the rapid development of China’s economy. For villagers, employment opportunities and living costs is no longer the major focus to decide to give up their homesteads.
Second, the standardized path coefficient of EC was 0.25. However, it was not significant at the 1% significance level. This implies that EC did not affect intention of villagers’ WRH, thereby rejecting H2. This is inconsistent with many studies [7] that reported that important referents (e.g., the demonstration effect from people who are important to the villagers) played an important role in the formation of the villagers’ behavioral attitude. The possible reason is that WRH means that more villagers may permanently abandon their rural identity or even leave the countryside permanently, which is not conducive to the revitalization and development of the countryside. Thus, some studies pointed out that the village committee has no enthusiasm for promoting WRH [15]. Nonetheless, among the observed variables of the EC, the factor loadings of EC2, EC1, and EC3 decreased in turn. This indicated that compared with demonstration influence, imperative influence had more influence on villagers’ behavioral attitudes. Ironically, we found that most villagers remained skeptical about the village committee in the field survey. The reason may be that the villagers still prefer institutional trust due to individual rational choices and traditional values [51].
Third, DC had a negative impact on the intention of villagers’ WRH at the 1% significance level, supporting H3. For villagers, participating in WRH involves not only expected benefits but also various unknown problems or difficulties. What is more, difficulties usually increase potential risks, resulting in a stronger psychological aversion of the villagers [8]. Specifically, DC2 was the most important factor for villagers to judge the difficulty of the policy, and its factor loading reached 0.81, followed by DC1 and DC3. It could be seen that the cost of time and money seriously affected the behavior intention of villagers’ WRH.
Fourth, the standardized path coefficient of GB was 0.12, which passed the 1% significance level test, and this result supported H4. It could be seen that in addition to villagers’ PC, GB was also a key factor affecting the behavior intention of villagers’ WRH. Among the observed variables of GB, the factor loading of GB1 and GB2 was the largest, reaching 0.88. Generally speaking, the compensation standard was the focus of the villagers, which was confirmed in relevant studies [52]. Unexpectedly, GB2 could even achieve the same effect as raising compensation standards. This confirms Tang et al.’s [7] finding that improving the degree of democracy can increase villagers’ intention to participate in WRH policy. To this end, the government should not only focus on the economic interests of the villagers but also carry out institutional innovation to improve the degree of villagers’ participation in policy formulation. After all, the system is the premise of safeguarding the interests of the villagers. In contrast, the factor loading of GB3 was only 0.79. This indicated that although policy publicity can increase the intentions of villagers’ WRH, its effect cannot be exaggerated, especially in the social stage where network information is very developed.
Additionally, we further analyzed the interaction between PC and GB. The results showed that the six interaction relationships passed the 1% level of significance test, and the standardized path coefficients were all at least 0.75. This result supported H5, implying a relatively strong interaction between the four latent variables. This is in line with the TPB [30]. Notably, GB was significantly correlated with EC, BC, and DC, which indicates that GB does play an important role in changing villagers’ PC.

5. Discussion

As members of collective economic organizations, villagers enjoy the right to use rural land free to build houses. For this reason, owning homestead has become the basic right of villagers as members of collective economic organizations. For villagers, the homestead has the attributes of social welfare [53]. However, many rural people have migrated to cities and become urban residents. Since villagers are not engaged in agricultural production activities in the village and no longer need the homestead to meet their housing needs, the homestead has lost its original welfare function [54]. This is also proved by the growing number of “hollow” villages [2]. Thus, implementing WRH policy has a realistic basis and is an important way to achieve the optimal allocation of land resources. Unfortunately, institutional factors hinder the possibility of villagers withdrawing from their homesteads. For example, the Land Administration Law, issued and revised in 2019, stipulates that buyers must be members of the same collective [19]. Furthermore, the withdrawn homestead should also be used for a homestead use first, which has impeded the development of the homestead market. Thus, the promulgation of the “Opinions of establishing and improving the institutional mechanism and policy system for urban-rural integrated development” provides an institutional basis for the market-oriented use of withdrawn homesteads [55].
However, the government and villagers are the two main stakeholders. The government pays more attention to the public interests of the society and hopes to achieve multiple goals such as promoting rural development and protecting cultivated land through the implementation of WRH policy. Specifically, developing secondary and tertiary industries is an important method for rural revitalization, but it often requires construction land. At the same time, the central government requires that sufficient farmland should be guaranteed for food production to ensure food security. In this case, the government has a stronger incentive to promote WRH policy.
In contrast, the homestead has rich meanings for villagers, including identity, food rations, lifestyle, and social security. To this end, we analyzed the intention of the villagers to participate in the WRH policy from the cognition perspective. Our results showed that compared with EC and DC, BC was still a key factor in determining villagers’ intention to participate in WRH. This is consistent with the conclusions of the most relevant studies. Regardless of the purpose, such as resisting risks [56] or maximizing returns [53], the lower expected benefit did not incentivize villagers to abandon their homesteads, especially when the homestead may have the potential to appreciate in value. This also explains the phenomenon that the villagers have low intention to withdraw from rural homesteads since China implemented the pilot in 2015.
Notably, EC did not significantly affect villagers’ intention to quit homesteads. This is inconsistent with most studies [7]. Although our results found that villagers simply do not trust local cadres, theoretically, environmental factors, especially social networks such as relatives and friends, often affect villagers’ intentions. During our field visit to sample villages, most villagers realized that WRH policy might benefit villagers and village development more. However, WRH also means a loss of bonds between relatives, neighbors, and friends [8]. Thus, most villagers showed lost emotions when relatives and friends participated in WRH and they were unwilling to accept this reality.
Due to the complexity of WRH, the influence of EC on villagers’ behavioral intention is multi-faceted and does not just play a demonstration role. Additionally, although the higher-level governments usually require the village committee to promote WRH policy actively, the village committee’s encouragement may not positively affect WRH. This is because WRH may not necessarily promote local development and increase the income of the village collective when the market demand for construction land is insufficient. For this reason, promoting WRH policy nationwide may be inappropriate. On the contrary, it may create a huge financial burden.
Interestingly, in the past, we paid more attention to compensation standards and ignored villagers’ participation in policy formulation in GB. However, compensation standards and villagers’ participation in policy formulation had the same contribution to GB. This means that institutional innovation may achieve the same incentive effect as economic compensation, which is promising for improving system reform.
Additionally, there was a significant correlation between the latent variables of PC. The possible reason is that these variables belong to the perceptual cognition of individual villagers and are affected by various factors such as sex, age, and education level. Not only that but there was a strong correlation between GB and PC. This is because when the government enhances its publicity efforts, it may also require village collectives to participate in WRH policy actively; when formulating compensation standards, it may also consider whether villagers easily obtain employment opportunities. Policymakers should consider the mutual influence between villagers’ PC and GB. Only when the different measures of the policy are effectively coordinated and connected can the policy effect be effectively brought into play, and the goal can be achieved.

6. Conclusions and Policy Implications

With the rapid advancement of urbanization and industrialization in China, a large number of rural homesteads in China have been idled and abandoned. Promoting the villagers’ WRH has become a key way to crack the inefficient use of homesteads. However, the key factors restricting villagers’ WRH are still unclear, resulting in slow implementation of the WRH policy. According to the extended TPB, we advanced theoretical hypotheses that PC affects intention of villagers’ WRH. Then, based on the field survey data in 13 administrative villages in the Yangling Demonstration district of Shaanxi province, we used the SEM to verify those hypotheses. The relevant conclusions are as follows:
  • This paper paid attention to the complexity of WRH and defined PC as BC, EC, and DC according to the extended TPB. Although the effect of EC on villagers’ WRH was not significant, our model was also strongly supported. In aggregate, the logical relationship of “cognition-intention” was validated in our study. This not only proves the explanatory power of the extended TPB but also enriches the theoretical and empirical research on PC.
  • BC, DC, and GB were the key factors affecting the intention of villagers’ WRH. Among them, BC was mainly reflected in the appreciation of homestead and the improvement of the living environment; DC was mainly reflected in the time and money cost of WRH; GB was mainly determined by compensation standards and participation in the formulation of WRH policy.
Other meaningful findings included the following. Firstly, since the social welfare attributes of homesteads are gradually weakening, the system design that only members of the collective economy can use homesteads is outdated and unnecessary and even hinders the effective use of homesteads. Secondly, although the villagers do not pay any cost for obtaining the homestead, the villagers are full of expectations for the appreciation of the homestead. The core problem is that the boundaries of villagers’ interests are not accurately defined. Finally, villagers’ participation in policy formulation occupied the same important position as compensation standard, which indicates the awakening of individual consciousness. This is significant for promoting system reform and improving public management performance in China.
From a policy perspective, we believe institutional reform is still needed to facilitate WRH. Firstly, the institutional barriers to urban–rural transfer should be removed to reduce the cost of integrating into the city for villagers and solve worries about the future of villagers participating in WRH. Particularly, the social security system needs to be improved. Secondly, the system construction of the villagers’ participation in the formulation of WRH policy also should be further improved. This is conducive to increase the intention of villagers’ WRH and reduce the risk of policy deviation. Thirdly, WRH policies should clarify the income rights of different subjects so as to prevent villagers from withdrawing their homestead to obtain greater appreciation benefits. Last but not least, although WRH policy can save a lot of land resources, relying solely on the government to promote this policy is bound to create a huge financial burden. To this end, exploring cross-regional transactions of WRH indicators, such as between developed and less developed regions, may enable multiple stakeholders to achieve different goals. For example, developed areas can solve the problem of insufficient supply of construction land indicators, while less developed areas can supplement fiscal revenue and improve the level of public services.
This study still has two main limitations: (1) it only confirmed the effects of BC, EC, and DC on the intention of villagers’ WRH. However, the three latent variables of PC were all affected by factors such as individual characteristics of villagers and family characteristics. Therefore, the mechanism that PC affects behavioral intention still needs further research. (2) Although behavior is largely determined by intention, behavioral intention cannot fully represent villagers’ WRH behavior. To this end, it is necessary to gain a deeper understanding of the impact of PC on villagers’ WRH behavior.

Author Contributions

Conceptualization, R.S., L.H. and X.H.; methodology, R.S., L.H. and X.H.; software, R.S. and L.H.; validation, R.S. and X.H.; formal analysis, R.S., L.H. and B.J.; resources, R.S.; data curation, Y.J. and W.Z.; writing—original draft preparation, R.S. and L.H.; writing—review and editing, R.S., L.H. and X.H.; visualization, R.S., X.W.; supervision, X.W. All authors have read and agreed to the published version of the manuscript.

Funding

This work was funded by National Natural Science Foundation of China (grant no. 72104202), Ministry of Education of the People’s Republic of China Humanities and Social Sciences Youth Foundation (grant no. 18YJCZH049), China Postdoctoral Science Foundation (grant no. 2018M633596), Natural Science Basic Research Program of Shaanxi Province (grant no. 2018JQ7005), Chinese Universities Scientific Fund (grant no. 2452020093), the Innovation Capacity Support Program of Shaanxi (grant no. 2022KRM158), and the Shaanxi Province College Students Innovation and Entrepreneurship Training Program (grant no. S202110712722).

Institutional Review Board Statement

Not applicable.

Informed Consent Statement

Informed consent was obtained from all subjects involved in the study. Written informed consent was obtained from the participant(s) to publish this paper.

Conflicts of Interest

The authors declare no conflict of interest.

Abbreviations

PCPolicy Cognition
WRHWithdrawal from Rural Homesteads
SEMStructural Equation Model
BCBenefit Cognition
ECEnvironment Cognition
DCDifficulty Cognition
GBGovernment Behavior

Notes

1
2
3
The total homestead area for households with 1-2 persons shall not exceed 95 square meters; the total homestead area for households with 3 or more persons shall not exceed 125 square meters.

References

  1. Deng, X.; Huang, J.; Rozelle, S.; Zhang, J.; Li, Z. Impact of urbanization on cultivated land changes in China. Land Use Policy 2015, 45, 1–7. [Google Scholar] [CrossRef]
  2. Chen, H.; Zhao, L.; Zhao, Z. Influencing factors of villagers’ intention to withdraw from rural homesteads: A survey in zhejiang, China. Land Use Policy 2017, 68, 524–530. [Google Scholar] [CrossRef]
  3. National Bureau of Statistics of China (NBSC). China Statistical Yearbook; China Statistics Press: Beijing, China, 2021. [Google Scholar]
  4. Long, H.; Li, Y.; Liu, Y.; Woods, M.; Zou, J. Accelerated restructuring in rural China fueled by increasing vs. decreasing balance land-use policy for dealing with hollowed villages. Land Use Policy 2012, 29, 11–22. [Google Scholar] [CrossRef]
  5. Wu, Y.; Mo, Z.; Peng, Y.; Skitmore, M. Market-driven land nationalization in China: A new system for the capitalization of rural homesteads. Land Use Policy 2018, 70, 559–569. [Google Scholar] [CrossRef]
  6. Hou, X.; Liu, J.; Zhang, D.; Zhao, M.; Xia, C. Impact of urbanization on the eco-efficiency of cultivated land utilization: A case study on the Yangtze River Economic Belt, China. J. Clean. Prod. 2019, 238, 117916. [Google Scholar] [CrossRef]
  7. Tang, P.; Chen, J.; Gao, J.; Li, M.; Wang, J. What Role(s) Do Village Committees Play in the Withdrawal from Rural Homesteads? Evidence from Sichuan Province in Western China. Land 2020, 9, 477. [Google Scholar] [CrossRef]
  8. Liu, R.; Jiang, J.; Yu, C.; Rodenbiker, J.; Jiang, Y. The endowment effect accompanying villagers’ withdrawal from rural homesteads: Field evidence from Chengdu, China. Land Use Policy 2021, 101, 105107. [Google Scholar] [CrossRef]
  9. Gao, X.; Xu, A.; Liu, L.; Deng, O.; Zeng, M.; Ling, J.; Wei, Y. Understanding rural housing abandonment in China’s rapid urbanization. Habitat Int. 2017, 67, 13–21. [Google Scholar] [CrossRef]
  10. Kong, X.; Liu, Y.; Jiang, P.; Tian, Y.; Zou, Y. A novel framework for rural homestead land transfer under collective ownership in China. Land Use Policy 2018, 78, 138–146. [Google Scholar] [CrossRef]
  11. Li, M.; Feng, Y.; Tang, P. A Study on the Factors Affecting the Satisfaction of Villagers Quitting from Rural Homesteads——Based on the Survey Data of Typical Areas in Sichuan Province. West. Forum 2019, 29, 45–54. (In Chinese) [Google Scholar]
  12. Zhang, Y.; Torre, A.; Ehrlich, M. Governance Structure of Rural Homestead Transfer in China: Government and/or Market? Land 2021, 10, 745. [Google Scholar] [CrossRef]
  13. He, Q.; Tan, S.; Yin, C.; Zhou, M. Collaborative optimization of rural residential land consolidation and urban construction land expansion: A case study of Huangpi in Wuhan, China. Comput. Environ. Urban Syst. 2019, 74, 218–228. [Google Scholar] [CrossRef]
  14. Zhang, Q.; Zhang, Z. The optimal path for the exit and reuse of homesteads in suburban cities under the “separation of powers”. Rural. Econ. 2020, 12, 9–16. (In Chinese) [Google Scholar]
  15. Shi, P.; Vanclay, F.; Yu, J. Post-Resettlement Support Policies, Psychological Factors, and Villagers’ Homestead Exit Intention and Behavior. Land 2022, 11, 237. [Google Scholar] [CrossRef]
  16. Gao, J.; Song, G.; Liu, S. Factors influencing villagers’ intention and behavior choices to withdraw from rural homesteads in China. Growth Change 2022, 53, 112–131. [Google Scholar] [CrossRef]
  17. Cao, Q.; Sarker, M.; Sun, J. Model of the influencing factors of the withdrawal from rural homesteads in China: Application of grounded theory method. Land Use Policy 2019, 85, 285–289. [Google Scholar] [CrossRef]
  18. Sun, P.; Zheng, J.; Zhao, K.; Zhou, S. A Study on the Evaluation of Villagers’ Exit Policy on Homestead Based on the Perspective of Villagers’ Differentiation—Taking Villagers in Jinzhai County, Anhui as an Example. Resour. Environ. Arid. Areas 2022, 36, 73–80. (In Chinese) [Google Scholar]
  19. Song, M.; Wu, Y.; Chen, L. Does the land titling program promote rural housing land transfer in China? Evidence from household surveys in Hubei Province. Land Use Policy 2020, 97, 104701. [Google Scholar] [CrossRef]
  20. Wang, Y.; Wang, J.; Wang, X.; Li, Q. Does policy cognition affect livestock villagers’ investment in manure recycling facilities? Evid. China. Sci. Total Environ. 2021, 795, 148836. [Google Scholar] [CrossRef]
  21. Denzau, A.; North, D. Shared mental model: Ideologies and institutions. Econ. Hist. 1993, 47, 3–31. [Google Scholar] [CrossRef]
  22. Kotchen, M.; Reiling, S. Environmental attitudes, motivations, and contingent valuation of nonuse values: A case study involving endangered species. Ecol. Econ. 2000, 32, 93–107. [Google Scholar] [CrossRef]
  23. Xu, C.; Chen, Y.; Xie, B.; Pei, T. Farmers’ perception of the policy of “separation of rights and interests” on homesteads-concept definition, scale development and validity test. Resour. Environ. Arid. Areas 2022, 36, 51–58. (In Chinese) [Google Scholar]
  24. Shi, P.; Yu, J. The impact of risk expectations, citizenization perception and villagers’ cognition on the exit of rural households’ homesteads in ex-situ poverty alleviation and relocation. Resour. Sci. 2021, 43, 1387–1402. (In Chinese) [Google Scholar]
  25. Sun, P.; Zhao, K. Rights Protection, Information Ability and Villagers’ Satisfaction with Homestead Exit Policy: Based on a Sample of 335 Villagers in Jinzhai County, Anhui Province. Rural. Econ. 2020, 9, 42–50. (In Chinese) [Google Scholar]
  26. Sun, Q.; Ma, Y.; Shu, K. Evaluation of Homestead Exit Mode and Policy Effect: Taking Jiutai District as an Example. Mod. Mark. 2020, 5, 72–73. (In Chinese) [Google Scholar]
  27. Wang, Z.; Sun, Y.; Wang, B. Policy cognition is more effective than step tariff in promoting electricity saving behaviour of residents. Energy Policy 2020, 139, 111338. [Google Scholar] [CrossRef]
  28. Ajzen, I. Attitudes, Traits, and Actions: Dispositional prediction of behavior in personality and social psychology. Adv. Exp. Soc. Psychol. 1987, 20, 1–63. [Google Scholar] [CrossRef]
  29. Terry, D.; Hogg, M.; White, K. The theory of planned behaviour: Self-identity, social identity and group norms. Br. J. Soc. Psychol. 1999, 38, 225–244. [Google Scholar] [CrossRef]
  30. Ajzen, I. The theory of planned behavior. Organ. Behav. Hum. Decis. Processes 1991, 50, 179–211. [Google Scholar] [CrossRef]
  31. Quintal, V.; Lee, J.; Soutar, G. Risk, uncertainty and the theory of planned behavior: A tourism example. Tour. Manag. 2010, 31, 797–805. [Google Scholar] [CrossRef]
  32. Daxini, A.; Ryan, M.; O’Donoghue, C.; Barnes, A. Understanding villagers’ intentions to follow a nutrient management plan using the theory of planned behaviour. Land Use Policy 2019, 85, 428–437. [Google Scholar] [CrossRef]
  33. Yarimoglu, E.; Gunay, T. The extended theory of planned behavior in Turkish customers’ intentions to visit green hotels. Bus. Strategy Environ. 2020, 29, 1097–1108. [Google Scholar] [CrossRef]
  34. Karimi, S.; Saghaleini, A. Factors influencing ranchers’ intentions to conserve rangelands through an extended theory of planned behavior. Glob. Ecol. Conserv. 2021, 26, e01513. [Google Scholar] [CrossRef]
  35. Sutton, S. Predicting and Explaining Intentions and Behavior: How Well Are We Doing? J. Appl. Soc. Psychol. 1998, 28, 1317–1338. [Google Scholar] [CrossRef]
  36. Kraft, P.; Rise, J.; Sutton, S.; Røysamb, E. Perceived difficulty in the theory of planned behavior: Perceived behavioral control or affective attitude? Br. J. Soc. Psychol. 2005, 44, 479–496. [Google Scholar] [CrossRef]
  37. Kaiser, F. A moral extension of the theory of planned behavior: Norms and anticipated feelings of regret in conservationism. Personal. Individ. Differ. 2006, 41, 71–81. [Google Scholar] [CrossRef]
  38. Bamberg, S. How does environmental concern influence specific environmentally related behaviors? A new answer to an old question. J. Environ. Psychol. 2003, 23, 21–32. [Google Scholar] [CrossRef]
  39. Jiang, C.; Zhao, W.; Sun, X.; Zhang, K.; Zheng, R.; Qu, W. The effects of the self and social identity on the intention to microblog: An extension of the theory of planned behavior. Comput. Hum. Behav. 2016, 64, 754–759. [Google Scholar] [CrossRef]
  40. Montano, D.; Kasprzyk, D. Theory of reasoned action, theory of planned behavior, and the integrated behavioral model. Health Behav. Health Educ. Theory Res. Pract. 2008, 4, 67–95. [Google Scholar]
  41. Zhao, L.; Wang, C.; Gu, H.; Yue, C. Market incentive, government regulation and the behavior of pesticide application of vegetable farmers in China. Food Control 2018, 85, 308–317. [Google Scholar] [CrossRef]
  42. Zhu, X. Impact of the household registration system on villagers’ rural housing land use decisions in China. Land 2017, 6, 75. [Google Scholar] [CrossRef]
  43. Kanu, E.; Tyonum, E.; Uchegbu, S. Public participation in environmental impact Assessment (EIA): A critical analysis. Archit. Eng. 2018, 3, 129–143. [Google Scholar] [CrossRef]
  44. Bulkeley, H.; Mol, A. Participation and environmental governance: Consensus, Ambivalence and Debate. Environ. Values 2003, 12, 143–154. [Google Scholar] [CrossRef]
  45. Park, H.; Fan, P.; John, R.; Chen, J. Urbanization on the Mongolian Plateau after economic reform: Changes and causes. Appl. Geogr. 2017, 86, 118–127. [Google Scholar] [CrossRef]
  46. Ding, Y.; Lu, H. Activity participation as a mediating variable to analyze the effect of land use on travel behavior: A structural equation modeling approach. J. Transp. Geogr. 2016, 52, 23–28. [Google Scholar] [CrossRef]
  47. Zhang, D.; Huang, G.; Yin, X.; Gong, Q. Residents’ Waste Separation Behaviors at the Source: Using SEM with the Theory of Planned Behavior in Guangzhou, China. Int. J. Environ. Res. Public Health 2015, 12, 9475–9491. [Google Scholar] [CrossRef]
  48. Hair, J.; Howard, M.; Nitzl, C. Assessing measurement model quality in PLS-SEM using confirmatory composite analysis. J. Bus. Res. 2020, 109, 101–110. [Google Scholar] [CrossRef]
  49. Bagozzi, R.; Yi, Y. On the evaluation of structural equation models. J. Acad. Mark. Sci. 1988, 16, 74–94. [Google Scholar] [CrossRef]
  50. Yan, J.; Wang, B.; Zheng, W. Rural attachment, urban integration and rural-urban migrants’ intention to withdraw from their homesteads—A survey based on Xiamen, Fujian. China Land Sci. 2022, 36, 20–29. (In Chinese) [Google Scholar]
  51. Yang, Q.; Tang, W. Exploring the Sources of Institutional Trust in China: Culture, Mobilization, or Performance? Asian Politics Policy 2010, 2, 415–436. [Google Scholar] [CrossRef]
  52. Niu, X.; Zhou, H.; Yu, Z.; Wu, G. A study on the influence of environmental perception on villagers’ homestead withdrawal intention from the perspective of planned behavior theory: Based on a survey of villagers in Shanghai’s rural suburbs. China Agric. Resour. Zoning 2022, 43, 141–149. (In Chinese) [Google Scholar]
  53. Cai, M. Land for welfare in China. Land Use Policy 2016, 55, 1–12. [Google Scholar] [CrossRef]
  54. Feng, Y.; Yang, Q. Research progress on the evolution process of farmer’s homestead and its regulation. Resour. Sci. 2015, 37, 442–448. (In Chinese) [Google Scholar]
  55. Wu, Y.; Yu, H. Rural Construction Land Marketization for Residential Use: Practical Restrictions and Enablement Exploration. China Land Sci. 2021, 35, 93–99. (In Chinese) [Google Scholar]
  56. Liu, R. Incomplete Urbanization and the Trans-Local Rural-Urban Gradient in China: From a Perspective of New Economics of Labor Migration. Land 2022, 11, 282. [Google Scholar] [CrossRef]
Figure 1. Theoretical framework of policy cognition affecting the withdrawal from homesteads.
Figure 1. Theoretical framework of policy cognition affecting the withdrawal from homesteads.
Land 11 01356 g001
Figure 2. Study area and location of sample villages.
Figure 2. Study area and location of sample villages.
Land 11 01356 g002
Figure 3. Results of structural equation model regression.
Figure 3. Results of structural equation model regression.
Land 11 01356 g003
Table 1. Questionnaire distribution and quantity.
Table 1. Questionnaire distribution and quantity.
Questionnaire Distribution and QuantityNumber of Questionnaires
Rougu townCuidonggou Village9
Cuixigou Village13
Lingwan Village19
Jiangyuan Village48
Tianxi Village5
Dazhai townDuzhai Village24
xiaozhai Village35
Zhaidong Village4
Zhaixi Village18
Wuquan townGuan Village35
Jiangjiazhai Village40
MajiadiVillage7
Wangshang Village23
Table 2. Variable meaning and reliability and validity statistics.
Table 2. Variable meaning and reliability and validity statistics.
Latent VariableObservation VariableMean ValueStandard Deviation
BCAcceptable differences of living cost (BC1)2.8181.060
Living environment improvement (BC2)2.6681.245
Employment convenience (BC3)2.7251.164
Homestead appreciation (BC4)2.7111.241
ECThe village committee’s encouragement (EC1)2.5891.287
The local government’s encouragement (EC2)2.6461.191
Demonstration by friends and relatives (EC3)2.7111.200
DCDifficulty of information acquisition (DC1)2.4961.002
Cost of time and money (DC2)2.9111.069
Difficulty of policy implementation (DC3)2.9181.093
GBCompensation standard (GB1)2.7641.201
Villagers’ participation in policy formulation (GB2)2.6711.215
The degree of policy publicity (GB3)2.7711.116
Intentions of WRHIf there are relevant policies, you will withdraw from the rural homestead?2.4960.950
Table 3. Descriptive statistics of the sampled villagers (n = 280).
Table 3. Descriptive statistics of the sampled villagers (n = 280).
VariableClassification RuleFrequencyFrequency %
Villagers’ personal characteristicsSexMen14652.1
Women13447.9
Age<454315.4
46~502910.4
51~552910.4
56~605017.9
61~653512.5
>659433.6
Education degreeElementary school and below13146.7
Junior high school10938.9
High school3813.6
University and above20.7
Villagers’ household charactersProportion of household agricultural income0~0.1318766.8
0.13~0.26103.6
0.26~0.39124.3
>0.397125.4
Table 4. Descriptive statistics of homesteads (n = 280).
Table 4. Descriptive statistics of homesteads (n = 280).
VariableClassification RuleFrequencyFrequency %
Number of homesteads owned by household123182.5
23913.9
382.9
≥420.7
Total area of homesteads<50 m241.4
50–100 m25017.9
100–150 m23713.2
150–200 m27326.1
>200 m211641.4
Number of vacant homestead026393.9
1155.4
210.4
≥310.4
The source of homesteadsApply to the village collective21476.4
Inherit from relatives5620.0
Buy from villagers in the same village10.4
Exchange with fellow villagers20.7
Other channels72.5
Does your household have the situation of the WRH?Yes227.9
No25892.1
Did you buy a house outside the village?Yes5419.3
No22680.7
Table 5. The result of validity testing.
Table 5. The result of validity testing.
KMOBartlett’s Sphericity Test
Chi-Square Last ReadDegrees of FreedomSignificance
0.9533714.823910.000
Table 6. Results of reliability test.
Table 6. Results of reliability test.
Latent VariableObservation VariableFactor LoadingCronbach’s αCRAVE
BCBC10.640.8960.9050.709
BC20.92
BC30.88
BC40.91
ECEC10.860.8900.8890.728
EC10.87
EC30.83
DCDC10.790.8280.8250.612
DC20.81
DC30.75
GBGB10.880.8950.8970.745
GB20.88
GB30.79
Table 7. The result of discriminative validity testing.
Table 7. The result of discriminative validity testing.
BCECDCGB
BC0.842
EC0.9610.853
DC0.7800.8420.782
GB0.7520.7160.7490.863
Table 8. Test result of overall fit of structural equation model.
Table 8. Test result of overall fit of structural equation model.
Fit IndexEvaluation NumberEvaluation CriterionEvaluation Index StatisticsAdaptation Judgement
Absolute fit indicesd/f<3.002.792Yes
GFI>0.900.910Yes
RMSEA<0.100.080Yes
Relative fit indicesCFI>0.900.967Yes
TLI>0.900.956Yes
NFI>0.900.950Yes
RFI>0.900.933Yes
Note: d/f means chi-square freedom ratio; GFI is goodness-of-fit index; RMSEA represents root mean square error of approximation; CIF means comparative fit index; TLI denotes Tucker—Lewis index; NFI is normed fit index; RFI means relative fit index.
Publisher’s Note: MDPI stays neutral with regard to jurisdictional claims in published maps and institutional affiliations.

Share and Cite

MDPI and ACS Style

Shi, R.; Hou, L.; Jia, B.; Jin, Y.; Zheng, W.; Wang, X.; Hou, X. Effect of Policy Cognition on the Intention of Villagers’ Withdrawal from Rural Homesteads. Land 2022, 11, 1356. https://doi.org/10.3390/land11081356

AMA Style

Shi R, Hou L, Jia B, Jin Y, Zheng W, Wang X, Hou X. Effect of Policy Cognition on the Intention of Villagers’ Withdrawal from Rural Homesteads. Land. 2022; 11(8):1356. https://doi.org/10.3390/land11081356

Chicago/Turabian Style

Shi, Ranran, Ling Hou, Binghui Jia, Yaya Jin, Weiwei Zheng, Xiangdong Wang, and Xianhui Hou. 2022. "Effect of Policy Cognition on the Intention of Villagers’ Withdrawal from Rural Homesteads" Land 11, no. 8: 1356. https://doi.org/10.3390/land11081356

APA Style

Shi, R., Hou, L., Jia, B., Jin, Y., Zheng, W., Wang, X., & Hou, X. (2022). Effect of Policy Cognition on the Intention of Villagers’ Withdrawal from Rural Homesteads. Land, 11(8), 1356. https://doi.org/10.3390/land11081356

Note that from the first issue of 2016, this journal uses article numbers instead of page numbers. See further details here.

Article Metrics

Back to TopTop