Assessment of Soil Capability and Crop Suitability Using Integrated Multivariate and GIS Approaches toward Agricultural Sustainability
Abstract
1. Introduction
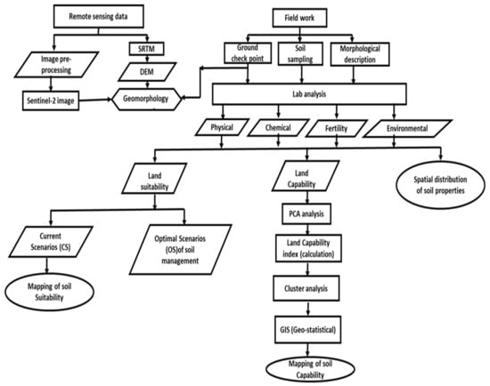
2. Materials and Methods
2.1. The Site Description
2.2. Extraction of Physiographic Units
2.3. Sample Collection and Lab Analysis
2.4. Determination of IWQI Values
2.5. Statistical Analysis
2.6. Soil Capability Assessment Based on PCA
2.7. Mapping Soil Properties Using Inverse Distance Weighted (IDW)
2.8. Determination of Land Suitability
3. Results and Discussion
3.1. Geomorphology of the Study Area
3.2. Spatial Analysis and Soil Physiochemical Properties
3.2.1. Chemical and Physical Soil Capability Indicators
3.2.2. Fertility and Environmental Soil Capability Indicators
3.3. Multivariate Statistical Analysis
3.3.1. Descriptive Statistics of Soil Indicators
3.3.2. Correlations of Soil Physicochemical Indicators and Principal Component Analysis
3.3.3. Assessment of Land Capability Based on PCA
3.3.4. Soil Suitability
3.3.5. Soil Factors under Current and Optimal Scenarios
3.3.6. Evaluation of Soil Suitability under CS and OS
4. Conclusions
Supplementary Materials
Author Contributions
Funding
Data Availability Statement
Acknowledgments
Conflicts of Interest
References
- Baroudy, A.A.; Ali, A.M.; Mohamed, E.S.; Moghanm, F.S.; Shokr, M.S.; Savin, I.; Poddubsky, A.; Ding, Z.; Kheir, A.M.S.; Aldosari, A.A.; et al. Modeling land suitability for rice crop using remote sensing and soil quality indicators: The case study of the Nile Delta. Sustainability 2020, 12, 9653. [Google Scholar] [CrossRef]
- Tahmasebinia, F.; Tsumura, Y.; Wang, B.; Wen, Y.; Bao, C.; Sepasgozar, S.; Alonso-Marroquin, F. Floating Cities Bridge in 2050. In Smart Cities and Construction Technologies; IntechOpen: London, UK, 2020. [Google Scholar]
- Debiagi, F.; Madeira, T.B.; Nixdorf, S.L.; Mali, S. Pretreatment eficiency using autoclave high-pressure steam and ultrasonication in sugar production from liquid hydrolysates and access to the residual solid fractions of wheat bran and oat hulls. Appl. Biochem. Biotechnol. 2020, 190, 166–181. [Google Scholar] [CrossRef] [PubMed]
- Xiang, T.; Malik, T.H.; Nielsen, K. The impact of population pressure on global fertilizer use intensity, 1970–2011: An analysis of policy-induced mediation. Technol. Forecast. Soc. 2020, 152, 119895. [Google Scholar] [CrossRef]
- Gerten, D.; Heck, V.; Jägermeyr, J.; Bodirsky, B.L.; Fetzer, I.; Jalava, M.; Kummu, M.; Lucht, W.; Rockström, J.; Schapho, S.; et al. Feeding ten billion people is possible within four terrestrial planetary boundaries. Nat. Sustain. 2020, 3, 200–208. [Google Scholar] [CrossRef]
- Tir, J.; Diehl, P.F. Demographic Pressure and Interstate Conflict. In Environmental Conflict; Routledge: London, UK, 2018; pp. 58–83. [Google Scholar]
- Shokr, M.S.; Abdellatif, M.A.; El Baroudy, A.A.; Elnashar, A.; Ali, E.F.; Belal, A.A.; Attia, W.; Ahmed, M.; Aldosari, A.A.; Szantoi, Z.; et al. Development of a Spatial Model for Soil Quality Assessment under Arid and Semi-Arid Conditions. Sustainability 2021, 13, 2893. [Google Scholar] [CrossRef]
- Bakr, N.; Bahnassy, M.H. Egyptian Natural Resources: In the Soils of Egypt; Springer: Cham, Switzerland, 2019; pp. 33–49. [Google Scholar]
- Satoh, M.; Aboulroos, S. Irrigated Agriculture in Egypt: Past, Present and Future; Springer: Cham, Switzerland, 2017. [Google Scholar]
- Abd-Elmabod, S.K.; Fitch, A.C.; Zhang, Z.; Ali, R.R.; Jones, L. Rapid urbanisation threatens fertile agricultural land and soil carbon in the Nile Delta. J. Environ. Manag. 2019, 252, 109668. [Google Scholar] [CrossRef]
- Saleh, A.M.; Belal, A.B.; Mohamed, E.S. Land resources assessment of El-Galaba basin, South Egypt for the potentiality of agriculture expansion using remote sensing and GIS techniques. Egypt. J. Remote Sens. Space Sci. 2015, 18, S19–S30. [Google Scholar] [CrossRef]
- Food and Agriculture Organization of the United Nations. Guidelines for Soil Profile Description, 3rd ed.; Food and Agriculture Organization of the United Nations: Rome, Italy, 2006. [Google Scholar]
- Mandal, S.; Choudhury, B.U.; Satpati, L. Soil site suitability analysis using geo-statistical and visualization techniques for selected winter crops in Sagar Island, India. Appl. Geogr. 2020, 122, 102249. [Google Scholar] [CrossRef]
- Abdelrahman, M.A.E.; Shalaby, A.; Mohamed, E.S. Comparison of two soil quality indices using two methods based on geographic information system. Egypt. J. Remote Sens. Space Sci. 2019, 22, 127–136. [Google Scholar] [CrossRef]
- Hammam, A.A.; Mohamed, E.S. Mapping soil salinity in the East Nile Delta using several methodological approaches of salinity assessment. Egypt. J. Remote Sens. Space Sci. 2020, 23, 125–131. [Google Scholar] [CrossRef]
- Hassan, A.M.; Belal, A.A.; Hassan, M.A.; Farag, F.M.; Mohamed, E.S. Potential of thermal remote sensing techniques in monitoring waterlogged area based on surface soil moisture retrieval. J. Afr. Earth Sci. 2019, 155, 64–74. [Google Scholar] [CrossRef]
- Elbeih, S.F.; El-Zeiny, A.M. Qualitative assessment of groundwater quality based on land use spectral retrieved indices: Case study Sohag Governorate, Egypt. Remote Sens. Appl. Soc. Environ. 2018, 10, 82–92. [Google Scholar] [CrossRef]
- El Behairy, R.A.; El Baroudy, A.A.; Ibrahim, M.M.; Kheir, A.M.S.; Shokr, M.S. Modelling and assessment of irrigation water quality index using GIS in semi-arid region for sustainable agriculture. Water Air Soil Pollut. 2021, 232–352. [Google Scholar] [CrossRef]
- Mohamed, E.S.; Baroudy, A.A.E.; El-beshbeshy, T.; Emam, M.; Belal, A.A.; Elfadaly, A.; Aldosari, A.A.; Ali, A.M.; Lasaponara, R. Vis-NIR Spectroscopy and Satellite Landsat-8 OLI Data to Map Soil Nutrients in Arid Conditions: A Case Study of the Northwest Coast of Egypt. Remote Sens. 2020, 12, 3716. [Google Scholar] [CrossRef]
- Burrough, P.A.; McDonnell, R.; McDonnell, R.A.; Lloyd, C.D. Principles of Geographical Information Systems; Oxford University Press: Oxford, UK, 2015. [Google Scholar]
- Shokr, M.S.; El Baroudy, A.A.; Fullen, M.A.; El-beshbeshy, T.R.; Ali, R.R.; Elhalim, A.; Guerra, A.J.T.; Jorge, M.C.O. Mapping of heavy metal contamination in alluvial soils of the Middle Nile Delta of Egypt. J. Environ. Eng. Landsc. Manag. 2016, 24, 218–231. [Google Scholar] [CrossRef]
- Abd-Elmabod, S.K.; Mansour, H.M.; Hussein, A.A.; Zhang, Z.; Anaya-Romero, M.; de la Rosa, D.; Jordán, A. Influence of Irrigation Water Quantity on the Land Capability Classification. Plant Arch. 2019, 19, 2253–2261. [Google Scholar]
- Belal, A.A.; Mohamed, E.S.; Abu-Hashim, M.S.D. Land evaluation based on GIS-spatial multi-criteria evaluation (SMCE) for agricultural development in dry Wadi, Eastern Desert. Egypt. Int. J. Soil Sci. 2015, 10, 100–116. [Google Scholar] [CrossRef]
- Mohamed, E.S.; Ali, A.; El-Shirbeny, M.; Abutaleb, K.; Shaddad, S.M. Mapping soil moisture and their correlation with crop pattern using remotely sensed data in arid region. Egypt. J. Remote Sens. Space Sci. 2019, 23, 347–353. [Google Scholar] [CrossRef]
- Mohamed, E.S.; Saleh, A.M.; Belal, A.B.; Gad, A. Application of near-infrared reflectance for quantitative assessment of soil properties. Egypt. J. Remote Sens. Space Sci. 2018, 21, 1–14. [Google Scholar] [CrossRef]
- Csomós, E.; Héberger, K.; Simon-Sarkadi, L. Principal component analysis of biogenic amines and polyphenols in Hungarian wines. J. Agric. Food Chem. 2002, 50, 3768–3774. [Google Scholar] [CrossRef]
- Muñoz-Rojas, M.; Doro, L.; Ledda, L.; Francaviglia, R. Application of CarboSOIL model to predict the effects of climate change on soil organic carbon stocks in agro-silvo-pastoral Mediterranean management systems. Agric. Ecosyst. Environ. 2015, 202, 8–16. [Google Scholar] [CrossRef]
- Muñoz-Rojas, M.; Abd-Elmabod, S.K.; Zavala, L.M.; De la Rosa, D.; Jordán, A. Climate change impacts on soil organic carbon stocks of Mediterranean agricultural areas: A case study in Northern Egypt. Agric. Ecosyst. Environ. 2017, 238, 142–152. [Google Scholar] [CrossRef]
- De la Rosa, D.; Mayol, F.; Diaz-Pereira, E.; Fernandez, M. Aland evaluation decision support system (MicroLEIS DSS) for agricultural soil protection. Environ. Modell. Softw. 2004, 19, 929–942. [Google Scholar] [CrossRef]
- Abd-Elmabod, S.K.; Bakr, N.; Muñoz-Rojas, M.; Pereira, P.; Zhang, Z.; Cerdà, A.; Jordán, A.; Mansour, H.; De la Rosa, D.; Jones, L. Assessment of soil suitability for improvement of soil factors and agricultural management. Sustainability 2019, 11, 1588. [Google Scholar] [CrossRef]
- Abd-Elmabod, S.K.; Jordán, A.; Fleskens, L.; Phillips, J.D.; Muñoz-Rojas, M.; Van der Ploeg, M.; Anaya-Romero, M.; De la Rosa, D. Modelling agricultural suitability along soil transects under current conditions and improved scenario of soil factors. In Soil Mapping and Process Modeling for Sustainable Land Use Management; Elsevier: Amsterdam, The Netherlands, 2017; pp. 193–219. [Google Scholar] [CrossRef]
- Climatological Normal for Egypt. The Normal for Beheira Governorate from 1960–2011; Ministry of Civil Aviation, Meteorological Authority: Cairo, Egypt, 2011.
- Soil Survey Staff. Keys to Soil Taxonomy, USDA-NRCS, 11th ed.; U.S. Government Print Office: Washington, DC, USA, 2014.
- Dawoud, M.A.; Darwish, M.M.; El-Kady, M.M. GIS-based groundwater management model for Western Nile Delta. Water Resour. Manag. 2005, 19, 585–604. [Google Scholar] [CrossRef]
- El Behairy, R.A. Using New Techniques for Studying Land Resources in Some Areas of North West Nile Delta, Egypt. Master’s Thesis, Faculty of Agriculture, Tanta University, Cairo, Egypt, 2021. [Google Scholar]
- Said, M.E.S.; Ali, A.M.; Borin, M.; Abd-Elmabod, S.K.; Aldosari, A.A.; Khalil, M.M.N.; Abdel-Fattah, M.K. On the use of multivariate analysis and land evaluation for potential agricultural development of the Northwestern Coast of Egypt. Agronomy 2020, 10, 1318. [Google Scholar] [CrossRef]
- El Baroudy, A.A. Geomatics-based soil mapping and degradation risk assessment of Nile delta soils. Pol. J. Environ. Stud. 2010, 1123, 1131. [Google Scholar]
- Antoniadis, V.; Shaheen, S.M.; Levizou, E.; Shahid, M.; Niazi, N.K.; Vithanage, M.; Ok, Y.S.; Bolan, N.; Rinklebe, J. A critical prospective analysis of the potential toxicity of trace element regulation limits in soils worldwide: Are they protective concerning health risk assessment?—A review. Environ. Int. 2019, 127, 819–847. [Google Scholar] [CrossRef] [PubMed]
- Rhoades, J.D. Salinity: Electrical Conductivity and Total Dissolved Solids. In Methods of Soil Analysis Part 3, Chemical Methods; Sparks, D.L., Ed.; Soil Science Society of America Book Series, No. 5; Soil Science Society of America, American Society of Agronomy: Madison, WI, USA, 1996; pp. 417–435. [Google Scholar]
- Thomas, G.W. Soil pH and Soil Acidity. In Methods of Soil Analysis Part 3, Chemical Methods; Sparks, D.L., Ed.; Soil Science Society of America Book Series, No. 5; Soil Science Society of America, American Society of Agronomy: Madison, WI, USA, 1996; pp. 475–490. [Google Scholar]
- Summer, M.E.; Miller, W.P. Cation Exchange Capacity and Exchange Coefficients. In Methods of Soil Analysis Part 3. Chemical Methods; Sparks, D.L., Ed.; Soil Science Society of America Book Series, No. 5; Soil Science Society of America, American Society of Agronomy: Madison, WI, USA, 1996; pp. 1201–1229. [Google Scholar]
- Lavkulich, L.M. Methods Manual: Pedology Laboratory; Department of Soil Science, University of British Columbia: Vancouver, BC, Canada, 1981. [Google Scholar]
- Page, A.L.; Miller, R.H.; Keeney, D.R. Methods of Soil Analysis (Part 2): Chemical and Microbiological Properties, 2nd ed.; The American Society of Agronomy: Madison, WI, USA, 1982. [Google Scholar]
- De La Mora-Orozco, C.; Flores-Lopez, H.; Rubio-Arias, H.; Chavez-Duran, A.; Ochoa-Rivero, J. Developing a water quality index (WQI) for an irrigation dam. Int. J. Environ. Res. Public Health 2017, 14, 439. [Google Scholar] [CrossRef] [PubMed]
- Simsek, C.; Gunduz, O. IWQ index: A GIS-integrated technique to assess irrigation water quality. Environ. Monit. Assess. 2007, 128, 277–300. [Google Scholar] [CrossRef] [PubMed]
- Jolliffe, I.T.; Cadima, J. Principal component analysis: A review and recent developments. Philos. Trans. A Math. Phys. Eng. Sci. 2016, 374, 20150202. [Google Scholar] [CrossRef]
- Chen, Y.D.; Wang, H.Y.; Zhou, J.M.; Xing, L.; Zhu, B.S.; Zhao, Y.C.; Chen, X.Q. Minimum data set for assessing soil quality in farmland of Northeast China. Pedosphere 2013, 23, 564–576. [Google Scholar] [CrossRef]
- Jagadamma, S.; Lal, R.; Hoeft, R.G.; Nafziger, E.D.; Adee, E.A. Nitrogen fertilization and cropping system impacts on soil properties and their relationship to crop yield in the central Corn Belt, USA. Soil Till. Res. 2008, 98, 120–129. [Google Scholar] [CrossRef]
- Imperato, M.; Adamo, P.; Naimo, D.; Arienzo, M.; Stanzione, D.; Violante, P. Spatial distribution of heavy metals in urban soils of Naples city (Italy). Environ. Pollut. 2003, 124, 247–256. [Google Scholar] [CrossRef]
- McGrath, D.; Zhang, C.; Carton, O.T. Geostatistical analyses and hazard assessment on soil lead in Silvermines area, Ireland. Environ. Pollut. 2004, 127, 239–248. [Google Scholar] [CrossRef]
- Lee, C.S.L.; Li, X.; Shi, W.; Cheung, S.C.N.; Thornton, I. Metal contamination in urban, suburban, and country park soils of Hong Kong: A study based on GIS and multivariate statistics. Sci. Total Environ. 2006, 356, 45–61. [Google Scholar] [CrossRef]
- Franzen, D.W.; Peck, T.R. Field soil sampling density for variable rate fertilization. J. Prod. Agric. 1995, 8, 568–574. [Google Scholar] [CrossRef]
- Weisz, R.; Fleischer, S.; Smilowitz, Z. Map generation in highvalue horticultural integrated pest management: Appropriate interpolation methods for site-specific pest management of Colorado potato beetle (Coleoptera: Chrysomelidae). J. Econ. Entomol. 1995, 88, 1650–1657. [Google Scholar] [CrossRef]
- Ali, R.R.; Moghanm, F.S. Variation of soil properties over the landforms around Idku lake, Egypt. Egypt. J. Remote Sens. Space Sci. 2013, 16, 91–101. [Google Scholar] [CrossRef][Green Version]
- De la Rosa, D.; Cardona, F.; Paneque, G. Evaluación de suelos para diferentesusosagrícolas. Un sistemadesarrollado para regionesmediterráneas. An. Edafol. Agrobiol. 1977, 36, 1100–1112. [Google Scholar]
- Elbasiouny, H.; Abowaly, M.; Abu_Alkheir, A.; Gad, A.A. Spatial variation of soil carbon and nitrogen pools by using ordinary kriging method in an area of North Nile Delta, Egypt. Catena 2014, 113, 70–78. [Google Scholar] [CrossRef]
- Abdel-Fattah, M.K.; Abd-Elmabod, S.K.; Aldosari, A.A.; Elrys, A.S.; Mohamed, E.S. Multivariate Analysis for Assessing Irrigation Water Quality: A Case Study of the Bahr Mouise Canal, Eastern Nile Delta. Water 2020, 12, 2537. [Google Scholar] [CrossRef]
- Wandruszka, R.V. Phosphorus retention in calcareous soils and the effect of organic matter on its mobility. Geochem. Trans. 2006, 7, 6. [Google Scholar] [CrossRef]
- Nehrani, S.H.; Askari, M.S.; Saadat, S.; Delavar, M.A.; Taheri, M.; Holden, N.M. Quantification of soil quality under semi-arid agriculture in the northwest of Iran. Ecol. Indic. 2020, 108, 105770. [Google Scholar] [CrossRef]
- Mohamed, E.S.; Abu-Hashim, M.; Abdelrahman, M.A.; Schütt, B.; Lasaponara, R. Evaluating the effects of human activity over the last decades on the soil organic carbon pool using satellite imagery and GIS techniques in the Nile Delta Area, Egypt. Sustainability 2019, 11, 2644. [Google Scholar] [CrossRef]
- Zalacáin, D.; Martínez-Pérez, S.; Bienes, R.; García-Díaz, A.; Sastre-Merlín, A. Salt accumulation in soils and plants under reclaimed water irrigation in urban parks of Madrid (Spain). Agric. Water Manag. 2019, 213, 468–476. [Google Scholar] [CrossRef]
- Qadir, M.; Schubert, S. Degradation processes and nutrient constraints in sodic soils. Land Degrad. Dev. 2002, 13, 275–294. [Google Scholar] [CrossRef]
- Jacobsen, S.-E.; Jensen, C.R.; Liu, F. Improving crop production in the arid Mediterranean climate. Field Crops Res. 2012, 128, 34–47. [Google Scholar] [CrossRef]
- Food and Agriculture Organization. Salt-affected soils and their management. In Soils Bulletin; Food and Agriculture Organization: Rome, Italy, 1988; p. 39. [Google Scholar]
- Chi, C.M.; Zhao, C.W.; Sun, X.J.; Wang, Z.C. Reclamation of saline-sodic soil properties and improvement of rice (Oriza sativa L.) growth and yield using desulfurized gypsum in the west of Songnen Plain, northeast China. Geoderma 2012, 187, 24–30. [Google Scholar] [CrossRef]
- Rasouli, F.; Pouya, A.K.; Karimian, N. Wheat yield and physico-chemical properties of a sodic soil from semi-arid area of Iran as affected by applied gypsum. Geoderma 2013, 193–194, 246–255. [Google Scholar] [CrossRef]
- Temiz, C.; Cayci, G. The effects of gypsum and mulch applications on reclamation parameters and physical properties of an alkali soil. Environ. Monit. Assess. 2018, 190, 347. [Google Scholar] [CrossRef] [PubMed]
- Zakarya, Y.M.; Metwaly, M.M.; AbdelRahman, M.A.E.; Metwalli, M.R.; Koubouris, G. Optimized Land Use through Integrated Land Suitability and GIS Approach in West El-Minia Governorate, Upper Egypt. Sustainability 2021, 13, 12236. [Google Scholar] [CrossRef]
- Michalopoulos, G.; Kasapi, K.A.; Koubouris, G.; Psarras, G.; Arampatzis, G.; Hatzigiannakis, E.; Kavvadias, V.; Xiloyannis, C.; Montanaro, G.; Malliaraki, S. Adaptation of Mediterranean olive groves to climate change through sustainable cultivation practices. Climate 2020, 8, 54. [Google Scholar] [CrossRef]
- Leteinturier, B.; Herman, J.; Longueville, F.D.; Quintin, L.; Oger, R. Adaptation of a crop sequence indicator based on a land parcel management system. Agric. Ecosyst. Environ. 2006, 112, 324–334. [Google Scholar] [CrossRef]
- Singha, C.; Swain, K.C. Land Suitability Evaluation Criteria for Agricultural crop selection: A Review. Agric. Rev. 2016, 37, 125–132. [Google Scholar] [CrossRef]
- Lenz-Wiedemann, V.I.S.; Klar, C.W.; Schneider, K. Development and test of a crop growth model for application within a Global Change decision support system. Ecol. Model. 2010, 221, 314–329. [Google Scholar] [CrossRef]
- Lorenz, M.; Fürst, C.; Thiel, E. A methodological approach for deriving regional crop rotations as basis for the assessment of the impact of agricultural strategies using soil erosion as example. J. Environ. Manag. 2013, 127, S37–S47. [Google Scholar] [CrossRef]
- Abuzaid, A.S.; Jahin, H.S.; Asaad, A.A.; Fadl, M.E.; AbdelRahman, M.A.E.; Scopa, A. Accumulation of Potentially Toxic Metals in Egyptian Alluvial Soils, Berseem Clover (Trifolium alexandrinum L.), and Groundwater after Long-Term Wastewater Irrigation. Agriculture 2021, 11, 713. [Google Scholar] [CrossRef]
- Abuzaid, A.S.; AbdelRahman, M.A.E.; Fadl, M.E.; Scopa, A. Land Degradation Vulnerability Mapping in a Newly-Reclaimed Desert Oasis in a Hyper-Arid Agro-Ecosystem Using AHP and Geospatial Techniques. Agronomy 2021, 11, 1426. [Google Scholar] [CrossRef]
- AbdelRahman, M.A.E.; Rehab, H.H.; Yossif, T.M.H. Soil fertility assessment for optimal agricultural use using remote sensing and GIS technologies. Appl. Geomat. 2021, 13, 605–619. [Google Scholar] [CrossRef]











| PC Parameters | PC1 | PC2 | PC3 | PC4 |
|---|---|---|---|---|
| Eigenvalue | 5.62 | 2.02 | 1.37 | 1.02 |
| Variability (%) | 51.12 | 18.37 | 12.48 | 9.27 |
| Cumulative (%) | 51.12 | 69.49 | 81.96 | 91.24 |
| Component score coefficients | ||||
| Indicator | PC1 | PC2 | PC3 | PC4 |
| Depth | 0.64 | 0.47 | −0.44 | 0.04 |
| EC (dSm−1) | 0.49 | 0.70 | 0.36 | −0.24 |
| pH | −0.41 | 0.20 | 0.60 | 0.58 |
| ESP | 0.48 | 0.69 | 0.51 | 0.02 |
| CaCO3 | 0.28 | −0.76 | 0.52 | 0.06 |
| AN | 0.96 | −0.15 | 0.02 | −0.01 |
| AP | 0.93 | −0.05 | −0.00 | −0.23 |
| AK | 0.97 | −0.13 | 0.04 | −0.07 |
| CEC | 0.96 | −0.17 | 0.04 | 0.10 |
| OM | 0.83 | −0.34 | 0.06 | 0.24 |
| IWQI | 0.42 | 0.20 | −0.41 | 0.71 |
| KMO and Bartlett Tests | ||
|---|---|---|
| KMO Measure of Sampling Adequacy | 0.692 | |
| Bartlett Test of Sphericity | Chi-square (approx. value) | 138.160 |
| Degree of freedom (DF) | 55 | |
| p value | 0.0001 | |
| Classes | Depth | EC (dS/m) | pH | ESP | CaCO3 | AN | AP | AK | CEC | OM | IWQI |
|---|---|---|---|---|---|---|---|---|---|---|---|
| C1 | 108 | 2.22 | 8.58 | 7.01 | 2.80 | 13.55 | 8.43 | 14.18 | 9.34 | 0.38 | 30.67 |
| C2 | 80 | 1.50 | 8.37 | 4.73 | 9.04 | 63.00 | 17.40 | 413.30 | 36.84 | 1.17 | 26.50 |
| C3 | 123 | 5.32 | 8.67 | 12.76 | 3.97 | 43.60 | 12.53 | 272.13 | 32.26 | 0.93 | 37.40 |
| C4 | 150 | 7.92 | 8.37 | 14.01 | 3.77 | 68.16 | 19.41 | 409.80 | 39.42 | 0.97 | 34.28 |
| Class | Crops | |||||||||
|---|---|---|---|---|---|---|---|---|---|---|
| Wheat | Maize | Potato | Alfalfa | Citrus | ||||||
| A | B | A | B | A | B | A | B | A | B | |
| S1 | _ | _ | _ | 39.9 | _ | _ | _ | _ | _ | _ |
| S2 | 31.8 | 82.6 | 31.8 | 42.7 | 51.0 | 82.6 | 31.8 | 82.6 | 2.0 | 39.9 |
| S3 | 39.9 | _ | 39.9 | _ | 20.7 | _ | 39.9 | _ | 17.4 | 17.4 |
| S4 | 17.4 | 17.4 | 17.4 | 17.4 | 17.4 | 17.4 | 27.8 | 17.4 | 69.7 | 42.7 |
| S5 | 10.9 | _ | 10.9 | _ | 10.9 | _ | 0.5 | _ | 10.9 | _ |
| Total | 100 | 100 | 100 | 100 | 100 | 100 | 100 | 100 | 100 | 100 |
Publisher’s Note: MDPI stays neutral with regard to jurisdictional claims in published maps and institutional affiliations. |
© 2022 by the authors. Licensee MDPI, Basel, Switzerland. This article is an open access article distributed under the terms and conditions of the Creative Commons Attribution (CC BY) license (https://creativecommons.org/licenses/by/4.0/).
Share and Cite
El Behairy, R.A.; El Baroudy, A.A.; Ibrahim, M.M.; Mohamed, E.S.; Kucher, D.E.; Shokr, M.S. Assessment of Soil Capability and Crop Suitability Using Integrated Multivariate and GIS Approaches toward Agricultural Sustainability. Land 2022, 11, 1027. https://doi.org/10.3390/land11071027
El Behairy RA, El Baroudy AA, Ibrahim MM, Mohamed ES, Kucher DE, Shokr MS. Assessment of Soil Capability and Crop Suitability Using Integrated Multivariate and GIS Approaches toward Agricultural Sustainability. Land. 2022; 11(7):1027. https://doi.org/10.3390/land11071027
Chicago/Turabian StyleEl Behairy, Radwa A., Ahmed A. El Baroudy, Mahmoud M. Ibrahim, Elsayed Said Mohamed, Dmitry E. Kucher, and Mohamed S. Shokr. 2022. "Assessment of Soil Capability and Crop Suitability Using Integrated Multivariate and GIS Approaches toward Agricultural Sustainability" Land 11, no. 7: 1027. https://doi.org/10.3390/land11071027
APA StyleEl Behairy, R. A., El Baroudy, A. A., Ibrahim, M. M., Mohamed, E. S., Kucher, D. E., & Shokr, M. S. (2022). Assessment of Soil Capability and Crop Suitability Using Integrated Multivariate and GIS Approaches toward Agricultural Sustainability. Land, 11(7), 1027. https://doi.org/10.3390/land11071027

