Policy Innovation of Life Cycle Management of Industrial Land Supply in China
Abstract
:1. Introduction
2. Literature Review
2.1. Industrial Land Use Policy
2.2. Life Cycle Management
2.3. Literature Summary
3. Methods
3.1. Reconstruction of Concept
3.1.1. Life-Cycle of Industrial Land
3.1.2. Differentiated Supply of Industrial Land
3.2. Characteristics of Current Policies
3.2.1. Land Supply Method
3.2.2. Land Supply Period
3.2.3. Land Supply Price
3.2.4. Post-Supply Supervision
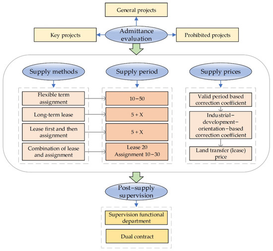
4. Policy Innovation
4.1. Policy Framework
4.2. Admittance Evaluation
4.3. Supply Method
4.4. Supply Period
4.5. Supply Price
4.6. Post-Supply Supervision
5. Conclusions
Author Contributions
Funding
Institutional Review Board Statement
Informed Consent Statement
Data Availability Statement
Conflicts of Interest
References
- Heikkila, E.J. Three questions regarding urbanization in China. J. Plan. Educ. Res. 2007, 27, 65–81. [Google Scholar] [CrossRef]
 - Lin, Y.E.; Wu, A.M. Urbanization, land development, and land financing: Evidence from Chinese cities. J. Urban Aff. 2014, 36, 354–368. [Google Scholar]
 - Gu, H.; Liu, Z.; Shen, T.; Meng, X. Modelling interprovincial migration in China from 1995 to 2015 based on an eigenvector spatial filtering negative binomial model. Popul. Space Place 2019, 25, e2253.1–e2253.12. [Google Scholar] [CrossRef]
 - Wang, M.N.; Wei, Q.Q.; Ma, X.L. Study on differentiated supply system of industrial land: A case study of Lianyungang City. Nat. Resour. Econ. China 2017, 10, 45–48. (In Chinese) [Google Scholar]
 - Liu, Y.; Fang, F.; Li, Y. Key issues of land use in China and implications for policy making. Land Use Policy 2014, 40, 6–12. [Google Scholar] [CrossRef]
 - Zhou, L.; Li, T.; Gao, Y.; Ling, Y.K.; Fan, C.J.; Hou, D.; Shen, T.Y.; Zhou, W.T. How did industrial land supply respond to transitions in state strategy? An analysis of prefecture-level cities in China from 2007 to 2016. Land Use Policy 2019, 87, 104009. [Google Scholar] [CrossRef]
 - Choy, L.; Lai, Y.; Lok, W. Economic performance of industrial development on collective land in the urbanization process in China: Empirical evidence from Shenzhen. Habitat Int. 2013, 40, 184–193. [Google Scholar] [CrossRef]
 - Li, G. Analysis of first lease and then concession of industrial land and transfer of flexible period. China Land 2016, 8, 29–30. (In Chinese) [Google Scholar]
 - Dong, Z.; Li, Y.; Balland, P.A.; Zheng, S. Industrial land policy and economic complexity of Chinese cities. Ind. Innov. 2022, 29, 367–395. [Google Scholar] [CrossRef]
 - Zhang, L.; Li, S.; Yang, Y. 70 Years of urbanization and land policy changes in the People’s Republic of China. J. Macro-Qual. Res. 2019, 7, 80–102. [Google Scholar]
 - Hu, Y.; Lu, B.; Wu, J. Value capture in industrial land renewal under the public leasehold system: A policy comparison in China. Land Use Policy 2019, 84, 59–69. [Google Scholar] [CrossRef]
 - Wang, J.; Lin, Y.; Glendinning, A.; Xu, Y. Land-use changes and land policies evolution in China’s urbanization processes. Land Use Policy 2018, 75, 375–387. [Google Scholar] [CrossRef]
 - Lambin, E.F.; Meyfroidt, P.; Rueda, X.; Blackman, A.; Bo, J.; Cerutti, P.O.; Wunder, S. Effectiveness and synergies of policy instruments for land use governance in tropical regions. Glob. Environ. Chang. 2014, 28, 129–140. [Google Scholar] [CrossRef]
 - Dai, B.; Gu, X.; Xie, B. Policy Framework and Mechanism of Life Cycle Management of Industrial Land (LCMIL) in China—ScienceDirect. Land Use Policy 2020, 99, 104997. [Google Scholar] [CrossRef]
 - Jin, B. Study on the “New Deal” for the transfer of industrial land. China Land 2016, 12, 36–37. (In Chinese) [Google Scholar]
 - He, Z.; Hua, C.; Huang, S.; Zhang, X. Independent renewal mode and Planning Management Countermeasures of industrial land in Hangzhou. Planner 2015, 31, 33–38. (In Chinese) [Google Scholar]
 - Zhao, Q.; Zhang, Z. Does China’s “increasing versus decreasing balance” land-restructuring policy restructure rural life? Evidence from Dongfan Village, Shaanxi Province. Land Use Policy 2017, 68, 649–659. [Google Scholar] [CrossRef]
 - Song, X.; Cheng, X.U.; Zhao, L.; Chen, B.; Yang, J. Review and prospect of life cycle management. Ecol. Econ. 2010, 3, 47–51. (In Chinese) [Google Scholar]
 - Turner, M.A.; Haughwout, A.; Van Der Klaauw, W. Land use regulation and welfare. Econometrica 2014, 82, 1341–1403. [Google Scholar]
 - Glaeser, E.; Gyourko, J. The economic implications of housing supply. J. Econ. Perspect. 2018, 32, 3–30. [Google Scholar] [CrossRef] [Green Version]
 - Ziegler, E.H. The case for megapolitan growth management in the 21st century: Regional urban planning and sustainable development in the USA. Int. J. Law Built Environ. 2009, 1, 105–129. [Google Scholar] [CrossRef]
 - Lubell, M.; Feiock, R.C.; De La Cruz, E.E.R. Local institutions and the politics of urban growth. Am. J. Political Sci. 2009, 53, 649–665. [Google Scholar] [CrossRef]
 - Bhatta, B. Modelling of urban growth boundary using geoinformatics. Int. J. Digit. Earth 2009, 2, 359–381. [Google Scholar] [CrossRef]
 - Wu, Y.; Zhang, X.; Skitmore, M.; Song, Y.; Hui, E. Industrial land price and its impact on urban growth: A Chinese case study. Land Use Policy 2014, 36, 199–209. [Google Scholar] [CrossRef] [Green Version]
 - Robins, F. Industry policy in East Asia. Asian Bus. Manag. 2004, 1, 291–312. [Google Scholar] [CrossRef]
 - Zhang, Q.; Du, H.; Zhong, X. Industrial land policies in Japan, South Korea and Taiwan: Changes and enlightenment. Financ. Think Tank 2019, 4, 103–114 + 142–143. (In Chinese) [Google Scholar]
 - Kim, H.; Heo, U. Comparative analysis of economic development in South Korea and Taiwan: Lessons for other developing countries. Asian Perspect 2017, 41, 17–41. [Google Scholar] [CrossRef]
 - Huang, W.J. The new spatial planning act in Taiwan: A messy shift from economic development-oriented planning to environmental conservation-oriented planning? Plan. Pract. Res. 2019, 34, 120–130. [Google Scholar] [CrossRef]
 - Cheng, A.T. Reinventing the industrial land use policy in democratized development states—A comparison of Taiwan and South Korea. Land Use Policy 2022, 112, 105857. [Google Scholar] [CrossRef]
 - Zheng, D.; Shi, M. Industrial land policy, firm heterogeneity and firm location choice: Evidence from China. Land Use Policy 2018, 76, 58–67. [Google Scholar] [CrossRef]
 - Wang, J.; Wu, Q.; Yan, S.; Guo, G.; Peng, S. China’s local governments breaking the land use planning quota: A strategic interaction perspective. Land Use Policy 2020, 92, 104434. [Google Scholar] [CrossRef]
 - Wang, Q.; Zhang, X. Three rights separation: China’s proposed rural land rights reform and four types of local trials. Land Use Policy 2017, 63, 111–121. [Google Scholar] [CrossRef]
 - Zhang, X.; Bao, H.; Skitmore, M. The land hoarding and land inspector dilemma in China: An evolutionary game theoretic perspective. Habitat Int. 2015, 46, 187–195. [Google Scholar] [CrossRef]
 - Yang, J.; Yang, Q. Growth pressures, stimulus plan and industrial land transfer. Econ. Res. J. 2016, 51, 99–113. (In Chinese) [Google Scholar]
 - Gu, Y.; Yan, Z. Discussion of commercial real estate with a short remaining period of land use rights on evaluation thoughts of income approach. Procedia Comput. Sci. 2022, 199, 103–109. [Google Scholar]
 - Wu, Y. On regional equilibrium of industrial land price and management strategy based on game theory. J. Zhejiang Univ. Humanit. Soc. Sci. 2007, 14, 37–40. [Google Scholar]
 - Chen, W.; Shen, Y.; Wang, Y.; Wu, Q. How do industrial land price variations affect industrial diffusion? Evidence from a spatial analysis of China. Land Use Policy 2018, 71, 384–394. [Google Scholar] [CrossRef]
 - Xie, H.; Chen, Q.; Lu, F.; Wu, Q.; Wang, W. Spatial-temporal disparities, saving potential and influential factors of industrial land use efficiency: A case study in urban agglomeration in the middle reaches of the Yangtze River. Land Use Policy 2018, 75, 518–529. [Google Scholar] [CrossRef]
 - Xie, H.; Li, X.; Chen, Y.; Fan, Y. Environmental impacts of land use planning based on an ecological security method in Ongniud Banner, Inner Mongolia. Resour. Sci. 2010, 32, 57–63. [Google Scholar]
 - Eisenbeis, D. Brownfield Redevelopment and Coordinated Land Use Planning Policy in Portland, Oregon and Düsseldorf, North Rhine-Westphalia; Organization for Economic Co-operation and Development (OECD): Paris, France, 2015; pp. 2–34. [Google Scholar]
 - Wang, B.; Tian, L.; Yao, Z. Institutional uncertainty, fragmented urbanization and spatial lock-in of the peri-urban area of China: A case of industrial land redevelopment in Panyu. Land Use Policy 2018, 72, 241–249. [Google Scholar] [CrossRef]
 - Cai, M. Revenue, time horizon, and land allocation in China. Land Use Policy 2017, 62, 101–112. [Google Scholar] [CrossRef] [Green Version]
 - Qiang, H. Beijing programme for supply-side structural reform. Qianxian 2018, 11, 69–71. (In Chinese) [Google Scholar]
 - Assies, J.A. Introduction paper to SETAC-Europe workshop on environmental life cycle analysis of products. In Life-Cycle Assessment, Proceedings of a SETAC-Europe Workshop on Environmental Life Cycle Assessment of Products, Leiden, The Netherlands, 2–3 December 1991; Springer: Berlin, Germany, 1992. [Google Scholar]
 - Joensuu, T.; Leino, R.; Heinonen, J.; Saari, A. Developing buildings’ life cycle assessment in circular economy-comparing methods for assessing carbon footprint of reusable components. Sustain. Cities Soc. 2022, 77, 103499. [Google Scholar] [CrossRef]
 - Shi, X.; Li, X. A symbiosis-based life cycle management approach for sustainable resource flows of industrial ecosystem. J. Clean. Prod. 2019, 226, 324–335. [Google Scholar] [CrossRef]
 - Jorgensen, T.H. Towards more sustainable management systems: Through life cycle management and integration. J. Clean. Prod. 2008, 16, 1071–1080. [Google Scholar] [CrossRef]
 - Liang, W.; Lu, M.; Zhang, H. Housing prices raise wages: Estimating the unexpected effects of land supply regulation in China. J. Hous. Econ. 2016, 33, 70–81. [Google Scholar] [CrossRef]
 - Ren, L.; Li, J.; Ma, R.; Ning, A. Study on establishment of withdrawal mechanism for industrial land in development zone: A case study of Ningbo free trade zone. Ecol. Econ. 2016, 32, 111–116 + 112. (In Chinese) [Google Scholar]
 - Luo, Y.; Wu, Q. On the reform of differentiated supply system of industrial land: Based on the investigation of Jiangsu, Zhejiang and Guangdong. In Proceedings of the 10th Cross Strait Land Symposium, Hong Kong, China, 25 August 2018; pp. 10–19. (In Chinese). [Google Scholar]
 - Ding, G.; Li, J.; Zhang, H. Countermeasures for industrial land efficiency-enhancing: Taking Jiangxi Yichun Industrial Park as an example. China Land 2015, 1, 41–43. (In Chinese) [Google Scholar]
 - Sun, Y.; Ma, A.; Su, H.; Su, S.; Chen, F.; Wang, W.; Weng, M. Does the establishment of development zones really improve industrial land use efficiency? Implications for China’s high-quality development policy. Land Use Policy 2020, 90, 104265. [Google Scholar] [CrossRef]
 - Li, L.; Huang, P.; Ma, G. Misallocation of land resources and productivity differences in industrial enterprises in China. Manag. World 2016, 8, 86–96. (In Chinese) [Google Scholar]
 - Chen, Y.; Henderson, J.V.; Cai, W. Political favoritism in China’s capital markets and its effect on city sizes. J. Urban Econ. 2017, 98, 69–87. [Google Scholar] [CrossRef] [Green Version]
 - Meijers, E.J.; Burger, M.J. Spatial structure and productivity in US metropolitan areas. Environ. Plan. A 2010, 42, 1383–1402. [Google Scholar] [CrossRef] [Green Version]
 - Li, W.; Sun, B.; Zhao, J.; Zhang, T. Economic performance of spatial structure in Chinese prefecture regions: Evidence from night-time satellite imagery. Habitat Int. 2018, 76, 29–39. [Google Scholar] [CrossRef]
 - Yan, S.; Peng, J.; Wu, Q. Exploring the non-linear effects of city size on urban industrial land use efficiency: A spatial econometric analysis of cities in eastern China. Land Use Policy 2020, 99, 104944. [Google Scholar] [CrossRef]
 - Lou, J.; Zhao, X.; Wang, L.; Zhu, F.; Jin, P. Industrial land supply based on enterprise life cycle: A case study of Jiangsu Province. Mod. Urban Res. 2017, 10, 18–24. (In Chinese) [Google Scholar]
 - Ardiwijaya, V.S.; Sumardi, T.P.; Suganda, E.; Temenggung, Y.A. Rejuvenating idle land to sustainable urban form: Case study of Bandung metropolitan area, Indonesia. Procedia Environ. Sci. 2015, 28, 176–184. [Google Scholar] [CrossRef] [Green Version]
 - Gao, J.; Qiao, W.; Ji, Q.; Yu, C.; Sun, J.; Ma, Z. Intensive-use-oriented identification and optimization of industrial land readjustment during transformation and development: A case study of Huai’an, China. Habitat Int. 2021, 118, 102451. [Google Scholar] [CrossRef]
 - Guo, G.; Peng, Z.; Zhou, Z. Impact of industrial enterprise type of macro perspective on industrial land use efficiency. Resour. Environ. Yangtze Basin 2019, 28, 4–12. (In Chinese) [Google Scholar]
 - Xu, W.; Yang, L. Evaluating the urban land use plan with transit accessibility. Sustain. Cities Soc. 2019, 45, 474–485. [Google Scholar] [CrossRef]
 - Yao, L. Exploration on the optimization of post grant supervision mechanism of transferred land. Shanghai Real Estate 2016, 7, 24–26. (In Chinese) [Google Scholar]
 - Yang, C. Experience of promoting quality and efficiency improvement of idle and inefficient industrial land in advanced areas. Ind. City 2021, 6, 52–55. (In Chinese) [Google Scholar]
 - Mao, B.; Cheng, M.; Liu, Z.; Xun, W.; Sheng, X. Discussion on the reform path of Shenyang industrial land mechanism from the perspective of industrial innovation and transformation. Planner 2021, 37, 17–22. (In Chinese) [Google Scholar]
 - Tian, Y.; Zhou, D.; Jiang, G. A new quality management system of admittance indicators to improve industrial land use efficiency in the Beijing−Tianjin−Hebei region. Land Use Policy 2021, 107, 105456. [Google Scholar] [CrossRef]
 - Wang, K.; Li, G.; Liu, H. Does natural resources supervision improve construction land use efficiency: Evidence from China. Land Use Policy 2021, 297, 113317. [Google Scholar] [CrossRef]
 







| City | Policy Innovation | Year | 
|---|---|---|
| Shenzhen City, Guangdong Province | Differentiated supply methods and differentiated land prices | 2013 | 
| Hangzhou, Zhejiang Province | Differentiated access | 2014 | 
| Suzhou City, Jiangsu Province | Flexible term assignment | 2016 | 
| Shanghai | Lease first and then assignment | 2017 | 
| Foshan City, Guangdong Province | Life cycle management | 2017 | 
| Changzhou City, Jiangsu Province | Double contracts management | 2020 | 
| Land Supply Mode | Policy Innovation | Applicable Situations | 
|---|---|---|
| Flexible term assignment | The local government transfers the land use rights to the user within the statutory period. | General industrial projectsimportant industrial projects | 
| Long-term lease | The local government leases the land use rights to the user during the contract period. | General industrial projectsstandardized factory projects | 
| Lease first and then assignment | The local government leases the land use rights to the user first, and then assigns this to the user when the project output benefits meet the requirements. | General industrial projectsstandardized factory projects | 
| Combination of lease and assignment | The local government lease part of the land use rights to users and then assign the other part to users. | Large-scale, multi-plot and long-term projects | 
| Land Supply Method | Contract Period (Year) | Maximum Period (Year) | Illustration | 
|---|---|---|---|
| Flexible term assignment | 10–50 | 50 | 10–30 years for general industrial projects 30 to 50 years for important industrial projects  | 
| Long-term lease | 5 + X | 20 | Lease for 5 years first, then up to 15 years after meeting the requirements | 
| Lease first and then assignment | 5 + X | Lease 5 Assignment 25  | Lease for 5 years first, then assignment for up to 25 years after meeting the requirements | 
| Combination of lease and assignment | Lease 20 Assignment 10–30  | Lease 20 Assignment 30  | Half of the land is leased for a maximum of 20 years, and the other half is assigned for a maximum of 30 years | 
| Flexible Lease Term | The Ratio of the Flexible Land Price to the 50-Year Land Price under the Current Lease Valuation Method | The Ratio of the Flexible Land Price to the 50-Year Land Price under the Linear Conversion Method | 
|---|---|---|
| 10 | 41.85% | 20.00% | 
| 20 | 67.79% | 40.00% | 
| 30 | 83.86% | 60.00% | 
| 50 | 93.82% | 80.00% | 
Publisher’s Note: MDPI stays neutral with regard to jurisdictional claims in published maps and institutional affiliations.  | 
© 2022 by the authors. Licensee MDPI, Basel, Switzerland. This article is an open access article distributed under the terms and conditions of the Creative Commons Attribution (CC BY) license (https://creativecommons.org/licenses/by/4.0/).
Share and Cite
Luo, Y.; Li, C.; Zhi, J.; Wu, Q.; Yao, J. Policy Innovation of Life Cycle Management of Industrial Land Supply in China. Land 2022, 11, 859. https://doi.org/10.3390/land11060859
Luo Y, Li C, Zhi J, Wu Q, Yao J. Policy Innovation of Life Cycle Management of Industrial Land Supply in China. Land. 2022; 11(6):859. https://doi.org/10.3390/land11060859
Chicago/Turabian StyleLuo, Yao, Chen Li, Junjun Zhi, Qun Wu, and Jiajing Yao. 2022. "Policy Innovation of Life Cycle Management of Industrial Land Supply in China" Land 11, no. 6: 859. https://doi.org/10.3390/land11060859
APA StyleLuo, Y., Li, C., Zhi, J., Wu, Q., & Yao, J. (2022). Policy Innovation of Life Cycle Management of Industrial Land Supply in China. Land, 11(6), 859. https://doi.org/10.3390/land11060859
        
                                                