Research on the Influence Mechanism of Street Vitality in Mountainous Cities Based on a Bayesian Network: A Case Study of the Main Urban Area of Chongqing
Abstract
:1. Introduction
2. Methodology
2.1. Bayesian Network
2.2. Modeling and Validation of Bayesian Network Model for Street Vitality in a Mountain City
3. BN Node Selection and Data Collection
3.1. BN Node Selection
3.2. Data Collection
4. Results
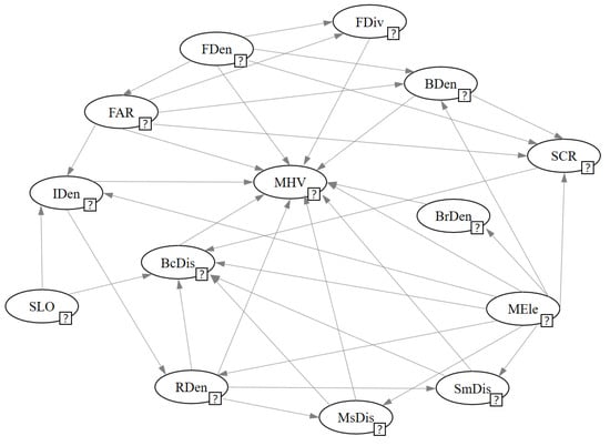
4.1. BN Structure Analysis
4.2. Single-Factor Analysis
4.2.1. Forward Inference
4.2.2. Sensitivity Analysis
4.3. Multifactor Combination Analysis
5. Discussion
5.1. Limitation and Further Possibilities of the Methodology Used in This Study
5.2. Possible Innovations in This Study
6. Conclusions
Author Contributions
Funding
Institutional Review Board Statement
Informed Consent Statement
Conflicts of Interest
Appendix A. Calculation Method of Influencing Factors of Street Vitality
Appendix B
| Node Variable | Value Range | Discrete Points | Discrete State |
|---|---|---|---|
| SLen | [20.0932, 716.7265] | 213.5299, 405.4799 | 1 = short, 2 = moderate, 3 = long |
| Mele | [164.5557, 411.8496] | 247.9944, 303.6890 | 1 = low, 2 = moderate, 3 = high |
| SLO | [0.0000, 0.6086] | 0.0682, 0.1794 | 1 = low, 2 = moderate, 3 = high |
| GVR | [0.0016, 0.8578] | 0.2352, 0.4494 | 1 = low, 2 = moderate, 3 = high |
| SVR | [0.0000, 0.6329] | 0.2352, 0.4494 | 1 = low, 2 = moderate, 3 = high |
| FDen | [0.0000, 1953.2066] | 206.2459, 602.9701 | 1 = low, 2 = moderate, 3 = high |
| FDiv | [0.0000, 2.3844] | 0.7385, 1.5838 | 1 = low, 2 = moderate, 3 = high |
| SCR | [0.0692, 0.9246] | 0.4361, 0.6107 | 1 = low, 2 = moderate, 3 = high |
| LFac | Discrete data | Discrete data | 0 = none, 1 = exist |
| BcDis | [0.0000, 9624.5830] | 1434.5387, 3235.9474 | 1 = near, 2 = moderate, 3 = far |
| SmDis | [16.9713, 6007.8322] | 950.2655, 2041.5915 | 1 = near, 2 = moderate, 3 = far |
| BsDen | [0.0000, 0.0622] | 0.0022, 0.0084 | 1 = low, 2 = moderate, 3 = high |
| BrDen | [0.0000, 39.5468] | 2.2026, 6.8567 | 1 = low, 2 = moderate, 3 = high |
| MsDis | [1.4028, 2052.0572] | 391.4430, 765.3989 | 1 = near, 2 = moderate, 3 = far |
| RDen | [1.0888, 9.1561] | 4.9703, 6.5272 | 1 = low, 2 = moderate, 3 = high |
| BDen | [0.0000, 0.9706] | 0.3299, 0.7698 | 1 = low, 2 = moderate, 3 = high |
| FAR | [0.0000, 31.9485] | 3.9370, 11.8514 | 1 = low, 2 = moderate, 3 = high |
| IDen | [2.2676, 39.8717] | 15.5843, 24.1685 | 1 = low, 2 = moderate, 3 = high |
| MHV | [51.0000, 192.0000] | 165.1358 | 1 = low, 2 = high |
References
- Jacob, J. The Death and Life of Great American Cities; Modern Library: New York, NY, USA, 1993; p. 2. [Google Scholar]
- Gehl, J.; Gemze, L. Public Spaces—Public Life. Urban Des. Int. 1996, 2, 1. [Google Scholar]
- Montgomery, J. Making a city: Urbanity, vitality and urban design. J. Urban. Des. 2007, 3, 93–161. [Google Scholar] [CrossRef]
- Jalaladdini, S.; Oktay, D. Urban Public Spaces and Vitality: A Socio-Spatial Analysis in the Streets of Cypriot Towns. In Proceedings of the Asia Pacific International Conference on Environment-Behaviour Studies (AicE-Bs), Famagusta, Cyprus, 7–9 December 2011. [Google Scholar] [CrossRef] [Green Version]
- March, A.; Rijal, Y.; Wilkinson, S. Measuring Building Adaptability and Street Vitality. Plan. Pract. Res. 2012, 27, 1–22. [Google Scholar] [CrossRef]
- Samvati, S.; Nikookhooy, M.; Saiedizadi, M. The Role of Vitality and Viability of Urban Streets in Enhancement the Quality of Pedestrian—Oriented Urban Venues (Case Study: Buali Sina Street, Hamedan, Iran). J. Basic Appl. Sci. Res. 2013, 3, 554–561. [Google Scholar]
- De Nadai, M.; Staiano, J.; Larcher, R.; Sebe, N.; Quercia, D.; Lepri, B. The Death and Life of Great Italian Cities: A Mobile Phone Data Perspective. In Proceedings of the 25th International Conference on World Wide Web (WWW), Montreal, QC, Canada, 11–15 May 2016. [Google Scholar] [CrossRef] [Green Version]
- Tu, W.; Zhu, T.; Xia, J.; Zhou, Y.; Lai, Y.; Jiang, J.; Li, Q. Portraying the spatial dynamics of urban vibrancy using multisource urban big data. Comput. Environ. Urban Syst. 2020, 80, 101428. [Google Scholar] [CrossRef]
- Hasan, S.; Satish, V. Urban activity pattern classification using topic models from online geo-location data. Transp. Res. Part C-Emerg. Technol. 2014, 44, 363–381. [Google Scholar] [CrossRef]
- Kim, K.-S.; Kojima, I.; Ogawa, H. Discovery of local topics by using latent spatio-temporal relationships in geo-social media. Int. J. Geogr. Inf. Sci. 2016, 30, 1899–1922. [Google Scholar] [CrossRef]
- Liu, X.; He, J.; Yao, Y.; Zhang, J.; Liang, H.; Wang, H.; Hong, Y. Classifying urban land use by integrating remote sensing and social media data. Int. J. Geogr. Inf. Sci. 2017, 31, 1675–1696. [Google Scholar] [CrossRef]
- Tussyadiah, I.P. A Concept of Location-Based Social Network Marketing. J. Travel Tour. Mark. 2012, 29, 205–220. [Google Scholar] [CrossRef]
- Jin, X.; Long, Y.; Sun, W.; Lu, Y.; Yang, X.; Tang, J. Process funding Evaluating cities’ vitality and identifying ghost cities in China with emerging geographical data. Cities 2017, 63, 98–109. [Google Scholar] [CrossRef]
- Lin, L.; Moudon, A.V. Objective versus subjective measures of the built environment, which are most effective in capturing associations with walking? Health Place 2010, 16, 339–348. [Google Scholar] [CrossRef] [PubMed]
- Ewing, R.; Handy, S.; Ross, C.B.; Clemente, O.; Winston, E. Identifying and Measuring Urban Design Qualities Related to Walkability. J. Phys. Act. Health 2006, 3, S223–S240. [Google Scholar] [CrossRef] [PubMed]
- Yue, Y.; Zhuang, Y.; Yeh, A.G.O.; Xie, J.; Ma, C.; Li, Q. Measurements of POI-based mixed use and their relationships with neighbourhood vibrancy. Int. J. Geogr. Inf. Sci. 2017, 31, 658–675. [Google Scholar] [CrossRef] [Green Version]
- Wu, C.; Ye, X.; Ren, F.; Du, Q. Check-in behaviour and spatio-temporal vibrancy: An exploratory analysis in Shenzhen, China. Cities 2018, 77, 104–116. [Google Scholar] [CrossRef]
- Ye, Y.; Richards, D.; Lu, Y.; Song, X.; Zhuang, Y.; Zeng, W.; Zhong, T. Measuring daily accessed street greenery: A human-scale approach for informing better urban planning practices. Landsc. Urban Plan. 2019, 191, 103434. [Google Scholar] [CrossRef]
- Chang, X.; Yeh, A.G.; Zhang, A. Analyzing spatial relationships between urban land use intensity and urban vitality at street block level: A case study of five Chinese megacities. Landsc. Urban Plan. 2020, 193, 103669. [Google Scholar] [CrossRef]
- Mehta, V. Lively Street: Determining environmental characteristic to support social behavior. J. Plan. Educ. Res. 2007, 27, 165–187. [Google Scholar] [CrossRef]
- Gehl, J.; Kaefer, L.J.; Reigstad, S. Close encounters with buildings. Urban Des. Int. 2006, 11, 29–47. [Google Scholar] [CrossRef]
- Xu, X.; Xu, X.; Guan, P.; Ren, Y.; Wang, W.; Xu, N. The Cause and Evolution of Urban Street Vitality under the Time Dimension: Nine Cases of Streets in Nanjing City, China. Sustainability 2018, 10, 2797. [Google Scholar] [CrossRef] [Green Version]
- Borst, H.C.; Miedema, H.M.E.; de Vries, S.I.; Graham, J.M.A.; van Dongen, J.E.F. Relationships between street characteristics and perceived attractiveness for walking reported by elderly people. J. Environ. Psychol. 2008, 28, 353–361. [Google Scholar] [CrossRef]
- Harvey, C.W. Measuring Streetscape Design for Livability Using Spatial Data and Methods. Master’s Thesis, State Agricultural College, University of Vermont, Ann Arbor, MI, USA, 16 July 2014. [Google Scholar]
- Sarkar, C.; Webster, C.; Pryor, M.; Tang, D.; Melbourne, S.; Zhang, X.; Liu, J. Exploring associations between urban green, street design and walking: Results from the Greater London boroughs. Landsc. Urban Plan. 2015, 143, 112–125. [Google Scholar] [CrossRef]
- Ye, Y.; van Nes, A. Quantitative tools in urban morphology: Combining space syntax, spacematrix and mixed-use index in a GIS framework. Urban Morphol. 2014, 18, 97–118. [Google Scholar]
- Gil, E.; Ahn, Y.; Kwon, Y. Tourist Attraction and Points of Interest (POIs) Using Search Engine Data: Case of Seoul. Sustainability 2020, 12, 17. [Google Scholar] [CrossRef]
- Li, X.; Zhang, C.; Li, W.; Ricard, R.; Meng, Q.; Zhang, W. Assessing street-level urban greenery using Google Street View and a modified green view index. Urban For. Urban. Green. 2015, 14, 675–685. [Google Scholar] [CrossRef]
- Zhang, F.; Wu, L.; Zhu, D.; Liu, Y. Social sensing from street-level imagery: A case study in learning spatio-temporal urban mobility patterns. ISPRS-J. Photogramm. Remote Sens. 2019, 153, 48–58. [Google Scholar] [CrossRef]
- Chen, L.; Lu, Y.; Sheng, Q.; Ye, Y.; Wang, R.; Liu, Y. Estimating pedestrian volume using Street View images: A large-scale validation test. Comput. Environ. Urban Syst. 2020, 81, 101481. [Google Scholar] [CrossRef]
- Zeng, C.; Song, Y.; He, Q.; Shen, F. Spatially explicit assessment on urban vitality: Case studies in Chicago and Wuhan. Sustain. Cities Soc. 2018, 40, 296–306. [Google Scholar] [CrossRef]
- Sahu, A.R.; Palei, S.K. Real-time fault diagnosis of HEMM using Bayesian Network: A case study on drag system of dragline. Eng. Fail. Anal. 2020, 118, 104917. [Google Scholar] [CrossRef]
- Alobaidi, A.; Mahmood, N.T. Modified Full Bayesian Networks Classifiers for Medical Diagnosis. In Proceedings of the 2013 International Conference on Advanced Computer Science Applications and Technologies (ACSAT), Kuching, Malaysia, 23–24 December 2013. [Google Scholar]
- Spyroglou, L.I.; Spock, G.; Rigas, A.G.; Paraskakis, E.N. Evaluation of Bayesian classifiers in asthma exacerbation prediction after medication discontinuation. BMC Res. Notes 2018, 11, 522. [Google Scholar] [CrossRef] [Green Version]
- Dlamini, W.M. A Bayesian belief network analysis of factors influencing wildfire occurrence in Swaziland. Environ. Model. Softw. 2010, 25, 199–208. [Google Scholar] [CrossRef]
- Furlan, E.; Slanzi, D.; Torresan, S.; Critto, A.; Marcomini, A. Multi-scenario analysis in the Adriatic Sea: A GIS-based Bayesian network to support maritime spatial planning. Sci. Total Environ. 2020, 703, 134972. [Google Scholar] [CrossRef] [PubMed]
- Chee, Y.E.; Wilkinson, L.; Ann, E.N.; Pedro, F.Q.; John, E.F.; Hall, D.; Kimberli, J.P.; Rumpff, L. Modelling spatial and temporal changes with GIS and Spatial and Dynamic Bayesian Networks. Environ. Model. Softw. 2016, 82, 108–120. [Google Scholar] [CrossRef]
- Jaafari, A.; Gholami, D.M.; Eric, K.Z. A Bayesian modeling of wildfire probability in the Zagros Mountains, Iran. Ecol. Inform. 2017, 39, 32–44. [Google Scholar] [CrossRef]
- Stelzenmueller, V.; Lee, J.; Garnacho, E.; Rogers, S.I. Assessment of a Bayesian Belief Network-GIS framework as a practical tool to support marine planning. Mar. Pollut. Bull. 2010, 60, 1743–1754. [Google Scholar] [CrossRef]
- Pearl, J. Probabilistic reasoning in intelligent systems: Networks of plausible inference. Comput. Sci. Artif. Intell. 1988, 70, 1022–1027. [Google Scholar]
- Dormann, C.; Elith, J.; Bacher, S.; Buchmann, C.; Carl, G.; Carre, G.; Jaime, R.G.M.; Gruber, B.; Lafourcade, B.; Pedro, J.L.; et al. Collinearity: A review of methods to deal with it and a simulation study evaluating their performance. Ecography 2013, 36, 27–46. [Google Scholar] [CrossRef]
- Hair, J.F.; Black, W.C.; Babin, B.J.; Anderson, R.E.; Tatham, R.L. Multivariate Data Analysis, 6th ed.; Pearson Prentice Hall: Upper Saddle River, NJ, USA, 2006. [Google Scholar]
- Cooper, G.F.; Herskovits, E. A bayesian method for the induction of probabilistic networks from data. Mach. Learn. 1992, 9, 309–347. [Google Scholar] [CrossRef]
- Spirtes, P.; Glymour, C. An Algorithm for Fast Recovery of Sparse Causal Graphs. Soc. Sci. Comput. Rev. 1991, 9, 62–72. [Google Scholar] [CrossRef] [Green Version]
- Dempster, A.P. Maximum likelihood from incomplete data via the EM algorithm. Comput. Stat. Data Anal. 1977, 39, 1–38. [Google Scholar] [CrossRef]
- Lauritzen, S.L. The EM algorithm for graphical association models with missing data. Comput. Stat. Data Anal. 1995, 19, 191–201. [Google Scholar] [CrossRef]
- Rodriguez, J.D.; Perez, A.; Lozano, J.A. Sensitivity Analysis of k-Fold Cross Validation in Prediction Error Estimation. IEEE Trans. Pattern Anal. Mach. Intell. 2010, 32, 569–575. [Google Scholar] [CrossRef] [PubMed]
- Goutte, C.; Gaussier, E. A Probabilistic Interpretation of Precision, Recall and F-Score, with Implications for Evaluation. In Advances in Information Retrieval; Springer: Berlin/Heidelberg, Germany, 2005. [Google Scholar]
- Bradley, A.P. The use of the area under the roc curve in the evaluation of machine learning algorithms. Pattern Recognit. 1997, 30, 1145–1159. [Google Scholar] [CrossRef] [Green Version]
- Wu, W.; Wang, J.; Li, C.; Wang, M. The Geography of City Liveliness and Consumption: Evidence from Location-Based Big Data; Lse Research Online Documents on Economics; London School of Economics and Political Science, LSE Library: London, UK, 2016. [Google Scholar]
- Zhang, J.; Heng, C.K.; Malone-Lee, L.C.; Hii, D.J.C.; Janssen, P.; Leung, K.S.; Tan, B.K. Evaluating environmental implications of density: A comparative case study on the relationship between density, urban block typology and sky exposure. Autom. Constr. 2012, 22, 90–101. [Google Scholar] [CrossRef]
- Harvey, C.; Aultman-Hall, L.; Hurley, S.E.; Troy, A. Effects of skeletal streetscape design on perceived safety. Landsc. Urban. Plan. 2015, 142, 18–28. [Google Scholar] [CrossRef] [Green Version]
- Lauritzen, S.L.; Spiegelhalter, D.J. Local Computations with Probabilities on Graphical Structures and Their Application to Expert Systems. J. R. Stat. Soc. 1988, 50, 157–224. [Google Scholar] [CrossRef]








| Terminology | Meaning and Examples |
|---|---|
| Node | Refers to variables in the BN model. They can be either discrete or continuous. |
| Arc | The directed arrow between nodes indicates direct influence between two nodes. |
| State | Refers to the different values of the node variables. |
| CPT | Demonstrates the conditional probability of each node under the influence of its parent node set, reflecting the strength of the causal relationship. |
| Parent Node | In simple terms, represents the cause node. If there is a directed arc between two nodes, then the one emitting the arrow is said to be the parent node. |
| Child Node | In simple terms, represents the result node. If there is a directed arc between two nodes, then the one pointed to by the arrow is said to be a child node. |
| Descendant Node | Any node that a node can reach through a directed chain is called the descendant node of that node. |
| Root Node | When a node has only descendant nodes and no parent node, the node is said to be the root node in the BN. |
| Ancestor Node | Any node that points to a node through a directed chain is called an ancestor nodes of that node. |
| Evidence Node | When the actual state of a node is observed or some decision is made for that node, setting that node as an evidence node, it can only have a unique value with probability 1 at that point. |
| Target Node | When performing inference, only certain nodes in the network may be of interest. By setting these nodes as targets, only updates to the target nodes are observed when inference is performed, given the evidence nodes. When no target node is set, all nodes are targets by default. |
| Perspective | Influencing Aspects | Influencing Factors | Symbol | Quantification Methods | Discretization Classification |
|---|---|---|---|---|---|
| Street characteristics | Horizontal interface characteristics | Street length | SLen | Calculated by Arcgis | short, moderate, long |
| Elevation * | MEle | Calculated by Arcgis | low, moderate, high | ||
| Longitudinal slope * | SLO | Average height difference/street length | low, moderate, high | ||
| Comfortability | Green view ratio | GVR | Area of greenery/area of streetscape | low, moderate, high | |
| Sky view ratio | SVR | Area of sky/area of streetscape | low, moderate, high | ||
| Mixed use of function | Functional density | FDen | Number of POIs/street length | low, moderate, high | |
| Functional diversity | FDiv | Shannon entropy of the POI category | low, moderate, high | ||
| Safety | Surround close ratio | SCR | Vertical enclosure area/street view area | low, moderate, high | |
| Lighting facilities | LFac | / | none, exist | ||
| Location | Distance to the nearest commercial center | BcDis | Calculated by Arcgis | near, moderate, far | |
| Distance to the nearest shopping mall | SmDis | Calculated by Arcgis | near, moderate, far | ||
| Surrounding environment | Accessibility | Density of bus stops | BsDen | Number of stops/length of streets | low, moderate, high |
| Density of bus lines | BrDen | Line length/street length | low, moderate, high | ||
| Distance to the nearest metro station | MsDis | Calculated by Arcgis | near, moderate, far | ||
| Road density | RDen | Total length of roads in the buffer zone/1 km buffer zone area | low, moderate, high | ||
| Intensity of surrounding development | Building density | BDen | Building footprint/50 m buffer area | low, moderate, high | |
| Building floor area ratio | FAR | Building floor area/50 m buffer zone area | low, moderate, high | ||
| Street texture | Intersection density | IDen | Number of intersections/1 km buffer zone area | low, moderate, high |
| Vitality Measurement Indicators/Influencing Factors | Data Support | Data Sources |
|---|---|---|
| MHV | LBS data | Baidu map |
| SLen RDen IDen | Road network data | Open street map |
| MEle SLO | Elevation data | Geospatial data cloud |
| GVR SVR SCR LFac | Street View image data | Baidu map |
| FDen FDiv BcDis SmDis MsDis BsDen | POI data | Baidu map |
| BrDen | Bus route data | City data group |
| BDen FAR | Building vector data | A map |
| Variables | SLen | Mele | SLO | GVR | SVR | FDen | FDiv | SCR | LFac | BcDis | SmDis | BsDen | BrDen | MsDis | RDen | BDen | FAR | IDen | Mean VIF |
|---|---|---|---|---|---|---|---|---|---|---|---|---|---|---|---|---|---|---|---|
| VIF1 | 1.41 | 1.29 | 1.16 | 2.78 | 14.83 | 1.64 | 1.65 | 14.5 | 1.02 | 2.17 | 1.68 | 1.09 | 1.23 | 1.19 | 6.09 | 2.41 | 2.46 | 6.83 | 3.64 |
| VIF2 | 1.4 | 1.28 | 1.16 | 2.75 | / | 1.6 | 1.61 | 3.61 | 1.02 | 2.13 | 1.68 | 1.09 | 1.23 | 1.19 | 6.08 | 2.4 | 2.46 | 6.83 | 2.33 |
| F1-Score | AUC | |
|---|---|---|
| MHV = High | 0.9195 | 0.9693 |
| MHV = Low | 0.9191 | 0.9693 |
| E | Q | Initial Probability of Q | Posterior Probability of Q | Probability Increase Value | ||
|---|---|---|---|---|---|---|
| E = 3 | E = 2 | E = 1 | ||||
| MEle | MHV = High | 0.4909 | 0.4736 | 0.5350 | 0.4193 | 0.1157 |
| SLO | 0.5406 | 0.5035 | 0.4844 | 0.0562 | ||
| FDen | 0.4664 | 0.4466 | 0.5421 | 0.0955 | ||
| FDiv | 0.4789 | 0.5179 | 0.5945 | 0.1156 | ||
| SCR | 0.4663 | 0.5034 | 0.5615 | 0.0952 | ||
| BcDis | 0.5475 | 0.5490 | 0.4491 | 0.0984 | ||
| SmDis | 0.5748 | 0.5442 | 0.4645 | 0.1103 | ||
| BrDen | 0.4762 | 0.4926 | 0.5183 | 0.0421 | ||
| MsDis | 0.5655 | 0.5160 | 0.4827 | 0.0828 | ||
| RDen | 0.4323 | 0.4777 | 0.5783 | 0.1460 | ||
| BDen | 0.4242 | 0.4492 | 0.5456 | 0.0963 | ||
| FAR | 0.4146 | 0.4157 | 0.5295 | 0.1138 | ||
| IDen | 0.3983 | 0.4809 | 0.5744 | 0.1761 | ||
| Nodes | Sensitivity Coefficient | Ranking |
|---|---|---|
| FDen | 0.0934 | 1 |
| MEle | 0.0908 | 2 |
| FAR | 0.0743 | 3 |
| SLO | 0.0508 | 4 |
| SmDis | 0.0262 | 5 |
| FDiv | 0.0227 | 6 |
| RDen | 0.0197 | 7 |
| IDen | 0.0191 | 8 |
| BDen | 0.0175 | 9 |
| BrDen | 0.0173 | 10 |
| MsDis | 0.0147 | 11 |
| BcDis | 0.0061 | 12 |
| SCR | 0.0028 | 13 |
| Root Node | Number | Evidence (E) | MAP | P (MAP|E) | Degree of Influence | Group Ranking | Overall Ranking |
|---|---|---|---|---|---|---|---|
| MEle | 1 | MEle = M, IDen = H, RDen = H, MsDis = N, BcDis = N | MHV = H | 0.7763 | 0.2854 | 1 | 3 |
| 2 | MEle = M, IDen = H, RDen = H, SmDis = N, BcDis = N | MHV = H | 0.7734 | 0.2825 | 2 | 5 | |
| 3 | MEle = M, IDen = H, RDen = H, BcDis = N | MHV = H | 0.7509 | 0.2600 | 3 | 6 | |
| 4 | MEle = M, IDen = H, BcDis = N | MHV = H | 0.7365 | 0.2456 | 4 | 7 | |
| 5 | MEle = M, RDen = H, SmDis = N, BcDis = N | MHV = H | 0.7018 | 0.2109 | 5 | 11 | |
| MEle | 6 | MEle = M, RDen = H, MsDis = N, BcDis = N | MHV = H | 0.6943 | 0.2034 | 6 | 12 |
| 7 | MEle = M, RDen = H, BcDis = N | MHV = H | 0.6873 | 0.1964 | 7 | 14 | |
| 8 | MEle = M, IDen = H, RDen = H, SmDis = N | MHV = H | 0.6669 | 0.1760 | 8 | 18 | |
| 9 | MEle = M, BDen = H, SCR = H, BcDis = N | MHV = H | 0.6668 | 0.1759 | 9 | 19 | |
| 10 | MEle = M, IDen = H, RDen = H, MsDis = N | MHV = H | 0.6595 | 0.1686 | 10 | 21 | |
| 11 | MEle = M, IDen = H, RDen = H | MHV = H | 0.6433 | 0.1524 | 11 | 25 | |
| 12 | MEle = M, SmDis = N, BcDis = N | MHV = H | 0.6376 | 0.1467 | 12 | 27 | |
| 13 | MEle = M, IDen = H | MHV = H | 0.6319 | 0.1410 | 13 | 29 | |
| 14 | MEle = M, MsDis = N, BcDis = N | MHV = H | 0.6055 | 0.1146 | 14 | 31 | |
| 15 | MEle = M, RDen = H, SmDis = N | MHV = H | 0.6048 | 0.1139 | 15 | 32 | |
| 16 | MEle = M, BcDis = N | MHV = H | 0.6012 | 0.1103 | 16 | 34 | |
| 17 | MEle = M, RDen = H, MsDis = N | MHV = H | 0.5942 | 0.1033 | 17 | 37 | |
| 18 | MEle = M, RDen = H | MHV = H | 0.5917 | 0.1008 | 18 | 38 | |
| 19 | MEle = M, BDen = H | MHV = H | 0.5873 | 0.0964 | 19 | 39 | |
| 20 | MEle = M, SmDis = N | MHV = H | 0.5696 | 0.0787 | 20 | 42 | |
| 21 | MEle = M, MsDis = N | MHV = H | 0.5453 | 0.0544 | 21 | 45 | |
| 22 | MEle = M | MHV = H | 0.5350 | 0.0441 | 22 | 46 | |
| 23 | MEle = M, BRDen = H | MHV = H | 0.5331 | 0.0422 | 23 | 47 | |
| SLO | 24 | SLO = M, IDen = H, RDen = H, SmDis = N, BcDis = N | MHV = H | 0.7236 | 0.2327 | 1 | 9 |
| 25 | SLO = M, IDen = H, RDen = H, MsDis = N, BcDis = N | MHV = H | 0.7191 | 0.2282 | 2 | 10 | |
| 26 | SLO = M, IDen = H, RDen = H, BcDis = N | MHV = H | 0.6939 | 0.2030 | 3 | 13 | |
| 27 | SLO = M, IDen = H, RDen = H, SmDis = N | MHV = H | 0.6573 | 0.1664 | 4 | 22 | |
| 28 | SLO = H, IDen = H, RDen = H, MsDis = N | MHV = H | 0.6333 | 0.1424 | 5 | 28 | |
| 29 | SLO = M, IDen = H, RDen = H | MHV = H | 0.6184 | 0.1275 | 6 | 30 | |
| 30 | SLO = M, BcDis = N | MHV = H | 0.6002 | 0.1093 | 7 | 35 | |
| 31 | SLO = M, IDen = H | MHV = H | 0.6046 | 0.1137 | 8 | 33 | |
| FDen | 32 | FDen = M, FAR = M, IDen = H, RDen = H, SmDis = N, BcDis = N | MHV = H | 0.8172 | 0.3263 | 1 | 1 |
| 33 | FDen = M, FAR = M, IDen = H, RDen = H, MsDis = N, BcDis = N | MHV = H | 0.7892 | 0.2983 | 2 | 2 | |
| 34 | FDen = M, FAR = M, IDen = H, RDen = H, BcDis = N | MHV = H | 0.7757 | 0.2848 | 3 | 4 | |
| FDen | 35 | FDen = M, FAR = M, IDen = H, RDen = H, SmDis = N | MHV = H | 0.7264 | 0.2355 | 4 | 8 |
| 36 | FDen = M, FAR = M, SCR = H, BcDis = N | MHV = H | 0.6830 | 0.1921 | 5 | 15 | |
| 37 | FDen = M, FAR = M, IDen = H, RDen = H | MHV = H | 0.6733 | 0.1824 | 6 | 16 | |
| 38 | FDen = M, FAR = M, IDen = H, RDen = H, MsDis = N | MHV = H | 0.6708 | 0.1799 | 7 | 17 | |
| 39 | FDen = M, FAR = M, FDiv = H | MHV = H | 0.6646 | 0.1737 | 8 | 20 | |
| 40 | FDen = M, FAR = M, IDen = H | MHV = H | 0.6524 | 0.1615 | 9 | 23 | |
| 41 | FDen = M, Bden = H, SCR = H, BcDis = N | MHV = H | 0.6444 | 0.1535 | 10 | 24 | |
| 42 | FDen = M, SCR = H, BcDis = N | MHV = H | 0.6405 | 0.1496 | 11 | 26 | |
| 43 | FDen = M, FAR = M, BDen = M | MHV = H | 0.5958 | 0.1049 | 12 | 36 | |
| 44 | FDen = M, FAR = M | MHV = H | 0.5848 | 0.0939 | 13 | 40 | |
| 45 | FDen = M, BDen = H | MHV = H | 0.5698 | 0.0789 | 14 | 41 | |
| 46 | FDen = M, FDiv = H | MHV = H | 0.5646 | 0.0737 | 15 | 43 | |
| 47 | FDen = M | MHV = H | 0.5534 | 0.0625 | 16 | 44 |
Publisher’s Note: MDPI stays neutral with regard to jurisdictional claims in published maps and institutional affiliations. |
© 2022 by the authors. Licensee MDPI, Basel, Switzerland. This article is an open access article distributed under the terms and conditions of the Creative Commons Attribution (CC BY) license (https://creativecommons.org/licenses/by/4.0/).
Share and Cite
Wang, H.; Tang, J.; Xu, P.; Chen, R.; Yao, H. Research on the Influence Mechanism of Street Vitality in Mountainous Cities Based on a Bayesian Network: A Case Study of the Main Urban Area of Chongqing. Land 2022, 11, 728. https://doi.org/10.3390/land11050728
Wang H, Tang J, Xu P, Chen R, Yao H. Research on the Influence Mechanism of Street Vitality in Mountainous Cities Based on a Bayesian Network: A Case Study of the Main Urban Area of Chongqing. Land. 2022; 11(5):728. https://doi.org/10.3390/land11050728
Chicago/Turabian StyleWang, Hongyu, Jian Tang, Pengpeng Xu, Rundong Chen, and Haona Yao. 2022. "Research on the Influence Mechanism of Street Vitality in Mountainous Cities Based on a Bayesian Network: A Case Study of the Main Urban Area of Chongqing" Land 11, no. 5: 728. https://doi.org/10.3390/land11050728
APA StyleWang, H., Tang, J., Xu, P., Chen, R., & Yao, H. (2022). Research on the Influence Mechanism of Street Vitality in Mountainous Cities Based on a Bayesian Network: A Case Study of the Main Urban Area of Chongqing. Land, 11(5), 728. https://doi.org/10.3390/land11050728
