Involution Effect: Does China’s Rural Land Transfer Market Still Have Efficiency?
Abstract
:1. Introduction
2. Literature Review
3. Theoretical Analysis and Research Hypothesis
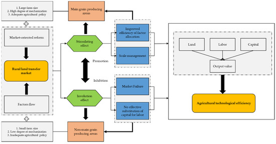
3.1. The Stimulating Effect
3.2. The Involution Effect
3.3. Regional Differences
4. Data Description and Model Construction
4.1. Data
4.2. Variables
4.3. Model
5. Empirical Analysis Results
5.1. Agricultural Technical Efficiency
5.2. The Full-Sample Regression
5.3. The Time Period Analysis
5.4. The Regional Analysis
6. Conclusions
Author Contributions
Funding
Institutional Review Board Statement
Informed Consent Statement
Data Availability Statement
Acknowledgments
Conflicts of Interest
References
- Deng, X.; Xu, D.; Zeng, M.; Qi, Y. Does outsourcing affect agricultural productivity of farmer households? Evidence from China. China Agric. Econ. Rev. 2020, 12, 673–688. [Google Scholar] [CrossRef]
- Aldieri, L.; Brahmi, M.; Chen, X.; Vinci, C.P. Knowledge spillovers and technical efficiency for cleaner production: An economic analysis from agriculture innovation. J. Clean. Prod. 2021, 320, 128830. [Google Scholar] [CrossRef]
- Dolev, Y.; Kimhi, A. Do family farms really converge to a uniform size? The role of unobserved farm efficiency. Aust. J. Agric. Resour. Econ. 2010, 54, 119–136. [Google Scholar] [CrossRef]
- Kopp, R.J.; Smith, V.K. Frontier production function estimates for steam electric generation: A comparative analysis. South. Econ. J. 1980, 46, 1049–1059. [Google Scholar] [CrossRef]
- Solow, R.M. A contribution to the theory of economic growth. Q. J. Econ. 1956, 70, 65–94. [Google Scholar] [CrossRef]
- Kung, J.K.-S. Off-Farm Labor Markets and the Emergence of Land Rental Markets in Rural China. J. Comp. Econ. 2002, 30, 395–414. [Google Scholar] [CrossRef]
- Yu, X.; Yin, X.; Liu, Y.; Li, D. Do Agricultural Machinery Services Facilitate Land Transfer? Evidence from Rice Farmers in Sichuan Province, China. Land 2021, 10, 466. [Google Scholar] [CrossRef]
- Liu, Y.; Yan, B.; Wang, Y.; Zhou, Y. Will land transfer always increase technical efficiency in China?—A land cost perspective. Land Use Policy 2019, 82, 414–421. [Google Scholar] [CrossRef]
- Smith, A. The Wealth of Nations: An Inquiry into the Nature and Causes of the Wealth of Nations; Harriman House Limited: Petersfield, UK, 2010. [Google Scholar]
- Lu, S.; Wang, H. Market-oriented reform and land use efficiency: Evidence from a regression discontinuity design. Land Use Policy 2022, 115, 106006. [Google Scholar] [CrossRef]
- Cheng, W.; Xu, Y.; Zhou, N.; He, Z.; Zhang, L. How did land titling affect China’s rural land rental market? Size, composition and efficiency. Land Use Policy 2019, 82, 609–619. [Google Scholar] [CrossRef]
- Zhou, N.; Cheng, W.; Zhang, L. Land rights and investment incentives: Evidence from China’s Latest Rural Land Titling Program. Land Use Policy 2022, 117, 106126. [Google Scholar] [CrossRef]
- Qian, L.; Lu, H.; Gao, Q.; Lu, H. Household-owned farm machinery vs. outsourced machinery services: The impact of agricultural mechanization on the land leasing behavior of relatively large-scale farmers in China. Land Use Policy 2022, 115, 106008. [Google Scholar] [CrossRef]
- Tongwei, Q.; Luo, B.; Choy, S.B.; Li, Y.; He, Q. Do land renting-in and its marketization increase labor input in agriculture? Evidence from rural China. Land Use Policy 2020, 99, 104820. [Google Scholar] [CrossRef]
- Zhang, J.; Mishra, A.K.; Zhu, P.; Li, X. Land rental market and agricultural labor productivity in rural China: A mediation analysis. World Dev. 2020, 135, 105089. [Google Scholar] [CrossRef]
- Lu, H.; Xie, H.; He, Y.; Wu, Z.; Zhang, X. Assessing the impacts of land fragmentation and plot size on yields and costs: A translog production model and cost function approach. Agric. Syst. 2018, 161, 81–88. [Google Scholar] [CrossRef]
- Deininger, K.; Jin, S. The potential of land rental markets in the process of economic development: Evidence from China. J. Dev. Econ. 2005, 78, 241–270. [Google Scholar] [CrossRef]
- Kijima, Y.; Tabetando, R. Efficiency and equity of rural land markets and the impact on income: Evidence in Kenya and Uganda from 2003 to 2015. Land Use Policy 2020, 91, 104416. [Google Scholar] [CrossRef] [Green Version]
- Tu, V.H.; Kopp, S.W.; Trang, N.T.; Hong, N.B.; Yabe, M. Land accumulation: An option for improving technical and environmental efficiencies of rice production in the Vietnamese Mekong Delta. Land Use Policy 2021, 108, 105678. [Google Scholar] [CrossRef]
- Koirala, K.H.; Mishra, A.; Mohanty, S. Impact of land ownership on productivity and efficiency of rice farmers: The case of the Philippines. Land Use Policy 2016, 50, 371–378. [Google Scholar] [CrossRef]
- Tan, S.-H.; Zhang, R.-X.; Tan, Z.-C. Grassland rental markets and herder technical efficiency: Ability effect or resource equilibration effect? Land Use Policy 2018, 77, 135–142. [Google Scholar] [CrossRef] [Green Version]
- Han, W.; Zhang, Z.; Zhang, X.; He, L. Farmland rental participation, agricultural productivity, and household income: Evidence from rural China. Land 2021, 10, 899. [Google Scholar] [CrossRef]
- Chandio, A.A.; Jiang, Y.; Gessesse, A.T.; Dunya, R. The Nexus of Agricultural Credit, Farm Size and Technical Efficiency in Sindh, Pakistan: A Stochastic Production Frontier Approach. J. Saudi Soc. Agric. Sci. 2019, 18, 348–354. [Google Scholar] [CrossRef]
- Manjunatha, A.V.; Anik, A.R.; Speelman, S.; Nuppenau, E.A. Impact of land fragmentation, farm size, land ownership and crop diversity on profit and efficiency of irrigated farms in India. Land Use Policy 2013, 31, 397–405. [Google Scholar] [CrossRef]
- Huy, H.T.; Nguyen, T.T. Cropland rental market and farm technical efficiency in rural Vietnam. Land Use Policy 2019, 81, 408–423. [Google Scholar] [CrossRef]
- Zhang, J.; Mishra, A.K.; Hirsch, S. Market-oriented agriculture and farm performance: Evidence from rural China. Food Policy 2021, 100, 102023. [Google Scholar] [CrossRef]
- Kagin, J.; Taylor, J.E.; Yúnez-Naude, A. Inverse productivity or inverse efficiency? Evidence from Mexico. J. Dev. Stud. 2016, 52, 396–411. [Google Scholar] [CrossRef]
- Ferreira, M.D.P.; Féres, J.G. Farm size and Land use efficiency in the Brazilian Amazon. Land Use Policy 2020, 99, 104901. [Google Scholar] [CrossRef]
- Sen, A.K. An aspect of Indian agriculture. Econ. Wkly. 1962, 14, 243–246. [Google Scholar]
- Carletto, C.; Savastano, S.; Zezza, A. Fact or artifact: The impact of measurement errors on the farm size–productivity relationship. J. Dev. Econ. 2013, 103, 254–261. [Google Scholar] [CrossRef]
- Deininger, K.; Zegarra, E.; Lavadenz, I. Determinants and impacts of rural land market activity: Evidence from Nicaragua. World Dev. 2003, 31, 1385–1404. [Google Scholar] [CrossRef]
- Henderson, H. Considering technical and allocative efficiency in the inverse farm size–productivity relationship. J. Agric. Econ. 2015, 66, 442–469. [Google Scholar] [CrossRef]
- Ali, D.A.; Deininger, K. Is there a farm size–productivity relationship in African agriculture? Evidence from Rwanda. Land Econ. 2015, 91, 317–343. [Google Scholar] [CrossRef]
- Wineman, A.; Jayne, T.S. Factor market activity and the inverse farm size-productivity relationship in Tanzania. J. Dev. Stud. 2021, 57, 443–464. [Google Scholar] [CrossRef]
- Heltberg, R. Rural market imperfections and the farm size—productivity relationship: Evidence from Pakistan. World Dev. 1998, 26, 1807–1826. [Google Scholar] [CrossRef]
- Kleinwechter, U.; Grethe, H. Trade policy impacts under alternative land market regimes in rural China. China Econ. Rev. 2012, 23, 1071–1089. [Google Scholar] [CrossRef]
- Zhang, L.; Feng, S.; Heerink, N.; Qu, F.; Kuyvenhoven, A. How do land rental markets affect household income? Evidence from rural Jiangsu, PR China. Land Use Policy 2018, 74, 151–165. [Google Scholar] [CrossRef]
- Britos, B.; Hernandez, M.A.; Robles, M.; Trupkin, D.R. Land market distortions and aggregate agricultural productivity: Evidence from Guatemala. J. Dev. Econ. 2022, 155, 102787. [Google Scholar] [CrossRef]
- Daymard, A. Land rental market reforms: Can they increase outmigration from agriculture? Evidence from a quantitative model. World Dev. 2022, 154, 105865. [Google Scholar] [CrossRef]
- Zhllima, E.; Rama, K.; Imami, D. Agriculture land markets in transition-The inherited challenge of the post-communist land reform in Albania. Land Use Policy 2021, 107, 105509. [Google Scholar] [CrossRef]
- Lu, Y.; Kuang, Y. China’s Farmland Transfer “Involution” Trap and Its Solutions. Issues Agric. Econ. 2018, 9, 33–43. [Google Scholar]
- Han, H.; Li, H.; Zhao, L. Determinants of Factor Misallocation in Agricultural Production and Implications for Agricultural Supply-side Reform in China. China World Econ. 2018, 26, 22–42. [Google Scholar] [CrossRef]
- Adamopoulos, T.; Restuccia, D. The size distribution of farms and international productivity differences. Am. Econ. Rev. 2014, 104, 1667–1697. [Google Scholar] [CrossRef] [Green Version]
- Ito, J.; Nishikori, M.; Toyoshi, M.; Feuer, H.N. The contribution of land exchange institutions and markets in countering farmland abandonment in Japan. Land Use Policy 2016, 57, 582–593. [Google Scholar] [CrossRef]
- Chari, A.; Liu, E.M.; Wang, S.-Y.; Wang, Y. Property rights, land misallocation, and agricultural efficiency in China. Rev. Econ. Stud. 2021, 88, 1831–1862. [Google Scholar] [CrossRef]
- Gao, X.; Shi, X.; Fang, S. Property rights and misallocation: Evidence from land certification in China. World Dev. 2021, 147, 105632. [Google Scholar] [CrossRef]
- Hayami, Y.; Ruttan, V.W. Agricultural Development: An International Perspective; Johns Hopkins University Press: Baltimore, MD, USA, 1971. [Google Scholar]
- Qiu, T.; Choy, S.B.; Luo, B. Is small beautiful? Links between agricultural mechanization services and the productivity of different-sized farms. Appl. Econ. 2022, 54, 430–442. [Google Scholar] [CrossRef]
- Chen, T.; Rizwan, M.; Abbas, A. Exploring the Role of Agricultural Services in Production Efficiency in Chinese Agriculture: A Case of the Socialized Agricultural Service System. Land 2022, 11, 347. [Google Scholar] [CrossRef]
- Feng, L.; Zhang, M.; Li, Y.; Jiang, Y. Satisfaction principle or efficiency principle? Decision-making behavior of peasant households in China’s rural land market. Land Use Policy 2020, 99, 104943. [Google Scholar] [CrossRef]
- Batiese, G.E. Frontier production functions and technical efficiency: A survey of empirical applications in agricultural economics. Agric. Econ. 1992, 7, 185–208. [Google Scholar] [CrossRef]







| Data Classification | Variable Code | Variable Meaning | Minimum | Maximum | Mean | Std. Dev. | Variable Coefficient |
|---|---|---|---|---|---|---|---|
| Output | output | Agricultural output value (unit: CNY 100 million). | 35.2115 | 3574.3345 | 943.8076 | 704.6391 | 0.7466 |
| Input | land | Crop Sown Area (unit: 1000 Ha). | 88.6000 | 14,910.1000 | 5404.854 | 3713.6080 | 0.6871 |
| labor | Primary industry employees (unit: ten thousand). | 37.0900 | 3050.0000 | 872.2232 | 623.0488 | 0.7143 | |
| machinery | Total power of agricultural machinery (unit: million kW). | 94.0000 | 13,353.000 | 3184.9100 | 2846.5360 | 0.8938 | |
| fertilizer | Chemical fertilizer application amount (unit: ten thousand tons). | 5.5000 | 716.0900 | 186.2003 | 142.9647 | 0.7678 | |
| irrigated | Irrigated Area (unit: 1000 Ha). | 109.2430 | 6177.5900 | 2101.5850 | 1585.3430 | 0.7544 | |
| The rural land transfer market | rate | The transfer rate of rural land. | 0.0136 | 0.8734 | 0.2273 | 0.1751 | 0.7703 |
| scale | The scale of labor-per-capita operation (unit: Mu). * | 1.5544 | 20.8014 | 5.7913 | 3.5425 | 0.6117 | |
| Control variable | affected | The proportion of affected area of crops (affected area of crops/sown area of crops). | 0 | 0.9356 | 0.2046 | 0.1483 | 0.7248 |
| support | The proportion of government funds supporting agriculture and rural areas (expenditure on agriculture, forestry, and water conservancy/expenditure in local general public budgets). | 0.0213 | 0.1897 | 0.1048 | 0.0332 | 0.3168 | |
| education | Education level (proportion of the rural population with junior high school education or above). | 0.2553 | 0.7939 | 0.5454 | 0.1015 | 0.1861 | |
| price | The agricultural producer price index. | 98.7500 | 235.0130 | 153.2206 | 33.0766 | 0.2159 | |
| sown | The proportion of grain sown. Area (grain sown area/crop sown area). | 0.3281 | 0.9708 | 0.6546 | 0.1302 | 0.1989 |
| Coefficient | Standard Error | T-Value | |
|---|---|---|---|
| Constant term | −2.1796 *** | 0.8682 | −2.5106 |
| lnland | 0.0827 ** | 0.2370 | 2.3487 |
| lnlabor | 1.6926 *** | 0.2053 | 8.2441 |
| lnmachinery | 0.3813 * | 0.2219 | 1.7181 |
| lnfertilizer | 1.2207 *** | 0.3939 | 3.0987 |
| lnirrigated | −0.4331 | 0.3193 | −1.3563 |
| lnlandlnlabor | 0.0010 | 0.0351 | 0.0290 |
| lnlandlnmachinery | −0.0750 *** | 0.0217 | −3.4572 |
| lnlandlnfertilizer | −0.1641 *** | 0.0312 | −5.2526 |
| lnlandlnirrigated | 0.0937 * | 0.0530 | 1.7682 |
| lnlaborlnmachinery | −0.0067 | 0.0411 | −0.1622 |
| lnlaborlnfertilizer | −0.3379 *** | 0.0448 | −7.5395 |
| lnlaborlnirrigated | 0.2487 *** | 0.0776 | 3.2038 |
| lnmachinerylnfertilizer | −0.1603 ** | 0.0698 | −2.2981 |
| lnmachinerylnirrigated | 0.1582 * | 0.0836 | 1.8926 |
| lnfertilizerlnirrigated | 0.0982 ** | 0.0413 | 2.3811 |
| (lnland)2 | 0.1592 *** | 0.0569 | 2.7984 |
| (lnlabor)2 | 0.0053 * | 0.0518 | 1.9016 |
| (lnmachinery)2 | −0.0785 ** | 0.0657 | −1.9947 |
| (lnfertilizer)2 | 0.0536 | 0.0588 | 0.9113 |
| (lnirrigated)2 | −0.1680 * | 0.0927 | −1.8118 |
| σ2 | 0.0544 *** | 0.0035 | 15.6198 |
| γ | 0.9490 *** | 0.0064 | 148.7661 |
| log likelihood function | 607.5737 | ||
| LR test of the one-sided error | 987.5726 | ||
| 2006–2020 | ||||||
|---|---|---|---|---|---|---|
| Model 1 | Model 2 | |||||
| Coefficient | Standard Error | Z-Value | Coefficient | Standard Error | Z-Value | |
| rate | −0.0831 *** | 0.0055 | −14.9900 | - | - | - |
| scale | - | - | - | −0.0053 *** | 0.0005 | −10.7800 |
| affected | 0.0157 *** | 0.0051 | 3.0800 | 0.0186 *** | 0.0055 | 3.3600 |
| support | 0.0303 | 0.0331 | 0.9200 | 0.0369 | 0.0401 | 0.9200 |
| education | −0.0686 *** | 0.0151 | −4.5300 | −0.1138 *** | 0.0259 | −4.4000 |
| price | −0.0003 *** | 0.0000 | −10.7300 | −0.0004 *** | 0.0000 | −11.4300 |
| sown | −0.0016 | 0.0096 | −0.1700 | −0.0394 | 0.0133 | −2.9600 |
| _cons | 0.7568 *** | 0.0100 | 75.9600 | 0.7597 *** | 0.0148 | 51.4900 |
| Log likelihood | 1249.7393 | 1217.6068 | ||||
| Wald chi2(6) | 1924.2600 | 1567.5100 | ||||
| Prob > chi2 | 0.0000 | 0.0000 | ||||
| obs | 450 | 450 | ||||
| 2006–2010 | 2011–2015 | 2016–2020 | 2006–2010 | 2011–2015 | 2016–2020 | |
|---|---|---|---|---|---|---|
| Model 3 | Model 4 | Model 5 | Model 6 | Model 7 | Model 8 | |
| rate | 0.0104 *** (0.0024) | 0.0168 *** (0.0020) | −0.0236 *** (0.0058) | - | - | - |
| scale | - | - | - | 0.0053 *** (0.0003) | −0.0007 *** (0.0001) | −0.0006 *** (0.0002) |
| affected | −0.0015 (0.0013) | 0.0025 (0.0021) | −0.0055 (0.0038) | −0.0035 (0.0025) | 0.0035 * (0.0021) | −0.0050 (0.0034) |
| support | 0.0980 *** (0.0097) | 0.0176 (0.0120) | 0.0795 ** (0.0369) | 0.1444 *** (0.0220) | 0.0658 *** (0.0169) | 0.0793 *** (0.0234) |
| education | −0.0012 (0.0024) | −0.0108 *** (0.0034) | −0.2708 *** (0.0075) | −0.1413 *** (0.0052) | −0.0126 *** (0.0046) | −0.2514 *** (0.0061) |
| price | 0.0001 *** (0.0000) | 0.0002 *** (0.0000) | 0.00001 (0.0000) | 0.0003 *** (0.0000) | 0.0003 *** (0.0000) | −0.00001 (0.0000) |
| sown | 0.0251 *** (0.0019) | 0.0339 *** (0.0021) | −0.0154 (0.0095) | 0.0182 *** (0.0064) | 0.0354 *** (0.0039) | −0.0181*** (0.0067) |
| _cons | 0.6661 *** (0.0020) | 0.7564 *** (0.0033) | 0.8147 *** (0.0151) | 0.6713 *** (0.0055) | 0.7515 *** (0.0046) | 0.8029 *** (0.0101) |
| Log likelihood | 563.3098 | 543.5896 | 475.5012 | 490.8162 | 534.4865 | 486.3330 |
| Wald chi2(6) | 527.4400 | 690.0500 | 3584.0800 | 1649.8100 | 537.1300 | 3597.5800 |
| Prob > chi2 | 0.0000 | 0.0000 | 0.0000 | 0.0000 | 0.0000 | 0.0000 |
| obs | 150 | 150 | 150 | 150 | 150 | 150 |
| Main Grain Producing Areas | Non-Main Grain Producing Areas | Main Grain Producing Areas | Non-Main Grain Producing Areas | |
|---|---|---|---|---|
| Model 9 | Model 10 | Model 11 | Model 12 | |
| rate | 0.0998 *** (0.0087) | −0.1881 *** (0.0169) | - | - |
| scale | - | - | 0.0062 *** (0.0008) | −0.0067 *** (0.0015) |
| affected | −0.0070 (0.0072) | 0.0148 (0.0106) | −0.0160 * (0.0082) | 0.0178 (0.0126) |
| support | −0.1000 ** (0.0466) | 0.0850 (0.0842) | −0.0958 * (0.0549) | 0.0584 (0.0998) |
| education | 0.1275 *** (0.0320) | −0.1078 ** (0.0524) | 0.1582 *** (0.0369) | −0.2080 *** (0.0609) |
| price | 0.00001 (0.0000) | −0.0003 *** (0.0000) | 0.0002 *** (0.0000) | −0.0006 *** (0.0001) |
| sown | −0.0341 (0.0222) | −0.0134 (0.0295) | 0.0152 (0.0245) | −0.1013 *** (0.0360) |
| _cons | 0.6837 *** (0.0269) | 0.8034 *** (0.0574) | 0.5592 *** (0.0484) | 0.9415 *** (0.0618) |
| Log likelihood | 580.6030 | 587.8498 | 555.4321 | 547.2447 |
| Wald chi2(6) | 666.7500 | 847.6600 | 461.0600 | 537.2300 |
| Prob > chi2 | 0.0000 | 0.0000 | 0.0000 | 0.0000 |
| obs | 195 | 255 | 195 | 255 |
Publisher’s Note: MDPI stays neutral with regard to jurisdictional claims in published maps and institutional affiliations. |
© 2022 by the authors. Licensee MDPI, Basel, Switzerland. This article is an open access article distributed under the terms and conditions of the Creative Commons Attribution (CC BY) license (https://creativecommons.org/licenses/by/4.0/).
Share and Cite
Yuan, S.; Wang, J. Involution Effect: Does China’s Rural Land Transfer Market Still Have Efficiency? Land 2022, 11, 704. https://doi.org/10.3390/land11050704
Yuan S, Wang J. Involution Effect: Does China’s Rural Land Transfer Market Still Have Efficiency? Land. 2022; 11(5):704. https://doi.org/10.3390/land11050704
Chicago/Turabian StyleYuan, Shichao, and Jian Wang. 2022. "Involution Effect: Does China’s Rural Land Transfer Market Still Have Efficiency?" Land 11, no. 5: 704. https://doi.org/10.3390/land11050704
APA StyleYuan, S., & Wang, J. (2022). Involution Effect: Does China’s Rural Land Transfer Market Still Have Efficiency? Land, 11(5), 704. https://doi.org/10.3390/land11050704

