Next Article in Journal
Managing Land Carrying Capacity: Key to Achieving Sustainable Production Systems for Food Security
Previous Article in Journal
A Multitemporal Fragmentation-Based Approach for a Dynamics Analysis of Agricultural Terraced Systems: The Case Study of Costa Viola Landscape (Southern Italy)
 
 
Font Type:
Arial Georgia Verdana
Font Size:
Aa Aa Aa
Line Spacing:
Column Width:
Background:
Article

Confirmatory Analysis of the Effect of Socioeconomic Factors on Ecosystem Service Value Variation Based on the Structural Equation Model—A Case Study in Sichuan Province

1
School of Architecture and Urban Planning, Chongqing University, Chongqing 400044, China
2
School of Civil Engineering and Architecture, Southwest University of Science and Technology, Mianyang 621010, China
3
Key Laboratory of New Technology for Construction of Cites in Mountain Area, Chongqing University, Chongqing 400045, China
*
Author to whom correspondence should be addressed.
Land 2022, 11(4), 483; https://doi.org/10.3390/land11040483
Submission received: 16 February 2022 / Revised: 22 March 2022 / Accepted: 23 March 2022 / Published: 26 March 2022
(This article belongs to the Topic Climate Change and Environmental Sustainability)

Abstract

Understanding the regional distribution characteristics of ecological service values (ESV) and their driving factors can provide background information and scientific basis for regional environmental protection policy. This paper adopted the revised equivalent factor method to calculate the ESV of Sichuan province in 2015 and 2020, and the spatial distribution and variation characteristics of the ESV were identified accordingly. Then, the structural equation model (SEM) was used to explore the effects of socioeconomic factors on ESVs in Sichuan Province. The results show that the ESV in Sichuan Province increased by 2521.45 million USD during the period, an increase of approximately 0.67%. The western area had higher ESV values compared to the eastern area, with eastern Sichuan showing a downward trend and the cities in western Sichuan showing an upward trend. The factors of population, affluence, and science and technology can indirectly affect ESV through affecting land use and cover, and this indirect effect is stronger than the direct effect on regional ESV. Among them, the effect of population is the strongest, followed by affluence, and science and technology is the weakest. The result of this paper also suggests that it is necessary to propose differentiated ecological protection policies in eastern and western Sichuan Province to achieve the coordinated development of society, economy, and environment.

1. Introduction

Ecological services (ES) refer to the benefits obtained by human beings directly or indirectly from the ecosystem, which is the basis for the survival and development of human society [1,2]. In order to objectively reflect the value of the existing natural ecosystem and the impacts of human exploitation and utilization of the natural ecosystem, the study of ecosystem services by means of economics was introduced [2,3,4]. Ecosystem service value assessment is a quantitative analysis method that monetizes ecosystem functions and reflects them in economic form, helping us to effectively recognize and protect the existing natural ecosystem [5,6].
The concept of maintaining ecological balance and promoting the coordinated development of regional economy and environment has long been a consensus [7,8]. Quantitative analysis of the change of regional ecological service value has been increasingly popular because it can provide background information and a scientific basis for land use management decisions. Evaluating the changes in ESV and identifying the key driving factors that cause changes are essential to making effective environment management policies and maximizing ecosystem service values in a region [9,10].
Initially, Costanza [2], Daily [1], and De Groot et al. [11] conducted a comprehensive and systematic study on the evaluation of global ecosystem services and scientifically defined the principles and methods for the assessment of ecosystem services value. In 2001, the United Nations imitated the Millennium Ecological Assessment Project (MEAP), which had promoted the development of ecological assessment research [12]. Subsequently, many studies perfected the relevant evaluation method of ESV and evaluated the ESV of different regions, different scales, and different types. For example, R. de Groot [9] established the Land Ecosystem Services Assessment Database (ESVD), which provides an important reference for assessing the value of ecosystem services. Kubiszewski et al. [13] estimated the future global value of ecosystem services depending on the development scenario and provided details for every country. Other studies have also used data from this global study to produce regional estimates, such as the case of Asia and the Pacific [14]. In China, Xie et al. [15,16,17] proposed a table of ecosystem-services equivalent factors for China by conducting a questionnaire survey among Chinese ecologists.
At the same time, many studies explored the influence of factors on ESV. Some studies identified the effect of land use and cover change (LUCC) on ESVs. While estimating the impacts of LUCC on ESVs in the Upper Blue Nile basin of Ethiopia, Gashaw et al. [18] found that the impacts of LUCC changes on specific ecosystem services are tremendous. Estoque and Murayama [19] found that the decrease of forest area resulted in the decrease of ecological service value in Baguio city, Philippines. Polasky et al. [20] found that the rapid expansion of agricultural land resulted in the decrease of ecological service value in Minnesota in the US. Zhong et al. [21] found that freshwater lakes play an important role in improving the ecological service value of the city. Recently, with the background of emphasizing the harmonious development of regional ecology, economy and society, many studies have analyzed the effect of socioeconomic factors on the changes in ESVs. The effect of socioeconomic factors such as urbanization, population, and GDP on variations of regional ecological services value were identified [10,20,21,22,23,24,25]. For example, in the urban agglomerations of the Yangtze River Economic Belt, the population and urbanization are recognized as having the most negative impact on ESV [10]. Zhou et al. [24] also point out that GDP can also change land use patterns and then have a significant negative effect on regional ESV. Hernández-Blanco et al. [25] reviewed the past economic, environmental, and social developments in Latin America and the Caribbean and identified the complex relationships between them, and they predicted future scenarios for the value of ecosystem services in Latin America and the Caribbean by 2050.
Although the effects of LUCC and socioeconomic factors on ESV are widely explored, most models are simply linear correlation analyses with observable socioeconomic indicators. There are few studies that have organized these observable indicators into a systematic structure. A common limitation of these studies is that the causality between dependent variables cannot be reflected in their results, which is not conducive to understanding the influence mechanism of socioeconomic indicators on ecological service value from a systematic perspective. The structural equation model (SEM) is regarded as a powerful multivariate analysis tool that has great potential in ecological research as data accessibility continues to increase. However, it remains challenging even though it was introduced to the ecological community decades ago [26]. Regardless of its rapidly increased application in ecological research, well-established models remain rare. In fact, well-established models can serve as a prior model, as this has been extensively used in psychometrics, behavioral science, business, and marketing research [27]. There is an overlooked yet valuable opportunity for ecologists to establish an SEM representing the complex network of any ecosystem [26].
To this end, this study selected Sichuan Province as a research area, which is a typical area in southwest China where there are great differences in socioeconomic conditions and land use and cover. Meanwhile, this study adopted the structural equation model (SEM) to construct a system model that could reflect the complex dependency relationship of observable variables. In this paper, 183 county-level cities were used as statistical regions so as to provide a more specific reference for ES management decisions and proposing a targeted regional environmental protection policy.

2. Materials and Methods

The research framework is showed in Figure 1, which briefly illustrates how to evaluate the change of ESVs and quantitatively analyze the relationship between socioeconomic development, LUCC, and variations in ESV. This paper collected basic data and employed the equivalent factor method to calculate the ESVs of Sichuan Province in 2015 and 2020. Then, the magnitude and spatial characteristics of ESV variations were analyzed accordingly. Next, based on STIRPAT (Stochastic Impacts by Regression on Population, Affluence and Technology), the model selected corresponding socioeconomic indicators. Afterwards, SEM was employed to explain the effect of those socioeconomic factors on LUCC and variations of ESV. Finally, specific targeted suggestions are discussed based on regional differentiation in socioeconomic and environment background.

2.1. Study Area and Data Source

Sichuan province is located in the hinterland of southwest China, on the upper reaches of the Yangtze River. The province covers an area of 486,000 square kilometers and has a population of 83.75 million. Due to the transition zone between the Qinghai–Tibet plateau and the Yangtze River plain, Sichuan province has a variety of landscapes, such as plains, hills, mountains, and plateaus. In general, there are great differences between the east and the west of Sichuan, with high-altitude mountains and plateaus in the west and low-altitude plains in the east, as shown in Figure 2.
Multiple types of data are used in this study, including land and cover use data, socioeconomic data, and food price and yield data. The land use and cover data come from a Landsat 8 remote sensing image of Sichuan province, downloaded from the Resources and Environment Data Cloud Platform [28]. The socioeconomic and crop yield data of cities are from the statistical yearbook of Sichuan province, released by the Sichuan Provincial Bureau of Statistics [29]. The food price data are obtained through the food price monitoring and analysis tool provided by the Food and Agriculture Organization of the United Nations [30].

2.2. Equivalent Factor Method

The study referred to the equivalent factor method, proposed by Costanza et al. [2]. On this basis, the equivalent factor table of ESVs of China and the regional correction coefficients of ESVs, as proposed by Xie et al. [15,16,17,31,32], were selected to calculate the ecological service value of Sichuan Province, as shown in Equation (1). The idea of the equivalent factor method is to establish unified evaluation factors to evaluate the value of ecosystem services. Once the value of any one of the ESVs can be calculated, the other types of ESVs can be calculated accordingly. Usually, this method uses the economic value of the annual natural food production within 1 hm2 of farmland as a benchmark to evaluate other ecosystem service values.
The economic value of food production services provided by 1 hm2 farmland can be calculated by Equation (2), provided by [33]. However, this method cannot calculate directedly the ESV of artificial surfaces. For this reason, this paper adopted the method proposed by [34] to estimate various ESVs of artificial surfaces, and Table 1 shows the method. The revised value equivalent factors of ecological service values are shown in Table 2.
E S V j = E t f j k S k ( k = 1 ,   2 , ,   6 ;   j = 1 , ,   9 )
where, E S V j is the ecosystem service value of ecosystem service function type j; j is the type of ecosystem service function (including food production, raw material production, gas regulation, climate regulation, hydrological regulation, waste treatment, soil conservation, biodiversity maintenance, and aesthetic landscape); k is the type of land use (forest, grassland, water, farmland, artificial surface, unused land); f j k is the ecosystem service value equivalent factor; S k is the area of land use type.
E t = 1 7 i = 1 n s i t q i t p S t
where, E t is the economic value (USD/hm2) of the food production service provided by the farmland ecosystem per unit area in the year t ; i refers to the types of crops in the research area; n = 4 (rice, wheat, corn, and soybean); s i t is the area (hm2) of type i food crop research area; S t is the total planting area (hm2) of crops; p is the average price of type i crops during the period (USD/kg). q i t is the yield per unit area (kg/hm2) of crop i .

2.3. Structural Equation Model

This paper uses the structural equation model to explore the impact of socioeconomic development on regional ecological service value. Structural equation modeling (SEM) is a powerful, multivariate technique increasingly found in scientific investigations to test and evaluate multivariate causal relationships. SEM differs from other modeling approaches as they test the direct and indirect effects on pre-assumed causal relationships. A SEM can also combine observable variables into some latent factors according to their commonness, which can reduce data dimensions and make the model easier to understand, as showed in Figure 3. For example, the observable variables population, population density, and urban population can be combined into a latent variable named population. The full SEM is composed of a measurement equation and a structural equation, as shown in Formulas (3)–(5). As a result, the relationship between observable variables and latent factors and the relationship between latent factors can be estimated simultaneously.
The relationship between observable and latent factors is called the measurement model (Figure 3a,b), and it is expressed by the following functions:
X m = A x ξ + δ
Y n = A y η + ε
where, X m is a column vector composed of n exogenous observable variables; ξ is a column vector of exogenous latent factors: A x is the factor load matrix of X on ξ , which can be used to describe the relationship between exogenous observable variables and exogenous latent factors. δ is the error column vector. Y n is a column vector composed of n endogenous observable variables; η is column vector of endogenous latent factors: A y is the factor load matrix of Y on η , which can be used to describe the relationship between endogenous observable variables and endogenous latent factors. ε is a column vector of error terms.
The relationship between latent factors is called the structural model (Figure 3c), and it is expressed by the following functions:
η = B η + Γ ξ + Υ
where, ξ and η are defined as above; B describes the relationship between endogenous latent factors; Γ describes the influence of exogenous latent factors on endogenous latent. Υ is a residual column vector of a dimensional structure model which reflects the unexplained part of the model.

2.4. STIRPAT Model

This paper is based on the core concepts of the STIRPAT model, a useful model for assessing human impact on the environment [35], using it to select social economic indicators for constructing the structural equation model.
The stochastic impacts by regression on population, affluence, and technology (STIRPAT) model has become a widely employed methodological approach within social science research and is largely used to understand the complex relationships between human social systems and the non-human environment. The general assumption of the model is that anthropogenic environmental impacts are a multiplicative function of population, affluence, and technology [36].
Based on the existing STIRPAT models, this paper constructs a structural equation model to understand the complex relationships between human social systems and the ecological services system. The SEM model contains five latent factors: Population, Affluence, Science and Technology, Land Use and Cover, and Ecological Service Value, and a total of 16 observables variables. The first three latent factors are exogenous, while the last two are endogenous. The selection of observable variables of each latent variable is shown in Table 3.
Additionally, in order to explore the impact of social and economic development on regional ESV, it is necessary to unify the statistical boundary between ESV and social and economic indicators. In this paper, the administrative boundaries of 183 county-level cities were used as statistical region, and the resulting ESVs of the 183 county-level cities are calculated accordingly. The path structure of the structural equation model is designed as shown in Figure 4, and its basic hypotheses are shown subsequently:
(1) There is mutual influence among latent factors of Population, Affluence, and Science and Technology.
(2) The exogenous latent factors that can affect land use and cover then affect regional ecological services value indirectly, and they also can directly affect regional ecological services value.

3. Results

3.1. The Variations of Land Use and Land Cover

The land use and land cover in Sichuan province in 2015 and 2020 are shown in Figure 5a. The main land use and cover selections in Sichuan Province are forest, grassland, and farmland, while there is less of unused land, water body, and artificial surface. In general, grassland, forest, unused land, and water body are mostly distributed in high mountains and plateau areas in the western Sichuan, while farmland land and artificial surface are mostly distributed in flat areas in eastern Sichuan.
By comparing the LUCC in this period, there are land transfers between different land types, but the total area of each type of land is almost steady. As shown in Figure 5b, the Sankey diagram shows the change and the flow direction, respectively, for six types of land use and cover in Sichuan province from 2015 to 2020. The largest reduction is recorded in grassland (−485,716 hm2, −2.86%), followed by farmland (−103.167 hm2, −0.85%). The increases are witnessed in forest (363,293 hm2, 2.17%), artificial land (156,249 hm2, 2.62%), water body (48,102 hm2, 10.77%), and unused land (21,240 hm2, 1.24%).

3.2. The Variations of ESVs

3.2.1. Variations of ESVs in Land Use and Cover

The result of ESVs of six land types in Sichuan province in 2015 and 2020 is shown in Figure 6a. The ESV of forest is the highest, reaching 224,864.48 million USD in 2015 and 229,854.68 million USD in 2020. The ESV of grassland is the second highest, but there is a modest decrease from 98,856.04 million USD to 96,098.35 million USD. The similar trend also is seen in farmland, where the ESV of farmland decreases from 45,796.85 million USD to 45,399.88 million USD. The ESVs of other land types are less. In 2015, water body provided an ESV of about 8677.33 million USD and this amount climbed to 9845.26 million USD in 2020. The ESV of unused land is almost unchanged during the period, at around 1150 million USD. It is noticeable that the ESV of artificial surface drops significantly, from −1394.30 million USD to −1890.91 million USD. Figure 6b presents the percentage changes of ESVs in terms of six land types in Sichuan province from 2015 to 2020, respectively. The rate of change is expressed by dividing the change in ESV between 2015 and 2020 by the total ESV in 2015. The largest reduction of ESVs in Sichuan province is recorded in artificial surface (−35.62%), followed by grassland (−2.79%) and farmland (−0.87%). The increase of ESVs in Sichuan province is witnessed in water body (13.46%), forest (2.27%), and unused land (1.27%). Overall, the total ESV of Sichuan province increases from 377,949.75 million USD in 2015 to 380,471.19 million USD in 2020—an increase of 2521.45 million USD, which corresponds to a percentage change of 0.67%.

3.2.2. Variation of ESVs in Ecological Service Functions

Based on the equivalent factor table (Table 2), values for nine ecological service functions were calculated accordingly, including food production, raw material production, air regulation, climate regulation, hydrology regulation, waste treatment, soil conservation, biodiversity maintenance, and aesthetic landscape. The spatial distribution of these nine values is shown in Figure 7. There is a huge difference between east and west. In general, the western area has higher ESV values compared to the eastern area, and this spatial difference is largely determined by land use and cover. In the mountainous region of western Sichuan, there is more forest land and rich vegetation coverage, which can provide more ecological service functions, such as air regulation, climate regulation, biodiversity conservation, material production, and soil retention, etc. While in the eastern plain or hilly region, only the value of food production ecological services is prominent, because there is more farmland for food production.
In order to further analyze the variation in values of ecological service functions, the size and their changes during 2015–2020 are calculated. The results are shown in Figure 8a. Ecological service functions, such as soil conservation, biodiversity maintenance, hydrological regulation, air regulation and climate regulation, have a higher ESV (more than 50,000 million USD), while the ESV for food production, aesthetic landscape raw material production, and waste treatment is relatively lower. During 2015–2020, the values of the nine types of ecological service functions are almost steady, but there are some subtle changes that need to be pointed out. As shown in Figure 8b, the ESV of hydrological regulation, air regulation, climate regulation, biodiversity maintenance, and aesthetic landscape is increased. The largest increase is witnessed in hydrological regulation, reaching 1251.24 million USD. Next, the ESV of air regulation and climate regulation increased by 883.38 million USD and 768.64 million USD, respectively. The increase in aesthetic landscapes and biodiversity maintenance is smaller at 515.36 million USD and 373.57 USD million, respectively. By contrast, the ESV of soil retention, water treatment, raw material production, and food production decreased, and the declines are 676.00 million USD, 363.48 million USD, 166.50 million USD, and 108.66 million USD, respectively.

3.2.3. Variation of ESVs in the Cities

In order to explore the impact of social and economic development on regional ESV, it is necessary to unify the statistical boundary between ESV and social and economic indicators. In this paper, the administrative boundaries of 183 county-level cities were used as statistical regions, and the resulting ESVs of the 183 county-level cities is shown in Figure 9.
It is clear to see that the spatial pattern of the total ESVs of Sichuan in 2015 and 2020 is similar. It is obvious that western areas have higher ESV values compared to eastern areas. Most western cities have a total ESV of more than 10,000 billion USD, while the ESVs in eastern cities are almost no more than 10,000 billion USD (Figure 9a,b). The changes in total ESVs of 183 county-level cities during the period of 2015–2020 are shown in Figure 9c. The majority of cities in Sichuan province remained relatively stable with only minor fluctuations (less than 50 billion USD), though the ESVs of many cities changed drastically. Although both the eastern cities and the western cities showed an increase and decrease, overall, western cities tended to increase while eastern cities tended to decrease. To eliminate the impact of county-level cities’ scale on ESV, the average value of ecological services per hectare of land of each city was calculated, which can reflect the changes in ESVs more objectively. The results show that compared with the total ESV, the gaps of the average ESVs between the eastern and western cities becomes smaller, but western cites still have higher ESV values compared to eastern cities (Figure 9d,e). Also, the spatial pattern of increasing in the west and decreasing in the east is also obvious in the variation of average ESV (Figure 9f).

3.3. The Result of Structural Equation Model

In this paper, structural equation modeling software AMOS7.0 is used to estimate the parameters of the model under the condition of standardization. In other words, the original data of each variable is standardized by z-score calculation, so that the parameter estimation result is not affected by the dimension of variables. The analysis includes three aspects. The first aspect is confirmatory factor analysis, the second aspect is the evaluation of the overall fitting results of the model parameter estimation, and the third aspect is the interpretation of the load and path coefficients of the model.

3.3.1. Confirmatory Factor Analysis

In order to verify the rationality of the selection of indicators and fit of model, confirmatory factor analysis was used. This process includes a convergent validity test and a discriminant validity test. The convergent validity test measures whether the selected variables are sufficiently representative of the corresponding latent factors, and the square root value of AVE (average variance extraction value) is adopted [26,27]. The discriminant validity test is measuring whether there is a difference between latent factors, and the Person correlation coefficient is used for comparison [26,27]. The results of confirmatory factor analysis are shown in Table A1.
The AVE square root value of population is 0.853, which is larger than the correlation value between population and the other three latent factors (the maximum value is 0.751). Similarly, AVE values of all the other latent factors are higher than the discrimination threshold of AVE (0.5) and greater than their correlation values with other latent factors, indicating that the convergent validity and discrimination validity of the data in the research are good [37]. This means that the selection and classification of observable variables are reasonable.

3.3.2. The Overall Fitting Evaluation of the Model

We then built the structural equation model according to Figure 4 and estimated the parameters of the model. The parameter estimation method was the maximum likelihood function method (ML). According to the theory of the structural equation model [38], this paper uses the following index to evaluate the fitting effect of the model, as shown in Table A2 (1) Comparative fitting index (CFI): the value is between 0 and 1, and the closer it is to 1, the better the model fitting as a whole; (2) Root mean square error index (RMSEA): the smaller, the better. In general, an RMSEA below 0.1 is considered a good fit, while an RMSEA below 0.05 is considered a very good fit. (3) Adjusted goodness of fit index (AGFI): the value is between 0 and 1. The closer it is to 1, the better the overall fit of the model. The overall fitting results of the model are shown in Table A2. The CFI, RMSEA, and AGFI of the model are 0.924 (>0.9), 0.071 (less than 0.08), and 0.817 (>0.8), respectively. In general, the overall fitting degree of the model is acceptable, although the model does not meet the standard of extremely high fitting.

3.3.3. Interpretation of Model Parameter Estimation Results

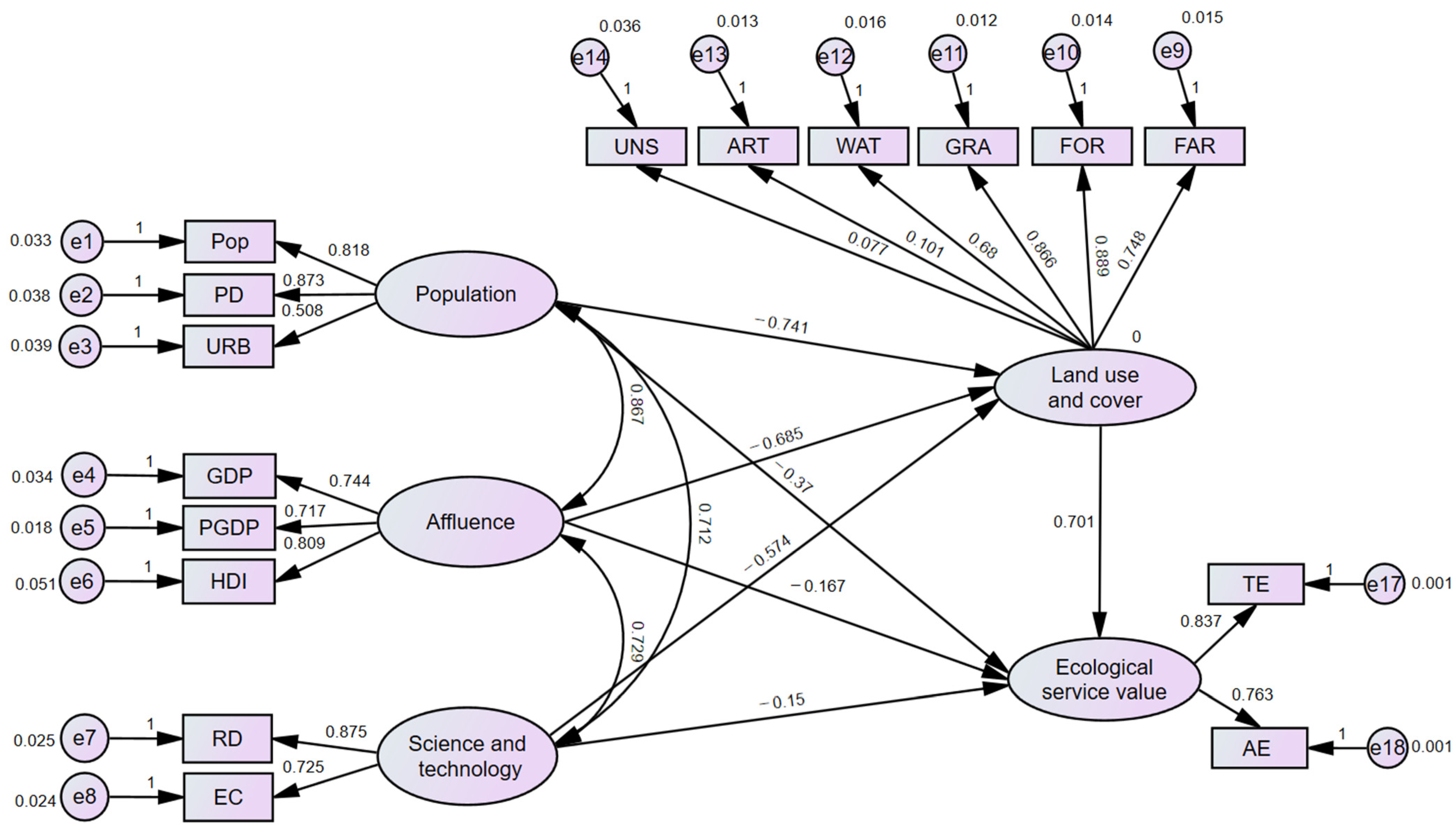
The standardized parameter estimation value of each observable variable to its subordinate latent factor (load coefficient) can effectively reflect the degree of correlation between the variable and the corresponding latent factor, and it also reflects the explanatory ability of the latent factor to the corresponding observable variable [39]. The result of load coefficients estimation is shown in Table A3. The standardized parameter estimation value between each latent factor (path coefficient) can effectively reflect the correlation degree between latent factors, and reflect the explanatory ability of one latent factor to another latent factor [39]. The result of the path coefficients estimation is shown in Table A4. The structure diagram with complete load and path coefficients is shown in Figure 10.

4. Discussion

4.1. Changes and Spatial Characteristics of ESVs

The total and average ESV of Sichuan province has not changed significantly during the period of 2015–2020, but there is a variation in the ESVs of different land types. In fact, ESVs of forest and water body in the region has improved, but ESVs of artificial surface, grassland, and farmland are reduced slightly. As a result, the total ESV remained basically stable during this period.
The distribution of total and average ESVs presents a character of high in the west and low in the east of Sichuan. This is mainly due to the difference between east and west in topography and landform. The eastern part is a mostly plain and hilly region, where land is more suitable for cultivation and construction, and the intensity of land development is higher [40]. When human beings over-intervene in land use, the land ecosystem will be destroyed, and the supply of various ecological services will be seriously affected. For example, the construction of urban viaducts destroys the landscape, and tall buildings in cities cause insufficient air flow, which all cause damage to the ecological environment [41,42]. Western Sichuan is a mostly mountainous region and the majority of the land is kept in its original natural form, having strong ecological adaptability and ecological recovery ability [43,44], and even some farmland has transformed into grassland or forest land that has a higher ESV. As a result, the ESV in western Sichuan has increased.

4.2. The Driving Factors of ESVs Change

Regional land ecological service value is affected by of natural, social, economic, and policy factors. However, the value of land ecological service is not completely passive to accepting the role of all the influencing factors, but the interaction of the influencing factors constitute a complex organic system. This study identified that population, affluence, and science and technology interact with each other, and they can directly and indirectly affect the regional ecological service value.
Specifically, population, affluence, and science and technology have a strong positive correlation among them. Those three are mutually reinforcing, which means that the more people a region has, the richer and more technologically advanced it is. However, the three latent variables have an obvious negative correlation with land use and cover, which indicates that areas with greater populations, more developed economies, and more developed science and technology have a greater negative impact on natural land resources. Although, these three also have a negative impact on the ecological service value, but the negative impact is small. Land use and cover has a high positive correlation with ecological service value, indicating that the better the preservation of land natural resources, the higher the value of ecological services.
From the SEM results, it can be found that there is a contradiction between the development of socioeconomic factors and the protection of ecological environment, but rapid socioeconomic development comes with environmental issues, most of which are directly related to land use and cover. It also can be inferred that social and economic development often indirectly affects ecological service value by affecting the land use directly.
In fact, the regions with rapid social economic development, more cultivated land, and grassland or even forest land should be developed as construction land to meet people’s living and traveling needs, and more natural resources form land are needed to provide materials and energy, which increases the pressure on the surrounding ecological environment and weakens the ecological service function of the region [45,46,47]. In regions with well-protected ecological environments, the socioeconomic development is relatively slow; in some western regions of Sichuan province, the ecological environment is well protected, but they suffer from slow economic development, population loss, and relatively backward industries.

4.3. Policy Implication

The essence of ecological environmental crisis is the destruction and degradation of habitat [44]. Ecosystem services and ecological protection policies have a positive effect on the ESVs [48,49], but the coordinated development of regional society, economy, and environment is the goal pursued by the government and managers [23,50]. Due to the difference in socioeconomic development and spatial distribution of ESVs in Sichuan province, focus is required to improve the ecological sustainability of land use, to achieve the harmonious development of human and ecological environment. It is necessary to propose targeted ecological protection policies in accordance with the characteristics of different regions.

4.3.1. Land Management Policy

In eastern Sichuan, there is a high intensity of land development and utilization and a large proportion of construction land, resulting in the rapid consumption of natural land resources. The focus of land management policy should be to adjust the structural proportion of land use and optimize the spatial layout of utilization through strictly controlling the continuous increase of the total amount of construction land in the region, reducing the supply of new construction land, and strengthening the secondary development of the existing construction land.
In the western region, the advantage of ecological service value should be maintained. To protect forest land, grassland, and water body resources continually, some measures, such as separating regional ecological protection zones and ecologically sensitive zones and setting ecological control red lines are effective methods for environmental protection. At the same time, farmland not only has an important agricultural production function, but also has an important ecological function. Protecting the existing basic farmland can guarantee the basic income of the population in the area and provide space for ecological and environmental protection.

4.3.2. Industrial Development Policy

Although the western region has a better industrial foundation, industries with high consumption and high pollution should be phased out. Developing high-tech and high value-added industries and reducing resource consumption and industrial pollution are of great significance for the long-term improvement of ESVs in eastern Sichuan Province.
Under the existing industrial base and conditions, the focus of western Sichuan is to develop agriculture with regional characteristics, modernize agriculture, and explore new agricultural formats. At the same time, within the scope of ecological environment carrying capacity, actively promoting the development of tourism is advisable to encourage the overall development of regional economy.

4.3.3. Fiscal Taxation Policy

In eastern Sichuan Province, the economy is relatively developed, but the ESVs showed a decreasing trend. In the western region, the ESVs show obvious advantages and an increasing trend, but the level of economic development is low. This is proof that it is necessary to establish an ecological compensation mechanism in Sichuan. The evaluation of the ESVs can be regarded as one of the bases of ecological compensation [51].
In addition, ecological compensation methods based on vertical fiscal transfer payment, including tax rebate, fiscal transfer payment and special transfer payment, form upper government, and these play an important role in protecting the ecological environment, though the effect of equalizing local financial resources on reducing regional differences is not obvious. This implicates the establishment of an ecological compensation system of horizontal financial transfer payment [52]. Through the horizontal transfer of financial resources from the economically developed areas in eastern Sichuan to the poverty-stricken areas in western Sichuan, the ecological beneficiaries and providers are more reasonable in the sharing and enjoyment of costs and benefits, and the benign interaction between ecological compensation and environmental protection is formed, to promote the coordinated development between different regions.

5. Conclusions

This paper adopted the equivalent factor method to calculate the ESVs in 183 country-level cities of Sichuan province, and the spatial distribution of variation characteristics of ESVs are explored accordingly. Then, based on the extended STIRPAT model, the driving factors of ESV change are selected. Afterwards, the SEM model is employed to analyze the spatial differentiation characteristics of the impact of driving factors on ESV. The main finding are as follows.
(1) Over the research period 2015–2020, the total ESV of Sichuan province increased by 2521.45 million USD, which accounts for 0.67% of the ESV in 2020. The largest reduction of ESVs in Sichuan province is recorded in artificial surface (−35.62%), followed by grassland (−2.72%), and farmland (−0.87%). The increase of ESVs in Sichuan province is witnessed in water body (13.46%), forest (2.27%), and unused land (1.27%).
(2) In general, the western area has higher ESV values compared to the eastern area in Sichuan province. During 2015–2020, the values of the nine types of ecological service functions almost are steady, but the ESVs of hydrological regulation, air regulation, climate regulation, biodiversity maintenance, and aesthetic landscape are increased, while the ESVs of soil retention, water treatment, raw material production, and food production are decreased.
(3) Most western cities have a total ESV of more than 10,000 billion USD, while the ESVs in eastern cities are almost no more than 10,000 billion USD. The variation in ESVs is relatively stable, but the eastern cities and western cities showed an increase and a decrease, respectively. Overall, western cities tended to increase while eastern cities tended to decrease.
(4) The mechanism of the impact of socioeconomic factors on ecological service value can be further understood. It is verified that socioeconomic factors can indirectly affect regional ecological service value by affecting land use and cover, and the indirect effect is stronger than the direct effect on regional ecological service value, though the role of various socioeconomic factors is different.
The findings of this paper, like those of most other related studies, reveal that the value of ecological services varies in time and space [47,51,53,54,55], and confirm that social and economic development will have a negative impact on the value of ecological services [10,56,57,58,59]. However, few previous studies have differentiated the direct and indirect effects of socioeconomic factors on the value of ecological services. In the SEM results of this paper, it was found that socioeconomic factors can indirectly affect regional ecological service value by affecting land use and cover. Here, we stressed the importance of combining hypothesis-based models (SEM) with prior knowledge or related theory. This research helps us to understand the mechanism of socioeconomic impact on ecological service value, which is helpful for proposing strategies for the coordinated development of economy and environment in different regions and provides support for the sustainable and healthy development of a region.

6. Limitations

However, there are also some limitations. Due to the availability of data, the scope of this study is limited to Sichuan Province, and the universality of the results needs further verification. For example, it is not known whether the direct and indirect effects mentioned in this paper also exist in other regions, or whether the magnitude of direct and indirect effects in other regions are similar to this study. In addition, the selection of indicators and the structure of the SEM in this study still need further improvement.
Data mining tools, big data, machine learning, and other new technologies can inspire new perspectives for our research. The application of big data makes it possible to obtain more detailed indicators, and machine learning can explore the internal relevance of data, which is conducive to the better construction of SEM. In the future, we will continue to carry out similar studies in more and larger areas to further validate the research findings and apply new technologies to improve the model.

Author Contributions

Data analysis, visualization, and writing-original draft, Y.C.; data curation, software, H.L.; conceptualization, formal analysis, X.Z.; methodology, writing, review & editing, Y.H. All authors have read and agreed to the published version of the manuscript.

Funding

This research was funded by the Chongqing Basic and Frontier Research Project (grant number cstc2015jcyjBX0121), Natural Science Foundation of Chongqing, China (grant number cstc2020jcyj-msxmX0984) and the National Natural Science Foundation of China (grant numbers 51878089).

Institutional Review Board Statement

Not applicable.

Informed Consent Statement

Not applicable.

Data Availability Statement

The Resource and Environment Data Cloud Platform (REDCP) provides land use and cover data. The China Bureau of statistics and the Sichuan Provincial Bureau of statistics provided relevant socio-economic data.

Acknowledgments

Thanks to the Resource and Environment Data Cloud Platform (REDCP) for providing land use and coverage data, as well as China Statistics Bureau and Sichuan Provincial Bureau of Statistics for providing relevant social and economic data. This research is sponsored by the Chongqing Basic and Frontier Research Project (grant number cstc2015jcyjBX0121), Natural Science Foundation of Chongqing, China (grant number cstc2020jcyj-msxmX0984) and the National Natural Science Foundation of China (grant numbers 51878089).

Conflicts of Interest

The authors declare no conflict of interest.

Appendix A

Table A1. Convergent validity and discriminant validity test.
Table A1. Convergent validity and discriminant validity test.
PopulationAffluenceScience and TechnologyLand Use and Cover and CoverEcological Service Value
Population 0.853
Affluence0.751 **0.844
Science and technology0.626 **0.690 **0.727
Land use and cover0.577 **0.513 **0.305 *0.841
Ecological service value 0.2770.1250.1120.525 **0.891
Note: * represents p < 0.05, and ** represents p < 0.01. The value on the non-diagonal is the Pierce correlation coefficient. The diagonal value is the square root of AVE of this factor.
Table A2. Model fitting index.
Table A2. Model fitting index.
Fitting IndexEvaluation StandardValue
Comparative fitting indexCFI >0.9, the closer to 1 the better0.924
Absolute fitting indexAGFI>0.9 0.817
RMSEA<0.05, the smaller the better0.071
Table A3. Regression coefficients between latent and observable variables.
Table A3. Regression coefficients between latent and observable variables.
Latent FactorsObservable VariablesCoefficientStandard CoefficientStand ErrorZ Valuep Value
PopulationPop1.0000.818
PD1.0670.873 0.042 5.919 0.000
URB0.8210.701 0.164 2.034 0.081
AffluenceGDP1.000.744
PGDP0.8690.717 0.118 2.831 0.007
HDI1.0870.809 0.064 5.236 0.000
Science and technologyRD1.0000.875
EC0.8280.725 0.092 3.633 0.001
Land use and cover FAR 1.0000.748
FOR 1.3050.889 0.037 4.448 0.000
GRA1.2740.866 0.045 3.745 0.000
WAT0.8580.7080.071 2.354 0.025
ART0.6490.401 0.300 0.556 0.342
UNS0.1130.377 0.308 0.542 0.345
Ecological service value TE1.000.837
AE0.9120.763 0.079 2.111 0.043
Table A4. The regression coefficients between latent factors.
Table A4. The regression coefficients between latent factors.
Latent Factors Latent FactorsCoefficientStandard CoefficientStand ErrorZ Valuep Value
PopulationAffluence1.003 0.867 0.083 4.016 0.000
PopulationScience and technology0.769 0.712 0.091 3.650 0.001
PopulationLand use and cover −0.790 −0.741 0.141 2.364 0.024
PopulationEcological service value−0.526−0.3700.241 1.383 0.153
AffluenceScience and technology0.805 0.729 0.070 4.762 0.000
AffluenceLand use and cover −0.716−0.685 0.162 2.053 0.048
AffluenceEcological service value−0.354−0.167 0.292 1.143 0.208
Science and technologyLand use and cover −0.611−0.574 0.165 2.020 0.052
Science and technologyEcological service value−0.335−0.150 0.296 1.126 0.212
Land use and coverEcological service value0.7250.701 0.158 2.105 0.043

References

  1. Daily, G.C. Management objectives for the protection of ecosystem services. Environ. Sci. Policy 2000, 3, 333–339. [Google Scholar] [CrossRef]
  2. Costanza, R.; d’Arge, R.; de Groot, R.; Farber, S.; Grasso, M.; Hannon, B.; Limburg, K.; Naeem, S.; O’Neill, R.V.; Paruelo, J.; et al. The value of the world’s ecosystem services and natural capital. Nature 1997, 387, 253–260. [Google Scholar] [CrossRef]
  3. De Groot, R.; Brander, L.; Van Der Ploeg, S.; Costanza, R.; Bernard, F.; Braat, L.; Christie, M.; Crossman, N.; Ghermandi, A.; Hein, L.; et al. Global estimates of the value of ecosystems and their services in monetary units. Ecosyst. Serv. 2012, 1, 50–61. [Google Scholar] [CrossRef]
  4. Liu, S.; Costanza, R.; Farber, S.; Troy, A. Valuing Ecosystem Services: Theory, Practice, and the Need for a Transdisciplinary Synthesis. Ann. N. Y. Acad. Sci. 2010, 1185, 54–78. [Google Scholar] [CrossRef]
  5. MEA—Millennium Ecosystem Assessment. Ecosystems and Human Well-Being-Synthesis: A Report of Millennium Ecosystem Assessment; Island Press: Washington, DC, USA, 2005; ISBN 9781610914840. [Google Scholar]
  6. Douglas, I. Ecosystems and Human Well-Being. In Reference Module in Earth Systems and Environmental Sciences; Elsevier: Amsterdam, The Netherlands, 2015. [Google Scholar]
  7. Nahuelhual, L.; Benra, F.; Rojas, F.; Díaz, G.I.; Carmona, A. Mapping social values of ecosystem services: What is behind the map? Ecol. Soc. 2016, 21, 24. [Google Scholar] [CrossRef]
  8. Van Riper, C.J.; Kyle, G. Capturing multiple values of ecosystem services shaped by environmental worldviews: A spatial analysis. J. Environ. Manag. 2014, 145, 374–384. [Google Scholar] [CrossRef]
  9. de Groot, R. Function-analysis and valuation as a tool to assess land use conflicts in planning for sustainable, multi-functional landscapes. Landsc. Urban Plan. 2006, 75, 175–186. [Google Scholar] [CrossRef]
  10. Luo, Q.; Zhou, J.; Li, Z.; Yu, B. Spatial differences of ecosystem services and their driving factors: A comparation analysis among three urban agglomerations in China’s Yangtze River Economic Belt. Sci. Total Environ. 2020, 725, 138452. [Google Scholar] [CrossRef]
  11. De Groot, R.S.; Wilson, M.A.; Boumans, R.M.J. A typology for the classification, description and valuation of ecosystem functions, goods and services. Ecol. Econ. 2002, 41, 393–408. [Google Scholar] [CrossRef]
  12. Duraiappah, A.K.; Naeem, S.; Agardy, T.; Ash, N.J.; Cooper, H.D.; Díaz, S.; Faith, D.P.; Mace, G.; McNeely, J.A.; Mooney, H.A.; et al. Ecosystems and Human Well-Being: Synthesis; Millennium Ecosystem Assessment: Washington, DC, USA, 2005. [Google Scholar]
  13. Kubiszewski, I.; Costanza, R.; Anderson, S.; Sutton, P. The future value of ecosystem services: Global scenarios and national implications. Ecosyst. Serv. 2017, 26, 289–301. [Google Scholar] [CrossRef]
  14. Kubiszewski, I.; Anderson, S.J.; Costanza, R.; Sutton, P.C. The Future of Ecosystem Services in Asia and the Pacific. Asia Pac. Policy Stud. 2016, 3, 389–404. [Google Scholar] [CrossRef]
  15. Xie, G.; Lu, C.; Cheng, S. Progress in Evaluating the Global Ecosystem Services. Resour. Sci. 2001, 23, 5–9. [Google Scholar]
  16. Xie, G.; Zhang, C.; Zhang, L.; Chen, W.; Li, S. Improvement of the Evaluation Method for Ecosystem Service Value Based on per Unit Area. J. Nat. Resour. 2015, 30, 1243–1254. [Google Scholar]
  17. Xie, G.; Zhen, L.; Lu, C.; Xiao, Y.; Chen, C. A Approach to Evaluate Ecosystem Services Based on Expert Knowledge. J. Nat. Resour. 2008, 23, 911–919. [Google Scholar]
  18. Gashaw, T.; Tulu, T.; Argaw, M.; Worqlul, A.W.; Tolessa, T.; Kindu, M. Estimating the impacts of land use/land cover changes on Ecosystem Service Values: The case of the Andassa watershed in the Upper Blue Nile basin of Ethiopia. Ecosyst. Serv. 2018, 31, 219–228. [Google Scholar] [CrossRef]
  19. Estoque, R.C.; Murayama, Y. Examining the potential impact of land use/cover changes on the ecosystem services of Baguio city, the Philippines: A scenario-based analysis. Appl. Geogr. 2012, 35, 316–326, Corrigendum in 2013, 43, 1697–170. [Google Scholar] [CrossRef]
  20. Polasky, S.; Nelson, E.; Pennington, D.; Johnson, K.A. The Impact of Land-Use Change on Ecosystem Services, Biodiversity and Returns to Landowners: A Case Study in the State of Minnesota. Environ. Resour. Econ. 2010, 48, 219–242. [Google Scholar] [CrossRef]
  21. Zhong, S.; Geng, Y.; Qian, Y.; Chen, W.; Pan, H. Analyzing ecosystem services of freshwater lakes and their driving forces: The case of Erhai Lake, China. Environ. Sci. Pollut. Res. 2019, 26, 10219–10229. [Google Scholar] [CrossRef]
  22. Wang, H.; Liu, G.; Li, Z.; Zhang, L.; Wang, Z. Processes and driving forces for changing vegetation ecosystem services: Insights from the Shaanxi Province of China. Ecol. Indic. 2020, 112, 106105. [Google Scholar] [CrossRef]
  23. Yuan, K.; Li, F.; Yang, H.; Wang, Y. The Influence of Land Use Change on Ecosystem Service Value in Shangzhou District. Int. J. Environ. Res. Public Health 2019, 16, 1321. [Google Scholar] [CrossRef]
  24. Zhou, D.; Tian, Y.; Jiang, G. Spatio-temporal investigation of the interactive relationship between urbanization and ecosystem services: Case study of the Jingjinji urban agglomeration, China. Ecol. Indic. 2018, 95, 152–164. [Google Scholar] [CrossRef]
  25. Hernández-Blanco, M.; Costanza, R.; Anderson, S.; Kubiszewski, I.; Sutton, P. Future scenarios for the value of ecosystem services in Latin America and the Caribbean to 2050. Curr. Res. Environ. Sustain. 2020, 2, 100008. [Google Scholar] [CrossRef]
  26. Fan, Y.; Chen, J.; Shirkey, G.; John, R.; Wu, S.R.; Park, H.; Shao, C. Applications of structural equation modeling (SEM) in ecological studies: An updated review. Ecol. Process. 2016, 5, 19. [Google Scholar] [CrossRef]
  27. Bollen, K.A.; Noble, M.D. Structural equation models and the quantification of behavior. Proc. Natl. Acad. Sci. USA 2011, 108, 15639–15646. [Google Scholar] [CrossRef]
  28. RESDC—Resource and Environment Science and Data. Available online: https://www.resdc.cn/data.aspx?DATAID=202 (accessed on 21 August 2021).
  29. SPBS—Sichuan Provincial Bureau of Statistics. Available online: http://tjj.sc.gov.cn/scstjj/c105855/nj.shtml (accessed on 21 August 2021).
  30. FPMA—Tool. Available online: https://fpma.apps.fao.org/giews/food-prices/tool/public/#/dataset/domestic (accessed on 21 August 2021).
  31. Xie, H.; Zhen, L.; Lu, C.; Xiao, Y.; Li, W. Applying Value Transfer Method for Eco-Service Valuation in China. J. Resour. Ecol. 2010, 1, 51–59. [Google Scholar]
  32. Xie, G.; Lin, Z.; Lu, C. Ecological Assets Valuation of the Tibetan Plateau. J. Nat. Resour. 2003, 18, 189–196. [Google Scholar]
  33. Zhao, J.; Shen, G.; Yan, L.; Huang, L.; Jin, A.; Huo, S. Assessment and spatiotemporal analysis of the ecosystem services value of island: A case study of Jintang Island. Acta Ecol. Sin. 2016, 36, 27. [Google Scholar] [CrossRef][Green Version]
  34. Yuan, X.; Xiao, H.; Yan, W.; Li, B. Dynamic Analysis of Land Use and Ecosystem Services Value in ChengYu Economic Zone, Southwest China. Chin. J. Ecol. 2012, 31, 180–186. [Google Scholar]
  35. Dietz, T.; Rosa, E.A. Rethinking the Environmental Impacts of Population, Affluence and Technology. Hum. Ecol. Rev. 1994, 1, 2. [Google Scholar] [CrossRef]
  36. McGee, J.A.; Clement, M.T.; Besek, J. The impacts of technology: A re-evaluation of the STIRPAT model. Environ. Sociol. 2015, 1, 81–91. [Google Scholar] [CrossRef]
  37. Davis, W.R. The FC1 Rule of Identification for Confirmatory Factor Analysis. Sociol. Methods Res. 1993, 21, 403–437. [Google Scholar] [CrossRef]
  38. Browne, M.W.; Cudeck, R. Alternative ways of assessing model fit. Sociol. Methods Res. 1992, 21, 230–258. [Google Scholar] [CrossRef]
  39. Saris, W.E.; Satorra, A.; Van Der Veld, W.M. Testing Structural Equation Models or Detection of Misspecifications? Struct. Equ. Model. A Multidiscip. J. 2009, 16, 561–582. [Google Scholar] [CrossRef]
  40. Long, H.; Liu, Y.; Hou, X.; Li, T.; Li, Y. Effects of land use transitions due to rapid urbanization on ecosystem services: Implications for urban planning in the new developing area of China. Habitat Int. 2014, 44, 536–544. [Google Scholar] [CrossRef]
  41. Wang, Y.; Dai, E.; Yin, L.; Ma, L. Land use/land cover change and the effects on ecosystem services in the Hengduan Mountain region, China. Ecosyst. Serv. 2018, 34, 55–67. [Google Scholar] [CrossRef]
  42. Zhang, Y.; Zhao, L.; Liu, J.; Liu, Y.; Li, C. The Impact of Land Cover Change on Ecosystem Service Values in Urban Agglomerations along the Coast of the Bohai Rim, China. Sustainability 2015, 7, 10365–10387. [Google Scholar] [CrossRef]
  43. Arowolo, A.O.; Deng, X.; Olatunji, O.; Obayelu, A.E. Assessing changes in the value of ecosystem services in response to land-use/land-cover dynamics in Nigeria. Sci. Total Environ. 2018, 636, 597–609. [Google Scholar] [CrossRef]
  44. Foo, Y.S.; Hashim, M. Assessing the Impact of Landscape Development on Ecosystem Services Value in Tropical Watershed. In IOP Conference Series: Earth and Environmental Science; IOP Publishing: Bristol, UK, 2014; Volume 18, p. 12186. [Google Scholar]
  45. Xue, M.; Luo, Y. Dynamic variations in ecosystem service value and sustainability of urban system: A case study for Tianjin city, China. Cities 2015, 46, 85–93. [Google Scholar] [CrossRef]
  46. Hu, H.; Liu, H.; Hao, J.; An, J. Spatio-temporal variation in the value of ecosystem services and its response to land use intensity in an urbanized watershed. Acta Ecol. Sin. 2013, 33, 2565–2576. [Google Scholar] [CrossRef]
  47. Xu, X.; Chen, S.; Yang, G. Spatial and temporal change in ecological assets in the Yangtze River Delta of China 1995–2007. Acta Ecol. Sin. 2012, 32, 7667–7675. [Google Scholar] [CrossRef][Green Version]
  48. Paetzold, A.; Warren, P.H.; Maltby, L. A framework for assessing ecological quality based on ecosystem services. Ecol. Complex. 2010, 7, 273–281. [Google Scholar] [CrossRef]
  49. Maes, J.; Egoh, B.; Willemen, L.; Liquete, C.; Vihervaara, P.; Schägner, J.P.; Grizzetti, B.; Drakou, E.; La Notte, A.; Zulian, G.; et al. Mapping ecosystem services for policy support and decision making in the European Union. Ecosyst. Serv. 2012, 1, 31–39. [Google Scholar] [CrossRef]
  50. Chen, M.; Lu, Y.; Ling, L.; Wan, Y.; Luo, Z.; Huang, H. Drivers of changes in ecosystem service values in Ganjiang upstream watershed. Land Use Policy 2015, 47, 247–252. [Google Scholar] [CrossRef]
  51. Gao, X.; Shen, J.; He, W.; Zhao, X.; Li, Z.; Hu, W.; Wang, J.; Ren, Y.; Zhang, X. Spatial-temporal analysis of ecosystem services value and research on ecological compensation in Taihu Lake Basin of Jiangsu Province in China from 2005 to 2018. J. Clean. Prod. 2021, 317, 128241. [Google Scholar] [CrossRef]
  52. Wang, Z. Analysis on China’s Ecological Compensation Mechanism and Its Policy Choice. In Proceedings of the 3rd International Conference on Contemporary Education, Social Sciences and Humanities (ICCESSH 2018), Moscow, Russia, 25–27 April 2018; pp. 1205–1209. [Google Scholar]
  53. Wang, D.; Sun, Z.; Sun, R.; Chen, J.; Zhang, W.; Zhang, X. Spatial-Temporal Dynamic Evolution of Ecosystem Service Value in Beijing-Tianjin-Hebei Urban Agglomeration. Ecol. Environ. Sci. 2019, 28, 1285–1296. [Google Scholar] [CrossRef]
  54. Shi, Y.; Wang, R.; Huang, J.; Yang, W. An analysis of the spatial and temporal changes in Chinese terrestrial ecosystem service functions. Chin. Sci. Bull. 2012, 57, 2120–2131. [Google Scholar] [CrossRef]
  55. Zhao, Z.; Sharifi, A.; Dong, X.; Shen, L.; He, B.-J. Spatial Variability and Temporal Heterogeneity of Surface Urban Heat Island Patterns and the Suitability of Local Climate Zones for Land Surface Temperature Characterization. Remote Sens. 2021, 13, 4338. [Google Scholar] [CrossRef]
  56. Yang, Y.; Lan, H.; Li, J. Spatial Econometric Analysis of the Impact of Socioeconomic Factors on PM2.5 Concentration in China’s Inland Cities: A Case Study from Chengdu Plain Economic Zone. Int. J. Environ. Res. Public Health 2019, 17, 74. [Google Scholar] [CrossRef]
  57. Chen, T.; Feng, Z.; Zhao, H.; Wu, K. Identification of ecosystem service bundles and driving factors in Beijing and its surrounding areas. Sci. Total Environ. 2020, 711, 134687. [Google Scholar] [CrossRef]
  58. Huang, L.; Wang, B.; Niu, X.; Gao, P.; Song, Q. Changes in ecosystem services and an analysis of driving factors for China’s Natural Forest Conservation Program. Ecol. Evol. 2019, 9, 3700–3716. [Google Scholar] [CrossRef]
  59. Zhang, H.; Fan, J.; Cao, W.; Zhong, H.; Harris, W.; Gong, G.; Zhang, Y. Changes in multiple ecosystem services between 2000 and 2013 and their driving factors in the Grazing Withdrawal Program, China. Ecol. Eng. 2018, 116, 67–79. [Google Scholar] [CrossRef]
Figure 1. Research framework.
Figure 1. Research framework.
Land 11 00483 g001
Figure 2. The location of Sichuan Province.
Figure 2. The location of Sichuan Province.
Land 11 00483 g002
Figure 3. The structural diagram of structural equation model. (a) is the measurement model of observables and exogenous latent factors. (b) is the measurement model of observables and endogenous latent variables. (c) is structural model of exogenous latent factors on endogenous latent factors.
Figure 3. The structural diagram of structural equation model. (a) is the measurement model of observables and exogenous latent factors. (b) is the measurement model of observables and endogenous latent variables. (c) is structural model of exogenous latent factors on endogenous latent factors.
Land 11 00483 g003
Figure 4. Path design of structural equation model.
Figure 4. Path design of structural equation model.
Land 11 00483 g004
Figure 5. The change of land use and cover of Sichuan province in 2015 and 2020.
Figure 5. The change of land use and cover of Sichuan province in 2015 and 2020.
Land 11 00483 g005
Figure 6. The Variations of ESVs in land use and cover in Sichuan province during 2015–2020.
Figure 6. The Variations of ESVs in land use and cover in Sichuan province during 2015–2020.
Land 11 00483 g006
Figure 7. The spatial distribution of the nine types of ecological service functions value in 2015 and 2020.
Figure 7. The spatial distribution of the nine types of ecological service functions value in 2015 and 2020.
Land 11 00483 g007
Figure 8. The variation of ESVs of nine types of ecological service functions in Sichuan province during 2015–2020.
Figure 8. The variation of ESVs of nine types of ecological service functions in Sichuan province during 2015–2020.
Land 11 00483 g008
Figure 9. The changes in total ESVs in 183 county-level cities during 2015–2020.
Figure 9. The changes in total ESVs in 183 county-level cities during 2015–2020.
Land 11 00483 g009
Figure 10. Structure diagram of load and path coefficient.
Figure 10. Structure diagram of load and path coefficient.
Land 11 00483 g010
Table 1. Methods of assessment ESV for artificial surface.
Table 1. Methods of assessment ESV for artificial surface.
FunctionModelsExplanation
Air regulation ( E R + E I ) P a q E R and E I are annual consumption of standard coal for residential and industrial use, respectively (tce).
P a is the price of waste gas treatment (USD/ton).
q is the emission of waste gas from combustion of per unit standard coal (m3/ton).
Hydrological regulation [ ( W R W P R W + W R S P R S ) P
+ ( W I W P I W + W I S P I S ) G ]
W R W is per person annual average water consumption (ton/person), W I W is water consumption per unit of industrial output (ton/USD).
P R W and P I W are residential water price and industrial water price (USD/ton), respectively.
W R S and W I S are residential sewage volume per capita (ton/person) and industrial sewage volume per unit output value (ton/USD), respectively.
P R S and P I S are residential sewage treatment price and industrial sewage treatment price (USD/ton), respectively.
P and G are population (person) and industrial gross output (USD), respectively.
Soil retention 0.24 k A ( E b E c ) / ρ k is the reservoir project cost (USD/hm2).
ρ is the soil bulk density.
A is the construction land area (hm2).
E b and E c are the erosion modulus of no-forested land and construction land (ton/hm2), respectively.
Waste treatment M R P P R S W M 1 G P I S W M R and M I are waste production per capita (ton/person) and production of solid waste per unit industrial output (ton/USD), respectively.
P P S W and P I S W are residential waste treatment price and industrial solid waste processing price (USD/ton), respectively.
P and G are population (person) and industrial gross output (USD), respectively.
Food production F P P F F is food consumption per capita (ton/person). P is population density (person/hm2).
P F is food price (USD/ton).
Table 2. The equivalent factors of ecological services values.
Table 2. The equivalent factors of ecological services values.
Land Use and Cover TypesEcological Service Functions
Air RegulationClimate RegulationHydrological RegulationSoil ConservationBiodiversity MaintenanceWaste TreatmentFood ProductionMaterial ProductionAesthetic Landscape
Farmland0.720.970.771.471.391.0210.390.17
Forest4.324.074.094.021.724.510.332.982.08
Grassland1.51.521.522.241.321.870.430.360.87
waterbody0.512.0618.770.4114.852.490.530.354.44
Artifacial surface−0.730−7.503.91−1.830−0.3800
Unused land0.060.130.070.170.260.40.020.040.24
Table 3. Driving factors of the changes of ESVs.
Table 3. Driving factors of the changes of ESVs.
TypeFactorsEffectIndicatorsUnit
Exogenous latent factorsPopulationAn increase population will lead to increased consumption of ecosystems, a large number of rural and suburban residents usually put greater pressure on ecosystems.PopulationPerson
Population density (PD)Person/hm2
Urban Population (URB)Person
AffluenceGross domestic product has always been utilized as an important measurement of regional economic development.Gross domestic product (GDP)Million USD
Per capita GDP focuses on reflecting people’s income and living standardsPer capita GDP (PGDP)USD/person
Household disposable income is the sum of residents’ final consumption expenditure and savings, which can reflect the affluence of a region.Household disposable income (HDI)USD
Science and TechnologyScientific and technological achievements can increase productivity and reduce negative impact on the environmentR&D investment in science and technology (RD)Million USD
High value-added products with low energy consumption. Energy consumption per unit output value can represent the scientific and technological level of a region.Energy consumption per unit of output value (EC)1000 USD/ton
Endogenous latent factorsLand Use and CoverLand use and cover has been changing, including conversion of ecological land into construction land and conversion of forestland, grassland, and water body into agricultural land, which will directly lead to changes in the ESVs.Proportion of forestland area (FOR)%
Proportion of farmland area (FAR)%
Proportion of grassland area (GAR)%
Proportion of water body area (WAT)%
Proportion of artificial surface area (ART)%
Proportion of unused land area (UNL)%
Ecological
Service Value
The change of regional ecological service value represents the change of regional ecological environmentTotal ESV (TE)Million USD
Average ESV (AE)USD/hm2
Publisher’s Note: MDPI stays neutral with regard to jurisdictional claims in published maps and institutional affiliations.

Share and Cite

MDPI and ACS Style

Cui, Y.; Lan, H.; Zhang, X.; He, Y. Confirmatory Analysis of the Effect of Socioeconomic Factors on Ecosystem Service Value Variation Based on the Structural Equation Model—A Case Study in Sichuan Province. Land 2022, 11, 483. https://doi.org/10.3390/land11040483

AMA Style

Cui Y, Lan H, Zhang X, He Y. Confirmatory Analysis of the Effect of Socioeconomic Factors on Ecosystem Service Value Variation Based on the Structural Equation Model—A Case Study in Sichuan Province. Land. 2022; 11(4):483. https://doi.org/10.3390/land11040483

Chicago/Turabian Style

Cui, Yong, Haifeng Lan, Xinshuo Zhang, and Ying He. 2022. "Confirmatory Analysis of the Effect of Socioeconomic Factors on Ecosystem Service Value Variation Based on the Structural Equation Model—A Case Study in Sichuan Province" Land 11, no. 4: 483. https://doi.org/10.3390/land11040483

APA Style

Cui, Y., Lan, H., Zhang, X., & He, Y. (2022). Confirmatory Analysis of the Effect of Socioeconomic Factors on Ecosystem Service Value Variation Based on the Structural Equation Model—A Case Study in Sichuan Province. Land, 11(4), 483. https://doi.org/10.3390/land11040483

Note that from the first issue of 2016, this journal uses article numbers instead of page numbers. See further details here.

Article Metrics

Back to TopTop