Land Cover and Land Use Mapping of the East Asian Summer Monsoon Region from 1982 to 2015
Abstract
1. Introduction
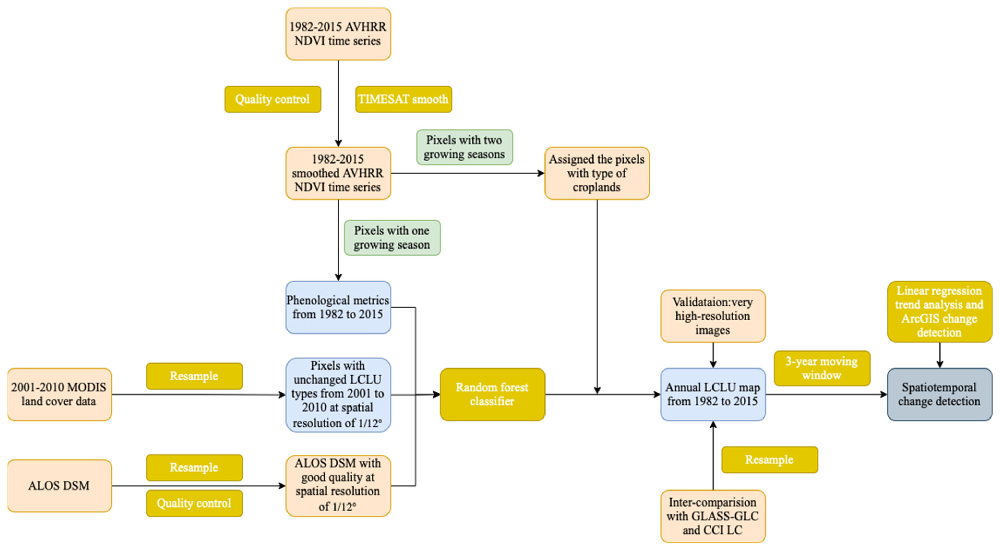
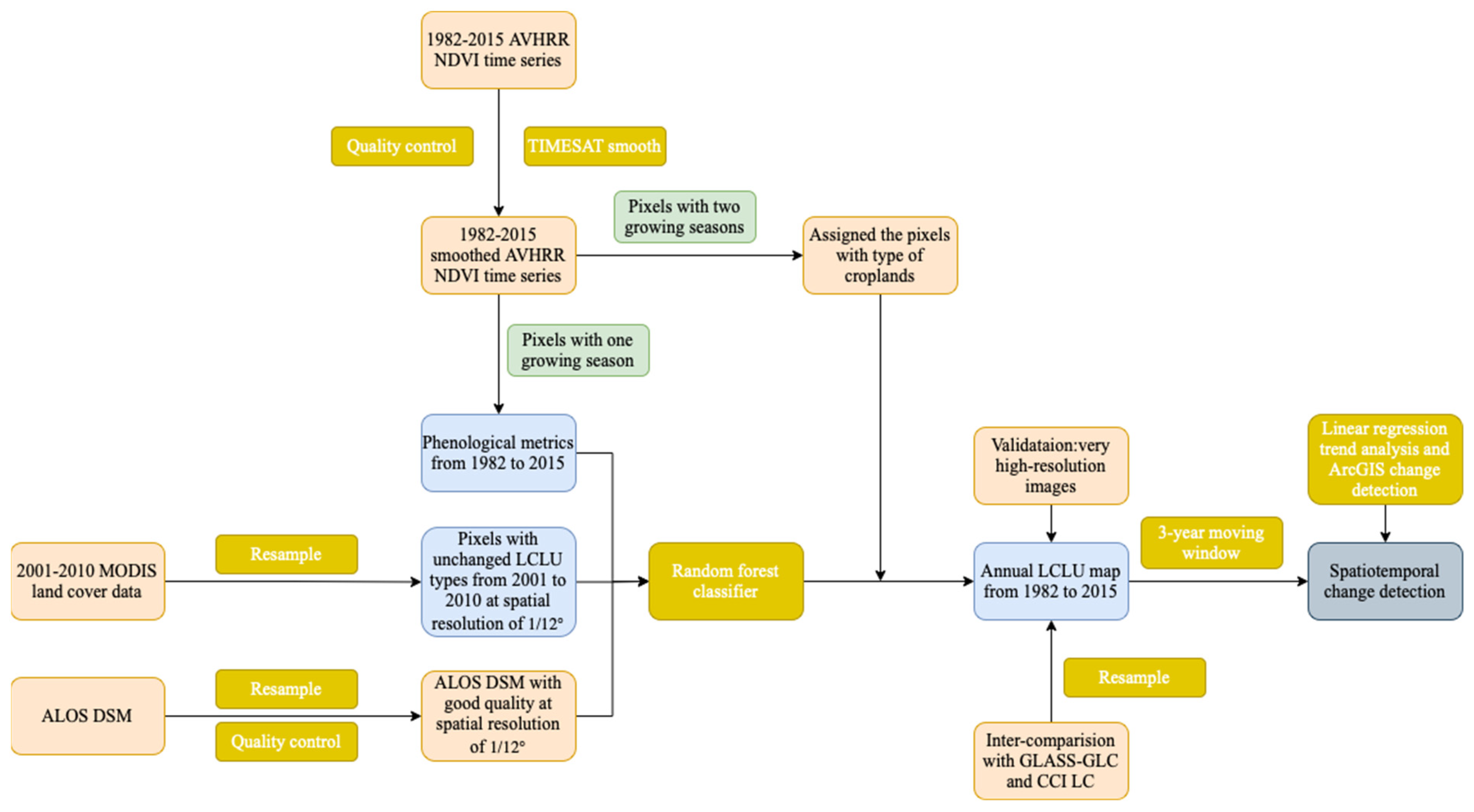
2. Materials and Methods
2.1. Materials and Pre-Processing
2.1.1. Classification Data
2.1.2. Validation Data
2.1.3. Inter-Comparison Data
2.2. Methods
2.2.1. Classification and Post-Processing
2.2.2. Accuracy Assessment
2.2.3. Spatiotemporal Change Detection
3. Results and Discussion
3.1. Performance of the Random Forest Classifier
3.2. Validation Using the Very High-Resolution Imagery
3.3. Inter-Comparison of the LCLU Classification with the GLASS-GLC and CCI LC Products
3.4. Spatiotemporal LCLU Changes in the EASM Region
4. Conclusions
Author Contributions
Funding
Institutional Review Board Statement
Informed Consent Statement
Data Availability Statement
Acknowledgments
Conflicts of Interest
Nomenclature
| EASM | East Asian summer monsoon |
| LCLUC | Land cover and land use change |
| LCLU | Land cover and land use |
| MODIS | Moderate Resolution Imaging Spectroradiometer |
| GLASS | Global Land Surface Satellite |
| DSM | Digital Surface Model |
| ITCZ | Intertropical convergence zone |
| AMOC | Atlantic meridional overturning circulation |
| CMIP5 | Coupled Model Intercomparison Project Phase 5 |
| CMIP6 | Coupled Model Intercomparison Project Phase 6 |
| LUH | Land Use Harmonization |
| RegCM4 | 4th Regional Climate Model |
| WRF | Weather Research and Forecasting |
| AVHRR | Advanced Very High-Resolution Radiometer |
| GLASS-GLC | Global Land Surface Satellite-Global Land Cover |
| FROM-GLC_v2 | Finer resolution observation and monitoring of global land cover version 2 |
| GIMMS | Global Inventory Modeling and Mapping Studies |
| NDVI | Normalized Difference Vegetation Index |
| NDVI3g | Third generation GIMMS NDVI |
| ALOS | Advanced Land Observing Satellite |
| AW3D30 | ALOS World 3D—30m |
| CCI LC | Climate Change Initiative land cover |
| MCD12Q1 | MODIS land cover |
| ESA | European Space Agency |
| PRISM | Panchromatic remote-sensing instrument for stereo mapping |
| IGBP | International Geosphere-Biosphere Programme |
| UMD | University of Maryland |
| LAI | Leaf area index |
| CDRs | Climate data records |
| FAPAR | Fraction of absorbed photosynthetically active radiation |
| MERIS | Medium Resolution Imaging Spectrometer |
| SPOT-VGT | Système Probatoire d’Observation de la Terre Vegetation |
| FAO | Food and Agriculture Organization |
| BC | Boreal coniferous forest |
| BM | Boreal mountain system |
| SH | Subtropical humid forest |
| SM | Subtropical mountain system |
| TS | Temperate steppe |
| TD | Temperate desert |
| TC | Temperate continental forest |
| TM | Temperate mountain system |
| TP | Tropical dry and moist forest, rainforest and mountain system |
| WTO | World Trade Organization |
Appendix A
| Reference LCLU | ||||||||||
|---|---|---|---|---|---|---|---|---|---|---|
| Water Bodies | Forests | Grasslands | Croplands | Urban and Built-Up | Cropland/Natural Vegetation Mosaic | Barren | Total | User’s Accuracy | ||
| MODIS LCLU | Water bodies | 0.03193 | 0.00456 | 0.00456 | 0.00456 | 0.00000 | 0.01369 | 0.00000 | 0.05930 | 54% |
| Forests | 0.00872 | 0.33432 | 0.02907 | 0.03489 | 0.00291 | 0.09012 | 0.00000 | 0.50002 | 67% | |
| Grasslands | 0.00295 | 0.01182 | 0.18609 | 0.03249 | 0.00295 | 0.00591 | 0.01182 | 0.25402 | 73% | |
| Croplands | 0.00667 | 0.00667 | 0.02447 | 0.07563 | 0.01557 | 0.01335 | 0.00000 | 0.14237 | 53% | |
| Urban and built-up | 0.00000 | 0.00082 | 0.00246 | 0.00410 | 0.01065 | 0.00246 | 0.00000 | 0.02049 | 52% | |
| Cropland/natural vegetation mosaic | 0.00000 | 0.00143 | 0.00000 | 0.00286 | 0.00000 | 0.00786 | 0.00000 | 0.01215 | 65% | |
| Barren | 0.00000 | 0.00032 | 0.00097 | 0.00000 | 0.00000 | 0.00000 | 0.01035 | 0.01165 | 89% | |
| Total | 0.05028 | 0.35994 | 0.24762 | 0.15453 | 0.03209 | 0.13338 | 0.02217 | 1.00000 | ||
| Producer’s accuracy | 64% | 93% | 75% | 49% | 33% | 6% | 47% | 66% | ||
| Reference LCLU | |||||||
|---|---|---|---|---|---|---|---|
| Forests | Grasslands | Croplands | Barren | Total | User’s Accuracy | ||
| Classified LCLU | Forests | 0.36256 | 0.02188 | 0.11877 | 0.00000 | 0.50321 | 72% |
| Grasslands | 0.00290 | 0.21140 | 0.03475 | 0.00869 | 0.25774 | 82% | |
| Croplands | 0.01859 | 0.01162 | 0.14636 | 0.00000 | 0.17656 | 83% | |
| Barren | 0.00000 | 0.00184 | 0.00000 | 0.06065 | 0.06249 | 97% | |
| Total | 0.38404 | 0.24673 | 0.29988 | 0.06934 | 1.00000 | ||
| Producer’s accuracy | 94% | 86% | 49% | 87% | 78% | ||
| Reference LCLU | |||||||
|---|---|---|---|---|---|---|---|
| Forests | Grasslands | Croplands | Barren | Total | User’s Accuracy | ||
| GLASS-GLC LCLU | Forests | 0.34935 | 0.03949 | 0.10329 | 0.00000 | 0.49213 | 71% |
| Grasslands | 0.00687 | 0.16140 | 0.04121 | 0.00000 | 0.20947 | 77% | |
| Croplands | 0.01713 | 0.02783 | 0.14346 | 0.00000 | 0.18842 | 76% | |
| Barren | 0.00000 | 0.02918 | 0.00000 | 0.08080 | 0.10998 | 73% | |
| Total | 0.37335 | 0.25790 | 0.28795 | 0.08080 | 1.00000 | ||
| Producer’s accuracy | 94% | 63% | 50% | 100.00% | 74% | ||



References
- Chang, C.-P. East Asian Monsoon; World Scientific Series on Asia-Pacific Weather and Climate; World Scientific: Singapore, 2004; Volume 2, ISBN 978-981-238-769-1. [Google Scholar]
- Yi, D.H.; Chan, J.C.L. The East Asian Summer Monsoon: An Overview. Meteorol. Atmos. Phys. 2005, 89, 117–142. [Google Scholar] [CrossRef]
- Yang, J.; Huang, X. The 30 m Annual Land Cover Dataset and Its Dynamics in China from 1990 to 2019. Earth Syst. Sci. Data 2021, 13, 3907–3925. [Google Scholar] [CrossRef]
- Farnsworth, A.; Lunt, D.J.; Robinson, S.A.; Valdes, P.J.; Roberts, W.H.G.; Clift, P.D.; Markwick, P.; Su, T.; Wrobel, N.; Bragg, F.; et al. Past East Asian Monsoon Evolution Controlled by Paleogeography, Not CO2. Sci. Adv. 2019, 5, eaax1697. [Google Scholar] [CrossRef] [PubMed]
- Park, J.; Kim, H.; Simon Wang, S.Y.; Jeong, J.H.; Lim, K.S.; Laplante, M.; Yoon, J.H. Intensification of the East Asian Summer Monsoon Lifecycle Based on Observation and CMIP6. Environ. Res. Lett. 2020, 15, 0940b9. [Google Scholar] [CrossRef]
- Wang, S.S.Y.; Kim, H.; Coumou, D.; Yoon, J.H.; Zhao, L.; Gillies, R.R. Consecutive Extreme Flooding and Heat Wave in Japan: Are They Becoming a Norm? Atmos. Sci. Lett. 2019, 20. [Google Scholar] [CrossRef]
- Thomson, J.R.; Holden, P.B.; Anand, P.; Edwards, N.R.; Porchier, C.A.; Harris, N.B.W. Tectonic and Climatic Drivers of Asian Monsoon Evolution. Nat. Commun. 2021, 12, 4022. [Google Scholar] [CrossRef]
- An, Z.; Wu, G.; Li, J.; Sun, Y.; Liu, Y.; Zhou, W.; Cai, Y.; Duan, A.; Li, L.; Mao, J.; et al. Global Monsoon Dynamics and Climate Change. Annu. Rev. Earth Planet. Sci. 2015, 43, 29–77. [Google Scholar] [CrossRef]
- Burke, C.; Stott, P. Impact of Anthropogenic Climate Change on the East Asian Summer Monsoon. J. Clim. 2017, 30, 5205–5220. [Google Scholar] [CrossRef]
- Li, X.; Ting, M.; Lee, D.E. Fast Adjustments of the Asian Summer Monsoon to Anthropogenic Aerosols. Geophys. Res. Lett. 2018, 45, 1001–1010. [Google Scholar] [CrossRef]
- Liu, J.; Shen, W.; He, Y. Effects of Cropland Expansion on Temperature Extremes in Western India from 1982 to 2015. Land 2021, 10, 489. [Google Scholar] [CrossRef]
- He, Y.; Lee, E.; Mankin, J.S. Seasonal Tropospheric Cooling in Northeast China Associated with Cropland Expansion. Environ. Res. Lett. 2020, 15. [Google Scholar] [CrossRef]
- Lee, E.; He, Y. Could the Enhanced Forests Reduce Summer Warming in the Southern China? J. Clim. Res. 2018, 13, 345–359. [Google Scholar] [CrossRef]
- Lee, E.; Chase, T.N.; Rajagopalan, B.; Barry, R.; Biggs, T.; Lawrence, P. Effects of Irrigation and Vegetation Activity on Early Indian Summer Monsoon Variability. Int. J. Climatol. 2009, 29, 573–581. [Google Scholar] [CrossRef]
- Fu, C. Potential Impacts of Human-Induced Land Cover Change on East Asia Monsoon. In Proceedings of the Global and Planetary Change; Elsevier B.V.: Amsterdam, The Netherlands, 2003; Volume 37, pp. 219–229. [Google Scholar]
- Lee, E.; Barford, C.C.; Kucharik, C.J.; Felzer, B.S.; Foley, J.A. Role of Turbulent Heat Fluxes over Land in the Monsoon over East Asia. Int. J. Geosci. 2011, 2, 420–431. [Google Scholar] [CrossRef]
- Quesada, B.; Devaraju, N.; Noblet-Ducoudré, N.; Arneth, A.; de Noblet-Ducoudré, N. Reduction of Monsoon Rainfall in Response to Past and Future Land Use and Land Cover Changes. Geophys. Res. Lett. 2017, 44, 1041–1050. [Google Scholar] [CrossRef]
- Zhao, D.; Wu, J. The Impact of Land Use and Land Cover Changes on East Asian Summer Monsoon Precipitation Using the WRF-Mosaic Approach. Atmos. Sci. Lett. 2017, 18, 450–457. [Google Scholar] [CrossRef]
- Niu, X.; Tang, J.; Wang, S.; Fu, C. Impact of Future Land Use and Land Cover Change on Temperature Projections over East Asia. Clim. Dyn. 2019, 52, 6475–6490. [Google Scholar] [CrossRef]
- Chen, C.; Park, T.; Wang, X.; Piao, S.; Xu, B.; Chaturvedi, R.K.; Fuchs, R.; Brovkin, V.; Ciais, P.; Fensholt, R.; et al. China and India Lead in Greening of the World through Land-Use Management. Nat. Sustain. 2019, 2, 122–129. [Google Scholar] [CrossRef]
- Liu, J.; Zhang, Z.; Xu, X.; Kuang, W.; Zhou, W.; Zhang, S.; Li, R.; Yan, C.; Yu, D.; Wu, S.; et al. Spatial Patterns and Driving Forces of Land Use Change in China during the Early 21st Century. J. Geogr. Sci. 2010, 20, 483–494. [Google Scholar] [CrossRef]
- Xiao, X.; Boles, S.; Liu, J.; Zhuang, D.; Frolking, S.; Li, C.; Salas, W.; Moore, B. Mapping Paddy Rice Agriculture in Southern China Using Multi-Temporal MODIS Images. Remote Sens. Environ. 2005, 95, 480–492. [Google Scholar] [CrossRef]
- Sharma, R.C.; Tateishi, R.; Hara, K.; Iizuka, K. Production of the Japan 30-m Land Cover Map of 2013-2015 Using a Random Forests-Based Feature Optimization Approach. Remote Sens. 2016, 8, 429. [Google Scholar] [CrossRef]
- Piao, Y.; Jeong, S.; Park, S.; Lee, D. Analysis of Land Use and Land Cover Change Using Time-Series Data and Random Forest in North Korea. Remote Sens. 2021, 13, 3501. [Google Scholar] [CrossRef]
- Hansen, M.C.; Wang, L.; Song, X.-P.; Tyukavina, A.; Turubanova, S.; Potapov, P.V.; Stehman, S.V. The Fate of Tropical Forest Fragments. Sci. Adv. 2020, 6. [Google Scholar] [CrossRef] [PubMed]
- Seo, B.; Bogner, C.; Poppenborg, P.; Martin, E.; Hoffmeister, M.; Jun, M.; Koellner, T.; Reineking, B.; Shope, C.L.; Tenhunen, J. Deriving a Per-Field Land Use and Land Cover Map in an Agricultural Mosaic Catchment. Earth Syst. Sci. Data 2014, 6, 339–352. [Google Scholar] [CrossRef]
- Potapov, P.; Hansen, M.C.; Kommareddy, I.; Kommareddy, A.; Turubanova, S.; Pickens, A.; Adusei, B.; Tyukavina, A.; Ying, Q. Landsat Analysis Ready Data for Global Land Cover and Land Cover Change Mapping. Remote Sens. 2020, 12, 426. [Google Scholar] [CrossRef]
- Song, X.P.; Hansen, M.C.; Stehman, S.V.; Potapov, P.V.; Tyukavina, A.; Vermote, E.F.; Townshend, J.R. Global Land Change from 1982 to 2016. Nature 2018, 560, 639–643. [Google Scholar] [CrossRef]
- He, Y.; Lee, E.; Warner, T.A. A Time Series of Annual Land Use and Land Cover Maps of China from 1982 to 2013 Generated Using AVHRR GIMMS NDVI3g Data. Remote Sens. Environ. 2017, 199, 201–217. [Google Scholar] [CrossRef]
- Xu, Y.; Yu, L.; Peng, D.; Zhao, J.; Cheng, Y.; Liu, X.; Li, W.; Meng, R.; Xu, X.; Gong, P. Annual 30-m Land Use/Land Cover Maps of China for 1980–2015 from the Integration of AVHRR, MODIS and Landsat Data Using the BFAST Algorithm. Sci. China Earth Sci. 2020, 63, 1390–1407. [Google Scholar] [CrossRef]
- Liu, H.; Gong, P.; Wang, J.; Clinton, N.; Bai, Y.; Liang, S. Annual Dynamics of Global Land Cover and Its Long-Term Changes from 1982 to 2015. Earth Syst. Sci. Data 2020, 12, 1217–1243. [Google Scholar] [CrossRef]
- Pinzon, J.E.; Tucker, C.J. A Non-Stationary 1981–2012 AVHRR NDVI3g Time Series. Remote Sens. 2014, 6, 6929–6960. [Google Scholar] [CrossRef]
- Bellón, B.; Bégué, A.; lo Seen, D.; de Almeida, C.A.; Simões, M. A Remote Sensing Approach for Regional-Scale Mapping of Agricultural Land-Use Systems Based on NDVI Time Series. Remote Sens. 2017, 9, 600. [Google Scholar] [CrossRef]
- Dobrinić, D.; Gašparović, M.; Medak, D. Sentinel-1 and 2 Time-Series for Vegetation Mapping Using Random Forest Classification: A Case Study of Northern Croatia. Remote Sens. 2021, 13, 2321. [Google Scholar] [CrossRef]
- Thakkar, A.; Desai, V.; Patel, A.; Potdar, M. Land Use/Land Cover Classification of Remote Sensing Data and Their Derived Products in a Heterogeneous Landscape of a Khan-Kali Watershed, Gujarat. Asian J. Geoinformatics 2014, 14, 93–99. [Google Scholar] [CrossRef]
- Agapiou, A.; Hadjimitsis, D.G.; Papoutsa, C.; Alexakis, D.D.; Papadavid, G. The Importance of Accounting for Atmospheric Effects in the Application of NDVI and Interpretation of Satellite Imagery Supporting Archaeological Research: The Case Studies of Palaepaphos and Nea Paphos Sites in Cyprus. Remote Sens. 2011, 3, 2605–2629. [Google Scholar] [CrossRef]
- Eklundh, L.; Jönsson, P. Timesat for Processing Time-Series Data from Satellite Sensors for Land Surface Monitoring. In Remote Sensing and Digital Image Processing; Springer International Publishing: New York, NY, USA, 2016; Volume 20, pp. 177–194. [Google Scholar] [CrossRef]
- Eklundh, L.; Jönsson, P. TIMESAT: A Software Package for Time-Series Processing and Assessment of Vegetation Dynamics. In Remote Sensing and Digital Image Processing; Springer International Publishing: Cham, Switzerland, 2015; Volume 22, pp. 141–158. [Google Scholar]
- JAXA. ALOS Global Digital Surface Model (DSM) ALOS World 3D-30m (AW3D30) Version 3.1 Product Description; JAXA (Earth Observation Research Center, Japan Aerospace Exploration Agency): Tokyo, Japan, 2020. [Google Scholar]
- Sulla-Menashe, D.; Gray, J.M.; Abercrombie, S.P.; Friedl, M.A. Hierarchical Mapping of Annual Global Land Cover 2001 to Present: The MODIS Collection 6 Land Cover Product. Remote Sens. Environ. 2019, 222, 183–194. [Google Scholar] [CrossRef]
- Grekousis, G.; Mountrakis, G.; Kavouras, M. An Overview of 21 Global and 43 Regional Land-Cover Mapping Products. Int. J. Remote Sens. 2015, 36, 5309–5335. [Google Scholar] [CrossRef]
- Loveland, T.R.; Reed, B.C.; Brown, J.F.; Zhu, Z.; Yang, L.; Merchant, J.W. Development of a Global Land Cover Characteristics Database and IGBP DISCover from 1 Km AVHRR Data. Int. J. Remote Sens. 2000, 21, 1303–1330. [Google Scholar] [CrossRef]
- Zhang, R.; Huang, C.; Zhan, X.; Jin, H.; Song, X.P. Development of S-NPP VIIRS Global Surface Type Classification Map Using Support Vector Machines. Int. J. Digit. Earth 2018, 11, 212–232. [Google Scholar] [CrossRef]
- He, Y.; Warner, T.A.; McNeil, B.E.; Lee, E. Reducing Uncertainties in Applying Remotely Sensed Land Use and Land Cover Maps in Land-Atmosphere Interaction: Identifying Change in Space and Time. Remote Sens. 2018, 10, 506. [Google Scholar] [CrossRef]
- Jensen, J.R. Introductory Digital Image Processing: A Remote Sensing Perspective, 4th ed.; Pearson: New York, NY, USA, 2016. Available online: https://www.osti.gov/biblio/5166368 (accessed on 27 January 2022).
- ESA Land Cover CCI PRODUCT USER GUIDE VERSION 2.0; Paris, France, 2017. Available online: http://maps.elie.ucl.ac.be/CCI/viewer/download/ESACCI-LC-Ph2-PUGv2_2.0.pdf (accessed on 27 January 2022).
- Maxwell, A.E.; Warner, T.A.; Fang, F. Implementation of Machine-Learning Classification in Remote Sensing: An Applied Review. Int. J. Remote Sens. 2018, 39, 2784–2817. [Google Scholar] [CrossRef]
- Fang, F.; McNeil, B.E.; Warner, T.A.; Maxwell, A.E.; Dahle, G.A.; Eutsler, E.; Li, J. Discriminating Tree Species at Different Taxonomic Levels Using Multi-Temporal WorldView-3 Imagery in Washington D.C., USA. Remote Sens. Environ. 2020, 246, 111811. [Google Scholar] [CrossRef]
- Breiman, L. Random Forests. Mach. Learn. 2001, 45, 5–32. [Google Scholar] [CrossRef]
- Liaw, A.; Wiener, M. RandomForest: Breiman and Cutler’s Random Forests for Classification and Regression. Available online: https://cran.r-project.org/package=randomForest (accessed on 25 March 2018).
- Clark, M.L.; Aide, T.M.; Grau, H.R.; Riner, G. A Scalable Approach to Mapping Annual Land Cover at 250 m Using MODIS Time Series Data: A Case Study in the Dry Chaco Ecoregion of South America. Remote Sens. Environ. 2010, 114, 2816–2832. [Google Scholar] [CrossRef]
- Olofsson, P.; Foody, G.M.; Herold, M.; Stehman, S.V.; Woodcock, C.E.; Wulder, M.A. Good Practices for Estimating Area and Assessing Accuracy of Land Change. Remote Sens. Environ. 2014, 148, 42–57. [Google Scholar] [CrossRef]
- Zeng, T.; Wang, L.; Zhang, Z.; Wen, Q.; Wang, X.; Yu, L. An Integrated Land Cover Mapping Method Suitable for Low-Accuracy Areas in Global Land Cover Maps. Remote Sens. 2019, 11, 1777. [Google Scholar] [CrossRef]
- Chen, T.-C.; Wang, S.-Y.; Huang, W.-R.; Yen, M.-C. Variation of the East Asian Summer Monsoon Rainfall. J. Clim. 2004, 17, 744–762. [Google Scholar] [CrossRef]
- Lee, E.; Chase, T.N.; Rajagopalan, B. Seasonal Forecasting of East Asian Summer Monsoon Based on Oceanic Heat Sources. Int. J. Climatol. 2008, 28, 667–678. [Google Scholar] [CrossRef]
- Nguyen, L.H.; Joshi, D.R.; Clay, D.E.; Henebry, G.M. Characterizing Land Cover/Land Use from Multiple Years of Landsat and MODIS Time Series: A Novel Approach Using Land Surface Phenology Modeling and Random Forest Classifier. Remote Sens. Environ. 2020, 238. [Google Scholar] [CrossRef]
- Liu, X.; Hu, G.; Chen, Y.; Li, X.; Xu, X.; Li, S.; Pei, F.; Wang, S. High-Resolution Multi-Temporal Mapping of Global Urban Land Using Landsat Images Based on the Google Earth Engine Platform. Remote Sens. Environ. 2018, 209, 227–239. [Google Scholar] [CrossRef]
- Fisher, J.R.B.; Acosta, E.A.; Dennedy-Frank, P.J.; Kroeger, T.; Boucher, T.M. Impact of Satellite Imagery Spatial Resolution on Land Use Classification Accuracy and Modeled Water Quality. Remote Sens. Ecol. Conserv. 2018, 4, 137–149. [Google Scholar] [CrossRef]
- D’Amour, C.B.; Reitsma, F.; Baiocchi, G.; Barthel, S.; Güneralp, B.; Erb, K.H.; Haberl, H.; Creutzig, F.; Seto, K.C. Future Urban Land Expansion and Implications for Global Croplands. Proc. Natl. Acad. Sci. USA 2017, 114, 8939–8944. [Google Scholar] [CrossRef]
- Bai, Y.; Feng, M.; Jiang, H.; Wang, J.; Zhu, Y.; Liu, Y. Assessing Consistency of Five Global Land Cover Data Sets in China. Remote Sens. 2014, 6, 8739–8759. [Google Scholar] [CrossRef]
- Xiao, Z.; Liang, S.; Tian, X.; Jia, K.; Yao, Y.; Jiang, B. Reconstruction of Long-Term Temporally Continuous NDVI and Surface Reflectance from AVHRR Data. IEEE J. Sel. Top. Appl. Earth Obs. Remote Sens. 2017, 10, 5551–5568. [Google Scholar] [CrossRef]
- Bai, Y.; Yang, Y.; Jiang, H. Intercomparison of AVHRR GIMMS3g, Terra MODIS, and SPOT-VGT NDVI Products over the Mongolian Plateau. Remote Sens. 2019, 11, 2030. [Google Scholar] [CrossRef]
- Tucker, C.J.; Pinzon, J.E.; Brown, M.E.; Slayback, D.A.; Pak, E.W.; Mahoney, R.; Vermote, E.F.; el Saleous, N. An Extended AVHRR 8-Km NDVI Dataset Compatible with MODIS and SPOT Vegetation NDVI Data. Int. J. Remote Sens. 2005, 26, 4485–4498. [Google Scholar] [CrossRef]
- Dong, J.; Xiao, X. Evolution of Regional to Global Paddy Rice Mapping Methods: A Review. ISPRS J. Photogramm. Remote Sens. 2016, 119, 214–227. [Google Scholar] [CrossRef]
- Chen, J.; Chen, J.; Liao, A.; Cao, X.; Chen, L.; Chen, X.; He, C.; Han, G.; Peng, S.; Lu, M.; et al. Global Land Cover Mapping at 30 m Resolution: A POK-Based Operational Approach. ISPRS J. Photogramm. Remote Sens. 2015, 103, 7–27. [Google Scholar] [CrossRef]
- Li, W.; Macbean, N.; Ciais, P.; Defourny, P.; Lamarche, C.; Bontemps, S.; Houghton, R.A.; Peng, S. Gross and Net Land Cover Changes in the Main Plant Functional Types Derived from the Annual ESA CCI Land Cover Maps (1992–2015). Earth Syst. Sci. Data 2018, 10, 219–234. [Google Scholar] [CrossRef]
- Masuda, Y.; Haruyama, S.; Kondo, A. Land-Cover Change and Climate Change Analysis of the Amur River Basin Using Remote Sensing Data. In Environmental Change and the Social Response in the Amur River Basin; Springer: Tokyo, Japn, 2015; pp. 37–66. [Google Scholar]
- Alcantara, C.; Kuemmerle, T.; Baumann, M.; Bragina, E.V.; Griffiths, P.; Hostert, P.; Knorn, J.; Müller, D.; Prishchepov, A.V.; Schierhorn, F.; et al. Mapping the Extent of Abandoned Farmland in Central and Eastern Europe Using MODIS Time Series Satellite Data. Environ. Res. Lett. 2013, 8, 035035. [Google Scholar] [CrossRef]
- Schierhorn, F.; Müller, D.; Beringer, T.; Prishchepov, A.V.; Kuemmerle, T.; Balmann, A. Post-Soviet Cropland Abandonment and Carbon Sequestration in European Russia, Ukraine, and Belarus. Glob. Biogeochem. Cycles 2013, 27, 1175–1185. [Google Scholar] [CrossRef]
- Kurganova, I.; Lopes de Gerenyu, V.; Six, J.; Kuzyakov, Y. Carbon Cost of Collective Farming Collapse in Russia. Glob. Change Biol. 2014, 20, 938–947. [Google Scholar] [CrossRef]
- Prishchepov, A.V.; Schierhorn, F.; Dronin, N.; Ponkina, E.V.; Müller, D. 800 Years of Agricultural Land-Use Change in Asian (Eastern) Russia. In KULUNDA: Climate Smart Agriculture. Innovations in Landscape Research; Springer: Cham, Switzerland, 2020. [Google Scholar] [CrossRef]
- Wang, J.; Cheng, K.; Liu, Q.; Zhu, J.; Ochir, A.; Davaasuren, D.; Li, G.; Wei, H.; Chonokhuu, S.; Namsrai, O.; et al. Land Cover Patterns in Mongolia and Their Spatiotemporal Changes from 1990 to 2010. Arab. J. Geosci. 2019, 12. [Google Scholar] [CrossRef]
- Meng, X.; Gao, X.; Li, S.; Li, S.; Lei, J. Monitoring Desertification in Mongolia Based on Landsat Images and Google Earth Engine from 1990 to 2020. Ecol. Indic. 2021, 129, 107908. [Google Scholar] [CrossRef]
- Lim, C.H.; Choi, Y.; Kim, M.; Jeon, S.W.; Lee, W.K. Impact of Deforestation on Agro-Environmental Variables in Cropland, North Korea. Sustainability 2017, 9, 1354. [Google Scholar] [CrossRef]
- Dong, Y.; Ren, Z.; Wang, Z.; Yu, Q.; Zhu, L.; Yu, H.; Bao, G. Spatiotemporal Patterns of Forest Changes in Korean Peninsula Using Landsat Images during 1990-2015: A Comparative Study of Two Neighboring Countries. IEEE Access 2020, 8, 73623–73633. [Google Scholar] [CrossRef]
- Yu, H.; Zhang, B.; Wang, Z. Comparative Study on Changes of Croplands Between North Korea and South Korea During 1990–2015. Chin. Geogr. Sci. 2018, 28, 920–934. [Google Scholar] [CrossRef]
- Engler, R.; Teplyakov, V.; Adams, J.M. An Assessment of Forest Cover Trends in South and North Korea, from 1980 to 2010. Environ. Manag. 2014, 53, 194–201. [Google Scholar] [CrossRef]
- Osawa, T.; Kohyama, K.; Mitsuhashi, H. Areas of Increasing Agricultural Abandonment Overlap the Distribution of Previously Common, Currently Threatened Plant Species. PLoS ONE 2013, 8. [Google Scholar] [CrossRef]
- Shimizu, H. Observation and Categorization of Land Use and Population/Household Change in Whole Japanese Land by Using Third Standard Grid Cell Data. J. City Plan. Inst. Jpn. 2015, 50, 107–117. [Google Scholar] [CrossRef]
- Su, G.; Okahashi, H.; Chen, L. Spatial Pattern of Farmland Abandonment in Japan: Identification and Determinants. Sustainability 2018, 10, 3676. [Google Scholar] [CrossRef]
- Yang, S.; Ding, Z. Advance-Retreat History of the East-Asian Summer Monsoon Rainfall Belt over Northern China during the Last Two Glacial-Interglacial Cycles. Earth Planet. Sci. Lett. 2008, 274, 499–510. [Google Scholar] [CrossRef]
- Kupidura, P. The Comparison of Different Methods of Texture Analysis for Their Efficacy for Land Use Classification in Satellite Imagery. Remote Sens. 2019, 11, 1233. [Google Scholar] [CrossRef]







| Phenological Metrics | |
|---|---|
| 1 | Maximum NDVI value |
| 2 | Minimum NDVI value |
| 3 | Julian day of maximum NDVI value |
| 4 | Julian day of minimum NDVI value |
| 5 | Integral of NDVI between Day 105 and Day 315 |
| 6 | Integral under the NDVI curve |
| 7 | Maximum derivative of NDVI curve |
| 8 | Minimum derivative of NDVI curve |
| 9 | Julian day of maximum derivative of NDVI curve |
| 10 | Julian day of minimum derivative of NDVI curve |
| 11 | Julian day of start season |
| 12 | Julian day of end season |
| 13 | NDVI value of start season |
| 14 | NDVI value of end season |
| 15 | Integral between maximum derivative and minimum derivative |
| 16 | Integral between start season and maximum value |
| 17 | Integral between end season and maximum value |
| 18 | Maximum NDVI value—minimum NDVI value |
| 19 | Maximum NDVI value/integral under the NDVI curve |
| Classified Class | Number of Pixels | ||||||||
|---|---|---|---|---|---|---|---|---|---|
| BC | BM | SH | SM | TS | TD | TC | TM | TP | |
| Evergreen needleleaf forests | 51 | 584 | 193 | 229 | 5 | 2 | 46 | ||
| Evergreen broadleaf forests | 1546 | 192 | 1256 | ||||||
| Deciduous needleleaf forests | 327 | 903 | 32 | 6 | |||||
| Deciduous broadleaf forests | 288 | 277 | 125 | 634 | 68 | 5088 | 2747 | ||
| Mixed forests | 599 | 3641 | 1528 | 927 | 18 | 638 | 2321 | 2 | |
| Woody savannas | 4120 | 7600 | 7932 | 1711 | 484 | 464 | 485 | 486 | |
| Savannas | 690 | 1670 | 5380 | 2000 | 63 | 1197 | 541 | 428 | |
| Grasslands | 105 | 2318 | 10 | 1088 | 15,885 | 3041 | 203 | 12,757 | 19 |
| Croplands | 218 | 7 | 2550 | 488 | 1865 | 138 | 10,516 | 3156 | 175 |
| Urban and built-up lands | 10 | 9 | 832 | 28 | 11 | 330 | 139 | 6 | |
| Cropland/natural vegetation mosaic | 1647 | 37 | 14 | 45 | 38 | ||||
| Barren | 1 | 2 | 26 | 1 | 8191 | 22 | 214 | ||
| Water bodies | 60 | 362 | 577 | 23 | 60 | 294 | 124 | 23 | |
| Total | 6471 | 17,511 | 22,344 | 7383 | 18,493 | 11,372 | 18,770 | 22,589 | 2436 |
| Common Class | Classified Map | Glass-GLC | CCI LC |
|---|---|---|---|
| Forests | Evergreen needleleaf forests | Forest | Tree needle-leaved evergreen closed to open (>15%) |
| Evergreen broadleaf forests | Tree broadleaved evergreen closed to open (>15%) | ||
| Deciduous needleleaf forests | Tree needle-leaved deciduous closed to open (>15%) | ||
| Deciduous broadleaf forests | Tree broadleaved deciduous closed to open (>15%) | ||
| Tree broadleaved deciduous closed (>40%) | |||
| Mixed forests | Tree mixed | ||
| Woody savannas | Mosaic tree and shrub | ||
| Savannas | Mosaic herbaceous | ||
| Shrubland | Shrubland | ||
| Shrubland evergreen | |||
| Shrubland deciduous | |||
| Grasslands | Grasslands | Grassland | Grassland |
| Tundra | |||
| Tree cover flooded fresh or brackish water | |||
| Tree cover flooded saline water | |||
| Shrub or herbaceous cover flooded | |||
| Cultivated and managed vegetation/agriculture | Croplands | Cropland | Cropland rainfed |
| Cropland rainfed herbaceous cover | |||
| Cropland irrigated | |||
| Cropland/natural vegetation mosaic | Mosaic cropland | ||
| Mosaic natural vegetation | |||
| Urban and built-up | Urban and built-up lands | Urban | |
| Water | Water bodies | Snow/Ice | Snow and ice |
| Water | |||
| Barren | Barren | Barren land | Bare areas |
| Bare areas unconsolidated | |||
| Sparse vegetation |
| Year n + 1 | |||||||||||||||
|---|---|---|---|---|---|---|---|---|---|---|---|---|---|---|---|
| Year n and n + 2 | Class Number | Class | 1 | 2 | 3 | 4 | 5 | 8 | 9 | 10 | 12 | 13 | 14 | 16 | 17 |
| 1 | Evergreen needleleaf forests | Yes | No | No | No | No | No | No | No | No | No | No | No | No | |
| 2 | Evergreen broadleaf forests | No | Yes | No | No | No | No | No | No | No | No | No | No | No | |
| 3 | Deciduous needleleaf forests | No | No | Yes | No | No | No | No | No | No | No | No | No | No | |
| 4 | Deciduous broadleaf forests | No | No | No | Yes | No | No | No | No | No | No | No | No | No | |
| 5 | Mixed forests | No | No | No | No | Yes | No | No | No | No | No | No | No | No | |
| 8 | Woody savannas | No | No | No | No | No | Yes | Yes | Yes | Yes | No | Yes | No | No | |
| 9 | Savannas | No | No | No | No | No | Yes | Yes | Yes | Yes | No | Yes | No | No | |
| 10 | Grasslands | No | No | No | No | No | No | No | Yes | Yes | No | Yes | Yes | No | |
| 12 | Croplands | No | No | No | No | No | No | No | Yes | Yes | No | Yes | Yes | No | |
| 13 | Urban and built-up lands | No | No | No | No | No | No | No | No | No | Yes | No | No | No | |
| 14 | Cropland/natural vegetation mosaic | No | No | No | No | No | No | No | Yes | Yes | No | Yes | No | No | |
| 16 | Barren | No | No | No | No | No | No | No | Yes | No | No | No | Yes | No | |
| 17 | Water bodies | No | No | No | No | No | No | No | No | No | No | No | No | Yes | |
| BC | BM | SH | SM | TS | TD | TC | TM | TP | |
|---|---|---|---|---|---|---|---|---|---|
| Overall accuracy | 80% | 78% | 70% | 76% | 98% | 95% | 89% | 87% | 81% |
| Reference LCLU | ||||||||||
|---|---|---|---|---|---|---|---|---|---|---|
| Water Bodies | Forests | Grasslands | Croplands | Urban and Built-Up | Cropland/Natural Vegetation Mosaic | Barren | Total | User’s Accuracy | ||
| Classified LCLU | Water bodies | 0.00046 | 0.00005 | 0.00005 | 0.00009 | 0.00005 | 0.00014 | 0.00000 | 0.00084 | 55% |
| Forests | 0.00000 | 0.35816 | 0.02143 | 0.03061 | 0.00306 | 0.08571 | 0.00000 | 0.49897 | 72% | |
| Grasslands | 0.00278 | 0.00278 | 0.20279 | 0.02778 | 0.00556 | 0.00556 | 0.00833 | 0.25558 | 79% | |
| Croplands | 0.00480 | 0.01679 | 0.01679 | 0.09836 | 0.01679 | 0.01919 | 0.00000 | 0.17272 | 57% | |
| Urban and built-up | 0.00042 | 0.00000 | 0.00084 | 0.00084 | 0.00463 | 0.00084 | 0.00000 | 0.00757 | 61% | |
| Cropland/natural vegetation mosaic | 0.00000 | 0.00029 | 0.00000 | 0.00044 | 0.00015 | 0.00147 | 0.00000 | 0.00235 | 63% | |
| Barren | 0.00000 | 0.00000 | 0.00182 | 0.00000 | 0.00000 | 0.00000 | 0.06015 | 0.06197 | 97% | |
| Total | 0.00846 | 0.37807 | 0.24372 | 0.15812 | 0.03024 | 0.11291 | 0.06848 | 1 | ||
| Producer’s accuracy | 5% | 95% | 83% | 62% | 15% | 1% | 88% | 73% | ||
Publisher’s Note: MDPI stays neutral with regard to jurisdictional claims in published maps and institutional affiliations. |
© 2022 by the authors. Licensee MDPI, Basel, Switzerland. This article is an open access article distributed under the terms and conditions of the Creative Commons Attribution (CC BY) license (https://creativecommons.org/licenses/by/4.0/).
Share and Cite
He, Y.; Oh, J.; Lee, E.; Kim, Y. Land Cover and Land Use Mapping of the East Asian Summer Monsoon Region from 1982 to 2015. Land 2022, 11, 391. https://doi.org/10.3390/land11030391
He Y, Oh J, Lee E, Kim Y. Land Cover and Land Use Mapping of the East Asian Summer Monsoon Region from 1982 to 2015. Land. 2022; 11(3):391. https://doi.org/10.3390/land11030391
Chicago/Turabian StyleHe, Yaqian, Jieun Oh, Eungul Lee, and Yaeone Kim. 2022. "Land Cover and Land Use Mapping of the East Asian Summer Monsoon Region from 1982 to 2015" Land 11, no. 3: 391. https://doi.org/10.3390/land11030391
APA StyleHe, Y., Oh, J., Lee, E., & Kim, Y. (2022). Land Cover and Land Use Mapping of the East Asian Summer Monsoon Region from 1982 to 2015. Land, 11(3), 391. https://doi.org/10.3390/land11030391

