Cultivated Land Use Zoning Based on Soil Function Evaluation from the Perspective of Black Soil Protection
Abstract
1. Introduction
2. Materials and Methods
2.1. Study Area
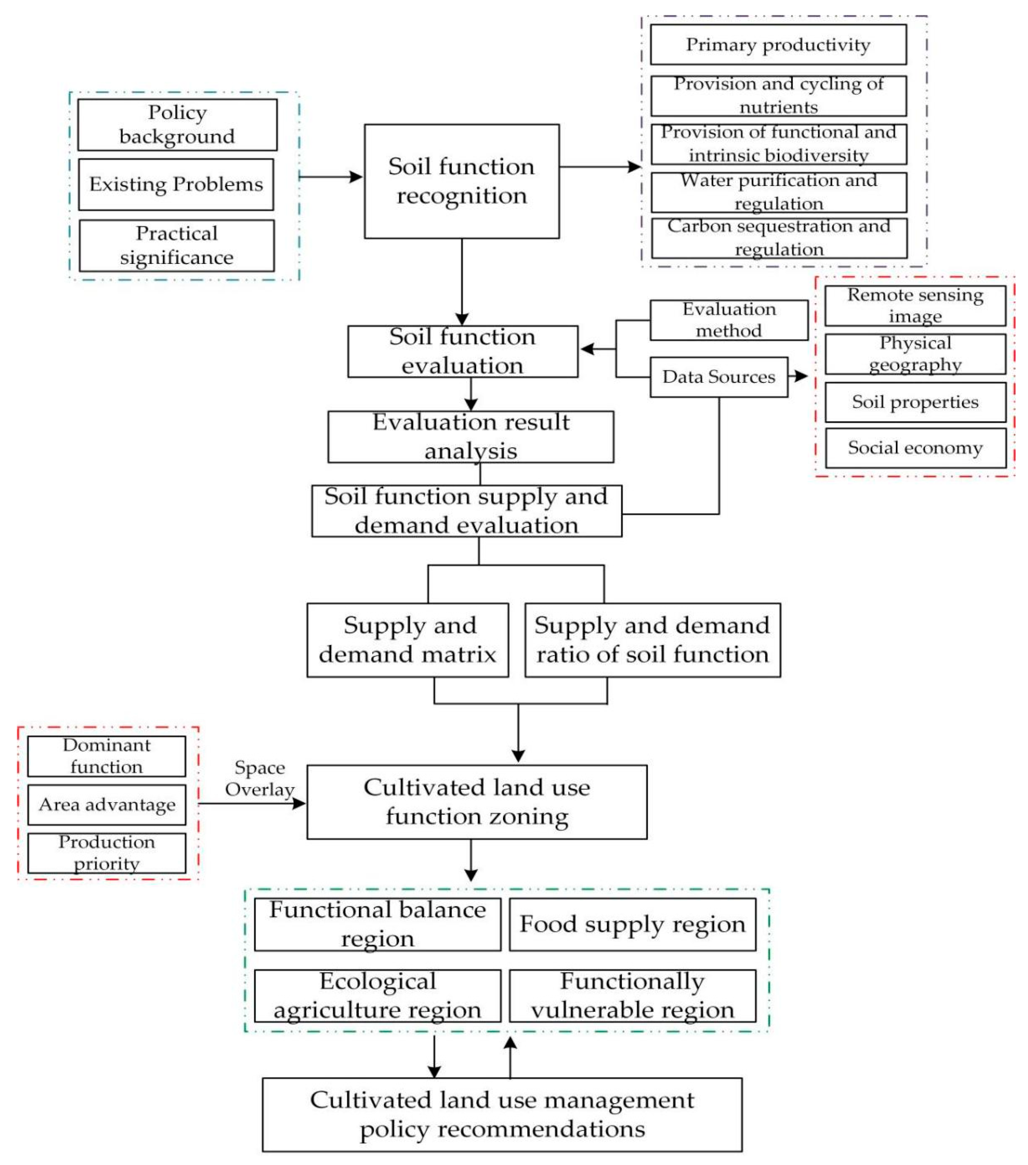
2.2. Construction of an Evaluation Method System of Soil Function
2.2.1. Construction of Evaluation Indicator System at the Provincial Scale
2.2.2. System for Evaluation of Soil Function Supply and Demand
2.3. Collection and Processing of Basic Data
2.4. Evaluation Indicator Gradation System
2.5. Soil Function Evaluation Model
2.6. Supply and Demand Ratio of Soil Function
3. Results
3.1. Analysis of Evaluation Results of Cultivated Land Soil Function
3.2. Soil Function Supply-Demand Ratio
3.3. Identification of Dominant Soil Function of Cultivated Land
3.4. Cultivated Land Use Zoning Based on Soil Functions
4. Discussion and Prospects
4.1. Soil Function Evaluation Scale and Indicator
4.2. Classification and Evaluation of Soil Ecosystem Service Function
4.3. Pay More Attention to Soil Biodiversity
4.4. Utilization and Protection of Black Soil Cultivated Land
5. Conclusions
Author Contributions
Funding
Institutional Review Board Statement
Informed Consent Statement
Data Availability Statement
Acknowledgments
Conflicts of Interest
References
- Robinson, D.A.; Fraser, I.; Dominati, E.; Davíðsdóttir, B.; Jónsson, J.O.G.; Jones, L.; Jones, S.B.; Tuller, M.; Lebron, I.; Bristow, K.L.; et al. On the Value of Soil Resources in the Context of Natural Capital and Ecosystem Service Delivery. Soil Sci. Soc. Am. J. 2014, 78, 685–700. [Google Scholar] [CrossRef]
- Brevik, E.C.; Sauer, T.J. The past, present, and future of soils and human health studies. Soil 2015, 1, 35–46. [Google Scholar] [CrossRef]
- Wu, K.N.; Yang, Q.J.; Zhao, R. A discussion on soil health assessment of arable land in China. Acta Pedol. Sin. 2021, 58, 537–544. [Google Scholar] [CrossRef]
- FAO; ITPS. Status of the World’s Soil Resources (SWSR)—Main Report; Food and Agriculture Organization of the United Nations and Intergovernmental Technical Panel on Soils: Rome, Italy, 2015; Available online: http://www.fao.org/3/a-i5199e.pdf (accessed on 31 January 2015).
- Zhao, Q.G.; Sun, B. Soil quality and sustainable environment: The definition and evaluation method of I. Soil quality. Soils 1997, 29, 113–120. [Google Scholar] [CrossRef]
- Han, X.Z.; Zhou, W.X. Research perspectives and footprint of utilization and protection of black soil in northeast China. Acta Pedol. Sin. 2021. Available online: https://kns.cnki.net/kcms/detail/32.1119.P.20210416.1456.002.html (accessed on 19 April 2021).
- Wang, J.K.; Xu, X.R.; Pei, J.B.; Li, S.Y. Current situations of black soil quality and facing opportunities and challenges in northeast China. Chin. J. Soil Sci. 2021, 1–7. [Google Scholar] [CrossRef]
- Zhao, R.; Wu, K.N.; Yang, Q.J.; Feng, Z.; Zhao, H.F.; Zhang, Z. Farmland Soil Health Evaluation Method Based on Soil Function and Soil Threat. Trans. Chin. Soc. Agric. Mach. 2021. Available online: https://kns.cnki.net/kcms/detail/11.1964.s.20210408.1602.023.html (accessed on 9 April 2021).
- Paul, C.; Kuhn, K.; Steinhoff-Knopp, B.; Weißhuhn, P.; Helming, K. Towards a standardization of soil-related ecosystem service assessments. Eur. J. Soil Sci. 2020, 1–16. [Google Scholar] [CrossRef]
- Banwart, S. Save our soils. Nat. Cell Biol. 2011, 474, 151–152. [Google Scholar] [CrossRef]
- Boyd, J.; Banzhaf, S. What are ecosystem services? The need for standardized environmental accounting units. Ecol. Econ. 2007, 63, 616–626. [Google Scholar] [CrossRef]
- Milne, E.; Banwart, S.A.; Noellemeyer, E.; Abson, D.J.; Ballabio, C.; Bampa, F.; Bationo, A.; Batjes, N.H.; Bernoux, M.; Bhattacharyya, T.; et al. Soil carbon, multiple benefits. Environ. Dev. 2015, 13, 33–38. [Google Scholar] [CrossRef]
- Goss, M.J. Sustaining Soil Productivity in Response to Global Climate Change: Science, Policy, and Ethics. Can. J. Soil Sci. 2013, 93, 393–395. [Google Scholar] [CrossRef][Green Version]
- Galloway, J.N.; ATownsend, A.R.; Erisman, J.W.; Bekunda, M.; Cai, Z.; Freney, J.R.; Martinelli, L.A.; Seitzinger, S.P.; Sutton, M.A. Transformation of the Nitrogen Cycle: Recent Trends, Questions, and Potential Solutions. Science 2008, 320, 889–892. [Google Scholar] [CrossRef] [PubMed]
- Adhikari, K.; Hartemink, A.E. Linking soils to ecosystem services—A global review. Geoderma 2016, 262, 101–111. [Google Scholar] [CrossRef]
- Sandifer, P.A.; Sutton-Grier, A.E.; Ward, B.P. Exploring connections among nature, biodiversity, ecosystem services, and human health and well-being: Opportunities to enhance health and biodiversity conservation. Ecosyst. Serv. 2015, 12, 1–15. [Google Scholar] [CrossRef]
- Dangi, S.R. Soil Ecology and Ecosystem Services. Soil Sci. Soc. Am. J. 2014, 78, 335. [Google Scholar] [CrossRef]
- Delgado-Baquerizo, M.; Maestre, F.T.; Reich, P.B.; Jeffries, T.; Gaitan, J.; Encinar, D.; Berdugo, M.; Campbell, C.D.; Singh, B. Microbial diversity drives multifunctionality in terrestrial ecosystems. Nat. Commun. 2016, 7, 10541. [Google Scholar] [CrossRef]
- Garland, G.; Banerjee, S.; Edlinger, A.; Oliveira, E.M.; Herzog, C.; Wittwer, R.; Philippot, L.; Maestre, F.T.; van der Heijden, M.G. A closer look at the functions behind ecosystem multifunctionality: A review. J. Ecol. 2021, 109, 600–613. [Google Scholar] [CrossRef]
- Manning, P.; Van Der Plas, F.; Soliveres, S.; Allan, E.; Maestre, F.T.; Mace, G.; Whittingham, M.J.; Fischer, M. Publisher Correction: Redefining ecosystem multifunctionality. Nat. Ecol. Evol. 2018, 2, 1515. [Google Scholar] [CrossRef]
- Xu, W.; Ma, Z.; Jing, X.; He, J.-S. Biodiversity and ecosystem multifunctionality: Advances and perspectives. Biodivers. Sci. 2016, 24, 55–71. [Google Scholar] [CrossRef]
- Greiner, L.; Keller, A.; Grêt-Regamey, A.; Papritz, A. Soil function assessment: Review of methods for quantifying the contributions of soils to ecosystem services. Land Use Policy 2017, 69, 224–237. [Google Scholar] [CrossRef]
- Guerra, C.A.; Heintz-Buschart, A.; Sikorski, J.; Chatzinotas, A.; Guerrero-Ramírez, N.; Cesarz, S.; Beaumelle, L.; Rillig, M.C.; Maestre, F.T.; Delgado-Baquerizo, M.; et al. Blind spots in global soil biodiversity and ecosystem function research. Nat. Commun. 2020, 11, 3870. [Google Scholar] [CrossRef]
- Schulte, R.P.O.; Ebampa, F.; Ebardy, M.; Ecoyle, C.; Creamer, R.E.; Efealy, R.; Egardi, C.; Ghaley, B.B.; Ejordan, P.; Elaudon, H.; et al. Making the Most of Our Land: Managing Soil Functions from Local to Continental Scale. Front. Environ. Sci. 2015, 3, 85–91. [Google Scholar] [CrossRef]
- Jiang, M.; Lv, X.G.; Yang, Q. Wetland soil and its system of environment function assessment. Wetl. Sci. 2006, 3, 168–173. (In Chinese) [Google Scholar] [CrossRef]
- Costanza, R.; d’Arge, R.; de Groot, R.; Farber, S.; Grasso, M.; Hannon, B.; Limburg, K.; Naeem, S.; O’Neill, R.V.; Paruelo, J.; et al. The value of the world’s ecosystem services and natural capital. Nature 1997, 387, 253–260. [Google Scholar] [CrossRef]
- Tzilivakis, J.; Lewis, K.; Williamson, A. A prototype framework for assessing risks to soil functions. Environ. Impact Assess. Rev. 2005, 25, 181–195. [Google Scholar] [CrossRef]
- Burauel, P.; Bassmann, F. Soils as filter and buffer for pesticides—Experimental concepts to understand soil functions. Environ. Pollut. 2005, 133, 11–16. [Google Scholar] [CrossRef] [PubMed]
- Rabot, E.; Wiesmeier, M.; Schlüter, S.; Vogel, H.-J. Soil structure as an indicator of soil functions: A review. Geoderma 2018, 314, 122–137. [Google Scholar] [CrossRef]
- Jost, E.; Schnhart, M.; Skalsk, R.; Balkovi, J.; Mitter, H. Dynamic soil functions assessment employing land use and climate scenarios at regional scale. J Environ Manag. 2021, 287, 112318. [Google Scholar] [CrossRef]
- Thoumazeau, A.; Bessou, C.; Renevier, M.-S.; Trap, J.; Marichal, R.; Mareschal, L.; Decaëns, T.; Bottinelli, N.; Jaillard, B.; Chevallier, T.; et al. Biofunctool®: A new framework to assess the impact of land management on soil quality. Part A: Concept and validation of the set of indicators. Ecol. Indic. 2019, 97, 100–110. [Google Scholar] [CrossRef]
- Thoumazeau, A.; Bessou, C.; Renevier, M.-S.; Panklang, P.; Puttaso, P.; Peerawat, M.; Heepngoen, P.; Polwong, P.; Koonklang, N.; Sdoodee, S.; et al. Biofunctool®: A new framework to assess the impact of land management on soil quality. Part B: Investigating the impact of land management of rubber plantations on soil quality with the Biofunctool® index. Ecol. Indic. 2019, 97, 429–437. [Google Scholar] [CrossRef]
- Schulte, R.; Creamer, R.; Donnellan, T.; Farrelly, N.; Fealy, R.; O’Donoghue, C.; O’Huallachain, D. Functional land management: A framework for managing soil-based ecosystem services for the sustainable intensification of agriculture. Environ. Sci. Policy 2014, 38, 45–58. [Google Scholar] [CrossRef]
- Wu, K.N.; Yang, Q.J.; Chen, J.Y.; Wu, J.F. Soil quality and functions: From science to experiences—A reviewof the wageningen soil conference 2019. Chin. J. Soil Sci. 2020, 51, 241–244. [Google Scholar] [CrossRef]
- Angelini, M.E.; Heuvelink, G.B.M.; Kempen, B. Multivariate mapping of soil with structural equation modelling. Eur. J. Soil Sci. 2017, 68, 575–591. [Google Scholar] [CrossRef]
- Mahajan, G.; Das, B.; Morajkar, S.; Desai, A.; Murgaokar, D.; Kulkarni, R.; Sale, R.; Patel, K. Soil quality assessment of coastal salt-affected acid soils of India. Environ. Sci. Pollut. Res. 2020, 27, 26221–26238. [Google Scholar] [CrossRef]
- Obade, V.D.P.; Lal, R. Towards a standard technique for soil quality assessment. Geoderma 2016, 265, 96–102. [Google Scholar] [CrossRef]
- Chen, Q.-L.; Ding, J.; Zhu, D.; Hu, H.-W.; Delgado-Baquerizo, M.; Ma, Y.-B.; He, J.-Z.; Zhu, Y.-G. Rare microbial taxa as the major drivers of ecosystem multifunctionality in long-term fertilized soils. Soil Biol. Biochem. 2020, 141, 107686. [Google Scholar] [CrossRef]
- Luo, G.; Rensing, C.; Chen, H.; Liu, M.; Wang, M.; Guo, S.; Ling, N.; Shen, Q. Deciphering the associations between soil microbial diversity and ecosystem multifunctionality driven by long-term fertilization management. Funct. Ecol. 2018, 32, 1103–1116. [Google Scholar] [CrossRef]
- Li, J.; Delgado-Baquerizo, M.; Wang, J.-T.; Hu, H.-W.; Cai, Z.-J.; Zhu, Y.-N.; Singh, B. Fungal richness contributes to multifunctionality in boreal forest soil. Soil Biol. Biochem. 2019, 136, 107526. [Google Scholar] [CrossRef]
- Guo, Y.; Luo, H.; Wang, L.; Xu, M.; Wan, Y.; Chou, M.; Shi, P.; Wei, G. Multifunctionality and microbial communities in agricultural soils regulate the dynamics of a soil-borne pathogen. Plant Soil 2021, 461, 309–322. [Google Scholar] [CrossRef]
- Cui, H.; Sun, W.; Delgado-Baquerizo, M.; Song, W.; Ma, J.-Y.; Wang, K.; Ling, X. Phosphorus addition regulates the responses of soil multifunctionality to nitrogen over-fertilization in a temperate grassland. Plant Soil 2020, 1–15. [Google Scholar] [CrossRef]
- Qiu, L.; Zhang, Q.; Zhu, H.; Reich, P.B.; Banerjee, S.; van der Heijden, M.G.A.; Sadowsky, M.J.; Ishii, S.; Jia, X.; Shao, M.; et al. Erosion reduces soil microbial diversity, network complexity and multifunctionality. ISME J. 2021, 1–16. [Google Scholar] [CrossRef]
- Su, Y.; Liu, J.; Zhang, Y.; Huang, G. More drought leads to a greater significance of biocrusts to soil multifunctionality. Funct. Ecol. 2021, 35, 989–1000. [Google Scholar] [CrossRef]
- Han, X.Z.; Li, N. Research progress of black soil in northeast China. Sci. Geogr. Sin. 2018, 38, 1032–1041. [Google Scholar]
- Xin, J.S.; Wang, J.K.; Xue, Y.D. Dongbei Heituqu Gengdi Zhiliang Pingjia; China Agriculture Press: Beijing, China, 2017; pp. 8–37. [Google Scholar]
- Liu, B.Y. Issue discussion of sustainable utilization and soil degradation in typical black soil region. Soil Water Conserv. China 2003, 12, 31–32. [Google Scholar] [CrossRef]
- Mueller, L.; Schindler, U.; Mirschel, W.; Shepherd, T.G.; Ball, B.C.; Helming, K.; Rogasik, J.; Eulenstein, F.; Wiggering, H. Assessing the productivity function of soils. A review. Agron. Sustain. Dev. 2010, 30, 601–614. [Google Scholar] [CrossRef]
- Skaalsveen, K.; Ingram, J.; Clarke, L.E. The effect of no-till farming on the soil functions of water purification and retention in north-western Europe: A literature review. Soil Tillage Res. 2019, 189, 98–109. [Google Scholar] [CrossRef]
- Lin, D.; McCulley, R.L.; Nelson, J.A.; Jacobsen, K.L.; Zhang, D. Time in pasture rotation alters soil microbial community composition and function and increases carbon sequestration potential in a temperate agroecosystem. Sci. Total Environ. 2020, 698, 134233. [Google Scholar] [CrossRef] [PubMed]
- Tibbett, M.; Fraser, T.D.; Duddigan, S. Identifying potential threats to soil biodiversity. PeerJ 2020, 8, e9271. [Google Scholar] [CrossRef]
- Chen, Q.; Liu, Z.; Zhou, J.; Xu, X.; Zhu, Y. Long-term straw mulching with nitrogen fertilization increases nutrient and microbial determinants of soil quality in a maize–wheat rotation on China’s Loess Plateau. Sci. Total Environ. 2021, 775, 145930. [Google Scholar] [CrossRef]
- Sandén, T.; Trajanov, A.; Spiegel, H.; Kuzmanovski, V.; Saby, N.P.A.; Picaud, C.; Henriksen, C.B.; Debeljak, M. Development of an Agricultural Primary Productivity Decision Support Model: A Case Study in France. Front. Environ. Sci. 2019, 7, 58. [Google Scholar] [CrossRef]
- Ghaley, B.B.; Rusu, T.; Sandén, T.; Spiegel, H.; Menta, C.; Visioli, G.; O’Sullivan, L.; Gattin, I.T.; Delgado, A.; Liebig, M.A.; et al. Assessment of Benefits of Conservation Agriculture on Soil Functions in Arable Production Systems in Europe. Sustainability 2018, 10, 794. [Google Scholar] [CrossRef]
- Van Leeuwen, J.P.; Saby, N.P.A.; Jones, A.; Louwagie, G.; Micheli, E.; Rutgers, M.; Schulte, R.P.O.; Spiegel, H.; Toth, G.; Creamer, R.E. Gap assessment in current soil monitoring networks across Europe for measuring soil functions. Environ. Res. Lett. 2017, 12, 124007. [Google Scholar] [CrossRef]
- Glæsner, N.; Helming, K.; De Vries, W. Do Current European Policies Prevent Soil Threats and Support Soil Functions? Sustainability 2014, 6, 9538–9563. [Google Scholar] [CrossRef]
- Velasquez, E.; Lavelle, P.; Andrade, M. GISQ, a multifunctional indicator of soil quality. Soil Biol. Biochem. 2007, 39, 3066–3080. [Google Scholar] [CrossRef]
- Van den Putte, A.; Govers, G.; Diels, J.; Gillijns, K.; Demuzere, M. Assessing the effect of soil tillage on crop growth: A meta-regression analysis on European crop yields under conservation agriculture. Eur. J. Agron. 2010, 33, 231–241. [Google Scholar] [CrossRef]
- Qi, X.; Fu, Y.; Wang, R.Y.; Ng, C.N.; Dang, H.; He, Y. Improving the sustainability of agricultural land use: An integrated framework for the conflict between food security and environmental deterioration. Appl. Geogr. 2018, 90, 214–223. [Google Scholar] [CrossRef]
- Hoffland, E.; Kuyper, T.W.; Comans, R.N.J.; Creamer, R.E. Eco-functionality of organic matter in soils. Plant Soil 2020, 455, 1–22. [Google Scholar] [CrossRef]
- Obalum, S.; Chibuike, G.; Peth, S.; Ouyang, Y. Soil organic matter as sole indicator of soil degradation. Environ. Monit. Assess. 2017, 189, 176. [Google Scholar] [CrossRef] [PubMed]
- Oldfield, E.E.; Wood, S.A.; Bradford, M. Direct effects of soil organic matter on productivity mirror those observed with organic amendments. Plant Soil 2018, 423, 363–373. [Google Scholar] [CrossRef]
- Schiefer, J.; Lair, G.J.; Blum, W.E. Indicators for the definition of land quality as a basis for the sustainable intensification of agricultural production. Int. Soil Water Conserv. Res. 2015, 3, 42–49. [Google Scholar] [CrossRef]
- Shirato, Y. Use of models to evaluate carbon sequestration in agricultural soils. Soil Sci. Plant Nutr. 2019, 66, 21–27. [Google Scholar] [CrossRef]
- Zwetsloot, M.J.; van Leeuwen, J.; Hemerik, L.; Martens, H.; Simó Josa, I.; Van de Broek, M.; Debeljak, M.; Rutgers, M.; Sandén, T.; Wall, D.P.; et al. Soil multifunctionality: Synergies and trade-offs across European climatic zones and land uses. Eur. J. Soil Sci. 2020, 1–15. [Google Scholar] [CrossRef]
- Ellis, E.A.; Baerenklau, K.A.; Marcos-Martinez, R.; Chávez, E. Land use/land cover change dynamics and drivers in a low-grade marginal coffee growing region of Veracruz, Mexico. Agrofor. Syst. 2010, 80, 61–84. [Google Scholar] [CrossRef]
- Pheap, S.; Lefèvre, C.; Thoumazeau, A.; Leng, V.; Boulakia, S.; Koy, R.; Hok, L.; Lienhard, P.; Brauman, A.; Tivet, F. Multi-functional assessment of soil health under Conservation Agriculture in Cambodia. Soil Tillage Res. 2019, 194, 104349. [Google Scholar] [CrossRef]
- Al-Shammary, A.A.G.; Kouzani, A.Z.; Kaynak, A.; Khoo, S.Y.; Norton, M.; Gates, W. Soil Bulk Density Estimation Methods: A Review. Pedosphere 2018, 28, 581–596. [Google Scholar] [CrossRef]
- Liu, L.; Zhou, D.; Chang, X.; Lin, Z. A new grading system for evaluating China’s cultivated land quality. Land Degrad. Dev. 2020, 31, 1482–1501. [Google Scholar] [CrossRef]
- Coyle, C.; Creamer, R.; Schulte, R.; O’Sullivan, L.; Jordan, P. A Functional Land Management conceptual framework under soil drainage and land use scenarios. Environ. Sci. Policy 2016, 56, 39–48. [Google Scholar] [CrossRef]
- Burkhard, B.; Kroll, F.; Nedkov, S.; Müller, F. Mapping ecosystem service supply, demand and budgets. Ecol. Indic. 2012, 21, 17–29. [Google Scholar] [CrossRef]
- Han, X.Z.; Zou, W.X. Effects and suggestions of black soil protection and soil fertility increase in northeast China. Bull. Chin. Acad. Sci. 2018, 33, 206–212. [Google Scholar]
- Fan, H.M.; Cai, Q.G.; Wang, H.S. Condition of soil erosion in phaeozem region of northeast China. J. Soil Water Conserv. 2004, 18, 66–70. [Google Scholar]
- Yang, D.W.; Zhang, M.K.; Zhang, P.Q.; Yang, Y.D. Evolution of soil in microbiology after reclamation of paddy into orchard. Acta Pedol. Sin. 2018, 55, 182–193. (In Chinese) [Google Scholar] [CrossRef]
- Yan, B.; Zhang, Y.; Zang, S.; Chen, Q.; Sun, L. Distributions of Particle Sizes in Black Soil and Their Environmental Significance in Northeast China. Sustainability 2021, 13, 3706. [Google Scholar] [CrossRef]
- Yuan, Z.; Jin, X.; Guan, Q.; Meshack, A.O. Converting cropland to plantation decreases soil organic carbon stock and liable fractions in the fertile alluvial plain of eastern China. Geoderma Reg. 2021, 24, e00356. [Google Scholar] [CrossRef]
- Liu, H.Y.; Zhou, P.; Zhu, H.H.; Wu, J.S.; Zhou, D.S. Effect of land use change on topsoil organic carbon storage of paddy soil in a hilly landscape of Red Earth Region. Agric. Mod. Res. 2012, 33, 359–362. (In Chinese) [Google Scholar] [CrossRef]
- Huang, J.F.; Cao, Z.H.; Shi, Y.P.; Ni, X.W. Agricultural and forestry carbon sequestration function analysis and its affection by land use change in Jiaxing Plain, China. Agric. Environ. Dev. 2013, 4, 23–27. (In Chinese) [Google Scholar] [CrossRef]
- Li, M.; Han, X.; Du, S.; Li, L.-J. Profile stock of soil organic carbon and distribution in croplands of Northeast China. Catena 2019, 174, 285–292. [Google Scholar] [CrossRef]
- Liu, Y.S.; Zhang, Z.W.; Wang, J.Y. Regional differentiation and comprehensive regionalization scheme of modern agriculture in China. Acta Geogr. Sin. 2018, 73, 203–218. (In Chinese) [Google Scholar] [CrossRef]
- Schneider, F.; Don, A.; Hennings, I.; Schmittmann, O.; Seidel, S.J. The effect of deep tillage on crop yield—What do we really know? Soil Tillage Res. 2017, 174, 193–204. [Google Scholar] [CrossRef]
- Zhang, C.; Qiao, M.; Yun, W.J.; Liu, J.J.; Zhu, D.H.; Yang, J.Y. Trinity comprehensive regulatory system about quantity, quality and ecology of cultivated land. Trans. Chin. Soc. Agric. Mach. 2017, 48, 1–6. [Google Scholar] [CrossRef]
- Tian, P.; Lian, H.; Wang, Z.; Jiang, Y.; Li, C.; Sui, P.; Qi, H. Effects of Deep and Shallow Tillage with Straw Incorporation on Soil Organic Carbon, Total Nitrogen and Enzyme Activities in Northeast China. Sustainability 2020, 12, 8679. [Google Scholar] [CrossRef]
- Liu, J.; Lu, Y.F.; Xu, Q. Agricultural subsidy, old-age security and farmland transfer. J. Agrotech. Econ. 2020, 12, 23–37. (In Chinese) [Google Scholar] [CrossRef]
- Obour, A.; Holman, J.; Simon, L.; Schlegel, A. Strategic Tillage Effects on Crop Yields, Soil Properties, and Weeds in Dryland No-Tillage Systems. Agronomy 2021, 11, 662. [Google Scholar] [CrossRef]
- Sun, J.H.; He, J.M. Hilly field erosion regulation in low mountain region of northern Liaoning. Res. Soil Water Conserv. 1997, 4, 65–74. (In Chinese) [Google Scholar]
- Han, X.Z.; Wang, S.Y.; Song, C.Y.; Qiao, Y.F. Effects of land use and cover change on ecological environment in black soil region. Sci. Geogr. Sin. 2005, 25, 203–208. (In Chinese) [Google Scholar]
- Mao, Y.-T.; Hu, W.; Chau, H.W.; Lei, B.-K.; Di, H.-J.; Chen, A.-Q.; Hou, M.-T.; Whitley, S. Combined Cultivation Pattern Reduces Soil Erosion and Nutrient Loss from Sloping Farmland on Red Soil in Southwestern China. Agronomy 2020, 10, 1071. [Google Scholar] [CrossRef]
- Severini, S.; Castellari, M.; Cavalli, D.; Pecetti, L. Economic Sustainability and Riskiness of Cover Crop Adoption for Organic Production of Corn and Soybean in Northern Italy. Agronomy 2021, 11, 766. [Google Scholar] [CrossRef]
- Han, C.; Chen, S.; Yu, Y.; Xu, Z.; Zhu, B.; Xu, X.; Wang, Z. Evaluation of Agricultural Land Suitability Based on RS, AHP, and MEA: A Case Study in Jilin Province, China. Agriculture 2021, 11, 370. [Google Scholar] [CrossRef]
- Bünemann, E.K.; Bongiorno, G.; Bai, Z.; Creamer, R.; De Deyn, G.; Goede, R.; Fleskens, L.; Geissen, V.; Kuyper, T.W.; Mäder, P.; et al. Soil quality—A critical review. Soil Biol. Biochem. 2018, 120, 105–125. [Google Scholar] [CrossRef]
- Powlson, D.S. Soil health—Useful terminology for communication or meaningless concept? Or both? Front. Agric. Sci. Eng. 2020, 7, 246–250. [Google Scholar] [CrossRef]
- Karlen, D.; Andrews, S.; Doran, J. Soil quality: Current concepts and applications. Adv. Agron. 2001, 74, 1–40. [Google Scholar] [CrossRef]
- Grunwald, S.; Thompson, J.A.; Boettinger, J.L. Digital soil mapping and modeling at continental scales: Finding solutions for global issues. Soil Sci. Soc. Am. J. 2011, 75, 1201–1213. [Google Scholar] [CrossRef]
- Vogel, H.-J.; Eberhardt, E.; Franko, U.; Lang, B.; Ließ, M.; Weller, U.; Wiesmeier, M.; Wollschläger, U. Quantitative Evaluation of Soil Functions: Potential and State. Front. Environ. Sci. 2019, 7, 164. [Google Scholar] [CrossRef]
- Craheix, D.; Angevin, F.; Doré, T.; de Tourdonnet, S. Using a multicriteria assessment model to evaluate the sustainability of conservation agriculture at the cropping system level in France. Eur. J. Agron. 2016, 76, 75–86. [Google Scholar] [CrossRef]
- Obade, V.D.P. Integrating management information with soil quality dynamics to monitor agricultural productivity. Sci. Total Environ. 2019, 651, 2036–2043. [Google Scholar] [CrossRef]
- Glenk, K.; McVittie, A.; Moran, D. Deliverable D3.1: Soil and Soil Organic Carbon within an Ecosystem Service Approach Linking Biophysical and Economic Data. Report for EU FP7 SmartSOIL. 2012. Available online: http://smartsoil.eu/ (accessed on 8 October 2012).
- Zhang, G.L.; Wu, H.Y. From “problems” to “solutions”: Soil functions for realization of sustainable development goals. Bull. Chin. Acad. Sci. 2018, 33, 124–134. (In Chinese) [Google Scholar] [CrossRef]
- Ellili-Bargaoui, Y.; Walter, C.; Lemercier, B.; Michot, D. Assessment of six soil ecosystem services by coupling simulation modelling and field measurement of soil properties. Ecol. Indic. 2021, 121, 107211. [Google Scholar] [CrossRef]
- Rinot, O.; Levy, G.J.; Steinberger, Y.; Svoray, T.; Eshel, G. Soil health assessment: A critical review of current methodologies and a proposed new approach. Sci. Total Environ. 2019, 648, 1484–1491. [Google Scholar] [CrossRef]
- Zhao, R.; Wu, K.N.; Liu, Y.N.; Feng, Z. Soil Health Evaluation at a County level Based on Ecosystem Service Function. Chin. J. Soil Sci. 2020, 51, 269–279. [Google Scholar] [CrossRef]
- Hauck, J.; Albert, C.; Fürst, C.; Geneletti, D.; La Rosa, D.; Lorz, C.; Spyra, M. Developing and applying ecosystem service indicators in decision-support at various scales. Ecol. Indic. 2016, 61, 1–5. [Google Scholar] [CrossRef]
- Kragt, M.E.; Robertson, M. Quantifying ecosystem services trade-offs from agricultural practices. Ecol. Econ. 2014, 102, 147–157. [Google Scholar] [CrossRef]
- Pereira, P.; Bogunovic, I.; Muñoz-Rojas, M.; Brevik, E.C. Soil ecosystem services, sustainability, valuation and management. Curr. Opin. Environ. Sci. Health 2018, 5, 7–13. [Google Scholar] [CrossRef]
- Yang, Q.J.; Wu, K.N.; Feng, Z.; Zhao, R.; Zhang, X.D.; Li, X.L. Soil quality assessment on large spatial scales: Dvancement and revelation. Acta Pedol. Sin. 2020, 57, 565–578. [Google Scholar] [CrossRef]
- Calzolari, C.; Ungaro, F.; Filippi, N.; Guermandi, M.; Malucelli, F.; Marchi, N.; Staffilani, F.; Tarocco, P. A methodological framework to assess the multiple contributions of soils to ecosystem services delivery at regional scale. Geoderma 2016, 261, 190–203. [Google Scholar] [CrossRef]
- Yang, X.; Zheng, Q. Progress of agricultural biodiversity conservation in China. Biodivers. Sci. 2021, 29, 167–176. [Google Scholar] [CrossRef]
- Benton, T.G.; Vickery, J.A.; Wilson, J.D. Farmland biodiversity: Is habitat heterogeneity the key? Trends Ecol. Evol. 2003, 18, 182–188. [Google Scholar] [CrossRef]
- Zhang, J.L.; Zhang, J.Z.; Shen, J.B.; Tian, J.; Jin, K.; Zhang, F.S. Soil health and agriculture green development: Opportunities and challenge. Acta Pedol. Sin. 2020, 57, 783–796. [Google Scholar] [CrossRef]
- De Deyn, G.B.; van der Putten, W. Linking aboveground and belowground diversity. Trends Ecol. Evol. 2005, 20, 625–633. [Google Scholar] [CrossRef]
- Bardgett, R.D.; van der Putten, W. Belowground biodiversity and ecosystem functioning. Nat. Cell Biol. 2014, 515, 505–511. [Google Scholar] [CrossRef]
- Cameron, E.K.; Martins, I.S.; Lavelle, P.; Mathieu, J.; Tedersoo, L.; Bahram, M.; Gottschall, F.; Guerra, C.A.; Hines, J.; Patoine, G.; et al. Global mismatches in aboveground and belowground biodiversity. Conserv. Biol. 2019, 33, 1187–1192. [Google Scholar] [CrossRef]
- Lehman, R.M.; Cambardella, C.A.; Stott, D.E.; Acosta-Martinez, V.; Manter, D.K.; Buyer, J.S.; Maul, J.E.; Smith, J.L.; Collins, H.P.; Halvorson, J.J.; et al. Understanding and Enhancing Soil Biological Health: The Solution for Reversing Soil Degradation. Sustainability 2015, 7, 988–1027. [Google Scholar] [CrossRef]
- Fan, K.; Delgado-Baquerizo, M.; Guo, X.; Wang, D.; Zhu, Y.-G.; Chu, H. Biodiversity of key-stone phylotypes determines crop production in a 4-decade fertilization experiment. ISME J. 2021, 15, 550–561. [Google Scholar] [CrossRef] [PubMed]
- Wall, D.H.; Nielsen, U.N.; Six, J. Soil biodiversity and human health. Nat. Cell Biol. 2015, 528, 69–76. [Google Scholar] [CrossRef] [PubMed]
- Pulleman, M.; Creamer, R.; Hamer, U.; Helder, J.; Pelosi, C.; Pérès, G.; Rutgers, M. Soil biodiversity, biological indicators and soil ecosystem services—An overview of European approaches. Curr. Opin. Environ. Sustain. 2012, 4, 529–538. [Google Scholar] [CrossRef]
- Wagg, C.; Bender, S.F.; Widmer, F.; van der Heijden, M.G.A. Soil biodiversity and soil community composition determine ecosystem multifunctionality. Proc. Natl. Acad. Sci. USA 2014, 111, 5266–5270. [Google Scholar] [CrossRef] [PubMed]
- Van den Hoogen, J.; Geisen, S.; Routh, D.; Ferris, H.; Traunspurger, W.; Wardle, D.A.; De Goede, R.G.M.; Adams, B.J.; Ahmad, W.; Andriuzzi, W.S.; et al. Soil nematode abundance and functional group composition at a global scale. Nat. Cell Biol. 2019, 572, 194–198. [Google Scholar] [CrossRef] [PubMed]
- Delgado-Baquerizo, M.; Reich, P.B.; Trivedi, C.; Eldridge, D.J.; Abades, S.; Alfaro, F.D.; Bastida, F.; Berhe, A.A.; Cutler, N.A.; Gallardo, A.; et al. Multiple elements of soil biodiversity drive ecosystem functions across biomes. Nat. Ecol. Evol. 2020, 4, 210–220. [Google Scholar] [CrossRef]
- Sorokin, A.; Owens, P.; Láng, V.; Jiang, Z.-D.; Michéli, E.; Krasilnikov, P. “Black soils” in the Russian Soil Classification system, the US Soil Taxonomy and the WRB: Quantitative correlation and implications for pedodiversity assessment. Catena 2021, 196, 104824. [Google Scholar] [CrossRef]
- Xie, Y.; Lin, H.; Ye, Y.; Ren, X. Changes in soil erosion in cropland in northeastern China over the past 300 years. Catena 2019, 176, 410–418. [Google Scholar] [CrossRef]
- Yang, X.M.; Zhang, X.P.; Deng, W.; Fang, H.J. Black soil degradation by rainfall erosion in Jilin, China. Land Degrad. Dev. 2003, 14, 409–420. [Google Scholar] [CrossRef]
- Ding, R.X.; Liu, S.T. A study on the fertility of black soil after reclamation. Acta Pedol. Sin. 1980, 17, 20–32. [Google Scholar]
- Zhang, H.L.; Gao, W.S.; Chen, F.; Zhu, W.S. Prospects and present situation of conservation tillage. J. China Agric. Univ. 2005, 10, 16–20. [Google Scholar] [CrossRef]














| Soil Function | Indicator |
|---|---|
| Primary productivity | Soil texture |
| Soil thickness/cm | |
| Available soil moisture/mm | |
| pH | |
| Gravel contents | |
| Soil organic carbon | |
| Bulk density | |
| Slope | |
| ≥10° Effective accumulated temperature | |
| Provision and cycling of nutrients | Soil texture |
| Soil thickness | |
| pH | |
| Soil organic carbon | |
| CEC | |
| Bulk density | |
| Provision of functional and intrinsic biodiversity | Bulk density |
| Soil organic carbon | |
| pH | |
| ≥10° Effective accumulated temperature | |
| Annual cumulative precipitation | |
| Soil thickness | |
| Available soil moisture | |
| Soil texture | |
| Water purification and regulation | Soil texture |
| Soil thickness | |
| Available soil moisture | |
| Base saturation% | |
| Gravel contents | |
| Soil organic carbon | |
| CEC | |
| pH | |
| Bulk density | |
| Carbon sequestration and regulation | Soil thickness |
| Soil texture | |
| Bulk density | |
| Soil organic carbon | |
| Gravel contents |
| Soil Function | Indicator | Grading Assignment Criteria of Indicators | Indicator Weight | Data Source of Indicator | Weight of Function | ||||
|---|---|---|---|---|---|---|---|---|---|
| 100 | 90 | 80 | 70 | 60 | |||||
| Primary productivity | Soil texture | Loam | Clay | Sand | 0.1052 | Harmonized World Soil Database | 0.6912 | ||
| Soil thickness/cm | ≥100 | (100, 80] | (80, 60] | <60 | 0.0540 | ||||
| Available soil moisture/mm | 150 | 125 | 100 | 75 | 50 | 0.2100 | |||
| pH | [5.5, 7.5) | [7.5, 8.5) | ≥8.5 or <5.5 | 0.0879 | SoilGrids | ||||
| Gravel contents | ≤4 | (4, 6] | (6, 8] | (8, 11] | >11 | 0.0316 | |||
| Organic carbon | ≥90 | (90, 70] | (70, 50] | (50, 40] | <40 | 0.2857 | |||
| Bulk density g/cm3 | [1, 1.25) | [1.25, 1.45) | ≥1.45 or <1 | 0.1566 | |||||
| Slope | <2 | [2, 6) | [6, 15) | [15, 25) | 0.0457 | DEM data | |||
| ≥10° Effective accumulated temperature | ≥2600 | (2600, 2480] | (2480, 2360] | (2360, 1995] | <1995 | 0.0232 | Meteorological data | ||
| Provision and cycling of nutrients | Soil texture | Loam | Clay | Sand | 0.0350 | Harmonized World Soil Database | 0.2258 | ||
| Soil thickness | ≥100 | (100, 80] | (80, 60] | <60 | 0.1482 | ||||
| pH | [5.5, 7.5) | [7.5, 8.5) | ≥8.5 or <5.5 | 0.2640 | SoilGrids | ||||
| Organic carbon | ≥90 | (90, 70] | (70, 50] | (50, 40] | <40 | 0.4350 | |||
| CEC/cmol/kg | ≥20 | (20, 15.4] | (15.4, 10.5] | (10.5, 6.2] | <6.2 | 0.0363 | |||
| Bulk density | [1, 1.25) | [1.25, 1.45) | ≥1.45 or <1 | 0.0815 | |||||
| Carbon sequestration and regulation | Soil thickness | ≥100 | (100, 80] | (80, 60] | <60 | 0.0756 | Harmonized World Soil Database | 0.0242 | |
| Soil moisture | Loam | Clay | Sand | 0.1427 | |||||
| Bulk density | [1, 1.25) | [1.25, 1.45) | ≥1.45 or <1 | 0.2694 | SoilGrids | ||||
| Organic carbon | ≥90 | (90, 70] | (70, 50] | (50, 40] | <40 | 0.4690 | |||
| Gravel contents | ≤4 | (4, 6] | (6, 8] | (8, 11] | >11 | 0.0434 | |||
| Provision of functional and intrinsic biodiversity | Bulk density | [1, 1.25) | [1.25, 1.45) | ≥1.45 or <1 | 0.1091 | SoilGrids | 0.0242 | ||
| Organic carbon | ≥90 | (90, 70] | (70, 50] | (50, 40] | <40 | 0.3021 | |||
| pH | [5.5, 7.5) | [7.5, 8.5) | ≥8.5 or <5.5 | 0.2001 | |||||
| ≥10° Effective accumulated temperature | ≥2600 | (2600, 2480] | (2480, 2360] | (2360, 1995] | <1995 | 0.0476 | Meteorologic-al data | ||
| Annual cumulative precipitation | ≥640 | (640, 590] | (590, 550] | (550, 520] | <520 | 0.0476 | |||
| Soil thickness | ≥100 | (100, 80] | (80, 60] | <60 | 0.0917 | Harmonized World Soil Database | |||
| Available soil moisture | 150 | 125 | 100 | 75 | 50 | 0.0476 | |||
| Soil texture | Loam | Clay | Sand | 0.1543 | |||||
| Water purification and regulation | Soil texture | Loam | Clay | Sand | 0.0487 | Harmonized World Soil Database | 0.0346 | ||
| Soil thickness | ≥100 | (100, 80] | (80, 60] | <60 | 0.0944 | ||||
| Available soil moisture | 150 | 125 | 100 | 75 | 50 | 0.3037 | |||
| Base Saturation/% | ≥80 | (80, 50] | <50 | 0.0252 | |||||
| Gravel contents | ≤4 | (4, 6] | (6, 8] | (8, 11] | >11 | 0.0487 | SoilGrids | ||
| Organic carbon | ≥90 | (90, 70] | (70, 50] | (50, 40] | <40 | 0.1913 | |||
| CEC | 0.0294 | ||||||||
| pH | [5.5, 7.5) | [7.5, 8.5) | ≥8.5 or <5.5 | 0.0944 | |||||
| Bulk density | [1, 1.25) | [1.25, 1.45) | ≥1.45 or <1 | 0.1640 | |||||
| Before 1970 | 1970–1990 | 1990–2010 | 2010 Onwards | |
|---|---|---|---|---|
| Objectives | suitability for crop growth | productivity | productivity, environment, animal/human health | multi-functionality, ecosystem services, resistance and resilience |
| Tools | visual/analytical/digital | |||
| Methods | soil assessment based on color, structure, macrofauna | soil quality test kits, and (bio)chemistry, multivariate statistics | high-throughput methods, add microbiology | |
| Indicator trends | few indicators | many indicators | minimum data sets | novel indicators |
Publisher’s Note: MDPI stays neutral with regard to jurisdictional claims in published maps and institutional affiliations. |
© 2021 by the authors. Licensee MDPI, Basel, Switzerland. This article is an open access article distributed under the terms and conditions of the Creative Commons Attribution (CC BY) license (https://creativecommons.org/licenses/by/4.0/).
Share and Cite
Zhao, R.; Li, J.; Wu, K.; Kang, L. Cultivated Land Use Zoning Based on Soil Function Evaluation from the Perspective of Black Soil Protection. Land 2021, 10, 605. https://doi.org/10.3390/land10060605
Zhao R, Li J, Wu K, Kang L. Cultivated Land Use Zoning Based on Soil Function Evaluation from the Perspective of Black Soil Protection. Land. 2021; 10(6):605. https://doi.org/10.3390/land10060605
Chicago/Turabian StyleZhao, Rui, Junying Li, Kening Wu, and Long Kang. 2021. "Cultivated Land Use Zoning Based on Soil Function Evaluation from the Perspective of Black Soil Protection" Land 10, no. 6: 605. https://doi.org/10.3390/land10060605
APA StyleZhao, R., Li, J., Wu, K., & Kang, L. (2021). Cultivated Land Use Zoning Based on Soil Function Evaluation from the Perspective of Black Soil Protection. Land, 10(6), 605. https://doi.org/10.3390/land10060605

