1. Introduction
The megatrend of urbanization has largely become a phenomenon of the Global South [
1]. The growth of urban centers is not only governed by natural population growth but rural to urban and urban to urban migration (For our analysis, we adopt IOM’s general definition of migrants: “A person who moves away from his or her place of usual residence, whether within a country or across an international border, temporarily or permanently and for a variety of reasons” [
2]). India is a prominent example of the wide practices of migration and associated urbanization. It features the world’s largest emigration and domestic migration population [
3], favored by persisting vertical and spatial inequality [
4]. Simultaneously, India is among the countries most prone to natural disasters, placing an additional burden on these already stressed urban infrastructures [
5]. Although there is little consensus on how environmental factors impact economic and socio-political crises and drive migration, changes in variabilities and anomalies of rainfall and rapid-onset disasters have been shown in the past to significantly impact migration [
6]. Ultimately, diverse and complex systems of push-pull factors, including those associated with urbanization processes, are influencing domestic migration throughout India [
7].
After decades of problematizing and attempting to reduce domestic migration [
8], a more recent understanding of (domestic) mobility has been established where it is not seen as an outcome of failing governmental or developmental strategies but as a normal aspect of life [
9]. Hence, migration can be conceptualized as a livelihood, adaptation, and resilience strategy to diverse external and internal stressors (political, social, economic, and environmental) to improve the situation of migrants and their families [
10].
To ensure sustainable economic, social, and demographic growth of fast-growing cities in the face of stressors, households need to be resilient. By actively building the resilience of urban households, the negative impacts of extreme weather events can be alleviated. Effective strategies to increase resilience, however, require a detailed understanding of the status quo. As a highly context-specific concept, resilience needs to be well-conceptualized and, in a second step, quantified.
Resilience is a complex and contested concept with no universally agreed-upon definition [
11]. First appearing in the ecological discourse, resilience was referred to as the magnitude of the disturbance that can be absorbed by a system before it redefines its structure [
12]. Many other disciplines took up and expanded the concept since then. Particularly in the last decade, calls for a more integrated understanding of resilience have gained prominence, in particular from socio-political and economic perspectives [
13,
14,
15,
16].
For our analysis, we build on the concept of livelihood resilience, defined as the capacity of individuals to maintain and enhance their livelihood opportunities and well-being despite stressors [
17]. Livelihood resilience is strongly linked to social resilience concepts, typically viewed as the “ability of human communities to withstand external shocks to their social infrastructures such as environmental variability or social, economic, and political upheaval.” [
18]. Livelihoods can be described as systems that comprise all capabilities, assets (material and social), and activities needed for living-making [
19]. Consequently, livelihood resilience does not only describe the resources that people own but also the strategies that they develop to adapt, making livelihood resilience a dynamic approach to resilience.
People are viewed as the central actors in resilience, adaptation practice, and policy since it is the individuals themselves who are making a living, trying to meet their economic and social needs while coping and responding to diverse uncertainties and opportunities [
20]. Furthermore, livelihood resilience acknowledges the importance of considering scale and uncertainty since livelihoods are actor-, place-, and context-specific [
21]. Speranza et al. [
17] developed an analytical framework where livelihood resilience is determined by an actor’s buffer capacity, ability to self-organize, and capacity to learn, serving as the conceptual basis for our resilience model (RM).
The quantification of resilience is challenging due to the concept’s nature since resilience is considered a latent variable that cannot be directly observed [
16]. Most approaches to resilience quantification and modeling follow the understanding that households’ or communities’ resilience is shaped by socio-economic and organizational factors, which enable them to respond and adapt to stressors [
11].
The Food and Agriculture Organization of the United Nations (FAO) pioneered the quantification of resilience, focusing on food shocks [
22]. They conceptualize households’ options for living making as defined by so-called pillars: access to social safety nets (food assistance, social security), basic services (water, healthcare, electricity), and assets (land, livestock, house). A household’s resilience is described as the status and supply of all pillars over time and is linked to the pillar’s stability [
23]. Since 2008, the FAO developed a statistical model known as the resilience index and measurement analysis (RIMA) [
24]. Based on factor analyses (FA) and structural equation models (SEM), RIMA produces a resilience capacity index (RCI) and a resilience structure matrix (RSM). The RCI identifies households most at risk and specifies the areas of resilience weaknesses whereas the RSM serves as a descriptive tool to explain how each resilience pillar relates to the resilience capacity and how each observed variable correlates to its pillar [
25,
26]. RIMA has since evolved with RIMA-I building on mixed-effects models [
27] and RIMA-II on multiple cause multiple indicator models (MIMIC) allowing for resilience predictions over time and the inclusion of indirect resilience such as speed of recovery or loss extent [
28]. The different RIMA generations have been applied widely in various developing countries to either quantify current or predict future household resilience status to food shocks [
27,
29,
30].
All RIMA approaches focus on resilience to food shocks, primarily targeting households in rural settings, and are hence not directly applicable to the purposes of this study regarding quantifying resilience in an urban setting. Even though the body of knowledge on urban resilience has been expanding rapidly [
31], the majority of studies focus on urban areas in countries of the Global North and assess resilience at an aggregated (e.g., municipal), rather than household-scale [
32]. Moreover, many urban RMs and indices require detailed time-series of socio-economic and biophysical data, which is often lacking in the Global South, especially at the household scale [
33]. Examples of urban quantification indices include the socio-ecological index for flood events [
34], the climate disaster resilience index [
35], the urban resilience index [
36], and the integrated resilience index [
37].
To our knowledge, studies that quantify the resilience of migrant groups compared to non-migrant households from an urban destination perspective are lacking [
38]. Previous studies set in an urban-migration context in India focus predominantly on the resilience to environmental stressors such as mountain hazards [
39], climate change [
40,
41,
42,
43], and the combination of specific extreme events such as droughts, floods, heatwaves, and storm surges [
44,
45]. The methodological approaches of these studies range from primarily mixed-method designs based on interviews and household surveys [
40,
43,
44] to literature reviews [
39,
40,
41,
42,
44,
46]. Rarely modelling approaches are pursued [
41].
To that end, we address the aforementioned knowledge gaps by quantifying and comparing urban resilience of non-migrants and migrants at one of the main Indian migration destinations [
47], namely the western-Indian city Pune while accounting for migration biographies. So far migration and resilience scholars have broadly highlighted that the resilience of migrants is related to the “circumstances of the journey” and “the reception in the receiving community” [
48]. In this study, we investigate more deeply how migration biographies impact the resilience of migrants. We consider the following four specific migration characteristics to implement migrants’ diverse socio-economic and cultural backgrounds as well as trajectories: time since arrival in Pune, reasons for migration, migration distance, and environmental exposure (flood, heat). The analyses are structured along six sub-groups based on current residence zone (formal urban, slum) and migration origin (non-migrants, urban origin, rural origin). This analysis is critical to unravelling the opposing generalized notions of migrants defined as possessing either extremely low [
49] or extremely high resilience at the migration destination [
50], and improve the targeting and effectiveness of resilience interventions.
4. Discussion
The results of our RM show how the livelihood resilience of urban households is shaped by migration biographies. Several findings are of particular interest.
First, resilience can vary greatly on small spatial scales, from neighborhood to neighborhood, which is linked with high differences in the availability of livelihood opportunities [
68] and the nested, often informal built environment in cities such as Pune [
69].
Second, comparing the total migration and non-migration cohorts, we noted a significantly higher resilience of those that have moved to Pune than those that were born in the city. On the one side, this finding is consistent with the comparisons of migrants and non-migrants by Revathy et al. [
50] and Haan [
70] but contrary to Foresight’s [
9] assessment of migrants to be a particularly vulnerable urban group. The prior found that migrants tend to perform well in urban labor markets mainly due to higher levels of education and advantageous age cohorts [
71]. The latter argues that they often lack the human, social, or financial capital to protect themselves from the environmental risks in high-density settlements where they predominantly live. This apparent contradiction is reflected in our
third main finding, showing that the high resilience of migrants is accounted for only by urban migrants while rural migrants have a slightly lower resilience than the non-migrant sub-group. Acknowledging this difference is critical, albeit often neglected in research and policy—as it points to the need to differentiate between migrant biographies.
The higher resilience of urban migrants compared to rural migrants is linked with higher levels in terms of income, education, residence zone, and housing quality which relates to research by Oberai [
72] who presents evidence that the poor have a comparatively greater propensity to out-migrate from rural areas than the poor from urban areas. Additionally, according to Srivastava [
73] nearly half of rural migrants are found at the bottom six consumption deciles and work predominantly as casual wage employed or as self-employed in the informal sector. As a result, they tend to have no civic identity and citizenship at the destination, limited access to housing and basic amenities, poor entitlements, deficient workplace conditions, and experience labor market discrimination [
74]. Moreover, we found that rural migrants perform better compared to urban migrants in one of the input variables of the RM, namely in the availability of electricity backup. On the one side, this can be interpreted as a sign of increased resilience but also a sign for the higher necessity of having electricity backup since electricity is unreliable [
75].
For the investigation of the four migration characteristics, we disaggregated the sample into six sub-groups displayed in the result matrices:
First, we found an inverse relationship between
time since arrival at the destination and resilience for all migrant sub-groups. This contradicts the widespread assumption that migrants need time at their new migration destination to settle and establish themselves [
76]. A possible explanation for this pattern may be past peaks of rural-urban migration to Pune (the last around the year 2000) due to severe droughts. These caused a major, unplanned migrant influx to Pune, especially to the city’s slums (cf. SM,
Figure S2). The HHS data suggests that more recently, the decision to leave the rural origin and move to the city may have been better planned and less displacement-driven (cf. SM,
Figure S3). Nevertheless, Revi [
77] highlights that climate change is expected to increase the occurrences and intensities of droughts in western India which may force more landless, small, and marginal farmers to migrate to the city’s informal neighborhoods. These rural-urban migrants are specifically vulnerable as previously described since they tend to have low human and financial capital while predominantly living in slums which are associated with higher environmental risks.
Second, marked differences between the sub-groups are examined regarding the correlation between
reasons for migration and resilience: formal urban migrants score highest when motivated by
education and slum-based migrants when migrating due to
family reasons. We see that the prior sub-group is dominated by young migrants with high financial capital that allows them to pursue further educational attainment (human capital). The importance of
family for the latter sub-group’s resilience supports the argument that networks through relationships of friendship and mutual origin are critical [
78].
Third, comparing the effects of
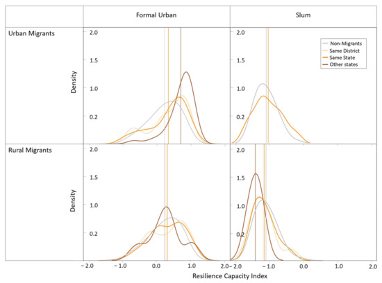
migration distance across the sub-groups, we find that while urban-urban migrants from other states feature the highest resilience, the exact opposite is the case for the rural-slum sub-group, where migrants from the same district have the highest resilience. The HHS (cf. SM,
Figure S4) and evidence from literature suggest an inversely proportional relationship between migration flows and the distance between regions [
79]. Possible earnings, distances, transportation costs, information on job opportunities, and psychic costs are weighed against each other. The higher financial and human capital of urban-urban migrants allows them to travel farther distances whereas rural migrants, especially those that live in the slums of Pune, have low financial and human capital and thus fewer means to travel long distances. This may serve as an explanation for these oppositional findings.
Fourth, considering Pune’s increasing exposure to extreme weather events it is alarming to see how all migrant sub-groups have greater
environmental exposure than the non-migrant sub-groups, especially because exposure to floods or heat is generally correlated with lower resilience scores. It should be noted that the most resilient migrant group (urban-urban) is not significantly affected by extreme events. On the contrary, we see the paradoxical effect of higher resilience when exposed to floods. An explanation for this could be that they received compensation after the floods, irrespective of their losses, which may have been comparatively low. This, however, would need further investigation. Moreover, the rural-slum sub-group, on the other side, was severely affected both by floods and extreme heat, underlining its particularly high vulnerability. These results are supported by literature since rural-urban migrants tend to predominantly live-in slums which are linked with lower housing quality. Therefore, this sub-group’s housing does not only provide less protection during extreme weather events such as strong winds or floods but is also destroyed more quickly and easily [
49,
80].
In summary, the subdivision of migrants in matrices by residence zone and migration origin yields two contrasting archetypical migrant groups in Pune: First, those that live in formal urban areas with urban migration origin, and second, those that live in slums with rural migration origins. On the one side, we find that in the first, most resilient group, the highest-scoring ones have moved recently to Pune and came from far (outside Maharashtra). This group was attracted by Pune’s excellent education and the potentially good living conditions—the city has recently been ranked most livable in India by the Ministry of Housing and Urban Affairs [
81]. On the other side, we find that those households have the lowest resilience who have moved from villages outside Maharashtra to Pune’s slums long ago and came to find work in the city. Other, less clear-cut archetypes may be slum households that recently came from another city within Maharashtra for family or work reasons (relatively high resilience), or those settling in slum areas after leaving the village due to living conditions (relatively low resilience).
Furthermore, it needs to be highlighted that the livelihood resilience concept serves as an important input for the RM since it provides relevant insights into quantifying the resilience of different sub-groups with and without migration backgrounds. Its detailed conceptual and analytical framework makes it particularly suitable for translation into a quantitative model on urban migrants’ resilience. Related concepts such as social resilience [
18] or translocal social resilience [
82], so far, either lack relevant aspects regarding the migration context or are too complex to be implemented in an RM [
17].
Overall, the data shows how diverse and complex migration patterns and the associated household resilience are. While the clustering into stylized archetypes may help for a better understanding of qualitatively different groups, a categorization can never be absolute and should be treated with caution. Additional limitations of our RM include a limited sample size of the HHS, incomplete data on water and electricity access, quality, and quantity, as well as a lack of predictor variables. All the above resulted in both a limited number of pillars and prevented a quantification of indirect resilience. Moreover, two specific methodological shortcomings of quantitative resilience approaches are recognized: first, a possible arbitrariness in the selection of input and predictor variables, and second, the challenges of accounting for the socio-cultural contexts in which resilience occurs. Furthermore, a statistical model can never capture the multi-facetted resilience complexity of urban households completely and we need to be cautious with causal inferences. Despite these limitations, we argue that our presented RM can provide valuable insights for policymakers to set and implement targeted resilience interventions.
5. Conclusions
This study shows that on average households with migration backgrounds are more resilient than households without. More importantly, we show that not migration, as such, but the migration biography matters. In particular, migrants’ residence zone at the migration destination, migration origin, migration distance, time since arrival at the destination, and the reasons for migration strongly influence households’ resilience and affectedness by extreme weather events. Only by including characteristics from the migration biographies, we detect the significant differences between rural and urban migrants and the impact of the residence zone, time since arrival or distance migrated on resilience. Our results thus paint a multi-faceted picture of Pune’s migrant population which contradicts simplistic notions of migrants as socio-economic “high-performers” or “problem children.”
The resilience of households in rapidly growing cities to environmental hazards is rising in importance: The exposed population is growing as well as the frequency and intensity of extreme weather events. Especially for emerging megacities across the world, efforts towards actively increasing urban household resilience are needed to allow for sustainable economic and demographic growth. While our results describe the situation in Pune, the approach can be applied to any other city facing large migration influx, urban informality, and natural hazards. This study provides valuable information for policymakers on the resilience structure of urban households with a specific focus on migrants, enhancing the targeting and effectiveness of resilience interventions. On the one side, our RM fosters the understanding of policymakers on the resilience of particular population groups and the reasons for it. On the other side, it can be used to estimate the resilience effects of specific proactive and reactive interventions.
Therefore, in the future, resilience research in Pune and other cities of the Global South should be continued using similar surveys to establish a time-series data set while addressing the previously established limitations. This can be achieved, for example, by increasing the sample size to decrease standard deviation and uncoverage bias. Additionally, expanding the comprehensives of the RM by including important insights from, for example, the social resilience and translocal social resilience concepts as well as environmental factors (vegetation) from remote sensing data could provide valuable insights into resilience dynamics. Moreover, future research should aim to implement a mixed-method design since the combination of quantitative and qualitative data allows for a more layered analysis at varying depths of meaning. The qualitative data could allow to test the accuracy of the RM results as well as reveal which additional parameters might have to be included in the RM.
Finally, we advocate that both policymakers and scientists account for migration biographies in assessments of resilience and adjacent concepts such as vulnerability and livability. The socio-economic and cultural properties are too diverse to justify treating migrants as one homogeneous group. Neglecting migration biographies can lead to the implementation of ineffective resilience interventions and an associated misallocation of scarce funds. Endeavors such as the RM presented in this work can lay the ground for sustaining the resilience of urban households in rapidly-growing cities despite the dual pressure of elevating urbanization and climate-change-induced hazards.