Water Use and Conservation on a Free-Stall Dairy Farm
Abstract
1. Introduction
- Determine the total annual pumped groundwater (on-farm blue water) and blue water footprint of a dairy farm.
- Partition the groundwater flow by type of use.
- Identify areas for blue water conservation and provide estimates of potential savings.
2. Materials and Methods
2.1. Dairy Farm Site
2.1.1. Animal Housing
2.1.2. Animal Diets
2.1.3. Milk Production
2.2. Water Use Overview
2.2.1. Nutritional Water
2.2.2. Milk Pre-Cooling
2.2.3. Parlour Sanitizing and General Cleaning
2.2.4. Cow Misting
- 21 °C, 24 s in each zone successively followed by a 10-min rest period.
- 24 °C, 36 s in each zone successively followed by a 7-min rest period.
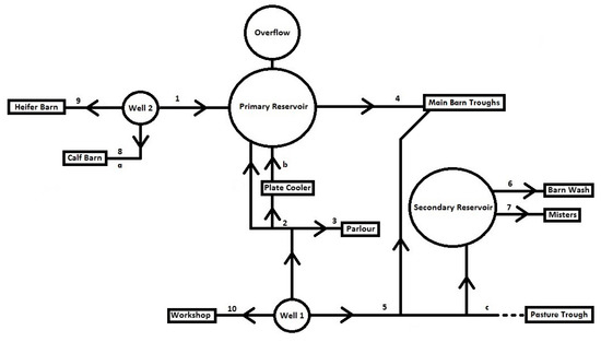
2.3. Flow Measurements
2.4. Environmental Measurements
3. Results
3.1. Environmental Conditions
3.2. Total Farm Water Use
3.3. Drinking Water
3.4. Parlour Wash
3.5. Recycling Milk Pre-Cooling Water (Plate Cooler)
3.6. Milk Dynamics
3.7. Water Conservation Scenarios
4. Conclusions
Acknowledgments
Author Contributions
Conflicts of Interest
References
- Babkin, V.I. The earth and its physical features. In World Water Resources at the Beginning of the Twenty-First Century; Shiklomanov, I.A., Rodda, J.C., Eds.; Cambridge University Press: Cambridge, UK, 2003; pp. 1–17. [Google Scholar]
- Hoekstra, A.Y. A critique on the water-scarcity weighted water footprint in LCA. Ecol. Indic. 2016, 66, 564–573. [Google Scholar] [CrossRef]
- Pfister, S. Understanding the LCA and ISO water footprint: A response to Hoekstra (2016) “A critique on the water-scarcity weighted water footprint in LCA”. Ecol. Indic. 2017, 72, 352–359. [Google Scholar] [CrossRef]
- Brown, A.; Matlock, M.D. A Review of Water Scarcity Indices and Methodologies; White Paper #106; The Sustainability Consortium: Scottsdale, AR, USA; University of Arkansas: Fayetteville, AR, USA, 2011. [Google Scholar]
- Kulshreshtha, S.N.; Grant, C. An estimation of Canadian agricultural water use. Can. Water Res. J. 2007, 32, 137–148. [Google Scholar] [CrossRef]
- Beaulieu, M.S.; Fric, C.; Soulard, F. Estimation of Water Use in Canadian Agriculture in 2001; Catalogue No. 21-601-MIE—No. 087; Statistics Canada: Ottawa, ON, Canada, 2001.
- Brugger, M. Fact Sheet: Water Use on Ohio Dairy Farms; Ohio State University: Columbus, OH, USA, 2007. [Google Scholar]
- Murphy, E.; de Boer, L.J.M.; van Middelaar, C.E.; Holden, N.M.; Shalloo, L.; Curran, T.P.; Upton, J. Water footprinting of dairy farming in Ireland. J. Clean. Prod. 2017, 140, 547–555. [Google Scholar] [CrossRef]
- Capper, J.L.; Cady, R.A.; Bauman, D.E. The environmental impact of dairy production: 1944 compared to 2007. J. Anim. Sci. 2009, 87, 2160–2167. [Google Scholar] [CrossRef] [PubMed]
- Drastig, K.; Prochnow, A.; Kraatz, S.; Klauss, H.; Plöchl, M. Water footprint analysis for the assessment of milk production in Brandenburg (Germany). Adv. Geosci. 2010, 27, 65–70. [Google Scholar] [CrossRef]
- National Research Council. Nutrient Requirements of Dairy Cattle, 7th ed.; National Academies Press: Washington, DC, USA, 2001; pp. 178–182.
- Winchester, C.F.; Morris, M.J. Water intake rates of cattle. J. Anim. Sci. 1956, 15, 722–740. [Google Scholar] [CrossRef]
- Ward, D.; McKague, K. Water Requirements of Livestock; Agdex # 716/400; Ontario Ministry of Agriculture, Food and Rural Affairs: Guelph, ON, Canada, 2015.
- Kume, S.; Nonaka, K.; Oshita, T.; Kozakai, T. Evaluation of drinking water intake, feed water intake and total water intake in dry and lactating cows fed silages. Livest. Sci. 2010, 128, 46–51. [Google Scholar] [CrossRef]
- Cardot, V.; Le Roux, Y.; Jurjanz, S. Drinking Behavior of Lactating Dairy Cows and Prediction of Their Water Intake. J. Dairy Sci. 2008, 91, 2257–2264. [Google Scholar] [CrossRef] [PubMed]
- Smith, D.L.; Smith, T.; Rude, B.J.; Ward, S.H. Short communication: Comparison of the effects of heat stress on milk and component yields and somatic cell score in Holstein and Jersey cows. J. Dairy Sci. 2013, 96, 3028–3033. [Google Scholar] [CrossRef] [PubMed]
- Gorniak, T.; Meyer, U.; Südekum, K.-H.; Dänicke, S. Impact of mild heat stress on dry matter intake, milk yield and milk composition in mid-lactation Holstein dairy cows in a temperate climate. Arch. Anim. Nutr. 2014, 68, 353–369. [Google Scholar] [CrossRef] [PubMed]
- Robinson, A.D.; Gordon, R.J.; VanderZaag, A.C.; Rennie, T.J.; Osborne, V.R. Usage and attitudes of water conservation on Ontario dairy farms. PAS 2016, 32, 236–242. [Google Scholar] [CrossRef]
- Legrand, A.; Schültz, K.E.; Tucker, C.B. Using water to cool cattle: Behavioral and physiological changes associated with voluntary use of cow showers. J. Dairy Sci. 2011, 94, 3376–3386. [Google Scholar] [CrossRef] [PubMed]
- Lin, J.C.; Moss, B.R.; Koon, J.L.; Flood, C.A.; Smith, R.C., III; Cummins, K.A.; Coleman, D.A. Comparison of various fan, sprinkler, and mister systems in reducing heat stress in dairy cows. Appl. Eng. Agric. 1998, 14, 177–182. [Google Scholar] [CrossRef]
- Gerber, P.; Vellinga, T.; Opio, C.; Henderson, B.; Steinfeld, H. Greenhouse Gas Emissions from the Dairy Sector: A Life Cycle Assessment; FAO: Rome, Italy, 2010. [Google Scholar]
- Wright, T. Water Quality for Dairy Cattle; Agdex # 410; Ontario Ministry of Agriculture, Food and Rural Affairs: Guelph, ON, Canada, 2012.
- Schüller, K.L.; Burfeind, O.; Heuwieser, W. Short communication: Comparison of ambient temperature, relative humidity, and temperature index between on-farm measurements and official meteorological data. J. Dairy Sci. 2013, 96, 7731–7738. [Google Scholar] [CrossRef] [PubMed]
- Milk Development Council (MDC). Effective Use of Water on Dairy Farms; Milk Development Council: Cirencester, UK, 2007.
- Ueda, A. Relationship among Milk Density, Composition, and Temperature. Master Thesis, University of Guelph, Guelph, ON, Canada, 1999. [Google Scholar]
- Clark, J.H.; Davis, C.L. Some aspects of feeding high producing dairy cows. J. Dairy Sci. 1980, 63, 873–885. [Google Scholar] [CrossRef]
- House, H.K. Dairy Housing—Ventilation Options for Free Stall Barns; Agdex #410/721; Ontario Ministry of Agriculture, Food and Rural Affairs: Guelph, ON, Canada, 2016.
- Cooper, K.; Parsons, D.J.; Demmers, T. A thermal balance model for livestock buildings for use in climate change studies. J. Agric. Eng. Res. 1998, 69, 43–52. [Google Scholar] [CrossRef]
- Holmes, B.J.; Struss, S. Milking Center Wastewater Guidelines—A Companion Document to Wisconsin NRCS Standard 629; University of Wisconsin—Extension: Madison, WI, USA, 2009. [Google Scholar]
- Brugger, M.; Dorsey, B. Water use and savings on a dairy farm. In Proceedings of the ASABE Annual International Meeting 2006, Portland, OR, USA, 9–12 July 2006; ASABE: St. Joseph, MI, USA, 2006. Paper No. 064035. [Google Scholar]






| Parameter | Heifers | Cows |
|---|---|---|
| Dry Matter (%) | 45.7 ± 1.00 | 49.2 ± 3.43 |
| Crude Protein (%DM) | 13.3 ± 0.54 | 14.9 ± 1.29 |
| Ca (%DM) | 1.32 ± 0.01 | 0.96 ± 0.04 |
| P (%DM) | 0.34 ± 0.01 | 0.36 ± 0.03 |
| K (%DM) | 1.37 ± 0.06 | 1.02 ± 0.07 |
| Mg (%DM) | 0.33 ± 0.01 | 0.40 ± 0.01 |
| Na (%DM) | 0.44 ± 0.01 | 0.34 ±0.14 |
| Ca:P ratio | 3.91 ± 0.06 | 2.70 ± 0.57 |
| Component | Annual Water Use (m3 year−1) | Daily Water Use (m3 d−1) |
|---|---|---|
| Drinking Water | 22,101 | 60.4 ± 8.8 |
| Plate Cooler Waste | 4649 | 12.7 ± 7.9 |
| Milk Parlour | 4451 | 12.2 ± 1.7 |
| Barn Cleaning | 702 | 1.9 ± 0.89 |
| Misters | 481 | 1.3 ± 2.1 |
| TMR | 474 | 1.3 ± 0.81 |
| Pasture Waste * | 175 | 0.48 ± 0.82 |
| Total | 33,032 | 90.3 ± 15.2 |
| Measured Water Consumption (L day−1) | Published Water Consumption † (L day−1) | |
|---|---|---|
| Lactating Cows | 114 ± 13 | 110–132 ‡ |
| Dry Cows | 36 ± 4.7 | 34–49 |
| Heifers | 22 ± 8.2 | 14.4–36.3 |
| Calves | 12 ± 2.9 | 4.9–13.2 |
| No. | Water Saving Strategy | Annual Farm Water Consumption m3 year−1 | Reduction % | WF Including Replacements L kg−1 Milk (FPCM †) | WF Excluding Replacements L kg−1 Milk (FPCM †) |
|---|---|---|---|---|---|
| 1 | Current water use | 33,032 | - | 6.19 (6.41) | 5.34 (5.54) |
| 2 | 2 °C decrease in air temperature | 32,682 | 1.1 | 6.12 (6.35) | 5.28 (5.47) |
| 3 | Reduce cow preparation water requirement | 31,971 | 3.2 | 5.99 (6.21) | 5.14 (5.33) |
| 4 | Recovery of water losses | 28,208 | 14.6 | 5.29 (5.48) | 4.44 (4.60) |
| 5 | Combination of strategies 2–4 | 26,796 | 18.9 | 5.02 (5.20) | 4.17 (4.33) |
© 2017 by the authors. Licensee MDPI, Basel, Switzerland. This article is an open access article distributed under the terms and conditions of the Creative Commons Attribution (CC BY) license (http://creativecommons.org/licenses/by/4.0/).
Share and Cite
Le Riche, E.L.; VanderZaag, A.C.; Burtt, S.; Lapen, D.R.; Gordon, R. Water Use and Conservation on a Free-Stall Dairy Farm. Water 2017, 9, 977. https://doi.org/10.3390/w9120977
Le Riche EL, VanderZaag AC, Burtt S, Lapen DR, Gordon R. Water Use and Conservation on a Free-Stall Dairy Farm. Water. 2017; 9(12):977. https://doi.org/10.3390/w9120977
Chicago/Turabian StyleLe Riche, Etienne L., Andrew C. VanderZaag, Stephen Burtt, David R. Lapen, and Robert Gordon. 2017. "Water Use and Conservation on a Free-Stall Dairy Farm" Water 9, no. 12: 977. https://doi.org/10.3390/w9120977
APA StyleLe Riche, E. L., VanderZaag, A. C., Burtt, S., Lapen, D. R., & Gordon, R. (2017). Water Use and Conservation on a Free-Stall Dairy Farm. Water, 9(12), 977. https://doi.org/10.3390/w9120977

