An Integrated Explicit Hydrological Routing and Machine Learning Framework for Urban Detention System Design
Abstract
1. Introduction
2. Materials and Methods
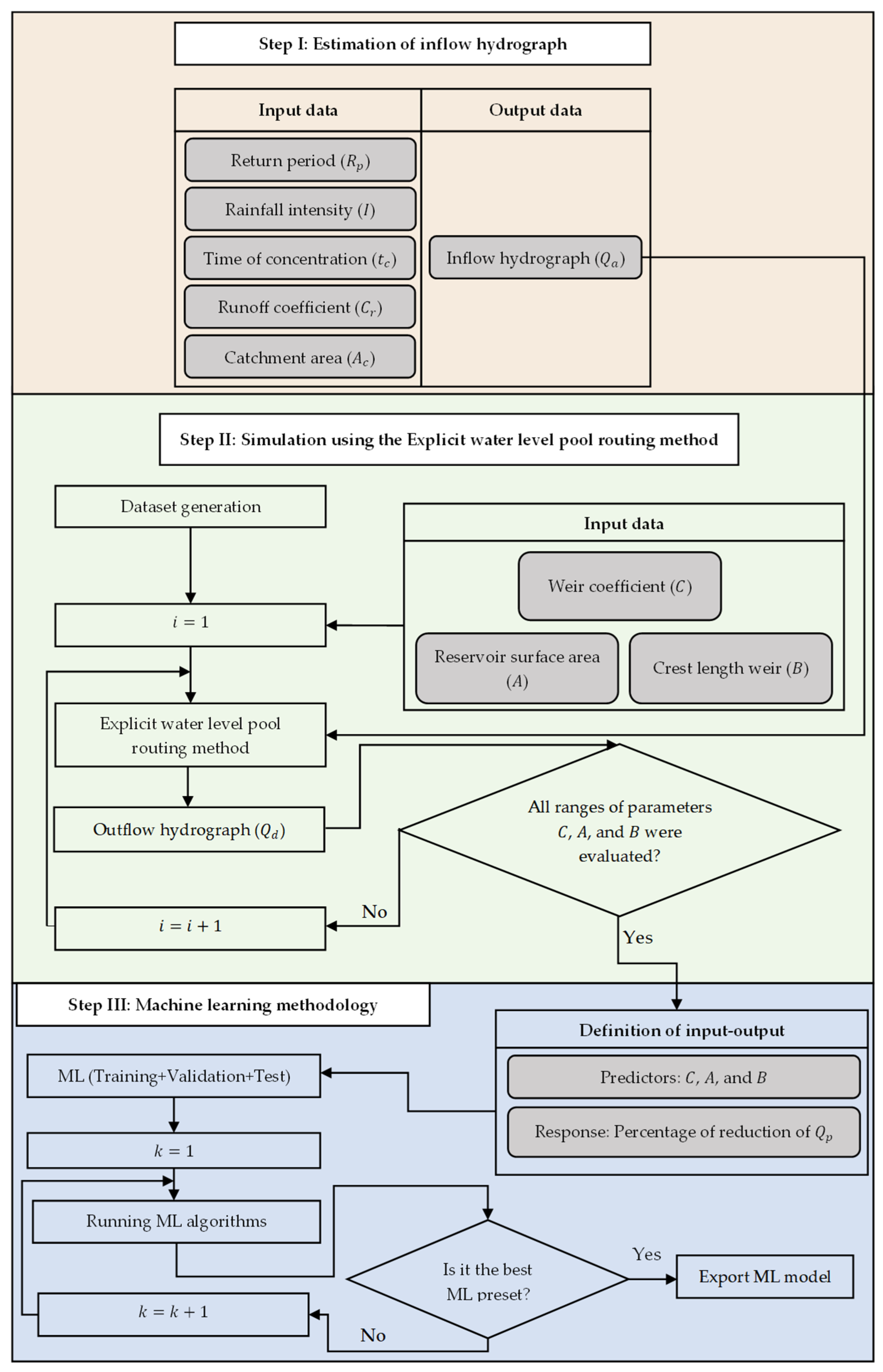
2.1. Estimation of the Inflow Hydrograph
2.2. Explicit Water Level–Pool Routing Method
- Definition of design parameters: The catchment area (), runoff coefficient (), and rainfall intensity () are defined based on land use conditions and local IDF curves. The inflow peak discharge is then computed using the Rational Method (Equation (1)).
- Generation of the inflow hydrograph (): A synthetic triangular hydrograph is generated based on the calculated peak discharge, assuming a catchment concentration time typically ranging between 10 and 15 min and a temporal distribution representative of urban rainfall events.
- Definition of detention basin and weir geometry: The reservoir surface area (), rectangular weir crest length (), and total weir height () are defined. These parameters strongly influence the system’s attenuation capacity, as insufficient storage volume or excessive crest length may limit peak-flow reduction.
- Selection of the time step (): The time step is chosen to ensure numerical stability and accuracy, satisfying the condition:
- Initial conditions: The reservoir is assumed to be initially empty, with an initial water depth and outflow discharge .
- Application of the explicit routing model: At each time step, the variation in water level is computed using Equation (4), and the updated water depth is obtained as . The corresponding outflow discharge is then calculated using Equation (3).
- Computation of the outflow hydrograph (): The attenuated discharge is recorded at each time instant, generating the complete outflow hydrograph.
- Simulation termination criteria: The simulation is terminated once the required percentage reduction in peak discharge is achieved, defined as:
2.3. Machine Learning Methodology
3. Results
3.1. Configuration of a Case Study
3.2. Design of the Detention Basin
4. Discussion
5. Conclusions
Supplementary Materials
Author Contributions
Funding
Data Availability Statement
Conflicts of Interest
Appendix A
| Preset | Hyperparameters | Preset | Hyperparameters |
|---|---|---|---|
| Linear | Terms: Linear | Efficient Linear SVM | Learner: SVM |
| Interactions Linear | Terms: Interactions | Boosted Trees | Minimum leaf size: 8 |
| Robust Linear | Terms: Linear | Bagged Trees | Minimum leaf size: 8 |
| Stepwise Linear | Initial terms: Linear | Squared Exponential GPR | Basis function: Constant |
| Fine Tree | Minimum leaf size: 4 | Matern 5/2 GPR | Basis function: Constant |
| Medium Tree | Minimum leaf size: 12 | Exponential GPR | Basis function: Constant |
| Coarse Tree | Minimum leaf size: 36 | Rational Quadratic GPR | Basis function: Constant |
| Linear SVM | Kernel function: Linear | Narrow Neural Network | No. of fully connected layers: 1 |
| Quadratic SVM | Kernel function: Quadratic | Medium Neural Network | No. of fully connected layers: 1 |
| Cubic SVM | Kernel function: Cubic | Wide Neural Network | No. of fully connected layers: 1 |
| Fine Gaussian SVM | Kernel function: Gaussian | Bilayered Neural Network | No. of fully connected layers: 2 |
| Medium Gaussian SVM | Kernel function: Gaussian | Trilayered Neural Network | No. of fully connected layers: 3 |
| Coarse Gaussian SVM | Kernel function: Gaussian | SVM Kernel | Learner: SVM |
| Eff. Linear Least Squares | Learner: Least squares | Least Squares Regression Kernel | Learner: Least Squares Kernel |
| Preset | Prediction Speed (obs/s) | Training Time (s) | Preset | Prediction Speed (obs/s) | Training Time (s) |
|---|---|---|---|---|---|
| Linear | 243.8 | 25.1 | Efficient Linear SVM | 638.3 | 29.5 |
| Interactions Linear | 242.9 | 17.2 | Boosted Trees | 318.9 | 29.0 |
| Robust Linear | 331.2 | 12.2 | Bagged Trees | 317.6 | 27.5 |
| Stepwise Linear | 426.0 | 36.3 | Squared Exponential GPR | 900.1 | 25.8 |
| Fine Tree | 1010.8 | 35.3 | Matern 5/2 GPR | 1011.4 | 25.2 |
| Medium Tree | 997.7 | 34.4 | Exponential GPR | 930.7 | 24.4 |
| Coarse Tree | 902.0 | 33.8 | Rational Quadratic GPR | 985.5 | 23.2 |
| Linear SVM | 682.2 | 33.4 | Narrow Neural Network | 370.1 | 36.8 |
| Quadratic SVM | 966.2 | 32.7 | Medium Neural Network | 528.6 | 35.8 |
| Cubic SVM | 777.0 | 32.3 | Wide Neural Network | 761.5 | 35.1 |
| Fine Gaussian SVM | 988.4 | 31.9 | Bilayered Neural Network | 716.8 | 34.7 |
| Medium Gaussian SVM | 1219.7 | 31.5 | Trilayered Neural Network | 893.6 | 33.9 |
| Coarse Gaussian SVM | 1487.8 | 30.9 | SVM Kernel | 912.9 | 33.3 |
| Eff. Linear Least Squares | 1076.9 | 30.4 | Least Squares Reg. Kernel | 868.9 | 32.7 |
References
- Beckingham, B.; Callahan, T.; Vulava, V. Stormwater Ponds in the Southeastern U.S. Coastal Plain: Hydrogeology, Contaminant Fate, and the Need for a Social-Ecological Framework. Front. Environ. Sci. 2019, 7, 117. [Google Scholar] [CrossRef]
- Traver, R.G. Comparison of Routing Techniques in a Stormwater Wetlands BMP. In Global Solutions for Urban Drainage; American Society of Civil Engineers: Reston, VA, USA, 2002; pp. 1–9. [Google Scholar] [CrossRef]
- Avila, H.; Sisa, A.; Avila, L. Stormwater Infrastructure for Flash Flood Management and SUDS Master Plan Needs for the City of Barranquilla. In Proceedings of the IAHR World Congress; International Association for Hydro-Environment Engineering and Research: Madrid, Spain, 2019; pp. 1243–1252. [Google Scholar] [CrossRef]
- Cubides, E.; Santos, G. Control de escorrentías urbanas mediante Sistemas Urbanos de Drenaje Sostenible (SUDS): Pozos/Zanjas de infiltración. Entre Cienc. E Ing. 2018, 12, 24. [Google Scholar] [CrossRef]
- Fonseca Alves, L.G.; de Oliveira Galvão, L.G.; de Farias Santos, B.L.; de Oliveira, E.F.; de Moraes, D.A. Modelling and assessment of sustainable urban drainage systems in dense precarious settlements subject to flash floods. LHB Hydrosci. J. 2022, 108, 2016024. [Google Scholar] [CrossRef]
- Zhang, L.; Nan, Z.; Liang, X.; Xu, Y.; Hernández, F.; Li, L. Application of the MacCormack scheme to overland flow routing for a high-spatial resolution distributed hydrological model. J. Hydrol. 2018, 558, 421–431. [Google Scholar] [CrossRef]
- Chow, V.; Maidment, D.; Mays, L. Applied Hydrology; McGraw-Hill International Editions, Civil Engineering Series; McGraw-Hill Science/Engineering/Math: Columbus, OH, USA, 1988. [Google Scholar]
- Cunge, J.A. On The Subject of a Flood Propagation Computation Method (Musklngum Method). J. Hydraul. Res. 1969, 7, 205–230. [Google Scholar] [CrossRef]
- Barry, D.A.; Bajracharya, K. On the Muskingum-Cunge flood routing method. Environ. Int. 1995, 21, 485–490. [Google Scholar] [CrossRef]
- Arrieta-Pastrana, A.; Coronado-Hernández, O.E.; Fuertes-Miquel, V.S. Development of an Explicit Water Level Pool Routing Method in Reservoirs. Water 2024, 16, 2042. [Google Scholar] [CrossRef]
- Fiorentini, M.; Orlandini, S. Robust numerical solution of the reservoir routing equation. Adv. Water Resour. 2013, 59, 123–132. [Google Scholar] [CrossRef]
- Li, X.G.; De Wang, B.; Shi, R.H. Numerical Solution to Reservoir Flood Routing. Hydrol Eng. 2009, 14, 197–202. [Google Scholar] [CrossRef]
- Gomes, M.N.; Taha, A.F.; Rápalo, L.M.C.; Mendiondo, E.M.; Giacomoni, M.H. Real-time regulation of detention ponds via feedback control: Balancing flood mitigation and water quality. J. Hydrol. 2024, 643, 131866. [Google Scholar] [CrossRef]
- Shen, T.; Wang, R.; Jiao, P.; Wang, Y. Evaluation of Drainage Water Detention Efficiency of Off-Line Ditch-Pond Systems and Its Influencing Factors. Water 2021, 13, 3029. [Google Scholar] [CrossRef]
- Nematollahi, B.; Niazkar, M.; Talebbeydokhti, N. Correction to: Analytical and Numerical Solutions to Level Pool Routing Equations for Simplified Shapes of Inflow Hydrographs. Iran. J. Sci. Technol. Trans. Civ. Eng. 2022, 46, 3511. [Google Scholar] [CrossRef]
- Pereira Souza, F.; Leite Costa, M.E.; Koide, S. Hydrological Modelling and Evaluation of Detention Ponds to Improve Urban Drainage System and Water Quality. Water 2019, 11, 1547. [Google Scholar] [CrossRef]
- D’Ambrosio, R.; Longobardi, A.; Schmalz, B. SuDS as a climate change adaptation strategy: Scenario-based analysis for an urban catchment in northern Italy. Urban Clim. 2023, 51, 101596. [Google Scholar] [CrossRef]
- Salvati, A.; Moghaddam Nia, A.; Salajegheh, A.; Shirzadi, A.; Shahabi, H.; Ahmadisharaf, E.; Han, D.; Clague, J.J. A systematic review of Muskingum flood routing techniques. Hydrol. Sci. J. 2024, 69, 810–831. [Google Scholar] [CrossRef]
- Torres, M.N.; Fontecha, J.E.; Zhu, Z.; Walteros, J.L.; Rodríguez, J.P. A participatory approach based on stochastic optimization for the spatial allocation of Sustainable Urban Drainage Systems for rainwater harvesting. Env. Model. Softw. 2020, 123, 104532. [Google Scholar] [CrossRef]
- Stajkowski, S.; Hotson, E.; Zorica, M.; Farghaly, H.; Bonakdari, H.; McBean, E.; Gharabaghi, B. Modeling stormwater management pond thermal impacts during storm events. J. Hydrol. 2023, 620, 129413. [Google Scholar] [CrossRef]
- Liu, S.; Lu, D.; Painter, S.L.; Griths, N.A.; Pierce, E.M. Uncertainty quantification of machine learning models to improve streamflow prediction under changing climate and environmental conditions. Front. Water 2023, 5, 1150126. [Google Scholar] [CrossRef]
- Martin, N.; White, J. Water Resources’ AI–ML Data Uncertainty Risk and Mitigation Using Data Assimilation. Water 2024, 16, 2758. [Google Scholar] [CrossRef]
- Alcaldía de Cartagena de Indias, Plan de Ordenamiento Territorial Cartagena de Indias, Departamento de Bolívar, Colombia, 2023. Available online: https://seguimientopot.cartagena.gov.co/sites/default/files/2024-12/DOCUMENTO%20RESUMEN.pdf (accessed on 1 February 2023).
- INVIAS, Manual de Drenaje Para Carreteras. Republic of Colombia. 2009. Available online: https://www.invias.gov.co/loader.php?lServicio=Tools2&lTipo=descargas&lFuncion=descargar&idFile=29586 (accessed on 1 February 2026).
- Ministerio de Vivienda Ciudad y Territorio, “Resolución 0330 de 2017”, 2017, Colombia. Available online: https://minvivienda.gov.co/normativa/resolucion-0330-2017-0 (accessed on 1 February 2023).
- Coronado-Hernández, O.E.; Arrieta-Pastrana, A.; Pérez-Sánchez, M. Explicit scheme approach for calculating rainwater harvesting: Proposed model and practical application. Urban Water J. 2025, 22, 751–760. [Google Scholar] [CrossRef]












| Parameter | Unit | From | To |
|---|---|---|---|
| Weir coefficient () | - | 1.3 | 1.5 |
| Reservoir surface area () | m2 | 350 | 850 |
| Crest length weir () | m | 2 | 6 |
| Preset | RMSE (V) | R2 (V) | RMSE (T) | R2 (T) |
|---|---|---|---|---|
| Linear | 0.013 | 0.983 | 0.009 | 0.979 |
| Interactions Linear | 0.015 | 0.980 | 0.008 | 0.985 |
| Robust Linear | 0.014 | 0.982 | 0.009 | 0.979 |
| Stepwise Linear | 0.013 | 0.983 | 0.009 | 0.981 |
| Fine Tree | 0.059 | 0.671 | 0.036 | 0.686 |
| Medium Tree | 0.077 | 0.430 | 0.068 | −0.153 |
| Coarse Tree | 0.102 | 0.000 | 0.064 | −0.022 |
| Linear SVM | 0.014 | 0.980 | 0.010 | 0.974 |
| Quadratic SVM | 0.011 | 0.989 | 0.008 | 0.985 |
| Cubic SVM | 0.008 | 0.994 | 0.005 | 0.995 |
| Fine Gaussian SVM | 0.089 | 0.242 | 0.052 | 0.339 |
| Medium Gaussian SVM | 0.035 | 0.879 | 0.013 | 0.956 |
| Coarse Gaussian SVM | 0.028 | 0.922 | 0.016 | 0.940 |
| Efficient Linear Least Squares | 0.101 | 0.017 | 0.067 | −0.116 |
| Efficient Linear SVM | 0.098 | 0.089 | 0.063 | 0.014 |
| Boosted Trees | 0.043 | 0.822 | 0.036 | 0.682 |
| Bagged Trees | 0.055 | 0.706 | 0.035 | 0.687 |
| Squared Exponential GPR | 0.003 | 0.999 | 0.001 | 1.000 |
| Matern 5/2 GPR | 0.004 | 0.999 | 0.001 | 1.000 |
| Exponential GPR | 0.017 | 0.973 | 0.004 | 0.995 |
| Rational Quadratic GPR | 0.003 | 0.999 | 0.001 | 1.000 |
| Narrow Neural Network | 0.015 | 0.979 | 0.008 | 0.986 |
| Medium Neural Network | 0.028 | 0.926 | 0.008 | 0.985 |
| Wide Neural Network | 0.023 | 0.950 | 0.025 | 0.846 |
| Bilayered Neural Network | 0.049 | 0.768 | 0.029 | 0.788 |
| Trilayered Neural Network | 0.026 | 0.936 | 0.017 | 0.931 |
| SVM Kernel | 0.021 | 0.957 | 0.007 | 0.989 |
| Least Squares Regression Kernel | 0.036 | 0.877 | 0.017 | 0.932 |
Disclaimer/Publisher’s Note: The statements, opinions and data contained in all publications are solely those of the individual author(s) and contributor(s) and not of MDPI and/or the editor(s). MDPI and/or the editor(s) disclaim responsibility for any injury to people or property resulting from any ideas, methods, instructions or products referred to in the content. |
© 2026 by the authors. Licensee MDPI, Basel, Switzerland. This article is an open access article distributed under the terms and conditions of the Creative Commons Attribution (CC BY) license.
Share and Cite
Guarda, T.; Sotomayor-Cuadrado, A.J.; Coronado-Hernández, O.E.; Arrieta-Pastrana, A.; Coronado-Hernández, J.R. An Integrated Explicit Hydrological Routing and Machine Learning Framework for Urban Detention System Design. Water 2026, 18, 483. https://doi.org/10.3390/w18040483
Guarda T, Sotomayor-Cuadrado AJ, Coronado-Hernández OE, Arrieta-Pastrana A, Coronado-Hernández JR. An Integrated Explicit Hydrological Routing and Machine Learning Framework for Urban Detention System Design. Water. 2026; 18(4):483. https://doi.org/10.3390/w18040483
Chicago/Turabian StyleGuarda, Teresa, Adolfo J. Sotomayor-Cuadrado, Oscar E. Coronado-Hernández, Alfonso Arrieta-Pastrana, and Jairo R. Coronado-Hernández. 2026. "An Integrated Explicit Hydrological Routing and Machine Learning Framework for Urban Detention System Design" Water 18, no. 4: 483. https://doi.org/10.3390/w18040483
APA StyleGuarda, T., Sotomayor-Cuadrado, A. J., Coronado-Hernández, O. E., Arrieta-Pastrana, A., & Coronado-Hernández, J. R. (2026). An Integrated Explicit Hydrological Routing and Machine Learning Framework for Urban Detention System Design. Water, 18(4), 483. https://doi.org/10.3390/w18040483

