Cascade Effects Induced by Extreme Storms and Floods: The Case of Storm Daniel (2023) in Greece
Abstract
1. Introduction
2. The Case of Storm Daniel 2023
3. Materials and Methods
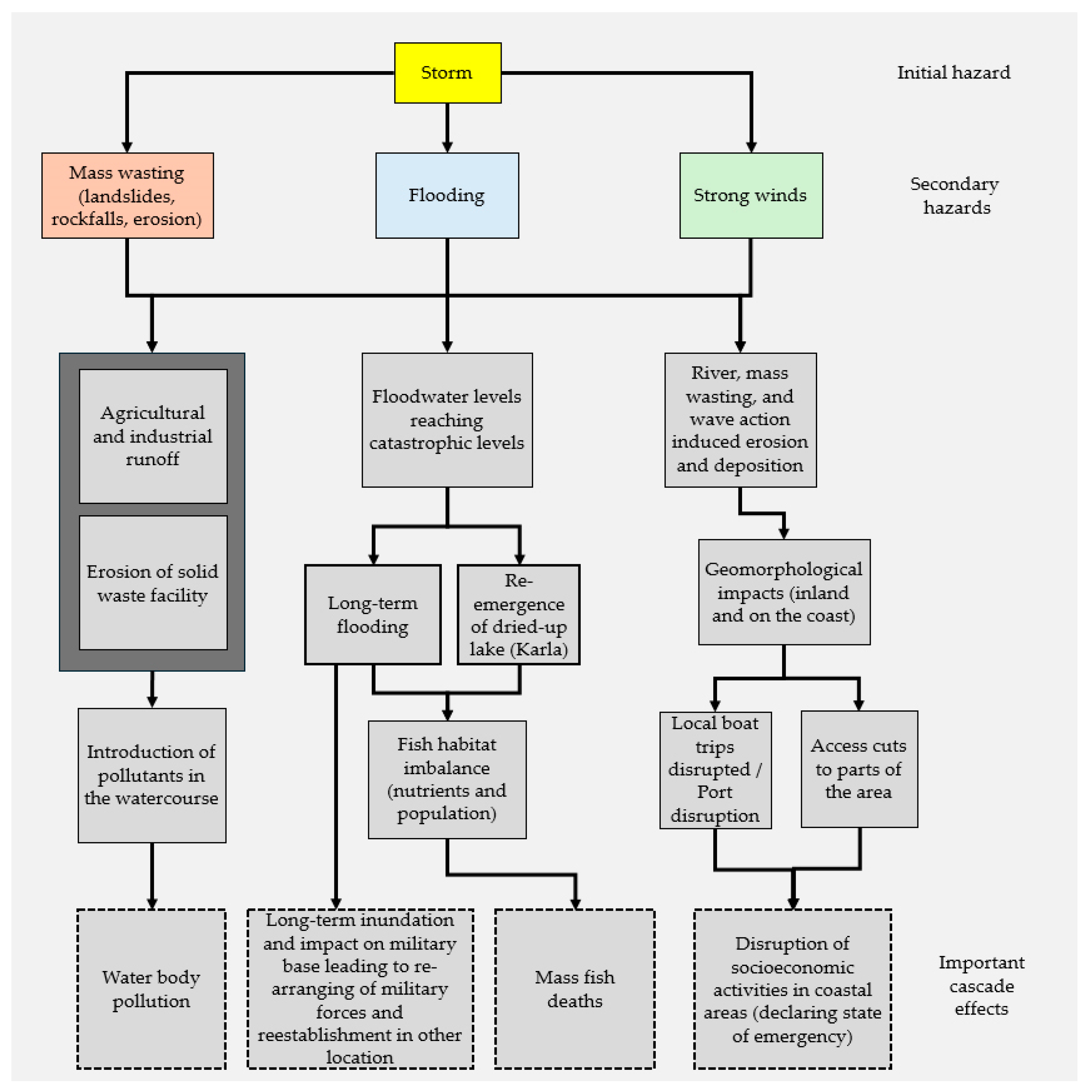
4. Results
4.1. Public Health
4.2. Transportation Infrastructure Failure
4.3. Drinking Water Availability
4.4. Dams and Water Retention Facilities
4.5. Impacts on the Environment and Ecology
4.6. Other Disruptions
5. Discussion
- (a)
- Infrastructure vulnerabilities: The storm’s physical force damaged critical infrastructure, such as water treatment facilities and distribution networks, leading to prolonged outages and contamination.
- (b)
- The interconnectedness of various systems: Dependence on electricity for water treatment and healthcare services meant that power outages had wide-ranging secondary impacts. In turn, water outages led to various effects related to health and socio-economic activity disruption.
- (c)
- Environmental and ecological interactions: Floodwaters caused both disruption to the natural environment and ecological balance, including fish population declines and water quality deterioration. These effects propagated due to runoff from agricultural and industrial areas but potentially due to more localized initial impacts (such as erosion of a solid waste facility).
6. Conclusions
Author Contributions
Funding
Data Availability Statement
Conflicts of Interest
References
- Arduino, G.; Reggiani, P.; Todini, E. Recent Advances in Flood Forecasting and Flood Risk Assessment. Hydrol. Earth Syst. Sci. 2005, 9, 280–284. [Google Scholar] [CrossRef]
- Morrison, A.; Westbrook, C.j.; Noble, B.f. A Review of the Flood Risk Management Governance and Resilience Literature. J. Flood Risk Manag. 2018, 11, 291–304. [Google Scholar] [CrossRef]
- Merkuryeva, G.; Merkuryev, Y.; Sokolov, B.V.; Potryasaev, S.; Zelentsov, V.A.; Lektauers, A. Advanced River Flood Monitoring, Modelling and Forecasting. J. Comput. Sci. 2015, 10, 77–85. [Google Scholar] [CrossRef]
- Dordi, T.; Henstra, D.; Thistlethwaite, J. Flood Risk Management and Governance: A Bibliometric Review of the Literature. J. Flood Risk Manag. 2022, 15, e12797. [Google Scholar] [CrossRef]
- Kron, W.; Löw, P.; Kundzewicz, Z.W. Changes in Risk of Extreme Weather Events in Europe. Environ. Sci. Policy 2019, 100, 74–83. [Google Scholar] [CrossRef]
- Hochman, A.; Marra, F.; Messori, G.; Pinto, J.G.; Raveh-Rubin, S.; Yosef, Y.; Zittis, G. Extreme Weather and Societal Impacts in the Eastern Mediterranean. Earth Syst. Dyn. 2022, 13, 749–777. [Google Scholar] [CrossRef]
- Bevacqua, E.; Maraun, D.; Vousdoukas, M.I.; Voukouvalas, E.; Vrac, M.; Mentaschi, L.; Widmann, M. Higher Probability of Compound Flooding from Precipitation and Storm Surge in Europe under Anthropogenic Climate Change. Sci. Adv. 2019, 5, eaaw5531. [Google Scholar] [CrossRef]
- Fekete, A.; Sandholz, S. Here Comes the Flood, but Not Failure? Lessons to Learn after the Heavy Rain and Pluvial Floods in Germany 2021. Water 2021, 13, 3016. [Google Scholar] [CrossRef]
- Grau-Bove, J.; Higha, R.; Orr, S.; Kumar, P. Short Note on the Mapping of Heritage Sites Impacted by the 2024 Floods in Valencia, Spain 2024. arXiv 2024, arXiv:2411.08717. [Google Scholar]
- Svetlana, D.; Radovan, D.; Ján, D. The Economic Impact of Floods and Their Importance in Different Regions of the World with Emphasis on Europe. Procedia Econ. Finance 2015, 34, 649–655. [Google Scholar] [CrossRef]
- Alfieri, L.; Feyen, L.; Salamon, P.; Thielen, J.; Bianchi, A.; Dottori, F.; Burek, P. Modelling the Socio-Economic Impact of River Floods in Europe. Nat. Hazards Earth Syst. Sci. 2016, 16, 1401–1411. [Google Scholar] [CrossRef]
- Brody, S.D.; Zahran, S.; Maghelal, P.; Grover, H.; Highfield, W.E. The Rising Costs of Floods: Examining the Impact of Planning and Development Decisions on Property Damage in Florida. J. Am. Plan. Assoc. 2007, 73, 330–345. [Google Scholar] [CrossRef]
- Erickson, T.B.; Brooks, J.; Nilles, E.J.; Pham, P.N.; Vinck, P. Environmental Health Effects Attributed to Toxic and Infectious Agents Following Hurricanes, Cyclones, Flash Floods and Major Hydrometeorological Events. J. Toxicol. Environ. Health B 2019, 22, 157–171. [Google Scholar] [CrossRef]
- IPCC Climate Change 2023: Synthesis Report. In Contribution of Working Groups I, II and III to the Sixth Assessment Report of the Intergovernmental Panel on Climate Change; Intergovernmental Panel on Climate Change: Geneva, Switzerland, 2023; p. 115.
- Diakakis, M.; Mavroulis, S.; Filis, C.; Lozios, S.; Vassilakis, E.; Naoum, G.; Soukis, K.; Konsolaki, A.; Kotsi, E.; Theodorakatou, D.; et al. Impacts of Medicanes on Geomorphology and Infrastructure in the Eastern Mediterranean, the Case of Medicane Ianos and the Ionian Islands in Western Greece. Water 2023, 15, 1026. [Google Scholar] [CrossRef]
- Nastos, P.T.; Karavana Papadimou, K.; Matsangouras, I.T. Mediterranean Tropical-like Cyclones: Impacts and Composite Daily Means and Anomalies of Synoptic Patterns. Atmos. Res. 2018, 208, 156–166. [Google Scholar] [CrossRef]
- Amores, A.; Marcos, M.; Carrió, D.S.; Gómez-Pujol, L. Coastal Impacts of Storm Gloria (January 2020) over the North-Western Mediterranean. Nat. Hazards Earth Syst. Sci. 2020, 20, 1955–1968. [Google Scholar] [CrossRef]
- Michaelides, S.; Karacostas, T.; Sánchez, J.L.; Retalis, A.; Pytharoulis, I.; Homar, V.; Romero, R.; Zanis, P.; Giannakopoulos, C.; Bühl, J.; et al. Reviews and Perspectives of High Impact Atmospheric Processes in the Mediterranean. Atmos. Res. 2018, 208, 4–44. [Google Scholar] [CrossRef]
- Gaume, E.; Bain, V.; Bernardara, P.; Newinger, O.; Barbuc, M.; Bateman, A.; Blaškovičová, L.; Blöschl, G.; Borga, M.; Dumitrescu, A.; et al. A Compilation of Data on European Flash Floods. J. Hydrol. 2009, 367, 70–78. [Google Scholar] [CrossRef]
- Hammond, M.J.; Chen, A.S.; Djordjević, S.; Butler, D.; Mark, O. Urban Flood Impact Assessment: A State-of-the-Art Review. Urban Water J. 2015, 12, 14–29. [Google Scholar] [CrossRef]
- Merz, B.; Blöschl, G.; Vorogushyn, S.; Dottori, F.; Aerts, J.C.J.H.; Bates, P.; Bertola, M.; Kemter, M.; Kreibich, H.; Lall, U.; et al. Causes, Impacts and Patterns of Disastrous River Floods. Nat. Rev. Earth Environ. 2021, 2, 592–609. [Google Scholar] [CrossRef]
- Bubeck, P.; Otto, A.; Weichselgartner, J. Societal Impacts of Flood Hazards. In Oxford Research Encyclopedia of Natural Hazard Science; Oxford University Press: Oxford, UK, 2017; ISBN 978-0-19-938940-7. [Google Scholar]
- Pescaroli, G.; Kelman, I. How Critical Infrastructure Orients International Relief in Cascading Disasters. J. Contingencies Crisis Manag. 2017, 25, 56–67. [Google Scholar] [CrossRef]
- Pescaroli, G.; Alexander, D. Understanding Compound, Interconnected, Interacting, and Cascading Risks: A Holistic Framework. Risk Anal. 2018, 38, 2245–2257. [Google Scholar] [CrossRef] [PubMed]
- Nones, M.; Pescaroli, G. Implications of Cascading Effects for the EU Floods Directive. Int. J. River Basin Manag. 2016, 14, 195–204. [Google Scholar] [CrossRef]
- Cerveny, R.S.; Bessemoulin, P.; Burt, C.C.; Cooper, M.A.; Cunjie, Z.; Dewan, A.; Finch, J.; Holle, R.L.; Kalkstein, L.; Kruger, A.; et al. WMO Assessment of Weather and Climate Mortality Extremes: Lightning, Tropical Cyclones, Tornadoes, and Hail. Weather Clim. Soc. 2017, 9, 487–497. [Google Scholar] [CrossRef]
- Pescaroli, G.; Nones, M.; Galbusera, L.; Alexander, D. Understanding and Mitigating Cascading Crises in the Global Interconnected System. Int. J. Disaster Risk Reduct. 2018, 30, 159–163. [Google Scholar] [CrossRef]
- Alexander, D. A Magnitude Scale for Cascading Disasters. Int. J. Disaster Risk Reduct. 2018, 30, 180–185. [Google Scholar] [CrossRef]
- Zuccaro, G.; De Gregorio, D.; Leone, M.F. Theoretical Model for Cascading Effects Analyses. Int. J. Disaster Risk Reduct. 2018, 30, 199–215. [Google Scholar] [CrossRef]
- Alexander, D. Cascading Disasters: Multiple Risk Reduction and Resilience. In Handbook of Disaster Risk Reduction for Resilience: New Frameworks for Building Resilience to Disasters; Eslamian, S., Eslamian, F., Eds.; Springer International Publishing: Cham, Switzerland, 2021; pp. 187–201. ISBN 978-3-030-61278-8. [Google Scholar]
- AghaKouchack, A.; Huning, L.S.; Chiang, F.; Sadegh, M.; Vahedifard, F.; Mazdiyasni, O.; Moftakhari, H.; Mallakpour, I. How do natural hazards cascade to cause disasters? Nature 2018, 561, 458–460. [Google Scholar]
- Cozzani, V.; Campedel, M.; Renni, E.; Krausmann, E. Industrial Accidents Triggered by Flood Events: Analysis of Past Accidents. J. Hazard. Mater. 2010, 175, 501–509. [Google Scholar] [CrossRef] [PubMed]
- Arrighi, C.; Pregnolato, M.; Castelli, F. Indirect Flood Impacts and Cascade Risk across Interdependent Linear Infrastructures. Nat. Hazards Earth Syst. Sci. 2021, 21, 1955–1969. [Google Scholar] [CrossRef]
- Suk, J.E.; Vaughan, E.C.; Cook, R.G.; Semenza, J.C. Natural Disasters and Infectious Disease in Europe: A Literature Review to Identify Cascading Risk Pathways. Eur. J. Public Health 2020, 30, 928–935. [Google Scholar] [CrossRef] [PubMed]
- ECMWF Medicane Daniel: An Extraordinary Cyclone with Devastating Impacts. Available online: https://www.ecmwf.int/en/newsletter/179/earth-system-science/medicane-daniel-extraordinary-cyclone-devastating-impacts (accessed on 16 March 2025).
- Argüeso, D.; Marcos, M.; Amores, A. Storm Daniel Fueled by Anomalously High Sea Surface Temperatures in the Mediterranean. NPJ Clim. Atmos. Sci. 2024, 7, 307. [Google Scholar] [CrossRef]
- Nastos, P.T.; Feloni, E.; Paraskevas, A.; Matsangouras, I.T. Meteorological and Remote Sensing Analysis of the Severe Storm Daniel over Greece. In Proceedings of the European Geosciences Union General Assembly 2024 (EGU24), Vienna, Austria, 14–19 April 2024. Copernicus Meetings. [Google Scholar]
- He, K.; Yang, Q.; Shen, X.; Dimitriou, E.; Mentzafou, A.; Papadaki, C.; Stoumboudi, M.; Anagnostou, E.N. Brief Communication: Storm Daniel Flood Impact in Greece in 2023: Mapping Crop and Livestock Exposure from Synthetic-Aperture Radar (SAR). Nat. Hazards Earth Syst. Sci. 2024, 24, 2375–2382. [Google Scholar] [CrossRef]
- Dimitriou, E.; Efstratiadis, A.; Zotou, I.; Papadopoulos, A.; Iliopoulou, T.; Sakki, G.-K.; Mazi, K.; Rozos, E.; Koukouvinos, A.; Koussis, A.D.; et al. Post-Analysis of Daniel Extreme Flood Event in Thessaly, Central Greece: Practical Lessons and the Value of State-of-the-Art Water-Monitoring Networks. Water 2024, 16, 980. [Google Scholar] [CrossRef]
- Diakakis, M.; Mavroulis, S.; Filis, C.; Bantekas, Y.; Gogou, M.; Katsetsiadou, K.-N.; Mavrouli, M.; Giannopoulos, V.; Sarantopoulou, A.; Nastos, P.; et al. The Diverse Impacts of Extreme Storms in the European South. The Case of Storm Daniel (2023) in Greece. In Proceedings of the European Geosciences Union General Assembly 2024 (EGU24), Vienna, Austria, 14–19 April 2024. Copernicus Meetings. [Google Scholar]
- Lekkas, E.; Diakakis, M.; Mavroulis, S.; Filis, C.; Bantekas, Y.; Gogou, M.; Katsetsiadou, K.N.; Mavrouli, M.; Giannopoulos, M.; Sarantopoulou, A.; et al. The Early September 2023 Daniel Storm in Thessaly Region (Central Greece). In Newsletter of Environmental, Disaster and Crises Management Strategies; Post-graduate Studies Program “Environmental Disasters & Crises Management Strategies”; National and Kapodistrian University of Athens: Athens, Greece, 2024; p. 212. [Google Scholar]
- Karakatsani, E. Greece Economy Briefing: The Economic Impact of the Recent Devastating Floods in Greece. China-CEE Inst. 2023, 65, 1–6. [Google Scholar]
- USAID. Libya Assistance Overview, April 2024—Libya|ReliefWeb; USAID Bureau for Humanitarian Assistance: Washington, DC, USA, 2024; p. 2.
- Normand, J.C.L.; Heggy, E. Assessing Flash Flood Erosion Following Storm Daniel in Libya. Nat. Commun. 2024, 15, 6493. [Google Scholar] [CrossRef]
- Poulakida, I.; Kotsiou, O.S.; Boutlas, S.; Stergioula, D.; Papadamou, G.; Gourgoulianis, K.I.; Papagiannis, D. Leptospirosis Incidence Post-Flooding Following Storm Daniel: The First Case Series in Greece. Infect. Dis. Rep. 2024, 16, 880–887. [Google Scholar] [CrossRef] [PubMed]
- Mavroulis, S.; Mavrouli, M.; Lekkas, E.; Tsakris, A. Impact of the September 2023 Storm Daniel and Subsequent Flooding in Thessaly (Greece) on the Natural and Built Environment and on Infectious Disease Emergence. Environments 2024, 11, 163. [Google Scholar] [CrossRef]
- Perivolioti, T.-M.; Zachopoulos, K.; Zioga, M.; Tompoulidou, M.; Katsavouni, S.; Kemitzoglou, D.; Terzopoulos, D.; Mouratidis, A.; Tsiaoussi, V. Monitoring the Impact of Floods on Water Quality Using Optical Remote Sensing Imagery: The Case of Lake Karla (Greece). Water 2024, 16, 3502. [Google Scholar] [CrossRef]
- Vardakas, L.; Koutsikos, N.; Dimitriou, E.; Vavalidis, T.; Kouraklis, P.; Kalogianni, E. Short-Term Effects of Storm Daniel on Salmo Farioides (Karaman, 1938) in a High-Gradient Stream. River Res. Appl. 2024, 40, 647–654. [Google Scholar] [CrossRef]
- Dimoudi, A.; Voulgaris, K.; Varkoulis, A.; Georgiou, K.; Klaoudatos, D.; Skordas, K.; Vafidis, D.; Neofitou, N. The Impacts of Daniel and Elias Storms on Water Quality of Pagasitikos Gulf—A First Record. In Proceedings of the HydroMediT, Mytilene, Greece, 30 May–2 June 2024; University of the Aegean: Mytilene, Greece, 2024. [Google Scholar]
- Papageorgiou, D.; Spondylidis, S.; Topouzelis, K. Post-Extreme Event Monitoring of Runoff-Carried Natural and Anthropogenic Floating Marine Debris with Sentinel-2 Data. The Case of Storm Daniel in North-Eastern Mediterranean. In Proceedings of the IGARSS 2024—2024 IEEE International Geoscience and Remote Sensing Symposium, Athena, Greece, 7–12 July 2024; pp. 1896–1899. [Google Scholar]
- Varkoulis, A.; Voulgaris, K.; Dimoudi, A.; Georgiou, K.; Skordas, K.; Neofitou, N.; Vafidis, D. Upper Sublittoral Meiofaunal Communities of Pagasitikos Gulf after Two Extreme Storms. In Proceedings of the HydroMediT, Mytilene, Greece, 30 May–2 June 2024; University of the Aegean: Mytilene, Greece, 2024. [Google Scholar]
- Lougkovois, R.; Parinos, K.; Gkotsis, G.; Nika, M.-C.; Thomaidis, N.; Pavlidou, A.; Hatzianestis, I. Monitoring the Presence of Priority Pollutants and Emerging Contaminants at Pagasitikos Gulf, Greece, Following Daniel and Elias Storm Events, Utilizing the Technique of LC-VIP-HESI-TIMS-HRMS. In Proceedings of the EGU General Assembly 2024, Vienna, Austria, 14–19 April 2024. Copernicus Meetings. [Google Scholar]
- Iatrou, M.; Tziouvalekas, M.; Tsitouras, A.; Evangelou, E.; Noulas, C.; Vlachostergios, D.; Aschonitis, V.; Arampatzis, G.; Metaxa, I.; Karydas, C.; et al. Analyzing the Impact of Storm ‘Daniel’ and Subsequent Flooding on Thessaly’s Soil Chemistry through Causal Inference. Agriculture 2024, 14, 549. [Google Scholar] [CrossRef]
- Pavlis, E. Landscape Loss and Restoration: The Case of Lake Karla in Greece. Landsc. Res. 2024, 1–15. [Google Scholar] [CrossRef]
- Pescaroli, G.; Alexander, D. A Definition of Cascading Disasters and Cascading Effects: Going beyond the “Toppling Dominos” Metaphor. In GRF Davos Planet@Risk, Volume 3, Number 1, Special Issue on the 5th IDRC Davos 2014, March 2015; GRF Davos Global Risk Forum: Davos, Switzerland, 2015; pp. 58–67. [Google Scholar]
- Diaz, J.H. Rodent-Borne Infectious Disease Outbreaks after Flooding Disasters: Epidemiology, Management, and Prevention. J. Emerg. Manag. West. Mass 2015, 13, 459–467. [Google Scholar] [CrossRef]
- Ahern, M.; Kovats, R.S.; Wilkinson, P.; Few, R.; Matthies, F. Global Health Impacts of Floods: Epidemiologic Evidence. Epidemiol. Rev. 2005, 27, 36–46. [Google Scholar] [CrossRef]
- Alderman, K.; Turner, L.R.; Tong, S. Floods and Human Health: A Systematic Review. Environ. Int. 2012, 47, 37–47. [Google Scholar] [CrossRef]
- Paterson, D.L.; Wright, H.; Harris, P.N.A. Health Risks of Flood Disasters. Clin. Infect. Dis. 2018, 67, 1450–1454. [Google Scholar] [CrossRef]
- National Public Health Organization. National Public Health Organization’s Newsletter—May 2024; National Public Health Organization: Athens, Greece, 2024; p. 1.
- National Public Health Organization. Epidemiological Data on Leptospirosis in Greece (2004–2023) Mandatory Disease Notification System; National Public Health Organization Directorate of Epidemiological Surveillance and Intervention for Infectious Diseases Department of Zoonoses: Athens, Greece, 2024; pp. 1–5.
- Hellenic Government. The Restoration Plan for Damages Caused by the Extreme Weather Events “Daniel” and “Elias,” in School, Railway, and Road Infrastructure in Thessaly and Central Greece 2024; Hellenic Government: Athens, Greece, 2024.
- Ministry of Infrastructure and Transport Ministerial Decision. Inclusion of the Project “SUB-PROJECT 2: Restoration of Accessibility after the Devastating Impacts of Storms ‘DANIEL’ and ‘ELIAS’—Restoration of the Railway Network” (OPS Code TA 5225196) 2024; Ministry of Infrastructure and Transport: Athens, Greece, 2024.
- Imerisia Newspaper. Storm Daniel: Food Delivery by Helicopters to East Pelion—The Situation in Volos and Larissa. Imerisia Newspaper, 10 September 2023; p. 1.
- Stamos Prousalis; Lefteris Papadimas Flooded Homes, Streets as Another Storm Hits Battered Central Greece. Reuters, 28 September 2023.
- SKAI Operation to transport kidney patients with ropes in Pelion. SKAI News, 6 September 2023.
- LIFO Severe Weather: Pregnant Woman Trapped in Palamas—Taken to the Hospital after Rescue. LIFO Newsroom, 8 September 2023.
- Iatropedia Storm Daniel: Dozens of People in Hospitals across Thessaly—Trapped Patients at Risk. Iatropedia Website, 9 September 2023.
- Magnesia News Forty Residents of Farkadona, Trikala Found Shelter at the Health Center—Among Them Were Six Patients and One Person Who Was Bitten by a Snake. Magnesia News, 10 September 2023.
- Arrighi, C.; Tarani, F.; Vicario, E.; Castelli, F. Flood Impacts on a Water Distribution Network. Nat. Hazards Earth Syst. Sci. 2017, 17, 2109–2123. [Google Scholar] [CrossRef]
- Budiyono; Ginandjar, P.; Saraswati, L.D.; Pangestuti, D.R.; Martini; Jati, S.P.; Rahfiludin, Z. Risk Assessment of Drinking Water Supply System in the Tidal Inundation Area of Semarang—Indonesia. Procedia Environ. Sci. 2015, 23, 93–98. [CrossRef]
- Sänger, N.; Heinzel, C.; Sandholz, S. Advancing Resilience of Critical Health Infrastructures to Cascading Impacts of Water Supply Outages—Insights from a Systematic Literature Review. Infrastructures 2021, 6, 177. [Google Scholar] [CrossRef]
- Gannon, K.E.; Conway, D.; Pardoe, J.; Ndiyoi, M.; Batisani, N.; Odada, E.; Olago, D.; Opere, A.; Kgosietsile, S.; Nyambe, M.; et al. Business Experience of Floods and Drought-Related Water and Electricity Supply Disruption in Three Cities in Sub-Saharan Africa during the 2015/2016 El Niño. Glob. Sustain. 2018, 1, e14. [Google Scholar] [CrossRef]
- Kyriakopoulos, K. Severe Weather Daniel: Two Girls from Drakeia, Pelion, Describe the Nightmare Their Village Experienced. Manifesto News, 8 September 2023. [Google Scholar]
- Documento News Visit of the President of POEDHN to the Hospital of Volos. Documento News, 9 September 2023.
- Vicky Karantzavellou Association of Hoteliers of Magnesia: The Issue of Survival Is Now Imminent. Travel Daily News, 20 September 2023.
- Ashoor, A.; Eladawy, A. Navigating Catastrophe: Lessons from Derna amid Intensified Flash Floods in the Anthropocene. Euro-Mediterr. J. Environ. Integr. 2024, 9, 1125–1140. [Google Scholar] [CrossRef]
- Kozlowski, T.T. Physiological-Ecological Impacts of Flooding on Riparian Forest Ecosystems. Wetlands 2002, 22, 550–561. [Google Scholar] [CrossRef]
- Poff, N.L. Ecological Response to and Management of Increased Flooding Caused by Climate Change. Philos. Trans. R. Soc. Lond. Ser. Math. Phys. Eng. Sci. 2002, 360, 1497–1510. [Google Scholar] [CrossRef]
- Peters, D.L.; Caissie, D.; Monk, W.A.; Rood, S.B.; St-Hilaire, A. An Ecological Perspective on Floods in Canada. Can. Water Resour. J. Rev. Can. Ressour. Hydr. 2016, 41, 288–306. [Google Scholar] [CrossRef]
- Markantonis, V.; Meyer, V.; Lienhoop, N. Evaluation of the Environmental Impacts of Extreme Floods in the Evros River Basin Using Contingent Valuation Method. Nat. Hazards 2013, 69, 1535–1549. [Google Scholar] [CrossRef]
- Talbot, C.J.; Bennett, E.M.; Cassell, K.; Hanes, D.M.; Minor, E.C.; Paerl, H.; Raymond, P.A.; Vargas, R.; Vidon, P.G.; Wollheim, W.; et al. The Impact of Flooding on Aquatic Ecosystem Services. Biogeochemistry 2018, 141, 439–461. [Google Scholar] [CrossRef] [PubMed]
- SKAI Business Owners in Magnesia Have Filed a Lawsuit against All Responsible Parties for the Damages. SKAI News, 8 September 2024.
- Decentralized Administration of Thessaly—Central Greece. Public and Stakeholder Notification Regarding the Lifting of the Swimming Ban in Areas along the Coastal Front of the Pagasitikos Gulf; Decentralized Administration of Thessaly—Central Greece: Larissa, Greece, 2024. [Google Scholar]
- Vieira, R.; Marques, S.M.; Neto, J.M.; Barría, P.; Marques, J.C.; Gonçalves, F.J.M.; Gonçalves, A.M.M. Brain as a Target Organ of Climate Events: Environmental Induced Biochemical Changes in Three Marine Fish Species. Ecol. Indic. 2018, 95, 815–824. [Google Scholar] [CrossRef]
- Hellenic Navy Hydrographic Service. Pagasitikos Gulf Volos Port, Reported Existence of Decreased Depths; Hellenic Navy Hydrographic Service: Attica, Greece, 2023. [Google Scholar]
- Georgiou, K.; Kelepertzis, E.; Vafidis, D.; Skordas, K. Assessing the Environmental Impacts of Two Intensive Storms on Pagasitikos Gulf Surficial Sediments. In Proceedings of the HydroMediT, Mytilene, Greece, 30 May–2 June 2024; University of the Aegean: Mytilene, Greece, 2024; pp. 33–35. [Google Scholar]
- Katsoulis, K.; Papadopoulou, A. Case Study: Nutrients Distribution and Assessment of the Current Trophic Status of Plastiras Lake in Thessaly (Central Greece) after Tropical Storm Daniel. GSC Adv. Res. Rev. 2024, 20, 477–483. [Google Scholar] [CrossRef]
- Ioannidis, S. Stefanovikeio: Time for Decisions for the Army Aviation. Kathimerini, 14 March 2024. [Google Scholar]
- SETE Institute. Region of Thessaly: Annual Report on Competitiveness and Structural Adaptation in the Tourism Sector for the Year 2023 December 2024; SETE Institute: Athens, Greece, 2024; p. 263. [Google Scholar]
- Cheirchanteri, G. Climate Change and the Effect of Natural Disasters on the Tourism of Architectural, Cultural Heritage Sites: The Case of Broader Area of Thessaly, Greece. In Proceedings of the World Summit: Civil Engineering-Architecture-Urban Planning Congress—CAUSummit 2024, Antalya, Turkiye, 2–6 September 2024; CAUSummit: Antalya, Turkiye, 2024. [Google Scholar]
- Raftopoulou, E. Volos in a State of Emergency for One Month—Collection of Dead Fish Continues. Hell. Broadcast. Corp. 2024. [Google Scholar]












| Category of Information Sources | Source | Type of Information |
|---|---|---|
| Central Government (Ministries and Ministry agencies) | Ministry of Health | Official Bulletin on water quality and water availability, Press briefings |
| Ministry of Transportation and Infrastructure | Official announcements and decisions posted on Hellenic Government Transparency Portal | |
| Public Health Coordination Centre (Thessaly) | Monthly Newsletter | |
| Operations Coordination Center | Press briefings and information collection through participation | |
| National Public Health Organization | Surveillance of epidemiological data reports | |
| Various organizations and agencies | European Centre for Disease Prevention and Control (ECDC) | Weekly Bulletin |
| Panhellenic Federation of Public Hospital Employees | Press briefings | |
| Field trips | Five field campaigns | Field campaigns carried out in the post-flood period, collecting information on the effects of the storm |
| Municipalities | Municipality of Tempi | Bulletin and official announcements on water cuts and water quality |
| Municipality of Zagora–Mouresi | ||
| Municipality of Argithea | ||
| Municipality of Sofades | ||
| Municipal Water and Sewerage Companies (MWSC) | Trikala MWSC | Press releases on water quality |
| Farkadona MWSC | ||
| Pyli MWSC | ||
| Scientific publications | Poulakida et al. [45] Mavroulis et al. [46] Lekkas et al. [41] Perivolioti et al. [47] Vardakas et al. [48] Dimoudi et al. [49] Papageorgiou et al. [50] Varkoulis et al. [51] Lougkovois et al. [52] Iatrou et al. [53] Pavlis [54] | Scientific findings on storm’s direct and indirect effects |
| News outlets and media | Local newspapers and websites | News articles |
| National media and newspapers |
Disclaimer/Publisher’s Note: The statements, opinions and data contained in all publications are solely those of the individual author(s) and contributor(s) and not of MDPI and/or the editor(s). MDPI and/or the editor(s) disclaim responsibility for any injury to people or property resulting from any ideas, methods, instructions or products referred to in the content. |
© 2025 by the authors. Licensee MDPI, Basel, Switzerland. This article is an open access article distributed under the terms and conditions of the Creative Commons Attribution (CC BY) license (https://creativecommons.org/licenses/by/4.0/).
Share and Cite
Diakakis, M.; Sarantopoulou, A.; Gogou, M.; Filis, C.; Nastos, P.; Kapris, I.; Vassilakis, E.; Konsolaki, A.; Lekkas, E. Cascade Effects Induced by Extreme Storms and Floods: The Case of Storm Daniel (2023) in Greece. Water 2025, 17, 912. https://doi.org/10.3390/w17070912
Diakakis M, Sarantopoulou A, Gogou M, Filis C, Nastos P, Kapris I, Vassilakis E, Konsolaki A, Lekkas E. Cascade Effects Induced by Extreme Storms and Floods: The Case of Storm Daniel (2023) in Greece. Water. 2025; 17(7):912. https://doi.org/10.3390/w17070912
Chicago/Turabian StyleDiakakis, Michalis, Andromachi Sarantopoulou, Marilia Gogou, Christos Filis, Panagiotis Nastos, Ioannis Kapris, Emmanuel Vassilakis, Aliki Konsolaki, and Efthymis Lekkas. 2025. "Cascade Effects Induced by Extreme Storms and Floods: The Case of Storm Daniel (2023) in Greece" Water 17, no. 7: 912. https://doi.org/10.3390/w17070912
APA StyleDiakakis, M., Sarantopoulou, A., Gogou, M., Filis, C., Nastos, P., Kapris, I., Vassilakis, E., Konsolaki, A., & Lekkas, E. (2025). Cascade Effects Induced by Extreme Storms and Floods: The Case of Storm Daniel (2023) in Greece. Water, 17(7), 912. https://doi.org/10.3390/w17070912

