Low-Carbon Hybrid Constructed Wetland System for Rural Domestic Sewage: Substrate–Plant–Microbe Synergy and Annual Performance
Abstract
1. Introduction
2. Materials and Methods
2.1. Study Area
2.2. Materials
2.3. System Design
2.4. Sampling and Analysis
2.4.1. Water Sampling and Analysis Protocol
2.4.2. Soil and Plant Analysis Protocol
2.5. Data Analysis
3. Results and Discussion
3.1. Annual System Performance and Pollution Load
3.2. Pollutant Removal Capacity Across Treatment Units
3.3. Research on Total Pollutant Removal Efficiency in VSSFCWs
3.3.1. Influence of HRT on Pollutant Removal Efficiency
3.3.2. Substrate-Specific Removal Dynamics
3.3.3. Plant Nutrient Characteristics
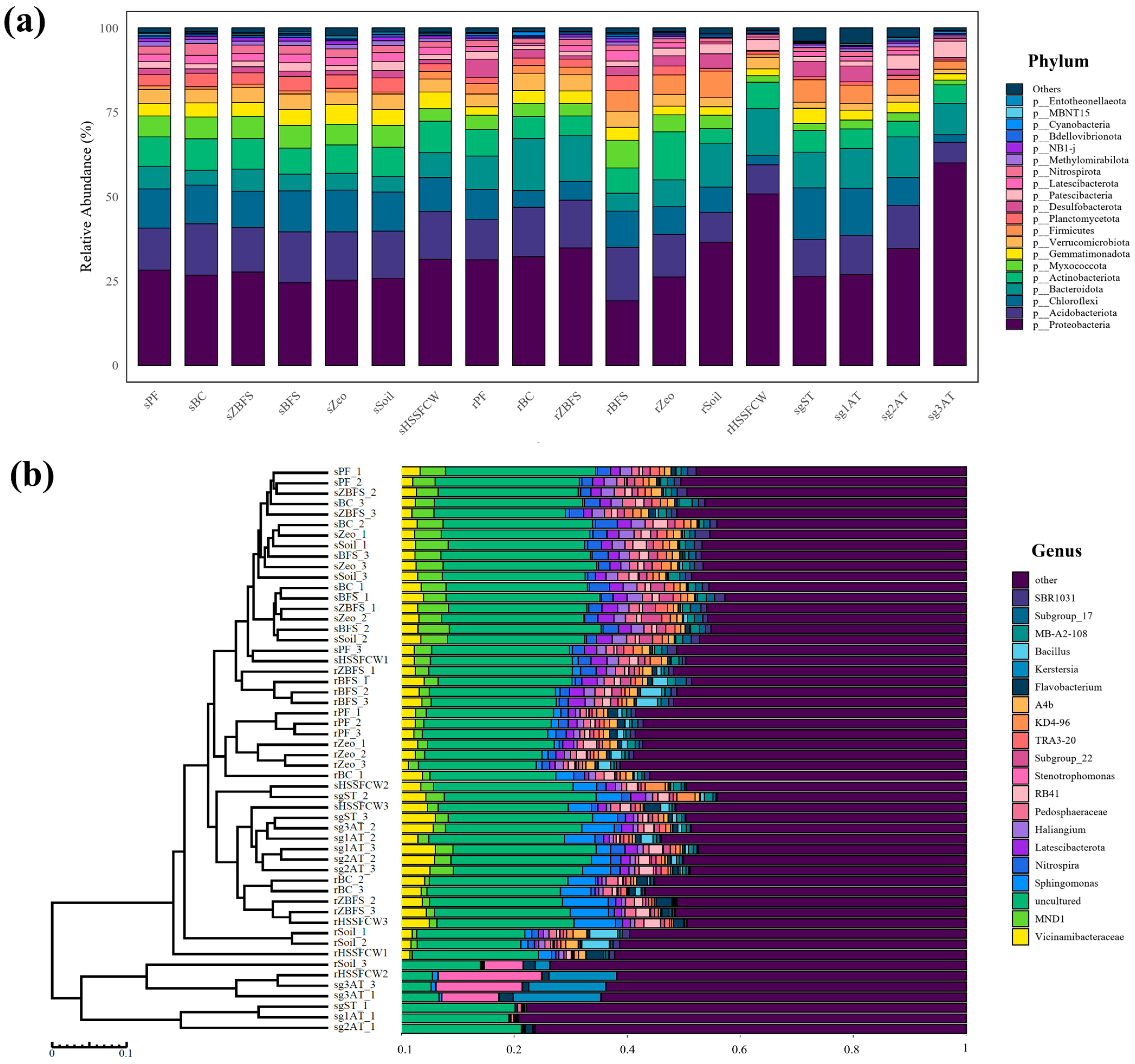
3.4. Microbial Community Characteristics of System
3.4.1. Analysis of OTU Distribution Patterns
3.4.2. Core Microbiome and Functional Taxa
3.4.3. Alpha Diversity and Environmental Responses
3.4.4. Beta Diversity and Environmental Drivers
3.4.5. Taxonomic Biomarker Identification by LEfSe
3.4.6. Identification of Environmental Drivers via Mantel Test
4. Conclusions
Supplementary Materials
Author Contributions
Funding
Data Availability Statement
Acknowledgments
Conflicts of Interest
References
- Ministry of Ecology Environment of the People’s Republic of China; National Bureau of Statistics; Ministry of Agriculture Rural Affairs of the People’s Republic of China. Bulletin of the Second National Pollution Source Census. 2020; [2020] No. 33. Available online: https://www.mee.gov.cn/xxgk2018/xxgk/xxgk01/202006/t20200610_783547.html (accessed on 16 April 2025).
- Guo, X.; Liu, Z.; Chen, M.; Liu, J.; Yang, M. Decentralized wastewater treatment technologies and management in Chinese villages. Front. Environ. Sci. Eng. 2014, 8, 929–936. [Google Scholar] [CrossRef]
- General Office of the Central Committee of the Communist Party of China; General Office of the State Council of the People’s Republic of China. Three-Year Action Plan for Rural Living Environment Improvement. 2018; [2018] No. 5. Available online: http://www.gov.cn/zhengce/2018-02/05/content_5264056.htm (accessed on 16 April 2025).
- Rai, U.N.; Tripathi, R.D.; Singh, N.K.; Upadhyay, A.K.; Dwivedi, S.; Shukla, M.K.; Mallick, S.; Singh, S.N.; Nautiyal, C.S. Constructed wetland as an ecotechnological tool for pollution treatment for conservation of Ganga river. Bioresour. Technol. 2013, 148, 535–541. [Google Scholar] [CrossRef]
- Wu, H.; Zhang, J.; Ngo, H.H.; Guo, W.; Hu, Z.; Liang, S.; Fan, J.; Liu, H. A review on the sustainability of constructed wetlands for wastewater treatment: Design and operation. Bioresour. Technol. 2015, 175, 594–601. [Google Scholar] [CrossRef]
- Zhang, H.; Wang, X.C.; Zheng, Y.; Dzakpasu, M. Removal of pharmaceutical active compounds in wastewater by constructed wetlands: Performance and mechanisms. J. Environ. Manag. 2023, 325, 116478. [Google Scholar] [CrossRef] [PubMed]
- Zhao, X.; Wang, R.; Zhang, J.; Lu, S.; Guo, Z.; Hu, Z.; Wang, T.; Dai, P.; Wu, H. Exploring simultaneous elimination of dimethyl phthalate and nitrogen by a novel constructed wetlands coupled with dielectric barrier discharge plasma. Chem. Eng. J. 2023, 452, 139666. [Google Scholar] [CrossRef]
- Millar, G.J.; Winnett, A.; Thompson, T.; Couperthwaite, S.J. Equilibrium studies of ammonium exchange with Australian natural zeolites. J. Water Process Eng. 2016, 9, 47–57. [Google Scholar] [CrossRef]
- Blanco, I.; Molle, P.; Sáenz de Miera, L.E.; Ansola, G. Basic Oxygen Furnace steel slag aggregates for phosphorus treatment. Evaluation of its potential use as a substrate in constructed wetlands. Water Res. 2016, 89, 355–365. [Google Scholar] [CrossRef]
- Shi, P.; Jiang, Y.; Zhu, H.; Sun, D.J. Impact of steel slag on the ammonium adsorption by zeolite and a new configuration of zeolite-steel slag substrate for constructed wetlands. Water Sci. Technol. 2017, 76, 584–593. [Google Scholar] [CrossRef] [PubMed]
- Chen, C.; Lu, L.; Tong, L.; Li, P.; Du, W.; Zhu, Y. Phosphate and Ammonia Nitrogen Removal from Swine Wastewater Using Steel Slag and Zeolite. Environ. Sci. Technol. 2009, 32, 32–35. (In Chinese) [Google Scholar]
- Liu, W.; Yang, F.-J.; Zhou, Y.-L.; Li, Y.-Y.; Liu, H. Optimization and mechanism of phosphorus removal in plant-biofilm oxidation ditches: Plant uptake, iron plaque adsorption, and rhizosphere regulation. Ecol. Eng. 2023, 191, 106950. [Google Scholar] [CrossRef]
- Jain, N.; Yadav, S.; Pipil, H.H. Phosphate removal from urban stormwater runoff using Canna lily and Cyperus alternifolius-based bioretention system. Sustain. Water Resour. Manag. 2024, 10, 65. [Google Scholar] [CrossRef]
- Hu, J.; Zhao, Y.; Yao, X.; Wang, J.; Zheng, P.; Xi, C.; Hu, B. Dominance of comammox Nitrospira in soil nitrification. Sci. Total Environ. 2021, 780, 146558. [Google Scholar] [CrossRef] [PubMed]
- Wang, S.; An, J.; Wan, Y.; Du, Q.; Wang, X.; Cheng, X.; Li, N. Phosphorus Competition in Bioinduced Vivianite Recovery from Wastewater. Environ. Sci. Technol. 2018, 52, 13863–13870. [Google Scholar] [CrossRef]
- D’Aquino, A.; Kalinainen, N.; Auvinen, H.; Andreottola, G.; Puhakka, J.A.; Palmroth, M.R.T. Effects of inorganic ions on autotrophic denitrification by Thiobacillus denitrificans and on heterotrophic denitrification by an enrichment culture. Sci. Total Environ. 2023, 901, 165940. [Google Scholar] [CrossRef]
- Kharitonov, S.; Shchegolkova, N.; Alexandrova, A.; Saynchuk, A.; Michel, P.; Maciejewski, K.; Gautier, M.; Gourdon, R.; Semenov, M.; Krasnov, G. Taxonomic Diversity of Fungi and Bacteria in Azoé-NP® Vertical Flow Constructed Wetlands. Water 2022, 14, 698. [Google Scholar] [CrossRef]
- Singh, M.; Vishwakarma, S.; Srivastava, A. Bioremediation of direct blue 14 and extracellular ligninolytic enzyme production by white rot fungi: Pleurotus spp. BioMed Res. Int. 2013, 2013, 180156. [Google Scholar] [CrossRef] [PubMed]
- Mesacasa, L.; Cabral, F.S.; Fochi, D.A.T.; Oliveira, W.d.S.; Oliveira, F.; Kersting, M.; Colares, G.S.; Rodriguez, A.L.; Lutterbeck, C.A.; Konrad, O.; et al. Constructed Wetlands and the role of the fungal community for wastewater treatment: A review. Ecohydrol. Hydrobiol. 2024, in press. [Google Scholar] [CrossRef]
- Nuamah, L.A.; Li, Y.; Pu, Y.; Nwankwegu, A.S.; Haikuo, Z.; Norgbey, E.; Banahene, P.; Bofah-Buoh, R. Constructed wetlands, status, progress, and challenges. The need for critical operational reassessment for a cleaner productive ecosystem. J. Clean. Prod. 2020, 269, 122340. [Google Scholar] [CrossRef]
- Qin, X.; Sun, Y.; Li, L.; Shao, X.; Yu, D.; Liu, Q.; Liu, H.; Han, L. Study on Winter Operation Process of the Surface Flow Constructed Wetland in Tianjin Area. Meteorol. Environ. Res. 2013, 4, 43. [Google Scholar]
- Chen, J.; Guo, F.; Wu, F.; Bryan, B.A. Costs and benefits of constructed wetlands for meeting new water quality standards from China’s wastewater treatment plants. Resour. Conserv. Recycl. 2023, 199, 107248. [Google Scholar] [CrossRef]
- Pandit, P.; Ajudiya, B.; Yadav, S. Water Distribution Network Design and Cost Analysis: A Case Study; GK Bharad Institute of Engineering: Rajkot, India, 2012. [Google Scholar]
- Liang, X.; Yue, X. Challenges facing the management of wastewater treatment systems in Chinese rural areas. Water Sci. Technol. 2021, 84, 1518–1526. [Google Scholar] [CrossRef]
- Yang, F.; Zhang, H.; Zhang, X.; Zhang, Y.; Li, J.; Jin, F.; Zhou, B. Performance analysis and evaluation of the 146 rural decentralized wastewater treatment facilities surrounding the Erhai Lake. J. Clean. Prod. 2021, 315, 128159. [Google Scholar] [CrossRef]
- Ni, J.; Xu, D.; Wu, W.; Zhang, P.; Liu, L. Current Situation and Development Trend of Domestic Sewage Treatment in China’s Rural Areas. Sustain. Dev. 2022, 12, 8. (In Chinese) [Google Scholar] [CrossRef]
- Dai, S.; Wang, R.; Lin, J.; Zhang, G.; Chen, Z.; Li, L.; Shi, Q. Study on physical clogging process and practical application of horizontal subsurface flow constructed wetland. Sci. Rep. 2025, 15, 523. [Google Scholar] [CrossRef] [PubMed]
- Chen, X.; Wu, J.; Zhong, F.; Yu, S.; Chen, K.; Zeng, X.; Duan, D.; Cheng, S. Mechanism of Iris sibirica and aeration combination on promoting the water purification performance of constructed wetland under low temperature. Environ. Sci. Pollut. Res. 2024, 31, 19715–19724. [Google Scholar] [CrossRef] [PubMed]
- Wu, H.; Wang, R.; Yan, P.; Wu, S.; Chen, Z.; Zhao, Y.; Cheng, C.; Hu, Z.; Zhuang, L.; Guo, Z.; et al. Constructed wetlands for pollution control. Nat. Rev. Earth Environ. 2023, 4, 218–234. [Google Scholar] [CrossRef]
- Li, X.; Zhang, M.; Liu, F.; Chen, L.; Li, Y.; Li, Y.; Xiao, R.; Wu, J. Seasonality distribution of the abundance and activity of nitrification and denitrification microorganisms in sediments of surface flow constructed wetlands planted with Myriophyllum elatinoides during swine wastewater treatment. Bioresour. Technol. 2018, 248, 89–97. [Google Scholar] [CrossRef]
- Rahman, M.E.; Bin Halmi, M.I.E.; Bin Abd Samad, M.Y.; Uddin, M.K.; Mahmud, K.; Abd Shukor, M.Y.; Sheikh Abdullah, S.R.; Shamsuzzaman, S.M. Design, Operation and Optimization of Constructed Wetland for Removal of Pollutant. Int. J. Env. Res. Public Health 2020, 17, 8339. [Google Scholar] [CrossRef]
- DB32/3462-2020; Discharge Standard of Water Pollutants for Rural Domestic Sewage Treatment Facilities. Jiangsu Provincial Department of Ecology and Environment/Jiangsu Provincial Administration for Market Regulation: Nanjing, China, 2020.
- GB/T 5750.2-2023; Standard Examination Methods for Drinking Water—Part 2: Sampling and Preservation of Water Samples. General Administration of Market Regulation of the People’s Republic of China/National Standardization Administration: Beijing, China, 2023.
- GB/T 6920-1986; Water Quality—Determination of pH Value—Glass Electrode Method. State Environmental Protection Administration of the People’s Republic of China: Beijing, China, 1986.
- HJ 536-2009; Water Quality—Determination of Ammonia Nitrogen—Salicylate Spectrophotometric Method. Ministry of Ecology and Environment the People’s Republic of China: Beijing, China, 2009.
- HJ 636-2012; Water Quality—Determination of Total Nitrogen—Alkaline Persulfate Digestion–UV Spectrophotometric Method. Ministry of Environmental Protection of the People’s Republic of China: Beijing, China, 2012.
- GB/T 11893-1989; Water Quality—Determination of Total Phosphorus—Ammonium Molybdate Spectrophotometric Method. State Environmental Protection Administration of the People’s Republic of China: Beijing, China, 1989.
- HJ 828-2017; Water Quality—Determination of Chemical Oxygen Demand—Dichromate Method. Ministry of Environmental Protection of the People’s Republic of China: Beijing, China, 2017.
- Hunt, C.J. Technical Considerations in the Freezing, Low-Temperature Storage and Thawing of Stem Cells for Cellular Therapies. Transfusion medicine and hemotherapy: Offizielles Organ der Deutschen Gesellschaft fur Transfusionsmedizin und Immunhamatologie. Transfus. Med. Hemother. 2019, 46, 134–150. [Google Scholar] [CrossRef]
- LY/T 1234-2015; Determination of Available Potassium in Forest Soil—Ammonium Acetate Extraction and Flame Photometry Method. State Forestry Administration of the People’s Republic of China: Beijing, China, 2015.
- LY/T 1269-1999; Determination of Total Nitrogen in Forest Plant and Forest Floor. State Forestry Administration of the People’s Republic of China: Beijing, China, 1999.
- LY/T 1271-1999; Determination of Total Nitrogen, Phosphorus, Potassium, Sodium, Calcium, Magnesium in Forest Plant and Forest Floor. State Forestry Administration of the People’s Republic of China: Beijing, China, 1999.
- Rong, S.; Fu-Liang, Q.; Yi-Ting, C.; Fa-Ping, Z.; Wei, D.; Ya-Xian, L.; Zhi-Pang, H.; Xiao-Yan, Y.; Wen, X. Soil sampling methods for microbial study in montane regions. Glob. Ecol. Conserv. 2023, 47, e02679. [Google Scholar] [CrossRef]
- LY/T 1239-1999; Determination of pH Value in Forest Soil. State Forestry Administration of the People’s Republic of China: Beijing, China, 1999.
- LY/T 1228-2015; Nitrogen Determination Methods of Forest Soils. State Forestry Administration of the People’s Republic of China: Beijing, China, 2015.
- LY/T 1232-2015; Determination of Total Phosphorus in Forest Soil—Sodium Hydroxide Fusion and Colorimetry Method. State Forestry Administration of the People’s Republic of China: Beijing, China, 2015.
- LY/T 1237-1999; Determination of Organic Matter in Forest Soil and Calculation Carbon-Nitrogen Ratio. State Forestry Administration of the People’s Republic of China: Beijing, China, 1999.
- Randall, D.G.; Naidoo, V. Urine: The liquid gold of wastewater. J. Environ. Chem. Eng. 2018, 6, 2627–2635. [Google Scholar] [CrossRef]
- Rashid, S.S.; Liu, Y.Q. Assessing environmental impacts of large centralized wastewater treatment plants with combined or separate sewer systems in dry/wet seasons by using LCA. Environ. Sci. Pollut. Res. Int. 2020, 27, 15674–15690. [Google Scholar] [CrossRef] [PubMed]
- Ren, Z.; Fu, X.; Zhang, G.; Li, Y.; Qin, Y.; Wang, P.; Liu, X.; Lv, L. Study on performance and mechanism of enhanced low-concentration ammonia nitrogen removal from low-temperature wastewater by iron-loaded biological activated carbon filter. J. Environ. Manag. 2022, 301, 113859. [Google Scholar] [CrossRef] [PubMed]
- Han, B.; Butterly, C.; Zhang, W.; He, J.-z.; Chen, D. Adsorbent materials for ammonium and ammonia removal: A review. J. Clean. Prod. 2021, 283, 124611. [Google Scholar] [CrossRef]
- Mateus, D.M.R.; Vaz, M.M.N.; Pinho, H.J.O. Fragmented limestone wastes as a constructed wetland substrate for phosphorus removal. Ecol. Eng. 2012, 41, 65–69. [Google Scholar] [CrossRef]
- Ji, Z.; Tang, W.; Pei, Y. Constructed wetland substrates: A review on development, function mechanisms, and application in contaminants removal. Chemosphere 2022, 286, 131564. [Google Scholar] [CrossRef]
- Ghosh, D.; Gopal, B. Effect of hydraulic retention time on the treatment of secondary effluent in a subsurface flow constructed wetland. Ecol. Eng. 2010, 36, 1044–1051. [Google Scholar] [CrossRef]
- O’Connor, J.; Nguyen, T.B.T.; Honeyands, T.; Monaghan, B.; O’Dea, D.; Rinklebe, J.; Vinu, A.; Hoang, S.A.; Singh, G.; Kirkham, M.B.; et al. Production, characterisation, utilisation, and beneficial soil application of steel slag: A review. J. Hazard. Mater. 2021, 419, 126478. [Google Scholar] [CrossRef]
- Varma, M.; Gupta, A.K.; Ghosal, P.S.; Majumder, A. A review on performance of constructed wetlands in tropical and cold climate: Insights of mechanism, role of influencing factors, and system modification in low temperature. Sci. Total Environ. 2021, 755, 142540. [Google Scholar] [CrossRef]
- Baldrian, P.; Voříšková, J.; Dobiášová, P.; Merhautová, V.; Lisá, L.; Valášková, V. Production of extracellular enzymes and degradation of biopolymers by saprotrophic microfungi from the upper layers of forest soil. Plant Soil 2011, 338, 111–125. [Google Scholar] [CrossRef]
- van der Heijden, M.G.A.; Martin, F.M.; Selosse, M.A.; Sanders, I.R. Mycorrhizal ecology and evolution: The past, the present, and the future. New Phytol. 2015, 205, 1406–1423. [Google Scholar] [CrossRef]
- Fierer, N. Embracing the unknown: Disentangling the complexities of the soil microbiome. Nat. Rev. Microbiol. 2017, 15, 579–590. [Google Scholar] [CrossRef] [PubMed]
- Konnerup, D.; Brix, H. Nitrogen nutrition of Canna indica: Effects of ammonium versus nitrate on growth, biomass allocation, photosynthesis, nitrate reductase activity and N uptake rates. Aquat. Bot. 2010, 92, 142–148. [Google Scholar] [CrossRef]
- Chen, S.; Elrys, A.S.; Yang, W.; Du, S.; He, M.; Cai, Z.; Zhang, J.; Müller, C. Soil recalcitrant but not labile organic nitrogen mineralization contributes to microbial nitrogen immobilization and plant nitrogen uptake. Glob. Change Biol. 2024, 30, e17290. [Google Scholar] [CrossRef]
- Zhao, Y.; Zhang, M.; Liu, Z.; Yang, F. Migration and transformation of soil phosphorus by organic acids: A global meta-analysis. J. Soils Sediments 2024, 24, 589–602. [Google Scholar] [CrossRef]
- Bahmanzadegan, F.; Ghaemi, A. A comprehensive review on novel zeolite-based adsorbents for environmental pollutant. J. Hazard. Mater. Adv. 2025, 17, 100617. [Google Scholar] [CrossRef]
- Han, F.; Tian, Q.; Chen, N.; Hu, Z.; Wang, Y.; Xiong, R.; Xu, P.; Liu, W.; Stehr, A.; Barra, R.O.; et al. Assessing ammonium pollution and mitigation measures through a modified watershed non-point source model. Water Res. 2024, 254, 121372. [Google Scholar] [CrossRef]
- Li, C.; Wang, L.; Ji, S.; Chang, M.; Wang, L.; Gan, Y.; Liu, J. The ecology of the plastisphere: Microbial composition, function, assembly, and network in the freshwater and seawater ecosystems. Water Res. 2021, 202, 117428. [Google Scholar] [CrossRef]
- Berendsen, R.L.; Pieterse, C.M.J.; Bakker, P.A.H.M. The rhizosphere microbiome and plant health. Trends Plant Sci. 2012, 17, 478–486. [Google Scholar] [CrossRef] [PubMed]
- Yellezuome, D.; Zhu, X.; Liu, X.; Liu, R.; Sun, C.; Abd-Alla, M.H.; Rasmey, A.-H.M. Effects of organic loading rate on hydrogen and methane production in a novel two-stage reactor system: Performance, enzyme activity and microbial structure. Chem. Eng. J. 2024, 480, 148055. [Google Scholar] [CrossRef]
- Hu, P.; Zhang, W.; Nottingham, A.T.; Xiao, D.; Kuzyakov, Y.; Xu, L.; Chen, H.; Xiao, J.; Duan, P.; Tang, T.; et al. Lithological Controls on Soil Aggregates and Minerals Regulate Microbial Carbon Use Efficiency and Necromass Stability. Environ. Sci. Technol. 2024, 58, 21186–21199. [Google Scholar] [CrossRef]
- Tang, S.; Liao, Y.; Xu, Y.; Dang, Z.; Zhu, X.; Ji, G. Microbial coupling mechanisms of nitrogen removal in constructed wetlands: A review. Bioresour. Technol. 2020, 314, 123759. [Google Scholar] [CrossRef] [PubMed]
- Cydzik-Kwiatkowska, A.; Nosek, D. Biological release of phosphorus is more efficient from activated than from aerobic granular sludge. Sci. Rep. 2020, 10, 11076. [Google Scholar] [CrossRef]
- Yan, Y.; Han, I.L.; Lee, J.; Li, G.; Srinivasan, V.; McCullough, K.; Klaus, S.; Kang, D.; Wang, D.; He, P.; et al. Revisiting the role of Acinetobacter spp. in side-stream enhanced biological phosphorus removal (S2EBPR) systems. Water Res. 2024, 251, 121089. [Google Scholar] [CrossRef]
- Zhu, J.; Li, M.; Whelan, M. Phosphorus activators contribute to legacy phosphorus availability in agricultural soils: A review. Sci. Total Environ. 2018, 612, 522–537. [Google Scholar] [CrossRef] [PubMed]
- Pan, X.; Raaijmakers, J.M.; Carrión, V.J. Importance of Bacteroidetes in host–microbe interactions and ecosystem functioning. Trends Microbiol. 2023, 31, 959–971. [Google Scholar] [CrossRef] [PubMed]
- Dai, W.; Wang, N.; Wang, W.; Ye, X.; Cui, Z.; Wang, J.; Yao, D.; Dong, Y.; Wang, H. Community Profile and Drivers of Predatory Myxobacteria under Different Compost Manures. Microorganisms 2021, 9, 2193. [Google Scholar] [CrossRef]
- Harb, R.; Laçin, D.; Subaşı, I.; Erguder, T.H. Denitrifying anaerobic methane oxidation (DAMO) cultures: Factors affecting their enrichment, performance and integration with anammox bacteria. J. Environ. Manag. 2021, 295, 113070. [Google Scholar] [CrossRef]
- Chen, L.; Chen, H.; Hu, Z.; Tian, Y.; Wang, C.; Xie, P.; Deng, X.; Zhang, Y.; Tang, X.; Lin, X.; et al. Carbon uptake bioenergetics of PAOs and GAOs in full-scale enhanced biological phosphorus removal systems. Water Res. 2022, 216, 118258. [Google Scholar] [CrossRef]











| Load (kg) | NH4+-N | TN | TP | COD | Inflow (m3) | |
|---|---|---|---|---|---|---|
| Season | ||||||
| Spring | 6.41 | 9.16 | 0.59 | 57.15 | 163.808 | |
| Summer | 0.60 | 1.06 | 0.03 | 5.94 | 109.671 | |
| Autumn | 0.48 | 0.62 | 0.02 | 0.40 | 16.295 | |
| Winter | 0.55 | 0.28 | 0.01 | 0.20 | 4.132 | |
| Year | 8.04 | 11.12 | 0.65 | 63.69 | 293.906 | |
Disclaimer/Publisher’s Note: The statements, opinions and data contained in all publications are solely those of the individual author(s) and contributor(s) and not of MDPI and/or the editor(s). MDPI and/or the editor(s) disclaim responsibility for any injury to people or property resulting from any ideas, methods, instructions or products referred to in the content. |
© 2025 by the authors. Licensee MDPI, Basel, Switzerland. This article is an open access article distributed under the terms and conditions of the Creative Commons Attribution (CC BY) license (https://creativecommons.org/licenses/by/4.0/).
Share and Cite
Wang, J.; Zhang, G.; Wang, D.; Zhao, Y.; Wu, L.; Zheng, Y.; Liu, Q. Low-Carbon Hybrid Constructed Wetland System for Rural Domestic Sewage: Substrate–Plant–Microbe Synergy and Annual Performance. Water 2025, 17, 1421. https://doi.org/10.3390/w17101421
Wang J, Zhang G, Wang D, Zhao Y, Wu L, Zheng Y, Liu Q. Low-Carbon Hybrid Constructed Wetland System for Rural Domestic Sewage: Substrate–Plant–Microbe Synergy and Annual Performance. Water. 2025; 17(10):1421. https://doi.org/10.3390/w17101421
Chicago/Turabian StyleWang, Jiawei, Gang Zhang, Dejian Wang, Yuting Zhao, Lingyu Wu, Yunwen Zheng, and Qin Liu. 2025. "Low-Carbon Hybrid Constructed Wetland System for Rural Domestic Sewage: Substrate–Plant–Microbe Synergy and Annual Performance" Water 17, no. 10: 1421. https://doi.org/10.3390/w17101421
APA StyleWang, J., Zhang, G., Wang, D., Zhao, Y., Wu, L., Zheng, Y., & Liu, Q. (2025). Low-Carbon Hybrid Constructed Wetland System for Rural Domestic Sewage: Substrate–Plant–Microbe Synergy and Annual Performance. Water, 17(10), 1421. https://doi.org/10.3390/w17101421

