Addressing Local Water Security through Green Infrastructure Implementation: A Review of Urban Plans in Monterrey, Mexico, and Brussels, Belgium
Abstract
1. Introduction
2. Methodology and Materials
2.1. Study Area Characteristics
2.1.1. Monterrey, Mexico
2.1.2. Brussels, Belgium
- An ongoing threat of floods;
- An anticipated decline in surface water quality over the summertime;
- A requirement for islands of coolness, as well as vegetation with a majority of trees to serve as urban air conditioners;
- An increased requirement for water in extreme temperatures and droughts;
- A predicted decline in groundwater recharging.
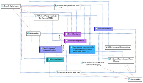
2.2. Plans
| Plans for Each City | Pages | Time Frame | Aims |
|---|---|---|---|
| Brussels-Capital Region | |||
| Water Management Plan 2022–2027 | 826 | 2022–2027 | The plan intends to offer an integrated and global response to all water management concerns in the Brussels region (drought, floods, ponds, rivers, groundwater, drinking water, etc.). It seeks to address the main challenges associated with the management of water with the purpose of improving the condition of water bodies and aquatic ecosystems, as well as managing flood and drought hazards. Additionally, it intends to encourage the wise and environmentally conscious consumption of water, as well as safeguarding streams, waterways, reservoirs, and wetland areas to increase the resilience of the city in the face of climate change [67]. |
| Regional Plan of Sustainable Development (PRDD) | 180 | 2018–2040 | The PRDD attempts to offer acceptable solutions to the problems and difficulties that Brussels as an urban region faces. This involves concerns about the environment, social diversity, various types of transportation, and economic reintegration, as well as access to employment. Growth in population and housing availability are other major concerns integrated into the PRDD [68]. |
| Nature Plan | 157 | 2016–2020 (vision for 2050, the plan remains valid until the publication of a new version) | The Nature Plan has seven main goals:
|
| Monterrey City | |||
| Nuevo León 2050 Water Plan | 71 | 2018–2050 |
|
| Urban Development Plan of Monterrey Municipality | 192 | 2013–2025 | The plan consists of seven urban development goals:
|
| Environmental Compensations | 10 | 2022 | The plan aims to contribute to the following environmental services through natural conservation, planting, and reforestation [70]:
|
| Green Infrastructure and Water Balancing | 10 | 2022 | The plan “has the objective of reversing environmental deterioration and creating the necessary conditions to continue having the environmental services of forests, particularly, the availability of water” [71]. Similar to ‘Environmental Compensations’, the general aims of FAMM (environmental services) are explained in this document as well [71]. |
3. Results and Discussion
3.1. Definitions
3.2. Green Infrastructure Typologies
3.3. Green Infrastructure Spatial Scales
3.4. Water-Security Aspects
3.5. Comparing the Overall Usage of GI Solutions in the Study Areas: Framing the Results Considering Regional Contexts and Development Conditions
4. Conclusions
Author Contributions
Funding
Data Availability Statement
Conflicts of Interest
Appendix A
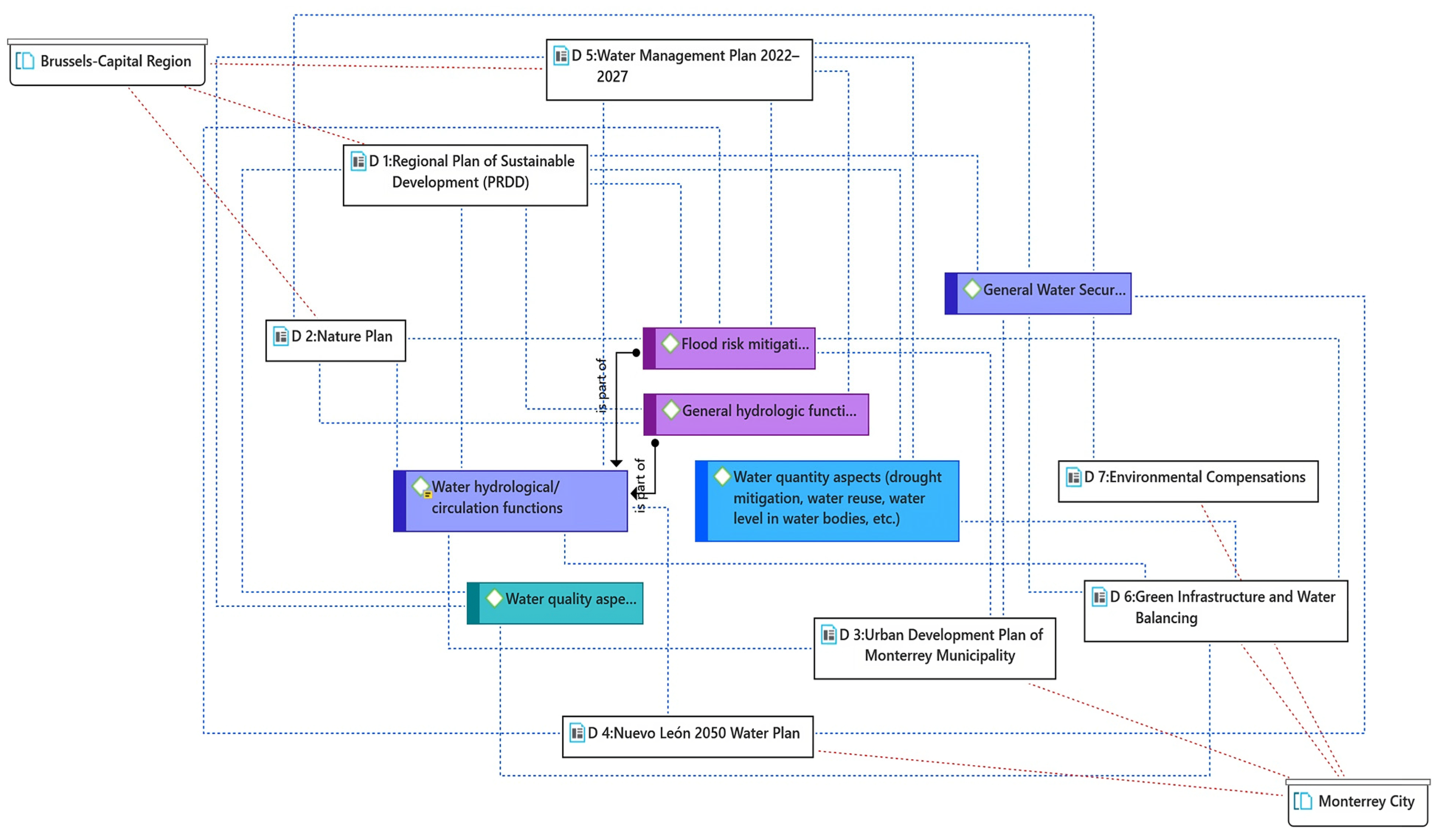
| Green Infrastructure Type | Brussels-Capital Region | Monterrey City | WMP | Regional Plan of Sustainable Development (PRDD) | Nature Plan | Urban Development Plan of Monterrey Municipality | Nuevo León 2050 Water Plan | Green Infrastructure and Water Balancing | Environmental Compensations | Totals | ||||||||||
|---|---|---|---|---|---|---|---|---|---|---|---|---|---|---|---|---|---|---|---|---|
| (Rain)water storage (tank, cistern) | 6 | 85.71% | 1 | 14.29% | 4 | 57.14% | 1 | 14.29% | 1 | 14.29% | 1 | 14.29% | 0 | 0.00% | 0 | 0.00% | 0 | 0.00% | 7 | 100.00% |
| 3.06% | 2.63% | 3.25% | 2.70% | 2.78% | 7.14% | 0.00% | 0.00% | 0.00% | 2.99% | |||||||||||
| (Re)planting/(re)forestation | 6 | 28.57% | 15 | 71.43% | 5 | 23.81% | 0 | 0.00% | 1 | 4.76% | 2 | 9.52% | 2 | 9.52% | 5 | 23.81% | 6 | 28.57% | 21 | 100.00% |
| 3.06% | 39.47% | 4.06% | 0.00% | 2.78% | 14.29% | 25.00% | 62.50% | 75.00% | 8.97% | |||||||||||
| (Re)vegetating/restoring the banks | 5 | 83.33% | 1 | 16.67% | 5 | 83.33% | 0 | 0.00% | 0 | 0.00% | 1 | 16.67% | 0 | 0.00% | 0 | 0.00% | 0 | 0.00% | 6 | 100.00% |
| 2.55% | 2.63% | 4.06% | 0.00% | 0.00% | 7.14% | 0.00% | 0.00% | 0.00% | 2.56% | |||||||||||
| Buffer/run-off delay zone (basin, vegetation, etc. | 10 | 100.00% | 0 | 0.00% | 8 | 80.00% | 1 | 10.00% | 1 | 10.00% | 0 | 0.00% | 0 | 0.00% | 0 | 0.00% | 0 | 0.00% | 10 | 100.00% |
| 5.10% | 0.00% | 6.50% | 2.70% | 2.78% | 0.00% | 0.00% | 0.00% | 0.00% | 4.27% | |||||||||||
| General Green Infrastructure | 87 | 92.55% | 7 | 7.45% | 54 | 57.45% | 17 | 18.08% | 16 | 17.02% | 4 | 4.26% | 3 | 3.19% | 0 | 0.00% | 0 | 0.00% | 94 | 100.00% |
| 44.39% | 18.42% | 43.90% | 45.95% | 44.44% | 28.57% | 37.50% | 0.00% | 0.00% | 40.17% | |||||||||||
| Green/retention roof | 6 | 100.00% | 0 | 0.00% | 3 | 50.00% | 1 | 16.67% | 2 | 33.33% | 0 | 0.00% | 0 | 0.00% | 0 | 0.00% | 0 | 0.00% | 6 | 100.00% |
| 3.06% | 0.00% | 2.44% | 2.70% | 5.56% | 0.00% | 0.00% | 0.00% | 0.00% | 2.56% | |||||||||||
| Green/vegetated wall | 1 | 100.00% | 0 | 0.00% | 0 | 0.00% | 0 | 0.00% | 1 | 100.00% | 0 | 0.00% | 0 | 0.00% | 0 | 0.00% | 0 | 0.00% | 1 | 100.00% |
| 0.51% | 0.00% | 0.00% | 0.00% | 2.78% | 0.00% | 0.00% | 0.00% | 0.00% | 0.43% | |||||||||||
| Infiltration (basins, trenches, wells, etc.) | 12 | 75.00% | 4 | 25.00% | 7 | 43.75% | 2 | 12.50% | 3 | 18.75% | 1 | 6.25% | 2 | 12.50% | 1 | 6.25% | 0 | 0.00% | 16 | 100.00% |
| 6.12% | 10.53% | 5.69% | 5.40% | 8.33% | 7.14% | 25.00% | 12.50% | 0.00% | 6.84% | |||||||||||
| Permeability (pavement, land use/cover, etc.) | 11 | 91.67% | 1 | 8.33% | 7 | 58.33% | 2 | 16.67% | 2 | 16.67% | 1 | 8.33% | 0 | 0.00% | 0 | 0.00% | 0 | 0.00% | 12 | 100.00% |
| 5.61% | 2.63% | 5.69% | 5.40% | 5.56% | 7.14% | 0.00% | 0.00% | 0.00% | 5.13% | |||||||||||
| Pond | 11 | 91.67% | 1 | 8.33% | 9 | 75.00% | 2 | 16.67% | 0 | 0.00% | 1 | 8.33% | 0 | 0.00% | 0 | 0.00% | 0 | 0.00% | 12 | 100.00% |
| 5.61% | 2.63% | 7.32% | 5.40% | 0.00% | 7.14% | 0.00% | 0.00% | 0.00% | 5.13% | |||||||||||
| Rain garden | 1 | 100.00% | 0 | 0.00% | 0 | 0.00% | 1 | 100.00% | 0 | 0.00% | 0 | 0.00% | 0 | 0.00% | 0 | 0.00% | 0 | 0.00% | 1 | 100.00% |
| 0.51% | 0.00% | 0.00% | 2.70% | 0.00% | 0.00% | 0.00% | 0.00% | 0.00% | 0.43% | |||||||||||
| Retention (basin, retention effect of trees, etc.) | 11 | 68.75% | 5 | 31.25% | 5 | 31.25% | 3 | 18.75% | 3 | 18.75% | 3 | 18.75% | 1 | 6.25% | 1 | 6.25% | 0 | 0.00% | 16 | 100.00% |
| 5.61% | 13.16% | 4.06% | 8.11% | 8.33% | 21.43% | 12.50% | 12.50% | 0.00% | 6.84% | |||||||||||
| Swale | 2 | 100.00% | 0 | 0.00% | 0 | 0.00% | 0 | 0.00% | 2 | 100.00% | 0 | 0.00% | 0 | 0.00% | 0 | 0.00% | 0 | 0.00% | 2 | 100.00% |
| 1.02% | 0.00% | 0.00% | 0.00% | 5.56% | 0.00% | 0.00% | 0.00% | 0.00% | 0.85% | |||||||||||
| Urban (rain) tree | 4 | 100.00% | 0 | 0.00% | 0 | 0.00% | 1 | 25.00% | 3 | 75.00% | 0 | 0.00% | 0 | 0.00% | 0 | 0.00% | 0 | 0.00% | 4 | 100.00% |
| 2.04% | 0.00% | 0.00% | 2.70% | 8.33% | 0.00% | 0.00% | 0.00% | 0.00% | 1.71% | |||||||||||
| Urban river/water channel/waterway (riverbed naturalization, hydrological function, (re)creating/(re)opening/connecting channels) | 14 | 82.35% | 3 | 17.65% | 9 | 52.94% | 4 | 23.53% | 1 | 5.88% | 0 | 0.00% | 0 | 0.00% | 1 | 5.88% | 2 | 11.77% | 17 | 100.00% |
| 7.14% | 7.90% | 7.32% | 10.81% | 2.78% | 0.00% | 0.00% | 12.50% | 25.00% | 7.26% | |||||||||||
| Vegetated raft | 2 | 100.00% | 0 | 0.00% | 2 | 100.00% | 0 | 0.00% | 0 | 0.00% | 0 | 0.00% | 0 | 0.00% | 0 | 0.00% | 0 | 0.00% | 2 | 100.00% |
| 1.02% | 0.00% | 1.63% | 0.00% | 0.00% | 0.00% | 0.00% | 0.00% | 0.00% | 0.85% | |||||||||||
| Wetland | 7 | 100.00% | 0 | 0.00% | 5 | 71.43% | 2 | 28.57% | 0 | 0.00% | 0 | 0.00% | 0 | 0.00% | 0 | 0.00% | 0 | 0.00% | 7 | 100.00% |
| 3.57% | 0.00% | 4.06% | 5.40% | 0.00% | 0.00% | 0.00% | 0.00% | 0.00% | 2.99% | |||||||||||
| Totals | 196 | 83.76% | 38 | 16.24% | 123 | 52.56% | 37 | 15.81% | 36 | 15.39% | 14 | 5.98% | 8 | 3.42% | 8 | 3.42% | 8 | 3.42% | 234 | 100.00% |
| 100.00% | 100.00% | 100.00% | 100.00% | 100.00% | 100.00% | 100.00% | 100.00% | 100.00% | 100.00% | |||||||||||
| General Green Infrastructure | Brussels-Capital Region | Monterrey City | WMP | Regional Plan of Sustainable Development (PRDD) | Nature Plan | Urban Development Plan of Monterrey Municipality | Nuevo León 2050 Water Plan | Green Infrastructure and Water Balancing | Environmental Compensations | Totals | ||||||||||
|---|---|---|---|---|---|---|---|---|---|---|---|---|---|---|---|---|---|---|---|---|
| Blue network | 25 | 100.00% | 0 | 0.00% | 14 | 56.00% | 7 | 28.00% | 4 | 16.00% | 0 | 0.00% | 0 | 0.00% | 0 | 0.00% | 0 | 0.00% | 25 | 100.00% |
| 21.37% | 0.00% | 19.72% | 29.17% | 18.18% | 0.00% | 0.00% | 0.00% | 0.00% | 20.16% | |||||||||||
| Green network | 6 | 100.00% | 0 | 0.00% | 2 | 33.33% | 2 | 33.33% | 2 | 33.33% | 0 | 0.00% | 0 | 0.00% | 0 | 0.00% | 0 | 0.00% | 6 | 100.00% |
| 5.13% | 0.00% | 2.82% | 8.33% | 9.09% | 0.00% | 0.00% | 0.00% | 0.00% | 4.84% | |||||||||||
| Integrated Rainwater Management | 35 | 100.00% | 0 | 0.00% | 35 | 100.00% | 0 | 0.00% | 0 | 0.00% | 0 | 0.00% | 0 | 0.00% | 0 | 0.00% | 0 | 0.00% | 35 | 100.00% |
| 29.91% | 0.00% | 49.30% | 0.00% | 0.00% | 0.00% | 0.00% | 0.00% | 28.23% | ||||||||||||
| Interregional open space network | 5 | 100.00% | 0 | 0.00% | 0 | 0.00% | 5 | 100.00% | 0 | 0.00% | 0 | 0.00% | 0 | 0.00% | 0 | 0.00% | 0 | 0.00% | 5 | 100.00% |
| 4.27% | 0.00% | 0.00% | 20.83% | 0.00% | 0.00% | 0.00% | 0.00% | 0.00% | 4.03% | |||||||||||
| NBS/BMP/Sustainable water management/Sustainable drainage techniques | 9 | 69.23% | 4 | 30.77% | 6 | 46.15% | 0 | 0.00% | 3 | 23.08% | 2 | 15.39% | 2 | 15.39% | 0 | 0.00% | 0 | 0.00% | 13 | 100.00% |
| 7.69% | 57.14% | 8.45% | 0.00% | 13.64% | 50.00% | 66.67% | 0.00% | 0.00% | 10.48% | |||||||||||
| Rainwater management/infrastructure (generally mentioning) | 20 | 90.91% | 2 | 9.09% | 11 | 50.00% | 5 | 22.73% | 4 | 18.18% | 2 | 9.09% | 0 | 0.00% | 0 | 0.00% | 0 | 0.00% | 22 | 100.00% |
| 17.09% | 28.57% | 15.49% | 20.83% | 18.18% | 50.00% | 0.00% | 0.00% | 0.00% | 17.74% | |||||||||||
| Water management by green spaces (parks, green corridors, vegetated land cover, etc.) | 17 | 94.44% | 1 | 5.56% | 3 | 16.67% | 5 | 27.78% | 9 | 50.00% | 0 | 0.00% | 1 | 5.56% | 0 | 0.00% | 0 | 0.00% | 18 | 100.00% |
| 14.53% | 14.29% | 4.22% | 20.83% | 40.91% | 0.00% | 33.33% | 0.00% | 0.00% | 14.52% | |||||||||||
| Totals | 117 | 94.35% | 7 | 5.64% | 71 | 57.26% | 24 | 19.36% | 22 | 17.74% | 4 | 3.23% | 3 | 2.42% | 0 | 0.00% | 0 | 0.00% | 124 | 100.00% |
| 100.00% | 100.00% | 100.00% | 100.00% | 100.00% | 100.00% | 100.00% | 100.00% | 100.00% | 100.00% | |||||||||||
References
- Chapagain, K.; Aboelnga, H.T.; Babel, M.S.; Ribbe, L.; Shinde, V.R.; Sharma, D.; Dang, N.M. Urban water security: A comparative assessment and policy analysis of five cities in diverse developing countries of Asia. Environ. Dev. 2022, 43, 100713. [Google Scholar] [CrossRef]
- Babel, M.S.; Shinde, V.R.; Sharma, D.; Dang, N.M. Measuring water security: A vital step for climate change adaptation. Environ. Res. 2020, 185, 109400. [Google Scholar] [CrossRef]
- UN-Water. Water Security and the Global Water Agenda—A UN-Water Analytical Brief; United Nations University: Hamilton, ON, Canada, 2013; Available online: https://www.unwater.org/sites/default/files/app/uploads/2017/05/analytical_brief_oct2013_web.pdf (accessed on 22 October 2023).
- Liu, L.; Jensen, M.B. Green infrastructure for sustainable urban water management: Practices of five forerunner cities. Cities 2018, 74, 126–133. [Google Scholar] [CrossRef]
- Caparrós-Martínez, J.L.; Milán-García, J.; Rueda-López, N.; de Pablo-Valenciano, J. Green Infrastructure and Water: An Analysis of Global Research. Water 2020, 12, 1760. [Google Scholar] [CrossRef]
- Sussams, L.W.; Sheate, W.R.; Eales, R.P. Green infrastructure as a climate change adaptation policy intervention: Muddying the waters or clearing a path to a more secure future? J. Environ. Manag. 2015, 147, 184–193. [Google Scholar] [CrossRef]
- Lindsay, J.; Rogers, B.C.; Church, E.; Gunn, A.; Hammer, K.; Dean, A.J.; Fielding, K. The Role of Community Champions in Long-Term Sustainable Urban Water Planning. Water 2019, 11, 476. [Google Scholar] [CrossRef]
- van Rees, C.B.; Cañizares, J.R.; Garcia, G.M.; Reed, J.M. Ecological stakeholder analogs as intermediaries between freshwater biodiversity conservation and sustainable water management. Environ. Policy Gov. 2019, 29, 303–312. [Google Scholar] [CrossRef]
- Mishra, B.K.; Kumar, P.; Saraswat, C.; Chakraborty, S.; Gautam, A. Water security in a changing environment: Concept, challenges and solutions. Water 2021, 13, 490. [Google Scholar] [CrossRef]
- OECD. Scaling Up Nature-Based Solutions to Tackle Water-Related Climate Risks; OECD: Paris, France, 2021. [Google Scholar] [CrossRef]
- Coles, N.; Ferré, M.; Jurik, J.; Nunez, P.; Martin-Ortega, J.; Banwart, S. Analysis of the Business Case for the Application of the Nature Based Solutions; D 7.1; ThinkNature: 2019. Available online: https://gib-foundation.org/wp-content/uploads/2021/02/BusinessCase_NBS.pdf (accessed on 14 August 2023).
- Davies, C.; Hansen, R.; Rall, E.; Pauleit, S.; Lafortezza, R.; DeBellis, Y.; Santos, A.; Tosics, I. Report 5.1: Green Infrastructure Planning and Implementation; European Union: Maastricht, The Netherlands, 2015; Available online: https://www.researchgate.net/publication/273654142_Green_Infrastructure_Planning_and_Implementation_-_The_status_of_European_green_space_planning_and_implementation_based_on_an_analysis_of_selected_European_city-regions (accessed on 23 February 2023).
- Liberalesso, T.; Oliveira Cruz, C.; Matos Silva, C.; Manso, M. Green infrastructure and public policies: An international review of green roofs and green walls incentives. Land Use Policy 2020, 96, 104693. [Google Scholar] [CrossRef]
- Kaledin, J.C. Green infrastructure and watershed protection in US cities: Insights for Latin America. In Water and Cities in Latin America: Challenges for Sustainable Development; Aguilar-Barajas, I., Mahlknecht, J., Kaledin, J., Kjellén, M., Mejía-Betancourt, A., Eds.; Routledge: New York, NY, USA, 2015; pp. 278–295. [Google Scholar]
- Vásquez, A.; Giannotti, E.; Galdámez, E.; Velásquez, P.; Devoto, C. Green infrastructure planning to tackle climate change in Latin American cities. In Urban Climates in Latin America; Springer: Berlin/Heidelberg, Germany, 2019; pp. 329–354. [Google Scholar]
- De la Sota, C.; Ruffato-Ferreira, V.J.; Ruiz-García, L.; Alvarez, S. Urban green infrastructure as a strategy of climate change mitigation. A case study in northern Spain. Urban For. Urban Green. 2019, 40, 145–151. [Google Scholar] [CrossRef]
- Nguyen, T.T.; Ngo, H.H.; Guo, W.; Wang, X.C.; Ren, N.; Li, G.; Ding, J.; Liang, H. Implementation of a specific urban water management—Sponge City. Sci. Total Environ. 2019, 652, 147–162. [Google Scholar] [CrossRef]
- Hack, J.; Ojeda-Revah, L.; Rubí, M.P.; Pradilla, G.; Borbor-Cordova, M.; Burgueño, G.; Eleuterio, A.A.; Rivera, D.; Vásquez, A. Progress in urban green infrastructure for water management in Latin America. Authorea 2023. [Google Scholar] [CrossRef]
- Zwierzchowska, I.; Fagiewicz, K.; Poniży, L.; Lupa, P.; Mizgajski, A. Introducing nature-based solutions into urban policy—Facts and gaps. Case study of Poznań. Land Use Policy 2019, 85, 161–175. [Google Scholar] [CrossRef]
- Padowski, J.C.; Gorelick, S.M. Global analysis of urban surface water supply vulnerability. Environ. Res. Lett. 2014, 9, 104004. [Google Scholar] [CrossRef]
- Soria, J.A.; Valenzuela, L.M. A Method for the Evaluation of Metropolitan Planning: Application to the Context in Spain. Eur. Plan. Stud. 2013, 21, 944–966. [Google Scholar] [CrossRef]
- Elinbaum, P.; Galland, D. Analysing Contemporary Metropolitan Spatial Plans in Europe Through Their Institutional Context, Instrumental Content and Planning Process. Eur. Plan. Stud. 2016, 24, 181–206. [Google Scholar] [CrossRef]
- Grădinaru, S.R.; Hersperger, A.M. Green infrastructure in strategic spatial plans: Evidence from European urban regions. Urban For. Urban Green. 2019, 40, 17–28. [Google Scholar] [CrossRef]
- Di Marino, M.; Tiitu, M.; Lapintie, K.; Viinikka, A.; Kopperoinen, L. Integrating green infrastructure and ecosystem services in land use planning. Results from two Finnish case studies. Land Use Policy 2019, 82, 643–656. [Google Scholar] [CrossRef]
- Axelsson, C.; Soriani, S.; Culligan, P.; Marcotullio, P. Urban policy adaptation toward managing increasing pluvial flooding events under climate change. J. Environ. Plan. Manag. 2021, 64, 1408–1427. [Google Scholar] [CrossRef]
- Zimmermann, K.; Momm, S. Planning systems and cultures in global comparison. The case of Brazil and Germany. Int. Plan. Stud. 2022, 27, 213–230. [Google Scholar] [CrossRef]
- de Souza, D.T.; Torres, P.H.C. Greening and Just Cities: Elements for Fostering a South–North Dialogue Based on a Systematic Literature Review. Front. Sustain. Cities 2021, 3, 669944. [Google Scholar] [CrossRef]
- Breen, A.; Giannotti, E.; Flores Molina, M.; Vásquez, A. From “government to governance”? A systematic literature review of research for urban green infrastructure management in Latin America. Front. Sustain. Cities 2020, 2, 572360. [Google Scholar] [CrossRef]
- World Resources Institute. Aqueduct: Country Rankings. Available online: https://www.wri.org/applications/aqueduct/country-rankings/ (accessed on 21 February 2023).
- World Resources Institute. Aqueduct: Water Risk Atlas. Available online: https://www.wri.org/applications/aqueduct/water-risk-atlas/#/?advanced=false&basemap=hydro&indicator=w_awr_def_tot_cat&lat=-14.445396942837744&lng=-142.85354599620152&mapMode=view&month=1&opacity=0.5&ponderation=DEF&predefined=false&projection=absolute&scenario=optimistic&scope=baseline&timeScale=annual&year=baseline&zoom=2 (accessed on 21 February 2023).
- Newby, P. Research Methods for Education, 2nd ed.; Taylor & Francis: New York, NY, USA, 2014. [Google Scholar]
- Schreier, M. Qualitative content analysis. In The SAGE Handbook of Qualitative Data Analysis, Flick, U., Ed.; Sage Publications: London, UK, 2014; pp. 170–183. [Google Scholar] [CrossRef]
- Franzosi, R. Content analysis: Objective, systematic, and quantitative description of content. Content Anal. 2008, 1, 21–49. [Google Scholar]
- Hecker, J. Quantitative Research. Available online: https://atlasti.com/research-hub/quantitative-software (accessed on 6 March 2023).
- Caballero-Rico, F.C.; Roque-Hernández, R.V.; de la Garza Cano, R.; Arvizu-Sánchez, E. Challenges for the Integrated Management of Priority Areas for Conservation in Tamaulipas, México. Sustainability 2022, 14, 494. [Google Scholar] [CrossRef]
- Moshood, T.D.; Nawanir, G.; Mahmud, F. Sustainability of biodegradable plastics: A review on social, economic, and environmental factors. Crit. Rev. Biotechnol. 2022, 42, 892–912. [Google Scholar] [CrossRef] [PubMed]
- Barker, A.; Clay, G.; Morrison, R.; Payne, S.; Gilchrist, A.; Rothwell, J.; Tantanasi, I. Understanding Green Infrastructure at Different Scales: A Signposting Guide; University of Manchester: Manchester, UK, 2019; Available online: https://eprints.whiterose.ac.uk/148988/ (accessed on 16 March 2022).
- Tilly, C. Big Structures, Large Processes, Huge Comparisons; Russel Sage Foundation: New York, NY, USA, 1984. [Google Scholar]
- Schmidt, S.; Li, W.; Carruthers, J.; Siedentop, S. Planning Institutions and Urban Spatial Patterns: Evidence from a Cross-National Analysis. J. Plan. Educ. Res. 2021, 0739456X211044203. [Google Scholar] [CrossRef]
- INEGI. Panorama Sociodemográfico de Nuevo León. In Censo de Población y Vivienda 2020; Instituto Nacional de Estadística y Geografía: Aguascalientes, Mexico, 2021; Available online: https://www.inegi.org.mx/app/biblioteca/ficha.html?upc=702825197926 (accessed on 7 March 2023).
- El Herald of Mexico. As a Municipality, Monterrey Is the Tenth Most Populous in the Country; INEGI: Durango, Mexico, 2023; Available online: https://heraldodemexico.com.mx/nacional/2021/1/25/como-municipio-monterrey-es-el-decimo-mas-poblado-del-pais-inegi-249023.html (accessed on 12 March 2023).
- Flores, L. Zona Metropolitana de Monterrey es la Segunda más Poblada de México; INEGI: Aguascalientes, Mexico, 2021; Available online: https://www.eleconomista.com.mx/estados/Zona-Metropolitana-de-Monterrey-es-la-segunda-mas-poblada-de-Mexico-Inegi-20210224-0112.html (accessed on 16 February 2023).
- Torres-Martínez, J.A.; Mora, A.; Knappett, P.S.K.; Ornelas-Soto, N.; Mahlknecht, J. Tracking nitrate and sulfate sources in groundwater of an urbanized valley using a multi-tracer approach combined with a Bayesian isotope mixing model. Water Res. 2020, 182, 115962. [Google Scholar] [CrossRef] [PubMed]
- Aguilar-Barajas, I.; Sisto, N.P.; Ramirez, A.I.; Magaña-Rueda, V. Building urban resilience and knowledge co-production in the face of weather hazards: Flash floods in the Monterrey Metropolitan Area (Mexico). Environ. Sci. Policy 2019, 99, 37–47. [Google Scholar] [CrossRef]
- Servicio Meteorológico Nacional (SMN). Normales Climatológicas: Monterrey, 1951–2010; Comisión Nacional del Agua (CONAGUA): Mexico City, Mexico; Available online: https://smn.conagua.gob.mx/tools/RESOURCES/Normales5110/NORMAL19049.TXT (accessed on 12 March 2023).
- OECD. Supporting the Contribution of HEIs to Regional Development; Region: State of Nuevo León, Mexico; Available online: https://www.oecd.org/education/skills-beyond-school/35603029.pdf (accessed on 24 June 2023).
- Corrales-Estrada, M. Co-Working Spaces in Mexico: A New Business Model in the Sharing Economy. Vinculatégica Efan 2018, 3, 657–665. [Google Scholar]
- Contreras, J. the Shadow of the Giant: The Americanization of Modern Mexico; Rutgers University Press: New Brunswick, NJ, USA, 2009. [Google Scholar]
- Sisto, N.P.; Ramírez, A.I.; Aguilar-Barajas, I.; Magaña-Rueda, V. Climate threats, water supply vulnerability and the risk of a water crisis in the Monterrey Metropolitan Area (Northeastern Mexico). Phys. Chem. Earth Parts A/B/C 2016, 91, 2–9. [Google Scholar] [CrossRef]
- Molina-Perez, E.; Groves, D.G.; Popper, S.W.; Ramirez, A.I.; Crespo-Elizondo, R. Developing a Robust Water Strategy for Monterrey, Mexico: Diversification and Adaptation for Coping with Climate, Economic, and Technological Uncertainties; RAND Corporation: Santa Monica, CA, USA, 2019. [Google Scholar] [CrossRef]
- FAMM. Plan Hídrico de Nuevo León 2050; Fondo Ambiental Metropolitano de Monterrey: Monterrey, Mexico, 2018; Available online: http://famm.mx/wp-content/uploads/2018/10/Plan-H%C3%ADdrico-NL-2050.pdf (accessed on 21 January 2023).
- Khodadad, M.; Sanei, M.; Narvaez-Montoya, C.; Aguilar-Barajas, I. Climatic Hazards and the Associated Impacts on Households’ Willingness to Adopt Water-Saving Measures: Evidence from Mexico. Sustainability 2022, 14, 5817. [Google Scholar] [CrossRef]
- United Nations Department of Economic and Social Affairs. Water Demand Reduction by 15% for Monterrey’s Metropolitan Area through Summer 2023 by Pressure Management. Available online: https://sdgs.un.org/partnerships/water-demand-reduction-15-monterreys-metropolitan-area-through-summer-2023-pressure#:~:text=Water%20demand%20reduction%20by%2015,of%20Economic%20and%20Social%20Affairs (accessed on 16 March 2023).
- IMPLANc. Plan de Desarrollo Urbano del Municipio de Monterrey 2013–2025; Instituto Municipal de Planeación Urbana y Convivencia de Monterrey: Monterrey, Mexico, 2014; Available online: https://portal.monterrey.gob.mx/pdf/2013_2025.pdf (accessed on 15 January 2023).
- Be.brussels. about the Region. Available online: https://be.brussels/about-the-region/about-the-region#:~:text=The%20iris%3A%20the%20emblem%20of%20the%20Brussels%2DCapital%20Region&text=At%20the%20present%20time%20the,communes%2C%20is%20162%20square%20km (accessed on 10 January 2023).
- The Royal Meteorological Institute (IRM). Belgium’s Climate. Available online: https://web.archive.org/web/20210416204808/https://www.meteo.be/fr/climat/atlas-climatique/contexte-du-climat-de-la-belgique (accessed on 17 February 2023).
- StatBel. Structure of the Population. Available online: https://statbel.fgov.be/en/themes/population/structure-population (accessed on 10 January 2023).
- StatBel. Population Density. Available online: https://statbel.fgov.be/en/themes/population/structure-population/population-density (accessed on 20 January 2023).
- Statistics Flanders. Built-Up Area. 2021. Available online: https://www.vlaanderen.be/en/statistics-flanders/land-use/built-up-area (accessed on 21 April 2023).
- Environnement. brussels. Plan de Gestion de L’eau 2022–2027; Brussels Environment: Brussels, Belgium, 2022; Available online: https://environnement.brussels/sites/default/files/user_files/projet_plan_de_gestion_de_l_eau_2022_2027.pdf (accessed on 25 April 2023).
- Geography Department at Loughborough University. World according to GaWC; Geography Department at Loughborough University: Loughborough, UK, 2020; Available online: https://www.lboro.ac.uk/microsites/geography/gawc/world2020t.html (accessed on 20 January 2023).
- Council of Europe. Brussels Capital Region. Available online: https://www.coe.int/en/web/portal/belgianchairmanship-brussels (accessed on 15 January 2023).
- NATO. Belgium and Nato. Available online: https://www.nato.int/cps/en/natohq/declassified_162358.htm (accessed on 13 January 2023).
- Encyclopedia Britannica. Marine West Coast Climate. Available online: https://www.britannica.com/science/marine-west-coast-climate (accessed on 11 January 2023).
- Weatherbase. Brussels, Belgium. Available online: https://www.weatherbase.com/weather/weather-summary.php3?s=15460&cityname=Brussels,+Brussels+Capital,+Belgium&units= (accessed on 10 January 2023).
- The Royal Meteorological Institute (IRM). Statistiques Climatiques des Communes Belges: Bruxelles (ins 21004); The Royal Meteorological Institute: Brussels, Belgium, 2023; Available online: https://www.meteo.be/resources/climatology/climateCity/pdf/climate_INS21004_9120_fr.pdf (accessed on 16 May 2023).
- Environnement.brussels. Plan de Gestion de L’eau. Available online: https://environnement.brussels/citoyen/nos-actions/plans-et-politiques-regionales/plan-de-gestion-de-leau (accessed on 12 February 2023).
- Perspective.brussels. Plan Régional de Développement Durable (PRDD 2018); Perspective.brussels: Brussels, Belgium, 2018; Available online: https://perspective.brussels/sites/default/files/documents/prdd_2018_fr.pdf (accessed on 21 January 2023).
- Environnement.brussels. Le Plan Nature; Brussels Environment: Brussels, Belgium, 2016; Available online: https://environnement.brussels/citoyen/nos-actions/plans-et-politiques-regionales/le-plan-nature (accessed on 29 April 2023).
- FAMM. Línea de Acción: Compensaciones Ambientales; Fondo Ambiental Metropolitano de Monterrey: Monterrey, Mexico, 2022; Available online: https://famm.mx/archivos/compensaciones_ambientales.pdf (accessed on 21 January 2023).
- FAMM. Línea de Acción: Infraestructura Verde y Balance Hídrico; Fondo Ambiental Metropolitano de Monterrey: Monterrey, Mexico, 2022; Available online: https://famm.mx/archivos/balance_hidrico.pdf (accessed on 21 January 2023).
- Matsler, A.M.; Meerow, S.; Mell, I.C.; Pavao-Zuckerman, M.A. A ‘green’ chameleon: Exploring the many disciplinary definitions, goals, and forms of “green infrastructure”. Landsc. Urban Plan. 2021, 214, 104145. [Google Scholar] [CrossRef]
- da Silva, J.M.C.; Wheeler, E. Ecosystems as infrastructure. Perspect. Ecol. Conserv. 2017, 15, 32–35. [Google Scholar] [CrossRef]
- Heckert, M.; Rosan, C.D. Developing a green infrastructure equity index to promote equity planning. Urban For. Urban Green. 2016, 19, 263–270. [Google Scholar] [CrossRef]
- Finewood, M.H.; Matsler, A.M.; Zivkovich, J. Green Infrastructure and the Hidden Politics of Urban Stormwater Governance in a Postindustrial City. Ann. Am. Assoc. Geogr. 2019, 109, 909–925. [Google Scholar] [CrossRef]
- Khodadad, M.; Aguilar-Barajas, I.; Khan, A.Z. Green Infrastructure for Urban Flood Resilience: A Review of Recent Literature on Bibliometrics, Methodologies, and Typologies. Water 2023, 15, 523. [Google Scholar] [CrossRef]
- Jones, L.; Anderson, S.; Læssøe, J.; Banzhaf, E.; Jensen, A.; Bird, D.N.; Miller, J.; Hutchins, M.G.; Yang, J.; Garrett, J.; et al. A typology for urban Green Infrastructure to guide multifunctional planning of nature-based solutions. Nat.-Based Solut. 2022, 2, 100041. [Google Scholar] [CrossRef]
- Alves, A.; Vojinovic, Z.; Kapelan, Z.; Sanchez, A.; Gersonius, B. Exploring trade-offs among the multiple benefits of green-blue-grey infrastructure for urban flood mitigation. Sci. Total Environ. 2020, 703, 134980. [Google Scholar] [CrossRef] [PubMed]
- Environnement.brussels. Plan Nature: Plan Régional Nature 2016–2020 en Région de Bruxelles-Capitale; Brussels Environment: Brussels, Belgium, 2016; Available online: https://environnement.brussels/sites/default/files/user_files/prog_20160414_naplan_fr.pdf (accessed on 29 April 2023).
- Aguilar-Barajas, I.; Garrick, D.E. Water reallocation, benefit sharing, and compensation in northeastern Mexico: A retrospective assessment of El Cuchillo Dam. Water Secur. 2019, 8, 100036. [Google Scholar] [CrossRef]
- Fargione, J.; Hill, J.; Tilman, D.; Polasky, S.; Hawthorne, P. Land Clearing and the Biofuel Carbon Debt. Science 2008, 319, 1235–1238. [Google Scholar] [CrossRef]
- Koh, L.P.; Zeng, Y.; Sarira, T.V.; Siman, K. Carbon prospecting in tropical forests for climate change mitigation. Nat. Commun. 2021, 12, 1271. [Google Scholar] [CrossRef] [PubMed]
- Teo, H.C.; Raghavan, S.V.; He, X.; Zeng, Z.; Cheng, Y.; Luo, X.; Lechner, A.M.; Ashfold, M.J.; Lamba, A.; Sreekar, R.; et al. Large-scale reforestation can increase water yield and reduce drought risk for water-insecure regions in the Asia-Pacific. Glob. Chang. Biol. 2022, 28, 6385–6403. [Google Scholar] [CrossRef]
- da Rosa, A.M. Green Infrastructure for a Thirsty Region: Water Security in Latin America and the Caribbean; The Nature Conservancy: Arlington County, VA, USA, 2018; Available online: https://www.nature.org/en-us/what-we-do/our-insights/perspectives/green-infrastructure-for-a-thirsty-region/ (accessed on 21 August 2023).
- Labrière, N.; Locatelli, B.; Laumonier, Y.; Freycon, V.; Bernoux, M. Soil erosion in the humid tropics: A systematic quantitative review. Agric. Ecosyst. Environ. 2015, 203, 127–139. [Google Scholar] [CrossRef]
- Bonnesoeur, V.; Locatelli, B.; Guariguata, M.R.; Ochoa-Tocachi, B.F.; Vanacker, V.; Mao, Z.; Stokes, A.; Mathez-Stiefel, S.-L. Impacts of forests and forestation on hydrological services in the Andes: A systematic review. For. Ecol. Manag. 2019, 433, 569–584. [Google Scholar] [CrossRef]
- Taylor, N. More or less meaningful concepts in planning theory (and how to make them more meaningful): A plea for conceptual analysis and precision: An essay in memory of Eric Reade: 1931–2002. Plan. Theory 2003, 2, 91–100. [Google Scholar] [CrossRef]
- Ellis, J.B. Sustainable surface water management and green infrastructure in UK urban catchment planning. J. Environ. Plan. Manag. 2013, 56, 24–41. [Google Scholar] [CrossRef]
- Moore, T.L.; Gulliver, J.S.; Stack, L.; Simpson, M.H. Stormwater management and climate change: Vulnerability and capacity for adaptation in urban and suburban contexts. Clim. Chang. 2016, 138, 491–504. [Google Scholar] [CrossRef]
- Carter, J.G.; Handley, J.; Butlin, T.; Gill, S. Adapting cities to climate change—Exploring the flood risk management role of green infrastructure landscapes. J. Environ. Plan. Manag. 2018, 61, 1535–1552. [Google Scholar] [CrossRef]
- Hanna, E.; Comín, F.A. Urban Green Infrastructure and Sustainable Development: A Review. Sustainability 2021, 13, 11498. [Google Scholar] [CrossRef]
- Battemarco, B.P.; Tardin-Coelho, R.; Veról, A.P.; de Sousa, M.M.; da Fontoura, C.V.T.; Figueiredo-Cunha, J.; Barbedo, J.M.R.; Miguez, M.G. Water dynamics and blue-green infrastructure (BGI): Towards risk management and strategic spatial planning guidelines. J. Clean. Prod. 2022, 333, 129993. [Google Scholar] [CrossRef]
- Parker, J.; Zingoni de Baro, M.E. Green Infrastructure in the Urban Environment: A Systematic Quantitative Review. Sustainability 2019, 11, 3182. [Google Scholar] [CrossRef]
- Valente de Macedo, L.S.; Barda Picavet, M.E.; Puppim de Oliveira, J.A.; Shih, W.-Y. Urban green and blue infrastructure: A critical analysis of research on developing countries. J. Clean. Prod. 2021, 313, 127898. [Google Scholar] [CrossRef]
- Ying, J.; Zhang, X.; Zhang, Y.; Bilan, S. Green infrastructure: Systematic literature review. Econ. Res.-Ekon. Istraživanja 2022, 35, 343–366. [Google Scholar] [CrossRef]
- Ameen, R.F.M.; Mourshed, M. Urban environmental challenges in developing countries—A stakeholder perspective. Habitat Int. 2017, 64, 1–10. [Google Scholar] [CrossRef]
- Fluhrer, T.; Chapa, F.; Hack, J. A methodology for assessing the implementation potential for retrofitted and multifunctional urban green infrastructure in public areas of the global south. Sustainability 2021, 13, 384. [Google Scholar] [CrossRef]
- Persadie, N.; Ramlogan, R. Pursuing Development and Protecting the Environment: Dilemma of the Developing World. In Global Environment: Problems and Policies; Gupta, K.R., Jankowska, M.A., Maiti, P., Eds.; Atlantic Publishers and Distributers (P) Ltd.: Delhi, India, 2007; Volume 1, pp. 58–106. [Google Scholar]
- Canuto, O.; El Aynaoui, K. How to Finance Green Infrastructure. Available online: https://www.policycenter.ma/publications/how-finance-green-infrastructure (accessed on 15 May 2023).
- UN-Water. The United Nations World Water Development Report 2017—Wastewater: The Untapped Resource; UN-Water Publications: Paris, France, 2018; Available online: https://www.unwater.org/publications/un-world-water-development-report-2017 (accessed on 10 May 2023).
- Gleason, J.A.; Casiano Flores, C. Challenges of water sensitive cities in Mexico: The case of the metropolitan area of Guadalajara. Water 2021, 13, 601. [Google Scholar] [CrossRef]
- Head, B.W. Managing urban water crises: Adaptive policy responses to drought and flood in Southeast Queensland, Australia. Ecol. Soc. 2014, 19, 33. [Google Scholar] [CrossRef]
- Casiano Flores, C.; Crompvoets, J.; Ibarraran Viniegra, M.E.; Farrelly, M. Governance assessment of the flood’s infrastructure policy in San Pedro Cholula, Mexico: Potential for a leapfrog to water sensitive. Sustainability 2019, 11, 7144. [Google Scholar] [CrossRef]
- Fürst, C.; Opdam, P.; Inostroza, L.; Luque, S. Evaluating the role of ecosystem services in participatory land use planning: Proposing a balanced score card. Landsc. Ecol. 2014, 29, 1435–1446. [Google Scholar] [CrossRef]
- Pazouki, M.; Jozi, S.A.; Ziari, Y.A. Strategic management in urban environment using SWOT and QSPM model. Glob. J. Environ. Sci. Manag. 2017, 3, 207–216. [Google Scholar] [CrossRef]
- McPhearson, T.; Andersson, E.; Elmqvist, T.; Frantzeskaki, N. Resilience of and through urban ecosystem services. Ecosyst. Serv. 2015, 12, 152–156. [Google Scholar] [CrossRef]
- Heymans, A.; Breadsell, J.; Morrison, G.M.; Byrne, J.J.; Eon, C. Ecological Urban Planning and Design: A Systematic Literature Review. Sustainability 2019, 11, 3723. [Google Scholar] [CrossRef]
- Ramyar, R.; Ackerman, A.; Johnston, D.M. Adapting cities for climate change through urban green infrastructure planning. Cities 2021, 117, 103316. [Google Scholar] [CrossRef]
- Daniel, C. Towards the Development of a Monitoring System for Planning Policy. In Planning Support Science for Smarter Urban Futures; Geertman, S., Allan, A., Pettit, C., Stillwell, J., Eds.; Springer International Publishing: Cham, Switzerland, 2017; pp. 23–45. [Google Scholar] [CrossRef]
- Raymond, C.M.; Frantzeskaki, N.; Kabisch, N.; Berry, P.; Breil, M.; Nita, M.R.; Geneletti, D.; Calfapietra, C. A framework for assessing and implementing the co-benefits of nature-based solutions in urban areas. Environ. Sci. Policy 2017, 77, 15–24. [Google Scholar] [CrossRef]
- Petersen-Perlman, J.D.; Aguilar-Barajas, I.; Megdal, S.B. Drought and groundwater management: Interconnections, challenges, and policy responses. Curr. Opin. Environ. Sci. Health 2022, 28, 100364. [Google Scholar] [CrossRef]














Disclaimer/Publisher’s Note: The statements, opinions and data contained in all publications are solely those of the individual author(s) and contributor(s) and not of MDPI and/or the editor(s). MDPI and/or the editor(s) disclaim responsibility for any injury to people or property resulting from any ideas, methods, instructions or products referred to in the content. |
© 2024 by the authors. Licensee MDPI, Basel, Switzerland. This article is an open access article distributed under the terms and conditions of the Creative Commons Attribution (CC BY) license (https://creativecommons.org/licenses/by/4.0/).
Share and Cite
Khodadad, M.; Aguilar-Barajas, I.; Cárdenas-Barrón, L.E.; Ramírez-Orozco, A.I.; Sanei, M.; Khan, A.Z. Addressing Local Water Security through Green Infrastructure Implementation: A Review of Urban Plans in Monterrey, Mexico, and Brussels, Belgium. Water 2024, 16, 727. https://doi.org/10.3390/w16050727
Khodadad M, Aguilar-Barajas I, Cárdenas-Barrón LE, Ramírez-Orozco AI, Sanei M, Khan AZ. Addressing Local Water Security through Green Infrastructure Implementation: A Review of Urban Plans in Monterrey, Mexico, and Brussels, Belgium. Water. 2024; 16(5):727. https://doi.org/10.3390/w16050727
Chicago/Turabian StyleKhodadad, Mina, Ismael Aguilar-Barajas, Leopoldo Eduardo Cárdenas-Barrón, Aldo Iván Ramírez-Orozco, Mohsen Sanei, and Ahmed Z. Khan. 2024. "Addressing Local Water Security through Green Infrastructure Implementation: A Review of Urban Plans in Monterrey, Mexico, and Brussels, Belgium" Water 16, no. 5: 727. https://doi.org/10.3390/w16050727
APA StyleKhodadad, M., Aguilar-Barajas, I., Cárdenas-Barrón, L. E., Ramírez-Orozco, A. I., Sanei, M., & Khan, A. Z. (2024). Addressing Local Water Security through Green Infrastructure Implementation: A Review of Urban Plans in Monterrey, Mexico, and Brussels, Belgium. Water, 16(5), 727. https://doi.org/10.3390/w16050727

