Abstract
Ship canals, which play a crucial role in facilitating transport, exert significant and long-term impacts on wetland ecosystems. For social and economic development, numerous countries have put forward plans for ship canals. This paper reviews the literature on the ecological effect of ship canals on wetland ecosystems, identifies research gaps, and suggests future research directions. Ship canals typically involve high construction intensity, usually including river regulation, ship locks, and water diversion for navigation. The ecological effects of ship canals on wetlands refer to changing wetland hydrological processes, degrading water quality, eliminating wetland botany, disturbing wetland animals, and increasing ecological threats. The cumulative impact can either alter the trend of ecological succession or degrade biodiversity. Thus, there is a need for further research to elucidate the mechanisms by which canals affect wetland ecosystems, enhance the practices for wetland protection associated with canals, and develop a robust evaluation system for green canal projects.
1. Introduction
Ship canal refers to an artificial waterway formed by the excavation of land in order to provide waterways for transportation [1]. It is considered a key factor in facilitating economic growth [2]. In the late 20th century, there were about 63,000 km of canals worldwide [3]. With a length of 3500 km, the Grand Canal in China is the longest ship canal in the world [4], whose records date back to the Spring and Autumn periods [5]. The Suez Canal and the Panama Canal are two of the busiest transporting waterways in the world [2,6]. The Suez Canal handles about 12% of global cargo transportation and 30% of container trade annually [7]. The Panama Canal, which was built in 1914, facilitates roughly 5% of global trade yearly, with approximately 14,000 vessels crossing from different countries [8].
The earliest recorded artificial waterway dated back to approximately 4000 BCE, when the Mesopotamians began utilizing waterways for navigation, irrigation, and other purposes [9,10]. Since then, many countries began to build canals, some primarily for navigation. The ten longest canals in the world are listed in Figure 1. The main elements of canal projects include river bending and straightening, dredging, water diversion for navigation, ship locks, revetment works, etc. [11,12], as shown in Figure 2.
Figure 1.
Schematic diagram showing the ten longest canals in the world.
Figure 2.
Main elements of canal engineering.
Due to the important function in enhancing comprehensive transportation networks and regional economic development, many countries have suggested developing artificial canals, such as the Sethu Samudram Canal [13], the Paraguay–Parana Canal [14], the Istanbul Canal [15], the Nicaragua Canal [16], and the Kra Canal (also known as the Carat Canal) [17]. In 2020, China’s Ministry of Transport issued the Outline for the Development of Inland Navigation, proposing the construction of the Pinglu Canal, the Jianghuai Mainline, the Zhe-Gan-Yue Waterway and the Han-Xiang-Gui Canal. In 2023, the transportation department of Jilin Province in China issued the Outline of Provincial Comprehensive Transportation Network Planning, which proposed the construction of the Songliao Canal. The Pinglu Canal is under construction and scheduled to be finished in 2026 [18], while the other canals issued by the Chinese government are still in the planning stages.
Canals for navigational access can be divided into inland canals and coastal (estuary) canals. This paper provides some basic information (such as country, length, channel classes, and connecting rivers/seas) about canals, including those that have been completed, those in the planning stages, and those under construction, as shown in Table 1. The channel classes of inland canals are generally less than 5000 tons, such as the Beijing–Hangzhou Grand Canal, the Erie Canal, the Moscow Canal, etc. Coastal canals often serve large ocean vessels, whose channel classes are usually at least 10,000 tons, such as the Suez Canal, the Panama Canal, the Kiel Canal, etc. Canals also establish connections between water bodies to reduce travel expenses and distances [19]. Thus, the novel canal connections provide new ecological corridors when natural waterways are parted [9]. In addition, industries and real estate would increasingly gather along the canal which might receive wastewater and untreated urban stormwater from surrounding areas.
Table 1.
Basic information on some famous canals.
Ship canals, as crucial components of transportation infrastructure, involve intricate construction processes and substantial workloads [11]. Consequently, canals pose a serious threat to river and estuary wetland ecosystems globally, affecting freshwater biodiversity and the conservation of aquatic ecosystems [15,30]. One of the primary concerns for stakeholders and policymakers in making strategic decisions is the impact of canals on the wetland ecosystem [16]. Canal dredging for navigation could result in loss of wetland scale [31], which would alter navigable water quality and threaten the habitat of freshwater and marine wildlife [32,33]. Cascade ship locks in canals would impede the migration of fishes and other animals [34]. By connecting different basins, ship canals facilitate ecological corridors for non-native species and exotic pathogens [35,36]. In addition, ship-induced waves and noise could profoundly affect beach macrophytes and mammals in the waterway [37,38].
Depending on the features of the canals and their surrounding environments, the impact of canals on ecosystems varies significantly [39]. Numerous studies have been conducted to assess the environmental impacts of canals and explore strategies to mitigate their adverse effects. However, existing research often focuses on specific case studies, such as the effects of ship locks or boat waves, without providing a comprehensive analysis of the overall operation of canals. This review aims to synthesize the ecological effects of canals on various wetland compartments and examine how these impacts cascade into other compartments. The objectives of this article are as follows: (1) what are the economic benefits of these canals; (2) increasing awareness in the ecological effect of canals on wetland ecosystems, especially the ecological losses caused by canals; (3) proposing the existing research gap; (4) proposing future work to mitigate the ecological impact on canal wetlands.
2. Terminologies Used
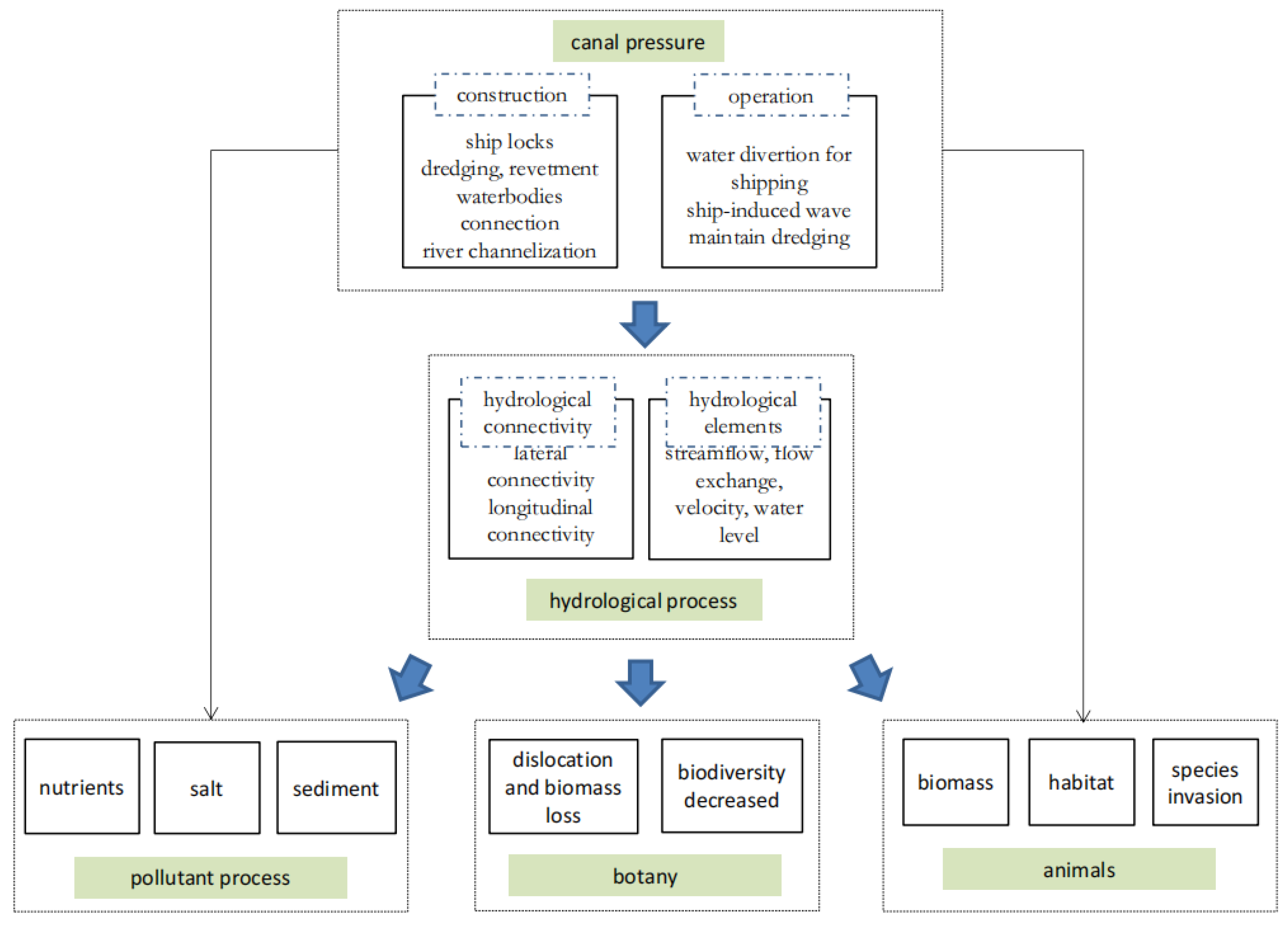
There are many terms used to describe wetland ecology, including wetland extent and distribution, species diversity, and ecological processes which relate to hydrology or water regime [40]. Drawing on the classification used in several studies [41], this article categorizes the ecological effects of ship canals on wetlands into the following four categories (Figure 3): hydrological process, pollutant process, botany, and animal. The effect on the hydrological process encompasses the impact of hydrological connectivity and the impact of hydrological elements. The effects on the pollutant process include nutrient variation, salt intrusion, and sediment pollutants, such as heavy metals. The effect on botany includes dislocation, biomass loss, and decreased biodiversity. The effect on animals includes biomass reduction, habitat loss, and non-native species invasion.
Figure 3.
Conceptual overview of ecological effects of canals on wetlands.
3. Economic Benefits
Ship canals have made great contributions to the development of the economy. First of all, canals can provide convenient shipping routes and shorten transportation costs. From the east coast of North America to Asia, the Panama Canal has reduced voyage distances by more than 8500 miles [42]. Transporting Liugang iron ore through the Pinglu Canal to the Beibu Gulf Port route is expected to save 3–16 yuan/t compared to the existing Beibu Gulf Port route [43]. Between the North Sea and the Baltic Sea, the Kiel Canal traverses northern Germany, saving ships an average of 250 nautical miles and correspondingly lowering fuel usage [44]. By offering a more efficient and cost-effective route, canals can attract more shipping traffic, making them the preferred choice over alternative routes [45]. This can shift traffic patterns and enhance the competitiveness of ports connected by canals [46]. Canals can also promote trade activities. The Grand Canal connected neighboring markets, transporting an estimated 6 million piculs of grain trade each year [47]. The Suez Canal handles about 12 percent of world trade and if it were to close, this would likely result in a substantial shock to world trade [48]. Finally, canals generate huge revenue. Ship canals bring substantial revenue through tolls and navigation charges [49]. For instance, the Panama Canal’s income is a significant contributor to Panama’s GDP, highlighting its economic importance [50].
4. Wetland Hydrology
Wetland hydrology refers to wetland inflows, outflows, and interactions with other habitat factors, etc. [51], all of which profoundly influence wetland functions, biodiversity, and ecosystem services [52]. Hydrological elements such as wetland water level (or flow), frequency, period, and intensity are important indicators of wetland hydrology [53]. Studies on wetland hydrology influenced by ship canals can be categorized into two aspects: hydrological connectivity and hydrological elements.
4.1. Hydrological Connectivity
Hydrological connectivity can be divided into the longitudinal connectivity of rivers, lateral connectivity of riffle-channels, and vertical connectivity between surface water and groundwater [54]. Stepped ship locks are commonly installed as part of a canal and have the potential to cut off the wetland’s longitudinal hydrological communication (Figure 4). Robinson et al. [55] quantified the wetland hydrological connectivity of the River Murray in southern Australia by a numerical model, which is regulated by six locks and weirs built for navigation. Under the regulated conditions (located with six locks and weirs), approximately 96% of the sampled wetland area was connected once every ten years; while under natural conditions (the locks and weirs were removed), around 90% of the sampled wetland area was connected each year.
Figure 4.
Number of ship locks per unit kilometer for six canals.
Revetment construction and the widening of narrow rivers for canals may harm riparian zone vegetation and disrupt hydrological horizontal connections [56]. The traditional revetment structures hamper the water exchange between the bank and the river [57]. The shape, slope, subsurface features, and material of revetment influence water exchange and consequently near-shore water quality [58]. And using ecological revetment could benefit hydrological and biological connectivity, for example ecological pervious concrete [58,59].
4.2. Hydrological Elements
4.2.1. Flow Volume
The flow volume in ship canals is different compared to natural waterways, which adds navigation water use [60]. The operation of ships crossing through locks results in the exchange of water between upstream and downstream [61]. Thus, ship canal streamflow is regulated partly according to the channel classes, ship numbers, and ship lock operation regulations. For example, the daily number of ships crossing the Kiel Canal is about 10 ships [44] and 51.7 ships for the Suez Canal [62]. Nearly 52 million gallons of fresh water are discharged daily into the Atlantic and Pacific oceans via the Panama Canal with 35–45 ships crossing [63]. The water diversion of the Pinglu Canal, which is under construction, is expected to be 35 m3/s, assuming ship locks open 20 times per day [64]. The average daily water demand of the Ganyue Canal (in the planning stages) is estimated to be 11 m3/s [65]. Due to the diversion of water resources for canal operations, the hydrological conditions of the wetland ecosystem along the canal would be altered [66,67]. In the simulation of the hydrological conditions of the Xinjiang River’s cascade ship locks in China, Zhang et al. [68] discovered that following the installation of the locks, the monthly average flow in April, the breeding period for four major Chinese Carps, decreased by over 20%. Many canals implement water-saving ship locks to mitigate water usage [69].
4.2.2. Flow Exchange
Canals have reduced complicated flow exchange patterns. The Burlington Ship Canal, which connects Lake Ontario with Hamilton Harbour, was found to exhibit a two-layer hydraulic exchange flow, in which the lower water flows from the lake into the harbor and the upper flows in the opposite direction [70]. The same phenomenon was examined for the İstanbul Canal (in the planning stages) which may form the two-layer exchange between the Black Sea and the Marmara Sea via numerical simulation analysis [71]. The hydraulic simulation showed that the construction of the Nowy Swiat ship canal between the Vistula Lagoon and the Baltic Sea would not generate a major change in the Vistula Lagoon’s water balance [72]. Flow exchange may not alter water balance, but instead promote the diffusion of pollutants which usually accompany the upper water [70].
4.2.3. Velocity
Although canal dredging would change the water velocity at the construction zone in river course [73], ship locks play a significant role in altering velocity. Typically designed for navigation, ship locks are arranged in a continuous series, creating a sequence of cascading pools rather than maintaining a flowing river [74]. When a ship lock is constructed, the water velocity is reduced and the impounded reach replaces lotic habitats with lentic habitats [75]. A study regarding the German Basin, Serrig, indicated that 66.3% of the sub-daily variations in flow velocity are related to the ship lock [76]. The changes in flow velocity and water depth would impact the wetland ecosystem [77].
4.2.4. Water Level
The ship lock operation in canals should maintain the water level for navigation [78]. To maximize the use of hydroelectric power plants, which are suited in some ship locks, the number of locks is expected to increase [79]. A sudden increase or reduction in discharge caused by ship lock operations would induce water-level fluctuations, contributing to 45.4% of the sub-daily variations at Basin Serrig in Germany [76]. Meanwhile, in estuarine wetland areas, the non-constant flow caused by ship crossings may also result in serious fluctuation in water levels [80].
4.2.5. Climate Change Response
The effects of climate change on hydrological elements have been seen in recent years due to extreme weather, such as floods and drought [81]. And ship canals seem to be increasingly vulnerable to periods of flooding and drought [82]. Canals provide some flood storage to attenuate peak flows [83]. High water surface elevations during floods can hinder safe navigation, complicating vessel operations and increasing the risk of accidents [84]. Droughts can lower the base flow of the Albert Canal, impacting shipping operations and increasing salinity intrusion [85]. According to some climate scenarios, low water levels would reduce the transport capacity of waterway transport which experiences a severe restrictions on the load factor of ships [86].
Changes in wetland hydrology can affect various wetland elements and ecosystems. The existing literature mainly focuses on the macroscopic changes in water resources and hydrological conditions caused by canals. But there needs to be more research on the combined effects of climate change and canals on hydrological elements. And few studies have investigated the microscopic hydrological variations caused by ship locks, including either hydrological elements or processes. However, the discontinuous water flow generated by ships passing through locks will lead to more complex hydrological conditions in canals. Greater attention should be given to the temporal and spatial variations in hydrological processes generated by canal locks, especially during fish spawning periods and wetland distribution areas.
5. Wetland Pollutant
Water in canals often has poor circulation due to low velocity, which leads to poor quality, especially in dead-end areas, as it receives treated discharge and urban stormwater [87,88]. The effect of the canal on water quality is described in the following three aspects.
5.1. Nutrients Variation
The problem of eutrophication often occurs in ship canals, especially excessive phosphorus, as shown in Table 2. Firstly, the discharge of sewage water caused by ships in canal alleviates nutrient loading. For example, ship-generated water pollutants in the Shandong section of the Beijing–Hangzhou Canal are about 300 mg/L of COD, 120 mg/L of BOD5, 200 mg/L of SS, and 30 mg/L of NH3-N [89]. To effectively manage these pollutants, ports along navigable canals must develop appropriate reception facilities. Secondly, the entrance area of the ship lock is often regarded as a backflow area and a slow flow zone, causing sediment deposition [90]. Similar to research on hydroelectric dams, reservoirs have an interception effect on sediment and its particulate phosphorus, which can lead to a decrease in downstream nutrients [91]. However, some researchers argue that the view of nutrients decrease downstream overlooks the biogeochemical transformations of phosphorus within reservoirs, including the subsequent release and movement of bioavailable phosphorus [92]. Meanwhile, ship movements and ship lock operations may result in nutrient transfer through the canal [93]. In addition, water diversion and drainage lower the nutrient level of the receiving body of water, thereby altering the structure of plankton communities [94,95,96]. According to the research results mentioned above, it can be inferred that the construction of canals (ship locks) and the application of navigation water diversion may modify the distribution of biogenic elements leading to ecological impacts.
Table 2.
The water quality of ship canals.
Thirdly, the significant discharge of domestic, agricultural, and industrial wastewater into canals is a major cause of water pollution. The monitoring results of water quality in the East Zhejiang Canal indicated that the canal was eutrophic, while phosphorus was the main driver of eutrophication [97]. Reducing wastewater discharges into the canal and setting up riparian zones effectively improve canal water quality.
5.2. Salt Intrusion
Canals that connect rivers with the sea or estuaries through ship locks can lead to significant saltwater intrusion [112]. With passing vessels, the ship lock transports saltwater into the freshwater [113]. Thus, canals could be considered as a transportation way for salt. For instance, the annual average net volume of salt from the Red Sea to the Mediterranean through the Suez Canal is estimated at about 20 ton/s [102]. Increases in estuarine depth caused by canal regulation are a major factor influencing variations in salinity distribution [114]. The simulation on the saltwater intrusion in the Qinjiang River which is deepened for the Pinglu Canal in China showed that the saltwater could increase 5 km compared to the natural conditions during high tide [99]. Frequent lock openings to meet the increasing shipping demands have contributed to the extent of saltwater intrusion [115]. Meanwhile, the combination of rising sea levels and a reduction in upstream discharges in tidal rivers resulting from climate change would intensify saltwater intrusion, possibly threatening water quality, especially drinking water inlets in the canals [85].
5.3. Sediment Pollutants
Shipping is regarded as a significant source of heavy metals in canal sediment [116,117]. Shetaia et al. [103] investigated heavy metal levels in Bitter Lake, situated in the center of the Suez Canal. They found that most sampling sites had high-level ecological risks for Cd, and some samples with relatively high values of heavy metals may be related to marine ships and vessel discharge, most of which were located near the waterway. In the Panama Canal, heavy metal monitoring of sediments at 11 stations demonstrated that 36 percent of the stations had relatively high levels of heavy metal contamination with V, Li, Pb, and Sr [104]. The elevated lead levels were likely linked to maintenance and emissions from the vessels. Martins et al. [105] found a high concentration of heavy metal contamination (such as Al, Cd, Co, Cu, Fe, Pb, Mn, and Zn) in the canal sediments of Aveiro (Portugal) due to industrial discharges along the coast. Meanwhile, the depression wave from canal vessels would lead to sediment resuspension [118]. Dubovina et al. [106] mentioned that when navigation in the Begej Canal was suspended, the sediment accumulated rapidly and contamination occurred. Dredging and the depositing of sediments are performed regularly to remove sediment contaminants [119].
Sediment resuspension caused by successive vessel traffic can lead to the remobilization of contaminants [93]. It was found that ten vessel-induced wakes in Venice Lagoon of Italy could lead to suspended sediment concentration above 400 mg/L, 30 times higher than the average background [120]. However, a study on rivers in northern France indicated that sediment resuspension caused by navigation contributed little to dissolved metals and phosphorus of sediment in canals [121].
In some canals, polycyclic aromatic hydrocarbons (PAHs) and polychlorinated biphenyls (PCBs) were detected, which is likely related to water reclamation plant effluent, rather than canals or shipping [107,108]. Nonetheless, the release of PAHs and PCBs should be a concern in the implementation of dredging projects to maintain navigation depths [122,123].
In addition, some canals are contaminated with microplastics [124]. In the Amsterdam Canal, the concentrations of microplastics ranged widely in different samplings, from no detection to over 10,000 particles/kg2 dry sediment [109]. The concentration of microplastics varied from 0.080 pieces/m3 in the Northern Hood Canal to 0.36 pieces/m3 in the Southern Hood Canal [110]. The abundance of microplastics in the body of water in the South Jiangsu Canal ranges from 3.41 to 19.07 particles/L [111]. Wastewater treatment plants stand as significant contributors to microplastics in water [125]. Plastic is ultimately transported from land to sea via rivers, shipping, and airborne transfer [126].
We noticed that the existing research has already focused on the water quality issues of canals. However, there is relatively limited research on the diffusion of pollutants and changes in salinity resulting from ship activities in these canals. Further investigation is needed regarding the distribution of novel contaminants in the canal that could have an impact on human health, including endocrine disruptors, antibiotics, and persistent organic pollutants.
6. Wetland Botany
6.1. Dislocation and Biomass Loss
The construction and maintenance of canals could lead to wetland botanical loss. For example, canal dredging caused a wetland loss of about 4100 ha on the coast of Louisiana [127]. Additionally, the waves generated by shipping within canals have a long-term impact on canal banks and riparian plants. Ship navigation becomes one of the energy inputs that influences a canal’s initial hydrodynamic field [128]. In canals, as opposed to natural waterways, the impact of ship-induced waves and the ensuing hydrodynamic changes on the channel banks are more important [129]. Ship waves have replaced the bed-making effect of the natural river flow as the most important driving factor in its cross-section in navigable canals [130]. Changes in the morphology of the canal cross-section can cause vegetation inversion on both sides of the banks. The effects of ship-induced waves on plant slopes have been summarized into three main characteristics: (1) scouring of slopes by the water between the ship and the slopes; (2) spiral wave action formed by diffusion-wave at the stern of the ship and shear wave; (3) soil carried away by the ship waves as they climbed and fell down on the slopes [131]. For unconsolidated sandy alluvium, for instance, wave heights of 30 to 35 cm were shown to be the thresholds of wave-induced shoreline erosion; lowering wave heights below 30 cm by restricting boat speeds and minimizing boat crossings significantly reduced bank erosion [132]. Furthermore, waves caused by boat traffic might cause the water column to become more turbid, which may hurt the photosynthesis of wetland plants. However, research suggests that variations in water quality do not significantly affect plant health [133].
Under the influence of ship waves, vegetation on both sides of the canal experiences a decline in biomass. Ship-induced waves were shown to uproot macrophytes resulting in the reduction of plant biomass [37]. In situ observations have found that the composition and abundance of aquatic vegetation in British tourist canals are related to the height of cruise ships [134]. Simultaneously, the study of navigable river portions along the shore revealed that large speedboat-generated waves possess significant wave energy and often destroy the surrounding mudflat. This can hinder the natural evolution of mangrove habitats towards the periphery; excessive tidal flooding may cause degradation or impede the natural regeneration of wetland flora [135]. According to research on the Lancaster Canal, aquatic species do not survive in the waterway’s main line when boat movements exceed 4000 my [136].
To cope with the impact of ship waves, plants have adopted various strategies according to their growth cycles [137]. For instance, seedlings often employ pressure-relieving methods to remain flexible and avoid breaking. With their strong stems, adult plants resist waves, displaying stress adaptation techniques. In addition, studies conducted indoors have shown that plants impacted by waves also direct more biomass toward their roots, improving their ability to regulate the soil and withstand the effects of waves [138].
6.2. Biodiversity Decreased
The primary cause of indirect consequences is the salt and flow stress induced by canals, which alter hydrodynamics and the distribution of water resources, leading to a reduction in biological diversity among wetland plants [139]. Several variables, including salinity, water level gradient, frequency and cycle of floods, and others can influence wetland vegetation development and distribution features [140]. In less dynamic parts of the backwaters of canals, due to high turbidity and sediment accumulation, it is difficult to develop rooting submerged macrophytes [141]. It is demonstrated that a variety of factors, including species invasion, salinity stress, and deforestation, related to the Panama Canal’s construction and navigation have contributed to Lake Gatong’s gradual transition from a swamp-type environment towards a more saline lake-governed system [142].
The networks of shipping canals, coupled with water transfers for navigation, may act as a pathway for plant invasion [143]. Hydrilla verticillata, a Eurasian aquatic plant that might have been introduced in ballast water, was the typical plant fragment in the Panama Canal lock that washed in from Gatun Lake [144]. A total of 52 of the 72 maritime plant species had never been observed in the Suez Canal before in Lipkin [145] study. According to trend analysis, shipping accounts for 48% of foreign macroalgal immigration to Greek beaches, with progressive immigration through the Suez Canal coming in second (33%) [146]. Invasions can decrease the spread of native communities through interspecific competition, thus considered one of the major causes of biodiversity loss [147,148].
Based on the literature review, most studies on the effects on botany have centered on riparian vegetation. There are few studies about the effects on phytoplankton and aquatic botany caused by canals. In addition, there is insufficient research on the long-term succession of wetland vegetation and biodiversity variation due to ship waves, salinity, flow stress, and flora invasion caused by canals. The changes in ecosystem function, structure, and processes under canal stress deserve in-depth research.
7. Wetland Animal
7.1. Biomass Reduction
Canal construction and operation may lead to ecological losses. Zhang et al. [149] estimated that 7100 tons of benthic invertebrates, fish eggs, and fingerlings would be directly lost resulting from waterway dredging and reef cleaning for the construction of ship locks in the Pinglu Canal. However, benthic organisms may recover to their original levels over time through natural self-recovery [150]. In the process of canal operation, ships can collide with aquatic organisms, even causing them harm [151]. Field experiments by Gabel et al. [152] revealed that ships traveling at 11 km/h and 35 m from the shore displaced 45% of the invertebrates from their natural habitats.
7.2. Habitat Loss
Multiple ship lock cascades would change the original surroundings, leading to habitat fragmentation. The ship locks installed in the canal could block the migration of aquatic organisms. Verhelst et al. [153] investigated the barrier effect of locks on fishes and found that only one-third of the 70 tagged European silver eels could pass through the locks, and their speed of passage was very slow. However, navigation locks could be an option for fishes to pass an obstacle at dams, especially low-head dams [154,155]. Some studies even found that the navigation locks perform better for fish passage than fishways [156]. Nevertheless, Tao et al. [157] believed that the fishes’ behavior across a navigation lock was general rather than indicating that the fishes regarded the ship lock as a passageway.
The operation of ship locks would increasingly change the original habitat of canals. Water transportation for navigation would modify the distribution of sediment and nutrients, which affects plankton, benthic organisms, and fishes [37]. Locks reduce water flow in channels and may increase the number of zooplankton species [158,159]. For example, rotifers seem to dominate over crustaceans in diversity and density at the Bydgoszcz Canal and the Noteć Canal [160]. Morton [161] also found macrobiotic carnivores occurred less frequently in canals than in rivers and suggested that the practice of canal developments in narrow-mouthed estuary rivers is considered to be detrimental to adjacent fish populations.
Shipping activities increase underwater noise, negatively impacting aquatic activity [38,162]. However, different kinds of fishes presented different adaptions to canals and vessel traffic. In a study conducted by Wolter [163] in the Mtiritz–Elde–Wasserstrage (MEW) Canal, the relative abundance of pike in canals was slightly lower than that of the natural river, but no significant differences in other fish abundance and species diversity. It was indicated that fish abundance might increase while body size decreases in canals with high shipping traffic [164]. However, roach was found to be tolerant of river channelization and high vessel traffic in the Shropshire Union Canal [165].
7.3. Non-Native Species Invasion
Canals crossing different basins cause biological invasions, as shown in Table 3. The canals between rivers may greatly facilitate the exchange of aquatic fauna [166], resulting in a loss of biodiversity [167]. Shipping activities in canals are considered a major factor in the introduction of non-indigenous species [148]. Since the construction of the Panama Canal, schizopods have been migrating and spreading through the canal, and studies have speculated that ballast water from ships as well as fouling of ships may have led to biological migration and species invasions [168]. Zakaria [169] conducted a study on the migration of zooplankton from the Red Sea to the Mediterranean Sea through the Suez Canal, as the salinity of the Red Sea is slightly higher than that of the Mediterranean Sea. Before 1900, 22 non-indigenous species were recorded in the Mediterranean and 11 of them had entered the sea through the Suez Canal [170]. Interestingly, while ship noise in navigation locks negatively impacts fishes, it may reduce the rate of biological invasion by fishes [171].
Table 3.
Non-native species invasion in canals estimated by the existing major research.
From the literature review, it is found that the problem of biological invasion in canals is the focus of more attention from scholars in various countries. Few studies were conducted on birds, migration blocking, or habitat reduction in canals. Moreover, many of the effects of canal construction on wetland animals occur gradually over several generations, and there are a lack of observational and research data on long-term impacts.
8. Potential Mitigation Strategies
8.1. Design and Construction Phase
Firstly, an independent environmental impact assessment should be conducted prior to canal construction [16]. In the process of designing and selecting the route for canal engineering, it is necessary to make a mandatory selection of the route and prioritize the option that occupies less wetland space [11]. Secondly, hydrological variability caused by canals is the primary driver of environmental and ecological impact. Many projects have adopted ecological bank protection and fishways to mitigate the obstacles to hydrological connectivity [59,154]. Thirdly, improving ecological and environmental infrastructure along the canal is essential. For instance, installing ship pollutant-receiving facilities along the canal can effectively address the issue of waste generated by ships. Using electric barrier systems in the ship locks of canals could prevent the inter-basin movement of aquatic nuisance species between different basins [179]. Barriers such as air curtains or bubble screens can be installed in the canal or at lock entrances to mitigate saltwater intrusion [115,180].
8.2. Operational Phase
First of all, reducing vessel speeds and increasing the distance between the successive ships are the measures required to reduce ship-induced waves and their negative effects [118]. Secondly, based on the ecological needs of wetlands, ecological scheduling is adopted through ship locks to solve the ecological problems caused by canals, such as salinity invasion [92]. Thirdly, controlling external inputs by reducing urban and industrial wastewater discharges into the canal can lower pollution loads. Fourthly, ecological restoration of wetlands around the canal could be undertaken. For example, after dredging in the narrow area along the waterway, collecting parts of surface sediment layers as propagule banks may be a way to enhance re-vegetation [181].
9. Conclusions
9.1. Summary
Ship canals have been extremely significant for developing trade and transportation since ancient times. They can lower transportation costs, enhance the competitiveness of ports, and bring substantial revenue. A number of nations have also proposed planning for the building of canals to consider economic and geographical aspects. The scale, cross-section, and morphology of rivers are frequently altered by canals, which also have a profound and wide-ranging impact on wetlands. Ship canals also serve as a means of communication between various water systems (sea regions). Consequently, research should be focused on the manner and extent of coercion that canals exert on different elements of wetland ecosystems, as well as the resulting changes in ecosystem structure, function, and diversity.
Established studies indicate that canal projects alter the hydrological processes of wetlands, degrade water quality, eliminate wetland vegetation, disrupt wildlife, and increase ecological risks, as shown in Table 4. The cumulative effects of the aforementioned effects on the wetland ecosystems will either alter the pattern of ecological succession or result in localized ecological degradation. Based on the existing literature, the greatest impact of canals on wetland ecology is the invasion of organisms, leading to a decrease in biodiversity. Because of this, the canal’s effects on wetlands are now taken seriously when making project decisions. The economic and social benefits and the environmental costs created by canals should be clearly considered. Measures must be taken in all directions to minimize and make up for the environmental damage during the canal’s development and operation.
Table 4.
The ecological effects of canals on wetlands.
9.2. Future Research Prospects
A survey of previous research indicates that canals primarily impact wetland ecology through modifications to their natural habitats and hydrological conditions, as well as through direct or indirect disturbances to flora and fauna. To provide a research foundation and support for governmental decision-making on new canals and the formulation of protection measures for large-scale canal projects, it will be necessary further to strengthen research on canal-related wetland protection in the future. Based on the above reviews, the following is recommended for future research.
Firstly, the effects of canals on wetland ecosystems are complex and long-term. It is necessary to conduct in-depth research on the mechanisms by which canals impact wetlands through in situ observations, indoor experiments, and model simulations. Ecological thresholds could be established based on the findings of the ecological observation of canals. Secondly, greater attention should be given to the impacts of ship navigation and the ship lock operation on hydrological elements, water quality, aquatic plants, and wetland animals. Thirdly, research should be conducted to assess the impact of river networks formed by canals on wetland ecosystems. Fourthly, further studies are needed on ecological scheduling, ship speed reduction, and other mitigation strategies for the protection of wetlands. Lastly, developing a green canal assessment system could be beneficial in evaluating the disruption and coercive impacts of canals on wetland ecosystems.
Author Contributions
Writing—original draft, Z.H.; Investigation of hydrological changes in canals, D.Y.; Investigation of water pollutant of canals, R.Z.; Investigation of impact of canals on wetland botany, Z.L.; Investigation of the impact of climate change on canals, R.C.; Investigation of potential mitigation strategies, G.L.; Project administration, H.J. All authors have read and agreed to the published version of the manuscript.
Funding
This research was funded by the National Key R&D Program of China (No: 2023YFB2604700), Major Project of Guangxi Science and Technology (No. AA23023016), List of Key Technology Projects in the Transportation Industry of China (2022-ZD7-119), List of Key Science and Technology Projects in Guangxi’s Transportation Industry (2022-40) and Science and Technology Development Project of Transport Planning and Research Institute “Research on multi-objective optimization technology of port master planning for energy saving and emission reduction (092217-426)”.
Conflicts of Interest
The authors declare no conflict of interest.
References
- JTJ/T 204-1996; The Standard of Basic Technical Terms for Waterway Engineering. People’s Transportation Press: Beijing, China, 1996.
- Batista-Andrade, J.A.; Caldas, S.S.; Batista, R.M.; Castro, I.B.; Fillmann, G.; Primel, E.G. From TBT to booster biocides: Levels and impacts of antifouling along coastal areas of Panama. Environ. Pollut. 2018, 234, 243–252. [Google Scholar] [CrossRef] [PubMed]
- Revenga, C.B.J.; Henninger, N.; Kassem, K.; Payne, R. (Eds.) Pilot Analysis of Global Ecosystems: Freshwater Systems; World Resources Institute: Washington, DC, USA, 2000. [Google Scholar]
- Yang, J.; Zhang, J.C.; Zhuang, J.Y. Multi-resources data based environment assessment of the Grand Canal in Beijing with CEAI model. Procedia Environ. Sci. 2012, 13, 660–669. [Google Scholar] [CrossRef][Green Version]
- Zhang, Y. The Research on the Function and Social Influence of the Grand Canal in the Northern Song. Ph.D. Thesis, Zhengzhou University, Zhengzhou, China, 2021. [Google Scholar]
- El-Taybany, A.; Moustafa, M.M.; Mansour, M.; Tawfik, A.A. Quantification of the exhaust emissions from seagoing ships in Suez Canal waterway. Alex. Eng. J. 2019, 58, 19–25. [Google Scholar] [CrossRef]
- Wan, Z.; Su, Y.; Li, Z.; Zhang, X.; Zhang, Q.; Chen, J. Analysis of the impact of Suez Canal blockage on the global shipping network. Ocean Coast. Manag. 2023, 245, 106868. [Google Scholar] [CrossRef]
- Montero Llácer, F.J. Panamanian maritime sector management. Mar. Policy 2004, 28, 283–295. [Google Scholar] [CrossRef]
- Guivier, E.; Gilles, A.; Pech, N.; Duflot, N.; Tissot, L.; Chappaz, R. Canals as ecological corridors and hybridization zones for two cyprinid species. Hydrobiologia 2019, 830, 1–16. [Google Scholar] [CrossRef]
- Geyer, B.; Monchambert, J.Y. Canals and water supply in the lower Euphrates valley. Water Hist. 2015, 7, 11–37. [Google Scholar] [CrossRef]
- Han, Z.; Zhang, N.; Xiao, Y.; Cheng, J.; Tang, W. Study on environmental impact identification and evaluation index system of major canal projects. J. Environ. Eng. Technol. 2022, 12, 1860–1866. (In Chinese) [Google Scholar]
- Schiller, I. Maps of Great Infrastructure Development Projects Around the World; Schiller Institute Inc.: Washington, DC, USA, 2018. [Google Scholar]
- Rao, D.V.S.; Rao, K.S.; Iyer, C.S.P.; Chittibabu, P. Possible ecological consequences from the Sethu Samudram Canal Project, India. Mar. Pollut. Bull. 2008, 56, 170–186. [Google Scholar] [CrossRef]
- Bucher, E.H.; Huszar, P.C. Critical environmental costs of the Paraguay-Paraná waterway project in South America. Ecol. Econ. 1995, 15, 3–9. [Google Scholar] [CrossRef]
- Ceylan Baba, E. The risks of mega urban projects creating a dystopia: Canal Istanbul. City Environ. Interact. 2020, 6, 100039. [Google Scholar] [CrossRef]
- Chen, J.; Zeng, X.; Deng, Y. Environmental pollution and shipping feasibility of the Nicaragua Canal. Mar. Pollut. Bull. 2016, 113, 87–93. [Google Scholar] [CrossRef] [PubMed]
- Zeng, Q.; Wang, G.W.Y.; Qu, C.; Li, K.X. Impact of the Carat Canal on the evolution of hub ports under China’s Belt and Road initiative. Transp. Res. Part E Logist. Transp. Rev. 2018, 117, 96–107. [Google Scholar] [CrossRef]
- Xiao, J.Z.; Shen, J.Y.; Ma, S.K.; Li, Z.F.; Duan, Z.H.; Cheng, Y.F.; Xiao, X.W. Multi-path Utilization of Earthwork in Pinglu Canal: Basic Problems and Solutions. Strateg. Study CAE 2024, 26, 7–14. (In Chinese) [Google Scholar] [CrossRef]
- Taylov, V.V.G.; Yang, J. Technical and Economic Issues of Water Supply to Waterways and Cross Range Canals. Port Waterw. Eng. 1979, 27–31. (In Chinese) [Google Scholar] [CrossRef]
- Jing, Y. Study on the Ecological Environmental Change of the Jing-Hang Grand Canal. Ph.D. Thesis, Nanjing Forestry University, Nanjing, China, 2012. [Google Scholar]
- Bujaki, M.L. Parallel Challenges Building the New York and Rideau Canals. Int. J. Hist. Eng. Technol. 2014, 84, 30–51. [Google Scholar] [CrossRef]
- Lin, D. The New Suez Canal Channel and Its Requirements for Ship Dimensions and Searchlights. Ship Boat 2016, 27, 97–101. (In Chinese) [Google Scholar]
- Yang, L. Operation of the Moscow Canal in Russia. Water Resour. Dev. Res. 2002, 2, 60–62. [Google Scholar]
- Feng, S. Introduction to the Kiel Canal—Precautions for Passing Through the Canal. Mar. Technol. 2023, 22–25. (In Chinese) [Google Scholar]
- Liu, J. Comparison of Navigation Services between the Subei Canal and Famous Rivers at Home and Abroad. China Water Transp. 2021, 85–88. (In Chinese) [Google Scholar] [CrossRef]
- MoC. The Panama Canal; MoC: Beijing, China, 2014. [Google Scholar]
- Lv, Y.; Jiang, X. Route selection scheme for water transportation passage of Hunan-Guangxi Canal. Port Waterw. Eng. 2023, 132–137+192. (In Chinese) [Google Scholar] [CrossRef]
- Gao, S.; Jiao, F. The necessity and feasibility of constructing the Gan Yue Canal. China Water Transp. 2020, 27–29. (In Chinese) [Google Scholar] [CrossRef]
- Cathcart, R.B. Kra Canal (Thailand) excavation by nuclear-powered dredges. Int. J. Glob. Environ. Issues 2008, 8, 248–255. [Google Scholar] [CrossRef]
- Vörösmarty, C.J.; McIntyre, P.B.; Gessner, M.O.; Dudgeon, D.; Prusevich, A.; Green, P.; Glidden, S.; Bunn, S.E.; Sullivan, C.A.; Liermann, C.R.; et al. Global threats to human water security and river biodiversity. Nature 2010, 467, 555–561. [Google Scholar] [CrossRef] [PubMed]
- Day, J.W.; Shaffer, G.P.; Cahoon, D.R.; DeLaune, R.D. Canals, backfilling and wetland loss in the Mississippi Delta. Estuar. Coast. Shelf Sci. 2019, 227, 106325. [Google Scholar] [CrossRef]
- Meyer, A.; Huete-Pérez, J.A. Conservation: Nicaragua Canal could wreak environmental ruin. Nature 2014, 506, 287–289. [Google Scholar] [CrossRef]
- Gross, M. Will the Nicaragua Canal connect or divide? Curr. Biol. 2014, 24, R1023–R1025. [Google Scholar] [CrossRef][Green Version]
- Piper, A.T.; Wright, R.M.; Kemp, P.S. The influence of attraction flow on upstream passage of European eel (Anguilla anguilla) at intertidal barriers. Ecol. Eng. 2012, 44, 329–336. [Google Scholar] [CrossRef]
- Rahel, F.J. Intentional Fragmentation as a Management Strategy in Aquatic Systems. BioScience 2013, 63, 362–372. [Google Scholar] [CrossRef]
- Katsanevakis, S.; Zenetos, A.; Belchior, C.; Cardoso, A.C. Invading European Seas: Assessing pathways of introduction of marine aliens. Ocean Coast. Manag. 2013, 76, 64–74. [Google Scholar] [CrossRef]
- Gabel, F.; Lorenz, S.; Stoll, S. Effects of ship-induced waves on aquatic ecosystems. Sci. Total Environ. 2017, 601–602, 926–939. [Google Scholar] [CrossRef] [PubMed]
- Merchant, N.D.; Pirotta, E.; Barton, T.R.; Thompson, P.M. Monitoring ship noise to assess the impact of coastal developments on marine mammals. Mar. Pollut. Bull. 2014, 78, 85–95. [Google Scholar] [CrossRef] [PubMed]
- Lin, H.-Y.; Cooke, S.J.; Wolter, C.; Young, N.; Bennett, J.R. On the conservation value of historic canals for aquatic ecosystems. Biol. Conserv. 2020, 251, 108764. [Google Scholar] [CrossRef]
- Finlayson, C.M. Section Introduction: Wetland Ecology. In Encyclopedia of Inland Waters, 2nd ed.; Mehner, T., Tockner, K., Eds.; Elsevier: Oxford, UK, 2022; pp. 1–11. [Google Scholar]
- Wu, H.; Chen, J.; Xu, J.; Zeng, G.; Sang, L.; Liu, Q.; Yin, Z.; Dai, J.; Yin, D.; Liang, J.; et al. Effects of dam construction on biodiversity: A review. J. Clean. Prod. 2019, 221, 480–489. [Google Scholar] [CrossRef]
- Moryadee, S.; Gabriel, S.A.; Rehulka, F.O. The influence of the Panama Canal on global gas trade. J. Nat. Gas Sci. Eng. 2014, 20, 161–174. [Google Scholar] [CrossRef]
- Liu, X.; Wang, T.; Wu, X. Influence of Pinglu Canal construction trasnportation pattern of access to sea in southwest China. Port Waterw. Eng. 2023, 15–22. (In Chinese) [Google Scholar] [CrossRef]
- Andersen, T.; Hove, J.H.; Fagerholt, K.; Meisel, F. Scheduling ships with uncertain arrival times through the Kiel Canal. Marit. Transp. Res. 2021, 2, 100008. [Google Scholar] [CrossRef]
- Zeng, Q.; Lu, T.; Lin, K.-C.; Yuen, K.F.; Li, K.X. The competitiveness of Arctic shipping over Suez Canal and China-Europe railway. Transp. Policy 2020, 86, 34–43. [Google Scholar] [CrossRef]
- Medina, J.; Kim, J.-H.; Lee, E. Did the Panama Canal expansion benefit small U.S. ports? Marit. Transp. Res. 2021, 2, 100013. [Google Scholar] [CrossRef]
- Chen, S.; Li, J.; Yao, Q. Canal and trade: Transportation infrastructure and market integration in China, 1780–1911. J. Comp. Econ. 2024. [Google Scholar] [CrossRef]
- Feyrer, J. Distance, trade, and income—The 1967 to 1975 closing of the Suez canal as a natural experiment. J. Dev. Econ. 2021, 153, 102708. [Google Scholar] [CrossRef]
- Tseng, P.-H.; Pilcher, N. Estimating the emissions potential of marine transportation using the Kra Canal. Marit. Transp. Res. 2022, 3, 100041. [Google Scholar] [CrossRef]
- Graham, N.E.; Georgakakos, K.P.; Vargas, C.; Echevers, M. Simulating the value of El Niño forecasts for the Panama Canal. Adv. Water Resour. 2006, 29, 1665–1677. [Google Scholar] [CrossRef]
- William, J.M.; James, G.G. Wetlands; WILEY Press: Hoboken, NJ, USA, 2000; pp. 107–155. [Google Scholar]
- Lefebvre, G.; Germain, C.; Poulin, B. Contribution of rainfall vs. water management to Mediterranean wetland hydrology: Development of an interactive simulation tool to foster adaptation to climate variability. Environ. Model. Softw. 2015, 74, 39–47. [Google Scholar] [CrossRef]
- Ward, J.V. The Four-Dimensional Nature of Lotic Ecosystems. J. N. Am. Benthol. Soc. 1989, 8, 2–8. [Google Scholar] [CrossRef]
- Yan, S.; Liu, Q.; Sun, T.; Liang, L.; Li, S.; Yuan, X.; Li, M. Research Progress in Wetland Ecohydrological Processes and Their Simulation. Wetl. Sci. 2021, 19, 98–105. (In Chinese) [Google Scholar]
- Robinson, S.J.; Souter, N.J.; Bean, N.G.; Ross, J.V.; Thompson, R.M.; Bjornsson, K.T. Statistical description of wetland hydrological connectivity to the River Murray in South Australia under both natural and regulated conditions. J. Hydrol. 2015, 531, 929–939. [Google Scholar] [CrossRef]
- Bourgeois, B.; González, E.; Vanasse, A.; Aubin, I.; Poulin, M. Spatial processes structuring riparian plant communities in agroecosystems: Implications for restoration. Ecol. Appl. 2016, 26, 2103–2115. [Google Scholar] [CrossRef]
- Kiss, T.; Amissah, G.J.; Fiala, K. Bank Processes and Revetment Erosion of a Large Lowland River: Case Study of the Lower Tisza River, Hungary. Water 2019, 11, 1313. [Google Scholar] [CrossRef]
- Li, Y.; Šimůnek, J.; Zhang, Z.; Huang, M.; Ni, L.; Zhu, L.; Hua, J.; Chen, Y. Water flow and nitrate transport through a lakeshore with different revetment materials. J. Hydrol. 2015, 520, 123–133. [Google Scholar] [CrossRef]
- Sun, R.; Wang, D.; Cao, H.; Wang, Y.; Lu, Z.; Xia, J. Ecological pervious concrete in revetment and restoration of coastal Wetlands: A review. Constr. Build. Mater. 2021, 303, 124590. [Google Scholar] [CrossRef]
- Arnold, E.; Linke, H.; Franke, R. Optimal Control Application for Operational Water Management of a Canal System. IFAC Proc. Vol. 1998, 31, 781–786. [Google Scholar] [CrossRef]
- Segovia, P.; Rajaoarisoa, L.; Nejjari, F.; Puig, V.; Duviella, E. Decentralized control of inland navigation networks with distributaries: Application to navigation canals in the north of France. In Proceedings of the 2017 American Control Conference (ACC), Seattle, WA, USA, 24–26 May 2017; pp. 3341–3346. [Google Scholar]
- SCA. Suez Canal Traffic Statistics Annual Report 2019; SCA: Ismailia, Egypt, 2019. [Google Scholar]
- Carse, A. Nature as infrastructure: Making and managing the Panama Canal watershed. Soc. Stud. Sci. 2012, 42, 539–563. [Google Scholar] [CrossRef]
- Xie, S. Influence of Pinglu Canal on salty tide stemming flow to Pearl River Delta. Guangxi Water Resour. Hydropower Eng. 2020, 21–24. (In Chinese) [Google Scholar] [CrossRef]
- Gao, C.; Zhao, K.; Long, X. Analysis of water resources conditions of Jiangxi-Guangdong Canal. Port Waterw. Eng. 2022, 135–138. (In Chinese) [Google Scholar] [CrossRef]
- Kong, X.; He, Q.; Yang, B.; He, W.; Xu, F.; Janssen, A.B.G.; Kuiper, J.J.; van Gerven, L.P.A.; Qin, N.; Jiang, Y.; et al. Hydrological regulation drives regime shifts: Evidence from paleolimnology and ecosystem modeling of a large shallow Chinese lake. Glob. Change Biol. 2017, 23, 737–754. [Google Scholar] [CrossRef]
- Desquesnes, G.; Lozenguez, G.; Doniec, A.; Duviella, É. Distributed MDP for water resources planning and management in inland waterways. IFAC-Pap. 2017, 50, 6576–6581. [Google Scholar] [CrossRef]
- Zhang, Y.; Zhang, J.; Mao, W.; Yan, R.; Tao, Y.; Ling, M.; Ji, Y. Hydrological Regime Analysis of Breeding Period for Four Major Chinese Carps in Downstream of Xinjiang River After Cascade Junction Operation. Water Resour. Power 2023, 41, 18–21. (In Chinese) [Google Scholar]
- Zhu, L.; Wang, X.; Huang, Y.; Liu, B.; Li, Z. Study on Classification Arrangement and Hydraulic Characteristics of Water-Saving Ship Lock Under Ultra-high Head. In Proceedings of PIANC Smart Rivers 2022; Springer: Singapore, 2023; pp. 1553–1564. [Google Scholar]
- Jalili, A.; Li, S.S. Two-layer hydraulic exchange flow through the Burlington Ship Canal. Can. J. Civ. Eng. 2010, 37, 1631–1640. [Google Scholar] [CrossRef]
- SÖZer, A.; ÖZsoy, E. Water Exchange through Canal İstanbul and Bosphorus Strait. Mediterr. Mar. Sci. 2017, 18, 77–86. [Google Scholar] [CrossRef]
- Cieśliński, R.; Chlost, I.; Szydłowski, M. Impact of new, navigable canal through the Vistula spit on the hydrologic balance of the Vistula lagoon (Baltic Sea). J. Mar. Syst. 2024, 241, 103908. [Google Scholar] [CrossRef]
- Li, H.; Zhang, X.; Zhang, L.; Xing, H.; Shi, H. Study on Hydrodynamic Changes and Sediment Diffusion Caused by Dredging Project in Section III Channel of Tieshan Port. Guangxi Sci. 2022, 29, 52–60. (In Chinese) [Google Scholar]
- Walker, K. Serial Weirs, Cumulative Effects: The Lower River Murray, Australia. In Ecology of Desert Rivers; Kingsford, R., Ed.; Cambridge University Press: Cambridge, UK, 2006; pp. 248–279. [Google Scholar]
- Bellmore, J.R.; Pess, G.R.; Duda, J.J.; O’Connor, J.E.; East, A.E.; Foley, M.M.; Wilcox, A.C.; Major, J.J.; Shafroth, P.B.; Morley, S.A.; et al. Conceptualizing Ecological Responses to Dam Removal: If You Remove It, What’s to Come? Bioscience 2019, 69, 26–39. [Google Scholar] [CrossRef] [PubMed]
- Maeck, A.; Lorke, A. Ship-lock–induced surges in an impounded river and their impact on subdaily flow velocity variation. River Res. Appl. 2014, 30, 494–507. [Google Scholar] [CrossRef]
- Ren, X.; He, S.; Li, B. An Erosion-siltation numerical Simulation of Maowei Sea Ecological Restoration Engineering. Trans. Oceanol. Limnol. 2016, 20–28. (In Chinese) [Google Scholar]
- Pour, F.K.; Segovia, P.; Etienne, L.; Duviella, E. An MHE-based MPC strategy for simultaneous energy generation maximization and water level management in inland waterways. IFAC-Pap. 2022, 55, 20–26. [Google Scholar] [CrossRef]
- Karimi Pour, F.; Segovia, P.; Duviella, E.; Puig, V. A two-layer control architecture for operational management and hydroelectricity production maximization in inland waterways using model predictive control. Control Eng. Pract. 2022, 124, 105172. [Google Scholar] [CrossRef]
- Yang, J.; Yu, G.; Wang, L. Flow velocity fluctuation law in restricted middle navigable channel with different ship lock discharge modes. Port Waterw. Eng. 2022, 106–110. (In Chinese) [Google Scholar] [CrossRef]
- Afenyo, M.; Jiang, C.; Ng, A.K.Y. Climate change and Arctic shipping: A method for assessing the impacts of oil spills in the Arctic. Transp. Res. Part D Transp. Environ. 2019, 77, 476–490. [Google Scholar] [CrossRef]
- Armstrong, J.; Preston, J. Alternative railway futures: Growth and/or specialisation? J. Transp. Geogr. 2011, 19, 1570–1579. [Google Scholar] [CrossRef]
- Rose, C.B. Chapter 15—Canals—The past, the present and potential futures. In Sustainable Water Engineering; Charlesworth, S., Ed.; Elsevier: Amsterdam, The Netherlands, 2020; pp. 277–292. [Google Scholar]
- Munoz, D.F.; Moftakhari, H.; Kumar, M.; Moradkhani, H. Compound Effects of Flood Drivers, Sea Level Rise, and Dredging Protocols on Vessel Navigability and Wetland Inundation Dynamics. Front. Mar. Sci. 2022, 9, 906376. [Google Scholar] [CrossRef]
- Bertels, D.; Willems, P. Climate change impact on salinization of drinking water inlets along the Campine Canals, Belgium. J. Hydrol. Reg. Stud. 2022, 42, 101129. [Google Scholar] [CrossRef]
- Jonkeren, O.; Rietveld, P.; van Ommeren, J.; te Linde, A. Climate change and economic consequences for inland waterway transport in Europe. Reg. Environ. Change 2014, 14, 953–965. [Google Scholar] [CrossRef]
- Waltham, N.J.; Connolly, R.M. Global extent and distribution of artificial, residential waterways in estuaries. Estuar. Coast. Shelf Sci. 2011, 94, 192–197. [Google Scholar] [CrossRef]
- Le, L.-T.; Dao, T.-V.-H.; Tran, G.-H.N.; Nguyen, T.-M.T.; Lam, M.-Q.; Vo, T.-B.T.; Nguyen, P.-T.; Tran, Y.-N.P.; Nguyen, N.T.; Lens, P.N.L.; et al. Investigation of canal water quality, sanitation, and hygiene amongst residents living along the side of the canals—A cross—Sectional epidemiological survey at Ho Chi Minh city, Vietnam. Case Stud. Chem. Environ. Eng. 2024, 9, 100700. [Google Scholar] [CrossRef]
- Yang, G.; Jinming, Z. Study on Countermeasures against Water Pollution in Shandong Section of Beijing-Hangzhou Canal. China Water Transp. 2012, 12, 137–138. (In Chinese) [Google Scholar]
- Liu, J.; Lv, B.; Xing, Y.; Li, S. 3D flow structure in entrance area of ship lock approach channel and sediment reduction measures. Port Waterw. Eng. 2022, 126–131+222. (In Chinese) [Google Scholar] [CrossRef]
- Maavara, T.; Parsons, C.T.; Ridenour, C.; Stojanovic, S.; Dürr, H.H.; Powley, H.R.; Van Cappellen, P. Global phosphorus retention by river damming. Proc. Natl. Acad. Sci. USA 2015, 112, 15603–15608. [Google Scholar] [CrossRef]
- Chen, Q.; Shi, W.; Huisman, J.; Maberly, S.C.; Zhang, J.; Yu, J.; Chen, Y.; Tonina, D.; Yi, Q. Hydropower reservoirs on the upper Mekong River modify nutrient bioavailability downstream. Natl. Sci. Rev. 2020, 7, 1449–1457. [Google Scholar] [CrossRef]
- Neal, C.; Martin, E.; Neal, M.; Hallett, J.; Wickham, H.D.; Harman, S.A.; Armstrong, L.K.; Bowes, M.J.; Wade, A.J.; Keay, D. Sewage effluent clean-up reduces phosphorus but not phytoplankton in lowland chalk stream (River Kennet, UK) impacted by water mixing from adjacent canal. Sci. Total Environ. 2010, 408, 5306–5316. [Google Scholar] [CrossRef]
- Lv, X.; Wu, S.; Zhang, Y.; Dai, J.; Li, D. Progress of ecology and environment effect of water diversion project. J. Water Resour. Water Eng. 2015, 26, 38–45. (In Chinese) [Google Scholar]
- Hosper, H.; Meyer, M.L. Control of phosphorus loading and flushing as restoration methods for Lake Veluwe, The Netherlands. Aquat. Ecol. 1986, 20, 183–194. [Google Scholar] [CrossRef]
- Lee, S.O.; Kim, S.; Kim, M.; Lim, K.J.; Jung, Y. The Effect of Hydraulic Characteristics on Algal Bloom in an Artificial Seawater Canal: A Case Study in Songdo City, South Korea. Water 2014, 6, 399–413. [Google Scholar] [CrossRef]
- Jin, X.; Lan, X.; Sun, H.; Hu, B.; Wang, B. Assessment of water quality using benthic diatom and macroinvertebrate assemblages: A case study in an East China canal. Water Biol. Secur. 2024, 3, 100231. [Google Scholar] [CrossRef]
- Huang, T.; Xu, J.; Cai, D. Efficiency of active barriers attaching biofilm as sediment capping to eliminate the internal nitrogen in eutrophic lake and canal. J. Environ. Sci. 2011, 23, 738–743. [Google Scholar] [CrossRef]
- Yi, X.; Jie, L.; Shengfa, Y.; Wenjie, L. Impact of channel deepening on the saltwater intrusion process in the Qinjiang River estuary, Southeast China. Estuar. Coast. Shelf Sci. 2024, 300, 108718. [Google Scholar] [CrossRef]
- Biemond, B.; Vuik, V.; Lambregts, P.; de Swart, H.E.; Dijkstra, H.A. Salt intrusion and effective longitudinal dispersion in man-made canals, a simplified model approach. Estuar. Coast. Shelf Sci. 2024, 298, 108654. [Google Scholar] [CrossRef]
- Steinhagen, S.; Karez, R.; Weinberger, F. Surveying seaweeds from the Ulvales and Fucales in the world’s most frequently used artificial waterway, the Kiel Canal. Bot. Mar. 2019, 62, 51–61. [Google Scholar] [CrossRef]
- Abril, J.M.; Abdel-Aal, M.M. A modelling study on hydrodynamics and pollutant dispersion in the Suez Canal. Ecol. Model. 2000, 128, 1–17. [Google Scholar] [CrossRef]
- Shetaia, S.A.; Nasr, R.A.; Lasheen, E.S.R.; Dar, M.A.; Al-Mur, B.A.; Zakaly, H.M.H. Assessment of heavy metals contamination of sediments and surface waters of Bitter lake, Suez Canal, Egypt: Ecological risks and human health. Mar. Pollut. Bull. 2023, 192, 115096. [Google Scholar] [CrossRef]
- Valdelamar-Villegas, J.; Gomez, J.; de la Rosa, J.D.; Olivero-Verbel, J. Multi-elemental composition and toxicity of bottom sediments from Panama Canal watershed. Ocean Coast. Manag. 2021, 204, 105459. [Google Scholar] [CrossRef]
- Martins, V.; da Silva, E.F.; Sequeira, C.; Rocha, F.; Duarte, A.C. Evaluation of the ecological effects of heavy metals on the assemblages of benthic foraminifera of the canals of Aveiro (Portugal). Estuar. Coast. Shelf Sci. 2010, 87, 293–304. [Google Scholar] [CrossRef]
- Dubovina, M.; Krčmar, D.; Grba, N.; Watson, M.A.; Rađenović, D.; Tomašević-Pilipović, D.; Dalmacija, B. Distribution and ecological risk assessment of organic and inorganic pollutants in the sediments of the transnational Begej canal (Serbia-Romania). Environ. Pollut. 2018, 236, 773–784. [Google Scholar] [CrossRef] [PubMed]
- Liang, Y.; Martinez, A.; Hornbuckle, K.C.; Mattes, T.E. Potential for polychlorinated biphenyl biodegradation in sediments from Indiana Harbor and Ship Canal. Int. Biodeterior. Biodegrad. 2014, 89, 50–57. [Google Scholar] [CrossRef]
- Peverly, A.A.; O’Sullivan, C.; Liu, L.-Y.; Venier, M.; Martinez, A.; Hornbuckle, K.C.; Hites, R.A. Chicago’s Sanitary and Ship Canal sediment: Polycyclic aromatic hydrocarbons, polychlorinated biphenyls, brominated flame retardants, and organophosphate esters. Chemosphere 2015, 134, 380–386. [Google Scholar] [CrossRef]
- Leslie, H.A.; Brandsma, S.H.; van Velzen, M.J.M.; Vethaak, A.D. Microplastics en route: Field measurements in the Dutch river delta and Amsterdam canals, wastewater treatment plants, North Sea sediments and biota. Environ. Int. 2017, 101, 133–142. [Google Scholar] [CrossRef]
- Mahoney, T. The Concentration of Microplastics Compared to Relative Population Proximity and Basin Residence Times in Hood Canal and Whidbey Basin in Puget Sound, WA; University of Washington: Seattle, WA, USA, 2017. [Google Scholar]
- Jin, X.; Fu, X.; Lu, W.; Wang, H. The effects of riverside cities on microplastics in river water: A case study on the Southern Jiangsu Canal, China. Sci. Total Environ. 2023, 858, 159783. [Google Scholar] [CrossRef]
- Yang, Q.Y.; Zhai, J.J.; Jiang, Z.B.; Han, J.B. Numerical simulation of saltwater intrusion in a lock with long canal adopting coupled box model and three-dimensional model. In Proceedings of the 36th IAHR World Congress: Deltas of the Future and What Happens Upstream, The Hague, The Netherlands, 28 June–3 July 2015; pp. 181–190. [Google Scholar]
- Weiler, O.; Van De Kerk, A.J.; Meeuse, K.J. Preventing salt intrusion through shipping locks: Recent innovations and results from a pilot setup. In Proceedings of the 36th IAHR World Congress: Deltas of the Future and What Happens Upstream, The Hague, The Netherlands, 28 June–3 July 2015; pp. 233–242. [Google Scholar]
- MacCready, P.; Geyer, W.R. Advances in Estuarine Physics. Annu. Rev. Mar. Sci. 2010, 2, 35–58. [Google Scholar] [CrossRef]
- Oldeman, A.M.; Kamath, S.; Masterov, M.V.; O’Mahoney, T.S.D.; van Heijst, G.J.F.; Kuipers, J.A.M.; Buist, K.A. Numerical study of bubble screens for mitigating salt intrusion in sea locks. Int. J. Multiph. Flow 2020, 129, 103321. [Google Scholar] [CrossRef]
- Ytreberg, E.; Hansson, K.; Hermansson, A.L.; Parsmo, R.; Lagerström, M.; Jalkanen, J.-P.; Hassellöv, I.-M. Metal and PAH loads from ships and boats, relative other sources, in the Baltic Sea. Mar. Pollut. Bull. 2022, 182, 113904. [Google Scholar] [CrossRef]
- Zhu, G. Pollution Characteristics of the Sendiment of the Hangzhou Section of the Grand Canal, China, and Its Pollution Releasing Mechanism and Ecological Effects. Ph.D. Thesis, Zhejiang University, Hangzhou, China, 2001. [Google Scholar]
- Rapaglia, J.; Zaggia, L.; Parnell, K.; Lorenzetti, G.; Vafeidis, A.T. Ship-wake induced sediment remobilization: Effects and proposed management strategies for the Venice Lagoon. Ocean Coast. Manag. 2015, 110, 1–11. [Google Scholar] [CrossRef]
- Norén, A.; Karlfeldt Fedje, K.; Strömvall, A.-M.; Rauch, S.; Andersson-Sköld, Y. Integrated assessment of management strategies for metal-contaminated dredged sediments—What are the best approaches for ports, marinas and waterways? Sci. Total Environ. 2020, 716, 135510. [Google Scholar] [CrossRef] [PubMed]
- Rapaglia, J.; Zaggia, L.; Ricklefs, K.; Gelinas, M.; Bokuniewicz, H. Characteristics of ships’ depression waves and associated sediment resuspension in Venice Lagoon, Italy. J. Mar. Syst. 2011, 85, 45–56. [Google Scholar] [CrossRef]
- Prygiel, E.; Superville, P.J.; Dumoulin, D.; Lizon, F.; Prygiel, J.; Billon, G. On biogeochemistry and water quality of river canals in Northern France subject to daily sediment resuspension due to intense boating activities. Environ. Pollut. 2015, 197, 295–308. [Google Scholar] [CrossRef] [PubMed]
- Martinez, A.; Norström, K.; Wang, K.; Hornbuckle, K.C. Polychlorinated biphenyls in the surficial sediment of Indiana Harbor and Ship Canal, Lake Michigan. Environ. Int. 2010, 36, 849–854. [Google Scholar] [CrossRef]
- Martinez, A.; Hornbuckle, K.C. Record of PCB congeners, sorbents and potential toxicity in core samples in Indiana Harbor and Ship Canal. Chemosphere 2011, 85, 542–547. [Google Scholar] [CrossRef]
- Jiwarungrueangkul, T.; Phaksopa, J.; Sompongchaiyakul, P.; Tipmanee, D. Seasonal microplastic variations in estuarine sediments from urban canal on the west coast of Thailand: A case study in Phuket province. Mar. Pollut. Bull. 2021, 168, 112452. [Google Scholar] [CrossRef]
- Zhuang, L.; Zhang, Y.; Xue, Y.; Ren, Y.; He, J.; Sun, H. Influence of ongoing discharge from multiple wastewater treatment plants on microplastic patterns in small-scale receiving rivers. Sci. Total Environ. 2024, 932, 172880. [Google Scholar] [CrossRef]
- Priyanka, R.; Govindarajulu, B. Transportation of microplastics from the rural area into the urban area of the Kosasthalaiyar River in the metropolitan city of Chennai. Reg. Stud. Mar. Sci. 2023, 66, 103151. [Google Scholar] [CrossRef]
- Day, J.W.; Britsch, L.D.; Hawes, S.R.; Shaffer, G.P.; Reed, D.J.; Cahoon, D. Pattern and process of land loss in the Mississippi Delta: A Spatial and temporal analysis of wetland habitat change. Estuaries 2000, 23, 425–438. [Google Scholar] [CrossRef]
- Bellafiore, D.; Zaggia, L.; Broglia, R.; Ferrarin, C.; Barbariol, F.; Zaghi, S.; Lorenzetti, G.; Manfè, G.; De Pascalis, F.; Benetazzo, A. Modeling ship-induced waves in shallow water systems: The Venice experiment. Ocean Eng. 2018, 155, 227–239. [Google Scholar] [CrossRef]
- Lund-Hansen, L.C.; Petersson, M.; Nurjaya, W. Vertical sediment fluxes and wave-induced sediment resuspension in a shallow-water coastal lagoon. Estuaries 1999, 22, 39–46. [Google Scholar] [CrossRef]
- Mao, L. Study of the Influences of Ship Waves on Cross-Sectional Evolution in Navigable Canals. Ph.D. Thesis, Southeast University, Nanjing, China, 2020. [Google Scholar]
- Li, J.; Shi, B. Research Progress of Ecological Shore Protection for Inland Waterways Based on Ship Running Wave Abatement Function. China Water Transp. 2019, 19, 111–113. (In Chinese) [Google Scholar]
- Nanson, G.C.; Von Krusenstierna, A.; Bryant, E.A.; Renilson, M.R. Experimental measurements of river-bank erosion caused by boat-generated waves on the gordon river, Tasmania. Regul. Rivers Res. Manag. 1994, 9, 1–14. [Google Scholar] [CrossRef]
- Asplund, T.R.; Cook, C.M. Effects of motor boats on submerged aquatic macrophytes. J. Lake Reserv. Manag. 1997, 13, 1–12. [Google Scholar] [CrossRef]
- Murphy, K.J.; Eaton, J.W. Effects of Pleasure-Boat Traffic on Macrophyte Growth in Canals. J. Appl. Ecol. 1983, 20, 713–729. [Google Scholar] [CrossRef]
- Wang, Y. Evaluation and Restoration Technology of Mangrove Ecosystem; Science Press: Beijing, China, 2013. [Google Scholar]
- Greenwood, E.F. The changing flora of the Lancaster Canal in West Lancaster (v.c. 60). Watsonia 2005, 25, 231–253. [Google Scholar]
- Silinski, A.; Heuner, M.; Schoelynck, J.; Puijalon, S.; Schröder, U.; Fuchs, E.; Troch, P.; Bouma, T.J.; Meire, P.; Temmerman, S. Effects of Wind Waves versus Ship Waves on Tidal Marsh Plants: A Flume Study on Different Life Stages of Scirpus maritimus. PLoS ONE 2015, 10, e0118687. [Google Scholar] [CrossRef]
- Shao, D.; Zhou, W.; Bouma, T.J.; Asaeda, T.; Wang, Z.B.; Liu, X.; Sun, T.; Cui, B. Physiological and biochemical responses of the salt-marsh plant Spartina alterniflora to long-term wave exposure. Ann. Bot. 2020, 125, 291–300. [Google Scholar] [CrossRef]
- Ewing, K.; McKee, K.; Mendelssohn, I.; Hester, M. A comparison of indicators of sublethal salinity stress in the salt marsh grass, Spartina patens (Ait.) Muhl. Aquat. Bot. 1995, 52, 59–74. [Google Scholar] [CrossRef]
- Heinselman, M.L. Restoring fire to the ecosystems of the Boundary Waters Canoe Area, Minnesota. Quat. Res. 1973, 3, 329–382. (In Chinese) [Google Scholar] [CrossRef]
- Boedeltje, G.; Smolders, A.J.P.; Roelofs, J.G.M.; Van Groenendael, J.M. Constructed shallow zones along navigation canals: Vegetation establishment and change in relation to environmental characteristics. Aquat. Conserv. Mar. Freshw. Ecosyst. 2001, 11, 453–471. [Google Scholar] [CrossRef]
- Salgado, J.; Vélez, M.I.; González-Arango, C.; Rose, N.L.; Yang, H.; Huguet, C.; Camacho, J.S.; O’Dea, A. A century of limnological evolution and interactive threats in the Panama Canal: Long-term assessments from a shallow basin. Sci. Total Environ. 2020, 729, 138444. [Google Scholar] [CrossRef] [PubMed]
- Guareschi, S.; Wood, P.J. Biological Invasions of River Ecosystems: A Flow of Implications, Challenges, and Research Opportunities. In Imperiled: The Encyclopedia of Conservation; DellaSala, D.A., Goldstein, M.I., Eds.; Elsevier: Oxford, UK, 2022; pp. 485–498. [Google Scholar]
- Gollasch, S.; Galil, B.S.; Cohen, A.N. Bridging Divides, Maritime Canals as Invasion Corridors; Springer: Dordrecht, The Netherlands, 2006. [Google Scholar]
- Lipkin, Y. Marine algal and sea-grass flora of the suez canal. Isr. J. Zool. 1972, 21, 405–446. [Google Scholar] [CrossRef]
- Tsiamis, K.; Panayotidis, P.; Zenetos, A. Alien marine macrophytes in Greece: A review. Bot. Mar. 2008, 51, 237–246. [Google Scholar] [CrossRef]
- Zhang, J.; Ning, Y.; Li, J.; Shi, Z.; Zhang, Q.; Li, L.; Kang, B.; Du, Z.; Luo, J.; He, M.; et al. Invasion stage and competition intensity co-drive reproductive strategies of native and invasive saltmarsh plants: Evidence from field data. Sci. Total Environ. 2024, 954, 176383. [Google Scholar] [CrossRef]
- Bereza, D.; Shenkar, N. Shipping voyage simulation reveals abiotic barriers to marine bioinvasions. Sci. Total Environ. 2022, 837, 155741. [Google Scholar] [CrossRef]
- Zhang, N.; Han, Z.; Cheng, J.; Xiao, Y.; Gao, Y.; Liu, J. Identification of aquatic ecological influence along Pinglu Canalinland waterway. Port Waterw. Eng. 2024, 123–128. (In Chinese) [Google Scholar] [CrossRef]
- Zhang, J.H.; Yin, P.; Zhang, L.; Yin, H.B. Effects of Sendiment Dredging on the Reduction in Sediment Internal Loading of Lake Taihu and the Self-recovery Ability of Benthic Organism. Environ. Sci. 2023, 44, 828–838. (In Chinese) [Google Scholar]
- Jägerbrand, A.K.; Brutemark, A.; Barthel Svedén, J.; Gren, I.-M. A review on the environmental impacts of shipping on aquatic and nearshore ecosystems. Sci. Total Environ. 2019, 695, 133637. [Google Scholar] [CrossRef]
- Gabel, F.; Garcia, X.F.; Schnauder, I.; Pusch, M.T. Effects of ship-induced waves on littoral benthic invertebrates. Freshw. Biol. 2012, 57, 2425–2435. [Google Scholar] [CrossRef]
- Verhelst, P.; Baeyens, R.; Reubens, J.; Benitez, J.-P.; Coeck, J.; Goethals, P.; Ovidio, M.; Vergeynst, J.; Moens, T.; Mouton, A. European silver eel (Anguilla anguilla L.) migration behaviour in a highly regulated shipping canal. Fish. Res. 2018, 206, 176–184. [Google Scholar] [CrossRef]
- Silva, S.; Lowry, M.; Macaya-Solis, C.; Byatt, B.; Lucas, M.C. Can navigation locks be used to help migratory fishes with poor swimming performance pass tidal barrages? A test with lampreys. Ecol. Eng. 2017, 102, 291–302. [Google Scholar] [CrossRef]
- Renardy, S.; Takriet, A.; Benitez, J.-P.; Dierckx, A.; Baeyens, R.; Coeck, J.; Pauwels, I.S.; Mouton, A.; Archambeau, P.; Dewals, B.; et al. Trying to choose the less bad route: Individual migratory behaviour of Atlantic salmon smolts (Salmo salar L.) approaching a bifurcation between a hydropower station and a navigation canal. Ecol. Eng. 2021, 169, 106304. [Google Scholar] [CrossRef]
- Smith, J.A.; Hightower, J.E. Effect of Low-Head Lock-and-Dam Structures on Migration and Spawning of American Shad and Striped Bass in the Cape Fear River, North Carolina. Trans. Am. Fish. Soc. 2012, 141, 402–413. [Google Scholar] [CrossRef]
- Tao, J.; Gao, Y.; Qiao, Y.; Zheng, H.; Wang, X.; Wan, L.; Chang, J. Hydroacoustic observation of fish spatial patterns and behavior in the ship lock and adjacent areas of Gezhouba Dam, Yangtze River. Acta Ecol. Sin. 2010, 30, 233–239. [Google Scholar] [CrossRef]
- Dickerson, K.D.; Medley, K.A.; Havel, J.E. Spatial variation in zooplankton community structure is related to hydrologic flow units in the Missouri river, USA. River Res. Appl. 2010, 26, 605–618. [Google Scholar] [CrossRef]
- Havel, J.E.; Medley, K.A.; Dickerson, K.D.; Angradi, T.R.; Bolgrien, D.W.; Bukaveckas, P.A.; Jicha, T.M. Effect of main-stem dams on zooplankton communities of the Missouri River (USA). Hydrobiologia 2009, 628, 121–135. [Google Scholar] [CrossRef]
- Kolarova, N.; Napiórkowski, P. The influence of locks on zooplankton in canals (the Bydgoszcz Canal and the Noteć Canal, Poland). Ecohydrol. Hydrobiol. 2023. [Google Scholar] [CrossRef]
- Morton, R.M. Hydrology and fish fauna of canal developments in an intensively modified Australian estuary. Estuar. Coast. Shelf Sci. 1989, 28, 43–58. [Google Scholar] [CrossRef]
- Fritts, A.K.; Knights, B.C.; Stanton, J.C.; Milde, A.S.; Vallazza, J.M.; Brey, M.K.; Tripp, S.J.; Devine, T.E.; Sleeper, W.; Lamer, J.T.; et al. Lock operations influence upstream passages of invasive and native fishes at a Mississippi River high-head dam. Biol. Invasions 2021, 23, 771–794. [Google Scholar] [CrossRef]
- Wolter, C. Rapid changes of fish assemblages in artificial lowland waterways. Limnologica 2001, 31, 27–35. [Google Scholar] [CrossRef]
- Pygott, J.R.; O’Hara, K.; Eaton, J.W. Fish community structure and management in navigated British canals. In Proceedings of the Management of Freshwater Fisheries, Goteborg, Sweden, 31 May–3 June 1988; pp. 547–557. [Google Scholar]
- Penczak, T.; O’Hara, K. Accuracy of fish population estimates in a navigation canal with heavy traffic. Fish. Res. 1998, 35, 191–198. [Google Scholar] [CrossRef]
- Strayer, D.L. Alien species in fresh waters: Ecological effects, interactions with other stressors, and prospects for the future. Freshw. Biol. 2010, 55, 152–174. [Google Scholar] [CrossRef]
- Rahel, B.M.; Diepersloot, R.J.; de Jongh, B.M.; Visseren, F.; Kelder, J.C.; Suttorp, M.-J.; Plokker, T.W. Role of acute phase reactants and infection as predictors for major adverse clinical events and angina pectoris after percutaneous coronary intervention. J. Am. Coll. Cardiol. 2002, 39, 273. [Google Scholar] [CrossRef]
- Ros, M.; Ashton, G.V.; Lacerda, M.B.; Carlton, J.T.; Vázquez-Luis, M.; Guerra-García, J.M.; Ruiz, G.M. The Panama Canal and the transoceanic dispersal of marine invertebrates: Evaluation of the introduced amphipod Paracaprella pusilla Mayer, 1890 in the Pacific Ocean. Mar. Environ. Res. 2014, 99, 204–211. [Google Scholar] [CrossRef]
- Zakaria, H.Y. Article Review: Lessepsian migration of zooplankton through Suez Canal and its impact on ecological system. Egypt. J. Aquat. Res. 2015, 129–144. [Google Scholar] [CrossRef]
- Galil, B.S.; Marchini, A.; Occhipinti-Ambrogi, A. East is east and West is west? Management of marine bioinvasions in the Mediterranean Sea. Estuar. Coast. Shelf Sci. 2018, 201, 7–16. [Google Scholar] [CrossRef]
- Putland, R.L.; Brey, M.K.; Mensinger, A.F. Exploring how vessel activity influences the soundscape at a navigation lock on the Mississippi River. J. Environ. Manag. 2021, 296, 112720. [Google Scholar] [CrossRef]
- Rius, M.; Shenkar, N. Ascidian introductions through the Suez Canal: The case study of an Indo-Pacific species. Mar. Pollut. Bull. 2012, 64, 2060–2068. [Google Scholar] [CrossRef]
- Moy, P.B. An electronic invasive species barrier in the Chicago Sanitary and Ship Canal. IAGLR Conf. Program Abstr. 2006, 49, 132–133. [Google Scholar]
- Nehring, S. Four arguments why so many alien species settle into estuaries, with special reference to the German river Elbe. Helgol. Mar. Res. 2006, 60, 127–134. [Google Scholar] [CrossRef]
- Hanafiah, M.M.; Leuven, R.; Sommerwerk, N.; Tockner, K.; Huijbregts, M.A.J. Including the Introduction of Exotic Species in Life Cycle Impact Assessment: The Case of Inland Shipping. Environ. Sci. Technol. 2013, 47, 13934–13940. [Google Scholar] [CrossRef]
- Clarkson, R.W. Effectiveness of electrical fish barriers associated with the Central Arizona Project. North Am. J. Fish. Manag. 2004, 24, 94–105. [Google Scholar] [CrossRef]
- Shiganova, T.A.; Kamakin, A.M.; Pautova, L.A.; Kazmin, A.S.; Roohi, A.; Dumont, H.J. Chapter Two—An impact of non-native species invasions on the Caspian Sea biota. In Advances in Marine Biology; Sheppard, C., Ed.; Academic Press: Cambridge, MA, USA, 2023; Volume 94, pp. 69–157. [Google Scholar]
- Kim, J.; Mandrak, N.E. Assessing the potential movement of invasive fishes through the Welland Canal. J. Great Lakes Res. 2016, 42, 1102–1108. [Google Scholar] [CrossRef]
- Parker, A.D.; Glover, D.C.; Finney, S.T.; Rogers, P.B.; Stewart, J.G.; Simmonds, R.L. Direct observations of fish incapacitation rates at a large electrical fish barrier in the Chicago Sanitary and Ship Canal. J. Great Lakes Res. 2015, 41, 396–404. [Google Scholar] [CrossRef]
- Keetels, G.; Uittenbogaard, R.; Cornelisse, J.; Villars, N.; Pagee, H.V. Field study and supporting analysis of air curtains and other measures to reduce salinity transport through shipping locks. Irrig. Drain. 2011, 60, 42–50. [Google Scholar] [CrossRef]
- Boedeltje, G.; Bakker, J.P.; ter Heerdt, G.N.J. Potential role of propagule banks in the development of aquatic vegetation in backwaters along navigation canals. Aquat. Bot. 2003, 77, 53–69. [Google Scholar] [CrossRef]
Disclaimer/Publisher’s Note: The statements, opinions and data contained in all publications are solely those of the individual author(s) and contributor(s) and not of MDPI and/or the editor(s). MDPI and/or the editor(s) disclaim responsibility for any injury to people or property resulting from any ideas, methods, instructions or products referred to in the content. |
© 2024 by the authors. Licensee MDPI, Basel, Switzerland. This article is an open access article distributed under the terms and conditions of the Creative Commons Attribution (CC BY) license (https://creativecommons.org/licenses/by/4.0/).



