Delineation of Groundwater Potential Using the Bivariate Statistical Models and Hybridized Multi-Criteria Decision-Making Models
Abstract
1. Introduction
2. Materials and Methods
2.1. Study Area
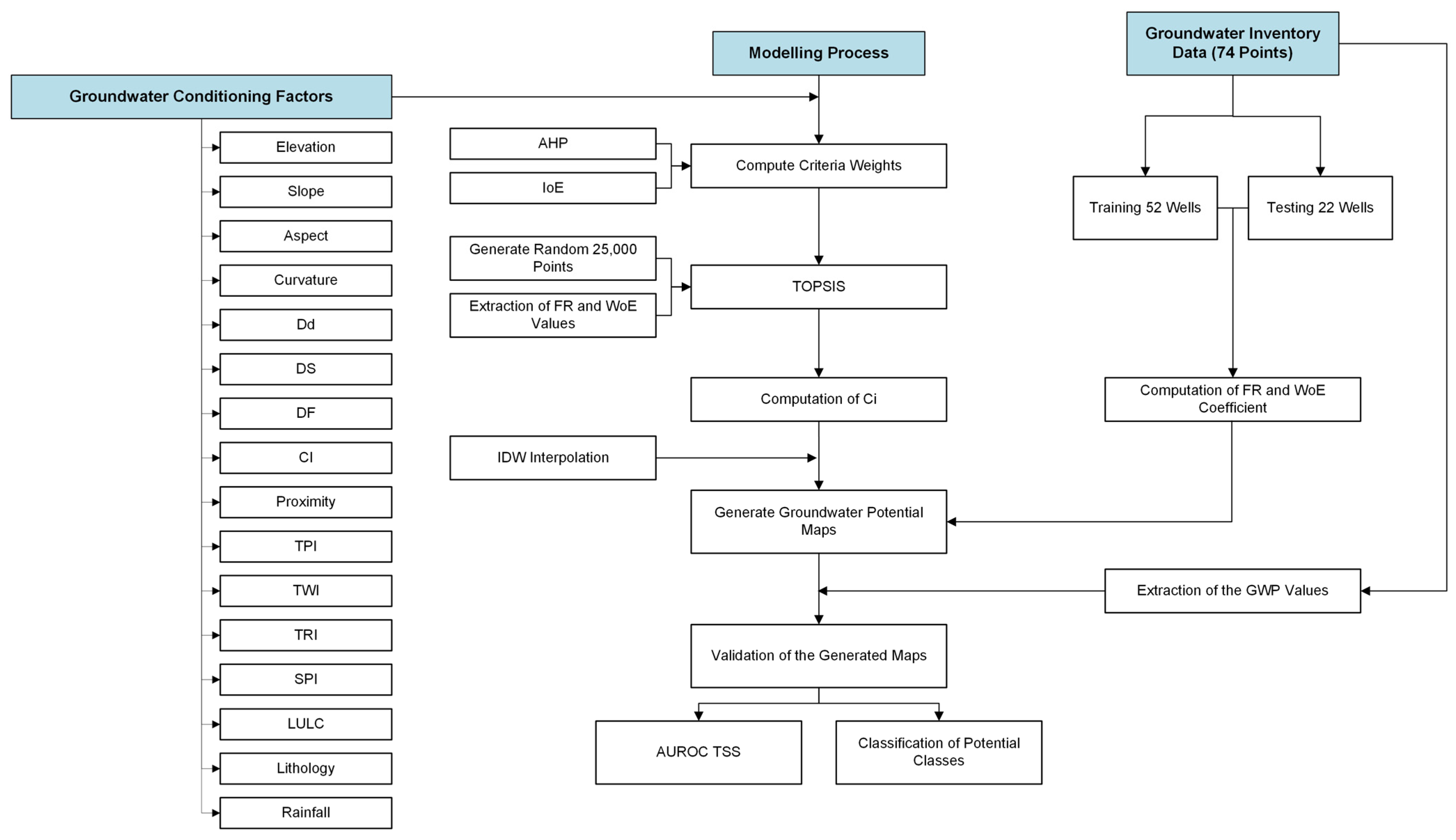
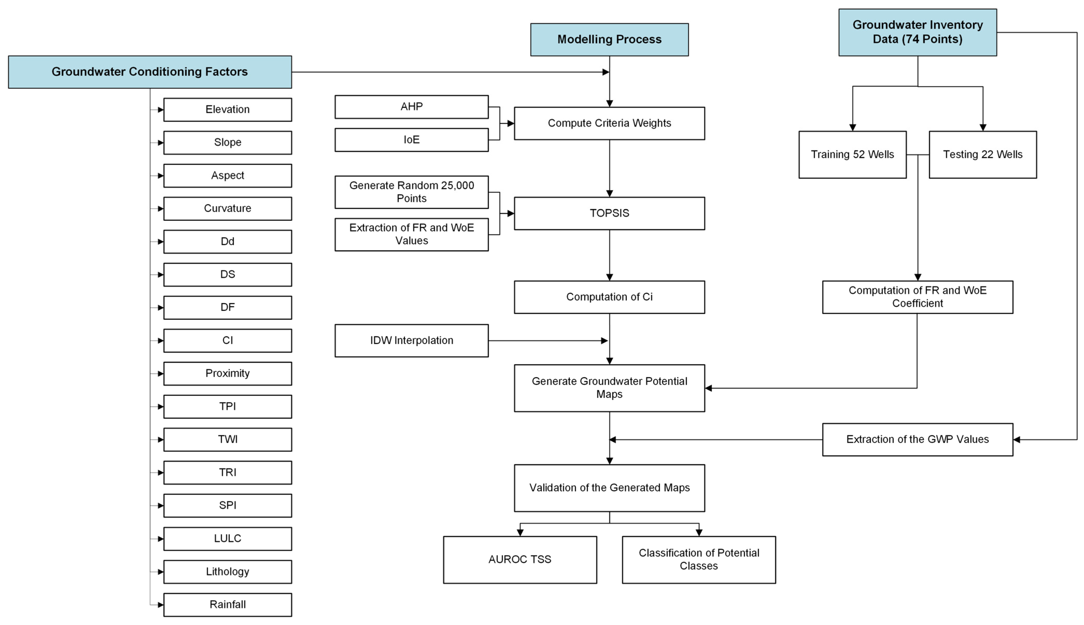
2.2. Methodology
2.3. Data
2.3.1. Groundwater Inventory Data
2.3.2. Groundwater Conditioning Factors
2.4. Models of Groundwater Potential Zone Mapping
2.4.1. Frequency Ratio (FR) Model
2.4.2. Weight of Evidence (WoE) Model
2.4.3. Analytical Hierarchy Process (AHP)
2.4.4. Technique for Order Preference by Similarity to an Ideal Solution (TOPSIS)
- Euclidean Distance
- Manhattan Distance
2.5. Validation of Models
3. Results and Discussion
4. Conclusions
Author Contributions
Funding
Data Availability Statement
Conflicts of Interest
References
- IPCC (Intergovernmental Panel on Climate Change). Climate Change 2014: Synthesis Report. Contribution of Working Groups I, II, and III to the Fifth Assessment Report of the Intergovernmental Panel on Climate Change; Pachauri, R.K., Meyer, L.A., Eds.; IPCC: Geneva, Switzerland, 2014; p. 151. Available online: https://www.ipcc.ch/site/assets/uploads/2018/02/AR5_SYR_FINAL_Front_matters.pdf (accessed on 8 November 2024).
- Wu, W.-Y.; Lo, M.-H.; Wada, Y.; Famiglietti, J.S.; Reager, J.T.; Yeh, P.J.-F.; Ducharne, A.; Yang, Z.-L. Divergent effects of climate change on future groundwater availability in key mid-latitude aquifers. Nat. Commun. 2020, 11, 3710. [Google Scholar] [CrossRef] [PubMed]
- Pokhrel, Y.; Felfelani, F.; Satoh, Y.; Boulange, J.; Burek, P.; Gädeke, A.; Gerten, D.; Gosling, S.N.; Grillakis, M.; Gudmundsson, L.; et al. Global terrestrial water storage and drought severity under climate change. Nat. Clim. Chang. 2021, 11, 226–233. [Google Scholar] [CrossRef]
- Das, S.; Pardeshi, S.D. Morphometric analysis of Vaitarna and Ulhas river basins, Maharashtra, India: Using geospatial techniques. Appl. Water Sci. 2018, 8, 158. [Google Scholar] [CrossRef]
- Elshall, A.S.; Arik, A.D.; I El-Kadi, A.; Pierce, S.; Ye, M.; Burnett, K.M.; Wada, C.A.; Bremer, L.L.; Chun, G. Groundwater sustainability: A review of the interactions between science and policy. Environ. Res. Lett. 2020, 15, 093004. [Google Scholar] [CrossRef]
- Scanlon, B.R.; Fakhreddine, S.; Rateb, A.; de Graaf, I.; Famiglietti, J.; Gleeson, T.; Grafton, R.Q.; Jobbagy, E.; Kebede, S.; Kolusu, S.R.; et al. Global water resources and the role of groundwater in a resilient water future. Nat. Rev. Earth Environ. 2023, 4, 87–101. [Google Scholar] [CrossRef]
- IPCC (Intergovernmental Panel on Climate Change). Climate Change 2007: Impacts, Adaptation and Vulnerability. Contribution of Working Group II to the Fourth Assessment Report of the Intergovernmental Panel on Climate Change; Pachauri, R.K., Reisinger, A., Eds.; IPCC: Geneva, Switzerland, 2007; p. 104. Available online: https://www.ipcc.ch/site/assets/uploads/2018/03/ar4_wg2_full_report.pdf (accessed on 8 November 2024).
- Cramer, W.; Guiot, J.; Fader, M.; Garrabou, J.; Gattuso, J.-P.; Iglesias, A.; Lange, M.A.; Lionello, P.; Llasat, M.C.; Paz, S.; et al. Climate change and interconnected risks to sustainable development in the Mediterranean. Nat. Clim. Chang. 2018, 8, 972–980. [Google Scholar] [CrossRef]
- Available online: https://dsi.gov.tr/Sayfa/Detay/754 (accessed on 19 August 2024).
- IPCC (Intergovernmental Panel on Climate Change). Climate Change 2021: The Physical Science Basis. Contribution of Working Group I to the Sixth Assessment Report of the Intergovernmental Panel on Climate Change; Masson-Delmotte, V.P., Zhai, A., Pirani, S.L., Connors, C., Péan, S., Berger, N., Caud, Y., Chen, L., Goldfarb, M.I., Gomis, M., et al., Eds.; Cambridge University Press: Cambridge, UK; New York, NY, USA, 2021; In press. [Google Scholar] [CrossRef]
- World Wildlife Funds (WWF). World Wildlife Fund’s 50th Anniversary Year World Wildlife Fund; World Wildlife Funds: Colombia, WA, USA, 2011; Available online: https://www.worldwildlife.org/ (accessed on 7 November 2024).
- Karakoç, D.Y. Wetlands in Turkey. In Proceedings of the Ankara University 5th Environment Days International Symposium. Human Connection with Nature in the City and in Natural Areas, from the Poles to the Equator, Ankara, Turkey, 6–8 June 2017; p. 100. [Google Scholar]
- Water Policy Association (Su Politikaları. Derneği). Our Natural Lakes and Wetlands (Original in Turkish). 2021. Available online: https://supolitikalaridernegiblog.files.wordpress.com/2022/08/dogal-gollerimizin-ve-sulak-alanlarimizin-durumu-ve-acil-onlem-ihtiyaci-1-1.pdf (accessed on 31 July 2023).
- Jeppesen, E.; Beklioğlu, M.; Zadereev, E. The Effects of Global Climate Change on Water Level and Salinity: Causes and Effects. Water 2023, 15, 2853. [Google Scholar] [CrossRef]
- Bunkar, N.; Nema, R.K.; Awasthi, M.K. Contribution of Spatial Maps in Groundwater Potential Zones using Remote Sensing and Geographic Information System. Int. J. Environ. Clim. Chang. 2022, 12, 763–774. [Google Scholar] [CrossRef]
- Suryawanshi, S.L.; Singh, P.K.; Kothari, M.; Singh, M.; Yadav, K.K.; Gupta, T. Spatial and decision-making approaches for identifying groundwater potential zones: A review. Environ. Earth Sci. 2023, 82, 463. [Google Scholar] [CrossRef]
- Available online: https://www.marlborough.govt.nz/repository/libraries/id:2ifzri1o01cxbymxkvwz/hierarchy/documents/environment/groundwater/groundwaters-of-marlborough-list/F%20Chapter5.pdf (accessed on 23 August 2024).
- Thanh, N.N.; Thunyawatcharakul, P.; Ngu, N.H.; Chotpantarat, S. Global review of groundwater potential models in the last decade: Parameters, model techniques, and validation. J. Hydrol. 2022, 614, 128501. [Google Scholar] [CrossRef]
- Kumar, V.; Azamathulla, H.M.; Sharma, K.V.; Mehta, D.J.; Maharaj, K.T. The state of the art in deep learning applications, challenges, and future prospects: A comprehensive review of flood forecasting and management. Sustainability 2023, 15, 10543. [Google Scholar] [CrossRef]
- Piadeh, F.; Behzadian, K.; Chen, A.S.; Kapelan, Z.; Rizzuto, J.P.; Campos, L.C. Enhancing urban flood forecasting in drainage systems using dynamic ensemble-based data mining. Water Res. 2023, 247, 120791. [Google Scholar] [CrossRef] [PubMed]
- Hinge, G.; Hamouda, M.A.; Mohamed, M.M. Flash flood susceptibility modelling using soft computing-based approaches: From bibliometric to meta-data analysis and future research directions. Water 2024, 16, 173. [Google Scholar] [CrossRef]
- Akay, H.; Baduna Koçyiğit, M. Investigation of Flood Hazard Susceptibility Using Various Distance Measures in Technique for Order Preference by Similarity to Ideal Solution. Appl. Sci. 2024, 14, 7023. [Google Scholar] [CrossRef]
- Tariq, A.; Beni, L.H.; Ali, S.; Adnan, S.; Hatamleh, W.A. An effective geospatial-based flash flood susceptibility assessment with hydrogeomorphic responses on groundwater recharge. Groundw. Sustain. Dev. 2023, 23, 100998. [Google Scholar] [CrossRef]
- Liu, S.; Wang, L.; Zhang, W.; He, Y.; Pijush, S. A comprehensive review of machine learning-based methods in landslide susceptibility mapping. Geol. J. 2023, 58, 2283–2301. [Google Scholar] [CrossRef]
- Youssef, A.M.; Pourghasemi, H.R.; Mahdi, A.M.; Matar, S.S. Flood vulnerability mapping and urban sprawl suitability using FR, LR, and SVM models. Environ. Sci. Pollut. Res. 2023, 30, 16081–16105. [Google Scholar] [CrossRef]
- Akay, H. Towards Linking the Sustainable Development Goals and a Novel-Proposed Snow Avalanche Susceptibility Mapping. Water Resour. Manag. 2022, 36, 6205–6222. [Google Scholar] [CrossRef]
- Arabameri, A.; Roy, J.; Saha, S.; Blaschke, T.; Ghorbanzadeh, O.; Tien Bui, D. Application of Probabilistic and Machine Learning Models for Groundwater Potentiality Mapping in Damghan Sedimentary Plain. Iran. Remote Sens. 2019, 11, 3015. [Google Scholar] [CrossRef]
- Muavhi, N.; Thamaga, K.H.; Mutoti, M.I. Mapping groundwater potential zones using relative frequency ratio, analytic hierarchy process and their hybrid models: Case of Nzhelele-Makhado area in South Africa. Geocarto Int. 2022, 37, 6311–6330. [Google Scholar] [CrossRef]
- Biswas, B.; Ghosh, A.; Sailo, B.L. Spring water suitable and vulnerable watershed demarcation using AHP-TOPSIS and AHP-VIKOR models: Study on Aizawl district of North-Eastern hilly state of Mizoram, India. Environ. Earth Sci. 2023, 82, 80. [Google Scholar] [CrossRef]
- Ejaz, N.; Khan, A.H.; Saleem, M.W.; Elfeki, A.M.; Rahman, K.U.; Hussain, S.; Ullah, S.; Shang, S. Multi-criteria decision-making techniques for groundwater potentiality mapping in arid regions: A case study of Wadi Yiba, Kingdom of Saudi Arabia. Groundw. Sustain. Dev. 2024, 26, 101223. [Google Scholar] [CrossRef]
- Guru, B.; Seshan, K.; Bera, S. Frequency ratio model for groundwater potential mapping and its sustainable management in cold desert, India. J. King Saud Uni. Sci. 2017, 29, 333–347. [Google Scholar] [CrossRef]
- Kumar, K.C.A.; Reddy, G.P.O.; Masilamani, P.; Sandeep, P. Spatial modelling for identification of groundwater potential zones in semi-arid ecosystem of southern India using Sentinel-2 data, GIS and bivariate statistical models. Arab. J. Geosci. 2021, 14, 1362. [Google Scholar] [CrossRef]
- Bourjila, A.; Dimane, F.; EL Ouarghi, H.; Nouayti, N.; Taher, M.; EL Hammoudani, Y.; Saadi, O.; Bensiali, A. Groundwater potential zones mapping by applying GIS, remote sensing and multi-criteria decision analysis in the Ghiss basin, northern Morocco. Groundw. Sustain. Dev. 2021, 15, 100693. [Google Scholar] [CrossRef]
- Masoud, A.M.; Pham, Q.B.; Alezabawy, A.K.; El-Magd, S.A.A. Efficiency of geospatial technology and multi-criteria decision analysis for groundwater potential mapping in a Semi-Arid region. Water 2022, 14, 882. [Google Scholar] [CrossRef]
- Kumar Mallick, S.; Maity, B.; Das, P.; Rudra, S. GIS-Based Groundwater Recharge Potentiality Analysis Using Frequency Ratio and Weights of Evidence Models; Shit, P., Bhunia, G., Adhikary, P., Eds.; Case Studies in Geospatial Applications to Groundwater Resources; Elsevier: Amsterdam, The Netherlands, 2023; Chapter 6; pp. 91–108. ISBN 9780323999632. [Google Scholar] [CrossRef]
- Nguyen, P.T.; Ha, D.H.; Avand, M.; Jaafari, A.; Nguyen, H.D.; Al-Ansari, N.; Van Phong, T.; Sharma, R.; Kumar, R.; Van Le, H.; et al. Soft computing ensemble models based on logistic regression for groundwater potential mapping. Appl. Sci. 2020, 10, 2469. [Google Scholar] [CrossRef]
- Li, Y.; Abdelkareem, M.; Al-Arifi, N. Mapping potential water resource areas using gis-based frequency ratio and evidential belief function. Water 2023, 15, 480. [Google Scholar] [CrossRef]
- Ye, Y.; Chen, W.; Wang, G.; Xue, W. Spatial Prediction of the Groundwater Potential Using Remote Sensing Data and Bivariate Statistical-Based Artificial Intelligence Models. Water Resour. Manag. 2022, 36, 5461–5494. [Google Scholar] [CrossRef]
- Elvis, B.W.W.; Arsene, M.; Theophile, N.M.; Bruno, K.M.E.; Olivier, O.A. Regional Studies Integration of Shannon entropy (SE), frequency ratio (FR) and analytical hierarchy process (AHP) in GIS for suitable groundwater potential zones targeting in the Yoyo river basin, Meiganga area. J. Hydrol. Reg. Stud. 2022, 39, 100997. [Google Scholar] [CrossRef]
- Adesola, G.O. Modeling of groundwater productivity in the Alfred Nzo District, South Africa, using relative frequency ratio and Shannon entropy models. J. Hydrol. Reg. Stud. 2024, 54, 101877. [Google Scholar] [CrossRef]
- Al-Waeli, L.K.; Sahib, J.H.; Abbas, H.A. ANN-based model to predict groundwater salinity: A case study of West Najaf-Kerbala region. Open Eng. 2022, 12, 120–128. [Google Scholar] [CrossRef]
- Pourghasemi, H.R.; Beheshtirad, M. Assessment of a data-driven evidential belief function model and GIS for groundwater potential mapping in the Koohrang Watershed, Iran. Geocarto Int. 2014, 30, 662–685. [Google Scholar] [CrossRef]
- Raisa, S.S.; Sarkar, S.K.; Sadiq, M.A. Advancing groundwater vulnerability assessment in Bangladesh: A comprehensive machine learning approach. Groundw. Sustain. Dev. 2019, 25, 101128. [Google Scholar] [CrossRef]
- Wunsch, A.; Liesch, T.; Broda, S. Deep learning shows declining groundwater levels in Germany until 2100 due to climate change. Nat. Commun. 2022, 13, 1221. [Google Scholar] [CrossRef]
- Gómez-Escalonilla, V.; Martínez-Santos, P.; Martín-Loeches, M. Preprocessing approaches in machine-learning-based groundwater potential mapping: An application to the Koulikoro and Bamako regions, Mali. Hydrol. Earth Syst. Sci. 2022, 26, 221–243. [Google Scholar] [CrossRef]
- Radhakrishnan, R.; CA, L.D. Groundwater Level Prediction Using Support Vector Machine and M5 Model Tree-A Case Study. In Proceedings of the 7th Biennial International Conference on Emerging Trends in Engineering, Science &Technology (ICETEST 2023), Kerala, India, 16 July 2023. [Google Scholar] [CrossRef]
- Díaz-Alcaide, S.; Martínez-Santos, P. Advances in groundwater potential mapping. Hydrogeol. J. 2019, 27, 2307–2324. [Google Scholar] [CrossRef]
- Arabameri, A.; Lee, S.; Tiefenbacher, J.P.; Ngo, P.T. Novel ensemble of MCDM-artificial intelligence techniques for groundwater-potential mapping in arid and semi-arid regions (Iran). Remote Sens. 2020, 12, 490. [Google Scholar] [CrossRef]
- Yariyan, P.; Avand, M.; Omidvar, E.; Pham, Q.B.; Linh, N.T.T.; Tiefenbacher, J.P. Optimization of statistical and machine learning hybrid models for groundwater potential mapping. Geocarto Int. 2022, 37, 3877–3911. [Google Scholar] [CrossRef]
- Nguyen, H.D.; Nguyen, V.H.; Du, Q.V.V.; Nguyen, C.T.; Dang, D.K.; Truong, Q.H.; Dang, N.B.T.; Tran, Q.T.; Nguyen, Q.-H.; Bui, Q.-T. Application of hybrid model-based machine learning for groundwater potential prediction in the north central of Vietnam. Earth Sci. Inf. 2024, 17, 1569–1589. [Google Scholar] [CrossRef]
- Ragragui, H.; Aouragh, M.H.; El-Hmaidi, A.; Ouali, L.; Saouita, J.; Iallamen, Z.; Ousmana, H.; Jaddi, H.; El Ouali, A. Mapping and modeling groundwater potential using machine learning, deep learning and ensemble learning models in the Saiss basin (Fez-Meknes region, Morocco). Groundw. Sustain. Dev. 2024, 26, 101281. [Google Scholar] [CrossRef]
- Naghibi, S.A.; Moghaddam, D.D.; Kalantar, B.; Pradhan, B.; Kisi, O. A comparative assessment of GIS-based data mining models and a novel ensemble model in groundwater well potential mapping. J. Hydrol. 2017, 548, 471–483. [Google Scholar] [CrossRef]
- Chen, W.; Li, H.; Hou, E.; Wang, S.; Wang, G.; Panahi, M. GIS-based groundwater potential analysis using novel ensemble weights-of-evidence with logistic regression and functional tree models. Sci. Total Environ. 2018, 1, 853–867. [Google Scholar] [CrossRef] [PubMed]
- Miraki, S.; Hedayati Zanganeh, S.; Chapi, K.; Singh, V.P.; Shirzadi, A.; Shahabi, H.; Thai Pham, B. Mapping Groundwater Potential Using a Novel Hybrid Intelligence Approach. Water Resour. Manag. 2019, 33, 281–302. [Google Scholar] [CrossRef]
- Al-Abadi, A.M.; Al-Kubaisi, Q.Y.; Al-Ghanimy, M.A. Mapping groundwater zones contaminated by hydrocarbons in the Dammam aquifer in the Karbala–Najaf plateau, Iraq. Environ. Earth Sci. 2018, 77, 633. [Google Scholar] [CrossRef]
- Wang, Z.; Wang, J.; Yu, D.; Chen, K. Groundwater potential assessment using GIS-based ensemble learning models in Guanzhong Basin, China. Environ. Monit. Assess. 2023, 195, 690. [Google Scholar] [CrossRef]
- Choudhary, S.; Pingale, S.M.; Khare, D. Delineation of groundwater potential zones of upper Godavari sub-basin of India using bi-variate, MCDM and advanced machine learning algorithms. Geocarto Int. 2022, 37, 15063–15093. [Google Scholar] [CrossRef]
- Echogdali, F.Z.; Boutaleb, S.; Abioui, M.; Aadraoui, M.; Bendarma, A.; Kpan, R.B.; Ikirri, M.; El Mekkaoui, M.; Essoussi, S.; El Ayady, H.; et al. Spatial Mapping of Groundwater Potentiality Applying Geometric Average and Fractal Models: A Sustainable Approach. Water 2023, 15, 336. [Google Scholar] [CrossRef]
- Kamali Maskooni, E.; Naghibi, S.A.; Hashemi, H.; Berndtsson, R. Application of Advanced Machine Learning Algorithms to Assess Groundwater Potential Using Remote Sensing-Derived Data. Remote Sens. 2020, 12, 2742. [Google Scholar] [CrossRef]
- Roy, K.C.; Barman, J.; Biswas, B. Multi-criteria decision-making for groundwater potentiality zonation in a groundwater scarce region in central India using methods of compensatory aggregating functions. Groundw. Sustain. Dev. 2024, 25, 101101. [Google Scholar] [CrossRef]
- Shlash, M.A.; Obead, I.H. Supervised Classification of Groundwater Potential Mapping Using Integrated Machine Learning and GIS-Based Techniques. Math. Model. Eng. Probl. 2023, 10, 829. [Google Scholar] [CrossRef]
- Varouchakis, E.A.; Guardiola-Albert, C.; Karatzas, G.P. Spatiotemporal geostatistical analysis of groundwater level in aquifer systems of complex hydrogeology. Water Resour. Res. 2022, 58, e2021WR029988. [Google Scholar] [CrossRef]
- Kombo, O.H.; Kumaran, S.; Sheikh, Y.H.; Bovim, A.; Jayavel, K. Long-Term Groundwater Level Prediction Model Based on Hybrid KNN-RF Technique. Hydrology 2020, 7, 59. [Google Scholar] [CrossRef]
- Amalia, H.S.; Athiyah, U.; Muhammad, A.W. The Application of Modified K-Nearest Neighbor Algorithm for Classification of Groundwater Quality Based on Image Processing and pH, TDS, and Temperature Sensors. Register 2023, 9, 42–54. [Google Scholar] [CrossRef]
- Tuygun, G.T.; Salgut, S.; Elçi, A. Long-term spatial-temporal monitoring of eutrophication in Lake Burdur using remote sensing data. Water Sci. Technol. 2023, 87, 2184–2194. [Google Scholar] [CrossRef]
- Gozukara, G.; Hartemink, A.E.; Zhang, Y.; Huang, J.; Dengiz, O. Soil evolution following the shrinking of Burdur Lake in Türkiye. Catena 2024, 237, 107824. [Google Scholar] [CrossRef]
- Soylu, M.; Kaçıkoç, M.; Dadaser-Çelik, F. An Evaluation of the Environmental Problems of Burdur Lake Basin. Erciyes Univ. Inst. Sci. Technol. 2023, 39, 87–99. [Google Scholar]
- Available online: https://dogadernegi.org/en/burdur-lake/ (accessed on 21 August 2024).
- Burdur Lake Basin Groundwater Planning (Hydrogeological Survey) Final Report; State Hydraulic Works (Devlet Su İşleri); DSI 18th Regional Directorate: Isparta, Türkiye, 2016; pp. 1–170. (In Turkish)
- Burdur Basin Master Plan Final Report; State Hydraulic Works (Devlet Su İşleri); Ankara, Türkiye, 2020; (In Turkish). Available online: https://www.tarimorman.gov.tr/SYGM/Belgeler/burdur%20nhyp%20nihai%20rapor/BUN_NHYP%20Nihai%20Raporu.pdf (accessed on 4 November 2024).
- Republic of Turkey Ministry of Agriculture and Forestry General Directorate of Water Management Burdur Basin River Basin Management Plan Preparation Project Strategic Environmental Assessment Final Report; Ankara, Türkiye, 2021; p. 195. Available online: https://webdosya.csb.gov.tr/db/scd/icerikler/bun_scd-nihai_raporu_092021-1-20210914102943.pdf (accessed on 7 November 2024).
- Zeinivand, H.; Ghorbani Nejad, S. Application of GIS-based data-driven models for groundwater potential mapping in Kuhdasht region of Iran. Geocarto Int. 2018, 33, 651–666. [Google Scholar] [CrossRef]
- Hamamin, D.F. Integration of Multi-Geostatistical Approaches for Deciphering Groundwater Potential Zones in Complex Water-Bearing Mediums. Groundw. Sustain. Dev. 2024, 26, 101208. [Google Scholar] [CrossRef]
- Tahmassebipoor, N.; Rahmati, O.; Noormohamadi, F.; Lee, S. Spatial analysis of groundwater potential using weights-of-evidence and evidential belief function models and remote sensing. Arab. J. Geosci. 2016, 9, 1–8. [Google Scholar] [CrossRef]
- Rahmati, O.; Pourghasemi, H.R.; Melesse, A.M. Application of GIS-based data driven random forest and maximum entropy models for groundwater potential mapping: A case study at Mehran Region. Iran. Catena 2016, 137, 360–372. [Google Scholar] [CrossRef]
- Avand, M.; Janizadeh, S.; Tien Bui, D.; Pham, V.H.; Ngo, P.T.T.; Nhu, V.H. A tree-based intelligence ensemble approach for spatial prediction of potential groundwater. Int. J. Digit. Earth 2020, 13, 1408–1429. [Google Scholar] [CrossRef]
- Falah, F.; Zeinivand, H. Gis-based groundwater potential mapping in khorramabad in lorestan, Iran, using frequency ratio (fr) and weights of evidence (woe) models. Water Resour. 2019, 46, 679–692. [Google Scholar] [CrossRef]
- Islam, F.; Tariq, A.; Guluzade, R.; Zhao, N.; Shah, S.U.; Ullah, M.; Hussain, M.L.; Ahmad, M.N.; Alasmari, A.; Alzuaibr, F.M.; et al. Comparative analysis of GIS and RS based models for delineation of groundwater potential zone mapping. Geomat. Nat. Haz. Risk. 2023, 14, 2216852. [Google Scholar] [CrossRef]
- Bonham-Carter, G.F. Geographic Information Systems for Geoscientists: Modeling with GIS; Elsevier: Pergamon, ON, Canada, 1994; p. 398. [Google Scholar]
- Pradhan, B.; Oh, H.J.; Buchroithner, M. Weights-of-evidence model applied to landslide susceptibility mapping in a tropical hilly area. Geomat. Nat. Haz. Risk. 2010, 1, 199–223. [Google Scholar] [CrossRef]
- Saaty, T.L. The Analytic Hierarchy Process; McGraw-Hill: New York, NY, USA, 1980. [Google Scholar]
- Aguarón, J.; Moreno-Jiménez, J.M. The geometric consistency index: Approximated thresholds. Eur. J. Oper. Res. 2003, 147, S0377–S2217. [Google Scholar] [CrossRef]
- Hwang, C.L.; Yoon, K. Methods for multiple attribute decision making. Mult. Attrib. Decis. Mak. Methods Appl. A State Art Surv. 1981, 186, 58–191. [Google Scholar]
- Yoon, S.; Lee, W. Application of true skill statistics as a practical method for quantitatively assessing CLIMEX performance. Ecol. Indic. 2023, 146, 109830. [Google Scholar] [CrossRef]
- Allouche, O.; Tsoar, A.; Kadmon, R. Assessing the accuracy of species distribution models: Prevalence, kappa and the true skill statistic (TSS). J. Appl. Ecol. 2006, 43, 1223–1232. [Google Scholar] [CrossRef]
- Yesilnacar, E.; Topal, T. Landslide susceptibility mapping: A comparison of logistic regression and neural networks methods in a medium scale study, Hendek region (Turkey). Eng. Geol. 2005, 79, 251–266. [Google Scholar] [CrossRef]










| Factors | Class No | FR | WoE | Wj | Factors | CLASS NO | FR | WoE | Wj |
|---|---|---|---|---|---|---|---|---|---|
| Elevation | <997.65 | 2.897 | 6.236 | 0.512 | Proximity to lake | <4400 | 1.640 | 3.127 | 0.233 |
| 997.65–1159.14 | 0.349 | −2.345 | 4400–8800 | 0.875 | −0.664 | ||||
| 1159.14–1325.25 | 0 | −2.500 | 8800–13,200 | 0.761 | −0.861 | ||||
| 1325.25–1523.65 | 0 | −2.500 | 13,200–17,600 | 0 | −0.950 | ||||
| >1325.65 | 0 | −2.500 | >17,600 | 0 | −0.950 | ||||
| Slope | <5.12 | 2.203 | 5.633 | 0.264 | Dd (10−3) | <0.14 | 0.238 | −3.357 | 0.097 |
| 5.12–12.04 | 0.611 | −1.470 | 0.14–0.35 | 0.835 | −0.606 | ||||
| 12.04–19.56 | 0.182 | −2.635 | 0.35–0.59 | 1.835 | 3.365 | ||||
| 19.56–28.28 | 0 | −2.700 | 0.59–0.88 | 1.329 | 1.028 | ||||
| >28.28 | 0.323 | −1.161 | >0.88 | 1.312 | 0.560 | ||||
| TWI | <3.04 | 0.469 | −1.393 | 0.259 | Rainfall | <419.95 | 1.402 | 1.942 | 0.225 |
| 3.04–7.63 | 0.261 | −3.093 | 419.95–491.58 | 0.819 | −1.062 | ||||
| 7.63–10.24 | 0.819 | −0.911 | 491.58–563.21 | 1.171 | 0.611 | ||||
| 10.24–13.72 | 2.130 | 3.762 | 563.21–634.84 | 0 | −1.150 | ||||
| >13.72 | 2.978 | 3.519 | >634.84 | 0 | −1.150 | ||||
| SPI | <−1.57 | 0.538 | −1.334 | 0.081 | LULC | Artificial surfaces | 3.038 | 2.509 | 0.433 |
| −1.57–2.59 | 2.106 | 2.708 | Agricultural areas | 1.937 | 5.070 | ||||
| 2.59–4.79 | 1.107 | 0.586 | Forest and semi-natural areas | 0.109 | −4.908 | ||||
| 4.79–7.57 | 0.749 | −1.271 | Wetlands | 2.372 | 0.866 | ||||
| >7.57 | 0.784 | −0.352 | Water bodies | 0 | −5.000 | ||||
| TPI | <−8.46 | 0.434 | −0.852 | 0.171 | Lithology | Qal | 2.956 | 5.973 | 0.200 |
| −8.46–−2.64 | 0.413 | −1.639 | plQ | 0 | −1.400 | ||||
| −2.64–1.72 | 1.579 | 4.134 | plQt | 0 | −1.400 | ||||
| 1.72–7.16 | 0.189 | −2.570 | Ek | 0 | −1.400 | ||||
| >7.16 | 0 | −2.650 | Pk | 0 | −1.400 | ||||
| TRI | <0.64 | 2.135 | 5.489 | 0.293 | Kkr | 0 | −1.400 | ||
| 0.64–1.59 | 0.673 | −1.371 | Ko | 0 | −1.400 | ||||
| 1.59–2.66 | 0 | −1.450 | Kom | 0 | −1.400 | ||||
| 2.66–4.04 | 0 | −1.450 | Ok | 0 | −1.400 | ||||
| >4.04 | 0.575 | −0.563 | Ok_toacm | 0 | −1.400 | ||||
| CI | <−64.71 | 0 | −1.100 | 0.149 | Pkt | 0.282 | −1.303 | ||
| −64.71–16.08 | 0.365 | −1.033 | plçkı | 0 | −1.400 | ||||
| −16.08–13.73 | 1.095 | 1.722 | plk | 0 | −1.400 | ||||
| 13.73–62.35 | 0.361 | −1.043 | plm | 0 | −1.400 | ||||
| >62.35 | 0 | −1.100 | Tra | 1.271 | 0.344 | ||||
| Distance from stream | <777.29 | 1.692 | 4.274 | 0.237 | Mko | 0 | −1.400 | ||
| 777.29–1554.58 | 0.612 | −1.863 | Aspect | Flat | 3.134 | 3.674 | 0.109 | ||
| 1554.58–2331.87 | 0 | −1.950 | North | 1.043 | 0.110 | ||||
| 2331.87–3109.16 | 0.334 | −1.125 | Northeast | 1.081 | 0.182 | ||||
| >3109.16 | 0 | −1.950 | East | 1.533 | 1.357 | ||||
| Curvature | Concave | 0.554 | −1.948 | 0.239 | Southeast | 0.414 | −1.637 | ||
| Flat | 1.914 | 4.802 | South | 1.234 | 0.635 | ||||
| Convex | 0.291 | −3.261 | Southwest | 0.361 | −1.516 | ||||
| Distance from fault | <2151.16 | 1.011 | 0.079 | 0.206 | West | 0.813 | −0.492 | ||
| 2151.16–4302.31 | 1.301 | 1.544 | Northwest | 0.561 | −1.241 | ||||
| 4302.31–6453.47 | 0.360 | −1.518 | |||||||
| 6453.47–8604.62 | 0 | −1.600 | |||||||
| >8604.62 | 0 | −1.600 | |||||||
| Method | True Positive | True Negative | False Positive | False Negative | ||||||||
|---|---|---|---|---|---|---|---|---|---|---|---|---|
| TR | TS | Total | TR | TS | Total | TR | TS | Total | TR | TS | Total | |
| FR | 50 | 20 | 70 | 41 | 20 | 61 | 11 | 2 | 13 | 2 | 2 | 4 |
| WoE | 45 | 21 | 66 | 44 | 19 | 63 | 8 | 3 | 11 | 7 | 1 | 8 |
| TOPSIS-FR-Euclidean | 50 | 21 | 71 | 45 | 17 | 62 | 7 | 5 | 12 | 2 | 1 | 3 |
| TOPSIS-FR-Manhattan | 50 | 22 | 72 | 44 | 16 | 60 | 8 | 6 | 14 | 2 | 0 | 2 |
| TOPSIS-WoE-Euclidean | 49 | 22 | 71 | 44 | 17 | 61 | 8 | 5 | 13 | 3 | 0 | 3 |
| TOPSIS-WoE-Manhattan | 49 | 22 | 71 | 44 | 17 | 61 | 8 | 5 | 13 | 3 | 0 | 3 |
| Model | Class | # of Pixels | % of Pixels | # of Wells | % of Wells | Model | Class | # of Pixels | % of Pixels | % of Wells | % of Wells |
|---|---|---|---|---|---|---|---|---|---|---|---|
| FR | VL | 3,486,397 | 27.14 | 1 | 1.35 | TOPSIS-FR-Manhattan | VL | 4,436,424 | 34.47 | 0 | 0.00 |
| L | 3,496,501 | 27.22 | 1 | 1.35 | L | 2,651,367 | 20.60 | 2 | 2.70 | ||
| M | 1,856,427 | 14.45 | 4 | 5.41 | M | 1,712,647 | 13.31 | 3 | 4.05 | ||
| H | 1,502,259 | 11.69 | 21 | 28.38 | H | 875,618 | 6.80 | 13 | 17.57 | ||
| VH | 2,505,743 | 19.50 | 47 | 63.51 | VH | 3,192,665 | 24.81 | 56 | 75.68 | ||
| WoE | VL | 3,621,642 | 28.19 | 1 | 1.35 | TOPSIS-WoE- Euclidean | VL | 3,936,270 | 30.59 | 1 | 1.35 |
| L | 3,293,981 | 25.64 | 1 | 1.35 | L | 2,516,421 | 19.55 | 0 | 0.00 | ||
| M | 1,867,886 | 14.54 | 6 | 8.11 | M | 2,437,562 | 18.94 | 8 | 10.81 | ||
| H | 1,525,676 | 11.88 | 17 | 22.97 | H | 756,371 | 5.88 | 8 | 10.81 | ||
| VH | 2,538,142 | 19.76 | 49 | 66.22 | VH | 3,222,097 | 25.04 | 57 | 77.03 | ||
| TOPSIS-FR- Euclidean | VL | 5,682,690 | 44.16 | 1 | 1.35 | TOPSIS-WoE- Manhattan | VL | 5,088,529 | 39.54 | 1 | 1.35 |
| L | 2,231,596 | 17.34 | 2 | 2.70 | L | 2,552,118 | 19.83 | 1 | 1.35 | ||
| M | 1,416,945 | 11.01 | 8 | 10.81 | M | 1,484,019 | 11.53 | 6 | 8.11 | ||
| H | 3,088,635 | 24.00 | 58 | 78.38 | H | 829,875 | 6.45 | 15 | 20.27 | ||
| VH | 448,855 | 3.49 | 5 | 6.76 | VH | 2,914,180 | 22.65 | 51 | 68.92 |
Disclaimer/Publisher’s Note: The statements, opinions and data contained in all publications are solely those of the individual author(s) and contributor(s) and not of MDPI and/or the editor(s). MDPI and/or the editor(s) disclaim responsibility for any injury to people or property resulting from any ideas, methods, instructions or products referred to in the content. |
© 2024 by the authors. Licensee MDPI, Basel, Switzerland. This article is an open access article distributed under the terms and conditions of the Creative Commons Attribution (CC BY) license (https://creativecommons.org/licenses/by/4.0/).
Share and Cite
Baduna Koçyiğit, M.; Akay, H. Delineation of Groundwater Potential Using the Bivariate Statistical Models and Hybridized Multi-Criteria Decision-Making Models. Water 2024, 16, 3273. https://doi.org/10.3390/w16223273
Baduna Koçyiğit M, Akay H. Delineation of Groundwater Potential Using the Bivariate Statistical Models and Hybridized Multi-Criteria Decision-Making Models. Water. 2024; 16(22):3273. https://doi.org/10.3390/w16223273
Chicago/Turabian StyleBaduna Koçyiğit, Müsteyde, and Hüseyin Akay. 2024. "Delineation of Groundwater Potential Using the Bivariate Statistical Models and Hybridized Multi-Criteria Decision-Making Models" Water 16, no. 22: 3273. https://doi.org/10.3390/w16223273
APA StyleBaduna Koçyiğit, M., & Akay, H. (2024). Delineation of Groundwater Potential Using the Bivariate Statistical Models and Hybridized Multi-Criteria Decision-Making Models. Water, 16(22), 3273. https://doi.org/10.3390/w16223273

